幼儿园接送和交接班常规检查表
- 格式:pdf
- 大小:49.34 KB
- 文档页数:2
幼儿园常规工作检查表格模板一、安全保障1. 幼儿园内部安全检查- 确保楼梯、走廊、教室等场所无障碍及安全设施完好- 检查疏散通道是否畅通- 确保电路、电线等设施无安全隐患2. 食品安全和卫生检查- 对所有食品原材料进行检查,确保符合卫生标准- 检查厨房设施及卫生条件- 对食品储存和加工过程进行抽查3. 紧急情况处理预案检查- 检查应急设备是否齐全并经过定期检查维护- 对紧急情况处理流程进行检查和演练二、活动规划与实施1. 课程设计与执行- 检查幼儿园课程的设计内容是否合理- 对教师课堂教学实施情况进行考核2. 健康生活方式宣传- 检查教师对健康生活方式的宣传和引导情况- 检查学生的健康运动与饮食习惯3. 校园活动策划与执行- 对学校活动策划与执行情况进行考核- 检查活动场地及设施的安全情况三、教学质量与管理1. 教师队伍管理- 检查教师素质和执教情况- 定期进行教师培训和考核2. 学生管理- 对学生的行为纪律进行考核- 注重学生情绪及行为调理和指导3. 家长交流与协作- 检查家长会、家访、家长课堂等形式的互动情况- 加强家庭和园所的沟通与配合四、设施和环境1. 教室布置与环境- 对教室布置和环境进行评估和改进- 确保教室内空气流通及卫生情况2. 操场与户外设施- 检查操场及户外设施的安全状况- 加强对户外活动的管理和指导3. 教具设备管理- 对教具设备的使用和维护情况进行检查- 合理规划教具设备的配备以上为幼儿园常规工作检查表格模板,根据表格内容,幼儿园管理者可根据实际情况进行每日、每周或每月的工作检查和评估,以确保幼儿园工作的顺利开展和教育质量的持续提升。
表格内容也可根据具体情况进行修改和完善,以适应不同幼儿园的实际工作需求。
希望每一所幼儿园都能以高标准、高质量的工作,为孩子们提供一个安全、健康、快乐的成长环境。
接上文,幼儿园作为学前教育的重要组成部分,对孩子们的健康成长起着至关重要的作用。
幼儿园的常规工作检查表格模板不仅仅是一份工作的规范,更是对幼儿园管理及工作质量的监督和评估。
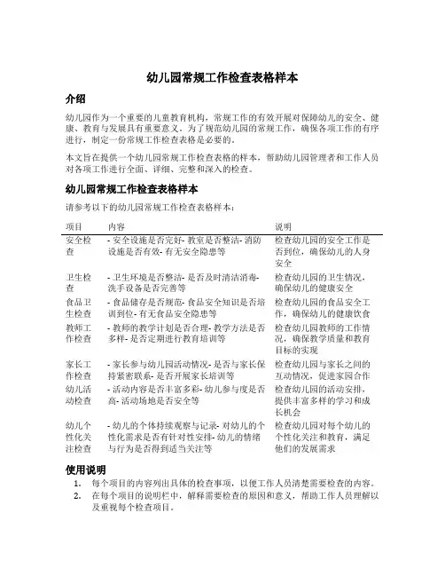
幼儿园常规工作检查表格样本介绍幼儿园作为一个重要的儿童教育机构,常规工作的有效开展对保障幼儿的安全、健康、教育与发展具有重要意义。
为了规范幼儿园的常规工作,确保各项工作的有序进行,制定一份常规工作检查表格是必要的。
本文旨在提供一个幼儿园常规工作检查表格的样本,帮助幼儿园管理者和工作人员对各项工作进行全面、详细、完整和深入的检查。
幼儿园常规工作检查表格样本请参考以下的幼儿园常规工作检查表格样本:项目内容说明安全检查- 安全设施是否完好- 教室是否整洁- 消防设施是否有效- 有无安全隐患等检查幼儿园的安全工作是否到位,确保幼儿的人身安全卫生检查- 卫生环境是否整洁- 是否及时清洁消毒-洗手设备是否完善等检查幼儿园的卫生情况,确保幼儿的健康安全食品卫生检查- 食品储存是否规范- 食品安全知识是否培训到位- 有无食品安全隐患等检查幼儿园的食品安全工作,确保幼儿的健康饮食教师工作检查- 教师的教学计划是否合理- 教学方法是否多样- 是否定期进行教育培训等检查幼儿园教师的工作情况,确保教学质量和教育目标的实现家长工作检查- 家长参与幼儿园活动情况- 是否与家长保持紧密联系- 是否开展家长培训等检查幼儿园与家长之间的互动情况,促进家园合作幼儿活动检查- 活动内容是否丰富多彩- 幼儿参与度是否高- 活动场地是否安全等检查幼儿园的活动安排,提供丰富多样的学习和成长机会幼儿个性化关注检查- 幼儿的个体持续观察与记录- 对幼儿的个性化需求是否有针对性安排- 幼儿的情绪与行为是否得到适当关注等检查幼儿园对每个幼儿的个性化关注和教育,满足他们的发展需求使用说明1.每个项目的内容列出具体的检查事项,以便工作人员清楚需要检查的内容。
2.在每个项目的说明栏中,解释需要检查的原因和意义,帮助工作人员理解以及重视每个检查项目。
3.检查表格的使用可以是定期的,例如每周或每月检查一次,以确保各项工作得到有效的监督和落实。
4.在检查过程中,可以对每个项目进行评分或记录问题,以便整理和改进工作。
幼儿园常规工作安全检查表1. 物品和设施检查•确保教室桌椅、床铺等物品完好无损,并无锋利的边角。
•检查电气设备(如电视、电脑等)是否正常工作,并安装在稳固的台架上,适当使用安全带固定。
•检查门窗、窗帘等是否安装牢固,以防止幼儿被夹住或误伤。
•检查楼梯、走道、过道等是否干净整洁,没有杂物堆放,且没有湿滑的地面。
2. 清洁与卫生检查•检查教室、厕所、洗手间等区域是否保持干净卫生,有无异味。
•检查厕所、洗手间的水龙头、马桶等设施是否正常使用,无漏水现象。
•检查食堂厨房区域是否保持整洁,有无变质食品、异物等。
•检查垃圾处理区域是否有封闭的垃圾桶,并定期清理。
3. 安全区域检查•检查幼儿园的围墙、栅栏等边界设施是否完好,没有破损。
•检查幼儿园周边环境是否安全,有无危险物品或场所。
•检查游乐设施、滑梯、秋千等是否安全可靠,是否有锈蚀或损坏。
•检查幼儿园的应急出口是否畅通,是否设置了应急标志,并定期进行演练。
4. 人员安全检查•检查教职工和保育员的工作证件是否齐全有效,是否定期参加安全培训。
•检查教职工和保育员是否穿着合适的工作服,避免穿着过于暴露或危险的服装。
•检查教职工和保育员是否定期进行体检,保持身体健康状况。
•检查教职工和保育员是否遵守幼儿园的安全规章制度,是否关注幼儿的安全问题。
5. 灭火与应急处理设备检查•检查幼儿园内是否配备灭火设备(如灭火器、灭火毯等),并定期检查其工作情况。
•检查幼儿园内是否配备急救箱,并定期检查其内部物品的保存情况。
•检查幼儿园内是否存在安装有监控设备,以便及时发现和调查安全事件发生。
6. 安全教育和管理检查•检查幼儿园是否定期开展安全教育活动,提高幼儿的安全意识。
•检查幼儿园的门禁系统是否完善,是否存在安保人员进行监控和管理。
•检查教室内是否设置了明确的安全警示标志,提醒幼儿注意安全。
•检查幼儿园是否建立了安全事件报告机制,及时处理和反馈安全问题。
以上是针对幼儿园常规工作的安全检查表。
幼儿园班级常规工作检查表一、幼儿园班级卫生检查1. 每日晨间卫生是否及时整理,幼儿自主或相互协助的清洁活动是否有序进行2. 老师是否对课室环境,玩具进行定期清洁和消毒,并按时整理3. 教室地面、桌椅、门窗、卫生间等公共区域是否保持整洁二、幼儿园班级教学检查1. 老师们是否能根据幼儿的特点,制定富有启发性的教学计划2. 教师对幼儿园常规活动,包括晨间会、游戏时间、午休时间等是否有条不紊的安排3. 老师是否针对幼儿个别差异,开展有针对性的教育教学工作,并进行了个别化辅导和体验活动三、幼儿园班级纪律检查1. 教师对幼儿日常生活和行为规范是否进行有效引导和养成2. 学生是否能够遵守班级纪律和规范,如按时到校、睡前整理环境、午休时间保持安静等3. 教师是否及时对幼儿不良行为进行正确引导和规范四、幼儿园班级活动检查1. 教师是否制定了富有趣味性和启发性的园内外活动方案2. 幼儿园内开展的集体活动和游戏是否有计划地进行3. 教师是否根据幼儿的兴趣和能力进行巧妙引导,丰富幼儿园课外活动五、幼儿园班级安全检查1. 幼儿园内对教室、室外活动场地等各项设施是否进行定期检查和维护2. 教师是否对幼儿进行安全教育和日常安全提醒3. 幼儿的入园、出园流程和安全措施是否合理可行六、幼儿园班级卫生检查1. 教师是否能够对幼儿进行个人卫生习惯养成的引导2. 幼儿园是否进行定期的健康安全防控工作3. 幼儿园内是否能够健康饮食,抵制不合理食品以上是对幼儿园班级常规工作的一些检查项目,幼儿园管理者和老师们在日常工作中,应该认真贯彻这些标准,保证幼儿的健康成长。
需对幼儿园进行全方位的管理和监督,及时发现问题,解决问题,为幼儿提供一个健康、快乐的成长环境。
幼儿园是孩子们成长的第一站,作为幼儿园教师和管理者,确保幼儿园班级常规工作的高质量是至关重要的。
在幼儿园班级卫生检查方面,除了定期的清洁和消毒工作外,还要注意营造一个整洁、舒适的环境,让孩子们在清洁的教室里学习和玩耍。
少儿园惯例检查表活动少儿行为要求内容来园穿着整齐,快乐来园,接受晨检,持健康卡进班。
2 分及晨有礼貌地向老师、小朋友问好,和家长再会。
2 分间活进班后将脱下的衣帽、背包等放在固定的地方,双手轻拿轻放小动椅子。
3分10愿意参加晨间锻炼,动作协调到位。
能依据兴趣选择区角活动,分恪守活动规则。
3 分盥洗学会正确的盥洗方法,会有次序地打抹肥皂,搓洗手,洗洁净各及部位,不玩水、不打闹。
3 分入厕逐渐养成饭前、便后和手脏时洗手的卫生习惯。
3 分10能坚持每日餐后漱口。
2 分分会正确地使用手纸。
2 分学习值日生工作,有次序地散发餐具和食品。
感觉为伙伴服务的快乐。
2分进愿意自己独立用餐,集中精力细嚼慢咽,吃完自己的一份饭菜,餐(不偏食,不剩饭菜)尽量保持桌面、地面及衣服的洁净。
4 分13进餐后能分类整理餐具,清理桌面,正确使用餐巾,饭后主动喝分水嗽口,养成优秀的用餐习惯。
4 分餐后能自选玩具,在指定范围内寂静游戏,并恪守游戏规则。
3 分情绪快乐地参加晨操锻炼。
听口令快速排队,做操不吵闹,不推晨操挤,精神饱满,动作协调、到位。
3 分5 分恪守规则,在体能活动中注意安全,学会自我保护。
并能主动表示老师增减衣服。
2 分喜爱参加集体教育活动。
活动中能踊跃思虑,勇敢想象,愿意表教课达自己的梦想。
5 分活动养成优秀的学习习惯。
学会聆听、等候,恪守活动规则,坚持完15成活动任务。
看书握笔姿势正确,坐姿自然正直。
5 分分逐渐建立合作意识,愿意和伙伴一同,商议解决活动中碰到的问题,共同达成学习任务。
5 分户外喜爱户外活动,能快乐自主地选择活动内容,勇敢参加活动。
分备注数少儿园惯例检查表活动 少儿行为要求内容活动 3 分15恪守活动规则, 正确使用玩具资料, 并实时收捡。
爱惜户外花草分树木,恪守场所行为要求。
5 分学习自我保护方法, 在活动中注意安全隐患, 不走开集体, 不做危险动作,能依冷热增减衣服,按需喝水入厕。
幼儿园校车安全检查表1. 介绍幼儿园校车是为了保障幼儿安全上下学而提供的交通工具。
为了确保校车的安全运行,幼儿园需要进行定期的校车安全检查。
本检查表旨在帮助幼儿园对校车进行全面的安全检查,以确保幼儿的安全出行。
2. 检查表格检查项目检查内容是否合格车辆外观车身是否干净整洁是/否车身标识是否粘贴有幼儿园校车标识是/否灯光系统大灯、示宽灯、制动灯、示廓灯是否正常是/否车窗检查车窗是否完好是/否安全锤是否配备了车窗破击工具(安全锤)是/否安全标志是否粘贴有紧急出口标志和灭火器位置标志是/否座椅及安全带座椅是否完好,安全带是否可靠是/否紧急出口车内是否设置了紧急出口,并保持通畅是/否灭火器车内是否配置了有效的灭火器是/否刹车系统刹车系统是否正常是/否轮胎检查轮胎花纹是否磨损严重,胎压是否适当是/否电气系统蓄电池、起动机、点火系统是否正常是/否车门及扶手车门及扶手是否完好,是否易于开关是/否底盘检查底盘连接装置是否牢固是/否紧急装置紧急刹车、紧急熄火开关是否正常是/否驾驶员座椅驾驶员座椅是否稳固是/否随车工具车上是否备有应急工具是/否幼儿园标称车辆是否与幼儿园标称一致是/否3. 检查细节3.1 车辆外观检查车身是否干净整洁,无明显刮擦或损坏。
3.2 车身标识检查车辆是否粘贴有幼儿园校车标识,以便其他车辆能够识别。
3.3 灯光系统检查大灯、示宽灯、制动灯、示廓灯是否正常工作,确保能够提供充足的照明和警示信号。
3.4 车窗检查检查车窗是否完好,无裂缝或破损,确保幼儿乘坐时不会受到伤害。
3.5 安全锤检查是否配备了车窗破击工具(安全锤),以备紧急情况下需要破窗逃生时使用。
3.6 安全标志检查是否粘贴有紧急出口标志和灭火器位置标志,以便乘客能够迅速找到紧急出口和灭火器。
3.7 座椅及安全带检查座椅是否完好,无破损或松动,安全带是否可靠,能够为幼儿提供有效的保护。
3.8 紧急出口检查车内是否设置了紧急出口,确保紧急情况下能够安全疏散。
幼儿园校车安全检查表幼儿园校车安全检查表在现代社会中,幼儿园校车的安全问题备受关注。
每天,成千上万名幼儿乘坐校车往返学校,他们的安全是社会的重要责任。
幼儿园校车的安全检查表变得至关重要。
一、校车车身外观1.1 车身外壳是否完好无损1.2 车窗及玻璃是否干净、无裂纹或破损1.3 车身表面是否有明显的腐蚀或变形1.4 侧滑门、车门等设施是否操作灵活二、车辆动力系统2.1 发动机、变速箱是否无异常运转2.2 油耗是否正常,没有漏油2.3 刹车系统是否灵敏可靠2.4 车辆是否存在异响或异味三、车辆内部环境3.1 车内座椅、扶手等设施是否完好无损3.2 内部通风系统是否正常运转3.3 灭火器、急救箱等应急设备是否齐全3.4 客车内部是否整洁,无异味四、安全设备4.1 安全带、安全锁等是否齐备4.2 紧急逃生设备是否在预定位置4.3 车辆内部紧急通信方式是否明显五、驾驶员情况5.1 驾驶员是否持有合格驾驶证件5.2 驾驶员的体检证明是否合格5.3 驾驶员的安全驾驶意识是否良好总结回顾幼儿园校车安全检查表是保障孩子安全的利器。
仔细检查每一项内容,确保校车在行驶过程中不存在任何可能危及孩子安全的隐患。
而这种严谨的态度正是对孩子安全负责的表现。
个人观点幼儿园校车的安全问题不容忽视,每一位家长都希望自己的孩子能够安全、舒适地乘坐校车上学。
而安全检查表的建立正是为了确保每一辆校车都能够做到安全可靠。
对于家长来说,他们也应该定期检查孩子所乘坐的校车,以确保孩子能够在安全的环境下成长。
结语幼儿园校车安全检查表的建立和执行,为孩子的安全保驾护航。
在这个过程中,每一个环节都必须要做到位,才能够真正地保障孩子的安全。
希望每一位驾驶员和教育管理者都能够对此重视起来,为孩子的安全负起更多的责任。
在现代社会中,幼儿园校车的安全问题备受关注。
每天,成千上万名幼儿乘坐校车往返学校,他们的安全是社会的重要责任。
幼儿园校车的安全检查表变得至关重要。
幼儿园交接班登记制度
1、交接班记录要认真准确.
2、上、下午教师需交接幼儿出勤人数、健康情况、服药幼儿姓名、次数、数量、时间、家长嘱托内容、中途接走的幼儿姓名及提醒接班教师应注意或需要做的事,教师根据交接班记录及口头介绍接班。
3、下午班与值晚班教师需交接本班幼儿人数并给予核实,并交接需要向家长说明的事。
4、值晚班教师要把全园没接走的幼儿总数点清,把幼儿组织到教师的视线内活动。
家长来接孩子时,教师必须见到家长才能放孩子,是谁接走的记清记准.
5、如果家长委托别人接孩子,必须接到本班教师的说明,否则不准接走.
6、节假日值班需交接班的,也要做好交接班记录、签字.
7、交接内容:巡视环境情况,有无异常,来人、来电和急待解决的事.。
幼儿园交接班登记制度
1、交接班记录要认真准确.
2、上、下午教师需交接幼儿出勤人数、健康情况、服药幼儿姓名、次数、数量、时间、家长嘱托内容、中途接走的幼儿姓名及提醒接班教师应注意或需要做的事,教师根据交接班记录及口头介绍接班。
3、下午班与值晚班教师需交接本班幼儿人数并给予核实,并交接需要向家长说明的事。
4、值晚班教师要把全园没接走的幼儿总数点清,把幼儿组织到教师的视线内活动。
家长来接孩子时,教师必须见到家长才能放孩子,是谁接走的记清记准.
5、如果家长委托别人接孩子,必须接到本班教师的说明,否则不准接走.
6、节假日值班需交接班的,也要做好交接班记录、签字.
7、交接内容:巡视环境情况,有无异常,来人、来电和急待解决的事.。
幼儿园交接班记录表
时间:星期上午带班老师:下午带班老师:
情况记录:情况记录:
时间:星期上午带班老师:下午带班老师:
情况记录:情况记录:
时间:星期上午带班老师:下午带班老师:
情况记录:情况记录:
时间:星期上午带班老师:下午带班老师:
情况记录:情况记录:
时间:星期上午带班老师:下午带班老师:
情况记录:情况记录:
幼儿园带班巡查记录表
时间:星期带班领导:值班老师:
情况记录:
时间:星期带班领导:值班老师::
情况记录:
时间:星期带班领导:值班老师::
情况记录:
时间:星期带班领导:值班老师:
情况记录:
时间:星期带班领导:值班老师::
情况记录:。