IBMDS4000系列、StorageManager和复制服务.
- 格式:ppt
- 大小:5.38 MB
- 文档页数:183
如何安装Storage Manager 客户端并调试IBM DS系列存储一、安装 Storage Manager 管理软件客户端当前IBM提供的最新Storage Manager版本为09.15(其实已经有更新的了在LSI网上有下载)。
这个版本采用了新的打包分发模式,安装与先前的版本有所不同,这里对客户端软件的安装进行介绍。
1 准备工作:1)一台台式机或者笔记本电脑;注明:用作客户端,从这台电脑上面管理DS4000产品;2)以太网线(如果有交换机的话)或者直连线(如果没有交换机的话)注明:线缆用作连接客户端和DS4000上面的以太网口3)配置客户端的ip地址和DS4000的IP地址在同一个网段(DS4000的默认的IP地址是:控制器A:192.168.128.101,控制器B:192.168.128.102;DS4800的控制器A主机端口2:192. 168.129.101,DS4800的控制器B主机端口2:192. 168 .129.102)进行”ping”的测试,确保连通;4)下载storage manager(58MB)版本,下载网址:/pc/support/site.wss/document.do?lndocid=MIGR-605952 安装部分:1)下载Storage manager9.15版本以后,解压到客户端硬盘;2)进入解压的目录\W2KWS03_9P15_IA32\Windows,执行SMA-W32-09.15.35.03.EXE弹出的窗口中选择”运行”3)出现如下界面:注:后台开始出现下面DOS窗口,在后台运行,不要关闭。
4)选择”Next”5)选择”I accept the terms of the License Agreement”,点击”Next”6)选择安装路径或保持默认的路径不变:7)选择”Management Station”(如果选择另外两个选项,可以有机会安装SM agent和RDAC) 8)选择”Do not automatically Start the Monitor”(注:会占用较多的资源,也可以装)9)选择”Install”10)当选择”Done”,后台的DOS程序也会自动关闭,程序中应该已经多出一项”Storage Manage 9 Client”一项,打开即可以使用。
DS4000存储操作手册版本 v1.2 final二〇〇八年十二月神州数码 (中国技有限公司文档控制更改记录版本创建 /修改时间编制 /修改者文件 /修改内容审批人贾志锋创建文档贾志锋调整扩容部分内容审阅姓名职位发布姓名职位目录目录 ........................................................................................................................................... .......3 1. DS4000概述 ......................................................................................................................5 1.1、DS4000产品介绍 ...............................................................................................5 1.1.1、IBM System storage server DS4200 Express..................................5 1.1.2、 IBM System storage server DS4700 Express..................................5 1.1.3、 IBM System storageDS4800 storage server..................................6 1.2、 DS4000硬件介绍 ...............................................................................................6 1.2.1、 DS4700 硬件 ...........................................................................................6 1.2.1.1、 DS4700 前视图 ............................................................................6 1.2.1.2、 DS4700-70A 后视图 ...................................................................7 1.2.1.3、 DS4700-72A 后视图 ...................................................................7 1.2.2、 DS4800 硬件 ...........................................................................................8 1.2.2.1、 DS4800 前视图 ............................................................................8 1.2.2.2、 DS4800 后视图 ............................................................................8 1.2.3、 EXP810扩展柜 .........................................................................................9 1.2.3.1、 EXP810前视图 (9)1.2.3.2、 EXP810后视图 (10)2. DS4000配置管理 ............................................................................................................10 2.1、 DS4000管理概述 .............................................................................................10 2.2、安装DS4000 Storage Manager....................................................................12 2.3、对DS4000存储进行管理 .................................................................................14 2.3.1、 DS4000存储服务器基本概念 ..............................................................14 2.3.2、开始使用DS4000 Storage Manager.................................................15 2.3.2.1、准备安装,配置管理客户端 .......................................................16 2.3.2.2、双击DS4700,管理DS4700存储服务器 ................................17 2.3.2.3、使用存储分区 ...............................................................................20 2.3.2.4、在AIX系统中识别磁盘 ................................................................24 2.3.3、安装主机端RDAC ...................................................................................24 2.3.3.1、 AIX操作系统 ................................................................................24 2.3.3.2、 Windows操作系统 (26)2.3.3.3、 Linux操作系统 (26)3. DS4000扩展柜连接 ........................................................................................................27 3.1、 DS4700扩展柜连接 .........................................................................................27 3.1.1、一个DS4700连接一个存储扩展柜 ......................................................27 3.1.2、一个DS4700连接两个存储扩展柜 (28)3.1.3、一个DS4700连接三个存储扩展柜 (28)3.1.4、一个DS4700连接四个存储扩展柜 ......................................................29 3.1.5、一个DS4700连接六个存储扩展柜 ......................................................29 3.2、 DS4800扩展柜连接 .........................................................................................29 3.2.1、一个DS4800连接一个存储扩展柜 ......................................................30 3.2.2、一个DS4800连接两个存储扩展柜 ......................................................30 3.2.3、一个DS4800连接四个存储扩展柜 ......................................................31 3.2.4、一个DS4800连接八个存储扩展柜 (32)3.2.5、一个DS4800连接十四个存储扩展柜 (32)4. DS4000扩容 ....................................................................................................................33 4.1、添加硬盘 . (33)4.2、添加扩展柜 (34)5. 微码升级 (37)1.DS4000概述IBM TotalStorage DS4000存储服务器是一种为多种工业应用提供高可用性、高性能的存储解决方案而设计的存储服务器。
DS4000存储安装手册安装前根据需要准备以下内容:1、Controller firmware2、ESM & HDD firmware3、Storage Manager4、FAStT HBA BIOS5、FAStT HBA Drivers6、FC 8 - Brocade BootCode/BIOS7、FC 8 - Brocade Drivers8、FC 8/4/2 - Emulex BIOS9、FC 8/4/2 - Emulex Drivers10、FC 8/4/2 - QLogic BIOS11、FC 8/4/2 - QLogic Drivers12、Tools下载链接:/systems/support/>选择“System Storage”>选择“Disk System”>选择相应的存储设备型号>在选项右侧“Support & Downloads”栏中选择“Download”>新的页面中包含以上列出的项目下载列表Notes:DS4000可以被AIX V5.1 ML09版本支持;DS4000可以被HACMP V4.4.1版本支持。
DS4000的管理方式1、Host agent (in-band) management method这种管理方式需要在服务器端安装Storage Manager agent (SMagent) package,即存储管理软件,通过Fibre Channel I/O path连接。
2、Direct (out-of-band) management method这种管理方式需要在Mangement Workstation端安装存储管理软件,并通过IP网络与存储控制器连接。
NOTES:本文档主要在Direct (out-of-band)方式和AIX & Windows环境下做描述,其他OS下的配置请参考IBM相关REDBOOKS。
IBM TotalStorage DS4000系列是IBM推出的适用于中型企业的存储产品,由原先FAStT系列产品升级而来,并增强了某些存储功能。
其产品由DS4100(原FAStT100)到DS4500(原FAStT900)能满足从中低端到中高端的大部分存储需求,并在合理的成本基础上,为企业提供完善的产品和服务。
在中国企业市场得到了广泛的推广和应用。
DS4000 系列采用 DS4000 Storage Manager V9.10进行存储资源管理、并增强了远程镜像选项,并通过针对较大容量配置的 DS4100 选项以及连接到DS4400 的 EXP100 串行 ATA 扩展单元来完善和补充入门级和企业级的磁盘系统解决方案。
其管理功能非常丰富强大,配置过程也繁琐复杂,本次,我们将向您详细介绍该款产品的初始设置步骤,以及管理软件的配置过程。
初始设置过程IBM DS4000都是通过IBM的Fast Storage Manager软件来进行管理设置的,每个FAST控制器上都带有一个RJ45的网线口,开始做配置的时候都是通过网络来进行的。
同时每个控制器还带有串口,可通过串口来进行IP的修改。
一段插入Controller A的RS-232里,另一端连接到另一台Windows 2000/NT4.0的机器串口上。
完成设置后,再连接到Controller B上,进行同样的操作。
下面我们以DS4200为例,并通过图示,详细说明配置的具体步骤:启动一个终端软件,例如Windows的超级终端,给连接起个名字,如DS4200。
然后需要正确设置连接的串口,本例中是COM2。
并选择合适的每秒位数,一般都在2400~9600之间。
选择数据流控制为无。
图一下面我们就进入到连接状态下了。
按Ctrl+Break键激活管理界面,当出现Press within 5 seconds:<ESC> for SHELL, <BREAK> for baud rate时按ESC。
DS4000StorageManager存储管理软件DS4000 StorageManager存储管理程序软件为管理IBM DS4000存储系统提供了一种基于Java的功能强大、操作简单、直观而易使用的图形用户界面(GUI)。
DS4000 StorageManager软件允许在不中断业务的情况下在线配置系统、在线微码升级、在线动态磁盘扩展以及其它维护操作。
它对所有的操作系统都提供一致的界面,该管理软件允许从网络中的任何位置对一个或多个IBM DS4000存储系统进行监控和管理。
DS4000 StorageManager软件的高级功能——存储器分区(Storage Partition)、卷快照(FlashCopy)、卷拷贝(Volume Copy)和远程卷镜像功能(MetroMirror/GeoCopy/GeoMirror )——是完全集成的,它为所有的存储器管理、分区和复制功能提供单一的控制操作。
DS StorageManager 基本功能∙集中式的管理——监控和管理来自任何网络位置的所有IBM DS4000存储器∙直观的GUI——DS4000 StorageManager软件的阵列管理窗口(AMW)以一种很容易理解的界面方式显示了这样一些信息:存储系统的逻辑组件(存储器卷和卷组)、物理组件(控制器和驱动器)、拓扑元素(主机组、主机、主机端口)以及卷到LUN之间的映射。
对于某个选定的存储系统或者选定的组件,所有存储管理操作都可以从对应的AMW菜单中运行,或者也可以通过右键点击对应的选项来运行。
∙配置的灵活性——所有卷的设置都是单独配置,保证能够满足某个特殊卷准确需要的特性。
卷配置的设置包括:容量、分段大小、修改优先级、允许/禁止读缓存、允许写缓存(回写式)、禁止写缓存(直写式)、允许/禁止写缓存镜像、预读乘法器、允许/禁止电池备份的写缓存,以及允许/禁止后台硬盘扫描(带冗余校验或不带冗余校验)。
Linux下安装StorageManager注:用root登陆安装第一步:拷贝SM10.83_Linux_64bit_x86-64_SMIA-10.83.x5.18.tgz到文件系统下第二步:在文件系统下创建夹11并解压SM10.83_Linux_64bit_x86-64_SMIA-10.83.x5.18.tg到11下第三步:修改文件夹权限修改Linux_x86-64权限在Linux_x86-64下打开终端输入:chmod777 SMIA-LINUXX64-10.83.A5.18.bin第四步:运行SMIA-LINUXX64-10.83.A5.18.bin 在终端输入:./ SMIA-LINUXX64-10.83.A5.18.bin点击OK第五步:开始安装点击“Next”点击“Next”选择“I accept the terms of the License Agreement”点击“Next”选择“Custom”点击“Next”只保留“DS Storage Manager 10 Client”点击“Next”点击Install点击Done 完成安装第六步:运行存储管理软件在文件系统下/opt/IBM_DS/client文件夹下点击SM client,运行管理软件点击OK。
等待自动搜索存储,稍等兰亭序永和九年,岁在癸丑,暮春之初,会于会稽山阴之兰亭,修禊事也。
群贤毕至,少长咸集。
此地有崇山峻岭,茂林修竹;又有清流激湍,映带左右,引以为流觞曲水,列坐其次。
虽无丝竹管弦之盛,一觞一咏,亦足以畅叙幽情。
是日也,天朗气清,惠风和畅,仰观宇宙之大,俯察品类之盛,所以游目骋怀,足以极视听之娱,信可乐也。
夫人之相与,俯仰一世,或取诸怀抱,晤言一室之内;或因寄所托,放浪形骸之外。
虽取舍万殊,静躁不同,当其欣于所遇,暂得于己,快然自足,不知老之将至。
及其所之既倦,情随事迁,感慨系之矣。
向之所欣,俯仰之间,已为陈迹,犹不能不以之兴怀。
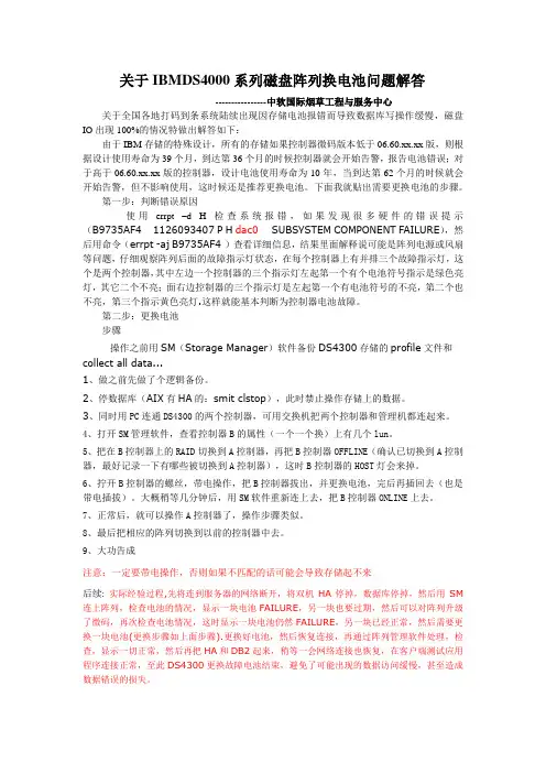
关于IBMDS4000系列磁盘阵列换电池问题解答----------------中软国际烟草工程与服务中心关于全国各地打码到条系统陆续出现因存储电池报错而导致数据库写操作缓慢,磁盘IO出现100%的情况特做出解答如下:由于IBM存储的特殊设计,所有的存储如果控制器微码版本低于06.60.xx.xx版,则根据设计使用寿命为39个月,到达第36个月的时候控制器就会开始告警,报告电池错误;对于高于06.60.xx.xx版的控制器,设计电池使用寿命为10年,当到达第62个月的时候就会开始告警,但不影响使用,这时候还是推荐更换电池。
下面我就贴出需要更换电池的步骤。
第一步:判断错误原因使用errpt –d H 检查系统报错,如果发现很多硬件的错误提示(B9735AF4 1126093407 P H dac0 SUBSYSTEM COMPONENT FAILURE),然后用命令(errpt -aj B9735AF4 )查看详细信息,结果里面解释说可能是阵列电源或风扇等问题,仔细观察阵列后面的故障指示灯状态,在每个控制器上有并排三个故障指示灯,这个是两个控制器,其中左边一个控制器的三个指示灯左起第一个有个电池符号指示是绿色亮灯,其它二个不亮;面右边控制器的三个指示灯是左起第一个有电池符号的不亮,第二个也不亮,第三个指示黄色亮灯.这样就能基本判断为控制器电池故障。
第二步:更换电池步骤操作之前用SM(Storage Manager)软件备份DS4300存储的profile文件和collect all data...1、做之前先做了个逻辑备份。
2、停数据库(AIX有HA的:smit clstop),此时禁止操作存储上的数据。
3、同时用PC连通DS4300的两个控制器,可用交换机把两个控制器和管理机都连起来。
4、打开SM管理软件,查看控制器B的属性(一个一个换)上有几个lun。
5、把在B控制器上的RAID切换到A控制器,再把B控制器OFFLINE(确认已切换到A控制器,最好记录一下有哪些被切换到A控制器),这时B控制器的HOST灯会来掉。
ibm storage manager使用手册IBM Storage Manager是一款强大的存储管理工具,它可以帮助用户快速而方便地管理存储池、磁盘框、RAID控制器以及硬盘等存储资源。
对于首次使用IBM Storage Manager的用户来说,这里提供了一份详细的使用手册,帮助大家快速了解和掌握该软件的使用方法。
1. 软件安装首先,用户需要在官网下载并安装IBM Storage Manager软件,根据自己的操作系统版本选择安装包并按照提示完成安装。
2. 连接存储设备安装完成后,用户需要连接存储设备并将其添加到IBM Storage Manager中进行管理。
打开软件,点击“资源管理器”菜单进入资源管理器界面,点击“添加存储池”按钮,依次输入存储设备的IP地址、用户名、密码以及存储设备类型等相关信息,然后点击“连接”按钮。
3. 创建存储池连接成功后,用户就可以开始创建存储池了。
依次点击“存储管理”菜单的“存储池”选项,在右侧的窗口中选择相应的存储设备,然后点击“添加存储池”按钮,输入存储池的名称、RAID等级、容量等相关信息,最后点击“确定”按钮完成存储池的创建。
4. 添加磁盘框在存储池创建完成后,用户还需要添加磁盘框并初始化硬盘。
依次点击“存储管理”菜单的“磁盘框”选项,在右侧的窗口中选择相应的存储池,然后点击“添加磁盘框”按钮,按照提示完成磁盘框的添加和硬盘的初始化。
5. 创建虚拟磁盘磁盘框添加完成后,用户可以开始创建虚拟磁盘了。
依次点击“存储管理”菜单的“虚拟磁盘”选项,在右侧的窗口中选择相应的存储池,然后点击“添加虚拟磁盘”按钮,输入虚拟磁盘的名称、RAID等级、容量等相关信息,最后点击“确定”按钮完成虚拟磁盘的创建。
6. 创建主机最后,用户还需要创建主机并为其分配虚拟磁盘。
依次点击“主机管理”菜单的“主机”选项,在右侧的窗口中点击“添加主机”按钮,输入主机的名称和IP地址等相关信息,然后点击“确定”按钮完成主机的创建。
如何安装Storage Manager管理软件客户端并调IBM DS系列存储如何安装Storage Manager 9.15客户端并调试IBM DS系列存储一、安装 Storage Manager 9.15 管理软件客户端当前IBM提供的最新Storage Manager版本为09.15(其实已经有更新的了在LSI网上有下载)。
这个版本采用了新的打包分发模式,安装与先前的版本有所不同,这里对客户端软件的安装进行介绍。
1 准备工作:1)一台台式机或者笔记本电脑;注明:用作客户端,从这台电脑上面管理DS4000产品;2)以太网线(如果有交换机的话)或者直连线(如果没有交换机的话)注明:线缆用作连接客户端和DS4000上面的以太网口3)配置客户端的ip地址和DS4000的IP地址在同一个网段(DS4000的默认的IP地址是:控制器A:192.168.128.101,控制器B:192.168.128.102;DS4800的控制器A主机端口2:192.168.129.101,DS4800的控制器B主机端口2:192. 168.129.102)进行”ping”的测试,确保连通;4)下载storage manager9.15(58MB)版本,下载网址:/pc/support/site.wss/doc ument.do?lndocid=MIGR-605952 安装部分:1)下载Storage manager9.15版本以后,解压到客户端硬盘;2)进入解压的目录\W2KWS03_9P15_IA32\Windows,执行SMA-W32-09.15.35.03.EXE弹出的窗口中选择”运行”3)出现如下界面:注:后台开始出现下面DOS窗口,在后台运行,不要关闭。
4)选择”Next”5)选择”I accept the terms of the License Agreement”,点击”Next”6)选择安装路径或保持默认的路径不变:7)选择”Management Station”(如果选择另外两个选项,可以有机会安装SM agent和RDAC)8)选择”Do not automatically Start the Monitor”(注:会占用较多的资源,也可以装)9)选择”Install”10)当选择”Done”,后台的DOS程序也会自动关闭,程序中应该已经多出一项”Storage Manage 9 Client”一项,打开即可以使用。
如何安装客户端并调试系列存储
一、安装管理软件客户端
当前提供的最新版本为(其实已经有更新的了在网上有下载)。
这个版本采用了新的打包分发模式,安装与先前的版本有所不同,这里对客户端软件的安装进行介绍。
准备工作:
)一台台式机或者笔记本电脑;
注明:用作客户端,从这台电脑上面管理产品;
)以太网线(如果有交换机的话)或者
直连线(如果没有交换机的话)
注明:线缆用作连接客户端和上面的以太网口
)配置客户端的地址和的地址在同一个网段
(的默认的地址是:控制器:,控制器:;的控制器主机端口:.,的控制器主机端口:.)进行””的测试,确保连通;
)下载()版本,下载网址:
安装部分:
)下载版本以后,解压到客户端硬盘;
)进入解压的目录\\,执行09.15.35
弹出的窗口中选择”运行”
)出现如下界面:
注:后台开始出现下面窗口,在后台运行,不要关闭。
)选择””
)选择” ”,点击””。
DS4000/DS5000 如何创建、应用FlashCopy/VolumeCopy 解答:Flashcopy的创建方式:1.查看是否有Flashcopy license,然后在需要做快照的LUN上点击右键,选择Create FlashCopy Logical Drive2.选择Advanced,下一步,显示出Flashcopy原卷名称以及快照卷名称,3.选择盘阵中的空闲空间,下一步;快照卷变化数据量存储空间,默认为原卷的20%,可以按照具体应用需求更改这个容量大小4.Mapping方式选择自动或者手动映射50%为报警阀值,当FlashCopy存放数据变化的LUN存储空间超过50%的时候,DS4000阵列会报警,提醒用户注意,这个值可以按照用户需求更改假如FlashCopy存放数据变化的LUN存储空间被写满,会有两种处理方式:●Fail flashcopy logical drive:使这个快照失效,数据在原卷的写入不受影响●Fail writes to base logical drive:快照停止写入,原卷被锁定,禁止数据在原卷的写入,直到快照被重建或扩展数据变化存储空间Disable/Re-create等操作1.查看是否有VolumeCopy license,然后在需要做快照的LUN上点击右键,选择Create copy2.在如下左图中选择VolumeCopy 源卷,下一步,在所示界面中选择目标卷,界面中会把系统中所有容量大于等于原卷的LUN都显示出来,在选择目标卷时不要选错,VolumeCopy一旦开始,会覆盖所选择目标卷上的数据。
3.输入yes完成VolumeCopy设置,开始数据复制4.在VolumeCopy目标卷上点击右键,选择Copy Manager,在弹出的Copy Manager窗口中可以对拷贝卷过程进行监控,以及对目标卷读写方式等进行更改。
参考文档 :《IBM System Storage DS4000 and Storage Manager V10.30》下载地址: /redbooks/pdfs/sg247010.pdf《IBM TotalStorage DS4000 Storage Manager 复制服务用户指南》下载地址 :/systems/support/supportsite.wss/docdisplay?lndocid=MIGR-61173&brandind=5000028。
ibmstoragemanager使用手册IBM Storage Manager 是 IBM 公司开发的一款高性能、可靠的存储管理软件。
它提供了一个集中式的管理界面,帮助企业管理和监控存储设备、存储资源的使用情况,以及进行存储资源的优化配置和故障排查等工作。
以下是 IBM Storage Manager 的使用手册,详细介绍了该软件的功能和使用方法。
第一章:介绍1.1 什么是 IBM Storage Manager1.2功能概述1.3系统需求第二章:安装和配置2.1 安装 IBM Storage Manager2.2配置存储设备2.3配置存储资源2.4配置存储策略第三章:存储设备管理3.1设备发现和识别3.2存储设备添加和删除3.3设备信息查看和修改3.4存储设备性能监控3.5存储设备故障排查和维护第四章:存储资源管理4.1存储资源发现和识别4.2存储资源添加和删除4.3存储资源配置和分配4.4存储资源性能监控4.5存储资源故障排查和优化第五章:存储策略管理5.1存储策略配置和管理5.2存储策略应用和调整5.3存储策略监控和报警5.4存储策略优化和维护第六章:备份和恢复6.1数据备份和恢复概述6.2数据备份配置和管理6.3数据恢复操作和策略6.4备份和恢复监控和报告第七章:性能优化和故障排查7.1性能优化策略7.2故障排查和维护工具7.3存储性能监控和报告7.4性能调优和容量规划第八章:安全管理和授权8.1安全管理概述8.2用户和角色管理8.3权限配置和审计8.4安全策略和防护第九章:升级和维护9.1软件升级功能9.2维护和运维工作9.3系统日志和错误处理9.4报表和数据分析第十章:常见问题解答10.1安装和配置问题解答10.2设备管理问题解答10.3资源管理问题解答10.4存储策略问题解答10.5性能优化和故障排查问题解答结论以上是 IBM Storage Manager 使用手册的大致内容。
如何收集FAStT的系统信息错误和错误日志?使用IBM FAStT,当如果出现故障时,全面收集FAStT的系统错误信息和错误日志对快速了解及解决问题有很大帮助。
在寻求IBM技术支持前,请收集以下信息:请注意您的Storage Manager版本,分为8X和9X在Storage Manager 9X中收集DS4000信息:1 打开storage manager client,点击”storage subsystem fastt”,菜单中选择advanced→troubleshooting→collect all support data;2 为将要收集到的文件取名(例子中是error log):它会把DS4000有关的所有信息打包成一个.zip文件,信息会非常全面。
在Storage Manager 8.X中收集DS4000信息:1. 系统的profile启动IBM FAStT Storage Manager 8 Client,并进入Subsystem Management. 选择View>>Storage Subsystem Profile:(图1)选择Save As,将系统profile 保存下来,如果是一台FAStT500,其系列号为23A1234,建议文件名为IBM_FAStT500_Profile_23A1234.txt。
2.系统的错误日志:在图1 中,选择选择V iew>>Event Log:1000,并按Update刷新。
点击Select All,并Save As:建议文件名为eventlogYYYYMMDD.log3. 收集Read Link Status Diagnostics信息在Subsystem Management中,选择Storage Subsystem>> Read Link Status Diagnostics:选择Save As,保存为LinkStatusYYYYMMDD.csv,然后点击Set Baseline,重新设置基准线,为以后的检测做准备。
DS4000 热备盘配置方法解答:对于Storage Manager 10,定义热备盘有两种方法:自动分配(Automatic assign)和手工分配(Manual assign)。
注意:1)从Storage Manager 10.10开始,全局热备盘不再有数量限制;2)热备盘的容量要大于或等于存储子系统中其他磁盘的容量;3)在包含大量磁盘的配置中,由于重建时间较长,有必要定义多个热备盘;4)如果DS4000中包含FC和SATA硬盘,需要考虑定义FC和SATA作为热备盘,因为FC硬盘不能保护SATA盘创建的Raid组,反之亦然。
自动分配(Automatic assign)自动分配热备盘步骤如下:1. 选择Drive → Hot Spare Coverage 如图1图12. 这里打开Hot Spare Drive Options对话框,如图2。
选择Automatically assign drives,每30块相同类型的磁盘(FC或SATA)自动定义一块热备盘。
图2手动分配(Manual assign)手动分配热备盘步骤如下:1. 用鼠标左键单击选中需要设置热备的硬盘,然后选择图1中的下拉菜单Drive → Hot Spare Coverage;2. 打开Hot Spare Drive Options对话框,如图2,选择Manually assign individual drives。
如果DS4000中任何一个阵列(Array)中的硬盘容量大于当前选定的热备盘,会出现警告信息,说明不是所有的阵列(Array)都被保护;3. 解除(unassign)热备盘可以将该盘置为可用(free)状态,用鼠标左键单击选中该盘,选择Drive → Hot Spare Coverage(如图1), 然后在图2中选择Manually unassign individual drives option。
查看/更改热备盘(View/change hot spare coverage)配置热备盘后,可以通过以下步骤查看或修改1. 在 Storage Manager Client中,选择下拉菜单Drive → Hot Spare Coverage(如图1);2. 在图2中选择View/Change current hot spare coverage再点击OK,弹出对话框如图3所示:图3实例中,只分配了一块SATA的热备盘,如图3所示该热备盘只能对data 阵列(array)保护,而另外两个阵列(array)得不到保护。
DS Storage Manager的使用(一)Storage PartitionStorage Partition 即LUN Masking技术,即采用LUN屏蔽方式实现不同主机之间的存储空间隔离。
该技术与光纤交换机的Zoning技术类似,都是对访问控制器进行限制。
Zoning是确定哪个主机可以访问哪个存储,Storage Partition是进一步限定这个主机只可以访问该存储的哪个/哪些LUN。
例如,一台Linux主机在使用的LUN如果不通过Storage Partition与一台Windows主机隔离,Windows操作系统就会在看见的磁盘上签名,这样就会损坏该LUN的数据。
再例如,多台主机同时看见某个LUN,同时往里面写数据,就会出现数据互相覆盖,破坏的问题。
采用Storage Partitions后,每个主机只能看到自己的LUN,就解决了上述的问题。
所以订购DS4000的时候应该订购Storage Partition的License。
(二)怎样使用Storage Partition每个Storage Partition 都可以对一台机器或者一组机器做LUN的限定。
有两种可选方案:1.为每台主机或者每两台安装了群集软件的主机设定一个Storage Partition。
也就是说一个Host Group里包含一个或两个Host, 两台主机共享的逻辑盘分配给Host Group,两台主机各自独占的逻辑盘分配给Host。
优点是共享和独占设定灵活,维护容易,逻辑清楚,是建议的方式。
值得注意的是,如果是一组机器在一个Storage Partition中,他们应该有群集软件或者类似于IBM的SAN File System,SANergy或者GPFS这样的软件来协调各个主机的共同访问。
如下图, p570_node1 和 p570_node2共享所有的逻辑盘,操作系统上安装了HACMP来解决争用。
2.一个Host Group里包含多个Host,分配逻辑盘的时候直接分配给每个Host。
DS Storage Manager的使用(一)Storage PartitionStorage Partition 即LUN Masking技术,即采用LUN屏蔽方式实现不同主机之间的存储空间隔离。
该技术与光纤交换机的Zoning技术类似,都是对访问控制器进行限制。
Zoning是确定哪个主机可以访问哪个存储,Storage Partition是进一步限定这个主机只可以访问该存储的哪个/哪些LUN。
例如,一台Linux主机在使用的LUN如果不通过Storage Partition与一台Windows主机隔离,Windows操作系统就会在看见的磁盘上签名,这样就会损坏该LUN的数据。
再例如,多台主机同时看见某个LUN,同时往里面写数据,就会出现数据互相覆盖,破坏的问题。
采用Storage Partitions后,每个主机只能看到自己的LUN,就解决了上述的问题。
所以订购DS4000的时候应该订购Storage Partition的License。
(二)怎样使用Storage Partition每个Storage Partition 都可以对一台机器或者一组机器做LUN的限定。
有两种可选方案:1.为每台主机或者每两台安装了群集软件的主机设定一个Storage Partition。
也就是说一个Host Group里包含一个或两个Host, 两台主机共享的逻辑盘分配给Host Group,两台主机各自独占的逻辑盘分配给Host。
优点是共享和独占设定灵活,维护容易,逻辑清楚,是建议的方式。
值得注意的是,如果是一组机器在一个Storage Partition中,他们应该有群集软件或者类似于IBM的SAN File System,SANergy或者GPFS这样的软件来协调各个主机的共同访问。
如下图, p570_node1 和 p570_node2共享所有的逻辑盘,操作系统上安装了HACMP来解决争用。
2.一个Host Group里包含多个Host,分配逻辑盘的时候直接分配给每个Host。