教学设计:串、并联电路中的电阻关系
- 格式:docx
- 大小:4.88 MB
- 文档页数:2
串、并联电路中的电阻关系(基础)责编:冯保国【学习目标】1.能根据欧姆定律以及电路的特点,得出串、并联电路中电阻的关系。
2.理解欧姆定律,能运用欧姆定律进行简单的计算。
【要点梳理】要点一、等效电阻在电路中,如果一个电阻的效果和几个电阻在同一电路中的效果相同,可以认为这个电阻是几个电阻的等效电阻。
这个概念可以结合“合力与分力的关系”对照理解。
如果电源电压相同,在图1和图2中电流表示数相同,可以认为R 为R 1和R 2串联后的等效电阻,也称总电阻。
要点诠释:电阻在电路中的作用即对电流的阻碍作用。
这里的“等效”可以理解为在同一个电路中,即电源电压相同,电阻对电流的阻碍作用相同,电路中的电流大小相同。
要点二、串联电路中的电阻关系在图1中,因为R 1和R 2串联,因此通过它们的电流相同,设R 1两端电压为U 1,R 2两端电压为U 2,则有:1212111222I I I U U U U I R U I R ===+== 在图2中有:U IR = 综合以上推导,有:1122IR I R I R =+;因此可以得到有串联电路总电阻和分电阻的关系:12R R R =+要点诠释:(1)导体串联,相当于增加了导体的长度,因此,串联导体的总电阻大于任何一个串联导体的电阻,总电阻等于各串联导体电阻之和,即12......n R R R R =+++。
(2)如果用n 个阻值均为R 0的导体串联,则总电阻为0R nR =。
要点三、并联电路中的电阻关系如图3、图4所示,R 1和R 2并联。
两个图中电流表示数相同,说明R 和R 1、R 2并联的效果相同,可以认为R 是其等效电阻。
在图3中,有 1212111222=I I I U U U U I R U I R =+===在图4中,有:UI R=综合以上推导,有1212U U U R R R =+;即:12111R R R =+ , 1212R R R R R =+要点诠释:(1)导体并联,相当于增大了导体的横截面积,因此,并联导体的总电阻小于任何一个并联导体的电阻,总电阻的倒数等于各并联导体电阻的倒数之和,即121111.....nR R R R =+++。
串联和并联是电路中常见的两种连接方式,它们在电流、电压和电阻之间有着不同的关系。
下面我们来详细了解一下串联和并联的电流、电压和电阻的关系。
一、串联电路的电流、电压和电阻关系1. 串联电路的电流:在串联电路中,电流只有一条路径可走,因此串联电路中的电流是相等的。
也就是说,串联电路中每个电阻上的电流都相同。
2. 串联电路的电压:在串联电路中,各个元件的电压之和等于总电压,即串联电路中的电压是相加的。
这是由基尔霍夫电压定律可得出的结论。
3. 串联电路的电阻:在串联电路中,各个电阻直接相加得到总电阻。
这也是由基尔霍夫电流定律可得出的结论。
二、并联电路的电流、电压和电阻关系1. 并联电路的电流:在并联电路中,电流可选择不同的路径进行流动,因此并联电路中的电流是分流的,即各个支路上的电流之和等于总电流。
2. 并联电路的电压:在并联电路中,各个支路上的电压相等,等于总电压。
也就是说,在并联电路中,各个支路上的电压相同。
3. 并联电路的电阻:在并联电路中,各个支路的电阻经过计算得到并联后的总电阻。
计算方式是利用电阻公式的倒数之和再取倒数。
三、串联和并联电路的不同之处1. 串联电路中的电流相等,电压相加,电阻直接相加;而并联电路中的电流分流,电压相等,电阻取倒数相加再取倒数。
2. 串联电路中的总电阻大于任意一个电阻的值,而并联电路中的总电阻小于任意一个电阻的值。
3. 串联电路中的总电压等于各个元件电压之和,而并联电路中的总电压等于各个支路的电压值。
串联和并联的电流、电压和电阻之间有着微妙的关系。
在实际应用中,根据不同的需求和情况,选择合适的串联或者并联连接方式来构建电路,是非常重要的。
对于电流、电压和电阻的关系要有清晰的理解,才能更好地分析和设计电路。
四、串并联混合电路的分析除了纯粹的串联电路和并联电路之外,还有一种常见的电路连接方式,即串并联混合电路。
在串并联混合电路中,电路中既有串联连接,又有并联连接。
这种情况下,需要对电流、电压和电阻进行更为复杂的分析。
电阻的串并联关系电阻是电路中的基本元件之一,它的串并联关系在电路设计和分析中起着重要的作用。
串联和并联是两种常见的连接方式,它们分别适用于不同的电路需求。
本文将讨论电阻的串并联关系以及它们在电路中的应用。
一、串联连接串联连接是指将多个电阻依次连接在一起,形成一个电阻链。
在串联电路中,电流从一个电阻流过后流向下一个,依次类推。
串联连接的电阻可以通过以下公式求解:总电阻(Rt)= R1 + R2 + R3 + ... + Rn其中,Rt为总电阻,R1、R2、R3到Rn分别为每个串联电阻的阻值。
串联电阻的特点是阻值之和等于总电阻,电流在各个电阻之间分流,相对较大的电阻阻碍了电流的流动。
由于电流的分流,串联电路中的电流在各个电阻之间相等,电压随着耗费在每个电阻上。
串联电路常用于需要将电阻阻值叠加的场景,例如电力线路中的多个电阻器串联使用等。
此外,串联电路还用于电阻测量和电阻调节等应用。
二、并联连接并联连接是指将多个电阻同时连接在一起,形成一个并联电路。
在并联电路中,电流在各个电阻之间分流,而电压在各个电阻上相等。
并联连接的电阻可以通过以下公式求解:总电阻的倒数(1/Rt)= 1/R1 + 1/R2 + 1/R3 + ... + 1/Rn其中,Rt为总电阻,R1、R2、R3到Rn分别为每个并联电阻的阻值。
并联电阻的特点是倒数之和的倒数等于总电阻,电流在各个电阻之间汇聚,相对较大的电阻不会阻碍电流的流动。
由于电流的汇聚,并联电路中的电流在各个电阻之间不等,而电压相等。
并联电路常用于需要降低电阻值或分流电流的场景,例如平行连接的电阻器和并联的电池等。
此外,并联电路还用于电子元件的保护和电路的分支选择等应用。
三、串并联的应用在实际电路设计和分析中,常常需要利用串并联的关系实现特定功能。
例如,通过将电阻器串联可以调节电流和电压,通过将电容器并联可以提高电容量,通过将电感器串并联可以实现滤波和谐振等。
此外,串并联关系还可以扩展到多元件的组合中。
串并联电路中电阻的关系如下:
串联电路的总电阻等于各串联导体电阻之和,即R串=R1+R2+-+Rn。
并联电路的总电阻的倒数等于各并联电阻的倒数和,即1/R并=1/R1+1/R2+--+1/Rn。
串联电路的电阻和功率的关系
在串联电路中,由P=UI=I²R,I相同时,R越大,P越大。
即在串联电路中,电阻越大,实际电功率越大。
在并联电路中,P=UI=U²/R,U相同时,R越大,P越小。
所以在并联电路中,电阻越大,实际电功率越小。
电功率是作为表示电流做功快慢的物理量,一个用电器功率的大小数值上等于它在1秒内所消耗的电能。
如果在t(SI单位为J)这么长的时间内消耗的电能W(SI单位为J),那么这个用电器的电功率就是P=W/t。
电功率还等于导体两端电压与通过导体电流的乘积。
串、并联电路中的电阻关系(基础)责编:冯保国【学习目标】1.能根据欧姆定律以及电路的特点,得出串、并联电路中电阻的关系。
2.理解欧姆定律,能运用欧姆定律进行简单的计算。
【要点梳理】要点一、等效电阻在电路中,如果一个电阻的效果和几个电阻在同一电路中的效果相同,可以认为这个电阻是几个电阻的等效电阻。
这个概念可以结合“合力与分力的关系”对照理解。
如果电源电压相同,在图1和图2中电流表示数相同,可以认为R 为R 1和R 2串联后的等效电阻,也称总电阻。
要点诠释:电阻在电路中的作用即对电流的阻碍作用。
这里的“等效”可以理解为在同一个电路中,即电源电压相同,电阻对电流的阻碍作用相同,电路中的电流大小相同。
要点二、串联电路中的电阻关系在图1中,因为R 1和R 2串联,因此通过它们的电流相同,设R 1两端电压为U 1,R 2两端电压为U 2,则有:1212111222I I I U U U U I R U I R ===+== 在图2中有:U IR = 综合以上推导,有:1122IR I R I R =+;因此可以得到有串联电路总电阻和分电阻的关系:12R R R =+要点诠释:(1)导体串联,相当于增加了导体的长度,因此,串联导体的总电阻大于任何一个串联导体的电阻,总电阻等于各串联导体电阻之和,即12......n R R R R =+++。
(2)如果用n 个阻值均为R 0的导体串联,则总电阻为0R nR =。
要点三、并联电路中的电阻关系如图3、图4所示,R 1和R 2并联。
两个图中电流表示数相同,说明R 和R 1、R 2并联的效果相同,可以认为R 是其等效电阻。
在图3中,有 1212111222=I I I U U U U I R U I R =+===在图4中,有:UI R=综合以上推导,有1212U U U R R R =+;即:12111R R R =+ , 1212R R R R R =+要点诠释:(1)导体并联,相当于增大了导体的横截面积,因此,并联导体的总电阻小于任何一个并联导体的电阻,总电阻的倒数等于各并联导体电阻的倒数之和,即121111.....nR R R R =+++。
串联和并联电路是电路中常见的两种连接方式,它们在电流和电阻的关系上有着不同的特点。
在本文中,我将从深度和广度的角度探讨串联和并联电路中电流和电阻的关系,并共享我的个人观点和理解。
一、串联电路中电流和电阻的关系1. 串联电路的定义与特点在串联电路中,电气元件依次连接在电流的通路上,形成一个闭合回路。
电流只能顺序地通过每一个电气元件,因此串联电路中的电流是相同的,即I1=I2=I3。
在串联电路中,电阻则是依次相加的,即Rt=R1+R2+R3,这种关系在电路中非常常见。
2. 串联电路中电流和电阻的影响在串联电路中,电流和电阻之间存在着密切的关系。
根据欧姆定律,电流和电阻成正比,即I=V/R。
串联电路中的总电阻会影响电路中的总电流,而总电流又会影响电路中每个电气元件上的电压和功率。
在实际应用中,了解串联电路中电流和电阻的关系非常重要,可以帮助我们更好地设计和使用电路。
二、并联电路中电流和电阻的关系1. 并联电路的定义与特点在并联电路中,电气元件并排连接在电流的通路上,形成不同的并联支路。
由于并联支路的存在,电流可以同时通过不同的支路,因此并联电路中的电流是分流的,即I=I1+I2+I3。
而在并联电路中,各支路上的电压相同,这是并联电路的一大特点。
2. 并联电路中电流和电阻的影响在并联电路中,电流和电阻之间的关系与串联电路有所不同。
根据欧姆定律,电流和电阻成反比,即I=V/R。
在并联电路中,总电阻会影响电路中的总电流,而总电流又会影响电路中每个支路上的电压和功率。
了解并联电路中电流和电阻的关系,可以帮助我们更好地理解并应用电路中的电流分布和功率消耗。
三、个人观点和理解对于串联和并联电路中电流和电阻的关系,我认为它们既有相似之处,又有各自独特的特点。
在串联电路中,电阻是直接相加的,而在并联电路中,电阻是倒数相加再取倒数的。
这种不同的计算方式,导致了在串联和并联电路中电流和电阻的关系也存在着差异。
在实际应用中,我们需要根据具体的情况选择串联或并联连接方式,以实现所需的电流分布和功率消耗。
高中物理教案:电路中的串、并联关系解析一、电路中的串联与并联关系简介电路是物理学中重要的研究内容之一,我们生活中用到的电器设备都依赖于电路的运作。
在实际应用中,我们常常会遇到一些由多个电阻、电容或电感等元件组成的复杂电路。
为了便于分析和计算,需要对这些元件之间的连接方式进行分类和研究。
在本文中,将重点介绍串联与并联两种常见的电路连接方式。
通过深入解析它们之间的特点和应用条件,旨在帮助高中物理学生更好地理解和运用这些概念。
二、串联与并联基本概念1. 串联连接:多个元件按照相同方向依次连接,组成一个通路。
串联连接下的总电流相等于各个元件所受到的电流之和。
而总电压等于各个元件之间电压差的代数和。
2. 并联连接:多个元件同时接在同一两点上或平行排列连接,形成多条平行通路。
并联连接下各个元件直接承受相同大小的总电流,并且总电压等于各个元件之间相同值。
三、串连关系与应用1. 串联电阻关系在串联连接中,电阻之间的串连关系呈现如下特点:(1)电阻之和:串联电阻间依次连结,故总电阻等于各个电阻之和。
(2)共享电流:串联连接下,每一个电阻的两端共享相同大小的电流。
这使得通过串联电路中不同元件的电流可以有效控制。
2. 并联电容关系在并联连接下,多个电容器的并连关系表现如下:(1)电容之和:并联时,各个电容器承受相同大小的总电压。
由于给定大小的总电荷分配到每个并连元件上,所以总等效容量等于各个元件之和。
(2)共享充放电时间:并连情况下各元件有共同的充、放时间。
这有助于在一段时间内更均匀地将能量存储或释放。
四、并连关系与应用1. 并联灯泡亮度问题如果将几个灯泡并排连接到同一点上,则它们将是并别通路中独立发光。
由于每个灯泡都额外引入了一个通路,因此总亮度较大。
2. 并排投影仪的亮度问题在一些需要高亮度显示的场合,例如多人会议或大型演出,可以把几台投影仪并列使用,共同投射到屏幕上。
这样做可以提高图像亮度,从而使得观看效果更佳。
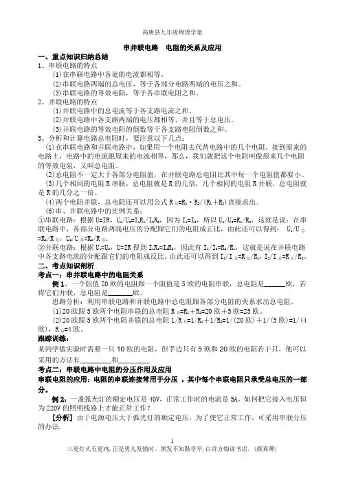
串并联电路电阻的关系及应用一、重点知识归纳总结1、串联电路的特点(1)在串联电路中各处的电流都相等。
(2)串联电路两端的总电压,等于各部分电路两端的电压之和。
(3)串联电路的等效电阻,等于各串联电阻之和。
2、并联电路的特点(1)并联电路中的总电流等于各支路电流之和。
(2)并联电路中各支路两端的电压都相等,并且等于总电压。
(3)并联电路的等效电阻的倒数等于各支路电阻倒数之和。
3、分析和计算电路总电阻时,要注意以下几点:(1)在串联电路和并联电路中,如果用一个电阻去代替电路中的几个电阻,接到原来的电路上,电路中的电流跟原来的电流相等,那么,我们就把这个电阻叫做原来几个电阻的等效电阻,又叫总电阻。
(2)总电阻不一定大于各部分电阻值,在并联电路总电阻比其中每一个电阻值都要小。
(3)几个相同的电阻R串联,总电阻就是R的几倍,几个相同的电阻R并联,总电阻就是R的几分之一倍。
(4)两个电阻并联,总电阻还可以用公式R总=R1·R2/(R1+R2)直接求出。
(5)串、并联电路中的比例关系:①串联电路:根据U=IR,U1/U2=I1R1/I2R2,因为I1=I2,所以U1/U2=R1/R2,这就是说:在串联电路中,各部分电路两端电压的分配跟它们的电阻成正比,由此还可以得到: U1/U总=R1/R总,U2/U总=R2/R总。
②并联电路:根据U1=U2,U=IR得到I1R1=I2R2,因此有I1/I2=R2/R1,这就是说在并联电路中各支路电流的分配跟它们的电阻成反比。
由此还可以得到I1/I总=R总/R1,I2/I总=R总/R2。
二、考点知识剖析考点一:串并联电路中的电阻关系例1、一个阻值20欧的电阻跟一个阻值是5欧的电阻串联,总电阻是______欧,若将它们并联,总电阻是_______欧。
思路分析:利用串联电路和并联电路中总电阻跟各部分电阻的关系求出总电阻。
(1)20欧跟5欧两个电阻串联的总电阻R总=R1+R2=20欧+5欧=25欧。
课题电阻的串联与并联授课人何晓玲课标陈述通过实验探究,知道电阻串联后,总电阻比任何一个电阻都大;电阻并联后,总电阻比任何一个电阻都小.教学任务分析本节教材的编写本着让学生体验从感性认识升华到理性认识的过程,教材内容比较抽象,但对解决电学实际问题至关重要。
电阻的大小直接影响电路的各种状态,因此本节内容在整个电学应用体系中至关重要。
串并联电路中电流、电压、电功、电功率、电热等物理量和电阻有直接关系,因此学好本节课内容,将为接下来的各物理量学习打下基础学情分析学生已学过《欧姆定律》,已具备串并联电路中电流和电压关系的认知。
但学生对“等效替代”还比较陌生,不理解电学中“等效”的意义;同时,初中学生较少经历“理论推导”的模式。
这需要教师在教学中进行有意识的培养与有效的引导,为以后的学习奠定基础。
教学目标1.通过实验从感性上认识电阻串联后的特点。
2.通过公式推导得出串联总电阻与每一个分电阻的定量关系。
3.通过实验从感性上认识电阻并联后的特点。
4.通过公式推导得出并联总电阻和每一个分电阻的定量关系。
5.感悟用“等效替代”来研究物理问题的科学方法。
6.会运用电阻的串并联规律进行简单的计算,同时体会物理服务与生活。
评价设计1.通过活动一达成目标1。
2.通过活动二达成目标2。
3.通过活动三达成目标3。
.4.通过活动四达成目标4。
5.通过活动二、活动四达成目标5。
6.通过跟踪练习1.2及综合运用达成目标6.课前准备多媒体课件、分组实验器材(每组干电池2节、电阻若干、电流表1只、灯泡开关各一只、导线若干)。
教学过程教学内容教材处理设计师生活动设计意图合作复习1、叙述欧姆定律的内容,写出公式及另外两个变形公式2、叙述串并联电路的电流、电压规律,并写出表达式3、导体电阻与哪些因素有关?在实验中,通过反映出电阻的大小?生:小组为单位共同完成师:在小组讨论的同时,让两名同学在黑板上完成1、2两个问题,以备后用。
第3题留给老师自己提问,引起学生注意,为接下来的猜想起引导作用这三个问题的设置既能巩固旧知,又能对本节教学有帮助。
串联并联电压电流电阻的关系在电路中,电阻是一个非常重要的元件,它通过阻碍电流的流动来控制电路中的电压和电流。
而串联和并联是电路中两种常见的连接方式。
在本文中,我们将探讨串联和并联电阻对电压和电流的影响以及它们之间的关系。
1. 串联电阻的关系当电阻器按照串联的方式连接在一起时,它们的电阻值会相加。
也就是说,总的电阻等于每个电阻器的电阻值之和。
这是因为在串联电路中,电流只能顺着路径流动,必须通过每个电阻器。
因此,总的电阻会增加,从而降低电路中的电流。
根据欧姆定律,电压等于电流乘以电阻,所以电压也会随之增加。
2. 并联电阻的关系与串联电阻不同,当电阻器按照并联的方式连接在一起时,它们的电阻值会相互减小。
也就是说,总的电阻等于每个电阻器的电阻值的倒数之和的倒数。
在并联电路中,电流可以分为不同的路径流动,只需通过其中之一。
这样,总的电阻会减小,从而增加电路中的电流。
同样根据欧姆定律,电压等于电流乘以电阻,所以电压也会随之减小。
3. 串联和并联的关系串联和并联电阻的关系可以通过公式来表示。
假设有两个电阻器R1和R2,串联的总电阻为RT,并联的总电阻为RP。
那么有以下关系:1/RT = 1/R1 + 1/R2 (并联公式)RT = R1 + R2 (串联公式)从公式可以看出,串联的总电阻大于每个电阻器的电阻值之和,而并联的总电阻小于每个电阻器的电阻值。
这也是为什么在并联电路中,电流会选择通过电阻值较小的路径,而在串联电路中,电流会被限制在整个电路中。
4. 电压和电流的关系在串联和并联电路中,电压和电流之间也存在着一定的关系。
在串联电路中,电流的大小相同,而电压会在不同的电阻器之间分配。
电压的分配是根据电阻器的电阻值来进行的,电阻值越大,电压分配越大。
在并联电路中,电压的大小相同,而电流会根据电阻器的电阻值来分配。
电阻值越大,电流分配越小。
总结起来,串联和并联电阻对电压和电流有着不同的影响。
在串联电路中,总的电阻和电压会增加,电流会减小。
《欧姆定律在串、并联电路中的应用》优教教案第一章:导入1.1 教学目标让学生了解串、并联电路的基本概念。
让学生理解欧姆定律的含义。
1.2 教学内容串、并联电路的定义及特点。
欧姆定律的表达式及含义。
1.3 教学方法通过实物演示,让学生直观地理解串、并联电路的特点。
利用数学运算,让学生深入理解欧姆定律的应用。
1.4 教学步骤1. 引入串、并联电路的概念,让学生了解它们的特点。
2. 讲解欧姆定律的表达式,让学生理解电流、电压、电阻之间的关系。
3. 通过实物演示,让学生观察串、并联电路中的电流、电压、电阻的变化。
4. 引导学生运用欧姆定律进行计算,解决实际问题。
第二章:串联电路中的应用2.1 教学目标让学生掌握串联电路中电流、电压、电阻的关系。
让学生学会运用欧姆定律解决串联电路中的问题。
2.2 教学内容串联电路中电流、电压、电阻的关系。
欧姆定律在串联电路中的应用。
2.3 教学方法通过实物演示,让学生直观地理解串联电路的特点。
利用数学运算,让学生深入理解欧姆定律的应用。
2.4 教学步骤1. 引入串联电路的概念,让学生了解它们的特点。
2. 讲解串联电路中电流、电压、电阻的关系。
3. 通过实物演示,让学生观察串联电路中的电流、电压、电阻的变化。
4. 引导学生运用欧姆定律进行计算,解决实际问题。
第三章:并联电路中的应用3.1 教学目标让学生掌握并联电路中电流、电压、电阻的关系。
让学生学会运用欧姆定律解决并联电路中的问题。
3.2 教学内容并联电路中电流、电压、电阻的关系。
欧姆定律在并联电路中的应用。
3.3 教学方法通过实物演示,让学生直观地理解并联电路的特点。
利用数学运算,让学生深入理解欧姆定律的应用。
3.4 教学步骤1. 引入并联电路的概念,让学生了解它们的特点。
2. 讲解并联电路中电流、电压、电阻的关系。
3. 通过实物演示,让学生观察并联电路中的电流、电压、电阻的变化。
4. 引导学生运用欧姆定律进行计算,解决实际问题。
串、并联电路中的电阻关系
一、等效电阻
如图所示,U=3V,I=0.5A
甲:电阻R1和R2的共同作用
效果是使电路中的电流为0.5A。
乙:电阻R的作用效果也是使
电路中的电流为0.5A。
在这种情况下,
电阻R1和R2的共同作用
效果和电阻R的作用效果
是相同的,电阻R就是R1和
的等效电阻。
R1、R2和R之间存在什么关系呢?
二、串联电路中的电阻关系
串联电路中,电流处处相等,总电压等于各部分电压之和。
甲:
I = I1 = I2
U=U1 + U2
根据欧姆定律
U1=I1R1
U2=I2R2
乙:U=IR
两图中电源两端的电压相同,所以
IR=IR1+IR2
R=R1+R2
串联电路中,等效电阻等于各串联电阻之和。
问题与思考
甲:电阻R1和R2的共同作用
效果是使电路中的电流为0.3A。
乙:电阻R的作用效果也是使
电路中的电流为0.3A。
在这种情况下,
电阻R1和R2的共同作用
效果和电阻R的作用效果
是相同的,所以,电阻R就是R1
和R2的等效电阻。
如上图所示,把电阻并联起来,它们的等效电阻还等于各电阻之和吗?
并联电路中,
R=R1+R2 ???
三、并联电路中的电阻关系
并联电路中,总电流等于各支路中的电流之和,各支路两端的电压相等。
甲:I=I1+I2
U=U1=U2
根据欧姆定律
I1=U1/R1
I2=U2/R2
乙:I=U/R
U/R = U1/R1+ U2/R2= U/R1+ U/R2
1/R = 1/R1+ 1/R2
并联电路中,等效电阻的倒数等于各并联电阻的倒数之和。