学校运动会精神文明奖评选方案
- 格式:doc
- 大小:13.00 KB
- 文档页数:1
中学田径运动会精神文明奖评比条范本一、作为评比条的开头,我们需要先介绍一下中学田径运动会精神文明奖的背景和目的。
中学田径运动会是一个重要的学生体育赛事,旨在丰富学生的课余生活,提高学生的身体素质和团队合作精神。
精神文明奖评比的目的在于树立和推崇健康、积极、向上的体育竞技精神,传承和弘扬中学生的道德和品德风尚。
二、评比条应该紧紧围绕中学田径运动会的主题和目的展开,聚焦于体育精神、道德风尚、团队精神等方面进行评比。
三、要注重综合评价,综合考虑学生在比赛中的表现以及在平时的言行举止。
能胜任主持人工作的同学必须具备一定的主持能力及口才,在担任主持人时,能够自如地引导比赛,控制现场气氛,与比赛选手和观众进行积极互动。
四、要注重团队合作精神的评比。
团队合作是田径运动会比赛中最为重要的一环,评比时需要关注运动员之间的配合程度、相互协作的能力以及对团队荣誉的认同。
五、要注重比赛中的道德风尚。
在比赛中,学生应该遵守竞技规则,尊重对手,不使用任何形式的欺诈手段。
评比时需要关注学生在比赛中的道德品质,比如诚实守信、竞争公平、尊重他人等。
六、要注重对学生的情感态度的评价。
在比赛中,学生们可能会面临各种困难和挑战,评比时需要关注学生面对困难时的积极态度、乐观精神以及对失败的接受能力。
七、评比时应该注意客观公正,避免主观性评价。
评委需要按照评比标准进行评分,并结合学生的实际表现做出合理的评判。
八、评比结果的公布应该及时。
学校可以在田径运动会闭幕式上公布获奖名单,并给予获奖同学适当的奖励和表彰,以激励更多学生积极参与到田径运动会中。
九、评比结果的使用需要注意适度。
评比结果作为一种荣誉和认可,可以用来激励学生,增强他们对体育精神和团队合作精神的认同感,但同时也需要注意避免过分追求竞争和荣誉,注重学生的全面发展。
总结:中学田径运动会精神文明奖评比条范本,旨在树立和推崇健康、积极、向上的体育竞技精神,传承和弘扬中学生的道德和品德风尚。
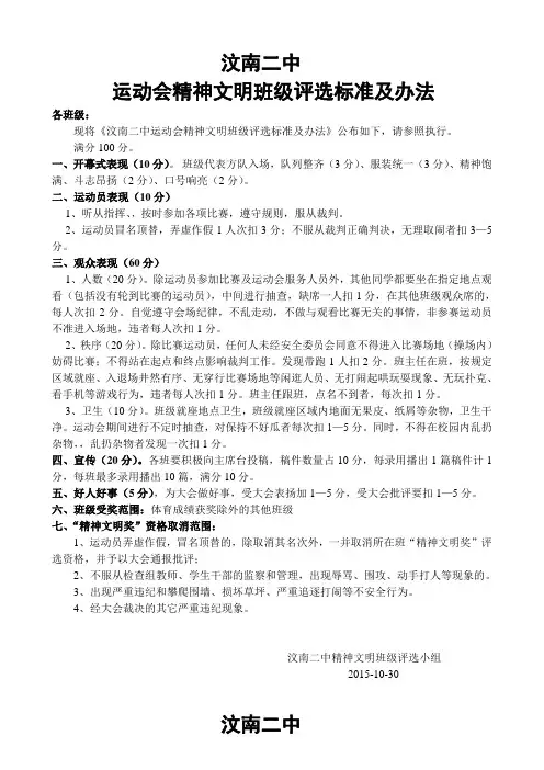
汶南二中运动会精神文明班级评选标准及办法各班级:现将《汶南二中运动会精神文明班级评选标准及办法》公布如下,请参照执行。
满分100分。
一、开幕式表现(10分)。
班级代表方队入场,队列整齐(3分)、服装统一(3分)、精神饱满、斗志昂扬(2分)、口号响亮(2分)。
二、运动员表现(10分)1、听从指挥、,按时参加各项比赛,遵守规则,服从裁判。
2、运动员冒名顶替,弄虚作假1人次扣3分;不服从裁判正确判决,无理取闹者扣3—5分。
三、观众表现(60分)1、人数(20分)。
除运动员参加比赛及运动会服务人员外,其他同学都要坐在指定地点观看(包括没有轮到比赛的运动员),中间进行抽查,缺席一人扣1分,在其他班级观众席的,每人次扣2分。
自觉遵守会场纪律,不乱走动,不做与观看比赛无关的事情,非参赛运动员不准进入场地,违者每人次扣1分。
2、秩序(20分)。
除比赛运动员,任何人未经安全委员会同意不得进入比赛场地(操场内)妨碍比赛;不得站在起点和终点影响裁判工作。
发现带跑1人扣2分。
班主任在班,按规定区域就座、入退场井然有序、无穿行比赛场地等闲逛人员、无打闹起哄玩耍现象、无玩扑克、看手机等游戏行为,违者每人次扣1分。
班主任跟班,点名不到者,每次扣1分。
3、卫生(10分)。
班级就座地点卫生,班级就座区域内地面无果皮、纸屑等杂物,卫生干净。
运动会期间进行不定时抽查,对保持不好瓜者每次扣1—5分。
同时,不得在校园内乱扔杂物,,乱扔杂物者发现一次扣1分。
四、宣传(20分)。
各班要积极向主席台投稿,稿件数量占10分,每录用播出1篇稿件计1分,每班最多录用播出10篇,满分10分。
五、好人好事(5分),为大会做好事,受大会表扬加1—5分,受大会批评要扣1—5分。
六、班级受奖范围:体育成绩获奖除外的其他班级七、“精神文明奖”资格取消范围:1、运动员弄虚作假,冒名顶替的,除取消其名次外,一并取消所在班“精神文明奖”评选资格,并予以大会通报批评;2、不服从检查组教师、学生干部的监察和管理,出现辱骂、围攻、动手打人等现象的。
宝安中学第25届运动会“精神文明班”评比标准(优秀范文5篇)第一篇:宝安中学第25届运动会“精神文明班”评比标准宝安中学第二十五届体育运动会高中部“精神文明班”评比标准第24届校运会即将进行,经过宝安中学德育处、团委与年级共同协商,决定在高一年级评选出13个“精神文明班”,高二年级评选出13个“精神文明班”。
“精神文明班”将按满分为100分的量化评比进行评选,其中纪律占60%,卫生占20%,广播稿占20%,另设好人好事为附加分10分。
具体标准如下:一、纪律(满分60分)1.考勤:(此项满分为20分)(1)每半天进行1-2次考勤检查,时间为:中途抽查,时间不定。
根据赛程安排在比赛间隙或颁奖时间检查,广播通知时要求各班集中回到指定位置,由学生会纪律部检查。
(2)考勤加分减分明细:A.无故缺席一人扣1分。
(有特殊情况请假请班主任或班长说明,不能参加运动会者请提前出示班主任假条。
)B.如一天超过10人无故缺席,该项加扣1分。
C.所有人数必须在当场点清楚,如有参加学校工作(如检查、广播等)的同学,班长需把人数统计好,向纪检人员报告应到几人,实到几人,纪检人员会记录在本班的考勤上,并按照记录核查。
D.最后分数体现班级人数集中较多则班级分数较高。
(3)班主任或负责老师到位情况,如班主任或负责老师没有到位扣2分,到位加2分。
2.比赛纪律:(此项满分为10分)在严格遵守各运动项目的比赛规则的前提下,如发生以下事故:(1)若运动员企图通过不正当手段取胜、或违反比赛规则,或无视比赛规则的权威,应被取消比赛期间的参赛资格,并在其精神文明评比中酌情扣分。
所有选手在比赛时都应遵守比赛规定,不作弊,做到健康比赛。
(2-5分)(2)其行为损害了比赛的良好秩序和管理的任何运动员将受到严厉批评,并将在精神文明评比中酌情扣分。
若冒犯者重犯错误,竞赛委员会可取消其比赛资格。
(2 -5分)(3)不参加已规定的比赛即为弃权。
参赛者在比赛期间,不得自行决定放弃规定的比赛,若有特殊情况,需出示证明,否则当作弃权处理,并予以扣分。
中学田径运动会精神文明奖评比条例第一条为了促进中学田径运动会的精神文明建设,弘扬体育精神,树立良好的体育道德风尚,特制定本条例。
第二条所谓中学田径运动会精神文明奖,是指在中学田径运动会中涌现出的具备良好道德品质、表现出色的运动员、教练员、裁判员、观众等个体或集体。
该奖旨在弘扬运动员健康竞技、团结合作、努力拼搏的精神,倡导公平、公正、公开的竞赛原则,助力中学田径运动的发展。
第三条评选中学田径运动会精神文明奖,应当坚持以下原则:1.公平公正原则:评选过程应当公开、公正,所有参与评选的个体或集体应当享有平等的权利和机会。
2.奖励多样性原则:鼓励对不同类型的个体或集体进行奖励,可以包括但不限于运动员、教练员、裁判员、观众等。
3.综合评价原则:评选应当综合考虑个体或集体在竞技成绩、体育道德、体育精神等方面的表现。
第四条评选中学田径运动会精神文明奖应当设立评选委员会,由中学田径运动会组委会成员、体育教师代表、学生代表、家长代表等组成。
评选委员会应当独立、公正,对所有参选个体或集体进行评估,并做出公正、客观的评选结果。
第五条评选中学田径运动会精神文明奖的具体程序如下:1.组委会公布评选细则:在中学田径运动会前,组委会应当公布中学田径运动会精神文明奖的评选细则,明确评选的标准、流程等。
2.申报个体或集体:运动员、教练员、裁判员、观众等个体或集体可以根据评选细则进行申报。
评选委员会也可以根据实际情况主动推荐。
3.评选过程:评选委员会根据评选细则,对申报个体或集体进行综合评估,可以进行实地考察、听证等环节。
评选委员会应当保持公正客观,尊重参选个体或集体的权益。
4.公布评选结果:评选委员会根据综合评估结果,确定中学田径运动会精神文明奖的获奖个体或集体,并及时公布结果。
第六条中学田径运动会精神文明奖应当给予获奖个体或集体适当的奖励和表彰,可以包括荣誉证书、奖杯、奖金等。
第七条对于违反中学田径运动会精神文明奖评选细则,弄虚作假,有其他不当行为的个体或集体,评选委员会有权取消其获奖资格,并可以对有关个体或集体作出相应的处罚。
小学春季运动会精神文明班级评比办法一、背景介绍春季运动会是小学生们期盼已久的盛会,它不仅是培养孩子们体育素养的重要场合,更是锻炼他们团队合作精神和培养良好行为习惯的良机。
为了进一步弘扬运动会的精神文明,我们设立了小学春季运动会精神文明班级评比,以激励学生们养成良好的行为习惯,展现出良好的班级风貌。
二、评比内容1.班级整体表现评比评比项:班级整体形象、班级卫生、班级文化建设评比标准:班级整体形象:班级外墙、门窗整洁干净;班级物品摆放整齐有序;班级规范的板书和班级标志。
班级卫生:操场和教室卫生整洁;学生个人卫生习惯良好;班级常备草稿纸、擦笔布等文具清洁完好。
班级文化建设:展示班级文化特色,如班级口号、口号画、班级宣传栏等;开展班级活动,如班会、班级读书分享会等。
2.学生个人表现评比评比项:参与度和积极性、遵守纪律、互助友善、文明礼仪评比标准:参与度和积极性:参加运动会项目,积极向老师请教与练习;主动参加运动员宣誓、裁判义工等运动会相关活动。
遵守纪律:严格遵守运动会纪律,如不抢跑、不作弊、不携带手机等;遵守课间休息纪律,如不嬉戏打闹、不乱扔垃圾等。
互助友善:乐于助人;对其他班级参赛选手给予鼓励与支持;发现他人有困难及时伸出援手。
文明礼仪:礼貌用语、讲究身体卫生;规范着装,注意整洁和卫生;参加开幕式、闭幕式时注意礼仪规范。
三、评比流程1.评选周期:小学春季运动会期间。
2.评选步骤:(1)班级整体表现评比:由班级评比专员进行评选,根据评比标准进行测评,将评出的结果提交给主办单位。
(2)学生个人表现评比:每位班主任老师进行评选,根据评比标准对学生进行积分,并将结果提交给主办单位。
(3)主办单位综合考虑班级整体表现和学生个人表现评比结果,确定获奖班级和个人。
3.评选结果公示:将获奖班级和个人的名单公示于校园宣传栏、学校官网等。
四、奖项设置1.班级整体表现评比奖项设置:(1)一等奖:优秀班集体;(2)二等奖:良好班集体;(3)三等奖:普通班集体;(4)优秀组织奖:获得一等奖的班级。
中学田径运动会精神文明奖评比条例一、总则中学田径运动会精神文明奖评比条例(以下简称“条例”),根据中学田径运动会的特点和要求而制定,旨在激发中学生在田径运动过程中的积极向上的精神风貌,促进田径运动的健康发展。
二、评比标准1.积极参与:参赛选手要积极参与各项田径比赛,服从裁判的指导和安排,并以团队利益为重。
2.团结合作:参赛选手要与队友和对手之间保持良好的团结合作精神,互相帮助、鼓励和支持。
3.公平竞争:参赛选手要遵守比赛规则,不利用不正当手段获取比赛优势,以公平竞争的态度参与比赛。
4.诚信守规:参赛选手要遵守比赛规则,不作弊,不采取违规手段获取成绩。
5.文明礼貌:参赛选手要尊重裁判和教练员的决定,遵守赛场纪律,文明待人、礼貌用语。
6.团队精神:参赛选手要弘扬团队精神,团结合作,共同完成团体项目,争取团队成绩。
三、评选程序1.申报:各校参赛队伍需提出申报,提交参赛选手的个人信息和成绩档案。
2.初评:由组委会根据参赛选手在比赛中的表现,进行初步评选。
3.决选:经初评的选手,将进入决选阶段,由专业评委进行综合评估,确定获奖选手。
四、奖项设置1.优秀团队奖:根据各参赛队伍在团体项目上的成绩和团队精神表现,评选出优秀团队奖。
2.个人精神文明奖:根据选手在比赛中的表现和精神文明风貌,评选出个人精神文明奖。
3.优秀教练员奖:根据教练员在指导、培养和引导中学生发展中的表现和作用评选出优秀教练员奖。
五、评选结果公示和奖励1.评选结果将在田径运动会总结报告中公示,并通知各校。
2.获奖个人将获得荣誉证书和奖品,获奖团队和教练员将获得荣誉证书和奖杯。
3.评选结果将作为学校田径运动发展的参考依据,并作为田径运动会精神文明奖的质量标准。
六、附则1.本条例自颁布之日起执行。
2.对于违反评比标准的行为,将按照相应规定进行处理,甚至取消参赛资格。
3.其他未尽事宜,由组委会根据实际情况进行裁决和决定。
运动会精神文明奖评比细则校园运动会是学校中一项重要的传统活动,不但能够锻炼学生的身体素质,还能激发他们的集体荣誉感和个人自信心。
为了加强学校运动会的精神文明建设,引导学生树立正确的道德观念和行为习惯,重视荣誉感和团队意识,让运动会成为一次展现学校精神风貌的舞台,我校制定了一套运动会精神文明奖的评比细则。
一、有序参与比赛有规矩才能方便,要求参赛选手和观众在比赛中保持秩序,按照指定的时间和地点到场,不推搡、不踩踏,不大声喧哗,不滋扰比赛秩序和其他观众的观赛体验。
参赛选手必须遵守比赛规则,不作弊,不打架斗殴,不采用过激的言语或行为侮辱对手,以公平、诚实、友好的态度参与比赛。
二、尊重队友和对手重视集体荣誉感,注重团队合作精神。
参赛选手要尊重队友,克服个人主义,发扬团结协作的优良传统。
对手则要展现公正、友善、礼貌的态度,保持高尚的竞技风范。
在比赛过程中,如果有队员表现突出,其他队员要给予鼓励和赞扬,彰显集体荣誉感和友谊精神。
三、注重安全防护安全至上,校园运动会不仅是一次展现个人才华和团队实力的机会,更是一次体现学校安全管理水平的机会。
要求各参赛单位严格按照安全标准操作,保证场地设施、器具器材符合安全标准,运动员在比赛过程中要注意个人安全防护,避免意外事故的发生。
四、遵纪守法、文明见证文明行走,体育精神永健。
在运动会现场,学生观众要遵守现场规则,不随意进出比赛区域,不携带违禁品,不喧哗、不乱扔垃圾、不跑过道、不狂奔场内,保证现场秩序和安全。
评选精神文明奖的关键指标,正是要看各参赛单位在比赛现场是否遵守校规、校纪,是否有文明观赛、文明助威,是否在行为举止上展现出良好的道德风格和精神水准。
五、积极参与志愿服务一个优秀的学校运动会,离不开众多志愿者服务。
评比精神文明奖,也要看各参赛单位派遣的志愿者是否服从组织、能够快速反应,是否对观众/运动员提出的问题妥善处理,是否能够及时清扫比赛区域内的垃圾,给观众和选手带来一个整洁、舒适、安全的比赛环境。
田径运动会精神文明奖评分细则XXX第二十一届田径运动会将评选“精神文明奖”,以营造良好的比赛氛围,弘扬团结、拼搏、奋进、文明的赛场精神。
为此,经过组委会研究,制定了以下评选办法:一、评选范围:所有参加本届运动会的班级代表队均可参加评选。
二、评选名额:全校评选6个班级。
三、奖励办法:获得“精神文明奖”的班级将在闭幕式上颁发奖状。
四、评选办法:获得“精神文明奖”的班级将由大会评保组和相关评比负责人评定,根据量化的分数总分进行评定。
五、评选的细则:评比项目、评选要求和评选方法如下:1.遵守比赛规则,不冒名顶替或弄虚作假,无打架斗殴现象,每发生一起扣2分,情节特别严重的可取消该班级参评资格,得分20分。
2.参加入场仪式,整个方队精神饱满,服装整齐,步伐协调,显示本班的风采与特色,得分10分。
3.精心组织运动员参加各项比赛,不得放弃比赛,每缺一个比赛人次扣0.1分,得分10分。
4.各班级学生爱护课桌椅,不敲桌椅,地,未搬离一个桌或椅扣0.1分,得分10分。
5.各班做好点名工作,并把每场比赛结束的出勤情况报送评保组,每缺1人次扣0.5分,得分10分。
6.每场比赛结束后,把休息处、教室、卫生区打扫干净,收好班级有关物品,关好门、窗、电等,按卫生评比标准打分,得分20分。
7.发动学生踊跃投稿,来稿数量多、质量好,每篇不少于50字,稿件加0.01分,最多得5分。
8.校运会期间,涌现好人好事较突出的个人或班集体,形成书面材料报德育处审核后由宣传组播报表扬,个人每次加0.5分、班集体加1分,突出的可酌情加分,最高不超过5分。
总分为100分。
以上评选细则将在本届田径运动会中试行。
参赛率是一个衡量学校体育活动参与度的重要指标。
我们学校在过去一年中,参加了多项区、市、省级比赛,参赛率达到了近80%。
这一数字反映了学生对体育活动的热情和对学校体育工作的认可。
爱护公物是我们学校的一项重要任务。
在过去一年中,学校加强了对学生的宣传教育,强调了爱护公物的重要性。
中学田径运动会精神文明奖评比条例为了弘扬中学田径运动会的精神文明价值观,树立优秀运动员的楷模形象,特制定中学田径运动会精神文明奖评比条例如下:
第一条为了激励中学生积极参与田径运动,传承和弘扬竞技精神、友谊精神、公平公正的原则,评选中学田径运动会精神文明奖。
第二条田径运动会精神文明奖的评选对象为参加中学田径运动会的学生运动员。
第三条田径运动会精神文明奖的评选内容包括:
(一)个人行为规范:评估运动员在比赛中的仪态、仪表、语言言行举止等方面的表现。
(二)团队协作意识:评估运动员在集体项目中的合作、配合和团结协作的表现。
(三)道德品质:评估运动员在比赛中的诚实守信、勇往直前、坚持不懈、勇敢无畏等道德品质的表现。
(四)公益活动参与:评估运动员参与公益活动并且给予相关贡献的程度。
第四条田径运动会精神文明奖的评选分为初选和终评两个环节。
(一)初选环节:由学校田径运动会组委会和学生代表组成评审团进行初步评选。
(二)终评环节:由学校田径运动会组委会邀请校领导、教师代表和运动员代表组成的终评委员会进行终评。
第五条田径运动会精神文明奖的评选原则包括:公正、公平、公开、严谨。
第六条经过初选和终评,评选出1-3名田径运动会精神文明奖获得者。
第七条田径运动会精神文明奖获得者将受到学校的表彰,可以获得奖杯、证书等奖励,并成为学生的榜样和鼓励。
第八条田径运动会精神文明奖的评选结果将在运动会闭幕式上公布并颁发。
第九条本条例的解释权归学校田径运动会组委会所有,并保留最终解释和修改权。
伊宁县喀什乡中学第七届田径运动会
精神文明奖评选方法
一、评选办法:
1、精神文明奖评比工作由大会精神文明奖评比小组负责。
2、评比内容分为6项共计基分100分。
3、精神文明奖名额设置6名。
4、取消在比赛中有冒名顶替行为的班级参加精神文明奖的评选资格。
5、评比结果由评比小组负责解释。
二、评分内容(基本分100分):
1、开幕式入场(10分):队伍整齐,纪律严明,服装统一,有一定宣传形式(可以是语言文字、图画形式)。
2、班级休息区域卫生(每半天5分,共20分):保持本班休息区域卫生,在每天上午和下午比赛结束之前均能打扫干净。
3、班级休息区域秩序(20分):不占用其他班级休息区域,不乱跑,不损坏公物,未经批准不入比赛场内,不发生其他不文明的行为。
4、向大会宣传报道组投稿情况(15分):每班至少3篇,每少1篇扣5分
5、运动员参加比赛情况(15分):无故迟到,无故弃权,每人次扣1分
6、比赛,不尊重裁判的行为,无故中途退出,陪跑,乱扔垃圾。
20分(每出现一次扣1分)
三、加分条件:
1、稿件录用情况:以10篇为基数,每超过1篇加1分,5分封顶。
2、各类好人好事:
(1) 拾金不昧(包括各类实物)根据物品价值分别加1、3、5分,5分封顶。
(2)为大会做好事:大会布置做的加1、2、3分,3分封顶;主动做的加2、4、6分,6分封顶。
伊宁县喀什乡中学
第七届田径运动会组委会
10 2015.4。
2023年中学田径运动会精神文明奖评比条例第一章总则第一条为了激励中学生积极参与田径运动,培养他们的团队协作精神和优秀品质,进一步弘扬体育精神和奥林匹克精神,特制定本条例。
第二条本条例适用于2023年中学田径运动会的参赛团队,并引导他们树立良好的道德品质和行为规范。
第三条精神文明奖项是对参赛团队在比赛中展现出的良好精神风貌和文明行为予以表彰的奖励。
第四条所给予的精神文明奖分为集体奖和个人奖,分别表彰团队整体素质和个人优异表现。
第五条本条例的解释权归中学田径运动会组委会所有。
第二章奖项设置第六条精神文明奖设立以下奖项:1.优胜奖:对表现突出、精神风貌良好的参赛团队进行表彰。
2.最佳团队奖:对在团队协作和合作意识上表现出色的参赛团队进行表彰。
3.最佳队员奖:对在个人表现上突出的参赛团队成员进行表彰。
4.文明风采奖:对在比赛中展现出文明行为和良好形象的参赛团队进行表彰。
第七条各奖项产生的依据为:参赛团队参与比赛的整体表现、团队合作、道德品质和集体形象等。
第八条各奖项的评选标准由中学田径运动会组委会根据实际情况制定,评选过程公正公开。
第三章评选程序第九条精神文明奖的评选由评选委员会负责组织实施。
第十条评选委员会由中学田径运动会组委会指定的尽职尽责、公正客观的人员组成。
第十一条评选程序包括以下环节:1.收集参赛团队的相关信息和资料。
2.评选委员会对各参赛团队进行初步评比,筛选出入围团队。
3.对入围团队进行现场观察和综合评价。
4.评选委员会根据观察和评价结果进行最终评选并确定获奖团队。
第十二条评选结果将在闭幕式上公布,并颁发奖项和荣誉证书。
第四章衔接和表彰方法第十三条中学田径运动会的精神文明奖与其他奖项相互衔接,以提高全体参赛学生的参与度和团队整体素质。
第十四条被评选为精神文明奖的参赛团队,将获得奖杯和荣誉证书,并被推荐参与其他相关活动和比赛。
第五章附则第十五条本条例自发布之日起生效,并适用于2023年中学田径运动会。
]运动会精神文明奖评比细则一、入场式(20分)。
](1)(10分)入场时集合迅速,服装统一,有1人服装不统一扣1分。
(2)(5分)步伐整齐,精神面貌好,有1人步伐错误扣1分。
(3)(5分)队形整齐,横排一排不齐扣一分,竖排一排不齐扣一分。
二.参加比赛(40分)(1)(10分)运动员点名要及时,迅速,不耽误时间。
(2)(5分)听从老师及服务同学的安排,比赛时必须配戴号码,否则1人次扣1分。
(3)(5分)比赛项目完成后马上回到自己班里,不在赛场内逗留,违规一人次扣1分。
(4)(15分)比赛过程中遵守规则,服从裁判,不与裁判员顶撞,违规一人次扣5分。
(5)(5分)跑步时不许跟跑、送水,违规1人次扣1分。
一.观看比赛(40分)(1)(5分)站队集合迅速,不许迟到,否则1人次扣1分。
(2)(5分)各班按规定位置坐好,队形、服装要整齐,否则1人次扣1分。
(3)(5分)热情为运动员加油鼓劲,不说影响团结、嘲笑挖苦的语言,违规一人次扣1分。
(4)(5分)不能随意离开班级,除运动员参加比赛外,每次外出的人数不能超过5人,同去同归,多1人扣1分。
(5)(5分)不允许随便走出比赛场地的大门,否则1人次扣1分。
(6)(5分)积极向运动会投稿,每播出一篇加0.2分。
(稿件上写清班级、姓名)(7)(10分)保持周围的环境卫生,所坐区域如有垃圾污物要扣1—10分。
注:1.运动会开完后要留下同学再清理一下卫生。
2.比赛过程中如发现故意违犯规则现象,取消当事人的比赛成绩.3.对造成严重影响的,如打仗或故意对其他运动员造成伤害的,取消该班评选“文明班级”的资格,并扣除团体总分5—10分。
子女学校小学部运动会纪律检查委员会2004年10月12日]运动会精神文明奖评比细则一、入场式(20分)。
](1)(10分)入场时集合迅速,服装统一,有1人服装不统一扣1分。
(2)(5分)步伐整齐,精神面貌好,有1人步伐错误扣1分。
(3)(5分)队形整齐,横排一排不齐扣一分,竖排一排不齐扣一分。
北环中学田径运动会学生精神文明奖评比方案为弘扬“更高、更快、更强”的体育精神,发扬团结拼搏、实事求是,公平竞赛的体育道德风尚,展现我校学生的精神风貌,特制定以下精神文明评比办法,请各班认真学习,认真执行。
一、组织纪律:(1)各班要按指定位置按时入座,人数整齐,少一人扣0.1分。
每半天检查3次。
人数检查方法:按照班级总人数减去安排表上的当时有项目的运动员人数。
(2)禁止非运动员学生进入比赛场地。
擅自离开观众席,进入比赛场地,扣0.5分/人次。
(3)自觉爱护学校的公物(足球网、塑胶操场等),发现损坏公共设施的班级每人次扣0.5分。
(4)按大会要求统一整队、统一离场,违者每次扣0.2分。
(5)起哄、喝倒彩或进行与运动会无关的活动(如打牌、下棋等)扣0.1分/人次。
(6)有严重不文明行为,影响运动会正常进行,一经发现取消评比资格。
二、卫生工作:(1)注意环境卫生,养成良好的卫生习惯与环保习惯,不携带零食杂物,不随地扔垃圾。
每天抽查若干次,垃圾每处扣0.1分。
(2)每半天各班负责将就坐的场地卫生打扫干净,发现清理不干净,扣0.5分。
(3)比赛期间教室卫生每半天检查一次,包括教室是否关闭电器、是否锁班门等,分数纳入精神文明奖。
三、宣传工作:(1)每上交一篇稿件加0.1分,由广播站人员统计。
(2)每播出一篇稿件加0.1分,由广播站人员统计。
(3)稿件抄袭,有人指出并能证明,扣作者班级0.5分/篇。
四、其它情况(1)好人好事视其具体情况,经精神文明评比小组评定后酌情加分。
(2)如果发现有弄虚作假,一次扣0.5分,情节严重的取消该班级的评比资格。
(3)对为大会做出特殊贡献的班级将给与特殊加分所有学生要本着“友谊第一,比赛第二”的原则积极参加运动会,做到文明参赛,尊重裁判,赛出风格,赛出水平。
出现严重犯规、冒名顶替、辱骂裁判、打架斗殴的,所在班级直接取消参评资格。
北环中学田径运动会组委会2019.10.21。
运动会精神文明奖评比方案为了确保本届田径运动会的文明、团结、纪律严明、奋发向上,以及培养全体同学的集体主义精神,我们制定了本次运动会的精神文明班级评比办法。
本届运动会将以班级为单位进行评比,学校将组织教师与监督岗的成员按评分标准进行逐一检查打分,以总分100分的形式及时统计公布。
每个年级将评选出总分第一名,获奖班级将得到表彰。
评分标准说明如下:一、精神文明班级以班级为单位评比产生,学校将对获奖班级给予表彰。
二、各班级守纪、卫生、宣传、入场式、服从裁判等几个方面情况作为此次评比的主要项目。
基本分为100分,其中入场式占15分,守纪情况占20分,卫生情况占20分,宣传情况占10分,好人好事占5分,服从裁判情况占10分,广播操比赛占20分。
各项目具体要求如下:1、入场式占(15分):各班整队入场、服装统一、精神面貌好、全体出席。
凡无故缺席者1人扣1分。
2、守纪情况(20分):①各班按指定地点整队,做文明观众、不得起哄、乱喊乱叫,不得相互打闹,②不得为运动员带跑,不得在比赛场内走动。
凡有一人有此情况者扣1分。
③除参赛运动员,其余同学一律不得随便离开班级所在位置,在指定区域中由本班干部进行管理,如有吵闹现象或不遵守纪律情况扣除10分。
3、卫生情况(20分):各班同学要保持场地清洁卫生,不得乱抛瓜果皮壳、纸屑。
凡有一人有此情况扣1分。
4、宣传情况(10分):运动会期间各班要积极组织本班同学向广播台投稿,稿件不仅要有数量,还要讲究质量,力争本班的稿件被录用。
稿件必须由专人负责审核和递送,播出1篇加1分,最高加5分。
5、服从裁判情况(10分):运动员要赛出水平,赛出风格,做文明运动员。
要服从裁判,若有问题可通过班主任逐级向裁判长、总裁判长反映,不可起哄。
若发现起哄,则扣该班此项分5-10分。
6、广播操比赛(20):评比以年级为单位,年级各班动作统一规范,学生精神面貌好,进出场整齐,依据以上标准评分。
7、好人好事(5):表现突出者加分,例如令人满意的服务组(班级)、无私帮助他人等行为。
学校运动会精神文明奖评选办法
为贯彻爱国守法,明礼诚信,团结友爱,勤俭自强的精神文明道德规范,达到运动成绩与精神文明双丰收,展现我院新的精神风貌,本届运动会期间开展精神文明评奖活动。
其办法与要求如下:
一、评选范围
凡参加本届运动会的各班级代表队,均应积极认真参加评选活动。
二、评选条件
(一) 竞赛
1.按照通知要求,积极组队并及时报名。
2.积极组织参赛队员训练。
3.遵守大会各项规章制度,遵守赛场纪律,做到赛风端正,纪律严明。
4.按时到场、认真比赛、奋力进取、顽强拼搏、赛出风格、赛出水平。
5.不徇私舞弊,不弄虚作假。
6.尊重裁判,尊重对手。
(二) 班级风貌
1.讲文明、讲礼貌、关心集体、团结友爱、勤俭节约。
2.树新风、做贡献、顾全大局、弘扬正气。
3.加强教育,注意安全,积极参加大会组织的各项活动。
4.保持赛场和观众席卫生,爱护公物。
5.自觉维护赛场秩序,不在赛场内随意走动。
6.班主任尽职尽责,严格管理,保持赛场纪律。
7.积极为大会撰写稿件并投稿。
三、评选办法
根据开幕式团体操参与人数、报名情况、竞赛秩序、卫生、大会稿件数量五部分综合得分,报送精神文明评选委员会审核批准。
四、评选要求
1.评选要加强教育,注重实际效果。
2.做到实事求是,将赛场表现与平时表现相结合,有利于团结与竞争,有利于交流与进步,促进精神文明与运动水平的提高。
小学学校运动会精神文明奖评选活动方案下载提示:该文档是本店铺精心编制而成的,希望大家下载后,能够帮助大家解决实际问题。
文档下载后可定制修改,请根据实际需要进行调整和使用,谢谢!本店铺为大家提供各种类型的实用资料,如教育随笔、日记赏析、句子摘抄、古诗大全、经典美文、话题作文、工作总结、词语解析、文案摘录、其他资料等等,想了解不同资料格式和写法,敬请关注!Download tips: This document is carefully compiled by this editor. I hope that after you download it, it can help you solve practical problems. The document can be customized and modified after downloading, please adjust and use it according to actual needs, thank you! In addition, this shop provides you with various types of practical materials, such as educational essays, diary appreciation, sentence excerpts, ancient poems, classic articles, topic composition, work summary, word parsing, copy excerpts, other materials and so on, want to know different data formats and writing methods, please pay attention!小学学校运动会精神文明奖评选活动方案一、背景与意义。
中学田径运动会精神文明奖评比条第一章:总则第一条本评比条例是为了培养和践行中学生田径运动会精神文明的要求,弘扬团结、友爱、奋发、拼搏的体育精神,推动中学田径运动的健康发展,评选出体育道德、团队协作和个人表现最佳的中学生运动员和教练员。
第二条评比基于中学田径运动会的实际情况,力求公正、公平、公开、透明。
第三条所有参赛选手和教练员均必须遵守本评比条例,接受评委会的监督和评议。
第四条根据中学生田径运动会的组织机构和流程,本评比条例分为个人奖项和团队奖项两部分进行评选。
第二章:个人奖项评比条例第五条个人奖项包括最佳男子运动员奖、最佳女子运动员奖和最佳教练员奖。
第六条最佳男子运动员奖和最佳女子运动员奖的评选标准如下:(一)比赛成绩:参赛运动员的个人成绩在各项目中的排名和成绩表现是最重要的评选依据。
(二)道德品质:参赛运动员在比赛中的表现是否遵守公平竞争、遵守纪律、尊重裁判和队友等道德规范。
(三)团队精神:参赛运动员是否具有良好的团队合作精神,能够积极与队友合作,展现出团队的凝聚力和集体荣誉感。
(四)个人技术水平:参赛运动员在各项目中的技术表现是否出色,是否有突出的个人技术特点和能力。
第七条最佳教练员奖的评选标准如下:(一)辅导能力:教练员的培训和指导能力是否能够使运动员良好发挥个人潜力,取得优秀的成绩。
(二)道德品质:教练员是否具备高尚的道德品质,是否能够以身作则,教育学生遵守竞赛规则和道德规范。
(三)队伍管理:教练员是否能够合理组织训练计划,有效管理运动员的训练状态和比赛准备,提高整个团队的竞技水平。
第八条评选最佳男子运动员奖和最佳女子运动员奖,由评委会按照评选标准,根据比赛成绩和相关材料,进行综合评议和投票产生。
第九条评选最佳教练员奖,由评委会依据教练员的表现、运动员成绩和相关材料进行综合评议和投票产生。
第三章:团队奖项评比条例第十条团队奖项包括最佳团队奖、亚军团队奖和季军团队奖。
第十一条最佳团队奖的评选标准如下:(一)团队成绩:参赛队伍在各个项目中的总体成绩排名和表现。
学校运动会精神文明奖评选方案为了保证本届运动会顺利进行,加强学生组织纪律性,培养学生的集体主义精神,特制定本方案:
一、精神文明奖的设置
每个年级评选三个精神文明班集体。
二、评选细则
1、满分100分。
2、投稿评分(50分):欢迎各班积极撰写宣传稿、广播稿,投稿经审查通过被宣传组广播后为有效稿件。
以年级排名,有效稿件数最多的班级记50分,其他班级得分办法如下:(本班有效稿件数/本年级记50分的班级的有效稿件数)×50
3、卫生20分:地面干净、无食品袋、纸屑等杂物。
4、纪律30分:准时到达指定场地集合,队容整齐;严禁无比赛同学进入比赛场地;坚决服从在场老师指挥。
5、底线项目:有以下行为之一直接取消文明班级评比资格:
学生故意犯规影响比赛公平公正进行;不服从裁判指挥、顶撞辱骂裁判;打架斗殴等。
第X中学
20XX年X月X日。