江苏省实施《房地产开发企业资质管理规定》细则
- 格式:pdf
- 大小:286.50 KB
- 文档页数:4
关于《房地产开发企业资质管理规定》的修改(2022年3月2日起施行)作如下修改:一、将第四条第一款中的“建设行政主管部门”修改为“住房和城乡建设主管部门”。
将第十四条改为第十一条,将“工商行政管理部门”修改为“市场监督管理部门”。
其余条款依此修改。
二、将第五条第一款修改为:“房地产开发企业按照企业条件分为一、二两个资质等级。
”第二款第一项中的“持有资格证书的专职会计人员”修改为“专职会计人员”。
第二款第二、三、四项改为第二款第二项,修改为:“(二)二级资质:“1.有职称的建筑、结构、财务、房地产及有关经济类的专业管理人员不少于5人,其中专职会计人员不少于2人;“2.工程技术负责人具有相应专业中级以上职称,财务负责人具有相应专业初级以上职称,配有统计人员;-1-“3.具有完善的质量保证体系。
”三、删去第六条、第七条、第八条。
四、将第十条改为第七条,修改为:“申请核定资质等级的房地产开发企业,应当提交下列材料:“(一)一级资质:“1.企业资质等级申报表;“2.专业管理、技术人员的职称证件;“3.已开发经营项目的有关材料;“4.《住宅质量保证书》、《住宅使用说明书》执行情况报告,建立质量管理制度、具有质量管理部门及相应质量管理人员等质量保证体系情况说明。
“(二)二级资质:“1.企业资质等级申报表;“2.专业管理、技术人员的职称证件;“3.建立质量管理制度、具有质量管理部门及相应质量管理人员等质量保证体系情况说明。
”-2-五、将第十一条改为第八条,第三款、第四款修改为:“二级资质由省、自治区、直辖市人民政府住房和城乡建设主管部门或者其确定的设区的市级人民政府房地产开发主管部门审批。
“经资质审查合格的企业,由资质审批部门发给相应等级的资质证书。
资质证书有效期为3年。
”增加一款,作为第五款:“申请核定资质的房地产开发企业,应当通过相应的政务服务平台提出申请。
”六、将第十七条改为第十四条,修改为:“县级以上人民政府房地产开发主管部门应当开展‘双随机、一公开’监管,依法查处房地产开发企业的违法违规行为。
徐州市人民政府关于批转市建设局《关于加强房地产开发管理的意见》的通知文章属性•【制定机关】徐州市人民政府•【公布日期】2003.03.29•【字号】徐政发[2003]29号•【施行日期】2003.03.29•【效力等级】地方规范性文件•【时效性】已被修订•【主题分类】房地产市场监管正文徐州市人民政府关于批转市建设局《关于加强房地产开发管理的意见》的通知(徐政发[2003]29号)各县(市)、区人民政府,市各委、办、局(公司),市各直属单位:现将徐州市建设局《关于加强房地产开发管理的意见》批转给你们,请结合实际,认真遵照执行。
二00三年三月二十九日关于加强房地产开发管理的意见为进一步整顿和规范房地产市场秩序,有效遏止房地产开发企业各种不良行为,扶植一批有实力、信誉好的开发企业,保障我市房地产业的持续、快速、健康发展,根据国家、省有关法律、法规的规定,结合我市实际情况,现提出如下意见:一、加强房地产开发企业的资质管理(一)严把市场准入关。
按照建设部《房地产开发企业资质管理规定》和《江苏省实施〈房地产开发企业资质管理规定〉细则》要求,工商、建设等有关部门要严把审批关,从工商营业执照的办理到核定资质等级整个程序严格把关。
今后,凡在市区(不含贾汪区)申请注册成立房地产开发企业的,除符合现有法律、法规规定的设立条件外,其注册资金不得低于1000万元现金人民币。
(二)强化房地产开发企业年检制度。
按照资质管理规定,严格进行资质年检,建设部门在进行企业的资质年检时,对未按规定参加年检的将注销资质;对连续两年经年检合格的开发企业可以申报资质升级;对连续两年基本合格的建设部门要降低其企业资质等级;对年检不合格的给予降级或注销资质。
(三)凡为暂定资质的房地产开发企业,已参加资质年检,至2003年资质有效期内达不到核定资质等级的,新设立的开发企业两年内达不到核定资质等级的,建设部门予以降级或注销资质。
(四)被注销资质的房地产开发企业,自注销之日起两年内不予办理房地产开发资质;因存在严重问题而被注销的房地产开发企业,五年内申办开发企业的,不予批准其开办开发企业;问题特别严重的,被注销资质的企业法定代表人不得投资设立新的房地产开发公司。
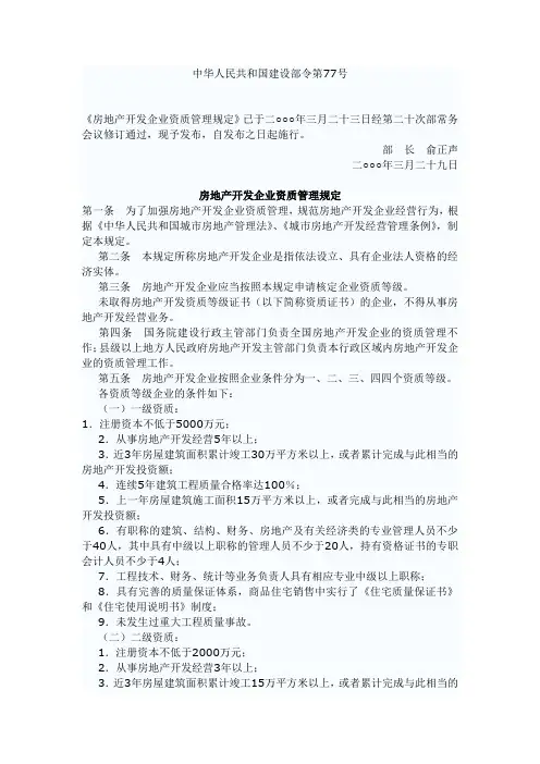
中华人民共和国建设部令第77号《房地产开发企业资质管理规定》已于二○○○年三月二十三日经第二十次部常务会议修订通过,现予发布,自发布之日起施行。
部长俞正声二○○○年三月二十九日房地产开发企业资质管理规定第一条为了加强房地产开发企业资质管理,规范房地产开发企业经营行为,根据《中华人民共和国城市房地产管理法》、《城市房地产开发经营管理条例》,制定本规定。
第二条本规定所称房地产开发企业是指依法设立、具有企业法人资格的经济实体。
第三条房地产开发企业应当按照本规定申请核定企业资质等级。
未取得房地产开发资质等级证书(以下简称资质证书)的企业,不得从事房地产开发经营业务。
第四条国务院建设行政主管部门负责全国房地产开发企业的资质管理不作;县级以上地方人民政府房地产开发主管部门负责本行政区域内房地产开发企业的资质管理工作。
第五条房地产开发企业按照企业条件分为一、二、三、四四个资质等级。
各资质等级企业的条件如下:(一)一级资质:1.注册资本不低于5000万元;2.从事房地产开发经营5年以上;3.近3年房屋建筑面积累计竣工30万平方米以上,或者累计完成与此相当的房地产开发投资额;4.连续5年建筑工程质量合格率达100%;5.上一年房屋建筑施工面积15万平方米以上,或者完成与此相当的房地产开发投资额;6.有职称的建筑、结构、财务、房地产及有关经济类的专业管理人员不少于40人,其中具有中级以上职称的管理人员不少于20人,持有资格证书的专职会计人员不少于4人;7.工程技术、财务、统计等业务负责人具有相应专业中级以上职称;8.具有完善的质量保证体系,商品住宅销售中实行了《住宅质量保证书》和《住宅使用说明书》制度;9.未发生过重大工程质量事故。
(二)二级资质:1.注册资本不低于2000万元;2.从事房地产开发经营3年以上;3.近3年房屋建筑面积累计竣工15万平方米以上,或者累计完成与此相当的房地产开发投资额;4.连续3年建筑工程质量合格率达100%;5.上一年房屋建筑施工面积10万平方米以上,或者完成与此相当的房地产开发投资额;6.有职称的建筑、结构、财务、房地产及有关经济类的专业管理人员不少于20人,其中具有中级以上职称的管理人员不少于10人,持有资格证书的专职会计人员不少于3人;7.工程技术、财务、统计等业务负责人具有相应专业中级以上职称;8.具有完善的质量保证体系,商品住宅销售中实行了《住宅质量保证书》和《住宅使用说明书》制度;9.未发生过重大工程质量事故。
1. 目的和依据:
- 《开发资质管理条例实施细则》的制定是为了落实《中华人民共和国城市房地产管理法》、《城市房地产开发经营管理条例》等相关法律法规,规范房地产开发企业的市场行为,维护房地产市场的健康发展。
- 它依据国家及地方的相关法律、法规和政策,结合实际工作需要,旨在提高房地产开发企业的管理水平和服务质量。
2. 适用范围:
- 该细则适用于在中国境内依法设立、具有企业法人资格、从事房地产开发经营活动的企业。
- 未取得相应资质证书的企业不得从事房地产开发经营活动。
3. 资质等级与条件:
- 开发企业资质等级一般分为一级、二级、三级、四级和暂定资质,不同等级的资质对应不同的条件要求。
- 一级资质条件通常按照《房地产开发企业资质管理规定》确定的标准执行,要求企业具备较高的资本实力、专业技术水平和良好的业绩。
4. 资质管理职责:
- 省级住房城乡建设主管部门负责全省开发企业的资质管理工作。
- 设区的市、县(市、区)人民政府住房城乡建设(房地产)主管部门按照职责分工,负责本行政区域内开发企业的资质管理工作。
5. 资质申请与审批:
- 开发企业需按照实施细则的要求,向相应的主管部门申请核定资质。
- 主管部门将对申请材料进行审核,符合条件的企业将获得相应的资质证书。
6. 资质证书管理:
- 资质证书的申领、延续、变更和注销等环节都有明确的规定,确保资质管理的规范性和严肃性。
总之,《开发资质管理条例实施细则》是规范房地产开发企业资质管理的重要文件,对于保障房地产市场的健康发展具有重要意义。
江苏省住房和城乡建设厅关于进一步规范建筑业企业资质管理工作的公告文章属性•【制定机关】江苏省住房和城乡建设厅•【公布日期】2020.06.16•【字号】〔2020〕第16号•【施行日期】2020.06.16•【效力等级】地方规范性文件•【时效性】现行有效•【主题分类】建筑市场监管,工程质量安全监管正文省住房城乡建设厅关于进一步规范建筑业企业资质管理工作的公告〔2020〕第16号为贯彻落实“放管服”改革工作要求,更好地服务建筑行业发展,根据住房和城乡建设部相关文件精神,现就进一步规范我省建筑业企业资质管理工作公告如下:一、关于建筑业企业资质证书延续办理由我省负责许可的建筑业企业资质,其延续审批实行告知承诺制。
企业应于资质证书有效期届满3个月前,登录江苏省建筑业监管信息平台2.0,提出延续申请,对企业净资产、主要人员和技术装备等主要指标符合延续资质标准条件的情况作出承诺(建筑业企业资质证书延续承诺书见附件1),并对承诺内容真实性、合法性负责,承担全部法律责任。
经资质许可机关核准,更换有效期为5年的资质证书,有效期自批准延续之日起计算。
企业在资质证书有效期届满前3个月内申请资质延续的,资质受理部门应受理其申请;资质证书有效期届满之日至批准延续之日内,企业不得承接相应资质范围内的工程。
企业不再满足资质标准要求的,资质许可机关不批准其相应资质延续,企业可在资质许可结果公布后3个月内申请重新核定低于原资质等级的同类别资质。
超过3个月仍未提出申请,从最低等级资质申请。
资质证书有效期届满,企业仍未提出延续申请的,其资质证书自动失效。
如需继续开展建筑施工活动,企业应从最低等级资质重新申请。
二、关于设计单位申请施工资质与施工单位申请设计资质根据《房屋建筑和市政基础设施项目工程总承包管理办法》(建市规〔2019〕12号)规定,已取得工程设计综合资质、行业甲级资质、建筑工程专业甲级资质的单位,可以直接申请相应类别施工总承包一级资质。
房地产开发企业资质管理实施细则简介:房地产开发企业是指在土地利用规划范围内,以购买或承租土地、先行办理用地手续,按照国家规定的标准及时开展房地产开发、销售活动并取得房地产证书的企业。
为规范房地产开发企业市场行为,确保工程质量、保障消费者权益,房地产开发企业资质管理实施细则于20XX年XX月XX日由住房和城乡建设部颁布实施。
一、资质等级划分1.1 一级资质:具备综合实力强、市场竞争力较强的房地产开发企业,承担条件较高、规模较大、技术要求相对较高的工程。
1.2 二级资质:具备一定实力和市场竞争力的房地产开发企业,承担条件适中、规模一般、技术要求一般的工程。
1.3 三级资质:基本具备市场竞争力的房地产开发企业,承担条件较低、规模较小、技术要求相对较低的工程。
二、资质申报条件2.1 企业法人或独立法人资格。
2.2 具备符合工程建设需要的技术力量和管理人员。
2.3 连续三年拥有与申报资质等级相匹配的工程业绩。
2.4 注册资金符合规定标准。
2.5 具备良好的信誉和企业社会责任意识。
三、资质申报程序3.1 企业汇总准备相关材料,提交资质申报材料。
3.2 地方住房和城乡建设行政主管部门对申报材料进行审核。
3.3 对审核通过的企业,由国家住房和城乡建设行政主管部门进行公示。
3.4 公示期结束后,审核通过的企业领取资质证书。
四、资质管理要求4.1 房地产开发企业应当按照国家有关法律法规和技术标准,以及建设工程质量管理的相关要求开展生产活动。
4.2 房地产开发企业应当建立健全质量管理体系,明确工程质量管理职责和要求。
4.3 房地产开发企业应当落实建筑工程质量安全风险管理,确保项目建设安全有序进行。
4.4 房地产开发企业应当开展工程质量监督检查和评估,及时整改存在的质量问题。
4.5 房地产开发企业应当确保工程质量符合监理机构和验收机构的要求,配合监理机构和验收机构进行工作。
五、资质的维护和升级5.1 房地产开发企业应当每年向原审批部门报告上一年度的业绩和经济、技术情况。
2024年开发企业资质管理规定第一章总则第一条为规范开发企业的经营行为,提高开发企业的资质管理水平,促进开发行业的健康发展,制定本规定。
第二条本规定适用于从事房地产开发、土地开发、城镇化建设等相关开发活动的企业,即开发企业。
第三条开发企业应当依照国家法律法规、相关规章以及本规定的要求,取得相应的开发企业资质,并按照规定进行资质管理。
第四条开发企业的资质等级分为五个等级,分别为特级、一级、二级、三级和四级。
特级为最高等级,四级为最低等级。
第五条开发企业资质的评定、管理和监督工作由国家开发企业资质管理机构负责,具体事项可以委托地方开发企业资质管理机构负责。
第二章资质评定第六条开发企业资质评定按照规定的程序进行,评定依据包括但不限于以下内容:(一)企业注册资金和资质的合法性和真实性;(二)企业的开发项目经验和技术实力;(三)企业的财务状况和履约能力;(四)企业的管理规范和社会信誉度。
第七条开发企业资质评定采取申请、审查和公示的程序。
开发企业应当向评定机构提交申请材料,并按照要求提供相关的证明文件和资料。
第八条开发企业资质评定机构应当对申请材料进行审核,并组织专家进行现场考察,评定结果由专家组综合评定。
第九条开发企业资质评定结果分为合格和不合格两种,合格的开发企业将获得相应的资质等级,并颁发相应的证书。
第十条开发企业资质评定结果具有法律效力,有效期为三年。
过期未进行评定的开发企业将自动降为四级。
第三章资质管理第十一条开发企业应当按照所获得的资质等级,参与相应的开发项目,并按照规定进行管理。
第十二条开发企业应当建立健全项目管理体系,明确项目经理和相关职责,确保项目的按时按质完成。
第十三条开发企业应当不断提高自身的技术实力,加强人员培训,不断改进管理水平,提高项目的竞争力和市场影响力。
第十四条开发企业应当按照国家法律法规和相关规定,及时向政府报送相关信息和材料,并接受政府的监督和检查。
第十五条开发企业应当诚信守法经营,不得违反法律法规和相关规定,不得进行虚假宣传和欺骗消费者的行为。
房地产开发企业资质管理规定
根据中国国家发展和改革委员会、住房和城乡建设部等部门发布的《房地产开发企业资质管理规定》,房地产开发企业的资质管理主要包括以下几个方面:
1. 资质等级划分:根据企业的注册资本、建设工程施工规模和质量管理能力等条件,将房地产开发企业分为一级、二级和三级等不同资质等级。
一级资质具有最高的规模和管理能力要求,三级资质要求相对较低。
2. 资质审批和认定:房地产开发企业需要向相关部门提交申请并经过审批,才能取得相应的资质认定和等级评定。
认定依据包括企业的注册资本、企业规模、施工项目质量等情况。
3. 资质管理要求:房地产开发企业在获得相应的资质认定后,需要遵守规定的管理要求,包括质量管理、信用管理、安全管理等方面。
企业需要建立健全自身的质量管理体系,加强对项目质量的控制和监督。
4. 资质管理监督:相关部门会对房地产开发企业的资质管理进行监督检查,确保企业按照规定的标准和要求进行经营和管理。
监督包括现场检查、抽查等方式,以确保企业的合规运营。
以上是我了解到的房地产开发企业资质管理规定的主要内容,具体的细则和要求可能会有所不同,请以相关部门的正式文件和公告为准。
第 1 页共 1 页。
房地产开发企业资质管理规定(2000年3月29日建设部令第77号发布,根据2015年5月4日住房和城乡建设部令第24号《住房和城乡建设部关于修改〈房地产开发企业资质管理规定〉等部门规章的决定》修正)第一条为了加强房地产开发企业资质管理,规范房地产开发企业经营行为,根据《中华人民共和国城市房地产管理法》、《城市房地产开发经营管理条例》,制定本规定。
第二条本规定所称房地产开发企业是指依法设立、具有企业法人资格的经济实体。
第三条房地产开发企业应当按照本规定申请核定企业资质等级。
未取得房地产开发资质等级证书(以下简称资质证书)的企业,不得从事房地产开发经营业务。
第四条国务院建设行政主管部门负责全国房地产开发企业的资质管理工作;县级以上地方人民政府房地产开发主管部门负责本行政区域内房地产开发企业的资质管理工作。
第五条房地产开发企业按照企业条件分为一、二、三、四四个资质等级。
各资质等级企业的条件如下:(一)一级资质:1.从事房地产开发经营5年以上;2.近3年房屋建筑面积累计竣工30万平方米以上,或者累计完成与此相当的房地产开发投资额;3.连续5年建筑工程质量合格率达100%;4.上一年房屋建筑施工面积15万平方米以上,或者完成与此相当的房地产开发投资额;5.有职称的建筑、结构、财务、房地产及有关经济类的专业管理人员不少于40人,其中具有中级以上职称的管理人员不少于20人,持有资格证书的专职会计人员不少于4人;6.工程技术、财务、统计等业务负责人具有相应专业中级以上职称;7.具有完善的质量保证体系,商品住宅销售中实行了《住宅质量保证书》和《住宅使用说明书》制度;8.未发生过重大工程质量事故。
(二)二级资质:1.从事房地产开发经营3年以上;2.近3年房屋建筑面积累计竣工15万平方米以上,或者累计完成与此相当的房地产开发投资额;3.连续3年建筑工程质量合格率达100%;4.上一年房屋建筑施工面积10万平方米以上,或者完成与此相当的房地产开发投资额;5.有职称的建筑、结构、财务、房地产及有关经济类的专业管理人员不少于20人,其中具有中级以上职称的管理人员不少于10人,持有资格证书的专职会计人员不少于3人;6.工程技术、财务、统计等业务负责人具有相应专业中级以上职称;7.具有完善的质量保证体系,商品住宅销售中实行了《住宅质量保证书》和《住宅使用说明书》制度;8.未发生过重大工程质量事故。
房地产开发企业资质管理规定房地产开发企业资质管理规定第一章总则第一条为规范房地产开发企业的资质管理,提高房地产开发企业的发展质量和水平,根据《中华人民共和国建筑法》等相关法律法规,制定本规定。
第二条本规定适用于国内各类房地产开发企业的资质管理。
第三条房地产开发企业的资质管理包括企业资质、项目资质和从业人员资质。
第四条房地产开发企业应当按照法定程序注册登记,并主动申请取得相应的资质证书。
第五条房地产开发企业应当依法纳税,满足法定经济实力和信誉条件。
第六条房地产开发企业应当按照国家有关规定,编制合理规模的法人治理结构,确保资质管理的科学决策和有效运行。
第二章企业资质管理第七条房地产开发企业应当按照国家规定的资质级别以及相关条件,经相关部门审核批准,取得企业资质证书。
第八条房地产开发企业应当按照企业资质证书的级别,具备相应的管理人员和技术人员。
第九条房地产开发企业应当及时进行资质升级和更新,提高自身的发展能力和竞争力。
第十条房地产开发企业应当按照规定的时间和标准,参加资质管理的评审和考核。
第十一条房地产开发企业应当依法经营,遵守法律法规和行业规范,不得从事欺诈、偷逃税等违法行为。
第十二条房地产开发企业应当及时公布和更新企业资质信息,接受社会的监督和评价。
第三章项目资质管理第十三条房地产开发企业应当按照规定的资质条件和要求,申请项目资质。
第十四条项目资质应当与企业资质相匹配,且经过相关部门审批才能正式开展项目。
第十五条房地产开发企业应当按照规定的项目资质条件,具备相应的项目管理人员和技术人员。
第十六条房地产开发企业应当按照项目资质的要求,实施科学的项目管理和控制。
第十七条房地产开发企业应当及时公布和更新项目资质信息,接受社会的监督和评价。
第四章从业人员资质管理第十八条房地产开发企业应当按照国家有关规定,对从业人员进行资格认证和技术培训。
第十九条对于从业人员的资格认证和技术培训,房地产开发企业应当建立健全相应的管理制度和流程。
住房和城乡建设部关于修改《房地产开发企业资质管理规定》等部门规章的决定中华人民共和国住房和城乡建设部令第24号《住房和城乡建设部关于修改〈房地产开发企业资质管理规定〉等部门规章的决定》已经审定,现予发布,自发布之日起施行。
住房城乡建设部部长陈政高2015年5月4日住房和城乡建设部关于修改《房地产开发企业资质管理规定》等部门规章的决定根据《公司法》,住房和城乡建设部决定对以下规章进行修改:一、删除《房地产开发企业资质管理规定》(建设部令第77号)第五条第二款第一项中的“1.注册资本不低于5000万元”。
删除第二项中的“1.注册资本不低于2000万元”。
删除第三项中的“1.注册资本不低于800万元”。
删除第四项中的“1.注册资本不低于100万元”。
删除第六条第三项。
删除第十条第三项中的“和验资报告”。
二、将《市政公用事业特许经营管理办法》(建设部令第126号)第七条第二项修改为:“(二)有相应的设施、设备”。
三、删除《城市房屋白蚁防治管理规定》(建设部令第130号)第六条第三项。
四、删除《建设工程质量检测管理办法》(建设部令第141号)附件二“检测机构资质标准”的第一条第一项。
五、将《工程造价咨询企业管理办法》(建设部令第149号)第九条第二项中的“注册资本总额”修改为“认缴出资总额”。
删除第七项。
将第十条第一项中的“注册资本总额”修改为“认缴出资总额”。
删除第六项。
删除第十三条第四项中的“并附工商部门出具的股东出资情况证明”。
六、删除《工程建设项目招标代理机构资格认定办法》(建设部令第154号)第九条第五项。
删除第十条第五项。
将第十一条修改为:“新设立的工程招标代理机构具备第八条和第十条第(三)、(四)项条件的,可以申请暂定级工程招标代理资格”。
将第十二条第八项修改为“(八)上一年度经审计的企业财务报告(含报表及说明,下同)”。
七、删除《城市生活垃圾管理办法》(建设部令第157号)第十九条第一项。
江苏省人民政府关于取消和下放56项行政审批项目的通知文章属性•【制定机关】江苏省人民政府•【公布日期】2014.02.11•【字号】苏政发[2014]19号•【施行日期】2014.02.11•【效力等级】地方规范性文件•【时效性】现行有效•【主题分类】机关工作正文江苏省人民政府关于取消和下放56项行政审批项目的通知(苏政发〔2014〕19号)各市、县(市、区)人民政府,省各委办厅局,省各直属单位:为贯彻落实党的十八届二中、三中全会精神以及党中央、国务院和省委关于推进简政放权深化行政审批制度改革的有关要求,经研究,省政府决定再取消和下放56项行政审批项目。
其中,取消和下放39项、部分取消和下放17项。
各地、各部门要认真做好取消和下放行政审批项目的落实与衔接工作。
对公布取消的行政审批项目,要坚决及时停止审批,不得拆分、合并或重组以新的名义、条目变相审批。
同时,要采取切实有效措施,加强事中、事后监管,防止出现管理脱节。
对下放管理层级的行政审批项目,要抓紧完成工作衔接,规范行政审批程序,提高行政审批效率。
要按照深化行政体制改革、加快转变政府职能的要求,继续坚定不移推进行政审批制度改革,加大简政放权力度,不断提高政府科学管理水平,促进经济社会持续健康发展。
附件:1.省政府决定取消和下放管理层级的行政审批项目目录2.省政府决定部分取消和下放管理层级的行政审批项目目录江苏省人民政府2014年2月11日附件1省政府决定取消和下放管理层级的行政审批项目目录(共计39项,其中取消21项、下放18项)附件2省政府决定部分取消和下放管理层级的行政审批项目目录(共计17项,其中取消6项、下放11项)。
开发企业资质管理规定第一章总则第一条为规范企业资质管理,促进企业的健康有序发展,根据国家有关法律法规和政策,制定本规定。
第二条本规定适用于所有在本国境内开展经营活动的企业,包括内资企业、外资企业以及其他合法经营者。
第三条企业资质管理应遵循公平、公正、公开原则,建立健全的企业资质管理制度,提高资质管理水平,保障企业经营的合法权益。
第四条企业资质管理应当综合运用市场自律、行业协会组织管理、政府监督管理等手段,不断提高管理效能。
第五条国家鼓励和支持企业参与技术创新和产业升级,提升企业的核心竞争力,在资质管理中应给予相应的优待和支持。
第二章资质申报与审批第六条企业开展经营活动前,应依法申请相关资质,并向主管部门提交相关材料。
第七条主管部门应当依法及时受理企业的资质申请,并对申请材料进行审核,决定是否予以批准。
第八条主管部门应当及时告知企业申报资质的详细要求和流程,提供必要的指导和帮助。
第九条企业申报资质时,应当如实提供相关信息和材料,并承诺所提交的申请材料真实、合法、有效。
第十条主管部门应当对企业的资质申请进行审查,包括但不限于企业的经营能力、财务状况、信用记录等方面。
第十一条主管部门在审查资质申请时,应当依法依规严密审查,严禁以任何不合理的理由拒绝或限制企业的申请。
第十二条主管部门对资质申请的审批结果应当及时向企业通报,并在规定的时间内发放相应的证书或文件。
第三章资质管理与监督第十三条企业取得资质后,应当严格遵守相关法律法规和政策,按照规定的范围和条件从事经营活动。
第十四条主管部门应当加强对企业资质的监督检查,防止企业违法违规行为,维护市场秩序。
第十五条主管部门应当与相关行业协会组织建立合作机制,共同开展企业资质管理和监督工作。
第十六条企业应当定期向主管部门报告经营情况,包括但不限于生产经营活动、财务状况、产品质量等方面。
第十七条主管部门可以对企业进行随机抽查,检查企业是否符合相关法律法规和政策的要求,发现问题及时督促企业整改。
房地产开发企业资质管理规定正文:---------------------------------------------------------------------------------------------------------------------------------------------------- 中华人民共和国建设部令(第二十八号)《房地产开发企业资质管理规定》已于一九九三年十月二十九日经第十一次部常务会议通过,现予发布,自一九九三年十二月一日起施行。
部长候捷一九九三年十一月十六日房地产开发企业资质管理规定第一条为了加强房地产开发企业的资质管理,促进房地产开发经营的健康发展,保障房地产开发企业的合法权益,制定本规定。
第二条本规定所称房地产开发企业是指在城市及村镇从事土地开发、房屋及基础设施和配套设施开发经营业务,具有企业法人资格的经济实体。
第三条房地产开发企业分为专营企业和兼营企业。
专营企业是指以房地产开发经营为主的企业,兼营企业是指以其他经营项目为主,兼营房地产开发经营业务的企业。
第四条房地产开发专营企业应当按照本规定申请资质等级;兼营企业不定资质等级。
第五条建设部归口管理全国房地产开发企业的资质管理工作;省、自治区、直辖市建设行政主管部门归口管理本行政区域内房地产开发企业的资质管理工作。
第六条房地产开发企业应当具备下列条件:(一)有明确的章程和固定的办公地点。
(二)有独立健全的组织管理机构,有上级主管部门或董事会任命的专职经理,并配备有企业等级相适应的专职技术、经济等管理人员。
(三)有不少于等级规定的企业自有流动资金。
(四)有符合国家规定的财务管理制度。
第七条房地产开发企业按资质条件划分为一、二、三、四、五五个等级。
各级企业的资质标准如下:(一)资质一级企业:1、自有流动资金2000万元以上,注册资金不低于2000万元;2、有职称的建筑、土木工程、财务管理、建筑或房地产经济类的专业管理人员不得少于40人,其中具有中级以上职称的管理人员不得少于20人;3、设有高级工程师职称的总工程师、高级会计师职称的总会计师、经济师以上(含经济师)职称的总经济师。
房地产企业资质管理规定1. 引言房地产行业是我国经济的重要组成部分,也是人民群众最为关注的领域之一。
为了规范和管理房地产企业的经营行为,保护消费者的权益,维护市场秩序,政府制定了一系列房地产企业资质管理规定。
本文将详细介绍这些规定的内容和要求。
2. 企业资质分类根据《房地产企业资质管理规定》,房地产企业的资质分为以下几类:1.一类资质:具备从事房地产开发、销售和物业管理等相关业务的资质,可以独立进行房地产项目的规划、开发和销售等工作;2.二类资质:只具备从事房地产销售业务的资质,只能进行房地产项目销售等工作,不能独立进行开发和规划等工作;3.三类资质:只具备从事房地产物业管理业务的资质,只能进行物业管理等工作,不能进行房地产项目的开发和销售等工作。
3. 资质申请与审批根据《房地产企业资质管理规定》,房地产企业的资质申请和审批程序如下:1.申请资料准备:申请企业需准备相关资料,包括公司注册证明、财务报表、企业组织结构和人员从业情况等;2.申请材料提交:申请企业将准备好的资料提交至相关行政主管部门;3.资质审查:行政主管部门对申请资料进行审查,包括企业的经营状况、信誉记录等;4.资质评定:根据资质审查结果,行政主管部门评定企业的资质等级;5.资质颁发:经评定合格的企业将获得相应的房地产企业资质证书。
4. 资质管理与监督房地产企业在获得资质后,需要遵守以下管理与监督要求:1.企业信息更新:房地产企业在资质有效期内有关信息发生变更时,需及时向行政主管部门申报并更新相关资料;2.资质公示:行政主管部门将对获得资质的企业进行公示,向社会公众公布资质等级和有效期;3.经营行为监督:行政主管部门将对房地产企业的经营行为进行监督,包括资金使用、开发计划执行等;4.资质检查和复审:行政主管部门有权对房地产企业进行资质检查和复审,确保企业仍然符合资质要求;5.资质奖惩措施:对违反相关法律法规和规定的房地产企业,行政主管部门有权采取相应的惩罚措施,包括暂停或撤销资质等。
江苏省实施《房地产开发企业资质管理规定》细则苏建房[2001]250号第一条为加强对房地产开发企业的资质管理,规范房地产开发企业经营行为,根据《房地产开发企业资质管理规定》(建设部[2000]第77号令)结合本省实际,制定本细则。
第二条本细则所称房地产开发企业是指依法设立、具有企业法人资格的经济实体。
第三条房地产开发企业应当按照本细则规定申请核定企业资质等级,领取房地产开发企业资质证书(以下简称资质证书),并按照核定的资质等级承担相应的房地产开发项目的开发经营业务。
未取得资质证书的企业,不得从事房地产开发经营业务。
第四条省建设行政主管部门负责全省房地产开发企业的资质管理工作。
市、县(市)地方人民政府房地产开发主管部门负责本行政区域内房地产开发企业的资质管理工作。
第五条房地产开发企业按照企业条件分为一、二、三、四四个资质等级。
第六条申请一级资质的房地产开发企业必须符合下列条件:(一)注册资本不低于5000万元;(二)从事房地产开发经营5年以上;(三)近3年房屋建筑面积累计竣工30万平方米以上,或者累计完成房地产开发投资额3亿元以上;(四)连续5年建筑工程质量合格率达100%;(五)上一年房屋建筑施工面积15万平方米以上,或者完成房地产开发投资额1亿5千万元以上;(六)有专业技术职称的建筑、结构、财务、房地产及有关经济类的专业管理人员不少于40人,其中具有中级以上职称的管理人员不少于20人,持有资格证书的专职会计人员不少于4人;(七)工程技术、财务、统计等业务负责人具有相应专业中级以上职称;(八)具有完善的质量保证体系,商品住宅销售中实行了《住宅质量保证书》和《住宅使用说明书》制度;(九)未发生过重大工程质量事故。
第七条申请二级资质的房地产开发企业必须符合下列条件:(一)注册资本不低于2000万元;(二)从事房地产开发经营3年以上;(三)近3年房屋建筑面积累计竣工15万平方米以上,或者上一年房屋建设面积竣工8万平方米以上;(四)近3年累计完成房地产开发投资额1亿5千万元以上或者上一年完成房地产开发投资额8000万元以上;(五)连续3年建筑工程质量合格率达100%;(六)有专业技术职称的建筑、结构、财务、房地产及有关经济类的专业管理人员不少于20人,其中具有中级以上职称的管理人员不少于10人,建筑、结构专业中级以上职称的管理人员不少于4人,持有资格证书的专职会计人员不少于3人;(七)工程技术、财务、统计等业务负责人具有相应专业中级以上职称;(八)具有完善的质量保证体系,商品住宅销售中实行了《住宅质量保证书》和《住宅使用说明书》制度;(九)未发生过重大工程质量事故。
江苏省城市房地产交易管理条例文章属性•【制定机关】江苏省人大及其常委会•【公布日期】2002.02.07•【字号】江苏省人大常委会公告第1号•【施行日期】2002.05.01•【效力等级】省级地方性法规•【时效性】已被修订•【主题分类】房地产市场监管正文江苏省人民代表大会常务委员会公告(第1号)《江苏省城市房地产交易管理条例》已由江苏省第九届人民代表大会常务委员会第二十八次会议于2002年2月5日通过,现予公布,自2002年5月1日起施行。
江苏省人民代表大会常务委员会2002年2月7日江苏省城市房地产交易管理条例(2002年2月5日江苏省第九届人民代表大会常务委员会第二十八次会议通过)第一章总则第一条为了加强城市房地产交易的管理,规范城市的房地产交易行为,维护房地产交易当事人的合法权益,根据《中华人民共和国城市房地产管理法》等法律、法规,结合本省实际,制定本条例。
第二条在本省行政区域内的城市规划区国有土地上从事房地产交易,实施房地产交易管理,应当遵守本条例。
本条例所称房地产交易,包括房地产转让、房地产抵押和房屋租赁。
第三条以出让或者划拨方式取得的国有土地使用权转让、抵押、出租,应当符合《中华人民共和国城市房地产管理法》、《中华人民共和国土地管理法》和《江苏省土地管理条例》规定的条件和要求。
第四条房地产交易应当遵循合法、公平、自愿和诚实信用的原则。
第五条省人民政府建设行政主管部门、土地管理部门依照省人民政府规定的职权,各司其职,密切配合,管理本省行政区域内房地产交易工作。
市、县(市)人民政府房产管理部门、土地管理部门按照各自职责,负责本行政区域内房地产交易活动的监督管理工作。
工商、财政、税务、物价、人民银行等有关部门依照各自的职责分工,共同做好与房地产交易有关的管理工作。
第六条县级以上地方人民政府及其有关部门办理房地产交易手续,应当公开条件,简化程序,提高效率,方便当事人。
市、县(市)人民政府应当报经省人民政府确定,由一个部门统一负责房产管理和土地管理工作,在本市、县(市)行政区域内颁发统一的房地产权证书,依法将房屋的所有权和该房屋占用范围内的土地使用权的确认和变更,分别载入房地产权证书。
> 重点服务 > 资质认定 > 房地产机构首页 当前位置:江苏省实施《房地产开发企业资质管理规定》细则发布时间: 2011-10-25 11:20:03 字体:[ 大 中 小 ] 苏建房(2001)250号 第一条 为加强对房地产开发企业的资质管理,规范房地产开发企业经营行为,根据《房地产开发企业资质管理规定》(建设部[2000]第77号令)结合本省实际,制定本细则。
第二条 本细则所称房地产开发企业是指依法设立、具有企业法人资格的经济实体。
第三条 房地产开发企业应当按照本细则规定申请核定企业资质等级,领取房地产开发企业资质证书(以下简称资质证书),并按照核定的资质等级承担相应的房地产开发项目的开发经营业务。
未取得资质证书的企业,不得从事房地产开发经营业务。
第四条 省建设行政主管部门负责全省房地产开发企业的资质管理工作。
市、县(市)地方人民政府房地产开发主管部门负责本行政区域内房地产开发企业的资质管理工作。
第五条 房地产开发企业按照企业条件分为一、二、三、四,四个资质等级。
第六条 申请一级资质的房地产开发企业必须符合下列条件: (一)注册资本不低于5000万元; (二)从事房地产开发经营5年以上; (三)近3年房屋建筑面积累计竣工30万平方米以上,或者累计完成房地产开发投资额3亿元以上; (四)连续5年建筑工程质量合格率达100%; (五)上一年房屋建筑施工面积15万平方米以上,或者完成房地产开发投资额1亿5千万元以上; (六)有专业技术职称的建筑、结构、财务、房地产及有关经济类的专业管理人员不少于40人,其中具有中级以上职称的管理人员不少于20人,持有资格证书的专职会计人员不少于4人; (七)工程技术、财务、统计等业务负责人具有相应专业中级以上职称; (八)具有完善的质量保证体系,商品住宅销售中实行了《住宅质量保证书》和《住宅使用说明书》制度; (九)未发生过重大工程质量事故。
第七条 申请二级资质的房地产开发企业必须符合下列条件: (一)注册资本不低于2000万元; (二)从事房地产开发经营3年以上; (三)近3年房屋建筑面积累计竣工15万平方米以上,或者上一年房屋建设面积竣工8万平方米以上; (四)近3年累计完成房地产开发投资额1亿5千万元以上或者上一年完成房地产开发投资额8000万元以上; (五)连续3年建筑工程质量合格率达100%; (六)有专业技术职称的建筑、结构、财务、房地产及有关经济类的专业管理人员不少于20人,其中具有中级以上职称的管理人员不少于10人,建筑、结构专业中级以上职称的管理人员不少于4人,持有资格证书的专职会计人员不少于3人;简体繁体English 日本语WAP 中国南通个性化定制政府微博 公务员邮箱首页新闻中心透视南通政府信息公开办事大厅公众交流 (七)工程技术、财务、统计等业务负责人具有相应专业中级以上职称; (八)具有完善的质量保证体系,商品住宅销售中实行了《住宅质量保证书》和《住宅使用说明书》制度; (九)未发生过重大工程质量事故。
前款第(三)、第(四)项所列条件,房地产开发企业具备其中一项即可。
第八条申请三级资质的房地产开发企业必须符合下列条件: (一)注册资本不低于800万元; (二)从事房地产开发经营1年以上; (三)近3年房屋建筑面积累计竣工5万平方米以上,或者上一年房屋建筑面积竣工3万平方米; (四)近3年累计完成房地产开发投资额5000万元以上或者上一年完成房地产开发投资额3000万元以上; (五)已竣工的建筑工程质量合格率达100%; (六)有专业技术职称的建筑、结构、财务、房地产及有关经济类的专业管理人员不少于10人,其中具有中级以上职称的管理人员不少于5人,建筑、结构专业中级以上职称的管理人员不于2人,持有资格证书的专职会计人员不少于2人; (七)工程技术、财务等业务负责人具有相应专业中级以上职称,统计业务负责人具有相应专业初级以上职称; (八)具有完善的质量保证体系,商品住宅销售中实行了《住宅质量保证书》和《住宅使用说明书》制度; (九)未发生过重大工程质量事故。
前款第(三)、第(四)项所列条件,房地产开发企业具备其中一项即可。
第九条申请四级资质的房地产开发企业必须符合下列条件: (一)注册资本不低于400万元; (二)从事房地产开发经营1年以上; (三)近3年房屋建筑面积累计竣工2万平方米以上,或者上一年房屋建筑面积竣工1万平方米以上; (四)近3年累计完成房地产开发投资额2000万元以上或者上一年完成房地产开发投资额1000万元以上; (五)已竣工的建筑工程质量合格率达100%; (六)有专业技术职称的建筑、结构、财务、房地产及有关经济类的专业管理人员不少于5人,持有资格证书的专职会计人员不少于2人; (七)工程技术负责人具有相应专业中级以上职称,财务负责人具有相应专业初级以上职称,配有专业统计人员; (八)具有完善的质量保证体系,商品住宅销售中实行了《住宅质量保证书》和《住宅使用说明书》制度; (九)未发生过重大工程质量事故。
前款第(三)、第(四)项所列条件,房地产开发企业具备其中一项即可。
第十条临时聘用或者兼职的管理、技术人员不得列入企业管理、技术人员总数。
第十一条新设立的房地产开发企业应当自领取营业执照之日起30日内,持下列文件到登记机关所在地房地产开发主管部门申请办理备案手续; (一)房地产开发企业资质申请报告; (二)房地产开发企业资质申报表(4份); (三)营业执照; (四)企业章程; (五)验资证明(原件留档,其中货币资金必须占注册资本80%以上); (六)企业注册地址证明; (七)企业法定代表人的身份证、个人简历; (八)企业董事会成员、部分负责人的任职文件、身份证、个人简历; (九)专业技术人员的职称证书、劳动合同和身份证; (十)拟开发项目相关文本文件。
第十二条企业登记机关所在地的房地产开发主管部门应当在收到备案申请后15个工作日内对申请备案的企业给予备案文件是否齐全的答复。
备案文件齐全的企业经济设区的市房地产开发主管部门初审同意后,报送省建设行政主管部门核发相应等级标准的《暂定资质证书》。
第十三条申请《暂定资质证书》的条件不得低于四级资质企业的条件。
《暂定资质证书》有效期1年。
自领取《暂定资质证书》之日起1年内无开发项目的《暂定资质证书》有效期不得延长。
第十四条房地产开发企业应当在《暂定资质证书》有效期满前1个月内,向登记机关所在地的房地产开发主管部门申请延长《暂定资质证书》有效期或核定资质等级。
省建设行政主管部门应当根据设区的市房地产开发主管部门初审意见和企业开发经营情况给予企业延长《暂定资质证书》1年有效期或核定相应的资质等级。
第十五条申请延长《暂定资质证书》有效期的房地产开发企业应当提交下列证明文件: (一)企业申请延长有效期的报告; (二)房地产开发企业资质申报表(4份); (三)《暂定资质证书》(正、副本); (四)企业资产负债表和审计报告(原件留档); (五)项目立项文件。
第十六条申请核定资质等级的房地产开发企业应当提交下列证明文件: (一)企业申请核定资质等级报告; (二)房地产开发企业资质申报表(4份); (三)资质证书(正、副本); (四)企业资产负债表和审计报告(原件留档); (五)专业技术人员的职称证书、劳动合同和身份证; (六)已开发项目的立项、规划、土地批准文件及工程验收证明; (七)房地产开发项目手册及《住宅质量保证书》、《住宅使用说明书》执行情况报告。
第十七条房地产开发企业资质等级实行分级审批。
一级资质由省建设行政主管部门初审,报国务院建筑行政主管部门审批。
二、三、四级资质和暂定资质由设区的市房地产开发主管部门初审,报省建设行政主管部门审批。
经资质审查合格的企业,由资质审批部门发给相应等级的、由国务院建设行政主管部门统一制作的资质证书。
资质证书有正本和副本各一份组成。
第十八条任何单位和个人不得涂改、出租、出借、转让、出卖资质证书。
企业遗失资质证书,必须在新闻媒体上声明作废后,方可向原资质审批部门申请补领。
第十九条企业发生分立、合并的,应当在向工商行政管理部门输变更手续后的30日内,到原资质审批部门申请办理资质证书注销手续。
分立、合并后需要重新申领资质证书的企业,应当按照本细则的规定重新申领。
第二十条企业变更名称、法定代表人和主要管理、技术负责人,应当在变更后30个工作日内,向原资质审批部门申请办理相应事项的变更手续。
第二十一条企业破产、歇业或者因其他原因终止业务时,应当在向工商行政管理部门办理注销营业执照后15个工作日内,到原资质审批部门注销资质证书。
第二十二条房地产开发企业的资质实行年检制度。
房地产开发企业的资质年检按照《江苏省城市房地产开发企业资质年检管理办法》执行。
对于年检中按条件应当予以升、降的企业,参照核定资质等级的程序和文件,经设区的市房地产开发主管部门初审,由省建设行政主管部门予以资质升、降级。
房地产开发企业无正当理由不参加资质年检的视为年检不合格,经设区的市房地产开发主管部门初审,由省建设行政主管部门注销资质证书。
各级房地产开发主管部门应当将房地产开发企业年检结果向社会公布。
第二十三条一级资质的房地产开发企业承担房地产开发项目的建设规模不受限制,可以在全国范围承揽房地产开发项目。
二级资质的房地产开发企业可以在全省范围承揽房地产开发项目,承担建筑面积25万平方米以下的开发建设项目,建设楼层不受限制。
三级资质的房地产开发企业可以在省辖市范围承揽房地产开发项目,承担建筑面积15万平方米以下的开发建设项目,不得承担十六层(含)以上的建筑物的建设。
四级资质的房地产开发企业限于在城市规划区以外的乡镇从事房地产开发企业,可以承担建筑面积5万平方米以下的开发建设项目,不得承担七层(含)以上的建筑物的建设。
领取《暂定资质证书》的房地产开发企业可以依据《暂定资质证书》核定的标准从事相应资质等级的开发建设项目。
各资质等级企业应当在规定的业务范围内从事房地产开发业务,不得越级承担任务。
第二十四条房地产开发企业跨省、跨地区(省辖市)从事房地产开发经营业务时,必须向当地房地产开发主管部门申请登记备案,按照本细则的规定从事房地产开发经营业务。
第二十五条违反本细则的行为,由房地产开发主管部门按照国家有关法律法规及建设部第77号令的有关规定进行处罚。
第二十六条各级房地产主管部门工作人员在资质审批和管理中玩忽职守、滥用职权、徇私舞弊的,由其所在单位或者上级主管部门给予行政处分,构成犯罪的,由司法机关依法追究刑事责任。
第二十七条本细则由省建设行政主管部门负责解释。