采购入库流程
- 格式:doc
- 大小:106.00 KB
- 文档页数:10
备注:各个环节经办人,务必要认真操作。
出现差错,将根据实际情况对出差错环节经办人进行通报批评、责令改正,并对相应环节经办人给予乐捐20元/次之处罚;造成损失的将另行追究经办人的责任,出现多环节多经办人均出错的则按照均摊原则承担相应责任。
备注:①任何一个环节发现单据或流程有问题,可退回上一环节补充完整。
如遇阻力,可越级上报公司领导处理。
②日常调拨单也要填写完整,并参照以上说明执行。
③各个环节经办人,务必要认真操作。
出现差错,将根据实际情况对出差错环节经办人进行通报批评、责令改正,并对相应环节经办人给予乐捐20元/次之处罚;造成损失的将另行追究经办人的责任,出现多环节多经办人均出错的则按照均摊原则承担相应责任。
备注:①任何一个环节发现单据或流程有问题,可退回上一环节补充完整。
如遇阻力,可越级上报公司领导处理。
②日常调拨单也要填写完整,并参照以上说明执行。
③各个环节经办人,务必要认真操作。
出现差错,将根据实际情况对出差错环节经办人进行通报批评、责令改正,并对相应环节经办人给予乐捐20元/次之处罚;造成损失的将另行追究经办人的责任,出现多环节多经办人均出错的则按照均摊原则承担相应责任。
办公用品采购与入库管理1. 引言办公用品采购与入库管理是企业日常运营中一个重要的环节。
准确地采购和管理办公用品可以确保企业正常运营所需物资的充足,并且合理安排库存,避免浪费或缺货的情况发生。
本文将介绍办公用品采购与入库管理的重要性、采购流程和入库管理的方法。
2. 办公用品采购的重要性办公用品是企业正常运营所必需的基础设施。
合理的办公用品采购可以提高工作效率,并且使员工在工作中更加便利。
另外,合理的采购还可以帮助企业控制成本,避免无谓的浪费。
因此,办公用品采购的重要性不可忽视。
3. 办公用品采购流程办公用品采购流程是指从确认需要采购的办公用品种类和数量开始,到最终采购合同签订和付款完成的过程。
以下是一般的办公用品采购流程:1.确定采购需求:根据企业的实际需求,确定需要采购的办公用品的种类和数量。
2.制定采购计划:根据采购需求,制定详细的采购计划,包括预算、采购时间和供货商选择等。
3.搜寻供应商:通过市场调研或询价等方式,搜寻满足采购需求的供应商,并与供应商进行商务洽谈。
4.提供报价:供应商根据企业的需求提供报价,并与供应商就价格、数量、交货期等进行协商。
5.选择供应商:根据供应商的报价以及其他因素(如供应商的信誉度和交货能力等),选择最适合企业需求的供应商。
6.签订合同:与供应商签订采购合同,明确双方的权责和交付条件等。
7.付款和发货:按照合同的约定,付款给供应商,并等待供应商发货。
8.验收和入库:收到货物后,进行验收,确保符合质量和数量要求,并将货物按照分类、编号等方式进行入库管理。
4. 入库管理方法入库管理是指将采购的办公用品正确地分类、编号,并存放在适当的位置,以便能够方便地进行查询、使用和管理。
以下是常用的入库管理方法:1.分类入库:根据办公用品的特点和用途,将其进行分类,如办公文具、办公设备、办公耗材等。
再将不同类别的办公用品分别存放在指定的区域或货架上。
2.编号管理:对每个办公用品进行编码,使其能够唯一识别。
采购⼊库作业流程标准操作程序⼀、各部门、各岗位职责权限1.仓库质检员:负责物品的接收,检验,清点,⼊库(待检区),登录账⽬。
2.采购:负责提前通知仓库供应商送货时间,货到时与仓库⼀起接收。
负责来料过程中异常情况的协调与处理⼯作。
3.质检部:负责来料时的检验指导和复检⼯作,对来料的质量进⾏把关和控制。
⼆、作业程序1供应商送货1.1采购员要求供应商按照本公司要求正确填写规范,完整,清晰的《送货单》,或《销售凭单》,供应商送货⼈员持单与物品到本公司交货。
1.2仓库⼈员严格认真核对《送货单》与本公司的《采购订单》(ERP中)是否相符,不相符则要求有关⼈员进⾏纠正,直⾄搞清楚后⽅可收货,将货放置待检区,分期送货的要在《⼊库单》上⽤明显字样注明。
1.3核单有误,若为供应商原因,要求供应商进⾏纠正,若为本公司⼈员的原因,则要求相关⼈员进⾏纠正,直⾄完全清晰后,对物品进⾏数量和质量进⾏清点与检验。
1.4按照本公司的《采购订单》上列明的物品信息核对单与实物是否⼀致,有误时,通知相关的采购⼈员进⾏确认,若物品不符合本公司的采购要求和质量要求,⽴即要求供应商纠正,退货或换货。
退货时要求供应商出具《退货单》,在相关联的《送货单》注明冲抵的原始单据号。
1.5若核对⽆误,仓库⼈员对物品进⾏细致的清点,并检验物品的质量,发现异常或不清楚时,⽴即通知质检部进⾏复检,原材料类、纸箱类为必须复检货品。
若⽆误,仓库⼈员则办理⼊库⼿续。
2.本公司采购⼈员⾃提物品(不提倡⾃提,特殊情况除外)2.1本公司采购⼈员持《采购订单》到供应商处⾃提货物时,现场核对《采购订单》与供应商出具的《销售清单》或《销售出库单》所列明的信息是否⼀致。
若不⼀致,则必须问明原因,必要时,打电话回公司进⾏确认,直⾄清楚明⽩。
2.2核对单据信息⽆误后,对物品按照本公司规定的验收标准,进⾏仔细认真严格的检验。
2.3在检验过程中,如果发现物品的编码及质量不符合本公司的采购指令,或者不符合本公司的检验标准,当场要求供应商予以调换,直到合格。
一、采购申请1.公司所有物品采购视同原材料采购,必须填写采购申请单。
2.日常采购申请流程:(1)申请人员填写申请单后,由部门经理审核,报采购专员询价,总经理审批,采购专员根据采购申请单或销售合同附注的商品清单核对采购。
(2)采购申请单填写流程如下:经办人员(申请)→部门经理(审核)→采购专员(询价)→总经理(审批)→采购部备案并采购。
3.工程项目采购申请流程:(1)工程项目签订后,销售人员根据销售合同报价作公司标准报价单,销售人员将标准报价清单报工程部,工程部根据销售标准报价清单填写采购申请单,技术总监审核,总经理审批,采购专员根据采购申请单附注的设备报价清单核对采购。
(2)采购申请单填写流程如下:工程部项目部经理→部门经理/技术总监→总经理→采购部备案并采购。
(3)工程项目在异地采购工程主料和工程辅料,单件采购价格在500元以下的(含500元),由项目经理决定,工程完工后统一办理入库手续。
超过500元以上的材料采购必须由公司正规的采购申请流程办理。
(4)工程辅料金额较小的,不用逐笔进行报销,随同其他费用一同报销。
工期在三个月以内的,在完工后统一入库报销。
工期在三个月以上的,三个月报销一次。
二、商品采购入库:1.采购专员采购商品回来后,应立即办理入库手续。
入库时将采购商品、发票或收据、供应商出库单一同交到库管处,办理入库手续。
2.采购专员必须在入库单上填写如下内容:入库商品编号、商品名称、计量单位、数量、单价、金额、供应商单位全称。
采购专员、库管人员、财务人员必须在入库单上签字。
入库单一式三联,第一联存根联库管人员保管,第二联记账联给财务人员记账使用,第三联给采购人员保管。
3.入库时必须严格分清商品、礼品、办公用品、固定资产。
不同的实物应放入不同的库房,严格管理,同时建立不同的流水账,定期盘点。
4.采购合同原件必须交财务部备案,查询采购合同需总经理批准。
5.入库流程如下:采购专员→财务→库管人员三、自行研发的产品入库1.公司立项研发的产品,完成后移交到技术总监处定义公司编码,交采购部并办理入库手续。
出入库管理流程及制度范本一、出入库管理流程1. 采购入库流程:(1)采购人员根据需求向供应商发出采购订单。
(2)供应商根据采购订单发货。
(3)仓库收到货物后进行验收,核对数量和货物状况。
(4)在系统中登记货物信息并标识货物。
(5)根据合规标准进行货物存储,如温度、湿度、防火等。
2. 销售出库流程:(1)客户提出出库需求。
(2)仓库管理员核实客户身份和出库单信息。
(3)核对货物与单据的完整性和准确性,并进行出库操作。
(4)更新库存信息,以便财务部门进行账务核算。
(5)发送出库单给客户,确认出库事宜已解决。
二、出入库管理制度范本1. 仓库管理员基本职责:(1)负责对仓库货物进行有效管理,确保货物安全、整齐、有序。
(2)负责对货物进行验收、入库、出库、盘点等工作。
(3)负责定期对仓库货物进行盘点,确保账实相符。
(4)负责对仓库环境的维护和管理,确保仓库安全、卫生、防火等。
2. 货物验收制度:(1)所有进库货物必须经过验收,确保货物数量、质量、规格等符合要求。
(2)验收过程中发现货物数量不足、质量问题或者规格不符,应当及时与供应商沟通,并按照规定处理。
(3)验收合格后,应及时在系统中登记货物信息,确保库存数据准确无误。
3. 货物入库制度:(1)货物入库时,应按照货物种类、规格、型号等进行分类,分别存放。
(2)对于易损、易燃、易爆等特殊货物,应按照相关规定进行存放,确保仓库安全。
(3)货物入库时,应填写入库单,详细记录货物信息,包括货物名称、规格、数量、单价、金额等。
4. 货物出库制度:(1)仓库管理员应按照出库单核对货物信息,确保货物准确无误。
(2)货物出库时,应填写出库单,详细记录货物信息,包括货物名称、规格、数量、单价、金额等。
(3)货物出库后,应及时更新库存信息,确保库存数据准确无误。
5. 安全管理措施:(1)加强仓库安全管理,确保仓库防火、防盗、防潮等。
(2)对仓库内的消防设施进行定期检查,确保设施正常运行。
采购入库流程图采购入库的方法是什么,采购入库的具体流程有哪些,采购入库的详细步骤有哪些。
小编给大家整理了关于采购入库流程图,希望你们喜欢!采购入库流程图采购业务流程进入采购单页面选择商品、仓库和供应商进行采购(供应商在哪录入?)采购完成后,则采购的那一笔货物自动入到仓库里面算库存了。
采购单在顶部菜单栏“采购—>采购单”进入对应页面;采购单是用于向供应商发起采购后完成商品入库、当次采购金额付款的单据。
对于采购单,点击“采购”后,其相应的商品库存及供应商资金流水则随即生效。
1)选择供应商后,左上角会显示当前尚欠供应商款项,商品明细表格中的折扣也会自动刷新为该供应商的默认折扣。
(供应商默认折扣在哪录入?)2)选择供应商、仓库,并输入实付金额、商品明细后,点击“草稿”则可保存当前采购单;点击“采购”后,则采购单中相应的商品入库、资金记账。
(单据商品如何输入?)3)“草稿”状态的采购单可重新编辑、删除,已采购的采购单不可编辑或删除;单据历史可在左侧列表中点击查看。
4)采购单中的“实付金额”会默认为当前采购单的折后金额合计,可按实际付款修改,如“实付金额”与折后金额合计不一致,则本单据将产生供应商欠款,可通过“财务”→“供应商对帐及付款”,查看供应商资金往来流水以及向供应商付款。
(供应商对账在哪查看?)5)可点击“打印”按钮打印单据,也可点击“打印条码”按钮打印出对应数量的商品条码;6)可点击日期选择单据的业务日期,补录单据;补录日期不得在三个月之前。
发送采购单据邮件在顶部菜单栏“采购—>采购单”进入对应页面;对于草稿或者已采购状态的采购单,可点击单据页面右上角的“发送邮件”按钮,将可进入邮件发送预览页面。
如果用户未配置好发送人邮箱地址及密码,需要先去“个人信息”页面进行邮箱配置,配置好后在发送邮件预览页面点击刷新即可。
当检查好邮件内容、及发送人地址等信息无误后,点击发送即可发邮件至供应商或客户邮箱。
一、采购申请1.公司所有物品采购视同原材料采购,必须填写采购申请单。
2.日常采购申请流程:(1)申请人员填写申请单后,由部门经理审核,报采购专员询价,总经理审批,采购专员根据采购申请单或销售合同附注的商品清单核对采购。
(2)采购申请单填写流程如下:经办人员(申请)→部门经理(审核)→采购专员(询价)→总经理(审批)→采购部备案并采购。
3.工程项目采购申请流程:(1)工程项目签订后,销售人员根据销售合同报价作公司标准报价单,销售人员将标准报价清单报工程部,工程部根据销售标准报价清单填写采购申请单,技术总监审核,总经理审批,采购专员根据采购申请单附注的设备报价清单核对采购。
(2)采购申请单填写流程如下:工程部项目部经理→部门经理/技术总监→总经理→采购部备案并采购。
(3)工程项目在异地采购工程主料和工程辅料,单件采购价格在500元以下的(含500元),由项目经理决定,工程完工后统一办理入库手续。
超过500元以上的材料采购必须由公司正规的采购申请流程办理。
(4)工程辅料金额较小的,不用逐笔进行报销,随同其他费用一同报销。
工期在三个月以内的,在完工后统一入库报销。
工期在三个月以上的,三个月报销一次。
二、商品采购入库:1.采购专员采购商品回来后,应立即办理入库手续。
入库时将采购商品、发票或收据、供应商出库单一同交到库管处,办理入库手续。
2.采购专员必须在入库单上填写如下内容:入库商品编号、商品名称、计量单位、数量、单价、金额、供应商单位全称。
采购专员、库管人员、财务人员必须在入库单上签字。
入库单一式三联,第一联存根联库管人员保管,第二联记账联给财务人员记账使用,第三联给采购人员保管。
3.入库时必须严格分清商品、礼品、办公用品、固定资产。
不同的实物应放入不同的库房,严格管理,同时建立不同的流水账,定期盘点。
4.采购合同原件必须交财务部备案,查询采购合同需总经理批准。
5.入库流程如下:采购专员→财务→库管人员三、自行研发的产品入库1.公司立项研发的产品,完成后移交到技术总监处定义公司编码,交采购部并办理入库手续。
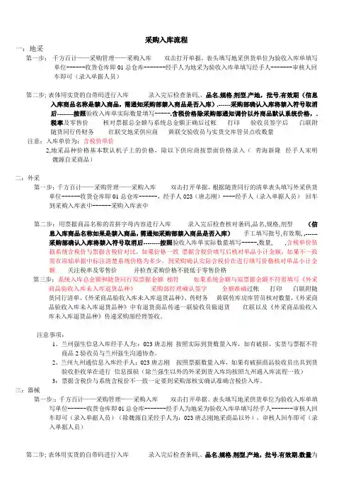
采购入库流程一:地采第一步:千方百计——采购管理——采购入库------双击打开单据。
表头填写地采供货单位为验收入库单填写单位------收货仓库即01总仓库-------经手人为地采为验收入库单填写经手人-------审核人回车即可(录入单据人员)第二步;-表体用实货的自带码进行入库--------录入完后检查条码,、品名,规格,剂型,产地,批号,有效期(信息入库商品名称是禁入商品,需通知采购部禁入商品是否入库),------采购部确认入库将禁入符号取消后--------按照验收入库单实际数量填写-----,含税价格除采购部通知调价以外商品默认系统价格,,税率及零售价-------核对票据总金额与系统总金额正确后过帐-----打印-----验收员签字后-----白联附随货同行传财务-------红联交地采供应商-----黄联交验收员与实货交库管员点收数量注意:入库单价为:含税价单价2,地采品种价格基本默认机子上的价格,除以下供应商按票面价格录入(青海新隆--经手人宋明魏源自采商品)二:外采第一步:千方百计——采购管理——采购入库-------双击打开单据,根据随货同行的清单表头填写外采供货单位------收货仓库即01总仓库------,经手人023(唐志刚)----经手人(录入单据人员)回车到采购入库表中------采购入库表中第二步:用票据商品名称的首拼字母内容进行入库--------录入完后检查核对条码,品名,规格,剂型------(信息入库商品名称如果是禁入商品,需通知采购部禁入商品是否入库)------手工填写批号,有效期, ,------采购部确认入库将禁入符号取消后--------按照验收入库单实际数量填写-----,数量,------,含税单价依据系统含税价与票据含税价对比,如果价格一致票据含税价填写后核对单品小计金额,如果不一致需在原始单据中标注清楚系统价格为多少,到采购确认实际含税价在进行填写价格核对单品小计金额------关注税率及零售价--------并检查采购价格不能低于零售价格------第三步:系统入库总金额和随货同行原票据金额相符-------如果系统金额与原票据金额不符需填写《外采商品验收入库未入库退货品种》-------采购部经理确认签字-------金额准确过帐-----打印-----白联附随货同行清单、《外采商品验收入库未入库退货品种》、传财务----黄联传库房库管员核对数量,《外采商品验收入库未入库退货品种》中有退货商品传递一联验收员做退货------红联以及《外采商品验收入库未入库退货品种》传递采购部经理签收。
入库前有哪些流程操作方法
入库前的流程操作方法包括:
1. 检查货物:对于入库的货物进行检查,确保数量、质量、规格等符合要求。
2. 采购收货确认:确认采购订单是否与送货单一致,检查货物的外包装是否完好,并与供应商确认收货。
3. 货物分类:根据货物的性质、用途等进行分类,便于后续的存储和管理。
4. 过磅称重:对于需要计重的货物,进行过磅称重操作,记录货物的净重。
5. 货物标识:为每个货物贴上标识,包括货物编号、名称、数量等信息,方便后续的查找和管理。
6. 货物验收记录:记录每个货物的验收情况,包括验收人员、验收时间、数量、质量等信息。
7. 入库单据准备:准备入库单据,包括入库单、货物清单、验收记录等,用于记录货物的入库过程和相关信息。
8. 货物存放位置确认:确定每个货物的存放位置,按照库区、货架、货位等进
行编号,方便后续的查找和管理。
9. 货物入库操作:根据入库单据和货物标识,将货物放置到对应的存放位置,同时更新库存系统中的数据。
10. 入库单据处理:对入库单据进行核对和处理,包括签字确认、归档存档等操作,确保入库流程的完整性和可追溯性。
以上是一般的入库前的操作流程,具体的操作方法可以根据实际情况和企业的内部管理要求进行调整。
入库工作流程
HEN system office room 【HEN16H-HENS2AHENS8Q8-HENH1688】
入库工作流程
入库工作流程包括:入库单数据处理、货物核对、货位分配、入库单据打印、入库成功确认。
物品入库工作流程图:
入库验收:
物品的验收包括对物品名称、品牌、型号、规格、数量、质量和包装方面的验收。
入库管理流程:
1、采购人下定单时应该认真审核库存数量,做到以销定进。
2、采购负责人审核订单时,应根据公司实际情况,核定进货数,杜绝出现库存积压,滞销等情况。
3、订单录入后,采购部通知供货商送货时间,并及时通知仓库。
4、当物品从厂家运抵至仓库时,经办人和仓管(收货人)必须依照相关单据:订单/随货同行联,对进货物品名称、品牌、型号、规格、数量进行核实,核实无误后经办人和仓管填写入库单入库(入库单一式三份:经办人一份、仓管一份、财务一份);若单据与物品实物不相符,应及时上报采购负责人;若进货物品未经核对入库,造成的货、单不相符,由该仓管承担责任。
5、入库物品在搬运过程中,应按照物品的分类进行搬运;在堆码时,应按照仓库管理堆放要求进行。
若未按规定进行操作,因此造成的物品混乱、损坏、暂时遗失由仓管承担。
6、入库物品明细必须做好录入,详细记录物品名称、品牌、型号、规格、单位、数量、单价、金额、其他备注等,更新库存现状,做到帐、货相符。
若不按照该制度执行验收造成的经济损失由仓管承担。
7、按收货仓库管理流程进行单据流转时,每个环节不得超出一个工作日。
采购入库流程及标准流程:1、到货卸货2、清点、质检,异常情况处理3、签收、支付运费4、ERP入库、记录存档、发布5、归位上架操作方法:1、卸货当货物送到仓库(物流送货、厂家送货、自提),收货员首先对物流信息、厂家发货单、提货单信息进行核对,确认后卸货卸货注意事项:⑴轻拿轻放,防止人为损坏;⑵产品归类卸货,标签朝外,利于后面的清点、质检,归位和上架;⑶根据产品类型码放,液体正面朝上,易碎品防止重压,无外包装的产品不能直接放在地上;⑷卸货时发现破损产品,立即通知送货人2、清点、质检对产品数量、包装、日期、质量做检验,质检时发现以下情况须上报主管、联系采购部决定是否收货:⑴到货数量件数与物流单/发货单不符,到货明细与供应商发货清单不符⑵产品生产日期距收货日期超过6个月、剩余保质期不足9个月或已过保质期一半三种情况⑶产品外包装箱破损、脏污,无法整箱出售(箱内产品完好),数量超过5箱⑷产品包装有明显变形、破损、脏污,无法正常销售⑸贴标错误、产品介绍错误等产品外标识与产品实际情况不符⑹产品配件数量不足、颜色搭配错误等⑺运费异常,之前不需要公司支付运费但送货人要求付运费的情况,送货人要求支付运费与物流单显示金额不符的情况,物流单有人工修改或者其他收货人认为运费异常的情况⑻收货人判定的其他异常情况异常情况处理方法:⑴数量错误批量原装箱产品到货时,一批货至少打开1箱抽检数量。
清点时发现数量错误需要二次清点,最终确认数量不对时,分三种情况处理:①厂家送货,将情况通知采购部,接到收货通知后,按照实际数量签收入库;②物流送货,须通知采购,采购与供货商确认发货数量,如果是物流丢失则由供货商与物流协商解决,如果是供货商发货问题,由采购部与供货商协商解决,得到采购部收货通知后,收货员根据实际数量签收与入库,若需要支付运费,件数缺少时不能支付运费;③自提,提货人需要根据物流信息核对件数后签收,货物到达仓库,入库员先清点件数,与提货单不符时,第一时间通知提货人、上报主管,主管与物流、采购协商解决后,仓库收货员按照实际数量入库,;⑵日期不合格产品日期采取随机抽样检查方法,每种产品至少抽取一个检查并记录,产品日期不符标准分两种情况:①厂家送货或物流送货,第一时间通知采购,若采购通知收货,按照实际情况签收,需要在收货单注明,日期不合格产品走报损/临期处理流程;若采购通知不予收货,则拒收不合格产品;②自提,发现日期不符合标准,将产品种类、数量、日期信息发给采购,若采购通知收货,则提货后按照正常流程操作,若采购通知不予收货,则拒绝提货,做采购退货处理⑶产品外包装脏污、变形、破损,内包装完好此类情况由主管根据数量决定是否收货,若数量较少确认收货,须将情况反馈给采购部,入库记录时将情况记录在案;数量较多时,主管通知采购,得到采购收货通知后收货入库并将情况记录。
采购物资入库流程:1供应商应按采购订单及时将货物送至仓库2、采购人员应关注采购物资的运送情况,以免因缺料而导致生产问题。
3、供应商在将材料送到仓库时,采购人员应会同仓库管理人员对货物进行清点,在与“申购单”、“订货单”内容核对无误后进行物资入库作业。
4、对于需进行检验的物资,应在清点完成物资后,采购人员填写“检验申请单”,交至检验部门,对来料进行相关内容检验。
5、检验部门在收到“检验申请单”时,应及时安排相关人员,对来料按相关检验程序及标准进行检验,并于检验完成后出具相应“检验报告”。
6、仓库在清点完数量及收到检验报告单后,开“物资入库单”。
并进行账务处理。
7、对与申购单、订货单内容不符、质量不合格的供应商送货行为,仓库人员应给予拒收、或开“退货单”进行退货,并将情况及时反映给上级主管人员,交由处理。
采购人员应做好订单管理工作,确保订单与送货内容相符。
8、加强订货管理,对发生的不符行为,应追究相关负责人责任,可制订相关的处罚制度,加以约束。
自制半成品、产成品入库1自制半成品、产成品完工时,生产车间人员根据生产要求完成加工物资。
并通知检验人员进行现场检验。
2、检验人员应在收到车间加工完成检验时,根据生产加工要求,对完工产品进行检验。
3、完工合格产品包装,根据客户订单要求,仓库管理要求进完工物资进行包装,整理,入库。
4、仓管员在收到完工成品入库时,应核对订单明细内容,核对产品要求、入库数量,并按各客户区分明细。
5、核对完成后,填制“产品入库单”,对入库物资进行库位排放。
6、产品完工入库时,仓库应安排人员知会订单部门,便于订单部门安排产品的使用工作。
7、统计部门于完工产品入库时,根据生产领用单据,产品入库单核算物资的投入、产出比率。
8、自制半成品的边角料、余料等,应在加工完时,同完工产品一同办理物资的退库工作。
坯布入库1销售部门根据客户的供货情况,在客户送坯布时,填制“客户供货单”,交主管人员审批2、审批后的“客户供货单”应及时传至仓库,仓管员根据供货单核对客户坯布的送货品种、数量。
采购出入库流程采购的材料如何进行出入库?以下是小编为您整理的采购出入库流程,希望对您有帮助。
采购出入库流程如下入库流程1.加工厂是指直接厂家或者厂家委托送货单位(以下简称送货人) 。
2.送货人将生产的货品运送到仓库的指定区域,并且按照外箱信息整齐堆放,并提供相应货品的送货单据。
3.仓库员按照送货人所送的货品与相应的送货单据明细,进行核对,其中核对的基本信息,包括客户名、货号、颜色与数量等,做到信息的一致性。
4.核对完毕后,再次清点货品的件数与送货单的数量一致,后将单据交至仓库主管。
若发现送货单信息错误,则上报仓库主管处理。
送货单据不全或数据不清楚,而送货人又不能及时提供正确数据的,拒绝签收并直接退回加工厂家。
5.送货人能及时提供正确送货单据的,等送货人提供正确的送货单据,确认数据无误后签收。
6.仓库主管根据仓库人员所提交的并且经核对准确的送货单据,再结合实际数量的再次确认一致后,在送货单据的右下方签收数量、签字与日期信息,仓库保存客户联。
7.检验人员对货物进行检验,具体项目包括检钉、商标、大小码、色差、皮纹等几道检验工序。
8.检验合格的货物,发放相应的合格证明,有仓库人员搬入成品仓。
9.根据质量验收人员提供的、已记录验收完毕的送货单,确认质量有问题的货物是无法返修好的,由检验负责人开具退货单并通知厂家。
10.送货人在退货单据上签字,提取退鞋,出门前由仓库主管确认数量。
11.根据质量验收人员提供的、已记录验收完毕的送货单,确认质量有问题的货物是可以返修好的,由检验负责人开具返修单并通知厂家。
12.送货人在返修单据上签字,提取返修鞋,出门前由仓库主管确认数量。
于次日8:00AM开单员到仓库取走单据,并及时打入库单据,按照客户的订单收取厂家送货单据的货品,并生成ERP数据。
13.仓库主管根据开单员打印的入库单据,与原始送货单进行再次核实,确保信息的一致。
核对入库单据准确无误后在审核栏签名表示同意入库。
采购到入库流程分析下载温馨提示:该文档是我店铺精心编制而成,希望大家下载以后,能够帮助大家解决实际的问题。
文档下载后可定制随意修改,请根据实际需要进行相应的调整和使用,谢谢!Download Tip: This document has been carefully written by the editor. I hope that after you download, they can help you solve practical problems. After downloading, the document can be customized and modified. Please adjust and use it according to actual needs. Thank you!采购到入库流程分析:①需求分析:首先,根据库存水平、销售预测及生产计划,确定物料采购需求量,制作采购计划。
②供应商选择:对比多家供应商的价格、质量、交货期等因素,选择合适的供应商并发出询价单或招标邀请。
③合同签订:与选定供应商谈判价格、付款方式、交货时间等条款,达成一致后签署采购合同。
④订单下发:根据合同条款,制作采购订单,详细列出所需物料的规格、数量、预期到货日期等,发送给供应商。
⑤进度跟踪:定期与供应商沟通,跟踪采购订单的执行情况,确保物料按时生产与发货。
⑥质量检验:物料到达前,准备接收区域与质检工具。
到货后,依据质量标准对货物进行检验,包括数量核对与质量检测。
⑦入库准备:检验合格的物料,准备入库单据,分配好库位,确保有足够的存储空间和适当的存放条件。
⑧物料入库:完成系统录入后,使用搬运设备将物料移至指定库位,更新库存记录,标记批次与保质期。
⑨单据流转:入库完成后,相关单据(如入库单、验收报告)流转至财务部门,进行账务处理与供应商结算。
⑩库存管理:更新库存管理系统,监控库存水平,为后续的补货或调配决策提供数据支持。
招标入库流程和条件招标入库流程和条件通常是指一个机构或企业在进行采购招标时,供应商提交投标文件,并经过一系列审核、评审、入库等步骤的过程。
以下是一般招标入库流程和可能的条件,具体情况可能会有所不同:●招标入库流程:1.发布招标公告:公布采购项目信息,包括需求、规格、数量、截止日期等。
2.供应商注册:、供应商需按照规定进行注册,提供相关资质和证明文件。
3.获取招标文件:注册成功的供应商可获取招标文件,了解详细的采购要求和条件。
4.投标:供应商根据招标文件的要求,提交完整的投标文件,包括价格、技术方案、商业条件等。
5.投标截止日期:定期截止供应商提交投标文件的日期。
6.开标:公开开启投标文件,确认各投标方的资质和内容。
7.评审:评审委员会对各投标方的文件进行评估和比较,选定中标方。
8.中标通知:通知中标供应商,并要求其提供进一步的材料。
9.合同谈判:与中标方进行合同谈判,明确合同条款和条件。
10.入库:确定合同生效后,将中标供应商信息录入采购系统,完成招标入库。
●可能的招标入库条件:1.合法注册:供应商必须是合法注册的企业,具备相关的法人资格。
2.资质证明:提供相关的资质证明文件,证明具备执行招标项目的资格。
3.财务状况:提供财务报表,以证明财务稳定性和能力。
4.技术能力:供应商需具备完成招标项目的技术能力,可能需要提供技术方案和证明文件。
5.合规性:需要确保供应商的经营和产品符合相关法规和标准。
6.保证金:提供招标保证金,以确保投标的真实性和供应商的诚信。
7.合同履行能力:评估供应商的合同履行能力,包括交付能力和服务质量。
请注意,以上流程和条件可能会因不同组织、行业和项目的不同而有所调整。
在具体操作时,建议参照相关招标文件和规定。
采购入库流程
流程释义
本流程包括所有品项入库业务。
一、流程说明
(一)现金采购原材料品项入库业务
1、每日现金采购原材料到达时,采购员将已填写完各品项采购数量、采购单价及采购金额的采购单一式四份交与仓库管理员。
2、仓库管理员依据采购单上申请数量向各申请人分配品项,库管员与申请人及采购员共同确认分配品项的数量及质量。
对于不合格的品项,申请人有权拒收。
3、仓库管理员将各申请人实际领用数量在四联采购单中领用数量列中填写。
采购员、库管员及领用人分别在采购人、验货人及领用人处签字。
4、仓库管理员将签字完毕的采购单自留一份备案,一份交与领用人,有原始签字的第一联及采购员备份联与交与
采购员,采购员将两二份单据提交财务会计处。
5、财务会计审核采购单中的采购金额,如有错误在实付金额一栏中将正确数据填写,并填写数据上加盖名章,单据处理完毕财务会计在所有单据上签字确认。
6、财务会计填写报销单据、录入速达财务软件,并将签字完毕的全部单据交与出纳。
7、出纳依据报销单据向报销人支付现金并在全部单据上签字,将非原始签字联采购单交与采购员备案,在统计软件录入现金支付结果,录入完毕后将全部报销单据交与成本会计处。
8、成本会计依据报销单据在天财商龙软件中填写其它入库单进入入库业务处理,业务处理完毕后将报销单据锁入文件柜中保存。
(二)供应商供应原材料品项入库业务
1、供应商依据采购告知情况向公司送货。
2、货物到达后,仓库管理员、各领用人根据总厨助理提交的供应商送货单三联单进行验货,仓库管理员验收数量、相关领用人负责验收质量,拒收质量不合格品项,验收完毕由库管与供应商送货人确认实收数量、相关单价及金额,由库管填写供应商送货单中实收数量、相关单价及金额项,验货人及供应商送货人在三联单上签字。
3、仓库管理员将供应商送货单自留二份备案,一份非原始签字联交与供应商送货人。
4、仓库管理员依据供应商供货采购单上申请数量向各申请人分配品项,仓库管理员将各申请人实际领用数量在四联采购单中领用数量列中填写,总厨助理、库管员及领用人分别在采购人、验货人及领用人处签字。
5、仓库管理员将签字完毕的采购单自留一份备案,一份交与领用人备案,总厨助理备案联、有原始签字的第一联连同供应商送货单有原始签字的第一联交与总厨助理,由总厨助理交与成本会计处。
6、成本会计依据供应商送货单在天财商龙软件中填写直拨单进行入库业务处理,依据供应商供货原材料采购单填写领用单进行领用业务处理,业务处理完毕后将报销单据锁入文件柜中保存。
7、月底财务会计与成本会计核对供应商往来业务,财务会计进行记帐处理。
8、出纳依据财务会计记帐处理向供应商汇款并在统计软件录入现金支付结果,录入完毕后将汇款单据交与财务会计处。
9、财务会计进行记帐处理,并将记帐单交与成本会计。
10、成本会计在天财商龙中填写付款单进行业务处理,业务处理完毕后将报销单据锁入文件柜中保存。
(三)非原材料采购品项入库业务
1、采购人员将所采购物品交与使用人,并在采购单上采购人处签字,
2、使用人验货合格后在采购单上验货人处签字。
3、采购人将签字完毕的采购单及发票提交总经理处,总经理审核单据,审批合格在发票上签字。
5、采购人持采购单及总经理签字的发票去财务会计处报销,财务会计依据采购单和总经理签字的发票进行报销业务处理。
6、出纳依据财务会计帐务处理支付现金、记帐并录入软件。
7、成本会计依据报销单据在天财商龙软件中填写其它入库单进入入库业务处理,业务处理完毕后将报销单据锁入文件柜中保存。
二、现金采购原材料品项入库业务流程图
三、供应商供应原材料品项入库业务流程图
四、流程所需表单
1、原材料采购申请单
( )店原材料采购单
申请部门: 采购类型: 现金采购( ) 供应商供货( )
申请人: 采购人: 验货人: 领用人: 财务会计 出纳 成本会计
申请时间: 采购完成时间: 验货完成时间: 领用完成时间: 计帐完成时间: 记帐完成时间: 记帐完成时间:
2、供应商送货单
( )店供应商送货单
供应商:
采购人: 验货人: 供应商送货人 成本会计
采购完成时间: 验货完成时间: 验货完成时间: 记帐完成时间:
3、非原材料采购申请单
( )店非原材料采购申请单及验货单
申请人总经理采购人员验货人
制单时间批准时间采购完成时间验货完成时间。