财产保险概述
- 格式:ppt
- 大小:1.38 MB
- 文档页数:113
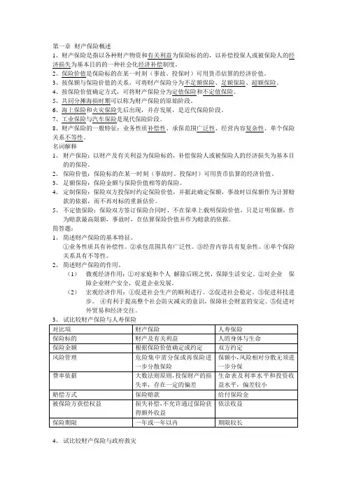
第一章财产保险概述1、财产保险是指以各种财产物资和有关利益为保险标的的,以补偿投保人或被保险人的经济损失为基本目的的一种社会化经济补偿制度。
2、保险价值是保险标的在某一时刻(事故、投保时)可用货币估算的经济价值。
3、按保额与保险价值的关系,可将财产保险分为不足额保险、足额保险、超额保险。
4、按保险价值确定方式,可将财产保险分为定值保险和不定值保险。
5、共同分摊海损时期可以称为财产保险的原始阶段。
6、海上保险和火灾保险先后出现,并存发展,是近代保险阶段。
7、工业保险与汽车保险是现代保险阶段。
8、财产保险的一般特征:业务性质补偿性、承保范围广泛性、经营内容复杂性、单个保险关系不等性。
名词解释1、财产保险:以财产及有关利益为保险标的,补偿保险人或被保险人的经济损失为基本目的的保险。
2、保险价值:保险标的在某一时刻(事故时、投保时)可用货币估算的经济价值。
3、足额保险:保险金额与保险价值相等的保险。
4、定制保险:保险双方投保时约定保险价值,并据此确定保额,事故时以保额作为计算赔款的依据,而不再对标的重新估价。
5、不定值保险:保险双方签订保险合同时,不在保单上载明保险价值,只是订明保额,作为赔款最高限额,事故时,在估算保险价值并作为赔款的依据。
简答题:1、简述财产保险的基本特征。
①业务性质具有补偿性。
②承包范围具有广泛性。
③经营内容具有复杂性。
④单个保险关系具有不等性。
2、简述财产保险的作用。
(1)微观经济作用:①对家庭和个人解除后顾之忧,保障生活安定。
②对企业保障企业财产安全,促进企业发展。
(2)宏观经济作用:①促进社会生产的顺利进行。
②促进社会稳定。
③促进科技进步。
④有利于提高整个社会防灾减灾的意识,保障社会财富的安定。
⑤促进对外贸易和经济交往。
4、试比较财产保险与政府救灾共同点:为遭灾的社会成员提供经济上的补偿。
区别:第二章财产保险合同1、保险凭证是简化了的保单,又称小保单。
2、批单(批贴)通常用于对已经印制好的保险单的内容作部分修改,或对已经生效的保险单的某些项目进行变更。
保险实务财产保险保险实务:财产保险保险是一种重要的风险管理工具,而财产保险则是保险领域中一个重要的分支。
财产保险主要涉及保障个人或组织的财产免受损失的风险,包括房屋、车辆、商业资产等。
本文将介绍财产保险的定义、类型以及如何选择最合适的财产保险。
一、财产保险的定义财产保险是一种金融保险形式,旨在保护个人与企业的财产免受意外损失的风险。
财产保险可以提供赔偿以应对由于火灾、盗窃、水灾、自然灾害等造成的财产损失。
财产保险通常根据保险条款规定的事故范围和赔偿限额,为被保险人提供相应的经济保障。
二、常见的财产保险类型1. 房屋保险:房屋保险是为住宅或商业房产提供保障的财产保险。
它可以覆盖房屋结构本身、家具家电、以及因火灾、水灾、地震等意外事件造成的损失。
2. 车辆保险:车辆保险包括交通事故保险、机动车辆损失保险以及第三者责任保险等。
这些保险类型可以为车辆损失以及他人人身伤害或财产损失提供保障。
3. 商业财产保险:商业财产保险主要保护商业房地产以及相关设备、库存等。
这类保险通常可以涵盖火灾、盗窃、爆炸等意外事件造成的财产损失。
4. 稳健保险:稳健保险是一种特殊的财产保险,旨在保障投资组合中的证券、基金等金融资产。
它可以为投资者在金融市场变动引起的损失提供保障。
三、选择适合的财产保险选择适合的财产保险是确保个人或企业财产安全的重要步骤。
下面是一些选择财产保险的建议:1. 评估财产价值和风险:了解财产的实际价值以及可能面临的风险是选择财产保险的基础。
定期评估财产价值可以确保保额足够覆盖损失。
2. 比较不同保险公司的报价和政策:不同保险公司可能提供不同的保险政策和报价。
比较不同保险公司的优势和劣势,选择适合自己需求的保险产品。
3. 理解保险条款和范围:仔细阅读保险条款和范围,确保理解保险公司的责任和赔偿限制。
如有任何疑问,可咨询专业人士或保险代理人。
4. 考虑增值附加服务:一些保险公司可能还提供增值附加服务,如紧急救援、法律咨询等。
第一章概述名词解释1.财产保险:是指以各种财产物资和有关利益为保险标的,以补偿投保人或被保险人的经济损失为基本目的的一种社会化经济补偿制度。
2.保险价值:指双方当事人订立保险合同时作为确定保险金额基础的保险标的的价值。
3.足额保险:即保险金额与保险价值相等的保险,保险事故发生后按实际损失确定保险金。
4.定值保险:指双方当事人事先约定保险价值并在保险合同中载明的保险。
5.不定值保险:指按保险事故发生时保险标的的实际价值确定保险价值,保险人在保险金额范围内进行赔偿的保险。
简答1.比较财产保险与政府救灾。
与财产保险相同的是,政府救灾也对灾害事故造成的损失进行经济上的补偿,两者的区别:(1)业务性质的区别。
财产保险业务是商业性保险业务,保险公司完全按照市场经济的价值规律、竞争规律,在双方自愿成交的条件下开展业务,直接目的是为其投资者赢取利润,是一种纯粹的企业行为,而政府救灾是政府根据有关社会保障的法律法规开展的灾害补偿工作,目的是帮助受害者度过生存危机,是一项社会保障制度和一种政府行为。
(2)经办主体的区别。
财产保险业务的经办主体纯粹是与工商企业性质一致的保险企业,政府救灾的经办主体是政府救灾部门或政府授权的机构。
(3)权利与义务关系的区别。
财产保险中,保险公司与保险客户之间是平等的、双向的权利义务关系,而在政府救灾中,权利义务关系具有单向性,政府承担向受害者提供救济的法定义务,受害者则享受接受救济的法定权利而无须承担缴费义务。
(4)保障内容的区别。
财产保险除自然人的身体与生命属于人身保险而不保外,可以保障投保人的各种物质损失和利益损失风险,而政府救灾虽然也对受灾社会成员的医疗问题给予有限的救助,但不保受灾成员的有关利益。
(5)保障对象的区别。
财产保险的保障对象包括任何法人团体和城乡居民家庭或个人,而政府救灾的保障对象只限于城乡居民家庭。
(6)保障水平的区别。
财产保险按照大数法则和损失概率确定保险价格,通过向众多的保险客户筹集保险基金,能为保险客户提供高水平的风险保障,而政府救灾单纯靠财政拨款,只能提供最基本的保障。
财产保险财产保险(Property Insurance)是指投保人根据合同约定,向保险人交付保险费,保险人按保险合同的约定对所承保的财产及其有关利益因自然灾害或意外事故造成的损失承担赔偿责任的保险。
财产保险,包括财产保险、农业保险、责任保险、保证保险、信用保险等以财产或利益为保险标的的各种保险。
[1]一、财产保险概述财产保险财产保险的定义:财产保险有广义与狭义之分。
广义财产保险是指以财产及其有关的经济利益和损害赔偿责任为保险标的的保险;狭义财产保险则是指以物质财产为保险标的的保险。
在保险实务中,后者一般称为财产损失保险。
二、财产保险业务内容《中华人民共和国保险法》第九十五条规定,财产保险业务,包括财产损失保险、责任保险、信用保险、保证保险等保险业务。
可保财产,包括物质形态和非物质形态的财产及其有关利益。
以物质形态的财产及其相关利益作为保险标的的,通常称为财产损失保险。
例如,飞机、卫星、电厂、大型工程、汽车、船舶、厂房、设备以及家庭财产保险等。
以非物质形态的财产及其相关利益作为保险标的的,通常是指各种责任保险、信用保险等。
例如,公众责任、产品责任、雇主责任、职业责任、出口信用保险、投资风险保险等。
但是,并非所有的财产及其相关利益都可以作为财产保险的保险标的。
只有根据法律规定,符合财产保险合同要求的财产及其相关利益,才能成为财产保险的保险标的。
三、财产保险原则分类1、保险利益原则是保险行业中的一个基本原则,又称“可保利益原则”或“可保权益原则”。
所谓保险利益是指投保人或被保险人对其所保标的具有法律所承认的权益或利害关系。
即在保险事故发生时,可能遭受的损失或失去的利益。
《中华人民共和国保险法》第12条规定:“保险利益是指投保人对保险标的具有法律上承认的利益。
”2、最大诚信原则,含义是指当事人真诚地向对方充分而准确的告知有关保险的所有重要事实,不允许存在任何虚伪、欺瞒、隐瞒行为。
而且不仅在保险合同订立时要遵守此项原则,在整个合同有效期内和履行合同过程中也都要求当事人间具有“最大诚信”。
1、什么是财产保险?答:财产保险是指以财产及其相关利益为保险标的的保险。
从广义来说,财产保险包括财产损失保险、责任保险、信用保证保险等业务在内的一切非人身保险业务。
责任保险的保险标的是被保险人对第三者依法应负的民事损害赔偿责任或经过特别约定的合同责任。
信用保险和保证保险的保险标的都是合同双方权利人和义务人约定的经济信用。
该保险以义务人的信用危险为保险事故。
义务人(被保证人)的信用危险致使权利人遭受经济损失后,保险人按合同约定,在被保证人不能履约偿付的情况下负责提供损失补偿,是一种担保性质的保险。
信用保险与保证保险的区别在于,两者的投保人不同。
信用保险的投保人是合同的权利人,而保证保险的投保人是合同的义务人。
2、企业财产保险包括哪些?答:企业财产保险是以投保人存放在指定地点的财产物资为保险对象的保险,企业财产保险业务种类繁多,品种多样,目前开办的企业财产保险险种主要有财产保险基本险、财产保险综合险、财产一切险等基本险种,并有多个附加险条款,供客户根据不同的需要进行选择。
3、家庭财产保险有哪些险种?答:家庭财产保险是指以城乡居民的家庭财产作为保险标的的一种保险,目前国内市场家庭财产保险的主要险种有:家庭财产综合保险、储金性家庭财产保险、投资保障型家庭财产保险、个人抵押贷款房屋保险等等。
4、工程保险有哪些险种?答:工程保险是指与工程技术有关的所有险种,如建筑工程保险、安装工程保险、机器损坏保险、锅炉保险、设计师责任保险、监理工程师责任保险、供应商责任保险以及第三者责任保险、施工机具保险、预期利润损失保险等等。
5、主要工程类别有哪些?答:主要工程类别有:房屋建筑工程、桥梁工程、道路工程、隧道工程、水坝工程、长途管道(自来水、污水、石油、天然气等)工程、市区公共管线工程、发电厂工程(火力、水力)、港湾工程、储罐工程、输电工程、变电工程等。
6、什么重要原因导致工程保险的产生?答:工程建设作为一项重要的企业活动,无论是业主还是工程承包商都难免面临各自的风险。