金融硕士学费为什么贵
- 格式:pdf
- 大小:206.45 KB
- 文档页数:7
中国人民大学金融专硕考研所有参考书汇总明天是世上增值最快的一块土地,因它充满了希望。
凯程金融硕士老师给大家系统介绍。
一、中国人民大学金融硕士参考书有哪些?中国人民大学金融硕士专业课150分,是至关重要的环节,很多同学因为专业课分数不够高而导致总分不够名落孙山!从考察范围上看,431综合由90分的金融学(货币银行学+国际金融)和60分的公司理财组成,这里特别说明的是,中国人民大学金融硕士不指定参考书,这是根据凯程与中国人民大学教授一起根据考试命题规律总结的,经过2年多实践检验,100%可靠。
必备参考书籍分别是:(1)黄达老先生的《金融学第2版》(貌似已经出了第三版)黄老先生的书很厚很强大,跨专业的考生估计要1个月才能完整阅读一遍。
内容十分广泛,涵盖431考试大纲上所有内容,但是讲解的很泛泛,用来理解尚行,但无法用来答题。
建议跟着凯程中国人民大学金融硕士集训营课程系统学习。
(2)罗斯的《公司理财第9版》,神坛之作,所有考431综合院校的公认用书。
60分的考点在前1-18章,投资决策方法(5、6章)、收益风险模型(11章马克维茨均值方差模型、capm模型,12章APT模型、风险衡量(13章贝塔值的确定)、有效市场理论(14章)和资本结构(极为重要,15章MM理论、18章杠杆企业估值)。
建议跟着凯程中国人民大学金融硕士集训营课程系统学习。
(3)中国人民大学431金融学综合的历年真题。
如果你以上书目学习的比较透彻了,请看以下书目:(1)陈雨露的《国际金融第四版》,补充黄老先生书中的国际金融部分。
姜波克的《国际金融新编》也可以。
(2)易纲的《货币银行学》,补充黄老先生书中的宏观经济模型和金融压抑金融深化部分。
中国人民大学不看重模型,但是有涉及模型移动的选择、判断题,需要理解下来。
(3)米什金的《货币金融学第9版》,补充黄老先生书中对于利率决定理论和金融危机部分,这两部分常考,米什金的讲解有助理解(4)罗斯《公司理财第9版》(5)罗斯《公司理财第9版.英语版》习题,到网上下载打印。
北大光华金融专硕考试科目及分数对于北大光华金融专硕考试该如何复习效率高是大家现在所关心的问题,许多同学打电话来咨询意见,在此只能给大家一些往年建议,对于复试录取等等一些情况大家可以去学校贴吧做具体的交流. 关于参考书的选择很多人都不清楚,下面是从历年考试通过者的选择来给大家做个推荐和介绍. 祝大家金榜题名一、北大光华金融专硕考研参考书是什么北大光华金融专硕初试科目:101思想政治理论204英语二303数学三431金融学综合注:科目④金融学综合包括三部分:微观经济学、统计学、金融学(含证券投资学、公司财务、货币金融),每部分各75分,考生须任选两部分作答。
北大光华金融专硕参考书很多人都不清楚,这里凯程金融专硕王牌老师给大家整理出来了。
凯程推荐的参考书目:《金融学》——黄达著《公司理财》,机械工业出版社,罗斯等著;《财务管理学》,企业管理出版社,刘力著《投资学》,机械工业出版社,博迪著;《货币银行学》,北京大学出版社,刘宇飞著;《货币银行学》,北京大学出版社,姚长辉等著《证券投资学》,北京大学出版社,曹凤岐等著《微观经济学十八讲》,北京大学出版社,平新乔著《微观经济学现代观点》,格致出版社,范里安著《微观经济学-基本原理与扩展》,北京大学出版社,尼克尔森著《概率论与数理统计》,茆诗松,中国统计出版社《计量经济学基础》古扎拉蒂著以上参考书实际复习的时候,请按照凯程老师指导的重点进行复习,有些内容是不考的,帮助你减轻复习压力,提高复习效率。
二、北大光华金融专硕学费是多少?北大光华金融专硕学费总额为12.8万元,分两年缴清。
金融专硕考研为什么这么贵,凯程洛老师和清华北京大学人大的多位教授问了这个问题,他们的回答是一致的,金融专硕是高投入高产出的专业,没有一流的老师就没有一流的学生,请最好的老师培养金融专硕人才,这是行业需要。
确实,金融专硕就业薪水高是事实,一年就赚回来了。
例如五道口金融学院2年12.8万。
中央财经大学金融专硕学费中央财经大学金融专硕考研难度分析本文系统介绍中央财经大学金融专硕难度,中央财经大学金融专硕就业,中央财经大学金融专硕学费,中央财经大学金融专硕辅导,中央财经大学金融专硕参考书五大方面的问题,凯程中央财经大学金融专硕老师给大家详细讲解。
特别申明,以下信息绝对准确,凯程就是王牌的金融硕士考研机构!一、中央财经大学金融专硕难度大不大,跨专业的人考上的多不多?最近几年金融硕士很火,特别是清华、北大、人大、中央财经大学、贸大这样的名校。
清华五道口,清华经管,北大光华、人大金融硕士的难度都比较大一些,相比较而言,中央财经大学难度就小了很多,比贸大难度相当。
这是中央财经大学金融专硕的整体排名情况。
据凯程从中央财经大学金融学院内部统计数据得知,中央财经大学金融专硕的考生中95%是跨专业考生,在录取的学生中,基本都是跨专业考的。
对这个现象凯程洛老师咨询了中央财经大学的老师,本身金融学本科的学生,保研的,加上出国的,加上就业的,基本上没有几个来考研的,金融学本科的就业本身就是不错的,不用冒着风险来考研。
在考研复试的时候,老师更看重跨专业学生的能力,而不是本科背景。
其次,金融硕士考试科目里,金融综合本身知识点难度并不大,跨专业的学生完全能够学得懂。
即使本科学金融的同学,专业课也不见得比你强多少(大学学的内容本身就非常浅)。
所以记住重要的不是你之前学得如何,而是从决定考研起就要抓紧时间完成自己的计划,下定决心,就全身心投入,要相信付出总会有回报。
在凯程辅导班里很多这样三凯程生,都考的不错,例如去年凯程全年集训营学员刘子y,本科是石家庄铁道学院,照样考取了中央财经大学。
(还有安徽大学石冀华跨专业考取五道口金融学院等案例),这样的例子太多了,主要是看你努力与否。
此外,金融学和公司理财本身难度并不是很大。
二、中央财经大学金融专硕就业怎么样?中央财经大学本身的学术氛围不错(虽然比不上北大光华清华五道口),人脉资源也不错(虽然比不上清华五道口和清华经管),出国机会也不少(虽然比不上清华经管、五道口和北大光华)。
研究生学费为什么贵
研究生学费较本科学费高昂,有以下几个原因:
1. 教育质量的提高:研究生教育注重专业深造和高级培养,要求学生具备更高的学术能力和实践经验。
为了保障研究生教育的质量,需要投入更多的教学资源,如优秀的师资力量、先进的实验设备和图书资料等,这些都需要耗费大量的资金,从而导致学费的增加。
2. 研究生学位的价值:研究生学位在就业市场上具有较高的竞争力,可以提高求职者的薪资水平和职业发展空间。
由于就业竞争激烈,研究生教育成为了一种社会资源,因此学校逐渐将学费提高,以提高招生的门槛和研究生学位的价值。
3. 单位成本的增加:相比本科生,研究生需要更多的个性化指导和研究支持。
研究生教育的课程设置更加灵活,需要更多的教师和行政人员去提供学术指导和管理服务。
此外,研究生需要参与更多的科研项目和学术交流,这也需要投入大量的经费支持。
所有这些因素的累加导致了研究生学费的升高。
4. 学校经济压力的增加:大部分高等学府在经济上都面临着一定的压力,需要通过学费收入来维持学校的日常运营和教学研究活动。
学校需要投入更多的资源来提供良好的教学环境和学习条件,以提高学生的学习效果和竞争力。
为了满足这些需求,学校不得不适度提高研究生学费。
尽管研究生学费较高,但是我们应该看到,无论从个人还是社
会的角度来看,研究生教育都是一项长期投资。
通过研究生阶段的深造和培养,能够为个人的学术研究和职业发展提供更多的机会和资源,同时也为社会培养了更多高层次的专门人才。
因此,在考虑是否选择研究生阶段时,应该综合考虑个人的兴趣和发展方向,并权衡教育投资所带来的潜在回报。
金融硕士学费为什么贵金融硕士属于高产出,高学费专业,五道口金融学院金融硕士学费总额为12.8万元,分两年缴清,有奖学金。
1、10%的学生获一等奖学金,金额为学费的100%;2、30%的学生获二等奖学金,金额为学费的50%;3、60%的学生获三等奖学金,金额为学费的25%。
相当于五道口学费最高是9.6万元。
北大经院金融硕士2年9.9万元。
人大金融硕士学费6.9万每年。
中财金融硕士和贸大金融硕士两年不超过10万元。
凯程点评:为什么这么贵,凯程洛老师和清华北大人大的多位教授问了这个问题,他们的回答是一致的,金融硕士是高投入高产出的专业,没有一流的老师就没有一流的学生,请最好的老师培养金融硕士人才,这是行业需要。
确实,金融硕士就业薪水高是事实,一年就赚回来了。
金融硕士院校排名第一名:北大光华管理学院(但是考试难度极大,不列入我们考虑范围)第二名:清华五道口金融学院第三名:清华经管金融硕士第四名:北大经院金融硕士第五名:复旦、上交金融硕士第六名:人大金融硕士第七名:中财、贸大金融硕士第八名:其他具体请咨询凯程老师。
小提示:目前本科生就业市场竞争激烈,就业主体是研究生,在如今考研竞争日渐激烈的情况下,我们想要不在考研大军中变成分母,我们需要:早开始+好计划+正确的复习思路+好的辅导班(如果经济条件允许的情况下)。
2017考研开始准备复习啦,早起的鸟儿有虫吃,一分耕耘一分收获。
加油!金融硕士考研科目金融硕士思想政治理论英语一或英语二(各个高校有所不同)数学三(统考)或经济类联考综合431金融综合(具体专业课考哪些,同学们可以咨询凯程金融硕士老师。
)金融学硕士思想政治理论英语一数学三(统考)经济学金融硕士与金融学区别★培养方式不同区别金融学硕士金融硕士培养模式不同培养学术型人才为主培养应用型人才为主。
培养充分了解金融理论与实务,系统掌握投融资管理技能、金融交易技术与操作、金融产品设计与定价、财务分析、金融风险管理以及相关领域的知识和技能,具有很强的解决金融实际问题能力的高层次、应用型金融专门人才。
金融硕士学制是两年金融硕士学制是2年。
基本是所有的金融硕士都是2年。
金融硕士专业学位项目主要培养具有坚实金融学理论基础和较高应用技能的专业人才,培养学生综合运用金融学、经济学、管理学、现代计量分析手段解决理论问题与实践问题的能力,使学生既了解国际金融业的前沿发展,又能密切联系中国的实践,具备比较强的研究能力和创新潜力,可以适应金融管理部门、各类金融机构和研究机构的工作。
金融硕士与金融学区别★培养方式不同区别金融学硕士金融硕士培养模式不同培养学术型人才为主培养应用型人才为主。
培养充分了解金融理论与实务,系统掌握投融资管理技能、金融交易技术与操作、金融产品设计与定价、财务分析、金融风险管理以及相关领域的知识和技能,具有很强的解决金融实际问题能力的高层次、应用型金融专门人才。
培养方式不同传统的研究生课堂教学的方式进行培养,学制一般为2-3年。
注重实践环节,实践教学时间不少于半年。
强调学生分析和运用金融知识的能力,学制为2年。
课程设置不同课程偏重理论性。
课程设置要充分反映金融实践领域对专门人才的知识与素质要求,注重分析能力和创造性解决实际问题能力的培养。
教学方法要重视运用团队学习、案例分析、现场研究、模拟训练等方法。
考试科目不同各校自主命题,情况各有不同。
各校自主命题,情况各有不同。
录取标准不同以录取优秀的具备科研能力的人才为主,初试要求很高,复试重点对专业课知识及理论进行考察。
以录取具备专业化素质的人才为主,初试要求偏低,复试重点对考生的综合素质进行考察,尤其重点对职业背景进行考察。
凯程温馨提示:由于很多同学对专业硕士缺乏了解,认为专业硕士就是在职研究生,得不到社会的认可,会给自己的就业带来大麻烦。
但事实上,专业硕士的就业效果比学术型硕士有更突出的优势,用人单位很认可专业硕士。
目前,大量的就业情况已经说明了这一点。
大家都知道工商管理硕士(MBA )也是专业硕士,就业总是广受欢迎。
据凯程专家推测,金融硕士也会是一个众人追捧的专业。
人大金融学院考研书目详细罗列破釜沉舟,百二秦关终属楚,苦心人,天不负,卧薪尝胆,三千越加可吞吴。
凯程金融硕士老师给大家系统介绍。
、人大金融硕士参考书有哪些?人大金融硕士专业课150分,是至关重要的环节,很多同学因为专业课分数不够高而导致总分不够名落孙山!从考察范围上看,431综合由90分的金融学(货币银行学+国际金融和60 分的公司理财组成,这里特别说明的是,人大金融硕士不指定参考书,这是根据凯程与人大教授一起根据考试命题规律总结的,经过2年多实践检验,100%可靠。
必备参考书籍分别是:(1 黄达老先生的《金融学第2版》(貌似已经出了第三版黄老先生的书很厚很强大,跨专业的考生估计要1个月才能完整阅读一遍。
内容十分广泛,涵盖431 考试大纲上所有内容,但是讲解的很泛泛,用来理解尚行,但无法用来答题。
建议跟着凯程人大金融硕士集训营课程系统学习。
(2罗斯的《公司理财第9版》,神坛之作,所有考431综合院校的公认用书。
60分的考点在前1-18 章,投资决策方法(5、6章、收益风险模型(11章马克维茨均值方差模型、capm模型,12章APT模型、风险衡量(13章贝塔值的确定、有效市场理论(14章和资本结构(极为重要,15章MM理论、18章杠杆企业估值。
建议跟着凯程人大金融硕士集训营课程系统学习。
(3 人大431金融学综合的历年真题。
如果你以上书目学习的比较透彻了,请看以下书目:(1 陈雨露的《国际金融第四版》,补充黄老先生书中的国际金融部分。
姜波克的《国际金融新编》也可以。
(2 易纲的《货币银行学》,补充黄老先生书中的宏观经济模型和金融压抑金融深化部分。
人大不看重模型,但是有涉及模型移动的选择、判断题,需要理解下来。
(3 米什金的《货币金融学第9版》,补充黄老先生书中对于利率决定理论和金融危机部分,这两部分常考,米什金的讲解有助理解(4 罗斯《公司理财第9 版》(5 罗斯《公司理财第9 版.英语版》习题,到网上下载打印。
北大光华金融专硕跨专业录取人数所占比例对于目标考北京大学光华管理金融专硕的跨专业的同学来说,对于该校的考试难度的分析以及考研招生人数的多少及招生比例是大家共同所关心的。
在此小编整理这些资料希望对大家能有所帮助。
这些仅供参考,希望大家复习到位。
金榜题名!!一、北大光华金融专硕考研难不难,跨专业的学生行不行?最近几年金融专硕很火,特别是清华、北京大学这样的名校,2015年北大光华金融专硕招生人数45人左右,含推免生35人,招生人数较少,又作为名校,北大光华金融专硕考研难度可想而知,但是金融专硕考研专业课复习较容易,跨专业考研没有问题。
据凯程从北大光华内部统计数据得知,北京大学光华金融专硕的考生中93%是跨专业考生,在录取的学生中,基本都是跨专业考的。
对这个现象凯程洛老师咨询了北大光华的老师,本身金融学本科的学生,保研的,加上出国的,加上就业的,基本上没有几个来考研的,金融学本科的就业本身就是不错的,不用冒着风险来考研。
在考研复试的时候,老师更看重跨专业学生的能力,而不是本科背景。
其次,金融专硕考试科目里,金融综合本身知识点难度并不大,跨专业的学生完全能够学得懂。
即使本科学金融的同学,专业课也不见得比你强多少(大学学的内容本身就非常浅)。
所以记住重要的不是你之前学得如何,而是从决定考研起就要抓紧时间完成自己的计划,下定决心,就全身心投入,要相信付出总会有回报。
在凯程辅导班里很多这样三凯程生,都考的不错,主要是看你努力与否。
二、北大光华金融专硕就业怎么样?北大光华本身的学术氛围不错,人脉资源也不错,出国机会也不少。
2014年北大光华硕士毕业生就业率高达97.38%。
北大光华金融专硕就业是一等一的好,清华五道口和经管毕业生第一年大约20-30万每年,人大的也是在15-25之间,北大光华的预计在15-30万之间,金融专硕就业去向一般是金融机构,证券公司,投行,一行三会,国有大企业的投资金融部门,前景一片光明。
金融硕士可以考博士不能直接保送读博,但仍可以考博;学术型硕士目前改革试点院校提供较少比例的直博名额,入学筛选后确定。
金融学专业是从经济学中分化出来的应用经济学科,是以融通货币和货币资金的经济活动为研究对象,具体研究个人、机构、政府如何获取、支出以及管理资金以及其他金融资产的学科。
关于硕士学位有两种金融学硕士及金融硕士,两者一字之差实际相差万里,小编特别在这里科普下金融学硕士和金融硕士的区别,报考2017金融专业的同学们要好好看看,做正确的选择。
金融专硕能考博吗? (1)金融硕士与金融硕士的区别 (1)1.培养目标和方式不同 (1)2.课程设置不同 (1)3.读博要求不同 (2)4.导师制度不同 (2)5.总结——专硕重就业,学硕重研究 (2)6.考研考试考题不同 (2)金融硕士学费 (4)金融硕士院校排名 (4)金融硕士考试科目 (4)金融硕士与金融硕士的区别金融硕士难度小,金融学难度大一点。
1.培养目标和方式不同种类类型学制方式金融硕士应用型硕士2年自费金融学硕士学术型硕士一般3年公费、自费、委培2.课程设置不同在课程设置上金融学硕士作为学历教育,重点是基础教育、素质教育和专业教育,偏重理论知识的掌握和学习;金融硕士作为职业教育,则更多偏重于实务,学习的目的是为了解决实际工作中的问题。
例如,金融学硕士第一年会着重学习高级微观、高级宏观、中级金融理论、金融思想史;金融硕士则不要求,更侧重于金融工具、计量经济学、统计学、证券投资的学习。
3.读博要求不同专业硕士不能直博,即不能直接保送读博,但仍可以考博;学术型硕士目前改革试点院校提供较少比例的直博名额,入学筛选后确定。
4.导师制度不同按照教育部指导规划,专业硕士采取双导师制度,即社会导师和校内导师双导师。
5.总结——专硕重就业,学硕重研究随着硕士招生体制的改革不断推进,专硕已经开始于学硕并驾齐驱,后者注重研究型人才培养,前者注重应用培养,各有所长;金融专业本身就具有实践性强的特点,两年的全日职专业硕士(学硕一般三年)的培养方式更能满足就业的需要。
北大光华管理学院金融硕士学费为什么那么贵目标考北大光华管理金融硕士的跨专业的同学来说,对于该校的考试难度的分析以及考研招生人数的多少及招生比例是大家共同所关心的。
在此小编整理这些资料希望对大家能有所帮助。
先了解一下基本情况,比如说学费这个问题。
一、北大光华管理学院金融硕士学费是多少?北大光华管理学院金融硕士学费总额为12.8万元,分两年缴清。
金融硕士考研为什么这么贵,凯程洛老师和清华北大人大的多位教授问了这个问题,他们的回答是一致的,金融硕士是高投入高产出的专业,没有一流的老师就没有一流的学生,请最好的老师培养金融硕士人才,这是行业需要。
确实,金融硕士就业薪水高是事实,一年就赚回来了。
例如五道口金融学院2年12.8万。
二、北大光华管理学院金融硕士就业怎么样?北大光华管理学院本身的学术氛围不错,人脉资源也不错,出国机会也不少。
2014年北大光华管理学院硕士毕业生就业率高达97.38%。
北大光华管理学院金融硕士就业是一等一的好,清华五道口和经管毕业生第一年大约20-30万每年,人大的也是在15-25之间,北大光华管理学院的预计在15-30万之间,金融硕士就业去向一般是金融机构,证券公司,投行,一行三会,国有大企业的投资金融部门,前景一片光明。
已经有毕业的学生,据统计薪水金额大约第一年在12-20万之间,第二年以后的情况得看个人在单位的发展情况了。
中国金融还是处于初级发展阶段,对高端人才的需求量非常大,有北大光华管理学院这样深厚背景的学生显得特别突出。
三、北大光华管理学院金融硕士考研难不难,跨专业的学生行不行?最近几年金融硕士很火,特别是清华、北大这样的名校,2015年北大光华管理学院金融硕士招生人数45人左右,含推免生35人,招生人数较少,又作为名校,北大光华管理学院金融硕士考研难度可想而知,但是金融硕士考研专业课复习较容易,跨专业考研没有问题。
据凯程从北大光华管理学院内部统计数据得知,北大光华金融硕士的考生中93%是跨专业考生,在录取的学生中,基本都是跨专业考的。
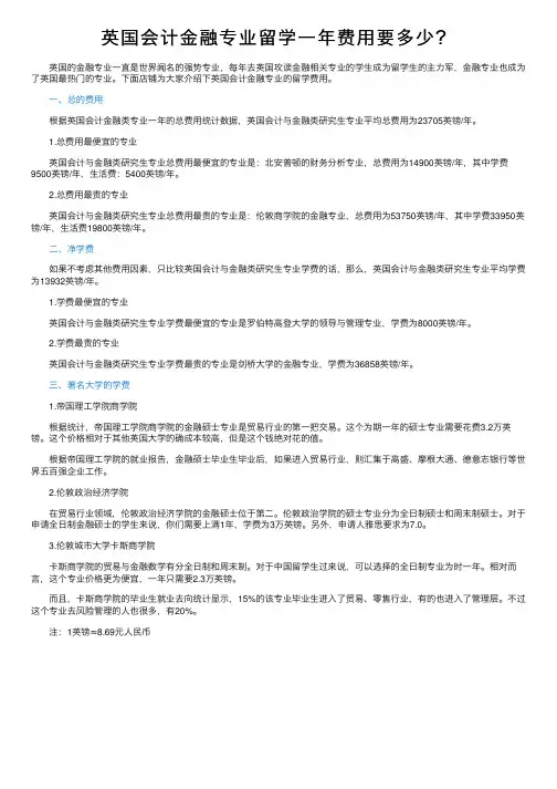
英国会计⾦融专业留学⼀年费⽤要多少? 英国的⾦融专业⼀直是世界闻名的强势专业,每年去英国攻读⾦融相关专业的学⽣成为留学⽣的主⼒军,⾦融专业也成为了英国最热门的专业。
下⾯店铺为⼤家介绍下英国会计⾦融专业的留学费⽤。
⼀、总的费⽤ 根据英国会计⾦融类专业⼀年的总费⽤统计数据,英国会计与⾦融类研究⽣专业平均总费⽤为23705英镑/年。
1.总费⽤最便宜的专业 英国会计与⾦融类研究⽣专业总费⽤最便宜的专业是:北安普顿的财务分析专业,总费⽤为14900英镑/年,其中学费9500英镑/年,⽣活费:5400英镑/年。
2.总费⽤最贵的专业 英国会计与⾦融类研究⽣专业总费⽤最贵的专业是:伦敦商学院的⾦融专业,总费⽤为53750英镑/年,其中学费33950英镑/年,⽣活费19800英镑/年。
⼆、净学费 如果不考虑其他费⽤因素,只⽐较英国会计与⾦融类研究⽣专业学费的话,那么,英国会计与⾦融类研究⽣专业平均学费为13932英镑/年。
1.学费最便宜的专业 英国会计与⾦融类研究⽣专业学费最便宜的专业是罗伯特⾼登⼤学的领导与管理专业,学费为8000英镑/年。
2.学费最贵的专业 英国会计与⾦融类研究⽣专业学费最贵的专业是剑桥⼤学的⾦融专业,学费为36858英镑/年。
三、著名⼤学的学费 1.帝国理⼯学院商学院 根据统计,帝国理⼯学院商学院的⾦融硕⼠专业是贸易⾏业的第⼀把交易。
这个为期⼀年的硕⼠专业需要花费3.2万英镑。
这个价格相对于其他英国⼤学的确成本较⾼,但是这个钱绝对花的值。
根据帝国理⼯学院的就业报告,⾦融硕⼠毕业⽣毕业后,如果进⼊贸易⾏业,则汇集于⾼盛、摩根⼤通、德意志银⾏等世界五百强企业⼯作。
2.伦敦政治经济学院 在贸易⾏业领域,伦敦政治经济学院的⾦融硕⼠位于第⼆。
伦敦政治学院的硕⼠专业分为全⽇制硕⼠和周末制硕⼠。
对于申请全⽇制⾦融硕⼠的学⽣来说,你们需要上满1年,学费为3万英镑。
另外,申请⼈雅思要求为7.0。
北大光华金融专硕考试科目表对于北大光华金融专硕考试该如何复习效率高是大家现在所关心的问题,许多同学打电话来咨询意见,在此只能给大家一些往年建议,对于复试录取等等一些情况大家可以去学校贴吧做具体的交流. 关于参考书的选择很多人都不清楚,下面是从历年考试通过者的选择来给大家做个推荐和介绍.一、北大光华金融专硕考研参考书是什么北大光华金融专硕初试科目:101思想政治理论204英语二303数学三431金融学综合注:科目④金融学综合包括三部分:微观经济学、统计学、金融学(含证券投资学、公司财务、货币金融),每部分各75分,考生须任选两部分作答。
北大光华金融专硕参考书很多人都不清楚,这里凯程金融专硕王牌老师给大家整理出来了。
凯程推荐的参考书目:《金融学》——黄达著《公司理财》,机械工业出版社,罗斯等著;《财务管理学》,企业管理出版社,刘力著《投资学》,机械工业出版社,博迪著;《货币银行学》,北京大学出版社,刘宇飞著;《货币银行学》,北京大学出版社,姚长辉等著《证券投资学》,北京大学出版社,曹凤岐等著《微观经济学十八讲》,北京大学出版社,平新乔著《微观经济学现代观点》,格致出版社,范里安著《微观经济学-基本原理与扩展》,北京大学出版社,尼克尔森著《概率论与数理统计》,茆诗松,中国统计出版社《计量经济学基础》古扎拉蒂著以上参考书实际复习的时候,请按照凯程老师指导的重点进行复习,有些内容是不考的,帮助你减轻复习压力,提高复习效率。
二、北大光华金融专硕学费是多少?北大光华金融专硕学费总额为12.8万元,分两年缴清。
金融专硕考研为什么这么贵,凯程洛老师和清华北京大学人大的多位教授问了这个问题,他们的回答是一致的,金融专硕是高投入高产出的专业,没有一流的老师就没有一流的学生,请最好的老师培养金融专硕人才,这是行业需要。
确实,金融专硕就业薪水高是事实,一年就赚回来了。
例如五道口金融学院2年12.8万。
三、北大光华金融专硕考研难不难,跨专业的学生行不行?最近几年金融专硕很火,特别是清华、北京大学这样的名校,2015年北大光华金融专硕招生人数45人左右,含推免生35人,招生人数较少,又作为名校,北大光华金融专硕考研难度可想而知,但是金融专硕考研专业课复习较容易,跨专业考研没有问题。
金融专硕考研历年所用参考书汇总人之所以痛苦,在于追求错误的东西。
凯程金融专硕王牌老师给大家详细讲解。
一、金融专硕考研考试参考书有哪些?金融专硕考研参考书很多人都不清楚,这里凯程金融专硕王牌老师给大家整理出来了,《公司理财》,机械工业出版社,罗斯等著;《公司财务》刘力著《投资学》,机械工业出版社,博迪著;《国际金融》,中国发展出版社,吕随启等著;《货币银行学》,中国发展出版社,刘宇飞著;《计量经济学》,中国人民大学出版社,古扎拉蒂等著。
《货币金融学》,米什金著《金融学》李健著(黄达的也可以)特别强调,这些参考书凯程洛老师给北大经院的老师也沟通过,确定是100%没有问题的。
凯程作为专业的金融专硕考研机构,请大家放心使用凯程提供的信息二、金融专硕考研考试科目有哪些?清华、北大金融专硕考研考试科目如下:101思想政治理论204英语二303数学三431金融学综合人大金融专硕考研考试科目如下:101思想政治理论204英语二396经济类联考综合能力431金融学综合贸大、中财金融专硕考研考试科目如下:101思想政治理论201英语一396经济类联考综合能力431金融学综合经济类联考综合能力包括数学基础、逻辑推理和论说文三个部分。
数学基础部分主要考查考生经济分析中常用数学知识的基本方法和基本概念。
逻辑推理部分主要考查考生对各种信息的理解、分析、综合和判断等逻辑思维能力。
论说文的考试形式有两种:命题作文、基于文字材料的自由命题作文,要求考生对题目所给观点或命题进行分析,表明自己的态度、观点并加以论证。
431金融学综合包括金融学部分(90分)和公司财务部分(60分三、金融专硕考研辅导班有哪些?对于金融专硕考研辅导班,业内最有名气的就是凯程。
很多辅导班说自己辅导金融专硕,您直接问一句,金融专硕参考书有哪些,大多数机构瞬间就傻眼了,或者推脱说我们有专门的专业课老师给学生推荐参考书,为什么当场答不上来,因为他们根本就没有辅导过北大金融专硕考研,更谈不上有金融专硕的考研辅导资料,考上金融专硕的学生了。
中央财经大学金融硕士过来人经验总结与心得体会首先先给大家说一下我的基本情况吧,我是14年应届考研学生,本科来自于中央财经大学金融学院,考研报考学校为中央财经大学金融学院专业硕士。
考研总分为407,总分应该是初试第四名,单科成绩如下:英语:73;政治:77;396联考:132;431专业课:125。
然后给大家说一下整个考研时间的安排吧,我的占据线比较短,刚好是4个月左右,8月份去西安、甘肃、新疆一带玩了一个多礼拜,9月初搬到本部,9月3号正式开始准备考研。
很多人都说我心态好,其实刚开始确定考研,并且看到周围的同学有的看了一轮,有的甚至于看了两轮,自己肯定会有点着急。
所以在这儿给大家先说说考研心态吧,考研确实苦,所以说在准备的过程中一定要保持一个良好的心态。
我在准备考研的过程中,周围有同学半途放弃开始找工作,也有一边找工作一边考研的,不过我个人认为保持一个单一的心态比较好。
我当时的心态是,4个月好好准备,考上了肯定是比较理想的,没考上可以在3月份春招时找工作,所以在四个月的准备时间里我没有投一份简历,自然也没有关注任何招聘信息。
其次是处理课程与考研之间的关系,大四上学期我们共有两门专业课,所以在准备期间还要上课。
这里比较惭愧的是当时我上课次数比较少,因为学校图书馆座位有限,去上课可能回来就没座位了,所以当时课上的不多,不过最后考试还是抽了不少时间准备。
在整个考研期间,基本上没有出去玩过,我妈来北京看我,出去过1天,然后一直到考研结束都没离开学校。
整个期间有过一些小感冒,但是不会过多影响复习,最大的一次感冒休息了近一周,当时的状态是完全不能看书,所以特别着急,可能也是由于着急反而影响了恢复,所以在这儿提醒大家一定要注意身体,毕竟良好的体质是成功的基础。
接下来说说我的复习安排,复习期间我们学校图书馆是8点开门,所以我会在8点15左右到图书馆,很感谢当时图书馆4楼大叔对我们考研学生的帮助,让我们有一个良好的环境复习。
金融专硕学费一览表随着金融行业的蓬勃发展,越来越多的学生正在追求获得金融专业的学位,以便从事金融领域的工作。
为了满足这一需求,越来越多的高校和大学都提供了金融专硕学位,但不同院校对金融专硕学费的收费标准都有自己的偏好,下面就给大家进行一个一览表。
一、清华大学清华大学提供金融专业的学位,其收费标准如下:1.学费:研究生:每学年44000元2.学杂费:研究生:每学年1600元3.住宿费:校内宿舍:每学期3000元(可选择代缴)二、北京大学北京大学提供金融专业的学位,其收费标准如下:1.学费:研究生:每学年40800元2.学杂费:研究生:每学年1800元3.住宿费:校内宿舍:每学期3200元(可选择代缴)三、复旦大学复旦大学提供金融专业的学位,其收费标准如下:1.学费:研究生:每学年38500元2.学杂费:研究生:每学年1350元3.住宿费:校内宿舍:每学期2500元(可选择代缴)四、上海交通大学上海交通大学提供金融专业的学位,其收费标准如下:1.学费:研究生:每学年40000元2.学杂费:研究生:每学年1300元3.住宿费:校内宿舍:每学期3300元(可选择代缴)随着经济发展和金融行业的复兴,越来越多的学生将金融专业作为自己未来的发展方向,持续学习金融专业将是实现自己的梦想的必要条件之一。
上述就是四家具有一定影响力的高校的金融专硕学费一览表,希望对大家未来的发展有所帮助。
金融专业的学习要求学生具备较强的数理逻辑思维能力,多方面的知识储备及相关实践能力,可以说是一个非常专业性的学科,学习金融专业不仅需要学习新的知识,更需要提高实践能力和研究能力,实现专业的发展。
因此,在决定学习金融专业之前,学生应当仔细考虑自身的经济能力,尤其是对在这个专业上的学习投入的贫穷准备。
此外,学生也应当深入研究以上几家高校的金融专硕学费标准,根据自己的实际情况合理地选择符合自身条件的学校,为自身未来的金融发展打下坚实的基础。
中央财经大学金融专硕个人经验总结与心得体会首先先给大家说一下我的基本情况吧,我是14年应届考研学生,本科来自于中央财经大学金融学院,考研报考学校为中央财经大学金融学院专业硕士。
考研总分为407,总分应该是初试第四名,单科成绩如下:英语:73;政治:77;396联考:132;431专业课:125。
然后给大家说一下整个考研时间的安排吧,我的占据线比较短,刚好是4个月左右,8月份去西安、甘肃、新疆一带玩了一个多礼拜,9月初搬到本部,9月3号正式开始准备考研。
很多人都说我心态好,其实刚开始确定考研,并且看到周围的同学有的看了一轮,有的甚至于看了两轮,自己肯定会有点着急。
所以在这儿给大家先说说考研心态吧,考研确实苦,所以说在准备的过程中一定要保持一个良好的心态。
我在准备考研的过程中,周围有同学半途放弃开始找工作,也有一边找工作一边考研的,不过我个人认为保持一个单一的心态比较好。
我当时的心态是,4个月好好准备,考上了肯定是比较理想的,没考上可以在3月份春招时找工作,所以在四个月的准备时间里我没有投一份简历,自然也没有关注任何招聘信息。
其次是处理课程与考研之间的关系,大四上学期我们共有两门专业课,所以在准备期间还要上课。
这里比较惭愧的是当时我上课次数比较少,因为学校图书馆座位有限,去上课可能回来就没座位了,所以当时课上的不多,不过最后考试还是抽了不少时间准备。
在整个考研期间,基本上没有出去玩过,我妈来北京看我,出去过1天,然后一直到考研结束都没离开学校。
整个期间有过一些小感冒,但是不会过多影响复习,最大的一次感冒休息了近一周,当时的状态是完全不能看书,所以特别着急,可能也是由于着急反而影响了恢复,所以在这儿提醒大家一定要注意身体,毕竟良好的体质是成功的基础。
接下来说说我的复习安排,复习期间我们学校图书馆是8点开门,所以我会在8点15左右到图书馆,很感谢当时图书馆4楼大叔对我们考研学生的帮助,让我们有一个良好的环境复习。
金融硕士学费为什么贵金融硕士属于高产出,高学费专业,五道口金融学院金融硕士学费总额为12.8万元,分两年缴清,有奖学金。
1、10%的学生获一等奖学金,金额为学费的100%;2、30%的学生获二等奖学金,金额为学费的50%;3、60%的学生获三等奖学金,金额为学费的25%。
相当于五道口学费最高是9.6万元。
北大经院金融硕士2年9.9万元。
人大金融硕士学费6.9万每年。
中财金融硕士和贸大金融硕士两年不超过10万元。
凯程点评:为什么这么贵,凯程洛老师和清华北大人大的多位教授问了这个问题,他们的回答是一致的,金融硕士是高投入高产出的专业,没有一流的老师就没有一流的学生,请最好的老师培养金融硕士人才,这是行业需要。
确实,金融硕士就业薪水高是事实,一年就赚回来了。
金融硕士院校排名第一名:北大光华管理学院(但是考试难度极大,不列入我们考虑范围)第二名:清华五道口金融学院第三名:清华经管金融硕士第四名:北大经院金融硕士第五名:复旦、上交金融硕士第六名:人大金融硕士第七名:中财、贸大金融硕士第八名:其他具体请咨询凯程老师。
小提示:目前本科生就业市场竞争激烈,就业主体是研究生,在如今考研竞争日渐激烈的情况下,我们想要不在考研大军中变成分母,我们需要:早开始+好计划+正确的复习思路+好的辅导班(如果经济条件允许的情况下)。
2017考研开始准备复习啦,早起的鸟儿有虫吃,一分耕耘一分收获。
加油!金融硕士考研科目金融硕士思想政治理论英语一或英语二(各个高校有所不同)数学三(统考)或经济类联考综合431金融综合(具体专业课考哪些,同学们可以咨询凯程金融硕士老师。
)金融学硕士思想政治理论英语一数学三(统考)经济学金融硕士与金融学区别★培养方式不同区别金融学硕士金融硕士培养模式不同培养学术型人才为主培养应用型人才为主。
培养充分了解金融理论与实务,系统掌握投融资管理技能、金融交易技术与操作、金融产品设计与定价、财务分析、金融风险管理以及相关领域的知识和技能,具有很强的解决金融实际问题能力的高层次、应用型金融专门人才。
培养方式不同传统的研究生课堂教学的方式进行培养,学制一般为2-3年。
注重实践环节,实践教学时间不少于半年。
强调学生分析和运用金融知识的能力,学制为2年。
课程设置不同课程偏重理论性。
课程设置要充分反映金融实践领域对专门人才的知识与素质要求,注重分析能力和创造性解决实际问题能力的培养。
教学方法要重视运用团队学习、案例分析、现场研究、模拟训练等方法。
考试科目不同各校自主命题,情况各有不同。
各校自主命题,情况各有不同。
录取标准不同以录取优秀的具备科研能力的人才为主,初试要求很高,复试重点对专业课知识及理论进行考察。
以录取具备专业化素质的人才为主,初试要求偏低,复试重点对考生的综合素质进行考察,尤其重点对职业背景进行考察。
凯程温馨提示:由于很多同学对专业硕士缺乏了解,认为专业硕士就是在职研究生,得不到社会的认可,会给自己的就业带来大麻烦。
但事实上,专业硕士的就业效果比学术型硕士有更突出的优势,用人单位很认可专业硕士。
目前,大量的就业情况已经说明了这一点。
大家都知道工商管理硕士(MBA )也是专业硕士,就业总是广受欢迎。
据凯程专家推测,金融硕士也会是一个众人追捧的专业。
就凯程目前金融硕士报名人数来看,它已经成为了一个比金融学硕士好考,成功率高,就业形势一片大好,报名人数多的专业啦!★考试试题不同本文系统介绍清华五道口、清华经管、北大经管、人大、中财等院校的金融硕士招生情况。
包括招生人数、学费、考试科目、参考书等内容。
凯程金融硕士王牌老师为大家详细介绍。
一、清华大学金融硕士1.清华大学金融硕士考试科目初试科目:101思想政治理论204英语二303数学三431金融学综合复试科目:专业综合(含公司金融和投资学)2.清华大学金融硕士学费介绍清华大学金融硕士学费总额为12.8万元,分两年缴清。
预计2016年入学的同学们学费大约也是一样。
为什么这么贵,凯程洛老师和清华、北大、人大的多位教授问了这个问题,他们的回答是一致的,金融硕士是高投入高产出的专业,没有一流的老师就没有一流的学生,请最好的老师培养金融硕士人才,这是行业需要。
确实,金融硕士就业薪水高是事实,一年就赚回来了。
种类政治(统考)英语(统考)业务课一或数学业务课二(统考)金融专业硕士思想政治理论英语一或英语二数学三(统考)或经济类联考综合金融学综合431金融学硕士思想政治理论英语一数学三(统考)经济学3.清华大学金融硕士招生人数和复试分数线五道口金融学院金融硕士招生30人,经济管理学院金融硕士招生12人。
2015年五道口金融硕士考研复试分数线是420分。
据凯程从清华大学内部统计数据得知,每年金融硕士的考生中95%是跨专业考生,在录取的学生中,基本都是跨专业考的。
4.清华大学金融硕士考研参考书清华五道口金融学院金融硕士考研参考书很多人都不清楚,这里凯程金融硕士王牌老师给大家整理出来了。
金融学综合主要包括:投资学、公司理财和金融学(货币银行学和国际金融学)。
《金融学》——黄达《投资学》——博迪《公司理财》——罗斯《货币银行学》——易纲《货币金融学》——米什金《国际金融新编》——姜波克二、北大经院金融硕士考研考试科目1.北大金融硕士考试科目初试科目:101思想政治理论204英语二303数学三431金融学综合2.北大金融硕士学费介绍北大经院金融硕士学费总额为9.9万元,分两年缴清。
预计2016年入学的同学们学费大约也是一样。
为什么这么贵,凯程洛老师和清华、北大、人大的多位教授问了这个问题,他们的回答是一致的,金融硕士是高投入高产出的专业,没有一流的老师就没有一流的学生,请最好的老师培养金融硕士人才,这是行业需要。
确实,金融硕士就业薪水高是事实,一年就赚回来了。
3北大经院金融硕士招生人数和复试分数线2015年北大经院金融硕士专业招生人数20人。
2015年北大经院金融硕士考研复试分数线是385分。
据凯程从北大经院内部统计数据得知,每年金融硕士的考生中95%是跨专业考生,在录取的学生中,基本都是跨专业考的。
4.北大金融硕士考研参考书北大经院金融硕士考研参考书很多人都不清楚,这里凯程金融硕士王牌老师给大家整理出来了。
金融学综合主要包括:投资学、公司理财和金融学(货币银行学和国际金融学)。
《金融学》——黄达《投资学》——博迪《公司理财》——罗斯《货币银行学》——易纲《货币金融学》——米什金《国际金融新编》——姜波克三、人大金融硕士考研考试科目1.人大金融硕士考试科目初试科目:101思想政治理论204英语二396经济类联考综合能力431金融学综合2.人大金融硕士学费介绍人大金融硕士全日制学费为 6.9万元/学年,学制2年;非全日制(财富管理方向)为9万元/学年,学制2-3年。
预计2016年入学的同学们学费大约也是一样。
为什么这么贵,凯程洛老师和清华、北大、人大的多位教授问了这个问题,他们的回答是一致的,金融硕士是高投入高产出的专业,没有一流的老师就没有一流的学生,请最好的老师培养金融硕士人才,这是行业需要。
确实,金融硕士就业薪水高是事实,一年就赚回来了。
3人大金融硕士招生人数和复试分数线2015年人大财政金融学院拟招收金融硕士专业学位研究生120人,其中拟招收全日制学生70人,拟招收非全日制金融硕士(财富管理方向)学生50人(不提供住宿)。
其中拟接收全日制推荐免试生约50人左右。
2015年人大金融硕士考研复试分数线为380分。
据凯程从人大内部统计数据得知,每年金融硕士的考生中95%是跨专业考生,在录取的学生中,基本都是跨专业考的。
4.人大金融硕士考研参考书人大金融硕士专业课150分,是至关重要的环节,很多同学因为专业课分数不够高而导致总分不够名落孙山!从考察范围上看,431综合由90分的金融学(货币银行学+国际金融)和60分的公司理财组成,这里特别说明的是,人大金融硕士不指定参考书,这是根据凯程与人大教授一起根据考试命题规律总结的,经过2年多实践检验,100%可靠。
必备参考书籍分别是:(1)黄达老先生的《金融学第2版》(2)罗斯的《公司理财第9版》(3)陈雨露的《国际金融第四版》(4)易纲的《货币银行学》(5)米什金的《货币金融学第9版》(6)罗斯《公司理财第9版》四、中财金融硕士考研考试科目1.中财金融硕士考试科目初试科目:101思想政治理论201英语一396经济类联考综合能力431金融学综合2.中财金融硕士学费介绍中财金融硕士学费总额为10.9万元,学制2年。
预计2016年入学的同学们学费大约也是一样。
为什么这么贵,凯程洛老师和清华、北大、人大的多位教授问了这个问题,他们的回答是一致的,金融硕士是高投入高产出的专业,没有一流的老师就没有一流的学生,请最好的老师培养金融硕士人才,这是行业需要。
确实,金融硕士就业薪水高是事实,一年就赚回来了。
3中财金融硕士招生人数和复试分数线2015年中财金融硕士专业招生82人。
2015年中财金融硕士考研复试分数线是341,据凯程从人大内部统计数据得知,每年金融硕士的考生中95%是跨专业考生,在录取的学生中,基本都是跨专业考的。
4.中财金融硕士考研参考书中财金融硕士参考书很多人都不清楚,这里凯程金融硕士王牌老师给大家整理出来了,初试教材:《金融学》李健,《公司财务》刘力,另外凯程老师特别提醒,还要注意看一下《国际金融新编》。
很多同学不理解为什么要增加国际金融的知识,因为国际金融的知识是隐藏在大纲的货币银行下下面,想拿专业课高分,必须看国际金融。
特别强调,这些参考书凯程洛老师给中财的老师也沟通过,确定是100%没有问题的。
凯程作为专业的金融硕士考研机构,请大家放心使用凯程提供的信息。
五、贸大金融硕士考研考试科目1.贸大金融硕士考试科目初试科目:101思想政治理论201英语一396经济类联考综合能力431金融学综合2.贸大金融硕士学费介绍贸大金融硕士学费总额为6万元,学制2年。
预计2016年入学的同学们学费大约也是一样。
金融硕士考研为什么这么贵,凯程洛老师和清华、北大、人大的多位教授问了这个问题,他们的回答是一致的,金融硕士是高投入高产出的专业,没有一流的老师就没有一流的学生,请最好的老师培养金融硕士人才,这是行业需要。
确实,金融硕士就业薪水高是事实,一年就赚回来了。
3贸大金融硕士招生人数和复试分数线2015年贸大金融硕士专业全日制招生140人,在职硕士招生20人。
2015年外经贸金融硕士复试分数线是330分,凯程学员10人全部过线,并全部被录取。
据凯程从人大内部统计数据得知,每年金融硕士的考生中95%是跨专业考生,在录取的学生中,基本都是跨专业考的。
4.贸大金融硕士考研参考书外经贸金融硕士参考书很多人都不清楚,这里凯程金融硕士王牌老师给大家整理出来了,初试教材:《货币金融学》——米什金,《公司理财》——罗斯,凯程贸大金融硕士凯程通凯程贸大金融硕士题库,凯程贸大金融硕士模拟卷,另外凯程老师特别提醒,专业英语不指定参考书目(2015年起不再考专业英语,所以注意,不用看专业英语了。