地埋式一体化污水处理设备
- 格式:doc
- 大小:46.00 KB
- 文档页数:3
池州生活污水处理一体化设备***小宇环保水处理设备公司地埋式一体化污水处理设备由小宇环保强震推出,处理各类污水的小能手,选用污水处理设备就找小宇环保!小宇环保是放心厂家,销售额逐年递增,不断突破ZUi高纪录;更多人选择小宇环保是因为我们的设备经过多重严格把关,保证产品合格后再出厂,同时我们出厂价供给,不多收您一分钱;快来与小宇环保合作,时机不容错过,相信小宇,我们还您一片舒心!离心泵安装1、检查和清洗离心泵安装前按规范规定开展清洗和检查。
整体出厂泵在防锈保证期内,只清洗外表。
当超过防锈保证期或有明显缺陷需拆卸时,其拆卸、清洗和检查符合设备技术文件的规定。
分体泵的清洗和检查:泵的主要零件、部件和附属设施、中封面和套装零件、部件的端面不得有擦伤和划痕;轴的表面不得有裂痕、硬伤其他缺陷。
清洗洁净后去除水分并将零件、部件和设备表面涂上润滑油,按装配的顺序分类放置;泵壳垂直中分面不拆卸和清洗。
2、离心泵根底将设备根底预留洞清理干净,用磨光机将根底面磨平,水平尺找平,水***偏差在允许范围之内。
根据构筑物、建筑物平面尺寸和离心泵的平面位置在离心泵根底上放出其安装轴线。
定出膨胀螺栓的位置,做出标记。
对于有预留洞的根底,在预留洞放入地脚螺栓(保证地脚螺栓垂直固定好),浇筑地脚螺栓混凝土。
3、离心泵就位待地脚螺栓混凝土到达要求强度后,采用尼龙吊装设备就位。
⑴找平在根底面和设备底座间安放铜片开展调平。
对于整体装的泵,采用框架式水平仪在泵的出口法兰面开展量测,保证纵向安装水平偏差不大于0.10/1000,横向安装水平偏差不大于0.20∕1000o 对于解体安装的泵,保证纵向和横向安装水平偏差均不大于0.05/1000,并在水平中分面、轴的外露部分、底座的水平加工面上开展测量。
⑵泵的找正(以泵的轴线为基准找正)①电动机轴与泵轴、电动机轴与变速器轴与联轴器一起连接时,两半联轴器的径向位移、端面间隙、轴线倾斜均符合设备技术文件的规定.当无规定时,符合现行国家标准《机械设备安装工程施工及验收通用规范》的规定;②电动机与泵(或变速器)连接前,先单独试验电动机的转向,确认无误后再连接;③电动机轴与泵轴找正、连接后,盘车检查是否灵活.④泵与管路连接后,复核找正标准,由于与管路连接而不正常时,调整管路。
一体化生物净化槽一体化生物净化槽一、一体化生物净化槽———工艺特点地埋式生活污水处理装置是一种集成化的废水生物处理装置,用于净化地埋式生活污水处理装置是矩形的,由碳钢防腐而成,每天能处理500吨以下的生活废水。
地埋式生活污水处理一体打扮置有着与传统污水净化技术有以下几个不同的特点:1)其利用的是重力作用而不消耗电能,2)可以间歇运行,停滞期可长达数周。
1、地埋式生活污水处理装置构造特点是:适当延长污水在化粪池中的停留时间,并将化粪池分为前处理和后处理两部分,其核心工艺为“初沉池—厌氧污泥床接触池—厌氧生物滤池工艺”,重要处理单元为三级上流式填料床厌氧滤池(推流式系统)。
地埋式生活污水处理装置是一个一体化的厌氧生物污水处理装置。
2、埋地式生活污水处理装置重要应用范围是装置处理城市和农村生活污水以及与之水质相像工业污水,出水水质可以达到《96标准》规定的二级排放标准。
3、地埋式生活污水处理一体打扮置可作为城市及农村生活污水的预处理单元装置单独使用。
由于采纳了新型的厌氧处理单元,对污水中悬浮物和有机物的去除率均有较大提高,对于我国城市市新能源政排水管网相对落后的现实而言,采纳装置作为城市生活污水和农村生活污水处理的预处理单元无疑可以大大削减下水系统的堵塞,提高下污水水系统的服务质量,从而缓解城市进展较快和排水管网相对落后的冲突。
装置的处理出水应接入市政污水管,送至城市污水处理厂进一步综合处理后达标排放。
二、一体化生物净化槽———工艺说明设备的设计重要是针对生活污水和与之仿佛的工业有机污水的处理。
其重要处理手段是采纳目前较为成熟的生化处理技术接触氧化法,水质参数按一般生活水水质,进水BOD 20Omg/l,出水BOD 20mg/l指标设计,全部有六部份构成:(1)初沉池;(2)接触氧化池;(3)二沉池;(4)消毒池、消毒装置;(5)污泥池;(6)风机房、风机;现分别论述如下:(1)初沉池:设备初沉池为竖流式沉淀池,污水在沉淀池的上升流速为0.6—0.7毫米/秒,沉淀下来的污泥用空气提至污泥池。
5T/H生活污水处理设计方案江苏科纯环保科技有限公司5吨每小时一体化地埋式污水处理设备方案一、工程概况本技术方案按1套5吨/小时设计所作。
本污水处理系统污水来源为生活污水,生活污水如果直接排放会污染周边环境,因此必须对排放的污水进行处理,使处理后的排放水达标排放。
根据实际情况,针对本处理工程,在处理工艺上采用曝气生物流化床处理技术,工艺先进,处理效果好,处理后的排放水可达到国家《污水综合排放标准》(GB8978-1996)一级排放标准。
二、设计依据1、《城市区域环境噪声标准》(GB3096-93);2、《室外排水设计规范》(GBJ14-87);3、《给水排水工程结构设计规范》(GBJ69-84);4、《污水综合排放标准》(GB8978-1996)。
三、设计原则1、充分考虑二次污染的防治,设备要求噪声低,处理站附近区域无明显异味,处理设施要有密封措施,尽量减少对周围环境的影响;2、系统操作简单,维护管理方便;3、处理系统能自动运行,经常性运行费用低,投资省;4、污泥产生量少,并能保证污泥有可靠的出路;5、处理设施应具有较大的适应性、应急性、可满足水质、水量的变化,并考虑突发事故状态的各种应急措施。
四、设计参数1、污水性质:生活污水2、污水水量:100m3/d(根据实际要求选处理量为2m3/h的设备)3、进出水水质:进水为一般生活污水;处理设备的出水水质达到国家《污水综合排放标准》(污水处理站范围内的污水处理建(构)筑物及配套建(构)筑物的工艺、土建、电气、仪表及供电线路及进出水管线的设计。
六、工艺选择1、污水特点水质浓度不高且稳定,可生化性较好,属低浓度有机污水2、工艺确定常规水处理工艺可分为生物膜法和活性污泥法。
生物膜法一般适用于水量较小(一般在5000T/D以下)、水质较为稳定、浓度不是很高的低浓度污水水质,同时由于生物膜培养较快(一般夏天为7-10天,冬天为15-20天),系统调试好后运行稳定,可操作性较强。
山东龙源滨海风电场地埋式一体化污水处理系统安装作业指导书一、工程概况山东龙源滨海风电场缺少污水处理系统,致使污水排放无法达到国家GB8978-1996一级排放标准,需在场内闲置位置增加一污水处理站,通过实地考察并经过与业主的沟通,根据场区实际日污水排放量,研究绝对增加一处设计处理水量为25m3/h,污水经处理后达到GB8978-1996一级排放标冷,经深度处理后达到生活杂用水用水指标杂用水指冲地面、浇花、冲厕所或洗车等;污水处理站采用埋地式,上面绿化;二、增加污水处理系统的必行性生活污水已引起水体污染的一个重要污染源;生污污水是人们目常生活中产生的各种污水和混合液,其中包括厨房、盥洗室、浴室等排出的污水和厕所排出的粪便污水等;其来源有事业单位排出的生活污水;生活污水中99%以上是水,固体染质的含量不到1%,并且多为无毒物质;含有的主要无机物有氯化物、磷酸盐和钠、钾、钙、锩等重碳酸盐;有机物主要有纤维素、淀粉、糖类、脂肪、蛋白质和尿素等;生活污水总的物点是碳、氮、硫等的含量高,容易产生腐烂,在厌氧条件下,厌氧微生物在分解污水中的污染物质的过程中会产生恶臭物质,如硫化氢、硫醇、氮杂茚和甲基杂茚也称粪臭素;生活污水中还含有多种微量金属和洗涤剂;尤其是目前日常生活中,洗涤剂的用量日益增大,造成磷等污染物在废水中的含量也不断增加;另外,生活污水中的还存在有大量的微生物,据估计每毫升污水含有几百万个细菌,其中有些细菌是致病菌,随意排放污水会对水体造成严重污染;所以生活污水必须经过适当处理,使其水质得到一定的改善之后才能排放;三、编制依据本着为业主负责,为业主服务的宗旨,先拟本项目污水处理方案,对污水处理工艺、设施进行方案设计和设备选型,以供环保主管部门、业主等各方专家领导审议;设计依据:1、根据国家GB8978-1996污水综合排放标准2、室外排水设计规范GBJ14-873、给水排水设计手册GB8978-19964、生活杂用水水质标准CJ/T48-1999设计原则:1、依据污水水质特点,采用成熟可靠的处理工艺和设备,实用性和先进性兼顾,保证污水达到排放标准;2、方案设计中尽量减少占地,合理布局,节省投资;3、方案力求工艺成熟,运行稳定;4、设计中尽量降低建设费用,减轻企业负担,达到低投入、高收效的目的;5、设计时充分考虑污水处理系统配套的减振、降噪、除臭措施,从而防止对环境的二次污染,污水处理产生的少量剩余污泥经好氧消化后,定期清除外运;6、根据实际情况,控制柜采用可编程序控制器PLC控制,可实时监控运转情况,具备各种故障的自动保护,另配套独立的PLC控制的手动控制;本工程实行全自动控制,无需专人管理;7、污水处理设施能够耐高峰冲击负荷;污水处理可实现超越排放;8、排放口设置较久性排污标志,污水流量连续计量装置;9、生活污水水质及排放标准生活污水水质监测内容 CODcrmg/l BOD5mg/l SSmg/l 氨氮mg/l污水浓度范围150-300 80-150 40-120 10-50平均值 250 100 80 30出水排放标准:污水处理后达到污水综合排放标准GB8978-1996一级标准CODcr:~60mg/l PH: 6~9BOD5:~20mg/l NH3-N:~15mg/lSS:~20mg/l粪大肠菌群数:~100个/L四、施工方法1、施工流程:土方开挖——降水排水——钢筋施工——支模施工——砼浇筑——保养——安装固定一体化污水处理系统——安装配套设施——通水试验——回填土方——恢复绿化——竣工验收;2、土方工程2.1、基础的砼垫层根据设备大小与基底标高为基准,每面增加施工操作面1;2.2、本工程场地较为平坦,根据本工程设计特点,结合业主对工期、质量进度要求,采用轻型井点降水与明排水相结合、打设钢板围护、机械挖土运出、人工铲底修正的施工方法;上部土方开挖放坡系数按1:1考虑,工作面按每边1.5m设置,挖深1.2M做成台阶;2.3、土方开挖步骤:1、挖掘机挖出开挖线以内1.2m深左右的土方;2、按照规范要求打入6m长的钢板桩;3、将轻型井点降水安装到位,进行抽水两天;4、挖除钢板桩上口以下2m的土方,增加钢板桩上口的支撑;然后再进行以下的土方的开挖,使其开挖到设计标高;1专业打设钢板桩,在技术人员的指导下按照规范要求进行安全技术交底,再进行钢板桩的打设;2挖去1.2m的地表土,通过对基层标高进行计算钢板桩的长度和总数;3钢板桩打设时,要求控制好钢板桩的垂直度与钢板桩的轴线;保证钢板桩彼此咬合到位;1根据本工程的土质、平面位置及降水深度要求,采用真空抽水设备,井点管呈环行布置,井点总管为φ48,井点间距为0.6m;井点管埋入深度H=H1+h+iLH1:井管埋设至基坑底的距离为4.62m;h:降水后的地下水至基坑底的距离为0.5mi:地下水降落坡度取1/10;L:井点管至基坑中心的水平距离为4.62m;井管长度H=4.62+0.5+4.621/10=5.582m,满足6.0m;2基础钢板桩维护,为了更好的起到降水效果,需要将井点降水支管打得比钢板桩底1m,钢板桩长为6m,因此需要选择7.0m长的井点降水支管;3轻型井点降水支管的安装,先用水枪冲也,将支管插入孔中,在支管的周围放入粗砂,待一段时间后,在支管中通入水,进行反冲,使粗砂能有效的降到井点降水管的底端;4将支管连接到总管上,并与两台真空泵相连,将抽出的水有组织的排到西边的新开河中;5在基坑中心设置观察孔,待降水2天后观察是否达到设计要求时方可进行土方开挖;1然后再进行以下土方的开挖,在挖至设计标高上100MM时,再进行人工清土,并在基坑的四周挖好明排水沟和集水井;2.4、钢板桩及轻型井点降水的布置见附图一与附图二;2.5、挖土完成后,即通知有关各方进行验槽及浇捣C15砼垫层,减少基坑暴露;2.6、质量标准:标高: -50 +0长度、宽度: -0 -0边坡: -0 -03、钢筋工程3.1、钢筋工程质量标准根据焊件的机械性能的有关规定进行取样送检;3.2、钢筋加工制作钢筋加工制作时,要将钢筋加工下料表与设计图复核,检查下料表是否有错误和遗漏,对每种钢筋要按下料表检查是否达到要求,经过这两道检查后,再按下料表放出实样,试制合格后方可成批制作,加工好的钢筋要挂牌堆放整齐有序;施工中如需要钢筋代换时,必须先充分了解设计意图和代换材料性能,严格遵守现行钢筋混凝土设计规范的各种规定,并不得以等面积的高强度钢筋代换低强度的钢筋;凡重要部位的钢筋代换,须征得设计单位同意,并有书面通知时方可代换;形式有三种,分别为半圆弯钩、直弯钩及斜弯钩;钢筋弯曲后,弯曲处内皮收缩;外皮延伸、轴线长度不变,弯曲处形成圆弧,弯起后尺寸不大于下料尺寸,应考虑弯曲调整值;钢筋弯心直径为2.5d,平直部分为3d;钢筋弯钩增加长度的理论计算值:对装半圆弯钩为6.25d,对直弯钩为3.5d,对斜弯钩为4.9d;A、直钢筋下料长度=构件长度一保护层厚度十弯钩增加长度B、弯起钢筋下料长度=直段长度十斜弯长度一弯曲调整值十弯钩增加长度C、箍筋下料长度=箍筋内周长十箍筋调整值十弯钩增加长度3.3、钢筋绑扎与安装钢筋绑扎前先认真熟悉图纸,检查配料表与图纸,设计是否有出入,仔细检查成品尺寸、形状是否与下料表相符;核对无误后方可进行绑扎;底板钢筋绑扎:底板钢筋工程量大,穿插复杂,必须注意施工顺序:1、搭接长度的未端距钢筋弯折处,不得小于钢筋直径的10倍,接头不宜位于构件最大弯矩处;2、受拉区域内,Ⅰ级钢筋绑扎接头的未端应做弯钩;3、钢筋搭接处,应在中心和两端用铁丝扎牢;4、受拉钢筋绑扎接头的搭接长度,应符合结构设计要求;5、受力钢筋的混凝土保护层厚度,应符合结构设计要求;4、模板工程4.1、模板工程施工前准备工作4.2、安装模板顺序如下:安装前检查预组拼模板及编号→一侧模板吊装就位→设支撑→绑扎钢筋→安装穿墙止水螺栓→另一侧模板吊装就位→紧固穿墙止水螺栓→支撑固定→全面检查;注意事项:1 就位组拼时,应从墙角模开始,向互相垂直的两个方向组拼,这样可以减少临时支撑设置;否则,要随时注意拆换支撑或增加支撑,以保证墙模处于稳定状态;2 当组拼模板后,应安装内钢楞,内钢楞与模板肋用钩头螺栓紧固,其间距不大于600mm;3 在组装模板时,要使两侧穿孔对称放置,以使穿墙止水螺栓与墙模保持垂直;在穿孔处采用加木块的方法,以避免模板穿孔;4 内外木楞间距必须严格按设计计算的间距施工,不得任意变更;4.3、模板的拆除5、砼工程5.1、浇筑要求5.2、砼的养护6、安装一体化污水处理系统及配套设施6.1安装方式采用吊装,根据设备说明书显示重量选用合适吨位吊车进行吊装施工,并安装提前设置好位置的配套设施,例如人工格栅,进出水管线,风机通风口等;5检查整体设备;确认安装正确后回填土方,准备调试;6.2设备主要技术/性能描述污水在进入调节池前,先通过人工格栅,以拦截污水中较大颗粒的悬浮物及漂浮物,保证后续处理设施的正常运行,人工清除;栅渣每天随厂内垃圾一起外运;※集水井参数数量: 1座型式:立式尺寸: 0.90×1.5×1.0mB×L×H栅前有效水深: 0.2m主体结构:钢砼结构※细格栅设备参数型号: PB-800安装角度: 70°格栅宽: B=800mm栅隙: 5mm格栅材质:碳钢防腐由于排出的废水、水质、水量、酸碱度等水质指标随排放点变化及排水时间大幅度波动,为使处理构筑物和管渠不受废水高峰流量或浓度变化的冲击,需设调节池,起调节均衡水质水量作用;调节池采用钢筋混凝土结构,埋地式,尺寸为10.0×5.0×3.5m,有效深度为3.0m,有效容积为150m3,设计停留时间为6小时;※调节池内配套污水提升泵池内设2台无堵塞式污水提升泵;本污水泵排污通过力强,带切割性能好,能将污水中的长纤维、塑料、纸、带、布条、稻草、绳子等杂质切碎后排出,从而具有较好的无堵塞性能;型号为65WQ25-15-2.2,流量为25m3/h,功率为2.2kw,扬程为15米; 数量2台一用一备,生产厂家为上海海洋水泵产品;池内设有液位信号控制,控制水泵的开、停;※调节池内配套预曝气装置型号: Ф50型式: 穿孔曝气管材质: ABS数量: 1套污水由提升泵提升至初沉池,初沉池型式为斜管沉淀池,主要处除污水中的悬浮物;初沉池尺寸为:3.0×4.0×3.20m;设计表面负荷为2m3/m2.h,有效容积36m3,结构为钢结构防腐埋地式,防腐采用环氧煤沥青防腐;※配套斜管填料/填料支架主要技术参数1斜管填料规格:φ60长度为1000mm比表面积: 100m2/m3数量: 12.0m32填料支架:规格:φ14mm的螺纹钢筋数量: 12.0m2由污水泵提升至酸化水解池,酸化水解池内填料采用立体弹性聚丙烯挂膜式填料,比表面积达300m2/m3,不堵塞、无死角,有利生物膜生长,提高其活性;材料强度高、抗老化;污水在兼氧的条件下,由于兼性脱氮菌的作用,将NO2—N和NO3—N还原成N2,排入空气中,同时有机物分解,完成脱硝过程,较后达到脱氮同时去除大量有机物使污水得到净化;酸化水解池尺寸为:3.0×6.0×3.20m;设计停留时间约为2.0小时,有效容积50m3,结构为钢结构防腐埋地式,防腐采用环氧煤沥青防腐;※配套立体弹性填料/填料支架主要技术参数1立体弹性填料规格:φ150 长度为1500mm比表面积: 300m2/m32填料支架:规格:φ14mm的螺纹钢筋好氧生物接触氧化法兼有活性污泥和生物滤池法的特点,它与活性污泥法主要不同之处是,氧化池中的微生物附着在固体填料的表面,不象曝气池的中活性污泥MLSS那样随波逐流,并随出水一起流走.生物接触氧化法不需设回流污泥,也不存在污泥沉降性能问题.此工艺与生物滤池法的主要区别在于,氧化池中的填料及附着在其表面上的微生物均淹没在污水中;当污水流过填料层时,有机物被生物膜所吸附,污水得到净化;这个接触,吸附过程虽很短,但被吸附的有机物可以贮存在生物膜中,有较长的时间为微生物所氧化、分解、吸收;当生物膜达到一定厚度时,内层生物膜由于缺氧,好氧菌死亡,附着力减弱,就会脱落,在接触沉淀池中沉降下来,以污泥的形式排除掉;旧的生物膜脱落后,新的生物膜又会在原来脱落的地方生长起来,使氧化池处理污水的工作处于动态平衡,出水水质稳定;生物接触氧化池由池体、填料、填料支架、布气装置和曝气系统等部分组成;※填料的选用填料是生物膜的载体,也对截留悬浮物起作用,因此是生物接触氧化的关键,直接影响着生物接触法的效果;同时,载体填料的费用在生物接触氧化处理系统的基建费用中又占较大比重,所以填料关系到接触氧化技术的经济合理性;通常,对生物接触氧化法载体填料的要求是:有一定的生物膜附着力;比表面积大;空隙率大;水流流态好,利于发挥传质效应;阻力小,强度大;与水的密度相差不大,以免增大氧化池负荷;形状规则,尺寸均一,使之在填料间形成均一的流速;在本工艺中我公司采用立体弹性聚丙烯挂膜式填料,采用水下鼓风曝气;※曝气系统的选择曝气系统采用微孔膜曝气装置,在曝气时表面膜片会自动打开,形成微小气泡,布气均匀,氧的利用率达18%以上;不曝气时微孔会自动关闭,从而可有效地防止污泥堵塞曝气装置;材质采用ABS材质,膜片采用橡胶材质,为防止膜片曝裂,在曝气膜片上增加不锈钢丝网罩;好氧生物接触氧化池尺寸为:10.0×3.0×3.20m,三箱体组合;设计停留时间为10小时,有效容积261m3,结构为钢结构防腐埋地式,防腐采用环氧煤沥青防腐;※配套立体弹性填料/填料支架主要技术参数1立体弹性填料规格:φ150 长度为1500mm比表面积: 300m2/m32填料支架:规格:φ14mm的螺纹钢筋※曝气系统主要技术参数曝气器直径: 215mm曝气器膜片平均孔径: 80-100um空气流量: 1.5-3m3/个.h服务面积: 0.3-0.5m2.个氧利用率: 21-27.7%数量: 180套污水经O级氧化池处理后,水中含有大量悬浮固体生物膜,设计采用斜管沉淀池进行固液分离,竖流式沉淀池具有表负荷高,沉淀效果好,占地面积小等特点;二沉池中的污泥通过污泥泵一部分回流至A级酸化池,提高A级酸化池的去除效果,剩余部分污泥提至污泥污泥池;二沉池尺寸为:3.0×6.0×3.20m;设计表面负荷为:1.4m3/m2.h;,有效容积50m3,结构为钢结构防腐埋地式,防腐采用环氧煤沥青防腐;※配套斜管填料/填料支架主要技术参数1斜管填料规格:φ60长度为1000mm比表面积: 100m2/m3数量: 18.0m32填料支架:规格:φ14mm的螺纹钢筋数量: 18.0m2※配套污泥回流泵主要技术参数型号: 25WQ5-12-0.55功率: 0.55Kw流量: 5.0m3/h,扬程: 12米数量: 2台一用一备初沉池、二沉池产生的污泥排至污泥浓缩池,污泥在污泥浓缩池内重力浓缩后,并经消毒后,采用环卫粪车抽吸外运填埋或焚烧处置,避免二次污染;污泥浓缩池内设置有溢流管,使澄清的上清液回流到调节池进行再处理,同时也保证污泥浓缩池内污泥不溢出地面;污泥浓缩池有效尺寸为:3.0×2.0×3.0m,有效容积20m3,结构为钢结构防腐埋地式,防腐采用环氧煤沥青防腐;消毒池按规范:“TJ14-74”标准不小于30分钟,本污水消毒时间设计为45分钟;消毒采用二氧化氯发生器加氯消毒;投加量控制在10-20g/m3左右,具体通过调节排水的细菌总数量来控制,风机房与消毒池合建;消毒池有效尺寸为:3.0×2.0×3.0m,有效容积20m3,结构为钢结构防腐埋地式,防腐采用环氧煤沥青防腐;鼓风曝气系统由鼓风机、穿孔曝气管和一系列连通的管道组成;鼓风机将空气通过一系列管道输送到安装在池底部的曝气装置,通过曝气装置,使空气形成不同尺寸的气泡,气泡经过上升和随水循环流动,较后在液面处破裂,这一过程中使产生氧向混合液中转移;鼓风曝气系统用鼓风机供应压缩空气,其特点是空气量容易控制,只要调节出气管上的阀门即可;为了减少风机运行产生的噪音,空气管上安装消声器,并配套空气过滤装置;本工程风机采用日本百事德回转式鼓风机;调节池设计气水比为5:1,水解酸化池设计气水比为2:1,好氧生化池设计气水比为15:1,总的气水比为22:1,水中溶氧量为:2mg/l 左右;选用二台一用一备;※风机主要技术参数为:型号: BK5006型口径:DN100转速: 1600rpm风压: 0.4kgf/cm2风量: 8.45m3/min功率: 11.0KW数量: 2台一用一备主要技术特点:同步齿轮采用斜齿轮结构,传动平稳;结构紧凑,进出风口结构相同,安装方式灵活多变;引进美国TUTHILL公司技术,轴承结构合理,使有寿命长;叶轴一体结构,避免了叶轴分体结构的缺陷;噪声低,振动小,体积小,能耗低;数量: 1套型式:落地柜式型号: HB-500工作方式:全负压式工作产气量: 500g/h装机功率: 1.1kW设备主机规格: 800×500×1200mm数量: 1套材质: PVC尺寸:3.50×4.0×3.50m结构:砖混6.3工艺技术特点6.4系统控制本污水处理装置采用可编程序控制器PLC控制;设备的运行完全通过PLC进行全自动控制可切换成手动控制模式,可完成水泵、风机启闭和自动切换,并备有过压、缺相、短流等保护和报警功能;控制功能:紧急停车按钮,起停按钮,起停指示灯,故障报警指示灯;控制箱为箱式安装;具体使用说明如下:设备动力表序号名称规格型号功率/kw 数量备注1 污水提升泵 65WQ25-15-2.22.2 2台一用一备3 风机 HC-801S11 2台二用一备4 二氧化氯发生器 HB-5001.1 1台一用6.5设施说明a、格栅格栅为固定式,材质为不锈钢网;设粗细两道,用于去除水中大颗料悬浮物和漂浮杂质;b、调节池、提升泵由于污水水质及水量波动较大,因此要有足够的调节池容量,才能使进入一体化污水处理设备的水质及水量稳定;调节池配置潜污泵将废水提升至一体化污水处理设备;c、水解酸化池水解酸化池内装组合填料;废水在此池中在水解酸化微生物的作用下,大分子有机杂质水解酸化成小分子物质,有利于接触氧化池中好氧菌的分解;d、生化处理根据前述污水水质水量和排放要求,结合污水特征;本次生化系统将接触氧化池、沉淀池、污泥池、风机房、消毒出水池等部分合成一体,其各部分具有相应功能,部分之间相互连接,较终出水达标,现分别阐述如下:接触氧化池内配装填料;下部配置曝气器,并用ABS工程塑料管做成曝气系统,曝气系统的气源由专门配置的风机提供;沉淀池上部设可调出水堰,以调节出水水位;下部设锥形沉淀区和污泥气提装置,气源由风机提供,污泥采用气提方式输送至污泥池;污泥在污泥池停留时间约为60天;系统沉淀产生的污泥以气提方式排入污泥池,污泥在此浓缩沉降并储存,池底部设曝气管以防污泥厌氧消化产生沼气,并使污泥氧化减少污泥总量;浓缩污泥定期由粪车抽吸外运;污泥池上部设上清液回流装置,使上清液溢流至酸解池;消毒接触池需土建,外置消毒设备e、防腐措施a、污水管、污泥管等工艺管道采用镀锌管或经防腐处理的钢管,曝气管采用ABS管,以耐腐蚀;b、为延长设备及构筑物的使用寿命,采用环氧树脂漆防腐涂料对设备管道防腐,内外各涂三道;C、防腐使用标准为30年;g、电气控制本污水处理设备采用电器编程集中自动控制,一旦自动控制失灵或变更使用工艺所需时,本系统可进行人工控制,以信号指示运行正常与否;为了减少操作工的劳动强度,并实行运行操作自动化,水泵、风机能自动切换6.7调试:6.8维护:7、土方回填7.1 当安装后,必须尽快进行回填和系统试压,防止浮动和热变形;回填时应正确选择管区回填材料,并按设计要求进行回填与夯实;7.2 回填前应清除沟槽中的杂物,并排除积水,不得在有积水情况下回填;顶覆土深度应符合设计要求,当覆土较浅,设备承载力较低,压实工具的荷载较大,或原土回填达不到要求的压实度时,可与设计单位协商采用石灰土、砂、砂砾等具有结构强度或可以达到要求的其它材料回填;7.3 管区应对称分层回填,严禁单侧回填;每次回填厚度应根据回填材料和回填方法确定,回填步骤需符合给水排水管道工程施工及验收规范GB50268规定;五、安全、环保及消防措施1、安全技术保证措施1.1、安全措施的首要问题是做好基坑的防坍塌工作,入场后将依据各线、段地质情况编制详细的支护作业设计;1.2、基坑边采用临时围栏,防止坠落伤人;1.3、大型机械施工时如挖掘机、打设钢板桩机械等,做好现场值班、值勤和围护工作;1.4、现场钢筋加工车间和其他用电处各设配电箱一个;1.5、主线走向原则:接近负荷中心,进出线方便;接近电源;接近大容量用电设备;运输方便;不设在剧烈振动场所,不设在可触及的地方,不设在有腐蚀介质场所,不设在低洼和积水,溅水场所,不设在断层、滑坡、滚石、塌陷危险场所,不设在爆炸和火灾危险的场所,不设在易燃物房;1.6、现场施工用电原则执行一机、一闸、一漏电保护的“三级”保护措施;其电箱设门、设锁、编号,注明负责人;1.7、机械设备必须执行工作接地和重复接地的保护措施;1.8、照明使用单相220V工作电压,主线使用单芯直径2.5mm铜芯线;分线使用1.5mm2铜芯线,灯距离地面高度不低于2.5m,每间用房设漏电开关和电闸各一支;1.9、电箱内所配置的电闸、漏电、熔丝荷载必须与设备额定电流相等;不使用偏大或偏小额定电流的电熔丝,严禁使用金属丝代替熔丝,在开关箱内部和顶部同时钉装防火板;1.10、电焊机上要有防雨盖,下铺防潮垫;一、二次电源接头处要有防护装置,二次线使用接线柱,一次电源线采用橡皮套电缆或穿塑料软管,长度不大于3米;1.11、振捣器、打夯机、手电钻、潜水泵等手持电动工具都必须安装灵敏有效的漏电保护装置,安装完毕要办理验收单;1.12、禁止使用破坏或绝缘性能不良的电线,严禁电线随地走;1.13、现场电工必须是经过培训考核合格持证上岗;2、机械设备操作要求2.1、挖掘机安全操作要求2.2、机动翻斗车安全操作要求2.3、钢筋弯曲机切断机安全操作要求2.4、对焊机安全操作要求2.5、空气压缩机安全操作要求2.6、木工圆盘锯安全操作要求3、环保措施3.1、合理安排施工工序,夜间施工尽量安排噪音小的工序;3.2、按招标文件要求及时恢复破坏的场地;3.3、尽量保护校区内绿化,如有破坏,必须及时恢复;3.4、材料运输、及扬尘作业采取洒水措施降低扬尘;4、消防措施4.1、现场间距30M布设临时消防防水头;4.2、制定“明火动用”制度,并遵守业主对于防火的各项规定;。
一体化污水处理设备操作规程致用户感谢您选用舜创环保的产品,我们将以最诚挚的服务回报您对我们的信任。
作为中国较大的水处理环保设备制造商,我们公司始终在“用心创造、市场立业”的经营理念下,视满足顾客的需要为我们的最终目的,这不仅仅包括向您提供优质的产品和优惠的价格,更重要的是提供良好的技术支持和售后服务。
为此,我们向您作出如下承诺:1.向贵方提供的一体化污水处理设备是在标准环保体系运行下生产的,是经历最终检验合格的产品。
2.安装、调试、使用及运行维护时,请仔细阅读本《使用说明书》。
3.向您提供一年的产品免费维修服务(不含易耗件),并给予您终身的技术支持。
我们公司完善的《全方位销售服务体系》将保证您在使用舜创环保产品的过程中享受全面、及时、称心的服务。
4.收到您的意见和要求后,我公司保证在24小时内给予答复。
一、设备的安装步骤及要求1、根据安装图与基础图,准备基础以安装平面图大小尺寸为准,做好混凝土底板,基础要求平均承压5t/m2,基础必须水平,并应在混凝土基础浇注保养期结束后才能进行安装,如设备安装在地坪以下,基础离地坪相对标高按图尺寸为准,同时四周挖掘宽度,长度必须离基础边线600mm以上,以便管道安装。
2、管道安装连接应该在设备就位时考虑好,设备就位时必须按说明书设备自重,配合吊车吨位大小,安装顺序按现场对照图就位,筒体的位置,方向不能放错,互相间距必须正确。
3、根据安装图,连接管道,设备就位后连接管道用橡皮垫紧固好,使连接处不渗漏(或由公司派人指导安装)。
4、安装完毕后设备与基础地板必须连接固定,绝对保证不使设备流动上浮,同时须在设备中注入污水(无污水时,用其他水源或自来水代替),充满度必须达到70%以上,以防设备上浮。
同时,检查好各管道有无渗漏。
试水各管路口必须不渗漏,同时设备不受地面水上涨,而使设备错位和倾斜。
5、设备安装完毕无不妥后,即可用土填入设备四周与间隙中夯实,并整平地面填土时应注意:(1)设备人孔盖板必须高出地坪50mm左右;(2)不能让土堵塞人孔盖板上的进气口。
宾馆、饭店、疗养院生活污水HYWS-SH型一体化处理设备一、HYWS-SH型一体化设备简介近年,随着经济不断发展,人口不断增长,特别是我国经济高速发展的今天,效益创造的同时,也创造出了种种污染,且有愈演愈烈之象。
人们在受到环境污染所带来伤痛之后,逐步认识到环境的重要性,同时对环境保护也愈来愈重视,在对国内外生活污水处理设备运行经验进行总结的基础上,同时结合我公司的科研成果和工程实践,设计出一种可地埋设置的成套有机废水处理装置,其设备采用九十年代后期国内外先进工艺和生产制造技术,生产出以玻璃钢、碳钢防腐结构为主要原料的HYSHWS型系列污水处理设备。
其目的主要是使生活污水和与之类似的工业有机废水经该一体化设备处理后达到用户要求的排放标准。
该设备主要用于居住小区(含别墅小区)、高级宾馆、医院、综合办公楼和各类公共建筑的生活污水处理,经该设备处理的出水水质,达到国家排放标准。
全套设备均可埋设于地下,故亦称"地埋式污水一体化处理设备"。
HYWS-SH型一体化生活污水处理设备采用国际先进生物处理工艺,集去除BOD5、COD、NH3-N于一身,具有技术性能稳定可靠,处理效果好,投资省,占地少,维护方便等优点,同时我公司也可根据客户要求同时配套中水回用设备。
二、HYWS-SH型一体化设备基本原理HYWS-SH型一体化生活污水处理设备利用活性污泥法达到净化污水的目的。
其原理:利用好氧菌自身的生命活动消耗污水中的有机污染物,同时微生物形成的生物絮凝体使悬浮状和胶体状的有机污染物失稳絮凝,吸附在活性污泥表面,降解有机物,最终达到净化污水的效果三、HYWS-SH型一体化设备技术河南环源环保科技研发生产的HYWS-SH型一体化污水处理设备基本结构:是由玻璃钢或碳钢防腐处理构件组合而成。
设备内配有水下曝气,通过水流推动,形成双功能曝气。
处理污水时,污水从装置顶部流入曝气区,曝气机水下曝气并推流搅动污水,进入的污水很快与原有的混合液充分混合,最大限度地适应进水水质的变化。
地埋式污水一体化处理设备在榆林机场的应用作者:郭庆来源:《城市建设理论研究》2013年第12期【摘要】:本文结合榆林榆阳机场工程实例,对地埋式污水一体化处理设备应用阐述了自己的观点,主要包括机场污水量及水质要求、污水处理站工艺选择、主要处理工艺过程设计以及工艺设施简要说明,最后总结观点,希望抛砖引玉,对同行工作者具有参考借鉴作用。
【关键词】:地埋式;污水处理设备;工艺;处理;过程中图分类号:U664.9+2文献标识码: A 文章编号:榆林榆阳机场位于榆林城西北方向,距城区边缘约15.5km,机场现跑道长2800m、宽45m,飞行区指标为4C,设计机型为B737-800。
榆阳机场现用地面积2821.3亩:其中航站区342.6亩,飞行区2309.7亩,进台道路等169亩。
由于机场远离城市,周围无市政污水管线,经过多方研究最终确定机场自建污水处理站,采用埋地式污水一体化处理设备进行处理。
一、机场污水量及水质要求榆林机场航站区污水以生活污水为主,并有少量的生产废水,厨房、油库、机务维修出来的含油废水,但它们在排入机场污水管网前已进行局部处理,故机场污水属生活型水质。
根据机场用水量,除去绿化、浇洒用水,按生活供水量的90%计算,则机场最高日污水量约为200m3/d。
结合当地环保部门的要求,本次改造机场污水处理应达到《污水综合排放标准》(GB8978-1996)中一级标准的要求,为了充分利用水资源,对污水进一步处理,水质达到城市杂用水水质标准。
二、污水处理站工艺选择1.基本原理污水处理就是采用技术手段将污水中所含的污染物质分离去除、回收利用,或将其转化为无害物质,使其得到净化。
现代污水处理可按原理分为三类,物理处理法、化学处理法、生物化学处理法。
城市污水中的污染物多种多样,往往需要几种方法的组合才能去除不同性质的污染物,达到净化目的。
目前污水处理技术按处理程度分为三级处理:一级处理,主要为物理处理,去除污水中程悬浮状态的固体污染物质。
wsz系列地埋式生活污水处理装置说明书山东诸城市宏利机械厂中国环保协会会员单位地址:诸城市经济开发区横六路电话:传真;网址:目录一、概述 (1)二、产品特点 (2)三、wsz埋式生活污水处理装置的几种使用方法 (3)四、WSZ地埋式生活污水处理装置的适用范围 (3)五、WSZ地埋式生活污水处理装置走人与走车的设置 (3)六、WSZ地埋式生活污水处理装置工艺流程图 (4)七、WSZ地埋式生活污水处理装置技术参数表 (4)八、WSZ地埋式生活污水处理装置处理量与进出水BOD关系表 (5)九、WSZ地埋式生活污水处理装置的基础安装、使用、维护 (5)十、WSZ地埋式生活污水处理装置的构造 (6)十一、WSZ地埋式生活污水处理装置的配套水泵 (6)十二、WSZ地埋式生活污水处理装置的全自动微机控制柜 (7)十三、WSZ地埋式生活污水处理装置标高 (8)十四、WSZ地埋式生活污水处理装置平面图 (9)十五、订货须知 (9)一、概述随着经济和人口的增长,对大自然的污染愈来愈受到人类的重视,在总结国内外生活污水处理装置的运行经验的基础上,结合我公司自己的科研成果和工程实践,设计出一种可地埋设置的成套有机废水处理装置,其设备采用九十年代后期国内外先进工艺和生产制造技术,生产出以玻璃钢、碳钢为主要原料的WSZ型系列污水处理设备。
其目的主要是使生活污水和与之类似的工业有机废水经该设备处理后达到用户要求的排放标准。
该设备主要用于居住小区(含别墅小区)、高级宾馆、医院、综合办公楼和各类公共建筑的生活污水处理,经该设备处理的出水水质,达到国家规定的《污水综合排放标准》(GB8978-1996)。
全套设备均可埋设于地下,故亦称"地埋式生活污水处理设备"。
本公司WSZ系列地埋式生活污水处理设备,全系列h~40t/h共九种规格,该设备采用国际先进的生物处理工艺,集去除BOD5、COD、NH3-N于一身,具有技术性能稳定可靠,处理效果好,投资省,占地少,维护方便等优点。
常用污水处理设备及去除率一化粪池原理及水污染物去除率三格化粪池厕所的结构原理三格化粪池由相联的三个池子组成,中间由过粪管联通,主要是利用厌氧发酵、中层过粪和寄生虫卵比重大于一般混合液比重而易于沉淀的原理,粪便在池内经过30天以上的发酵分解,中层粪液依次由1池流至3池,以达到沉淀或杀灭粪便中寄生虫卵和肠道致病菌的目的,第3池粪液成为优质化肥。
新鲜粪便由进粪口进入第一池,池内粪便开始发酵分解、因比重不同粪液可自然分为三层,上层为糊状粪皮,下层为块状或颗状粪渣,中层为比较澄清的粪液。
在上层粪皮和下层粪渣中含细菌和寄生虫卵最多,中层含虫卵最少,初步发酵的中层粪液经过粪管溢流至第二池,而将大部分未经充分发酵的粪皮和粪渣阻留在第一池内继续发酵。
流入第二他的粪液进一步发酵分解,虫卵继续下沉,病原体逐渐死亡,粪液得到进一步无害化,产生的粪皮和粪厚度比第一池显著减少。
流人第三他的粪液一般已经腐熟,其中病菌和寄生虫卵已基本杀灭。
第三池功能主要起储存已基本无害化的粪液作用。
三格化粪池厕所的地下部分结构由便器、进粪管、过粪管、三格化粪池、盖板五部分组成。
便器:由工厂加工生产或白行预制,便器采用直通式,与进粪管联接,也可使用水封式便器,不再安装近粪管。
进粪管:塑料、铸铁、水泥管均可,内壁光滑、防止结粪、内径为10cm,长度为30-50cm。
过粪管:以塑料管为好,直径为10-15cm,1-2池间的过粪管长约70-75cm,2-3池间的过粪管长约50一55Cm。
三格池:用砖砌水泥粉壁面或水泥现浇,预制均可,以"目"字形为主要类型,若受地形限制,"品"字形、"丁"个型摆都也可。
容积达到贮粪2个月为宜。
三格池有效深度应不少于1 cm ,1至3格容积比例一般为2:1:3。
盖板:可自行预制,要做到既密闭,又便于清渣和取粪。
化粪池水污染物去除率如下:COD 15%BOD5 9%SS 30%氨氮3%化粪池处理后出水不能达到国家综合排放标准的要求.依据资料显示化粪池如果每半年清理一次,则化粪池处理效率可达51%,如果每一年一次则为28%,若无清理则降低为3%,注解:网上有化粪池计算小软件二隔油池HBGY-YS型不锈钢油水分离器(隔油池)基本参数一、隔油器工作原理:隔油器由三个槽组成。
地埋式小型污水处理设施1.一种一体化生活污水处理设备,由各处理单元依次连通:格栅化粪槽、厌氧池、好氧池、沉淀消毒池,其特征在于,处理单元之间具有进出水管,各个处理单元均具有排泥管、排气管,厌氧池、好氧池具有曝气系统和回流系统,各处理单元出水均采用三角堰,所述格栅化粪槽进水管输入端设于设备外部,进口深入栅前格栅化粪槽底部;格栅化粪槽与厌氧池连接,厌氧池进水管通入池底部进水,厌氧池填料区填加固定化载体和生物海绵铁填料;厌氧池与好氧池连接,好氧池进水管通入池底部进水,填料区填加固定化载体和生物海绵铁填料;好氧池与沉淀消毒池连接,进水管进入沉淀池中部,池底污泥区设有45度坡脚;沉淀池与消毒池连接,进水管进入消毒池底部氯片消毒,上部出水管出水。
A、格栅:工艺设置简易格栅一片,以去除污水中的软性纤维物及大颗粒杂质,以防堵塞水泵、阀门、管道、确保处理设备的正常运行,为系统的长期运行提供了基本保。
污水经简易格栅处理后接入调节池。
B、调节池:调节污水的水量和水质,确保后级处理系统的稳定可靠,并安放弹性填料,增加处理效果。
调节池设立一应急旁通管路,进一体化设备前,设污水集水井。
池内设污水提升泵2台(一用一备),污水泵液位控制器2套,检修爬梯等基本配套设施。
调节池的污水将由污水提升泵调节地送入后序处理设备。
C、水解酸化池水解池采用折流水流推流工艺,使兼氧微生物悬浮在水中,这样增大与某某物的接触面积,从而将水中不溶性大分子的某某物经发酵细菌分解为可溶性某某小分子,为后续好氧处理提供有利条件,在这一过程中COD处理率在40%,在池中设有组合填料,容积率为50%。
D、接触氧化池:污水中的大部分某某物在此得到降解和净化,好氧菌以填料为载体,利用污水中的某某物为食料,将污水中的某某物分解成无机盐类,从而达到净化的目的。
好氧菌的生存,必须有足够的氧气,即污水中有足够的溶解氧,以达到生化处理的目的。
好氧池的处理效果好坏取决于填料与曝气器.生化填料:工艺采用弹性填料,比表面积达240m2/m3,填充率为70%。
一体化是将一沉池、I/II级接触氧化池、二沉池、污泥池于一体,并在I\II 级接触氧化池中进行鼓风曝气,使污水处理水平进一步提高。
现如今,很多工厂、公司、小区都选择采购该设备来处理所产生的污水。
那么购买一套一体化污水处理设备大概需要多少钱呢?相信这也是很多人都比较关心的问题。
一般来说一套设备的价格在几万到几十万元不等,这要根据污水处理设备的材质、污水排水量以及出水水质决定。
用户可以根据所以购买时要先了解这几个方面之后再询问具体多少钱。
一体化污水处理设备常选用不锈钢材质,不锈钢是一种耐磨耐腐蚀的材质,不会生锈,使用寿命长。
材质越耐用,设备的价格也就越贵,大概在8万元左右一套。
设备按照不同的处理量分为不同的吨位,处理的污水量越大,设备所需的价格自然也就越高,大概在3万元-6万元左右。
污水处理工艺的不同决定了污水的出水水质,出水的水质要求越高,当然设备的价格也就越高,大概在5万元-10万元左右。
总之,一体化污水处理设备的价格需要看你的日排水量,还要看你的排放标准,影响价格的因素有很多,建议咨询专业的厂家。
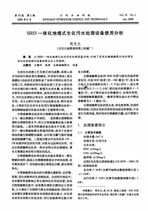
三利环保设备制造有限公司生产各种消烟脱硫除尘器、地埋式一体化污水处理设备,医院污水处理设备,屠宰污水处理设备,食品污水处理设备,工业污水处理设备,印染污水处理设备,MBR膜一体化污水处理设备,气浮机等污水处理设备。
精心整理地埋式一体化污水处理设备
一、概述
地埋式玻璃钢一体化污水处理设备采用世界上先进的生物处理工艺,集去除BOD5、COD、NH3-N于一身,它被广泛的应用于高级宾馆,别墅小区及居民住宅小区的生活污水和与之相似的工业有机污水处理,替代了去除率很低,处理后出水不能达到国家综合排放标准的化粪池。
经过实地应用表明,WSZ-AO系列污水处理设备是一种处理效果十分理想且管理方便的设备。
二、适用范围:
宾馆、疗养院、医院,学校、住宅小区、别墅小区等生活污水的处理。
水产加工场、牲畜加工厂、鲜奶加工厂等到生产废水的处理。
三、产品特点
玻璃钢一体化污水处理设备可埋入地表以下,地表可作为绿化或广场用地,因此该设备不占地表面积,不需盖房,更不需采暖保温。
污水处理由二级池子组成,材质为钢结构,埋深较浅。
钢结构池采用国内首创的互穿网络防腐涂料进行防腐。
它是一种橡胶网络与塑料网络互相贯穿形成互穿网络聚合物,它能耐酸、碱、盐、汽油、煤油、耐老化、耐冲磨,能带来锈防锈。
设备一般涂刷该涂料之后,防腐寿命可达12年以上。
污水处理设备中的AO生物处理工艺采用推流式生物接触氧化池,它的处理优于完全混合式或二、三级串联完全混合式生物接触氧化池。
并且它比活性污泥池体积小,对水质适应性强,耐冲击性能好,出水水质稳定,不会产生污泥膨胀。
同时在生物接触氧化池中采用了新型弹性立体填料,它具有实际比表面积大,微生物挂膜、脱膜方便,在同样有机负荷条件下,比其它填料对有机物的去除率高,能提高空气中的氧在水中溶解度。
由于在AO生物处理工艺中采用了生物接触氧化池,其填料的体积负荷比较低,微生物处于自身氧化阶段,因此产泥量较少。
此外,生物接触氧化池所产生瀚污泥的含水率远远低于活性污泥池所产生污泥的含水率。
因此,污水经WSZ系列污水处理设备后所产生的污泥量较少,一般仅需90天左右排一次泥。
玻璃钢一体化污水处理设备除了采用了常规的鼓风机消音措施外(如隔振垫、消音器等),还在鼓风机房内壁设置了新型吸音材料,使设备运行时的噪音低于50分贝,减轻了对周围环境的影响。
玻璃钢一体化污水处理设备配套全自动电器控制系统及设备损坏报警系统,设备可靠性好,因此平时一般无需专人管理,只需每月季度的维护和保养
设备技术参数表
F-1 F-3 F-5 F-7.5 F-10 F-15 F-20 F-30 F-40 F-50 项目型号
处理量(m3/h) 1 3 5 7.5 10 15 20 30 40 50 设备件数 1 1 1 1 2 2 2 3 4 4
污泥吸附及初沉池(m3) 1.8 5.5 9 14 18 27 36 50 80 100 接触氧化池(m3) 5.0 14.5 24 36 44 63 80 130 170 200 二沉池表面负荷
(m3/m2h)
1.2 1.3 1.3 1.3 1.2 1.2 1.5 1.5 1.5 1.6
消毒池(m3)0.6 1.8 2.8 4 5.5 8 10 15 20 25
风机
型号
HC
-25
IS
HC-
30I
S
HC
-50
C
HC-5
0IS
HC-
60S
HC-8
0S
HC-
100
S
HC-1
00S
HC-1
00S
HC-100S
功率(kw)0.4 0.75 1.5 2.2 2.2 3.7 5.5 5.5 5.5X2 5.5X2 台数 2 2 2 2 2 2 2 2 3 3
水泵
型号AS10-2CB AS16-2CB AS20-2CB 功率(kw) 1.0 1.6 2.9
最大件数(t) 5 6 7 10 8 10 10.5 10.5 10.5 12 设备总重(t) 5.5 6.5 8 11 17 20 21 29 38 42 占地面积(m2)8 14 20 30 50 65 75 115 155 185
4.1污水处理工艺流程说明:
本工程采用生物膜法:缺氧----好氧(A/0)处理工艺。
A/O即缺氧+好氧生物接触氧化法是一种成熟的生物处理工艺,具有容积负荷高、生物降解速度快、占地面积小、基建投资和运行费用低等优点,可替代原有城市污水处理采用的普通活性污泥法,特别适用于中、高浓度工业废水的处理,且投资省、占地少、处理效率高。
该工艺采用生物接触氧化和沉淀相结合的方法,工艺成熟、可靠。
设备中沉淀污泥,一部分污泥中由于溶解氧的作用进一步得到氧化分解,一部分气提至沉砂沉淀池内,系统污泥只需定期在沉砂沉淀池中抽吸。
系统中风机、潜污泵等主要控制设备的工作程序输进PLC 机,达到自动工作,以减少操作工作量,并可减少不必要的人为损坏。
生产排放的污水经管网系统汇集后,经粗格栅后进入后续处理系统。
粗格栅主要用来拦截污水中的大块漂浮物,以保证后续处理构筑物的正常运行及有效减轻处理负荷,为系统的长期正常运行提供保证。
用于调节水量和均匀水质,使污水能比较均匀进入后续处理单元。
调节池内设置预曝气系统,可提高整个系统的抗冲击性,及减少污水在厌氧状态下的恶臭味,同时可减少后续处理单元的设计规模,污水池内设置潜污泵,用以将污水提升送至后续处理单元。
在缺氧池内设置弹性填料,用于拦截污水中的细小悬浮物,并去除一部分有机物。
该缺氧池经回流后的硝化液在此得到反硝化脱氮,提高了污水中氨氮的去除率。
经缺氧处理后的污水进入好氧生物处理池。
原污水中大部分有机物在此得到降解和净化,好氧菌以填料为载体,利用污水中的有机物为食料,将污水中的有机物分解成无机盐类,从而达到净化目的。
好氧菌的生存,必须有足够的氧气,即污水中有足够的溶解氧,以达到生化处理的目的。
好氧池空气由风机提供,池内采用新型半软性生物填料,该填料表面积比大,使用寿命长,易挂膜,耐腐蚀,池底采用微孔曝气器,使溶解氧的转移
率高,同时有重量轻,不老化,不易堵塞,使用寿命长等优点。
接触氧化池内的两大配件:
填料:本工艺采用新型立体弹性填料,层密集型高效生化填料,该填料具有比表面积大、使用寿命长、易挂膜、耐腐蚀等优点。
同时该填料具有一定的刚度,能对污水中的气泡作多层次的切割,使溶解氧效率增高,再则填料与填料之间不易结团,避免了氧化池的堵塞。
曝气器:本工艺采用微孔曝气器,其溶解氧转移率比其它曝气器高,最大特点是不老化、重量轻、使用寿命长,同时具有耐腐蚀、不易堵塞等优点。
污水经过生物接触氧化池处理后出水自流进入二沉池,以进一步沉淀去除脱落的生物膜和部份有机及无机小颗粒,沉淀池是根据重力作用的原理,当含有悬浮物的污水从下往上流动时,由重力作用,将物质沉淀下来。
经过二沉池沉淀后的出水更清澈透明。
二沉池为竖流式沉淀池,采用污泥泵定期提泥气提至污泥消化池内。
经过沉淀后的处理水进入后续处理设备。
污水经沉淀后,病毒及大肠杆菌指标仍末达到排放标准,为了消灭病毒及大肠杆菌,投加氯片消毒剂进行消毒处理,采用折板形式依靠自身重力,直接排放附近市政管道。
沉淀池所排放剩余污泥在池中进行好氧消化稳定处理,以减少污泥的体积和提高污泥的稳定性。
好氧消化后的污泥量较少,定期联系由环卫部门抽泥车清除外运或进行污泥脱水处理外运。
上清液采用上清液回流至调节池。
用于接触氧化池供气、调节池预曝气及污泥消化池的好氧消化处理等。
4.2电器控制说明
污水处理设备自进水至出水采用PLC全自动控制。
具体控制内容如下:
(1)污水调节池设置液位控制装置,高液位自动运行;低液位停泵。
(2)风机采用交替运行,不间断供气。
两台风机可按要求设定自动切换间隔时间。
(3)污水处理站建议采用双电源供电。
处理工艺主要机泵均交替使用,互用互备,以达到保证正常运行的目的。
(4)各类电器设备的启动、关闭和切换均由可编程序控制器自动按程序实行联动,同时在控制柜的面板上设有自动、手动转换开关,必要时可切换成手动控制。
(5)各类电器设备均设置电路短路和过载体装置,同时设置指示灯,显示各电器设备的工作状态。
4.3设备间、操作间
电控柜均需设置在地面建筑内,建议布置在污水处理主体构筑物旁的水处理间,以利于日常操作管理和设备维护。