频率可编程的方波发生器实验
- 格式:doc
- 大小:115.00 KB
- 文档页数:6
实验一 CPLD 可编程数字信号发生器实训一、实验目的1、熟悉各种时钟信号的特点及波形;2、熟悉各种数字信号的特点及波形。
二、实验设备与器件1、通信原理实验箱一台;2、模拟示波器一台。
三、实验原理1、CPLD 可编程模块电路的功能及电路组成CPLD可编程模块(芯片位号:U101)用来产生实验系统所需要的各种时钟信号和数字信号。
它由 CPLD可编程器件 ALTERA公司的 EPM7128(或者是Xilinx 公司的 XC95108)、编程下载接口电路(J104)和一块晶振(OSC1)组成。
晶振用来产生系统内的16.384MHz 主时钟。
本实验要求参加实验者了解这些信号的产生方法、工作原理以及测量方法,才可通过CPLD可编程器件的二次开发生成这些信号,理论联系实践,提高实际操作能力,实验原理图如图1-1 所示。
2、各种信号的功用及波形CPLD 型号为 EPM7128 由计算机编好程序从 J104 下载写入芯片,OSC1 为晶体,频率为 16.384MHz,经 8 分频得到 2.048MHz 主时钟,面板测量点与EPM7128 各引脚信号对应关系如下:SP101 2048KHz 主时钟方波对应 U101EPM7128 11 脚SP102 1024KHz 方波对应 U101EPM7128 10 脚SP103 512KHz 方波对应 U101EPM7128 9 脚SP104 256KHz 方波对应 U101EPM7128 8 脚SP105 128KHz 方波对应 U101EPM7128 6 脚SP106 64KHz 方波对应 U101EPM7128 5 脚SP107 32KHz 方波对应 U101EPM7128 4 脚SP108 16KHz 方波对应 U101EPM7128 81 脚SP109 8KHz 方波对应 U101EPM7128 80脚SP110 4KHz 方波对应 U101EPM7128 79脚SP111 2KHz 方波对应 U101EPM7128 77脚SP112 1KHz 方波对应 U101EPM7128 76脚SP113 PN32KHz 32KHz伪随机码对应U101EPM7128 75脚SP114 PN2KHz 2KHz伪随机码对应U101EPM7128 74脚SP115 自编码自编码波形,波形由对应 U101EPM7128 73 脚J106 开关位置决定SP116 长 0 长 1 码码形为1、0 连“1”对应 U101EPM7128 70脚、0 连“0”码SP117 X 绝对码输入对应 U101EPM7128 69 脚SP118 Y 相对码输出对应 U101EPM7128 68 脚SP119 F80 8KHz0 时隙取样脉冲对应 U101EPM7128 12 脚此外,取样时钟、编码时钟、同步时钟、时序信号还将被接到需要的单元电路中。
电子科技大学实验报告学生姓名:学号:指导教师:邮箱:一、实验室名称:MSP430单片机实验室二、实验项目名称:25Hz方波发生及峰值幅度测量三、实验原理:(1)通用功能I/O参见实验一中相关原理介绍。
(2)定时器(Timer)定时功能模块是MSP430应用系统中经常用到的重要部分,可用来实现定时控制、延迟、频率测量、脉宽测量和信号产生、信号检测等等。
一般来说,MSP430所需的定时信号可以用软件和硬件两种方法来获得。
MSP430系列有丰富定时器资源:看门狗定时器(WDT),定时器A(Timer_A),定时器B(Timer_B)和定时器D(Timer_D)等。
MSP430系列定时器部件功能,如表2-1所示:表2-1 MSP430中定时器的功能(a)看门狗定时器,主要作用在于当“程序跑飞”时,会产生溢出,从而产生系统复位,CPU需要重新运行用户程序,这样程序就可以又回到正常运行状态。
MSP430 看门狗模块具有以下特性:●8 种软件可选的定时时间●看门狗工作模式●定时器工作模式●带密码保护的WDT 控制寄存器●时钟源可选择●为降低功耗,可停止●时钟失效保护(b)定时器A由一个16位定时器和多路捕获/比较通道组成。
MSP430X5XX / 6XX系列单片机的Timer _A有以下特性:●带有4 种操作模式的异步16 位定时/计数器●输入时钟可以有多种选择,可以是慢时钟,快时钟以及外部时钟●可配置捕获/比较寄存器数多达7 个●可配置的PWM(脉宽调制)输出●异步输入和同步锁存。
不仅能捕获外部事件发生的时间还可锁定其发生时的高低电平●完善的中断服务功能。
快速响应Timer_A中断的中断向量寄存器●8种输出方式选择●可实现串行通讯Timer_A由以下4部分组成:定时计数器:16 位定时/计数寄存器——TAxR时钟源的选择和分频:定时器时钟TACLK 可以选择ACLK,SMCLK 或者来自外部的TAxCLK。
实验八可编程定时/计数器8253的Proteus仿真实验一、实验要求利用8086 外接8253 可编程定时/计数器,可以实现方波的产生。
二、实验目的1、学习8086 与8253 的连接方法。
2、学习8253 的控制方法。
3、掌握8253 定时器/计数器的工作方式和编程原理三、实验电路及连线1、Proteus 实验电路2、硬件验证实验硬件连接表四、实验说明1、8253 芯片介绍8253 是一种可编程定时/计数器,有三个十六位计数器,其计数频率范围为0-2MHz,用+5V 单电源供电。
2、8253的功能用途:(1)延时中断(2)可编程频率发生器(3)事件计数器(4)二进制倍频器(5)实时时钟(6)数字单稳(7)复杂的电机控制器3、8253 的六种工作方式:(1)方式0:计数结束中断(2)方式l:可编程频率发生(3)方式2:频率发生器(4)方式3:方波频率发生器(5)方式4:软件触发的选通信号(6)方式5:硬件触发的选通信号五、实验程序流程图六、实验步骤1、Proteus 仿真a.在 Proteus 中打开设计文档“8253_STM.DSN”;b.建立实验程序并编译,仿真;c.如不能正常工作,打开调试窗口进行调试。
参考程序:CODE SEGMENT;H8253.ASMASSUME CS:CODESTART:JMP TCONTTCONTROEQU0A06HTCON0 EQU0A00HTCON1 EQU0A02HTCON2 EQU0A04HTCONT:MOV DX,TCONTROMOV AL,16H ;计数器0,只写计算值低8 位,方式3,二进制计数OUT DX,ALMOV DX,TCON0MOV AX,20 ;时钟为1MHZ,计数时间=1us*20=20us,输出频率50KHZOUT DX,ALJMP $CODE ENDSEND START2、实验板验证a.通过USB 线连接实验箱b.按连接表连接电路c.运行PROTEUS 仿真,检查验证结果。
8253可编程定时计数器应用实验一、实验要求:按照电路图连接好电路,利用8253定时计数器0产生500Hz,250Hz,125Hz 的方波信号,显示在示波器上;然后用8253定时计数器1制作一个频率计以检测4060和定时计数器0输出方波的频率。
二、实验目的:1、了解如何利用计数器(以4060为例)制作分频器2、熟悉8253在系统中的典型接法。
3、掌握8253的工作方式及应用编程。
三、实验电路及连线:输入时钟产生模块YQNQLQJQIQHQGQFQEQD图1,分频器4060就是一个纯粹的计数器,当作分频用,QD-DN就是对输入频率的4分频-8192分频,直接接到8253相应的定时器计数器时钟输入端口即可8253接口模块X图2,定时器计数器8位数据线和单片机的P0口相连;片选信号CS和P1.0相连;WR/RD分别和单片机相应的WR/RD相连;A0,A1分别和单片机的P3.4、P3.5相连;CLK0直接和4060的QD时钟输出相连;OUT0接示波器和CLK1。
四、实验说明:8253是一款拥有3个完全相同的16位定时器计数器的定时器计数器芯片,三个通道完全独立,其引脚功能为D0-D7:8位数据双向I/O口WR/RD:写/读信号,低电平有效CS:片选信号,低电平有效GATE0-2:三个定时器计数器的门信号CLK0-2:三个定时器计数器的时钟输入信号OUT0-2:三个定时器计数器的输出信号A0,A1:定时器计数器读写地址选择,00 定时器计数器0;01定时器计数器1;10 定时器计数器2;11 控制寄存器定时器计数器采用倒计数,即每输入一个时钟脉冲自减1,当计数寄存器减为0时OUT输出一个脉冲信号,但输出受工作方式和GATE引脚控制。
定时时间=时钟脉冲周期×预置的计数初值8253的定时器计数器有6种工作模式,具体工作模式由状态寄存器决定,如下SC1,SC0:计数器选择 00:选择计数器001:选择计数器110:选择计数器2RW1,RW0:读/写指示 00:计数器锁存命令01:只读/写低 8位10:只读/写高 8位11:先读/写低8位,再读/写高 8位M2,M1,M0:定时器计数器工作方式选择:000-101,方式0-5BCD:计数寄存器数制选择,1:BCD码;0:二进制码8253每个定时器计数器都有6种工作方式,具体如下所述方式0:计数结果中断方式8253工作于方式0时,在写入初始值n后,GATE为高电平时开始计数,OUT 为输出低电平,直到计数器为0,OUT变为高电平直到下次计数开始再变为低电平。
矩形波发生器分析与测试矩形波发生器是一种能够产生矩形波形输出信号的电子设备。
这种设备有多种应用领域,比如在电子音乐乐器中用来产生不同音调的声音信号,或者在数字电子系统中用来产生时钟脉冲等。
本文将对矩形波发生器的原理进行分析,并进行相关测试实验,以便更深入地了解这种设备的工作原理和性能特点。
一、矩形波发生器的原理矩形波发生器是一种能够产生矩形波形输出信号的电路。
它基本上是一个可变频率的方波发生器,能够生成不同频率和占空比的矩形波形信号。
矩形波发生器的基本原理是利用比较器和集成电路内部的反馈电路来实现。
比较器是一种电子设备,能够比较两个电压信号的大小,并输出一个高电平或低电平的逻辑信号。
集成电路内部的反馈电路能够将比较器输出的信号进行反馈处理,从而产生稳定的方波信号输出。
在矩形波发生器中,常用的集成电路包括555计时器、可编程逻辑器件(如FPGA)等。
这些集成电路能够通过外部电路的控制来改变其输出信号的频率和占空比,从而实现矩形波发生器的功能。
为了验证矩形波发生器的性能和稳定性,我们进行了一系列的测试实验。
我们使用示波器对矩形波发生器的输出信号进行了观测和分析。
接下来,我们对矩形波发生器的频率和占空比进行了调节,并记录了相应的实验数据。
1. 输出信号的观测和分析我们将矩形波发生器的输出信号接入示波器,并改变其频率和占空比,观察并记录了相应的波形图和实验数据。
通过观测波形图,我们可以清晰地看到矩形波发生器的输出信号特性,比如波形的上升时间、下降时间、周期等参数。
我们还对输出信号进行了频谱分析,以便更全面地了解矩形波发生器的频率响应特性。
通过频谱分析,我们可以得到输出信号的主频率和谐波分量等信息,从而判断矩形波发生器的频率稳定性和谐波失真情况。
2. 频率和占空比的调节实验我们通过改变矩形波发生器的电路参数和控制信号,来调节其输出信号的频率和占空比。
通过实验测试,我们记录了不同频率和占空比下的输出信号波形图和实验数据,然后对比分析了各组数据的差异和规律。
课程名称:实验项目:实验地点:专业班级:学生姓名:指导教师:本科实验报告通信原理信号源实验学号:2012 年 6 月 16 日一、实验目的和要求:1.掌握频率连续变化的各种波形的产生方法。
2.掌握可变nrz码的产生方法。
3.理解帧同步信号与同步信号在整个通信系统中的作用。
4.熟练掌握信号源模块的使用方法。
二、实验内容:1.观察频率连接可变信号发生器输出的各种波形及7段数码管的显示。
2.观察点频方法信号的输出。
3.观察点频正弦波信号的输出。
4.拨动拨码开关,观察码型可变nrz码的输出。
三、主要仪器设备:信号源模块一台;20m双踪示波器一台;pc机一台;连接线若干。
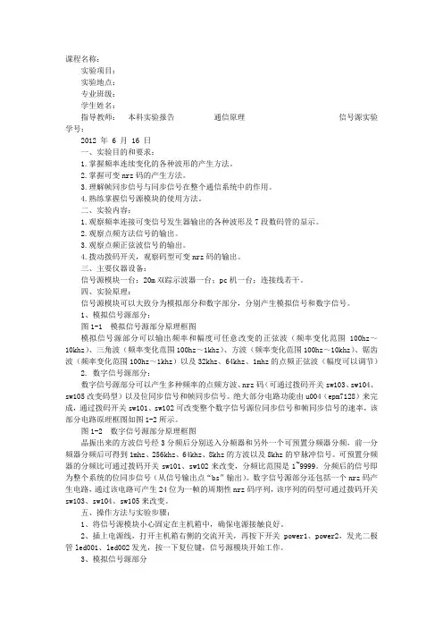
四、实验原理:信号源模块可以大致分为模拟部分和数字部分,分别产生模拟信号和数字信号。
1、模拟信号源部分:图1-1 模拟信号源部分原理框图模拟信号源部分可以输出频率和幅度可任意改变的正弦波(频率变化范围100hz~10khz)、三角波(频率变化范围100hz~1khz)、方波(频率变化范围100hz~10khz)、锯齿波(频率变化范围100hz~1khz)以及32khz、64khz、1mhz的点频正弦波(幅度可以调节) 2. 数字信号源部分:数字信号源部分可以产生多种频率的点频方波、nrz码(可通过拨码开关sw103、sw104、sw105改变码型)以及位同步信号和帧同步信号。
绝大部分电路功能由u004(epm7128)来完成,通过拨码开关sw101、sw102可改变整个数字信号源位同步信号和帧同步信号的速率,该部分电路原理框图如图1-2所示。
图1-2 数字信号源部分原理框图晶振出来的方波信号经3分频后分别送入分频器和另外一个可预置分频器分频,前一分频器分频后可得到1mhz、256khz、64khz、8khz的方波以及8khz的窄脉冲信号。
可预置分频器的分频比可通过拨码开关sw101、sw102来改变,分频比范围是1~9999。
分频后的信号即为整个系统的位同步信号(从信号输出点“bs”输出)。
100hz方波产生电路
要产生100Hz的方波信号,可以使用以下电路:
1. 可编程计数器/分频器:使用可编程计数器或分频器芯片(如CD4017或CD4040)可以将输入频率分频为所需的频率。
例如,如果使用一个10kHz的时钟信号,将其分频100倍就可以得到100Hz的方波信号。
2. 比较器和反馈电路:使用一个比较器(如LM311)和反馈电路可以将一个三角波信号转换为方波信号。
生成一个三角波信号(例如使用集成的波形发生器芯片,如XR2206),然后将其与一个参考电压进行比较,在比较器的输出上产生方波信号。
3. 555定时器:使用555定时器芯片可以产生频率可调的方波信号。
通过选择适当的电阻和电容值,可以调节555定时器的输出频率为100Hz。
这些是一些常见的电路,用于产生100Hz的方波信号。
具体选择哪种电路取决于应用需求、可用元件和设计要求。
在实际应用中,还需要注意电路的稳定性、精度和信号质量等因素。
信号发生器<方波)1 绪论1.1 设计背景数字信号处理器,也称DSP芯片,是针对数字信号处理需要而设计的一种具有特殊结构的微处理器,它是现代电子技术、相结合的产物。
一门主流技术,随着信息处理技术的飞速发展,计算机技术和数字信号处理技术数字信号处理技术逐渐发展成为它在电子信息、通信、软件无线电、自动控制、仪表技术、信息家电等高科技领域得到了越来越广泛的应用。
数字信号处理因为运算速度快,具有可编程特性和接口灵活的特点,使得它在许多电子产品的研制、开发和应用中,发挥着重要的作用。
采用DSP芯片来实现数字信号处理系统是当前发展的趋势。
1.2设计目的1.通过课程设计加深对DSP软件有关知识的学习与应用。
2.学习汇编语言并能熟练掌握与应用。
3.了解定时中断原理。
1.3设计任务1. 设计一个信号发生器<方波)。
2. 在XF引脚上输出任意频率的方波。
2 设计原理及分析2.1设计原理作为本设计的核心器件,DSP芯片的运算能力要求比较高,同时又存在运算过程中大量数据交换的特点。
方波信号发生器是信号中最常见的一种,它能输出一个幅度可调、频率可调的方波信号,在科学研究及生产实践中均有着广泛应用。
目前,常用的信号发生器绝大部分是由模拟电路构成的,当这种模拟信号发生器用于低频信号输出往往需要的RC值很大,这样不但参数准确度难以保证,而且体积大和功耗都很大,而由数字电路构成的低频信号发生器,虽然其低频性能好但体积较大,价格较贵,而本文借助DSP运算速度高,系统集成度强的优势设计的这种信号发生器,比以前的数字式信号发生器具有速度更快,且实现更加简便。
这里说明一下使用TI公司的DSP芯片TMS320C5502<以下简称5502)来产生方波信号的原理:因为产生一个方波信号需要有一个适合的定时器来重复产生一个与方波周期相同的计数周期,并用一个比较寄存器来保持调制值,因此,比较寄存器的值应不断与定时寄存器的值相比较,这样,当两个值相匹配时,就会在响应的输出上产生一个转换<从低到高或从高到低),从而产生输出脉冲,输出的开启<或关闭)时间与被调制的数值成正比,因此,改变调制数值,相关引脚上输出的脉冲信号的宽度也将随之改变。
设计实验2:多功能函数信号发生器一、摘要任意波形发生器是不断发展的数字信号处理技术和大规模集成电路工艺孕育出来的一种新型测量仪器,能够满足人们对各种复杂信号或特殊信号的需求,代表了信号源的发展方向。
可编程门阵列(FPGA)具有髙集成度、髙速度、可重构等特性。
使用FPGA来开发数字电路, 可以大大缩短设计时间,减小印制电路板的面积,提高系统的可靠性和灵活性。
此次实验我们采用DEO-CV开发板,实现函数信号发生器,根据按键选择生产正弦波信号、方波信号、三角信号。
频率范围为10KHz~300KHz,频率稳定度W10-4,频率最小不进10kHz。
提供DAC0832, LM358o二、正文1.方案论证基于实验要求,我们选择了老师提供的数模转换芯片DAC0832,运算放大器LM358以及DEO-CV开发板来实现函数信号发生器。
DAC0832是基于先进CMOS/Si-Cr技术的八位乘法数模转换器,它被设计用来与8080, 8048,8085, Z80和其他的主流的微处理器进行直接交互。
一个沉积硅辂R-2R电阻梯形网络将参考电流进行分流同时为这个电路提供一个非常完美的温度期望的跟踪特性(0. 05%的全温度范围过温最大线性误差)。
该电路使用互补金属氧化物半导体电流开关和控制逻辑来实现低功率消耗和较低的输出泄露电流误差。
在一些特殊的电路系统中,一般会使用晶体管晶体管逻辑电路(TTL) 提高逻辑输入电压电平的兼容性。
另外,双缓冲区的存在允许这些DAC 数模转换器在保持一下个数字 词的同时输出一个与当时的数字词对应的电压。
DAC0830系列数模转 换器是八位可兼容微处理器为核心的DAC 数模转换器大家族的一员。
LM358是双运算放大器。
内部包括有两个独立的、高增益、内部频 率补偿的双运算放大器,适合于电源电压范围很宽的单电源使用,也 适用于双电源工作模式,在推荐的工作条件下,电源电流与电源电压 无关。
它的使用范围包括传感放大器、直流增益模块和其他所有可用 单电源供电的使用运算放大器的场合。
定时器/计数器、8253方波一、实验目的⑴学会8253芯片和微机接口原理和方法。
⑵掌握8253定时器/计数器的工作方式和编程原理。
二、实验内容8253的0通常工作在方式3,产生方波。
三、编程提示8253芯片介绍8253是一种可编程定/计数器,有三个十六位计数器,其计数频率范围为0~2M H Z,用+5V 单电源供电。
8253的功能用途:⑴延时中断 ⑸实时时钟⑵可编程频率发生器 ⑹数字单稳⑶事件计数器 ⑺复杂的电机控制器⑷二进制倍频器8253的六种工作方式:⑴方式0:计数结束中断 ⑷方式3:方波频率发生器⑵方式1:可编程频率发生 ⑸方式4:软件触发的选通信号⑶方式2:频率发生器 ⑹方式5:硬件触发的选通信号8253的0号通道工作在方式3,产生方波。
四、参考流程框图五、参考程序CODE SEGMENTASSUME CS:CODE,DS:CODE,ES:CODEORG 3490HH9: MOV DX,0FFE3HMOV AL,36HOUT DX,ALMOV DX,0FFE0HMOV AL,00HOUT DX,ALMOV AL,10HOUT DX,ALJMP $CODE ENDSEND H9六、实验步骤⑴按实验电路图连接线路:按实验电路图连接138译码输入端A.B.C,其中A连A2,B连A3,C连A4,138使能控制输入端G与位于地址线A0引出孔所在位置下方的使能控制输出端G作对应连接,该端的寻址范围为0F F E0H~0F F F F H。
①8253的G A T E0接+5V。
②8253的C L K0插孔接分频器74L S393的T2插孔,分频器的频率源为:4.9152M H z(已连好)。
③把8253的C S孔与138译码器的Y0孔相连。
④用8芯排线或8芯扁平线把D0~D7总线接口(部分机型位于8251右侧)与数据总线单元D0~D7任一接口相连。
⑵运行实验程序:在系统处于命令提示符“P.”状态下,输入3490,按E X E C键。
四、8253方波实验一、8253芯片介绍引脚图二、仿真图三、8253工作方式8253共有六种工作方式:计数结束中断方式、可编程单稳态输出方式、比率发生器、方波发生器、软件触发选通、硬件触发选通(1)工作方式0:工作方式0被称为计数结束中断方式。
当任一通道被定义为工作方式0时,OUT输出为低电平;若门控信号GATE为高电平,当CPU利用输出指令向该通道写入计数值使WR有效时,OUT仍保持低电平,之后的下一时钟周期下降沿计数器开始减“1”计数,直到计数值为“0”,此刻OUT将输出由低电平向高电平跳变,可用它向CPU发出中断请求,OUT端输出的高电平一直维持到下次再写入计数值为止。
(2)工作方式1:工作方式1被称作可编程单稳态输出方式。
进入这种工作方式,CPU装入计数值n后OUT输出高电平,不管此时的GATE输入是高电平还是低电平,都不开始减“1”计数,必须等到GATE由低电平向高电平跳变形成一个上升沿后,计数过程才会开始。
与此同时,OUT输出由高电平向低电平跳变,形成了输出单脉冲的前沿,待计数值计到“0”,OUT输出由低电平向高电平跳变,形成输出单脉冲的后沿,因此,由方式l所能输出单脉冲的宽度为CLK周期的n倍。
(3)工作方式2:工作方式2被称作比率发生器。
进入这种工作方式,OUT输出高电平,装入计数值n后如果GATE为高电平,则立即开始计数,OUT保持为高电平不变;待计数值减到“1”和“0”之间,OUT将输出宽度为一个CLK周期的负脉冲,计数值为“0”时,自动重新装入计数初值n,实现循环计数,OUT将输出一定频率的负脉冲序列,其脉冲宽度固定为一个CLK周期,重复周期为CLK 周期的n倍。
(4)工作方式3:工作方式3被称作方波发生器。
任一通道工作在方式3,只在计数值n为偶数,则可输出重复周期为n、占空比为1:1的方波。
进入工作方式3,OUT输出低电平,装入计数值后,OUT立即跳变为高电平。
如果当GA TE为高电平,则立即开始减“1”计数,OUT保持为高电平,若n为偶数,则当计数值减到n/2时,OUT跳变为低电平,一直保持到计数值为“0”,系统才自动重新置入计数值n,实现循环计数。
制作一个方波、三角波、正弦波发生器。
要求如下:1、频率在20Hz~20kHz之间,以20Hz为基准,每次10%递增可调。
由按键设定。
要求在不同频率下,波形输出质量近似。
2、峰峰值由按键设定:以0.1V为基准,在0.1V~1V之内,每次10%递增可调。
当峰峰值大于1V后,以0.1V递增可调。
最大峰峰值大于10V。
3、三种信号具有完全相同的频率,具有约定的相位关系:以方波为准,方波的高电平期间,对应于三角波和正弦波的上升进程,方波的低电平期间,对应于三角波和正弦波的下降进程。
4、提高设计一:三种信号的占空比可以在0.1~0.9之间变化,当占空比不为0.5时,三角波将变为锯齿波,正弦波将不再是正弦波——仅在半个周期内满足正弦规律。
5、提高设计二:可以通过旋钮调节三种信号各自的直流偏移量,在 5V范围内全程调节。
6、提高设计三:可以实现上述3种信号的加减运算输出。
7、提高设计四:设输出信号频率为fOUT,给正弦波信号输出设计一个低通滤波器,其截止频率为2fOUT。
目录1.方案论证 (4)1.1总体方案论证 (4)1.2幅度控制方案论证 (6)1.3键盘显示方案论证 (6)1.4最终方案论证 (7)2.硬件设计 (9)3.软件设计 (10)4.理论分析 (11)5.测试方法 (14)6.测试结果分析 (15)7.结论 (27)8.参考文献 (27)9.附录 (28)摘要:高精度测量往往需采用高精度、高稳定性、高分辨率的频率信号源。
采用多个锁相环构成的频率合成器,电路复杂、价格昂贵,且信号建立时间长、动态特性较差。
近年来发展起来的直接数字式频率合成器(DDS)采用高速数字电路和高速D/A 转换技术,具有以往频率合成器难以达到的优点,如频率转换时间短(<20ns)、频率分辨率高(0.01Hz )、频率稳定度高、输出信号频率和相位可快速程控切换等,因此可以很容易地对信号实现全数字式调制。
而且,由于DDS 是数字化高密度集成电路产品,芯片体积小、功耗低,因此可以用DDS构成高性能频率合成信号源而取代传统频率信号源产品。
可编程脉冲信号发生器的设计摘要基于单片机的可编程脉冲信号发生器,通过4x4的非编码矩阵键盘键入脉冲信号的指标参数频率、占空比和脉冲个数,在单片机的控制处理下发出满足信号指标的脉冲信号,并在液晶显示屏的制定位置显示出相关参数。
复位电路采用上电复位和手动复位的复合复位方式,保证单片机在上电和程序运行进入死循环时,单片机均能正常复位。
利用在工作方式1下的定时器和计数输出低频脉冲信号,以及在工作方式2下能够自动重复赋初值的定时器输出高频脉冲信号,从而使频率和占空比满足指标要求。
通过程序设计,使单片机每次发出信号后等到重置信号进行下一次脉冲信号的输出,有效的提高了单片机的使用效率。
本课题设计利用单片机技术,通过相应的软件编程和较简易的外围硬件电路来实现,其产生的脉冲信号干扰小,输出稳定,可靠性高,人机界面友好,操作简单方便,成本低,携带方便,扩展性强。
关键的是,脉冲信号频率、脉冲个数和脉冲占空比可调节,可通过键盘输入并由显示器显示出来。
本课题设计所要达到的指标要求:(1)脉冲信号频率0.1HZ到50KHZ可调并在液晶显示屏指定位置显示。
(2)脉冲信号个数0到9999可调并在液晶显示屏指定位置显示。
(3)脉冲信号占空比任意可调并在液晶屏显屏指定位置示出来。
关键词:单片机,脉冲信号,频率,脉冲个数,占空比Programmable pulse signal generator designABSTRACTThe programmable pulse signal generator based on single chip, through the 4x4 non-coding matrix keyboard inputing pulse signal parameters of frequency, duty cycle and pulse number, pulse signal is sent to meet the targets of signal processing chip.The related parameters are displayed on the setting position on the liquid crystal. The reset circuit by power-on reset and manual reset, ensure the SCM in power and run into dead circulation can be reset. Use in work mode 1 timer and counter output low frequency pulse signal, and in work mode 2 to timer output high frequency pulse signal ,automaticly repeat initialization, so as to make the frequency and duty ratio meet the requirements. Through the program design, the microcontroller each signal and then wait for the reset signal, the signal at the output of the pulse next time, effectively improve the efficiency in the use of single-chip microcomputer.The subject of the use of single-chip technology, which achieved through the corresponding software and the simple peripheral hardware circuit. The advantages of which are the small interference of the pulse signal, output stability, high reliability, friendly man-machine interface, easy operation, low cost, portability, scalability strong. The keys, pulse frequency, pulse number and pulse duty ratio are adjustable, which can be inputed through the keyboard and displayed through LCD.The requirements of this topic design:(1) The pulse signal frequency of 0.1HZ to 50KHZ is adjustable and can be displaied on the specify location in the LCD screen.(2) Pulse signal number of 0 to 9999 is adjusted and can be displaied on the specify location in the LCD screen.(3)Pulse duty ratio is adjustable and can be displaied on the specify location in the LCD screen.KEY WORDS: single chip computer,pulse,hardware circuit,pulse number,duty ratio目录前言 (1)第1章可编程脉冲发生器的相关模块 (4)1.1 AT89C51单片机 (4)1.1.1 AT89C51单片机的结构 (4)1.1.2 AT89C51单片机的引脚功能 (5)1.1.3 AT89C51单片机的中断系统 (9)1.1.4 AT89C51单片机的定时/计数器 (11)1.2 SMC 1602A LCD液晶显示屏 (12)第2章可编程脉冲信号发生器的硬件设计 (14)2.1 硬件系统的总体设计 (14)2.1.1 系统的总体框图 (14)2.1.2 原理阐述 (14)2.2 硬件系统各部分构成 (14)2.2.1电源电路 (14)2.2.2矩阵键盘 (15)2.2.3脉冲信号输出电路 (16)2.3系统电路原理图 (19)第3章可编程脉冲信号发生器的软件设计 (20)3.1矩阵键盘的程序设计 (20)3.2液晶屏显示的程序设计 (21)3.3脉冲生成的程序设计 (23)3.3程序流程图 (24)3.3.1主程序流程图 (24)3.3.2键盘分析子程序流程图 (25)3.3.3显示子程序流程图 (26)3.3.3数值处理子程序流程图 (27)3.3.3脉冲信号生成子程序流程图 (28)3.3.4源程序 (28)第4章可编程脉冲信号发生器的程序编译、调试及仿真 (29)4.1系统程序的编译 (29)4.2系统调试 (30)4.2.1硬件调试 (30)4.2.2软件调试 (30)4.3系统仿真 (32)4.3.1系统仿真图 (32)4.3.2系统的改善 (35)结论 (36)谢辞 (37)参考文献 (38)附录 (39)外文资料翻译 (57)前言信号发生器是一种能产生标准信号的电子仪器,是工业生产和电工、电子实验中经常使用的电子仪器之一。
课程设计任务书学生姓名:专业班级:指导教师:工作单位:信息工程学院题目: 方波发生电路初始条件:计算机、Proteus软件、Cadence软件要求完成的主要任务:(包括课程设计工作量及其技术要求,以及说明书撰写等具体要求)1、课程设计工作量:1.5周2、技术要求:(1)学习Proteus软件和Cadence软件。
(2)设计一个方波发生电路。
(3)利用Cadence软件对该电路设计原理图并进行PCB制版,用Proteus软件对该电路进行仿真。
3、查阅至少5篇参考文献。
按《武汉理工大学课程设计工作规范》要求撰写设计报告书。
全文用A4纸打印,图纸应符合绘图规范。
时间安排:2015.1.12做课设具体实施安排和课设报告格式要求说明。
2015.1.12-1.15学习Proteus软件和Cadence软件,查阅相关资料,复习所设计内容的基本理论知识。
2015.1.16-1.20对方波发生电路进行设计仿真工作,完成课设报告的撰写。
2015.1.21 提交课程设计报告,进行答辩。
指导教师签名:年月日系主任(或责任教师)签名:年月日目录摘要 (I)Abstract .............................................................................................................................. I I 1绪论 (1)2方案论证 (2)3利用Proteus软件进行电路设计及仿真 (5)4利用Cadence软件进行电路设计及PCB绘制 (8)4.1电路原理图设计 (8)4.2 PCB设计 (9)5心得体会 (13)参考文献 (14)摘要方波是一种非正弦曲线的波形,方波的频率成分非常丰富,含有大量的谐波,有频率、周期、幅度、占空比等技术指标,能够产生方波的电路结构称为方波发生器,方波发生器常称为多谐振荡器。
实验频率可编程的方波发生器(1)一、实验目的
1.掌握片内外设 - 定时器的初始化设置
2.掌握片内外设–中断控制系统的初始化设置
3.掌握根据给定条件计算定时器定时周期PRD
二、实验要求
1.利用定时器
2.利用中断系统,
3.利用通用I/O口---- XF
4. 画程序流程图
三、实验内容与步骤
1. 在CCS环境下建立方波发生器的工程项目
2. 编写方波发生器的.ASM主程序
3. 编写方波发生器的.ASM中断服务程序
4. 编写方波发生器的复位向量.ASM文件
5. 编写方波发生器的链接命令 .CMD文件
6.添加上述文件到方波发生器的工程项目中
7. 调试可编程的方波发生器(200ms)
8. 调试可编程的方波发生器(2s)
9. 利用CCS中的图形窗口显示方波发生器产生的波形
四、实验数据
主程序及中断程序代码:
.title "fangbo.asm"
.mmregs
.def CodeStart ;程序入口
.def TINT0_ISR ;Timer0中断服务程序
STACK .usect "STACK",10H ;分配堆栈空间
edata .usect "edata",100
K_TCR_SOFT .set 0B<<11 ;设置TCR定时器控制寄存器的内容;0左移11位K_TCR_FREE .set 0B<<10 ;TCR第10位free=0
K_TCR_PSC .set 0B<<6 ;TCR第9-6位,可设TDDR一样,也可不设自动加载
K_TCR_TRB .set 1B<<5 ;TCR第5位TRB=1此位置1,PSC会自动加载的
K_TCR_TSS .set 0B<<4 ;TCR第4位TSS=0
K_TCR_TDDR .set 1001B<<0 ;TCR第3-0位TDDR=1001B
K_TCR .set
K_TCR_SOFT|K_TCR_FREE|K_TCR_PSC|K_TCR_TRB|K_TCR_TSS|K_TCR_TDDR
K_TCR_STOP .set 1B<<4 ;TSS=1时计数器停止
.data ;数据区
DATA_DP: ;数据区指针
XF_Flag: .word 1 ;当前XF的电平标志,如果XF_Flag=1,则XF=1
.text ;程序区CodeStart:
STM #STACK+10H,SP ;设堆栈指针SP
LD #DATA_DP,DP ;设堆栈指针SP
STM #XF_Flag,AR2 ;标志地址
STM #edata,AR3 ;数据地址
K_IPTR .set 0080h ;设置中断向量地址LDM PMST,A
AND #7FH,A ;保留低7位,清掉高位
OR #K_IPTR,A
STLM A,PMST
CounterSet .set 4
PERIOD .set 3
.asg AR1,Counter
STM #CounterSet,Counter
STM K_TCR_STOP,TCR ;停止定时器
STM #PERIOD,TIM ;装载技术值
STM #PERIOD,PRD ;设定计数周期
STM #K_TCR,TCR ;开始Timer0
STM #0008h,IMR ;允许Timer0中断
STM #0008H,IFR ;清除挂起的中断
RSBX INTM ;开中断
end: nop
B end
TINT0_ISR:
PSHM ST0 ;本中断程序影响TC,位于ST0中
BANZ Next,*Counter-
STM #CounterSet,Counter
BITF *AR2,#1
BC ResetXF,TC
setXF:
ST #1,*AR2
SSBX XF ;置XF为高电平
ST #1,*AR3+
ST #1,*AR3+
ST #1,*AR3+
ST #1,*AR3+
ST #1,*AR3+
ST #1,*AR3+
;SSBX
B Next
ResetXF:
ST #0,*AR2
RSBX XF ;置XF为高电平
ST #0,*AR3+
ST #0,*AR3+
ST #0,*AR3+
ST #0,*AR3+
ST #0,*AR3+
ST #0,*AR3+
;RSBX
Next:
POPM ST0
RETE
.end
复位向量代码:
.title "fangbov.asm"
.ref TINT0_ISR
.sect ".TINT0_ISRv"
TINT: B TINT0_ISR
NOP
NOP
.ref CodeStart
.sect ".fangbov"
RESET: B CodeStart ; Reset中断向量,跳转到程序入口Nop ;用NOP填充表中其余空字
Nop ;B指令占了两个字,所以要填两个NOP
.end
链接命令程序代码:
fangbo.obj
fangbov.obj
-e CodeStart
-m map.map
-o fangbo.out
MEMORY
{
PAGE 0:
VECT: org=0080h len=4h
VECT1: org=00CCh len=4h
PARAM: org=0200h len=0F00h
PAGE 1:
DARAM: org=1000h len=1000h
}
SECTIONS
{
.text :> PARAM PAGE 0
.fangbov :> VECT PAGE 0
.TINT0_ISRv :> VECT1 PAGE 0
STACK :> DARAM PAGE 1
.data :> DARAM PAGE 1
edata :> DARAM PAGE 1
} 五、实验结果
流程图:
设TDDR=9,计算定时器定时周期PRD=199999。