2020华东理工大学控制工程专业考研经验
- 格式:docx
- 大小:17.60 KB
- 文档页数:2
目 录
2017年华东理工大学816控制原理考研真题(回忆版)
2016年华东理工大学816控制原理考研真题(回忆版)
2013年华东理工大学816控制原理考研真题(回忆版)
2012年华东理工大学816控制原理考研真题
2010年华东理工大学816控制原理考研真题
2009年华东理工大学816控制原理考研真题(部分)
2008年华东理工大学816控制原理考研真题
2007年华东理工大学416控制原理考研真题
2006年华东理工大学458控制原理考研真题
2005年华东理工大学458控制原理考研真题
2004年华东理工大学458控制原理考研真题
2003年华东理工大学458控制原理考研真题
2002年华东理工大学459控制原理考研真题
2001年华东理工大学459控制原理考研真题
2000年华东理工大学459控制原理考研真题。
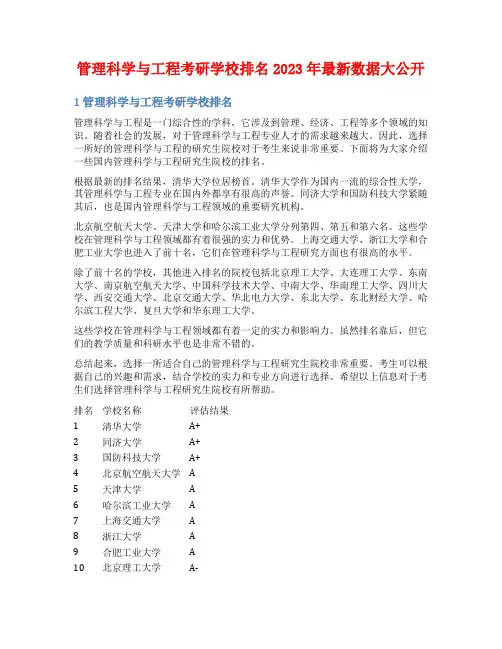
管理科学与工程考研学校排名2023年最新数据大公开1管理科学与工程考研学校排名管理科学与工程是一门综合性的学科,它涉及到管理、经济、工程等多个领域的知识。
随着社会的发展,对于管理科学与工程专业人才的需求越来越大。
因此,选择一所好的管理科学与工程的研究生院校对于考生来说非常重要。
下面将为大家介绍一些国内管理科学与工程研究生院校的排名。
根据最新的排名结果,清华大学位居榜首。
清华大学作为国内一流的综合性大学,其管理科学与工程专业在国内外都享有很高的声誉。
同济大学和国防科技大学紧随其后,也是国内管理科学与工程领域的重要研究机构。
北京航空航天大学、天津大学和哈尔滨工业大学分列第四、第五和第六名。
这些学校在管理科学与工程领域都有着很强的实力和优势。
上海交通大学、浙江大学和合肥工业大学也进入了前十名,它们在管理科学与工程研究方面也有很高的水平。
除了前十名的学校,其他进入排名的院校包括北京理工大学、大连理工大学、东南大学、南京航空航天大学、中国科学技术大学、中南大学、华南理工大学、四川大学、西安交通大学、北京交通大学、华北电力大学、东北大学、东北财经大学、哈尔滨工程大学、复旦大学和华东理工大学。
这些学校在管理科学与工程领域都有着一定的实力和影响力。
虽然排名靠后,但它们的教学质量和科研水平也是非常不错的。
总结起来,选择一所适合自己的管理科学与工程研究生院校非常重要。
考生可以根据自己的兴趣和需求,结合学校的实力和专业方向进行选择。
希望以上信息对于考生们选择管理科学与工程研究生院校有所帮助。
排名学校名称评估结果1 清华大学A+2 同济大学A+3 国防科技大学A+4 北京航空航天大学 A5 天津大学 A6 哈尔滨工业大学 A7 上海交通大学 A8 浙江大学 A9 合肥工业大学 A10 北京理工大学A-11 大连理工大学A-12 东南大学A-13 南京航空航天大学A-14 中国科学技术大学A-15 中南大学A-16 华南理工大学A-17 四川大学A-18 西安交通大学A-19 北京交通大学B+20 华北电力大学B+21 东北大学B+22 东北财经大学B+23 哈尔滨工程大学B+24 复旦大学B+25 华东理工大学B+2理科考研好考的专业推荐理科考研是许多理科生的选择,而选择一个好考的专业是他们考研路上的重要一步。
华东理工大学(East China University of Science and Technology)简称“华理”,位于上海市,是中华人民共和国教育部直属的一所具有理工特色,覆盖理、工、农、医、经、管、文、法、艺术、哲学、教育11个学科门类的研究型全国重点大学;国家首批“双一流”世界一流学科建设高校,国家首批“211工程”、“985平台”重点建设高校,高水平行业特色大学优质资源共享联盟成员,入选国家建设高水平大学公派研究生项目、111计划、卓越工程师教育培养计划、2011计划、国家级新工科研究与实践项目、国家大学生创新性实验计划、全国深化创新创业教育改革示范高校、中国政府奖学金来华留学生接收院校等;1956年全国首批招收研究生的学校之一,全国首批博士、硕士、学士学位授予单位,国家首批实施自主招生改革的22所高校之一,首批六所设有国家技术转移中心的创新型、综合类研究型大学之一。
在2016年发布的三大世界大学排名中,华理均进入世界前500强,在泰晤士高等教育世界大学排名中列中国大陆第15,在QS世界大学排名中列中国大陆第21,在世界大学学术排名中列中国大陆第24。
”01华东理工大学商学院华东理工大学商学院(原名工商经济学院)作为华东理工大学转型为综合性大学的一项重要发展计划,在1983年建立的管理科学与工程系和1987年建立的经济发展研究所基础上,成立于1990年。
华东理工大学商学院集经济学科与管理学科为一体,设有管理科学与工程系、工商管理系、经济学系、会计学系、金融学系等5个系;学院拥有1个上海高校人文社会科学重点研究基地:能源经济与环境管理研究中心,5个校级研究所:经济发展研究所、欧洲研究所、电子商务研究所、虚拟商务研究中心和金融物理研究中心,9个院级研究所和研究中心:金融工程研究所、能源经济与环境管理研究所、运营与供应链管理研究所、组织管理研究所、公司财务研究所、营销科学研究所、人力资源管理研究中心、会计信息化与财务决策研究中心、商务英语教学与研究中心等;依托学校和行业,跨学科成立了的研究中心是:虚拟商务研究中心、能源经济与环境管理研究中心、中国石油化工集团公司暨华东理工大学能源与化工经济管理研究中心、金融物理研究中心和华居汇特色产业小镇研究中心;学院还设有专业学位教育中心、高层管理培训中心、中澳合作MBA教育项目等。
本表所统计专业课的仅是“0811 控制科学与工程”一级学科下属的几个专业(二级学科)。
双控=控制理论与控制工程;检测=检测技术与自动化装置;系统=系统工程;模式=模式识别与智能系统;导航=导航、制导与控制;复试——指的是复试笔试科目。
此仅为部分重点院校或重点专业;部分学校的同一名称的专业分布在不同的学院,也一并列出。
还有若干学校复试信息不完全,请予以补充;如果信息有误,请指明。
北京工业大学421自动控制原理复试:1、电子技术2、计算机原理北京航空航天大学[双控] 432控制理论综合或433控制工程综合[检测] 433控制工程综合或436检测技术综合[系统] 431自动控制原理或451材料力学或841概率与数理统计[模式] (自动化学院)433控制工程综合或436检测技术综合、(宇航学院)423信息类专业综合或431自动控制原理或461计算机专业综合[导航] (自动化学院)432控制理论综合或433控制工程综合、(宇航学院)431自动控制原理复试:无笔试。
1) 外语口语与听力考核;2) 专业基础理论与知识考核;3) 大学阶段学习成绩、科研活动以及工作业绩考核;4) 综合素质与能力考核北京化工大学440电路原理复试:综合1(含自动控制原理和过程控制系统及工程)、综合2(含自动检测技术装置和传感器原理及应用)、综合3(含信号与系统和数字信号处理)注:数学可选择301数学一或666数学(单)北京交通大学[双控/检测]404控制理论[模式]405通信系统原理或409数字信号处理复试:[电子信息工程学院双控]常微分方程[机械与电子控制工程学院检测]综合复试(单片机、自动控制原理)[计算机与信息技术学院模式] 信号与系统或操作系统北京科技大学415电路及数字电子技术(电路70%,数字电子技术30%)复试: 1.数字信号处理 2.自动控制原理 3.自动检测技术三选一北京理工大学410自动控制理论或411电子技术(含模拟数字部分)复试:微机原理+电子技术(初试考自动控制理论者)、微机原理+自动控制理论(初试考电子技术者)、运筹学+概率论与数理统计。
考研,说不痛苦都是假的,但其实最多的是辛苦。
下定决心准备考研是从大三结束的那个暑假开始的,所以想说:只要努力开始,一切都来得及。
在这场考试中,我确实也发挥出了最佳实力,多少也算是逆袭,成功上岸。
对于开始的过程来说谁也做不到完美,所以只能在有限时间内,争取做最有效的提升,更要关注自己不擅长的地方。
避免在不擅长的地方出现更大的问题。
话说回来,对于所有科目来说,付出与分数是成正比的,所以千万不要抱着侥幸心理去学习!一定要掌握好基础,循序渐进的努力用功才行!对于备考策略,之前从很多学长学姐经验贴里学到的再加上自己这几个月的经验,所以跟大家分享一下我的经验。
我不是什么大神级别的人,也不能够帮助自认为是学渣的孩子复习没几天就能逆袭成学神,但是我的这些经验对于跟我一样,资质普通的考生来讲应该还是有一些借鉴意义的。
首先,我不鼓励大家去经历头悬梁锥刺股的那种学习的刻苦,都什么年代了,提高学习效率的方法多的是,找到适合自己的学习方法远比头悬梁锥刺股来的让人开心。
下面就讲讲我的备考经验吧,也希望大家早日找到适合自己的学习节奏和学习方法。
篇幅总体会比较长,只因,考研实在是一项大工程,真不是一两句话可描述完的。
所以希望大家耐心看完,并且会有所帮助。
文章结尾处附上我自己备考阶段整理的学习资料,大家可以自取。
华东理工大学数学的初试科目为:(101)思想政治理论(201)英语一(605)数学分析和(817)高等代数参考书目为:1.《数学分析》(第二版)(上、下册),陈传璋等4人,高等教育出版社。
2.《高等代数》,北京大学数学系,高等教育出版社。
先介绍一下英语现在就可以开始背单词了,识记为主(看着单词能想到其中文章即可,不需要能拼写)从前期复习到考试前每天坚持两到四篇阅读(至少也得一篇)11月到考试前一天背20篇英语范文(能默写的程度)。
那些我不熟悉的单词就整理到单词卡上,这个方法也是我跟网上经验贴学的,共整理了两本,每本50页左右,正面写英语单词,背面写汉语意思。
华东理工大学选课指南1.学校有多少国家“双一流”建设学科?国家“双一流”建设学科3个:化学、材料科学与工程、化学工程与技术。
2.学校有多少重点学科?国家重点建设一级学科1个:化学工程与技术。
国家重点建设二级学科8个:化学工程、化学工艺、生物化工、应用化学、工业催化、化工过程机械、控制理论与控制工程、材料学。
上海市重点学科10个:化学工程、生物工程(包括生物化工)、应用化学、材料学、发酵工程、化工过程机械、环境工程、控制理论与控制工程、农药学、社会学。
3.学校有多少个硕士点、博士点?我校学位授权点覆盖理、工、经、管、文等11个学科门类,拥有本科专业76个;一级学科硕士学位授权点30个,二级学科硕士学位授权点142个;硕士专业学位授权点16个;一级学科博士学位授权点13个,二级学科博士学位授权点80个;博士后科研流动站14个。
4.学校哪些专业是教育部批准的一流专业?教育部自2019年4月起实施一流本科专业建设“双万计划”,我校入选国家级一流本科专业建设点26个:化学工程与工艺、资源循环科学与工程、应用化学、生物工程、制药工程、药学、高分子材料与工程、无机非金属材料工程、自动化、计算机科学与技术、过程装备与控制工程、环境工程、能源与动力工程、信息管理与信息系统、社会工作、油气储运工程、生物技术、食品科学与工程、复合材料与工程、信息工程、机械设计制造及其自动化、数学与应用数学、物流管理、工商管理、社会学、公共事业管理;入选省级(上海市)一流本科专业建设点3个:轻化工程、化学、生物技术。
5.华东理工大学教务管理系统入口https:///6.转专业双向选择”转专业是学校推进素质教育、鼓励个性发展、强化质量意识、改革培养模式的一个重要举措,使优秀学生和确有专长的学生能够脱颖而出。
本科一、二年级的学生在学校规定的时间内(一般在每学年第二学期),可根据自己的意愿提出转专业的申请,学校将根据学生的学业成绩和个人特长,按照一定的筛选规则和程序,批准部分学生转入其他专业学习。
关于学校选择:一开始,我就定了考研一定要考到上海去。
作为一个发展十分不充分的专业,上海,广州应该算是发展的最好的两个地方,介于自己的偏好,上海是我选择专业的一个重要因素。
而招收社会工作专业硕士的在上海只有三所学校,复旦大学,华东理工大学和上海大学。
开始的时候是觉得复旦比较难,而上海大学网上有传闻不喜欢第一志愿报考的学生,所以定下来华东理工。
不过好像开始招生的缘故,复旦大概没有想象中难考,我隔壁班一个同学最后是考上了复旦的社会工作硕士。
所以有想要上复旦的同学其实也是可以挑战一下。
关于初试:英语和政治就没什么好说了,这是公共课的部分,大家的复习应该都是差不多的。
社工专业硕士考的是英语二,基本上比英语一要简单,作文写的是图表,可能要稍微注意这些方面。
专业课的话,我是根据社会工作专业硕士的那个提纲大概来复习的。
基本上社会工作专业硕士是没有参考书的。
书我就是用的大学本科时候上的那些书,很多都是华东理工的老师写的。
专业课考试的具体内容因为太久已经记得不是很清楚了,只是知道一大片关于社会学的相关内容考的很少,貌似只有一道题,大部分考的都是社工,在这一点上其实我非常吃亏,因为我花了非常多的精力去背社会学的基础知识。
专业课考试的内容其实算非常基础,实务里面最后的大题目我记得是考的论文包括哪几部分,要怎么写这种题目。
华东理工的老师在专业课给分的部分应该是非常大方的,我考试的分数出来之后我自己是很惊讶的,原本觉得根本考不到这个分数的,虽然我的排名只是中等,我们第一名有考到410多分,我自己感觉分数是比较虚的,很符合华东理工每年分数偏高的传统。
建议大家可以选择靠谱稳妥的辅导班来帮助自己理清头绪,打牢基础,个人觉得爱考机构很专业。
那里的老师还有多年帮助学生参加复试的经验,有几个同学就在那上的辅导课,复试时还免费帮助模拟场景,回答问题什么的。
关于复试:复试的部分前几天才结束,记得比较清楚,我就多说一点。
华东理工复试真的是拖的很久,不仅复试时间比较迟,复试的时间跨度也很长。
复习题1一、填空题1.通过晶体中原子中心的平面叫。
2.晶体中原子(离子或分子)规则排列的方式称为。
3.晶格中与任一个原子相距最近且距离相等的原子的数目叫做。
4.在体心立方晶格中,原子密度最大的晶面是。
在面心立方晶格中,原子密度最大的晶面是。
5. 在体心立方晶格中,原子密度最大的晶向是。
在面心立方晶格中,原子密度最大的晶向是。
6. 体心立方晶胞的致密度为。
面心立方晶胞的致密度为。
7 .一种金属元素同另一种或几种其它元素,通过熔化或其它方法结合在一起所形成的具有金属特性的物质叫做。
8.组成合金独立的、最基本的单元叫做。
9.在金属或合金中,具有一定化学成分、具有一定晶体结构的均匀组成部分叫做。
10.合金组元通过溶解形成一种成分和性能均匀、且结构与组元之一相同的固相称为。
11.合金组元相互作用形成晶格类型和特性完全不同于任一组元的新相叫。
12.固态合金中有两类基本相,它们是和。
13.金属材料的组织取决于它的和。
二、选择题1.某晶面在x、y、z三个坐标轴上的截距分别为2,1, ∞,则该晶面的晶面指数为:a. (1 2 0)b. (2 1 0)c. (0 1 2)2.金属化合物的特性一般是:a. 熔点较高、硬度高、脆性大b. 熔点较低、硬度低、脆性低c. 熔点较低、硬度高、脆性低3.固溶体的晶体结构与:a. 溶剂的晶体结构相同b. 溶质的晶体结构相同c. 与溶质和溶剂的晶体结构都不同三、是非题1.致密度越大原子排列紧密程度就越大。
2. 面心立方晶体的致密度大于体心立方的致密度。
3. 配位数越大原子排列紧密程度就越小。
4. 面心立方晶体的配位数小于体心立方的配位数。
5. 在立方晶系中,晶面指数(hkl)实际表示一组原子排列相同的垂直晶面。
6. 在立方晶系中,晶向指数[uvw]实际表示一组原子排列相同的垂直晶向。
7. 在立方晶系中,晶面族{hkl}表示许多原子排列相同但空间位向不同(即不平行)的晶面。
8. 在立方晶系中,晶向族<uvw>表示许多原子排列相同但空间位向不同(即不平行)的晶向。
考研经验贴之华东理工大学控制工程专业
读研,有挺多选择的,所以你需要做的就是做好充足的准备工作,不管你是保研还是考研还是其他途径,都是你的选择,所以,我想说在前面的是,踏实做好每个选择,走好每一步,这是我的这篇经验的核心吧。
有机会获得保研资格的同学,要及时关注学校发出来的夏令营方面的通知并及时准备好各种材料,找好教授签名的介绍信,当然了自己去看相关具体要求,可能需要你的本科成绩还有本科相关背景吧,比如做的项目多少?发表文章多少?等等这些都是需要考量的。
当然对于大部分是没有获得保研资格的同学,下面就是给你准备的,脚踏实地的复习才是王道。
考研分为公共课和专业基础课,那就先和你们说说分值大一点的科目。
数学和专业课,这两门是拉分的科目,另外据以往传统,数学是一年难一年容易,也就是我们平时所说的大小年,17年小年,18年题目就难了点,19年题目其实有人说难,也有人说简单,这个就人云亦云了,我个人觉得2019年的数学题目并没有2018年的难,他们在那怨声载道的都是平时没有很好复习充分的,也就是我说的没有脚踏实地,没有走好每一步。
现在已经6月份了,可以说好多人现在还没开始认真准备,或许是课程的原因,或许是其他原因,反正现在就得好好抓紧时间了,数学建议看19年复习的一些基础强化冲刺视频,哪个老师都可以,重在理解,数学我也觉得会是好多工科男的强项吧,汤家凤的每一章节的练习都分了基础,强化,冲刺对应于我们看的视频,看完一个章节就做一个章节的题目,还要做好相对应的错题,我呢,有点大老粗,就一根红笔一根黑色签字笔,到后面复习的时候就有点杂乱,浪费了一些时间,所以这里还是希望你们能有属于自己的那一套复习方法。
做考研数学题,我觉得没有高中那么很有技巧性的东西,这也是让我感觉到比较吃力,有些很抽象的题目我不是自己理解做出来的,我完全是背出来的,就是类似的题目,我做过,靠自己的记忆写出一丢丢,好得个几分,所以学会总结很重要,要学会如何找到切入点。
到后期,可以训练大家的时间和解题能力,可以用几张草稿纸作为答题纸,差不多10月份的时候就全面开始魔鬼般的训练吧,一天一张数学试卷,真题,模拟题,刷刷刷。
华东理工大学的控制工程考自控原理,参考用书《自动控制原理》,现在这个时候可以着手开始自己的复习了,不早不晚,因为暑假也快到来了,自控试题,计算量贼大,这就需要我们平时的训练了,选择视频可以看石群老师的自控视频,题目参考选择可以是胡寿松的,也可以是刘豹的现代控制课后习题,大家还可以去找到华东理工大学本科的复习题,期末试题来练练手,最重要的就是真题了,2012年-2018年的真题都是可以找得到的,还有一点我觉得需要提出来的就是,大多数人有的你也有,你有的他们也有,所以这些题还远远不够,我们的智商其实都是差不多的,我相信大家做了好多题后,理解好各个知识点后最后的分数不会相差太多,就怕你不求甚解。
真题是需要多做几遍的,每一章基本一章一道题目,结构
简化图,你得知道图节点的简化与相应转换,把一个负责的结构图简化,这样更容易根据它的增益写出他的式子;根轨迹判定,需要你要学会画图,根据零点和极点画出根轨迹,那7个步骤需要铭记于心,加上一个零点后有什么作用,这些都是往年出现的;还有好多其他的知识点,伯德图,奈奎斯特判据,开环传递函数及闭环传递函数的概念,等等,所以知道这些几乎是必考的知识点后,可以做做胡寿松的题库,根据知识点做这些题目,针对性更强,效果会更好,也更容易上手,最后再留下最近几年的真题,额外做下综合训练,基本上也就差不多了,还有时间的话可以找下其他高校的自控真题,要有解析的那种,否则做了也不知道自己做的答案是对是错。
复试过程,初试好多人分数都挺高的,所以复试并不希望你们掉以轻心,还是那句话,踏踏实实复习才是王道。
复试笔试特别特别重要,因为初试大家差不多,复试要拉开差距的话那就只剩下笔试了,我选择的复试笔试科目是单片机,可以用《52单片机》这本书。
因为我本科学过这门课,微机原理这本书偏厚,需要花费时间多点,单片机可以看凌志浩老师的视频,8255的扩展啥的大家完全可以根据本科的期末试卷和课后习题,还有就是老师的上课授课PPT这些来复习的,老师出题都会出本校上课的那些范围,再加上凌老师的视频参考,稳了,视频里面的一些书上没有涉及到的,没有讲的知识点,那么这就会是考试的拉分处了,比如根据芯片型号来判断它的大小,试卷还有实际应用题,这些题型其实书上,试卷上都是存在的,机器码,BCD码,中断方式等知识点也需要好好消化,最后还是建议大家把我上面说的那些题目好好做做,万一出现原题了呢,即使没出现原题,类似题目是肯定会有的。
接着就是面试了,面试,我觉得还是比较公平的,英语面试会有提问的,这个我感觉大家都没什么问题,英语这块不用担心,专业课面试就有点痛苦了,好多我都不怎么会,我到现在也没什么很具体的印象,有点空白,大家要是面试也要好好准备的话,检测传感器,过控那就好好看看吧,现场总线这个老师挺感兴趣的好像,其他的就是老师可能跟你唠唠嗑啥的,不用紧张,最后再说一句,52单片机笔试很重要很重要很重要,当然你另一个学得好那就选它吧。
复试微机原理貌似大都是8086编程的,没有89C51编程的吧,至少我身边的这些同学们也都是这样说的,所以,还是看你自己了。
关于政治和英语,相信大家多多少少都有些体会,我也就不多说了,打字打了这么多也有点累了,大家加油。
踏实做好每个选择,走好每一步!。