高中数学必修5高中数学必修5等差数列复习教案 (1)
- 格式:doc
- 大小:64.00 KB
- 文档页数:3
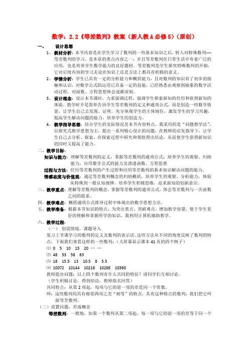
等差数列教学目标:明确等差中项的概念,进一步熟练掌握等差数列的通项公式及推导公式;培养学生的应用意识,提高学生的数学素质.教学重点:等差数列的定义、通项公式、性质的理解与应用.教学难点:灵活应用等差数列的定义及性质解决一些相关问题.教学过程:Ⅰ.复习回顾等差数列定义:a n -a n -1=d (n ≥2),等差数列通项公式:a n =a 1+(n -1)d (n ≥1),推导公式:a n =a m +(n -m )dⅡ.讲授新课首先,请同学们来思考这样一个问题.问题1:如果在a 与b 中间插入一个数A ,使a 、A 、b 成等差数列,那么A 应满足什么条件?由等差数列定义及a 、A 、b 成等差数列可得:A -a =b -A ,即:a =a +b 2 . 反之,若A =a +b 2 ,则2A =a +b ,A -a =b -A ,即a 、A 、b 成等差数列. 总之,A =a +b 2 a ,A ,b 成等差数列.如果a 、A 、b 成等差数列,那么a 叫做a 与b 的等差中项.不难发现,在一个等差数列中,从第2项起,每一项(有穷数列的末项除外)都是它的前一项与后一项的等差中项.如数列:1,3,5,7,9,11,13,……中,3是1和5的等差中项,5是3和7的等差中项,7是5和9的等差中项等等.进一步思考,同学们是否还发现什么规律呢?比如5不仅是3和7的等差中项,同时它也是1和9的等差中项,即不仅满足5=3+72,同时还满足5=1+92. 再如7不仅是5和9的等差中项,同时它也是3和11的等差中项,还是1和13的等差中项,即:7=5+92 =3+112 =1+132. 看来,a 2+a 4=a 1+a 5=2a 3,a 4+a 6=a 3+a 7=2a 5依此类推,可得在一等差数列中,若m +n =p +q ,则a m +a n =a p +a q .下面,我们来看一个实际问题.[例1]梯子的最高一级宽33 cm ,最低一级宽110 cm ,中间还有10级,各级的宽度成等差数列,计算中间各级的宽度.分析:首先要数学建模,即将实际问题转化为数学问题,然后求其解,最后还要结合实际情况将其还原为实际问题的解.解:用{a n }表示梯子自上而下各级宽度所成的等差数列,由已知条件,有a 1=33,a 12=110,n =12.由通项公式,得a 12=a 1+(12-1)d ,即:110=33+11d ,解得:d =7.因此,a 2=33+7=40,a 3=40+7=47,a 4=54,a 5=61,a 6=68,a 7=75,a 8=82,a 9=89,a 10=96,a 11=103.答案:梯子中间各级的宽度从上到下依次是40 cm ,47 cm ,54 cm ,61 cm ,68 cm ,75 cm ,82 cm ,89 cm ,96 cm ,103 cm.评述:要注意将模型的解还原为实际问题的解.[例2]已知数列的通项公式为a n =pn +q ,其中p 、q 是常数,且p ≠0,那么这个数列是否一定是等差数列?如果是,其首项与公差是什么?分析:由等差数列的定义,要判定{a n }是不是等差数列,只要看a n -a n -1(n ≥2)是不是一个与n 无关的常数就行了.解:取数列{a n }中的任意相邻两项a n -1与a n (n ≥2),a n -a n -1=(pn +q )-[p (n -1)+q ]=pn +q -(pn -p +q )=p它是一个与n 无关的常数,所以{a n }是等差数列,且公差是p .在通项公式令n =1,得a 1=p +q ,所以这个等差数列的首项是p +q ,公差是p .看来,等差数列的通项公式可以表示为:a n =pn +q (其中p 、q 是常数)当p =0时,它是一常数数列,从图象上看,表示这个数列的各点均在y =q 的图象上.当p ≠0时,它是关于n 的一次式,从图象上看,表示这个数列的各点均在一次函数y =px +q 的图象上.例如,首项是1,公差是2的无穷等差数列的通项公式为:a n =2n -1,相应的图象是直线y =2x -1上的均匀排开的无穷多个孤立点.如图所示:[例3]已知三个数成等差数列,其和为15,其平方和为83,求此三个数.解:设此三数分别为x -d 、x 、x +d则⎩⎨⎧(x -d )+x +(x +d )=15(x -d )2+x 2+(x +d )2=83解得x =5,d =±2.∴所求三个数列分别为3、5、7或7、5、3.评述:三个数成等差数列时注意其设法.[例4]已知数列{a n }为等差数列,a 1=2,a 2=3,若在每相邻两项之间插入三个数后,和原数列仍构成一个等差数列,试问:(1)原数列的第12项是新数列的第几项?(2)新数列的第29项是原数列的第几项?分析:运用递推归纳的思想方法,从特殊中找规律,得到或猜想出一般结论,然后再回到特殊解决问题,这应该是解决本题的一个基本途径.解:原数列的第一项是新数列的第1项,原数列的第二项是新数列的第2+3=5项,原数列的第三项是新数列的第3+2×3=9项.……原数列的第n 项是新数列的第n +(n -1)×3=4n -3项.(1)当n =12时,4n -3=4×12-3=45,故原数列的第12项是新数列的第45项.(2)令4n -3=29,解得n =8,故新数列的第29项是原数列的第8项.评述:一般地,在公差为d 的等差数列每相邻两项之间插入m 个数,构成一个新的等差数列,则新数列的公差为dm +1 ,原数列的第n 项是新数列的第n +(n -1)m =(m +1)n -m 项.[例5]在等差数列{a n }中,若a 3+a 8+a 13=12,a 3a 8a 13=28,求{a n }的通项公式. 分析一:利用等差数列的通项公式求解.解法一:设所求的通项公式为a n =a 1+(n -1)d则⎩⎨⎧(a 1+2d )+(a 1+7d )+(a 1+12d )=12(a 1+2d )(a 1+7d )(a 1+12d )=28即⎩⎨⎧ a 1+7d =4 ①(a 1+2d )(a 1+7d )(a 1+12d )=28 ②①代入②得(a 1+2d )(a 1+12d )=7③∵a 1=4-7d ,代入③,∴(4-5d )(4+5d )=8即16-25d 2=7,解得d =±35 . 当d =35 时,a 1=-15 ,a n =-15 +(n -1)·35 =35 n -45当d =-35 时,a 1=415 ,a n =415 +(n -1)·(-35 )=-35 n +445. 分析二:视a 3,a 8,a 13作为一个整体,再利用性质:若m +n =p +q ,则a m +a n =a p +a q 解题.解法二:∵a 3+a 13=a 8+a 8=2a 8,又a 3+a 8+a 13=12,故知a 8=4代入已知得⎩⎨⎧a 3+a 13=8a 3·a 13=7 解得⎩⎨⎧a 3=1a 13=7 或⎩⎨⎧a 3=7a 13=1由a 3=1,a 13=7得d =a 13-a 313-3 =7-110 =35. ∴a n =a 3+(n -3)·35 =35 n -45. 由a 3=7,a 13=1,仿上可得:a n =-35 n +445. 评述:在解答本题时,首先应注意到{a n }是等差数列这个大前提,否则,仅有a 3+a 8+a 18=12及a 3a 8a 13=28就无法求出a 3,a 8,a 13的具体值;其次,应注意到a 3,a 8,a 13中脚码3,8,13间的关系:3+13=8+8,从而得到a 3+a 13=a 8+a 8=2a 8.Ⅲ.课堂练习课本P 36练习已知一个无穷等差数列的首项为a 1,公差为d :(1)将数列中的前m 项去掉,其余各项组成一个新的数列,这个数列是等差数列吗?如果是,它的首项与公差分别是多少?解:设一无穷等差数列为:a 1,a 2,…,a m ,a m +1,…,a n ,…若去掉前m 项,则新数列为:a m +1,…,a n ,…,即首项为a m +1,公差为d 的等差数列.(2)取出数列中的所有奇数项,组成一个新的数列,这个数列是等差数列吗?如果是,它的首项与公差分别是多少?解:若设一无穷等差数列为:a 1,a 2,a 3,a 4,a 5,…,a n ,…,则取出数列中的所有奇数项,组成的新数列为:a 1,a 3,a 5,…,a 2m -1,…即,首项为a 1,公差为2d 的等差数列.(3)取出数列中的所有项数为7的倍数的各项,组成一个新的数列,这个数列是等差数列吗?如果是,它的首项与公差各是多少?设一无穷等差数列为:a1,a2,a3,…,a n,…,则新数列为:a7,a14,a21,…,a7m,…,即首项为a7,公差为7d的等差数列.Ⅳ.课时小结通过本节学习,首先,需掌握等差中项概念,及A=a+b2与a,A,b成等差数列的关系,另外,还应注意等差数列的定义、通项公式、性质的灵活应用. Ⅴ.课后作业课本P39习题 4,5,6,7。
等差数列(2)【三维目标】:一、知识与技能1.进一步熟练掌握等差数列的通项公式及推导公式,掌握等差数列的特殊性质及应用;掌握证明等差数列的方法;2.明确等差中项的概念和性质;会求两个数的等差中项;3.能在具体的问题情境中,发现数列的等差关系,并能用有关知识解决相应的问题;4.能通过通项公式与图像认识等差数列的性质,体会等差数列是用来刻画一类离散现象的重要数学模型,体会等差数列与一次函数的关系;能用图像与通项公式的关系解决某些问题。
二、过程与方法通过等差数列的图像的应用,进一步渗透数形结合思想、函数思想;通过等差数列通项公式的运用,渗透方程思想。
三、情感、态度与价值观通过对等差数列的研究,使学生明确等差数列与一般数列的内在联系,从而渗透特殊与一般的辩证唯物主义观点。
【教学重点与难点】:重点:等差中项的概念及等差数列性质的应用。
难点:等差中项的概念及等差数列性质的应用。
【学法与教学用具】:1. 学法:2. 教学用具:多媒体、实物投影仪.【授课类型】:新授课【课时安排】:1课时【教学思路】:一、创设情景,揭示课题1.复习等差数列的定义、通项公式(1)等差数列定义(2)等差数列的通项公式:d n a a n )1(1-+= (=n a d m n a m )(-+或p dn a n +=(p 是常数))(3)公差d 的求法:① =d n a -1-n a ②=d 11--n a a n ③=d mn a a m n -- 2.等差数列的性质:(1)在等差数列{}n a 中,从第2项起,每一项是它相邻二项的等差中项;(2)在等差数列{}n a 中,相隔等距离的项组成的数列是AP如:1a ,3a ,5a ,7a ,……;3a ,8a ,13a ,18a ,……;(3)在等差数列{}n a 中,对任意m ,n N +∈,()n m a a n m d =+-,n m a a d n m-=-()m n ≠; (4)在等差数列{}n a 中,若m ,n ,p ,q N +∈且m n p q +=+,则m n p q a a a a +=+3.问题:(1)已知12312,,,,,,n n n a a a a a a +L L 是公差为d 的等差数列。
数学:2.2《等差数列》教案(新人教A必修5)(原创)一、设计思想1、教材分析:本节内容是在学生学习了数列的一些基本知识之后,转入对特殊数列----等差数列的学习。
是本章的重点内容之一,并且等差数列在日常生活中有着广泛的应用,也是培养学生数学能力的良好题材。
等差数列是学生探究特殊数列的开始,它对后续内容的学习无论在知识上还是方法上都具有积极的意义。
2、学情分析:学生已具有一定的分析能力和概括能力,且对数列的知识有了初步的接触和认识,对数学公式的运用已具备一定的技能,已经熟悉由观察到抽象的数学活动过程,对函数、方程思想体会逐渐深刻。
3、设计理念:设计本节课时,力求强调过程,强调学生探索新知的经历和获得新知的体验。
教学时不是简单告诉学生等差数列的定义和通项公式,而是创造一些数学情景,让学生自己去发现、证明。
充分体现学生的主体地位,激发学生的学习兴趣,提高学生解决问题的能力,培养学生的创造力。
4、教学指导思想:结合学生的实际情况及本节内容特点,我采用的是“问题教学法”,以探究式教学思想为主,提出一系列精心设计的问题,在教师的启发指导下,让学生自己去分析、探索,在探索过程中研究和领悟得出结论,从而使学生获得新知识的同时又提高了能力。
二、教学目标:知识与能力:理解等差数列的定义;掌握等差数列的通项公式;培养学生的观察、归纳能力,应用数学公式的能力及渗透函数、方程思想过程与方法:经历等差数列的产生过程和应用等差数列的基本知识解决问题的能力。
情感态度与价值观:通过等差数列概念的归纳概括,培养学生的观察、分析能力,体验从特殊到一般认知规律,培养学生积极思维,追求新知的创新意识。
三、教学重点:理解等差数列的概念,掌握等差数列的通项公式,体会等差数列与一次函数之间的联系。
四、教学难点:概括通项公式推导过程中体现出的数学思想方法。
五、教学准备:根据本节知识的特点,为突出重点、突破难点,增加教学容量,便于学生更好的理解和掌握所学的知识,我利用计算机辅助教学。
高中数学必修5教案教案:高中数学必修5教案一:数列课时安排:1课时教学目标:1. 认识数列的概念,了解等差数列和等比数列的特点;2. 学习数列的通项公式和求和公式;3. 能够通过已知的前几项求解数列的通项公式和求和公式。
教学内容:1. 数列的概念和表示法;2. 等差数列和等比数列的特点;3. 数列的通项公式和求和公式。
教学步骤:1. 引入数列的概念,说明数列的表示方法;2. 介绍等差数列和等比数列的特点,并通过例题引导学生发现其中的规律;3. 讲解等差数列和等比数列的通项公式和求和公式,并通过例题演示应用;4. 练习题。
教学方法:1. 通过引入具体的例子和问题,激发学生对数列的兴趣和好奇心;2. 通过示意图和计算过程,详细讲解数列的通项公式和求和公式,加深学生对公式的理解和掌握。
教学资源:1. 教学课件,包含数列的概念、特点、通项公式和求和公式的说明;2. 练习题集,包含了不同难度的练习题。
教学评估:1. 在课堂中给予学生相关概念和公式的解释和运用问题;2. 布置作业,要求学生独立完成一些练习题,检查他们对数列的理解和应用能力。
教案二:三角函数课时安排:2课时教学目标:1. 认识三角函数的概念和基本性质;2. 学习正弦函数和余弦函数的图像及其性质;3. 掌握三角函数的周期性和变换规律;4. 能够解决简单的三角函数方程和不等式问题。
教学内容:1. 三角函数的定义和基本性质;2. 正弦函数和余弦函数的图像及其性质;3. 三角函数的周期性和变换规律;4. 三角函数方程和不等式的解法。
教学步骤:1. 介绍三角函数的概念和定义;2. 讲解正弦函数和余弦函数的图像和性质,引导学生观察和总结规律;3. 教授三角函数的周期性和变换规律,并通过图像演示详细说明;4. 教授三角函数方程和不等式的解法,并通过实例演示应用。
教学方法:1. 通过实际生活中的例子和问题,引入三角函数的概念和定义,提高学生对三角函数的兴趣和理解;2. 通过示意图和计算过程,详细讲解三角函数的图像和性质,加深学生对函数的理解和掌握。
课题: 2.2 等差数列( 1)第课时总序第个教课设计课型:新讲课编写不时间:年月日履行时间:年月日教课目的:批知识与技术:认识公差的观点,明确一个数列是等差数列的限制条件,能依据定注义判断一个数列是等差数列; 正确认识使用等差数列的各样表示法,能灵巧运用通项公式求等差数列的首项、公差、项数、指定的项过程与方法:经历等差数列的简单产生过程和应用等差数列的基本知识解决问题的过程。
感情态度与价值观:经过等差数列观点的归纳归纳,培育学生的察看、剖析资料的能力,踊跃思想,追求新知的创新意识。
教课要点:等差数列的观点,等差数列的通项公式。
教课难点:等差数列的性质教课器具:投影仪教课方法:经历等差数列的简单产生过程和应用等差数列的基本知识解决问题的过程。
教课过程:Ⅰ . 课题导入[ 创建情境 ]上两节课我们学习了数列的定义及给出数列和表示的数列的几种方法——列举法、通项公式、递推公式、图象法. 这些方法从不一样的角度反应数列的特色。
下边我们看这样一些例子。
课本 P41 页的 4 个例子:①0,5, 10,15, 20,25,② 48, 53, 58, 63③18, 15.5 ,13, 10.5 , 8, 5.5④10072, 10144, 10216, 10288, 10366察看:请同学们认真察看一下,看看以上四个数列有什么共同特色?;·共同特色:从第二项起,每一项与它前方一项的差等于同一个常数(即等差)(误:每相邻两项的差相等——应指明作差的次序是后项减前项),我们给拥有这类特色的数列一个名字——等差数列Ⅱ . 解说新课1.等差数列:一般地,假如一个数列从第二项起,每一项与它前一项的差等于同一个常数,这个数列就叫做等差数列,这个常数就叫做等差数列的公差(常用字母“ d”表示)。
⑴.公差 d 必定是由后项减前项所得,而不可以用前项减后项来求;⑵.对于数列 { a n }, 若a n-a n 1 =d ( 与 n 没关的数或字母) ,n≥ 2,n∈ N ,则此数列是等差数列, d 为公差。
高三数学必修五教案《等差数列》优秀4篇1. 引言本教案是针对高三数学必修五教材中的《等差数列》内容进行设计的。
《等差数列》是高中数学中的重要概念,对学生理解数列的规律和应用具有重要意义。
本教案旨在通过多种不同的教学方法和活动,帮助学生深入理解等差数列的定义、性质和应用。
2. 教案一:等差数列的定义和性质2.1 教学目标•了解等差数列的定义;•掌握等差数列的通项公式;•理解等差数列的性质。
2.2 教学内容1.等差数列的定义;2.等差数列的通项公式;3.等差数列的性质。
2.3 教学活动•分组讨论:学生分成小组,讨论等差数列的定义和通项公式,并总结出等差数列的性质;•演示教学:教师通过示例,引导学生理解等差数列的定义和通项公式,并帮助学生掌握等差数列的性质;•练习巩固:学生进行一些练习题,巩固对等差数列的理解。
2.4 教学评价教师通过观察学生在讨论和练习中的表现,评价学生对等差数列的理解程度。
3. 教案二:等差数列的求和公式3.1 教学目标•掌握等差数列的求和公式;•理解求和公式的推导过程;•运用求和公式解决实际问题。
3.2 教学内容1.等差数列的求和公式;2.求和公式的推导过程;3.运用求和公式解决实际问题。
3.3 教学活动•演示推导过程:教师通过详细的步骤,演示等差数列求和公式的推导过程,并帮助学生理解每一步的意义;•练习应用:学生进行一些实例练习,运用求和公式解决实际问题;•小组合作:学生分组讨论,互相解答问题,提高合作能力和解决问题的能力。
3.4 教学评价教师通过观察学生在练习和讨论中的表现,评价学生对求和公式的掌握情况。
4. 教案三:等差数列的应用4.1 教学目标•熟练运用等差数列解决实际问题;•发现等差数列在生活和科学中的应用。
4.2 教学内容1.通过例题引入等差数列的应用;2.探究等差数列在生活和科学中的应用。
4.3 教学活动•案例分析:教师通过具体的案例,引导学生发现等差数列在生活和科学中的应用,并分析其规律;•分组讨论:学生分组讨论,提出更多的应用案例,并探究其规律和特点;•学生报告:每个小组选取一个应用案例进行报告,分享给全班同学。
高中数学人教版必修5等差数列教学设计
1教学目标
一:知识目标
1.理解等差数列的概念.
2.掌握等差数列的通项公式与前n项和公式.
3.了解等差数列与一次函数的关系.
4.能在具体的问题情境中识别数列的等差关系,并能用等差数列的有关知识解决相应的问题.
二:能力目标
能利用方程思想解决等差数列常见的求值问题。
2.利用等差数列与函数的关系进一步了解数列是个特殊的函数,并能用函数思想解决相关问题。
三:情感目标
利用形象生动的例子教学,让学生体会等差关系在生活中是很常见的,并联系自我的认知掌握所学知识,体会数学源自生活并服务于生活,提高对数学的兴趣。
2学情分析
高三一轮复习课
3重点难点
教学重点:
等差数列的概念等差数列的通项公式与前n项和公式等差数列的性质及运用
教学难点:方程思想的渗透以及性质的灵活运用
4教学过程
4.1第一学时
教学活动
1【讲授】等差数列
一:知识梳理
1.等差数列的有关定义
(1)一般地,如果一个数列从第2项起,每一项与它的前一项的差等于同一个常数,那么这个数列就叫做等差数列.符号表示为(n∈N*,d为常数).。
数学必修五《2.2.1 等差数列(一)》教案教学要求:了解公差的概念,明确一个数列是等差数列的限定条件,能根据定义判断一个数列是等差数列; 正确认识使用等差数列的各种表示法,能灵活运用通项公式求等差数列的首项、公差、项数、指定的项.教学重点:等差数列的概念,等差数列的通项公式.教学难点:等差数列的性质.教学过程:一、复习准备:1. 练习:已知数列{}n a 满足1a =1, 1+n a =22+n n a a (n ∈N),写出它的前5项并归纳出它的通项公式.2. 观察数列,找出它们的共同特征:①1,2,3,4,5、、、;②1.2,0.5,0.2,0.9,--、、、;③10072,10144,10216,10288,10366,、、、;④188,168,148,128,、、、.二、讲授新课:1. 教学等差数列的概念: ① 等差数列:一般地,如果一个数列从第二项起,每一项与它前一项的差等于同一个常数,这个数列就叫做等差数列,这个常数就叫做等差数列的公差(常用字母“d ”表示). 如:0,0,0,0,、、、是恒为0的常数数列,也是公差为0的等差数列;而1,1,1,1,--、、、和1,3,4,5,6,7,、、、就不是等差数列.2. 教学等差数列的通项公式:d n a a n )1(1-+=【或=n a d m n a m )(-+(变式:m n a a d m n-=-)】 3. 例题讲解:例1、求等差数列0,-321,-7,……的通项公式,并判断-20是不是这个等差数列的项?如果是,是第几项?如果不是,说明理由.(教师引导→学生练→教师点评)练:100是不是等差数列2,9,16,……的项?如果是,是第几项?如果不是,说明理由. 例2、已知数列{n a }的通项公式q pn a n +=,其中p 、q 是常数,那么这个数列是否一定是等差数列?若是,首项与公差分别是什么?注:数列{n a }为等差数列的充要条件是它的通项公式为q pn a n +=,此式又称为等差数列的第3通项公式.例3、在等差数列{n a }中,若1a +6a =9, 4a =7, 求3a , 9a . 结论:(性质)在等差数列中,若m+n=p+q ,则,q p n m a a a a +=+4. 小结:等差数列的概念、通项公式,等差数列的性质及其应用.三、巩固练习:1. 在等差数列{}n a 中,已知105=a ,3112=a ,求首项1a 、公差d 及15a .2. 作业:教材P46页A组第1题③④。
§2 等差数列2.1 等差数列整体设计教学分析本节课将探究一类特殊的数列——等差数列.本节课安排2课时,第1课时是在生活中具体例子的基础上引出等差数列的概念,接着用不完全归纳法归纳出等差数列的通项公式,最后根据这个公式去进行有关计算.本课内容的安排旨在培养学生的观察分析、归纳猜想、应用能力.结合本节课特点,宜采用指导自主学习方法,即学生主动观察——分析概括——师生互动,形成概念——启发引导,演绎结论——拓展开放,巩固提高.在学法上,引导学生去联想、探索,同时鼓励学生大胆猜想,学会探究.第2课时主要是让学生明确等差中项的概念,进一步熟练掌握等差数列的通项公式及其推导的公式,并能通过通项公式与图像认识等差数列的性质.让学生明白一个数列的通项公式是关于正整数n的一次型函数,使学生学会用图像与通项公式的关系解决某些问题.在学法上,引导学生去联想、探索,同时鼓励学生大胆质疑,学会探究.在问题探索过程中,先从观察入手,发现问题的特点,形成解决问题的初步思路,然后用归纳方法进行试探,提出猜想,最后采用证明方法(或举反例)来检验所提出的猜想.在教学过程中,应遵循学生的认知规律,充分调动学生的积极性,尽可能让学生经历知识的形成和发展过程,激发他们的学习兴趣,发挥他们的主观能动性及其在教学过程中的主体地位.使学生认识到生活离不开数学,同样数学也是离不开生活的.学会在生活中挖掘数学问题,解决数学问题,使数学生活化,生活数学化.数列在整个中学数学内容中处于一个知识汇合点的地位,很多知识都与数列有着密切联系,过去学过的数、式、方程、函数、简易逻辑等知识在这一章均得到了较为充分的应用,而学习数列又为后面学习数列与函数的极限等内容作了铺垫.教材采取将代数、几何打通的混编体系的主要目的是强化数学知识的内在联系,而数列在将各知识沟通方面发挥了重要作用.因此本节内容是培养学生观察问题、启发学生思考问题的好素材.由于本章所蕴含的数学思想十分丰富,教材时刻注意从函数的观点去看数列,在这种整体的、动态的观点之下使数列的一些性质显现得更加清楚,方程或方程组的思想也体现得较为充分.不少的例、习题均属这种模式:已知数列满足某某条件,求这个数列,这类问题一般都要通过列出方程或方程组,然后求解.三维目标1.通过实例理解等差数列的概念,通过生活中的实例抽象出等差数列模型,让学生认识到这一类数列是现实世界中大量存在的数列模型.同时经历由发现几个具体数列的等差关系,归纳出等差数列的定义的过程.2.探索并掌握等差数列的通项公式,由等差数列的概念,通过归纳或迭加或迭代的方式探索等差数列的通项公式.通过与一次函数的图像类比,探索等差数列的通项公式的图像特征与一次函数之间的联系.3.通过对等差数列的研究,使学生明确等差数列与一般数列的内在联系,渗透特殊与一般的辩证唯物主义观点,加强理论联系实际,激发学生的学习兴趣.重点难点教学重点:等差数列的概念,等差数列的通项公式,等差中项及性质,会用公式解决一些简单的问题.教学难点:概括通项公式推导过程中体现的数学思想方法,以及从函数、方程的观点看通项公式,并会解决一些相关的问题.课时安排2课时教学过程第1课时导入新课思路1.(直接导入)教师引导学生先复习上节课学过的数列的概念以及通项公式,可有意识地在黑板上(或课件中)出示几个数列,如:数列1,2,3,…,数列0,0,0,…,数列0,2,4,6,…等,然后直接引导学生阅读教材中的3个实例,不知不觉中就已经进入了新课.思路2.(类比导入)教师首先引导学生复习上节课所学的数列的概念及通项公式,使学生明了我们现在要研究的就是一列数.由此我们联想:在初中我们学习了实数,研究了它的一些运算与性质,那么我们能不能也像研究实数一样,来研究它的项与项之间的关系、运算和性质呢?由此导入新课.推进新课新知探究提出问题(1)回忆数列的概念,数列都有哪几种表示方法?(2)阅读教科书中的①②③ 3个背景实例,熟悉生活中常见现象,写出由3个实例所得到的数列.(3)观察数列①②③,它们有什么共同特点?(4)根据数列①②③的特征,每人能再举出2个与其特征相同的数列吗?(5)什么是等差数列?怎样理解等差数列?其中的关键字词是什么?(6)数列①②③存在通项公式吗?如果存在,分别是什么?(7)怎样推导等差数列的通项公式?活动:教师引导学生回忆上节课所学的数列的概念,通项公式以及数列的函数特性.然后引导学生阅读教材中的实例模型,指导学生写出这3个模型的数列:①38,40,42,44,46,…;①②25,2421,24,2321,23,2221,22,2121,21;② ③6,10,14.③这是由日常生活中经常遇到的实际问题中得到的数列.观察这3个数列发现,数列①为无穷数列,其变化规律是:从第2项起,每一项与前一项的差都是2;数列②为有穷数列,其变化规律是:从第2项起,每一项与前一项的差都是21 ;数列③共3项也有以上变化规律.也就是,每个数列中相邻的后项减前项都等于同一个常数.当然这里我们是拿后项减前项,其实前项减后项也是一个常数,为了后面内容的学习方便,这个顺序不能颠倒.至此学生会认识到,具备这个特征的数列模型在生活中有很多,如堆放钢管的数列为:100,99,98,97,…,某体育场一角的看台的座位排列:第一排15个座位,向后依次为17,19,21,23,…,等等.以上这些数列的共同特征是:从第2项起,每一项与它前面一项的差等于同一个常数(即等差).这就是我们这节课要研究的主要内容.教师先让学生试着用自己的语言描述其特征.然后给出等差数列的定义.等差数列的定义:一般地,如果一个数列从第2项起,每一项与前一项的差是同一个常数,我们称这样的数列为等差数列,称这个常数为等差数列的公差,通常用字母d 表示.教师引导学生理解这个定义:这里公差d 一定是由后项减前项所得,若前项减后项则为-d,这就是为什么前面3个模型的分析中总是说后项减前项而不说前项减后项的原因.显然3个模型数列都是等差数列,公差依次为2,21-,4,即数列①的公差d=2,数列②的公差d=21-,数列③的公差d=4.教师进一步引导学生分析等差数列定义中的关键字是什么?(学生在学习中经常遇到一些概念,能否抓住定义中的关键字,是能否正确地、深入地理解和掌握概念的重要条件,更是学好数学及其他学科的重要一环.因此教师应该教会学生如何深入理解一个概念,以培养学生分析问题、认识问题的能力)这里“从第2项起”和“同一个常数”是等差数列定义中的核心部分. 教师进一步引导学生探究数列①②③的通项公式,学生根据已经学过的数列通项公式的定义,观察每一数列的项与序号之间的关系会很快写出:①a n =2n+36,②a n =21-n+251,③a n =4n-2. 以上这几个通项公式有共同的特点,无论是在求解方法上,还是在所求的结果方面都存在许多共性.教师点拨学生探求,对任意等差数列a 1,a 2,a 3,…,a n ,….根据等差数列的定义都有: a 2-a 1=d,a 3-a 2=d,a 4-a 3=d,……所以a 2=a 1+d,a 3=a 2+d=(a 1+d)+d=a 1+2d,a 4=a 3+d=(a 1+2d)+d=a 1+3d.……至此规律性的东西就呼之欲出了,可让学生自己猜想出等差数列的通项公式是什么?使学生体会归纳,猜想在得出新结论中的作用及体验成功的愉悦.猜想出等差数列的通项公式为a n =a 1+(n-1)d 后,教师适时点明:我们归纳出的公式只是一个猜想,严格的证明需要用到后面的其他知识.教师可就此进一步点拨学生:数学猜想在数学领域中是很重要的思考方法,后面还要专门探究它.数学中有很多著名的猜想,如哥德巴赫猜想常被称为数学皇冠上的明珠,对于它的证明中国已处于世界领先地位.很多著名的数学结论都是从猜想开始的.但要注意,数学猜想仅是一种数学想象,在未得到严格的证明前不能当作正确的结论来用.这里我们归纳猜想的等差数列的通项公式a n =a 1+(n-1)d 是经过严格证明了的,只是现在我们知识受限,无法证明,所以说我们先承认它.鼓励学生只要创新探究,独立思考,也会有自己的新发现.根据上一节课备课资料的介绍,教师根据教学实际情况,也可引导学生得出等差数列通项公式的其他推导方法.例如:方法一(迭加法):∵{a n }是等差数列,∴a n -a n-1=d,a n-1-a n -2=d,a n-2-a n-3=d,……a 2-a 1=d.两边分别相加,得a n -a 1=(n-1)d,∴a n =a 1+(n-1)d.方法二(迭代法):{a n }是等差数列,则有a n =a n-1+d,=a n-2+d+d=a n-2+2d=a n-3+d+2d=a n-3+3d……=a1+(n-1)d.∴a n=a1+(n-1)d.这就是说:若首项是a1,公差是d,则这个等差数列的通项公式是.讨论结果:(1)—(7)略.应用示例思路1例1 (1)求等差数列8,5,2,…的第20项;(2)-401是不是等差数列-5,-9,-13,…的项?如果是,是第几项?活动:本例的目的是让学生熟悉公式,使学生从中体会公式与方程之间的联系.教学时要使学生认识到等差数列的通项公式其实就是一个关于a n、a1、d、n(独立的量有3个)的方程,以便于学生能把方程思想和通项公式相结合,解决等差数列问题.本例中的(2)是判断一个数是否是某等差数列的项.这个问题可以看作(1)的逆问题.需要向学生说明的是,求出的项数为正整数,所给数就是已知数列中的项.否则,就不是已知数列中的项,本例可由学生自己独立解决,也可做板演之用,教师只是对有困难的学生给予恰当点拨.解:(1)由a1=8,d=5-8=-3,n=20,得a20=8+(20-1)×(-3)=-49.(2)由a1=-5,d=-9-(-5)=-4,得这个数列的通项公式为a n=-5-4(n-1)=-4n-1.由题意,知本题是要回答是否存在正整数n,使得-401=-4n-1成立.解这个关于n的方程,得n=100,即-401是这个数列的第100项.变式训练(1)求等差数列3,7,11,…的第4项与第10项.活动:根据所给数列的前3项求得首项和公差,写出该数列的通项公式,从而求出所求项. 解:根据题意可知a1=3,d=7-3=4.∴该数列的通项公式为a n=3+(n-1)×4,即a n=4n-1(n≥1,n∈N+).∴a4=4×4-1=15,a10=4×10-1=39.点评:关键是求出通项公式.(2)求等差数列10,8,6,…的第20项.解:根据题意可知a1=10,d=8-10=-2.∴该数列的通项公式为a n=10+(n-1)×(-2),即a n=-2n+12.∴a20=-2×20+12=-28.点评:要求学生注意解题步骤的规范性与准确性.例2 发判断下面数列是否为等差数列.(1)a n=2n-1;(2)a n=(-1)n.活动:教师引导学生探究,要判断一个数列是等差数列,根据定义,需说明从第2项起,每一项与它前一项的差都等于同一个常数.只要说明:对于数列{a n},若a n+1-a n=d(d是与n无关的常数或字母)即可,这是判断一个数列是等差数列的常用方法.解:(1)由通项,知该数列为1,3,5,7,….由a n=2n-1,n∈N+,知a n+1=2(n+1)-1,于是a n+1-a n=[2(n+1)-1]-(2n-1)=2.由n的任意性,知这个数列是等差数列.(2)由通项a n=(-1)n,可知该数列为-1,1,-1,1,….a2-a1=1-(-1)=2,a3-a2=-1-1=-2.由于a2-a1≠a3-a2,所以这个数列不是等差数列.点评:教材安排本例的目的是让学生深刻理解等差数列的定义.对学生探究时出现的a n-a n-1的情况,在对学生给予鼓励的同时,应让学生明确,这里的n≥2,n∈N+.变式训练已知数列的通项公式a n=6n-1.问这个数列是等差数列吗?若是等差数列,其首项与公差分别是多少?解:∵a n+1-a n=[6(n+1)-1]-(6n-1)=6(常数),∴{a n}是等差数列,其首项为a1=6×1-1=5,公差为6.点评:该训练题的目的是进一步熟悉例2的内容.需要向学生强调,若用a n-a n-1=d,则必须强调n≥2这一前提条件,若用a n+1-a n=d,则可不对n进行限制.例3 已知等差数列{a n},a1=1,d=2,求通项a n.活动:教材安排本例的目的主要是熟悉公式,使学生从中体会公式与方程之间的联系.本例难度较小,可让学生自己独立完成.解:根据等差数列的通项公式直接写出即可.a n=1+(n-1)×2=2n-2+1.思路2例1 (1)求等差数列9,5,1,…的第10项;(2)已知等差数列{a n},a n=4n-3,求首项a1和公差d.解:(1)由a1=9,d=5-9=-4,得a n=9+(n-1)(-4)=13-4n.当n=10时,a10=13-4×10=-27.(2)由a n=4n-3,知a1=4×1-3=1,且d=a2-a1=(4×2-3)-1=4,所以等差数列{a n}的首项a1=1,公差d=4.例2 已知在等差数列{a n}中,a5=-20,a20=-35.试求出数列的通项公式.活动:本例是一道概念性很强的基础题,可让学生自己探究,充分发现通项公式与方程之间的联系.对有困难的学生,教师给予恰当点拨,指出等差数列的通项公式,其实就是一个关于a n、d、n(3个独立的量)的方程.解:设{a n}的通项公式是a n=a1+(n-1)d(n∈N+),由a5=a1+4d=-20,a20=a1+19d=-35,可得一个以a1和d为未知数的二元一次方程组,解这个方程组,得a1=-16,d=-1.故数列{a n}的通项公式为a n=-16+(n-1)(-1)=-15-n.点评:通过本例让学生体会方程思想和通项公式的结合,用方程思想解决数列问题是本章的一大特色.变式训练(2007广东惠州) 等差数列{a n}的公差d<0,且a2·a4=12,a2+a4=8,则数列{a n}的通项公式是( )A.a n =2n-2(n ∈N +)B.a n =2n+4(n ∈N +)C.a n =-2n+12(n ∈N +)D.a n =-2n+10(n ∈N +)解析:由已知可得a 2=6,a 4=2,解关于a 1,d 组成的方程组可得a 1=8,d=-2.∴a n =-2n+10. 答案:D例3 一个等差数列首项为251,公差d >0,从第10项起每一项都比1大,求公差d 的范围. 活动:教师引导学生观察题意,思考条件“从第10项起每一项都比1大”的含义,应转化为什么数学条件?是否仅是a 10>1呢?d >0的条件又说明什么?教师可让学生合作探究,放手让学生讨论,不需怕学生出错.解:∵d >0,设等差数列为{a n },则有a 1<a 2<a 3<…<a 9<a 10<a 11<….由题意,得⎩⎨⎧≤<<<<<<,1,19211110a a a a a 即⎪⎪⎩⎪⎪⎨⎧≤-+>-+⇔⎩⎨⎧≤>,1)19(251,1)110(25111910d a a 解得253758≤≤d . 点评:对于本例,学生很容易解题不完整,解完此题后让学生反思解题过程.本题主要训练学生灵活运用等差数列的通项公式以及对公差的深刻理解.变式训练在数列{a n }中,已知a 1=1,31111+=+n n a a (n ∈N +),求a 50. 解:已知条件可化为31111=-+n n a a (n ∈N +). 由等差数列的定义,知{n a 1}是首项为11a =1,公差为d=31的等差数列. ∴35231)150(150=⨯-+=a a . ∴a 50=523. 知能训练课本本节练习1、2、3.课堂小结1.先由学生自己总结回顾这节课都学习了哪些知识?要注意的是什么?都用到了哪些数学思想方法?你在这节课里最大的收获是什么?2.教师进一步集中强调,本节学习的重点内容是等差数列的定义及通项公式,等差数列的基本性质是“等差”.这是我们研究有关等差数列的主要出发点,是判断、证明一个数列是否为等差数列和解决其他问题的一种基本方法,要注意这里的“等差”是对任意相邻两项来说的.作业课本习题1—2 A组5、6、7.设计感想本教案设计突出了重点概念的教学,突出了等差数列的定义和对通项公式的认识与应用.等差数列是特殊的数列,定义恰恰是其特殊性也是本质属性的准确反映和高度概括,准确地把握定义是正确认识等差数列,解决相关问题的前提条件.通项公式是项与项数的函数关系,是研究一个数列的重要工具.本教案设计突出了教法学法与新课程理念的接轨,引导综合运用观察、归纳、猜想、证明等方法研究数学,这是一种非常重要的学习方法;在问题探索求解中,常常是先从观察入手,发现问题的特点,形成解决问题的初步思路,然后用归纳方法进行试探,提出猜想,最后采用证明方法(或举反例)来检验所提出的猜想.本教案设计突出了发散思维的训练.通过一题多解,多题一解的训练,比较优劣,换个角度观察问题,这是数学发散思维的基本素质.只有在学习过程中有意识地将知识迁移、组合、融合,激发好奇心,体验多样性,学懂学透,融会贯通,创新思维才能与日俱增.(设计者:朱桂花)第2课时导入新课思路1.(复习导入)上一节课我们研究了数列中的一个重要概念——等差数列的定义,让学生回忆这个定义,并举出几个等差数列的例子.接着教师引导学生探究自己所举等差数列例子中项与项之间有什么新的发现吗?类比一次函数,通项a n与n的关系有什么发现吗?思路2.(直接导入)教师先引导学生回顾上一节所学的内容:等差数列的定义以及等差数列的通项,之后直接提出等差中项的概念让学生探究,直接让学生从函数的角度探究通项公式,由此而展开新课.推进新课新知探究提出问题①请学生回忆上节课学习的等差数列的定义,如何证明一个数列是等差数列?②等差数列的通项公式与一次函数有什么关系?③什么是等差中项?怎样求等差中项?④根据等差中项的概念,你能探究出哪些重要结论呢?活动:借助课件,教师引导学生先回忆等差数列的定义,一般地,如果一个数列从第2项起,每一项与它前一项的差等于同一个常数,即a n-a n-1=d(n≥2,n∈N+),这个数列就叫作等差数列,这个常数就叫作等差数列的公差(通常用字母“d”表示).下面我们从函数角度研究等差数列{a n}.由a n=f(n)=a1+(n-1)d=dn+(a1-d),a n是n的一次函数(d≠0)或常数函数(d=0),点(n,a n)在一条直线上,可知其图像是直线y=dx+(a1-d)上的一些等间隔的点,这些点的横坐标是正整数,其中公差d是该直线的斜率,即自变量每增加1,函数值增加d.当d>0时,{a n}为递增数列〔图1(1)〕;当d<0时,{a n}为递减数列〔图1(2)〕;当d=0时,{a n}为常数列〔图1(3)〕.图1接下来教师指导学生阅读课本中等差中项的概念,引导学生探究:如果我们在数a 与数b 中间插入一个数A,使三个数a,A,b 成等差数列,那么数A 应满足什么样的条件呢? 由等差数列定义可得A-a=b-A,即A=2b a +. 反之,若A=2b a +,则A-a=b-A. 由此可以得A=2b a +⇔a,A,b 成等差数列. 由此我们得出等差中项的概念:若a,A,b 成等差数列,那么A 叫作a 与b 的等差中项.根据我们前面的探究不难发现,在一个等差数列中,从第2项起,每一项(有穷数列的末项除外)都是它的前一项与后一项的等差中项.如数列:1,3,5,7,9,11,13…中5是3与7的等差中项,也是1和9的等差中项.9是7和11的等差中项,也是5和13的等差中项.等差中项及其应用问题的解法关键在于抓住a,A,b 成等差数列⇔2A=a+b,以促成将等差数列转化为目标量间的等量关系或直接由a,A,b 间的关系证得a,A,b 成等差数列.根据等差中项的概念我们来探究这样一个问题:如上面的数列1,3,5,7,9,11,13,…中,我们知道2a 5=a 3+a 7=a 1+a 9=a 2+a 8,那么你能发现什么规律呢?再验证一下,结果有a 2+a 10=a 3+a 9=a 4+a 8=a 5+a 7=2a 6.由此我们猜想这个规律可推广到一般,即在等差数列{a n }中,若m 、n 、p 、q ∈N +且m+n=p+q,那么a m +a n =a p +a q ,这个猜想与上节的等差数列的通项公式的猜想方法是一样的,是我们归纳出来,没有严格证明不能说它就一定是正确的.让学生进一步探究怎样证明它的正确性呢?只要运用通项公式加以转化即可.设首项为a 1,则a m +a n =a 1+(m-1)d+a 1+(n-1)d=2a 1+(m+n-2)d,a p +a q =a 1+(p-1)d+a 1+(q-1)d=2a 1+(p+q-2)d.因为我们有m+n=p+q,所以上面两式的右边相等,所以a m +a n =a p +a q .由此我们的一个重要结论得到了证明:在等差数列{a n }的各项中,与首末两项等距离的两项的和等于首末两项的和.另外,在等差数列中,若m+n=p+q,则上面两式的右边相等,所以a m +a n =a p +a q .同样地,我们还有:若m+n=2p,则a m +a n =2a p .这也是等差中项的内容.我们自然会想到由a m +a n =a p +a q 能不能推出m+n=p+q 呢?举个反例,这里举个常数列就可以说明结论不成立.这说明在等差数列中,a m +a n =a p +a q 是m+n=p+q 成立的必要不充分条件.由此我们还进一步推出a n+1-a n =d=a n+2-a n+1,即2a n+1=a n +a n+2,这也是证明等差数列的常用方法. 同时我们通过这个探究过程明白:若要说明一个猜想正确,必须经过严格的证明,若要说明一个猜想不正确,仅举一个反例即可.讨论结果:①—②略.③如果a,A,b 成等差数列,那么A 叫作a 与b 的等差中项,且A=2b a +. ④得到两个重要结论:ⅰ)在数列{a n }中,若2a n+1=a n +a n+2(n ∈N +),则{a n }是等差数列.ⅱ)在等差数列中,若m+n=p+q(m 、n 、p 、q ∈N +),则a m +a n =a p +a q .应用示例思路1例1 在等差数列{a n }中,若a 1+a 6=9,a 4=7,求a 3,a 9.活动:本例是一道基本量运算题,运用方程思想可由已知条件求出a 1,d,进而求出通项公式a n ,则a 3,a 9不难求出.应要求学生掌握这种解题方法,理解数列与方程的关系.解:由已知,得⎩⎨⎧=+=++,73,95111d a d a a 解得⎩⎨⎧=-=.5,81d a ∴通项公式为a n =a 1+(n-1)d=-8+5(n-1)=5n-13.∴a 3=2,a 9=32.点评:本例解法是数列问题的基本运算,应要求学生熟练掌握,当然对学有余力的同学来说,教师可引导探究一些其他解法,如a 1+a 6=a 4+a 3=9.∴a 3=9-a 4=9-7=2.由此可得d=a 4-a 3=7-2=5.∴a 9=a 4+5d=32.这种解法很巧妙,技巧性大,需对等差数列及重要结论有深刻的理解.变式训练1.(2007广东佛山)已知等差数列{a n }中,a 1+a 3+a 5+a 7=4,则a 2+a 4+a 6等于( )A.3B. 4C.5D.6 解析:由a 1+a 3+a 5+a 7=4,知4a 4=4,即a 4=1.∴a 2+a 4+a 6=3a 4=3.答案:A2.在等差数列{a n }中,已知a 1=2,a 2+a 3=13,则a 4+a 5+a 6等于…( )A.40B.42C.43D.45 解析:∵a 2+a 3=13,∴2a 1+3d=13.∵a 1=2,∴d=3.而a 4+a 5+a 6=3a 5=3(a 1+4d)=42.答案:B例2 某市出租车的计价标准为1.2元/km,起步价为10元,即最初的4千米(不含4千米)计费10元.如果某人乘坐该市的出租车前往14 km 处的目的地,且一路畅通,等候时间为0,需要支付多少元的车费?活动:本题是等差数列用于解决实际问题的一个简单应用.本例目的是让学生学会从实际问题中抽象出等差数列模型,然后用等差数列的知识解决实际问题.解:根据题意,当该市出租车的行程大于或等于4 km 时,每增加1 km,乘客需要支付1.2元.所以,我们可以建立一个等差数列{a n }来进行计算车费.令a 1=11.2,表示4 km 处的车费,公差d=1.2,那么,当出租车行至14 km 处时,n=11,此时需要支付车费a11=11.2+(11-1)×1.2=23.2(元).答:需要支付车费23.2元.点评:本例中令a1=11.2,这点要引起学生注意,这样一来,前往14 km处的目的地就相当于n=11,这点极容易弄错.变式训练夏季高山上气温从山脚起每升高100米,降低0.7 ℃,已知山顶气温是14.1 ℃,山脚气温是26 ℃,那么此山相对于山脚的高度是( )A.1 500米B.1 600米C.1 700米D.1 800米解析:依题意知14.1=26-(n-1)×0.7,解得n=18.故山高应为1 700米.答案:C思路2例1 已知(1,1),(3,5)是等差数列{a n}图像上的两点.(1)求这个数列的通项公式;(2)画出这个数列的图像;(3)判断这个数列的单调性.活动:教师引导学生从等差数列通项公式的几何意义上看,不难得出题目中的条件实际上是:在等差数列{a n}中,已知a1=1,a3=5.这样本例就化归为上节解过的问题了.本例可放手让学生自己探究完成.解:(1)由于(1,1),(3,5)是等差数列{a n}图像上的两点,所以a1=1,a3=5.由a3=a1+2d=1+2d=5,解得d=2,于是a n=2n-1.(2)图像是直线y=2x-1上一些等间隔的点,如图2所示.图2(3)因为一次函数y=2x-1是增函数,所以数列{a n}是递增数列.点评:教材设置本例的目的在于让学生体会等差数列的通项与一次函数的关系,强化数学的本质,渗透数形结合思想、转化与化归思想及函数与方程思想,解完本例后,要让学生领悟反思这些思想方法,充分挖掘本例的训练价值.例2 在-1与7之间顺次插入三个数a、b、c,使这五个数成等差数列,求此数列.活动:教师引导学生从不同角度加以考虑:一是利用等差数列的定义与通项;一是利用等差中项加以处理.让学生自己去探究,教师不要给予提示,对个别探究有困难的学生可适时地给以点拨、提示.解:(方法一)设这些数组成的等差数列为{a n},由已知,a1=-1,a5=7,∴7=-1+(5-1)d,即d=2.∴所求的数列为-1,1,3,5,7.(方法二)∵-1,a,b,c,7成等差数列,∴b是-1,7的等差中项,a是-1,b的等差中项,c是b,7的等差中项,即b=271+-=3,a=21b +-=1,c=27+b =5. ∴所求数列为-1,1,3,5,7.点评:通过此题可以看出,应多角度思考,多角度观察,正像前面所提出的那样,尽量换个角度看问题,以开阔视野,培养自己求异发散的思维能力.变式训练数列{a n }中,a 3=2,a 7=1,且数列{11+n a }是等差数列,则a 11等于… ( ) A.52- B.21 C.32 D.5 解析:设b n =11+n a ,则b 3=31,b 7=21. 因为{11+n a }是等差数列,可求得公差d=241, 所以b 11=b 7+(11-7)d=32,即a n =111b -1=21. 答案:B例3 一个木制梯形架的上、下两底边分别为33 cm 、75 cm,把梯形的两腰各6等分,用平行木条连接各对应分点,构成梯形架的各级.试计算梯形架中间各级的宽度.活动:这是一道实际应用题,教师引导学生先建立数学模型.解:记梯形架自上而下各级宽度所构成的数列为{a n },则由梯形中位线的性质,易知每相邻三项均成等差数列,从而{a n }成等差数列.依题意有a 1=33 cm,a 7=75 cm.现要求a 2,a 3,…,a 6,即中间5层的宽度. d=633751717-=--a a =7(cm). a 2=33+7=40(cm),a 3=40+7=47(cm),a 4=47+7=54(cm),a 5=54+7=61(cm),a 6=61+7=68(cm).答:梯形架中间各级的宽度自上而下依次是40 cm,47 cm,54 cm,61 cm,68 cm.点评:教材设置本例,意在反映数学的应用,使学生感到数学就在自己身边,数学的应用无处不在.知能训练课本本节练习1、2、3、4.课堂小结1.先由学生自己总结回顾这节课都学习了哪些知识?要注意的是什么?都用到了哪些数学思想方法?你是如何通过旧知识来获取新知识的?你在这节课里最大的收获是什么?2.教师进一步画龙点睛,本节课我们进一步探究了等差数列通项与一次函数的联系,探究了等差数列的一些性质.作业课本习题1—2 A 组9,B 组1.。
第二节等差数列(一)等差数列【教学目标】1.知识与技能(1)理解等差数列的定义,能够应用定义判断一个数列是否为等差数列,并确定等差数列的公差;(2)能运用等差数列的通项公式解决相关问题.2.过程与方法通过对等差数列概念和通项公式的探究,培养学生观察、归纳、类比、猜想、推理等发现规律的一般方法。
3.情感、态度与价值观通过对等差数列概念和通项公式的探究,养成细心观察、认真分析、善于总结的良好学习习惯。
【教学重难点】重点:等差数列概念和通项公式的探究及等差数列通项公式的运用。
难点:等差数列通项公式的探究及其运用。
【教学过程】一、课前预习指导:仔细阅读课本,完成以下预习检测1.观察下面几组数列:(1)3,4,5,6,7,…;(2)6,3,0,-3,-6,…;(3)1.1,2.2,3.3,4.4,5.5,…;(4)-1,-1,-1,-1,-1,…. 回答这几组数列的共同特点是________________________________.2.判断下列数列是否为等差数列,如果是,指出首项a1和公差d;如果不是,请说明理由.(1)4,7,10,13,16,…;(2)31,25,19,13,7,…;(3)0,0,0,0,0,…;(4)a,a-b,a-2b,…;(5)1,2,5,8,11,….二、新课学习问题探究一等差数列的概念例1判断下列数列是否为等差数列.(1)an=2n-1(2)an=(-1)问题探究二等差数列的通项公式例2 已知等差数列{an},a=1,d=2,求通项an.思考:如果等差数列{an}的首项是a1,公差是d,你能用两种方法求其通项吗?例3(1)求等差数列9,5,1,…的第10项;(2)已知等差数列{an},an= 4n-3,求首项a1和公差d.例4已知在等差数列{an}中,a5=-20,a20=-35,求它的通项公式。
学后检测1若{an}是等差数列,a15=8,a60=20,求a75.学后检测2已知{an}为等差数列,a3=5,a7=13,求它的通项公式.问题探究三等差数列与一次函数的联系根据上述对比可知公差d的几何意义是等差数列的图像上任意两点(n,an)、(m,am)连线的斜率,即d=.所以当d>0时,{an}是数列;当d<0时,{an}为数列;当d=0时,{an}为数列.例5已知(1,1),(3,5)是等差数列{an}图像上的两点.(1)求这个数列的通项公式;(2)画出这个数列的图像;(3)判断这个数列的单调性.学后检测3四个数成递增等差数列,中间两数的和为2,首末两项的积为-8,求这四个数.问题探究四等差中项1 如果三个数x,A,y组成等差数列,那么A叫作x和y的等差中项,试用x,y表示A.2 已知A,B,C是△ABC的三个内角,且B是A、C的等差中项,求角B的大小.学后检测4 梯子的最高一级宽33 cm,最低一级宽110 cm,中间还有10级,各级的宽度成等差数列,计算中间各级的宽度.【课堂小结】1.理解等差数列的定义,能够应用定义判断一个数列是否为等差数列,并确定等差数列的公差;2. 能运用等差数列的通项公式解决相关问题.(二)等差数列的前n项和【教学目标】1.知识与技能(1)理解等差数列前n项和公式的推导过程.(2)熟练掌握等差数列的五个量a1,d,n,an,Sn的关系,能够由其中三个求另外两个.(3)掌握等差数列前n项和公式及性质的应用.2.过程与方法通过对等差数列概念和通项公式的探究,培养学生观察、归纳、类比、猜想、推理等发现规律的一般方法。
高三数学必修五教案等差数列优秀4篇(实用版)编制人:__________________审核人:__________________审批人:__________________编制单位:__________________编制时间:____年____月____日序言下载提示:该文档是本店铺精心编制而成的,希望大家下载后,能够帮助大家解决实际问题。
文档下载后可定制修改,请根据实际需要进行调整和使用,谢谢!并且,本店铺为大家提供各种类型的实用资料,如主题班会、教案大全、教学反思、教学设计、工作计划、文案策划、文秘资料、活动方案、演讲稿、其他资料等等,想了解不同资料格式和写法,敬请关注!Download tips: This document is carefully compiled by this editor.I hope that after you download it, it can help you solve practical problems. The document can be customized and modified after downloading, please adjust and use it according to actual needs, thank you!And, our store provides various types of practical materials for everyone, such as theme class meetings, lesson plans, teaching reflections, teaching designs, work plans, copywriting planning, secretarial materials, activity plans, speeches, other materials, etc. If you want to learn about different data formats and writing methods, please stay tuned!高三数学必修五教案等差数列优秀4篇等差数列是常见数列的一种,如果一个数列从第二项起,每一项与它的前一项的差等于同一个常数,那么你对等差数列了解多少呢?这次为您整理了高三数学必修五教案《等差数列》优秀4篇,希望能够给予您一些参考与帮助。
高中数学必修5《等差数列》教案高中数学必修5《等差数列》教案【一】教学准备教学目标掌握等差数列与等比数列的概念,通项公式与前n项和公式,等差中项与等比中项的概念,并能运用这些知识解决一些基本问题.教学重难点掌握等差数列与等比数列的概念,通项公式与前n项和公式,等差中项与等比中项的概念,并能运用这些知识解决一些基本问题.教学过程等比数列性质请同学们类比得出.【方法规律】1、通项公式与前n项和公式联系着五个基本量,“知三求二”是一类最基本的运算题.方程观点是解决这类问题的基本数学思想和方法.2、判断一个数列是等差数列或等比数列,常用的方法使用定义.特别地,在判断三个实数a,b,c成等差(比)数列时,常用(注:若为等比数列,则a,b,c均不为0)3、在求等差数列前n项和的最大(小)值时,常用函数的思想和方法加以解决.【示范举例】例1:(1)设等差数列的前n项和为30,前2n项和为100,则前3n项和为 .(2)一个等比数列的前三项之和为26,前六项之和为728,则a1= ,q= .例2:四数中前三个数成等比数列,后三个数成等差数列,首末两项之和为21,中间两项之和为18,求此四个数.例3:项数为奇数的等差数列,奇数项之和为44,偶数项之和为33,求该数列的中间项.高中数学必修5《等差数列》教案【二】教学准备教学目标知识目标等差数列定义等差数列通项公式能力目标掌握等差数列定义等差数列通项公式情感目标培养学生的观察、推理、归纳能力教学重难点教学重点等差数列的概念的理解与掌握等差数列通项公式推导及应用教学难点等差数列“等差”的理解、把握和应用教学过程由电影《红高粱》主题曲“酒神曲”引入等差数列定义问题:多媒体演示,观察----发现?一、等差数列定义:一般地,如果一个数列从第2项起,每一项与它的前一项的差等于同一个常数,那么这个数列就叫做等差数列。
这个常数叫做等差数列的公差,通常用字母d表示。
例 1:观察下面数列是否是等差数列:….二、等差数列通项公式:已知等差数列{an}的首项是a1,公差是d。
高三数学必修五等差数列教案教学目标:1. 理解等差数列的定义,并能够辨别等差数列;2. 学会等差数列的通项公式及其应用;3. 掌握等差数列的求和公式及其应用;4. 能够解决实际问题中的等差数列问题。
教学重点:1. 理解等差数列的定义;2. 掌握等差数列的通项公式及其应用;3. 掌握等差数列的求和公式及其应用;4. 能够解决实际问题中的等差数列问题。
教学难点:1. 等差数列的通项公式的推导和应用;2. 等差数列的求和公式的推导和应用;3. 解决实际问题中的等差数列问题。
教学准备:1. 教材《高中数学必修五》;2. 课件及多媒体设备;3. 相关教学资源。
教学过程:一、导入(5分钟)1. 教师先进行一个小测试,让学生回顾一下等差数列的定义:什么是等差数列?有哪些特点?2. 特别提醒学生注意等差数列的公差是多少。
二、概念讲解及例题演练(20分钟)1. 教师讲解等差数列的概念和性质,并引入等差数列的通项公式。
2. 教师通过例题演示如何使用通项公式求解等差数列中的某一项。
三、练习及讲解(20分钟)1. 学生进行书上相关练习,教师讲解并点评。
2. 教师提供一些应用题,让学生动手解决。
四、归纳总结(5分钟)教师归纳总结等差数列的性质、通项公式及应用,并与学生一起总结解题方法。
五、拓展延伸(10分钟)教师引导学生思考和讨论等差数列的推广和应用,如等差数列的几何意义、等差中项、等差数列的变形等。
六、作业布置(5分钟)布置相关习题,要求学生进行巩固和扩展。
七、课堂小结(5分钟)教师对本课内容进行小结,并对下节课的预习内容进行引导和温习。
等差数列(一)教材:高中数学必修5 1.2等差数列任教老师:肖美燕学习目标:1.明确等差数列的定义,探索并掌握等差数列的通项公式;2.会解决知道n d a a n ,,,1中的三个,求另外一个的问题;3.通过与一次函数的图像类比,探索等差数列的通项公式的图像特征与一次函数之间的联系。
教学重点:等差数列的概念,等差数列的通项公式教学难点:等差数列的性质教学方法:探究、交流、实验、观察、分析内容分析:本节是等差数列这一部分,在讲等差数列的概念时,突出了它与一次函数的联系,这样就便于利用所学过的一次函数的知识来认识等差数列的性质:从图象上看,为什么表示等差数列的各点都均匀地分布在一条直线上,为什么两项可以决定一个等差数列(从几何上看两点可以决定一条直线)教学过程:一、复习引入:上两节课我们学习了数列的定义及给出数列和表示的数列的几种方法——列举法、通项公式法、递推公式法、图象法和前n 项和公式……这些方法从不同的角度反映了数列的特点。
现在我们先看下面这些问题:1.回忆数列的概念,数列有哪几种表示方法?2.(1)小明觉得自己英语成绩很差,目前他的单词量只有 yes 、no 、you 、me 、he 5个,他决定从今天起每天背记10个单词,那么从今天开始,他的单词量逐日增加,依次为:5,15,25,35,…问:多少天后他的单词量达到3000?(2)小芳觉得自己英语成绩很棒,她目前的单词量多达3000她打算从今天起不再背单词了,结果不知不觉地每天忘掉5个单词,那么从今天开始,她的单词量逐日递减,依次为:3000,2995,2990,2985,…问:多少天后她那3000个单词全部忘光?从上面两例中,我们分别得到两个数列:① 5,15,25,35,…② 3000,2995,2990,2985,…观察以上两个数列,看看它们有什么共同特征?3.根据以上两个数列,每人能举出2个与其特征相同的数列吗?4.什么是等差数列?这样理解等差数列?其中的关键字词是什么?5.以上两个数列存在通项公式吗?如果存在,分别是什么?6.怎样推导等差数列的通项公式?学生讨论、分析以上几个问题引导学生观察相邻两项间的关系,得到:对于数列①,从第2项起,每一项与前一项的差都等于_ 10_ ;对于数列②,从第2项起,每一项与前一项的差都等于 -5 ;·共同特征:从第二项起,每一项与它前面一项的差等于同一个常数(即等差);(PS.每相邻两项的差相等——应指明作差的顺序是后项减前项),我们给具有这种特征的数列一个名字——等差数列二、讲解新课:1.等差数列:一般地,如果一个数列从第二项起,每一项与它前一项的 差等于同一个常数,这个数列就叫做等差数列,这个常数就叫做等差数列的公差(常用字母“d ”表示)注意:⑴.名称:等差数列,首项 )(1a , 公差 )(d ,若0=d 则该数列为常数列⑵.公差d 一定是由后项减前项所得,而不能用前项减后项来求;(3).对于数列{n a },若n a -1-n a =d (与n 无关的数或字母),n ≥2,n ∈N +,则此数列是等差数列,d 为公差那么对于以上两组等差数列,它们的首相分别是5和3000,公差分别是10和-10。
等差数列复习
知识归纳
1. 等差数列这单元学习了哪些内容?
2. 等差数列的定义、用途及使用时需注意的问题:
n ≥2,a n -a n -1=d (常数)
3. 等差数列的通项公式如何?结构有什么特点?
a n =a 1+(n -1) d a n =An +B (d =A ∈R )
4. 等差数列图象有什么特点?单调性如何确定?
5. 用什么方法推导等差数列前n 项和公式的?公式内容? 使用时需注意的问题? 前n 项和公式结构有什么特点?
2)1(2)(11d n n na a a n S n n -+=+=
S n =An 2+Bn (A ∈R) 注意: d =2A !
6. 你知道等差数列的哪些性质?
等差数列{a n }中,(m 、 n 、p 、q ∈N+):
①a n =a m +(n -m )d ;
②若 m +n =p +q ,则a m +a n =a p +a q ;
等差数列定义通项
前n 项和
主要性质n a n d <0n a n d >0
③由项数成等差数列的项组成的数列仍是等差数列;
④每n项和S n, S2n-S n , S3n-S2n…组成的数列仍是等差数列.
知识运用
1.下列说法:
(1)若{a n}为等差数列,则{a n2}也为等差数列
(2)若{a n} 为等差数列,则{a n+a n+1}也为等差数列
(3)若a n=1-3n,则{a n}为等差数列.
(4)若{a n}的前n和S n=n2+2n+1, 则{a n}为等差数列.
其中正确的有( (2)(3) )
2. 等差数列{a n}前三项分别为a-1,a+2, 2a+3, 则a n=3n-2 .
3.等差数列{an}中, a1+a4+a7=39, a2+a5+a8=33, 则a3+a6+a9=27 .
4.等差数列{a n}中, a5=10, a10=5, a15=0 .
5.等差数列{a n}, a1-a5+a9-a13+a17=10, a3+a15=20 .
6. 等差数列{a n}, S15=90, a8= 6 .
7.等差数列{an}, a1= -5, 前11项平均值为5, 从中抽去一项,余下的平均值为4, 则抽取的项为( A )
A. a11
B. a10
C. a9
D. a8
8.等差数列{a n}, Sn=3n-2n2, 则( B)
A. na1<S n<na n
B. na n<S n<na1
C. na n<na1<S n
D. S n<na n<na1能力提高
1. 等差数列{a n}中, S10=100, S100=10, 求S110.
2. 等差数列{a n}中, a1>0, S12>0, S13<0,S1、S2、…S12哪一个最大?
课后作业《习案》作业十九.。