浙大836材料学院考研2018初试经验分享(学术初试第三复试第一)
- 格式:pdf
- 大小:169.21 KB
- 文档页数:3
836材料科学基础
836材料科学基础是浙江大学的一门研究生入学考试科目,主要涉及材料科学的基础知识。
这门科目的考试内容主要包括晶体结构、缺陷、固溶体、非晶和玻璃、扩散以及固体物理基础等方面。
具体涉及到的知识点有:
●晶体结构的基础知识,包括原子结构、原子间距和晶体结构等。
●缺陷和固溶体的概念和基本理论。
●非晶和玻璃的结构和性质。
●扩散的基本理论和扩散现象。
●固体物理基础,包括能带理论、量子力学和统计物理等。
此外,对于这门科目的考试形式和难度,可以通过分析历年真题来了解。
同时,也可以通过咨询浙大在读研究生或联系浙大招生办公室获取更详细的信息。
总的来说,836材料科学基础是一门涵盖了材料科学多个领域的综合性科目,需要考生具备较为扎实的基础知识和较强的综合素质。
对于836材料科学基础的历年真题,可以在多个地方找到。
首先,可以尝试在浙江大学的官方网站上搜索相关的历年真题信息。
浙江大学可能会在其网站上提供相关的下载链接或在线浏览服务。
其次,可以在一些专门提供历年真题的网站或平台上搜索相关的资源。
例如,一些培训机构或教育网站可能会提供相关的历年真题下载服务。
此外,还可以咨询浙江大在读的研究生或联系浙江大学招生办公室获取更详细的信息和帮助。
需要注意的是,为了确保下载的历年真题准确无误,建议从官方渠道或可靠的第三方资源获取,避免遭遇到病毒等安全问题。
浙大837考研真题买谁的浙大837考研真题买谁的考研是很多大学毕业生追求深造的一种途径,而浙江大学的837考研真题备受考生关注。
但是,面对市面上琳琅满目的考研辅导材料,考生们常常陷入选择困难。
那么,我们应该购买哪一家的浙大837考研真题呢?首先,我们需要明确一点,浙大837考研真题是指浙江大学历年来的考研真题。
这些真题对于考生来说,是了解考试内容和考试难度的重要参考资料。
因此,购买一套质量好、内容全面的浙大837考研真题对于备考是非常重要的。
在市面上,有很多机构和个人都提供浙大837考研真题的销售服务。
其中,知名的考研辅导机构通常会有自己的考研真题出版物,比如高教版、人民教育出版社等。
这些出版物通常经过了严格的筛选和整理,内容较为全面,质量有保障。
购买这些出版物,不仅可以获得浙大837考研真题,还可以获得一些备考指导和技巧,对于备考是非常有帮助的。
此外,一些考研辅导机构也提供浙大837考研真题的在线下载服务。
这种方式相对便捷,考生可以根据自己的需求选择下载相应年份的真题。
然而,需要注意的是,有些机构可能会提供盗版或者不完整的真题,因此在选择下载服务时要谨慎选择,最好选择一些有信誉的机构。
除了考研辅导机构,一些个人也提供浙大837考研真题的分享和销售服务。
这些个人可能是曾经考过浙大837的学长学姐,他们通过整理自己的考试资料,分享给有需要的考生。
这种方式相对便宜,但是由于缺乏权威机构的审核,真题的质量和完整性可能存在一定的风险。
综上所述,购买浙大837考研真题时,我们可以选择考研辅导机构的出版物或者在线下载服务,也可以选择个人分享的真题。
不管选择哪种方式,都需要注意真题的质量和完整性。
此外,考生在备考过程中,还可以结合其他辅导材料,比如考研指南、备考经验等,全面提升自己的备考水平。
最后,购买浙大837考研真题只是备考的一小部分,更重要的是考生要制定合理的备考计划,掌握科学的学习方法,坚持不懈地进行复习和练习。
复试流程3月27号下午,复试笔试开始,大约1小时,考查形式为选择和判断。
前面有公共题,后面可以选做半导体试题、无机试题、金属试题。
(选择什么试题与将来报考哪个所没有关系)。
一小时后,在曹光彪大楼公告栏张贴成绩,话说在这一环节后很多名次靠前的都掉下来了,而且影响了后面的面试,因此这个笔试很重要,一定要当重头戏。
考查内容就是来自那些指定参考书,平时就要积累。
3月28日上午,所有人被分成十几组,每组10人,每组的同学是随机分配的,而且每组同学面试的次序是按姓氏来的,比较公平,克服了很多潜在不公平因素。
我有幸被大牛蒋建中老师面试,此人不拘小节。
问到的问题,大概有:递上六级证书,问我要成绩单,我说没带,就放过了(不然会按照本科科目问的)中文自我介绍翻译一段话,是有关材料的基本描述,翻译的一般,大概是看我六级成绩不错,放过了研究方法中的电子衍射的问题为什么金属和陶瓷掉地上,金属不碎,而陶瓷碎掉问到了SRTP中的问题,光催化的原理,用到的检测手段等下午两点,公布总成绩,先公布科学学位名单,然后公布专业学位名单(关于两种学位的选择,选择是在笔试结束,笔试成绩给出后,到时候会给一张表,自己选择参加科学组还是专业组的面试,如果选择科学组,即使被科学组刷掉,也可以重新与专业组的同学排名,但专业组的前5名直接录取,也就是说科学组被刷的同学可以与专业组非前5名的同学竞争专业学位)初试经验教训总结1、考研班报名问题自己当时报了一个高联政治全程和数学强化班,感觉利弊参半。
数学强化班是在暑假的8月中旬开始,大概一周时间,包括高等数学和线性代数。
强化班主要是老师通过讲解部分真题或典型题目来串起知识点,还是比较有用的,而我七月份参加了专业实习,导致中间有一段时间没有复习,因此听课时很被动,我的强化班很大程度上是在向老师和周围同学学习,缩小差距,而这本应是个自我提炼的过程。
至于政治,我觉得还是报的有点亏,全程班师从暑假8月份开始上强化班,后来12月份又上冲刺班,最后还有一个点题班,其实越到后面才越有用,因为那时政治方面的信息比较充足,老师会把各个班的总结讲义合成一本,奉献给大家,建议报个冲刺加点题足矣。
新版浙江⼤学⾼分⼦材料考研经验考研参考书考研真题考研是⼀项⼩⽕慢炖的⼯程,切不可操之过急,得是⼀步⼀个脚印,像⾛长征那样⾛下来。
在过去的⼀年中,我⼏乎从来没有在12点之前睡去过。
也从来也没有过睡到⾃然醒的惬意⽣活,我总是想着可能就因为这⼀时的懒惰,⼀切都不同了。
所以,我⾮常谨⼩慎微,以⾄于有时会陷⼊⾃我纠结中,像是强迫症那样。
如今想来,这些都是不应该的,⾸先在⼼态上尽量保持⼀个轻松的状态,不要给⾃⼰过⼤的压⼒。
虽然考研是如此的重要,但它并不能给我们的⼈⽣下⼀个定论。
所以在看待这个问题上不可过于极端,把⾃⼰逼到⼀个退⽆可退的地步。
⽽在备考复习⽅⾯呢,好多学弟学妹们都在问我备考需要准备什么,在我看来考研⼤⼯程,⾥⾯的内容实在实在是太多了。
⾸先当你下定决⼼准备备考的时候,要根据⾃⼰的实际情况、知识准备、⼼理准备、学习习惯做好学习计划,学习计划要细致到每⽇、每周、每⽇都要规划好,这样就可以很好的掌握⾃⼰的学习进度,稳扎稳打步步为营。
另外,复试备考计划融合在初试复习中。
在进⼊复习之后,⾃⼰也可以根据⾃⼰学习情况灵活调整我们的计划。
总之,定好计划之后,⼀定要坚持下去。
最近我花费了⼀些时间,整理了我的⼀些考研经验供⼤家参考。
篇幅⽐较长,希望⼤家能够有耐⼼读完,⽂章结尾处会附上我的学习资料供⼤家下载。
浙江⼤学⾼分⼦材料的初试科⽬为:(101)思想政治理论和(201)英语⼀或(202)俄语或(203)⽇语(302)数学⼆和(821)有机化学或(836)材料科学基础或(837)⾼分⼦物理与化学或(838)化⼯原理参考书⽬为:1.同济⼤学应⽤数学系主编的《⾼等数学》(上、下册)2.同济⼤学应⽤数学系主编的《线性代数》(紫⾊封⽪)3.胡宏纹《有机化学》4.杜丕⼀《材料科学基础》5.⽅征平《⾼分⼦物理》6.何曼君《⾼分⼦物理》7.潘祖仁《⾼分⼦化学》8.《化⼯原理》上下册(第2版),何潮洪、冯霄主编,科学出版社,20079.《化⼯原理习题精解》上下册,何潮洪等编,科学出版社2003版10.《化⼯原理》第3版,上下册,谭天恩等编,化⼯出版社。
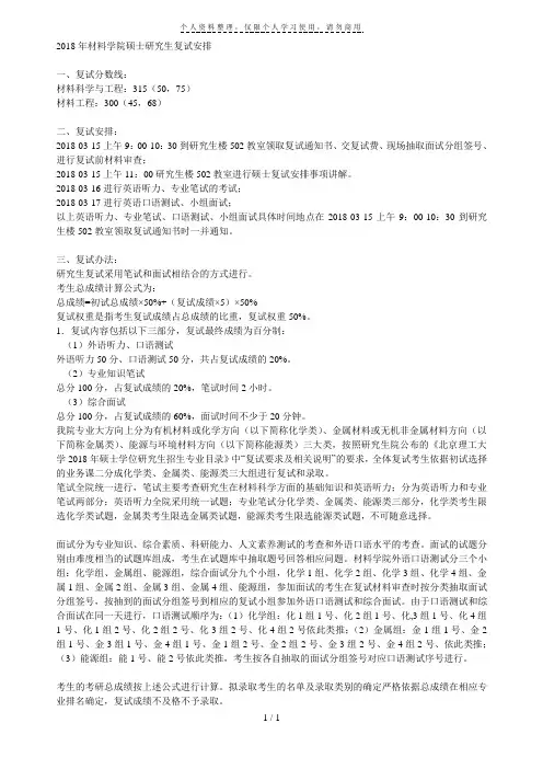
2018年材料学院硕士研究生复试安排一、复试分数线:材料科学与工程:315(50,75)材料工程:300(45,68)二、复试安排:2018-03-15上午9:00-10:30到研究生楼502教室领取复试通知书、交复试费、现场抽取面试分组签号、进行复试前材料审查;2018-03-15上午11:00研究生楼502教室进行硕士复试安排事项讲解。
2018-03-16进行英语听力、专业笔试的考试;2018-03-17进行英语口语测试、小组面试;以上英语听力、专业笔试、口语测试、小组面试具体时间地点在2018-03-15上午9:00-10:30到研究生楼502教室领取复试通知书时一并通知。
三、复试办法:研究生复试采用笔试和面试相结合的方式进行。
考生总成绩计算公式为:总成绩=初试总成绩×50%+(复试成绩×5)×50%复试权重是指考生复试成绩占总成绩的比重,复试权重50%。
1.复试内容包括以下三部分,复试最终成绩为百分制:(1)外语听力、口语测试外语听力50分、口语测试50分,共占复试成绩的20%。
(2)专业知识笔试总分100分,占复试成绩的20%,笔试时间2小时。
(3)综合面试总分100分,占复试成绩的60%,面试时间不少于20分钟。
我院专业大方向上分为有机材料或化学方向(以下简称化学类)、金属材料或无机非金属材料方向(以下简称金属类)、能源与环境材料方向(以下简称能源类)三大类,按照研究生院公布的《北京理工大学2018年硕士学位研究生招生专业目录》中“复试要求及相关说明”的要求,全体复试考生依据初试选择的业务课二分成化学类、金属类、能源类三大组进行复试和录取。
笔试全院统一进行,笔试主要考查研究生在材料科学方面的基础知识和英语听力;分为英语听力和专业笔试两部分;英语听力全院采用统一试题;专业笔试分化学类、金属类、能源类三部分,化学类考生限选化学类试题,金属类考生限选金属类试题,能源类考生限选能源类试题,不可随意选择。
早上8点半到曹楼,等着一个个面,面试阵容很强大:张孝彬、杜丕一、赵高凌、马向阳。
因为大BOSS的数量较多,所以这个组的面试时间最长,过程最痛苦。
11:30快要轮到我的时候,杜老师把头从门缝里探出来说:你们可以去吃饭了,下午再来…崩溃,很崩溃。
外面下雨,只能在楼里干等着。
小鸽同学给了我一个蛋饼,度过了饥荒。
12点半,张老师把我叫进去了1.先是1分钟的自我介绍,居然是中文的,本来准备的英文的没有用上。
然后杜老师就是问你意向读研、读博还是想到外校去啊?我说我想读硕啊,不行的话,读博也可以啊。
英语够分么?过480了。
哦好“老师,读博的表格不够了……”边上做记录的研究生很寒地说“把读硕的字儿改了改了”……看来很多人读博么2.英文文献翻译是关于金属材料界面的一篇文献的综述or摘要部分。
讲metallic system里的3种interfaces基本翻译出来了,马老师指出了错误,再翻了一遍3.问关于SRTP的问题这部分是重头老师们直接切入正题你合成的这个东西到底是什么?合成它的目的是什么?水热法做出的东西你们离心2次就够了?怎么检测所需要的物相?光催化性能是怎么体现的?你做的这个窄带系的半导体刚才你说Eg有多少来着?我说带隙2.3eV,马老师做半导体的,直接驳回说2.3咋能叫窄带,至少要1点几么-_-! 我说这个可能是相对于TiO2的禁带宽度来说的“窄带”吧杜老师问这个做出来的是粉末啊你怎么现实应用啊我说既然二氧化钛粉末能应用,我这个粉末也当然能应用了赵老师问你这个东西,有铋有钒的,重金属啊污染啊二氧化钛好东西没污染的啊我说现在已经有应用了啊汽车金属外壳的上色都用这个啊而且也用来做绘画颜料啊赵老师脸色变了说现在我都不给小孩买颜色鲜艳的衣服颜色鲜艳的都是重金属啊污染啊。
然后我就无语了我说我没考虑到这一点反正这部分我感觉就是一个教授抛出一个问题,等你回答完了就开始找你的漏洞,或者针对你的回答,再来进一步发问。
几位老师似乎都把SRTP的经历看得非常重要,这部分的问答占了总面试时间的3/4。
初试:材料力学在考研中是比较容易得分的,但是得高分的并不太多,所以大家复习时一定要仔细。
首先必须把课本先看一遍,所谓看一遍不是走马观花得看,而是要明白材料力学主要讲的几个内容,重点是哪,难点是哪,考点是哪,要把公式总结并记忆还要区分开(比如圆柱的W和W)。
比如材料力学一共讲过拉压、扭转、弯P曲几个问题,其中弯曲是重点,而弯曲中弯曲内力和弯曲应力是重点,弯曲变形要求较低,难点是桁架问题,超静定问题等等。
所谓看第一遍,就要做到掌握基础知识的同时,抓出课本的重点,难点,考点所在,理清课本的结构,从而为第二轮的做题打下准备。
在第二轮中建议做一做做各个章节的典型题,看看笔记上的例题,另外笔记上也给了你些建议!这时候一定要准求把体弄懂,不是看会了就行,而是要找出一种分析方法,要和书本上结合起来,注意你这个时候做的题目往往比较基础,是课本知识的训练,我不建议买太多参考书,你可以把课本上的课后习题做做,最好买本课后习题解答,这很重要,还有必须亲自把题目算算,不要想当然。
在第三阶段中,我们必须抓考点,对历年真题进行分类比如弯曲应力问题(04二;05三;06三;08二;09二);刚架问题(04四;05五);对称非对称问题(05六;07六,08六);桁架问题(06一,五;08六)超静定问题(08六);动载荷问题(09六,05四,07五)等等。
因为虽然有些地方的确是出题的考点,但是他不在我们所报考院校的历年真题中出现,那么他就是非重点,虽然有些地方不是我们本科讲课时候的重点,可他在我们考研题中出现过,那他就是重点,所以必须目标明确,有针对性的复习,才可以达到事半功倍!万不可眉毛胡子一把抓,这样既浪费时间又浪费精力!我们要把历年真题做一遍,建议把最近把年的都做做,自己弄两份答案,一份是按顺序的历年真题详解,一份是历年真题归类。
注意别人的答案是别人做的,难免有些错误,你自己必须把题目分类,并且从其他资料甚至是其他学校的考题上找些相似的例子,看看这类题型怎么做,在历年的考题中,那类题目是必考题型,那类是常考题型,这对自己的备考有至关重要的作用,比如对称非对称问题,桁架问题,特殊拉伸问题,动载荷碰撞问题等。
)2014年浙江大学836材料科学基础考研试题回忆版)(回忆版材料科学基础考研试题(20*1.5一、选择20*1.5计算 5*24=120分二、计算1、有一种堇青石,其分子式为Al3Mg2(Si5Al)O18.有一种电石,其分子式为NaAl6(BO3)3(Si6O18)(OH)4.1)试用硅酸盐材料的判据判别这两种材料是什么结构的硅酸盐矿物。
(写出公式与计算过程)2)分析这两种材料的结构特征有什么相同点与不同点。
2、考虑一种晶格常数为a=0.3nm的简单立方单晶材料的塑性变形,其应力作用为【110】方向。
假设应力作用下的材料体内的位错增值满足F-R(弗兰克-瑞得模型),且假设任何情况下位错环的滑移速度相同。
如果一个位错环经0.1s后离开滑移面,试计算经过一个小时后单晶的变形量是多少?3、一种ABO3结构晶体,A为Pb,r=0.129nm.氧的半径r=0.14nm.B位离子半径在较大的范围内变化仍能保持结构的定。
也即晶体结构有一定的宽容系数,设0.8《t《1.0.1)分析保持结构稳定的条件下B的半径变化范围为多大?2)从B位离子的尺寸变化考虑,由B位离子半径不同引起的最大畸变度为多少?3)根据15%规律,(有一段话是15%规律内容当时没有认真抄)说明钙钛矿结构的最大畸变度与15%规律有无偏差?并且说明B位被具有上面计算得到的半径离子取代后可以保持稳定的原因。
4、一种萤石结构CeO2中加入了15%的CaO,考虑参入的CaO在CeO2中全部以固溶体的形式存在。
形成的固溶体经过实际测定密度P=6.46g/cm3,晶格常数a=0.5417nm(其中近似考虑不同固溶形式之下认为晶格常数保持不变)。
1)写出可能的反应方程式(至少2个)。
2)写出不同反应时的固溶体分子式。
3)对各种可能的固溶体进行具体的密度计算,判断实际为那种形式的固溶体。
5、有一种Y-Fe,其中渗入了C进入了八面体。
Y-Fe的a=0.3647nm,C的振动频率D=1.528*10(14次方)s-1.扩散势垒G=140.2Kj/mol。
「2019年考研感悟」浙江大学考研经验分享,专硕初试第三复试综合第一轮到我写我的感悟了。
考研确实也是比较奇妙的一段旅程。
大学四年几乎一晃而过,自己也站到了这个分叉路口上,希望我所经历的事情,可以对大家有一点帮助。
-我叫郭子安,大家都叫我小郭。
本科就读于宁波工程学院,今年参加了浙江大学工业设计工程的考试(这个专业这两年就要没有了,可以百度一哈行情)。
初试的分数是政治67,英语78,专业一135,专业二(手绘快题)132,排名的话是专硕第三。
复试我记得好像分数是85,还算靠前。
so综合加权以后就勉强排到了第一。
首先,我想说明一下关于我的本科,宁波皇家工程学院,是一所普通的二本院校,身边的资源也平平无奇,学校的课程也没有什么特殊的地方,但是有一点要相信天下的老师大部分都是好老师,我的本科老师多多少少都对我个人的发展起到了一定的帮助。
宁波也是一个非常优秀的城市,很庆幸自己在我所热爱的地方,没有虚度光阴,侥幸比身边的同学多了一些些经历,在工业设计这门课,这条路上多走了一段路。
所以希望大家常怀感恩之心,不要抱怨自己的本科不如别人,起码在我报考的工业设计工程专业里,面试老师们并不特别在乎你来自哪里。
只要利用好身边的资源,尊重身边的人,提升设计的软实力和硬实力,内外兼修,才是最最实在的考研路。
-如果你从张叔看到了我写的这几个字,祝贺你这是你实现目标的良好开始。
我从大一开始跟着张叔学习手绘,从一无所知的一年级小朋友,到现在对设计有所了解,花了大约两年多的时间在张叔这里学习(二三年级开始,专注于在校外参加实践),大部分学习做事都有受到他的影响。
他为我规划了大学四年里整体的学习方向,包括了这些年每个阶段因该学习哪些方面的知识,绝不仅仅局限于画画图这样的方面,这也是每一个设计考研的同学应该理解的一点。
未来不论道路如何,起码我在这里得到了一个非常好的出发点,遇到他是我最幸运的一件事,所以这就是我说为什么大不要抱怨身边的环境,热爱生活,热爱张叔,事情就会变得美好起来。
录取已经过去五天了, 兴奋劲也缓了过来, 想把自己这准备研考的过程点滴记录下来, 如果 能给后来人一些微薄的帮助,那也算是我这个前辈尽到了一份学长的责任了。
首先自报家门吧, 楼主毕业于南京一所普通地不能再普通的 211 学校, 材料专业也不是楼主本科时学校的招牌主打专业 ——而是拿来陪那些招牌专业玩的。
我是考了两年才考上的, 一 战北方某材料强校( 985 学校),初试分数为政治 83,英语一 74,数学二 150,专业课(材 科基 +材力性)103,总分 410,二战浙江大学材料学院,初试分数为政治 71,英语一 61,数学二 148,专业课(材科基) 140,总分 420.。
是的你没看错,楼主就是一个一战高分被 刷的大逗比。
之所以把本科学校跟一战学校略去, 是觉得自己混得太艰难, 提母校有点丢她 的脸,以及我也不太愿意把我没能考上的学校说出来给他招黑。
因此我这篇心得,会略微涉及一些二战的心态调整,以及准备考研的整个初试 +复试过程,我想二战的心态调整和抉择历程, 不会有多少人比我更困难了吧, 再惨不过如斯。
一战的同 学也可以参考,因为我整个二战复习的过程跟一战差不多。
说来也是巧合,今年的复试笔试日子正好是去年我笔试不合格被刷掉的日子(3.17),面试 及拟录取的日子正好是我去年决心放弃调剂再来一次的日子(3.18 ),整整一年的沉浮,我 也终于如愿以偿。
去年惨遭失败后,回到学校,心情是相当郁闷的, 者刻意不提, 不错的调剂, 通红的那种, 高傲, 放弃了本校推免的机会。
二战, 事实上我自己已经打定主意二战了, 聊这个话题。
因为感觉知道的人太多, 都会让我感到莫大的压力。
我能做的,就只能是暂时的欺骗大家了。
去年清明前后,在网上查到了浙江大学材料学院14 年的拟录取名单,名单上是附有本科学 校的,正好隔壁学校考上了一个,就通过人人加了他并见了面,挺热心的一个人(现在,我 该叫师兄了 ••…),了解我的情况后,给我介绍了一下浙江大学材料学院的大概情况,随后他 把专业课的复习资料都给了我, 后来我又通过浙大贴吧, 浙大考研群、浙大考研论坛等途径 加到了好几个刚考上的前辈。
由于2011浙大材料新增加了《无机非金属材料》的考试内容,是浙江大学自己出的书,蓝色封面,大家可以去学校图书馆借,如果喜欢新的话上网买,当当网什么的都可以,自己决定。
无机非占卷面分的40%,折算一下也就是60分的分值,而之前只考一门材科基,无机非和金属的资料很少,因此当引起考材料同学的足够重视。
另外每年必考的《材料科学基础》,是杜丕一编写的那本,这本书要认真读,每句话都不能放过,我当时大概读了7遍,最后考试题目几乎都见过~~我在11、12月份根据大纲的考点整理了下无机非的笔记,总共是四章:相平衡、相变、固相反应、烧结,基本囊括浙大的所有可能考点;通过浙大学长弄了一套无机非本科生的习题,由于没有答案,我去图书馆查阅各种考研资料认真整理的,很详细,事实证明考试的内容我基本都复习到了。
本人2011考浙江大学材料系,最终录取的半导体方向。
我们这一届考的是填空和论述、计算,很多填空题是由以前的选择题演变而来的,不过选择题能选出来填空题有些就没完全记住,凭印象写的,这也是我分数没有达到145+的原因;但是论述题、名词解释和相图还有计算我一点也没问题,当时写完试卷才过了一个半小时,然后又检查了两遍休息了会终于为我的考研画上圆满的句号,走出考场我的心情很舒畅,因为觉得这一年没有白费,很充实,考试也没有遗憾,至少正常发挥了,不过最后总成绩出来,410分还是有些出乎我的意料哈。
附我的专业课836材料科学与工程考研历程:我的专业课复习经验和历程我是4月份在当当网上买了专业课的书,正式开始看差不多是在5月份。
5月份—7月份把材科基课本看了第一遍,留点印象,看了真题,对考试内容大概有个方向,觉得真题很简单就很轻松了。
8月份看第二遍,这一遍就要把其中的一些公式推导啊有事没事自己推一推,增加理解,课本看完这一遍就开始做课后习题,这个时候可以把真题拿出来试着做两三份练练手,估计一下自己的水平,并且确定自己复习的不足,在书上做些标记,以便下次看书的这时候着重理解。
「2019年考研感悟」浙江大学考研经验分享,学硕初复试第一的小姐姐。
2018年的8月到12月,考研复习黄金时段。
我每天两次路过这里,匆匆忙忙跟面无表情的和我一样上下班的年轻人擦肩而过,感觉自己轻飘飘的,每天做着重复的事情,感觉自己快要麻木了,感觉自己的棱角被磨平了,感觉边实习边考研的日子无比沉重,让人喘不过气。
我跟老板、老师请假说要准备考研,换来的却是令人心灰意冷的结果。
我心想,我的考研时间可能因此耽误,内心的不甘、愤恨、无力一时难以控制,一号线上的我,忍不住的泪水在脸上沸腾。
我咬紧牙关。
此时再多的挣扎都是徒劳的,好吧,一堆困难横七竖八地拦在我面前不让我前进。
放弃吗?滚。
姐咬着牙也要证明给你们看,我没在怕的。
一边是梦寐以求的浙大设计学研究生之梦;一边是学校规定的实习。
有人说:“边实习边考研多半是不成的。
”我面无惧色。
也有人说:“跨考多半是不行的。
”我嗤之以鼻。
对不起,这些人,我现在来打你们的脸了。
对不起,我初试复试都是第一。
对不起,我实习工作做得完美,老板同事都想让我转正。
说真的我考研时的现实条件真的算是比较惨的了,感觉没几个人能比我更惨。
会不会觉得熬夜画画做作品集很累?其实这不算什么,这是很幸福的事情,一群人,聚在一起,奋斗做自己愿意做的、为自己做的事。
而我体验的是一种现实约束下的无助,想为自己奋斗就必须下班后开夜车画快题、看政治,第二天再早起去上班,日复一日。
当时我真的很羡慕能每天去图书馆学习的同学。
因为我的学习很大一部分在公车地铁上利用碎片化时间完成的,因为在公司里我不能做和工作无关的事情。
惨吧,超惨。
但是那时我就安慰自己:逆境可以历练一个人,你只要有斗志照样可以考上的。
结果我真的考上了,还是第一名。
没错,渺茫的希望之光,在我身上,放出异彩。
我的亲友团都很激动,张叔本人也是激动不已。
但知道成绩的时候我心里没什么波澜:经历了这么多艰难险阻,付出了巨大努力,我觉得我理应得到这样的成绩。
初试426政治68英语80专业基础138专业设计140面试90,初复试均第一。
2018年材料学院硕士研究生招生复试和调剂工作安排(含非全日制)根据教育部有关招生录取文件精神,结合我校今年研究生招生工作的实际情况,现将2018年硕士研究生复试、录取和调剂工作安排如下。
一、组织领导1、学院成立研究生招生工作领导小组,负责制定复试工作具体方案并组织实施,指导复试小组进行具体考核工作,同时负责处理招生过程中考生提出的质疑和申诉。
2、复试小组的组成及要求学院根据各学科、专业的实际情况,成立若干复试小组,每个小组由3~7名研究生指导教师组成,负责实施对考生的实验能力测试和面试考核。
复试小组设组长1名,负责本小组的复试工作。
二、工作原则1、坚持复试的科学性。
采用综合性、多元化的考察方式和方法,积极探索高层次专业人才选拔规律,使拔尖创新人才能够脱颖而出。
2、全面考查,有所侧重。
在德智体能等各方面全面衡量的基础上,注重对专业能力和综合素质的考核,注重对思想政治素质和身心健康状况的考核。
3、成绩量化。
专业能力和综合素质考核都要有量化结果。
4、复试工作要坚持公开公正公平原则。
复试过程做到政策透明、程序公正、操作公开、监督机制健全。
5、以人为本、服务考生。
提高服务意识,维护考生的合法权益。
三、复试工作(一)招生规模学院严格按照学校下达的2018年硕士生招生规模进行录取。
未经研究生院同意,学院的招生规模不得随意变动。
学院可在该招生规模范围内,根据本学院具体情况安排调节各学科、专业的招生数量,对照学术型和专业学位(含全日制和非全日制)类型名额,并在复试前的招生政策咨询会公布。
(二)资格审查所有列入学科、专业复试名单的考生,均须通过网上交费平台及时缴费,复试费标准为90元。
完成缴费后,考生可适时在网上下载打印《复试资格审查合格单》,并持《复试资格审查合格单》及准考证、身份证原件、毕业证原件(应届本科生持学生证)进行资格审查。
参加复试前,考生将加盖好印戳(资格审查现场盖戳)的《复试资格审查合格单》交学院研究生教务老师或复试小组秘书审验。
浙江大学材料学院836考研初试经验分享
我来自浙江大学材料科学与工程学院,参与2018年考研并取得393分(政治75,英语一76,数学二119,材料科学基础123)的成绩,排名材料科学与工程学院初试学硕第3名,且在面试中发挥出色,最终初复试总成绩排名学硕第1名,今日在此将自己的专业课初试经验进行小结。
在2017年3月份的时候,考研之事已经放在我的心头,但是直到2017年7月份,自己的复习才正式开始,这其中的原因很多,学校里的课业任务重是一方面,自己希望通过大三下的认真学习从而获取保研资格是另一方面(最终并未获得保研资格),在这两种因素的推动下,三月份到七月份,自己的准备除了每天背60个英文单词之外并无其他,也正是因此,使得自己在今后的五个月中能够始终保持着紧迫感和饥饿感,并将这种状态一直延续到考试的前两日。
我始终相信天道酬勤这句话,这句话也作为我的考研座右铭一直存在于我的脑海之中,在这五个月内,自己每天保证复习10个小时,保证有效复习时间至少8个小时,在每天的复习时间之中,自己会做好规划,保证每门课程都会复习到(专业课开始时间较晚,但开始后每天也会进行专项复习),在每天的结尾,自己会抽出时间来进行休息,并做出第二日的复习规划,以此日复一日,一直维持了150天左右,在走进考场的那一瞬间,自己虽然也会感到紧张、感到对于未来的迷茫,但是自己心里有底,自己觉得付出必会有回报,自己觉得付出了这么多,结果总不会差,抱着这样的心态,自己度过了考研的那两个上下午,考完之后的心情是轻松的,不去想结果,不去想答案,心里有的只是单纯的解脱,绷的太紧的神经总要得到休息,压抑太久的人总想进行释放。
考研是一个持久战,持久战的结果未知,但是其作为人生中的一大经历而言,对于塑造一个人的品格,磨砺一个人的精神以及锻炼一个人的耐力的能力却是其它任何经历所难以匹敌的,每一位考研的人都不会也不可能是失败者,他们有着向上的目标并朝着这一目标作出了艰苦的奋斗,虽然有时结果不如人意,但这一奋斗的历程是考研所带给他们的珍贵回忆,经受住这一考验之后,任何前进路上的其他障碍都不会是拦路虎,而只会是垫脚石。
专业的人做专业的事,在这里我想就材料科学基础这一门课程做出我的经验总结,其中包括初试以及复试经验,在此先做一个简要的小结,浙江大学材料科学与工程学院的测试分为初试以及复试两大部分,初试的考察内容仅有杜丕一杜老师出版的材料科学基础书籍,而复试则分为笔试以及面试,笔试的考察形式是100道判断题,考察内容则是五本专业课书籍,面试形式则是五位老师面试一位学生,时长一般在15~30分钟,面试内容则包括专业英语翻译、科研训练询问(如果有的话)以及专业课知识问答,在此自己想先对初试经验做出总结。
在2017年4月份上旬左右,上一届考研的师兄师姐们为我们做了一个分享会,在此次分享会中,我发现他们的专业课复习均有一个共性,便是开始时间较晚,一般到10月份才开始他们的专业课复习,在他们的描述中,专业课考察内容较少,复习战线拉得过于长久可能会起到事倍功半的效果,且近两年考研试题量较少,因此该时间开始复习并无不妥,这便使得专业课在我的计划中排到了较为靠后的位置,虽说较为靠后,自己也是在9月中旬便开始了自己的专业课复习,在专业课复习过程中,自己主要分为以下三个阶段:
1.专业课书籍熟悉阶段(9月中~10月中)
杜老师版的材料科学基础是我大二时的专业课教材,自己虽然当时专业课成绩不差,但是经过了一年半左右的时间,大多数不经常使用的知识点早已遗忘,自己当时的第一想法便是尽快熟悉课本,课本上的每一个概念都不要放过,都要从心底里理解,在这一个月的时间里。
我用了前20天的时间去认真研读了这本书籍,书中的概念以及公式我一个都没有放过,对于一些特别繁琐的公式,自己征求了学长的建议,并没有加强记忆,只是在心底里有了一个较深的印象,想着若是以后遇到此类真题,此类公式便不能放过,自己在这20天的时间里,每天花费两个多小时左右去看概念,在仔仔细细地将书目过完一遍之后,自己并没有急于去做题,因为在我的观点中,第一遍接触到的新东西是很容易忘记的,在这一阶段与其做真题练真题,不如回过头来,将书籍再从头到尾看一遍,巩固自己对于知识点的了解程度,因此在剩下的10天之中,自己加快速度,将书目又过了一遍,至此,早期的复习工作便告一段落。
2.专业课习题巩固阶段(10月中~11月中)
这一阶段的复习是以习题为主,而习题的内容则是书上的作业题以及自己购买的历年考研真题(购买之后便发现自己买亏了,但是也只能自认倒霉),由于习题总量不算多,因此自己的复习按照如下步骤进行:先做书上的每章课后题,由于很多课后题只有答案而没有具体解析,因此采用先自己做的方式(自己当时借到了优秀同学的专业课作业本),在这一过程中受挫不小,因为虽然自己对于概念了解地较为深刻,但是一遇到具体题目,自己便做不正确,即很多题空有思路而没有具体有效的解决方案,自然得不到正确的结果,在苦思冥想得不到正确答案之后,自己便借助于作业本来帮助自己解题,在这一阶段,自己按照这种方式进行了课后习题的初步解答,在课后试题解答完毕之后,复习重点便逐渐转入专业课考研真题这一方面,复习顺序是从最早的真题开始,因为不清楚具体题型,因此选择题判断题填空题以及解答题自己一个也没有放过,每一个题都搞明白具体思路以及解题步骤,以确保自己在遇到相似的题目时能够快速地反应出具体解决方案。
前几年的考研试题内容很全面,我能够从03年题目开始做起,到了近几年,题目开始不外泄,因此很多题目都只有考察点而无具体数据。
面对这些问题,自己会找到与其相对应的书上内容,将所用公式的适用范围,公式中各个字符所代表的意义作出详细的解读,在这一过程中,自己的解题能力得到了锻炼,与此同时加深了自己对于概念以及公式的掌握程度。
3.专业课巩固及冲刺阶段(11月中~12月中)
在做完课后习题及历年真题之后,自己对于常规题型以及重点公式有了一个详尽的了解,自此后的阶段中,自己则回归课本,先用十几天时间将课本中的所有细节又进行了一遍记忆,将课本从头到尾复习了一遍,在后来的日子里,尝试将所有习题的过程盖住,自己独立写出过程以及算出具体答案,在这一过程中完成了我的材料科学与工程专业课初试复习。
值得考生注意的一点是,近几年来的材料科学基础的题目类型基本固定,一般仅有6道大题,每道大题分值25分,一般会分为2~3小问,考察内容则基本是每一章出一题,另外一道题的考察内容则不固定,因此考生在复习时,早年真题的选择题可以不做太深入要求,选择题考察到的基本概念做出一定了解即可,选择题考察到的具体公式则要作为重点进行记忆,在2018年的6道大题中,每一道大题都至少2问,最多的大题甚至有4问,题量虽大,但是掌握了具体概念具体公式之后,还是会有90分左右能够稳稳拿下,至于其他题目,则考察考生的逻辑思维能力以及应变能力,这个也只能通过在做题中举一反三,熟练掌握概
念及公式的情况下才能拿下,总之,面对专业课的6道大题,考生一定不能心里没底,大题的考察范围都在书中,只要细心仔细地将课本吃透,题目做够,100~110分基本没有问题。
在最后,希望每一位考生都能够心无旁骛地度过自己的考研生活,找到适合自己的复习方式,并能够发挥自己地真实水平,考取自己心仪的学校,不负自己的韶华青春。
要知道:成功是给有准备的人,准备不足的人也许也会成功,但幸运却不会一直在他周围。
2018年3月25日。