水中臭氧浓度应该怎么选择仪器检测
- 格式:docx
- 大小:12.15 KB
- 文档页数:1
水中臭氧浓度1. 简介水中臭氧浓度是指水体中溶解的臭氧的含量。
臭氧是一种强氧化剂,具有强烈的杀菌、消毒和氧化性能,被广泛应用于水处理、污水处理和游泳池消毒等领域。
测量水中臭氧浓度可以帮助我们评估水体的质量和安全性,并指导相关工艺的优化。
2. 测量方法2.1 化学法化学法是一种常用的测量水中臭氧浓度的方法。
该方法利用化学反应将臭氧转化为能够被检测仪器测量的物质,常用的反应有碘化钾法和碘化钾-淀粉法。
这些方法操作简单、成本低廉,但存在灵敏度较低、反应速率慢等缺点。
2.2 电化学法电化学法是一种基于电极对臭氧进行直接测量的方法。
常见的电极有溴离子选择性电极和钼酸盐电极。
这些电极具有高灵敏度、快速响应和较宽的测量范围等优点,但需要专用仪器进行测量,成本较高。
2.3 光学法光学法是利用臭氧对特定波长的光吸收特性进行测量的方法。
常见的光学仪器有紫外可见分光光度计和激光吸收光谱仪。
这些方法具有高灵敏度、快速响应和非破坏性等优点,但设备复杂、精确度较低。
3. 影响因素水中臭氧浓度受多种因素的影响,包括以下几个方面:3.1 温度温度是影响水中臭氧浓度的重要因素。
一般情况下,随着温度的升高,臭氧在水中的溶解能力下降,导致臭氧浓度降低。
3.2 pH值pH值是指水体酸碱性的指标。
在不同的pH值下,臭氧与水中其他物质的反应速率不同,从而影响了臭氧浓度。
一般而言,在中性或弱酸性条件下,臭氧溶解能力较好。
3.3 溶解氧浓度溶解氧浓度是指水体中溶解的氧气的含量。
臭氧与溶解氧之间存在竞争关系,当水体中溶解氧浓度较高时,臭氧浓度较低;反之,溶解氧浓度较低时,臭氧浓度较高。
3.4 水质污染物水质污染物对水中臭氧的稳定性和反应速率有一定影响。
有机物、重金属和消毒副产物等污染物可以与臭氧发生反应,降低其浓度。
4. 应用领域4.1 水处理水处理是指将原始水转化为符合特定要求的用水过程。
在水处理中,臭氧被广泛应用于除臭、消毒和去除有机污染物等方面。
臭氧(O)含量的测定3一、仪器、设备1.光电分析天平2.三角洗瓶(吸收瓶)500mL3. 滴定管50mL,宜用精密滴定管4.量筒 20mL 500mL 各一只5.刻度吸管(吸量管)10mL6. 容量瓶 1000mL7.棕色试剂瓶1000ml7.吸耳球1个二、化学试剂1. 3 mol/L硫酸2. 200g/L 碘化钾3. 5g/L 淀粉等溶液4. 0.05 mol/L硫代硫酸钠三、配置试剂1. 3 mol/L硫酸量取浓硫酸(p=1.84;分析纯)溶于5倍体积的蒸馏水中。
2. 200g/L 碘化钾用分析天平称取200g碘化钾(分析纯)并溶于1000mL煮沸后冷却的蒸馏水中,用棕色瓶保存于冰箱中,至少储存一天后再用。
此溶液1.00mL含0.20g碘化钾。
3. 5g/L 淀粉等溶液称取1g可溶性淀粉,用冷水调成悬浮浆,然后加入约80mL煮沸水中,边加边搅拌,稀释到100mL;煮沸几分钟后放置沉淀过夜,取上清液使用,如需较长时间保存可加入1.25g水杨酸或0.4g氯化锌。
4. 0.1 mol/L硫代硫酸钠使用分析天平准确称取24.817g硫代硫酸钠(Na2S2O3·5H2O;分析纯)用新煮沸冷却的蒸馏水定溶于1000mL的容量瓶中。
或称取25g硫代硫酸钠(Na2S2O3·5H2O;分析纯)溶于1000mL新煮沸冷却的蒸馏水中,此溶液硫代硫酸钠浓度约为0.1mol/L。
再加入0.2g碳酸钠(Na2S0O3),标定,调整浓度到0.1000mol/L,贮于棕色瓶中,储存的时间过长时,使用前需要重新标定。
四、标定步骤:称取1g碘化钾置于250mL碘量瓶内,并加入100mL蒸馏水,用移液管(A1.2.2)移入10.00mL,0.1000mol/L重铬酸钾标准溶液,加入5mL(1+5)硫酸溶液,静置5min。
用待标定的硫代硫酸钠标准溶液滴定,待溶液变成淡黄色后,加入约1mL淀粉溶液,继续滴定至颜色由蓝色变成亮绿色为止,记录用量。
水中臭氧浓度快速测量方法
1. 引言
臭氧是一种高效的消毒剂,广泛应用于水处理、食品加工及医疗设备消毒等领域。
然而,臭氧在高浓度下及长时间作用下,会对人体造成伤害。
因此,对水中臭氧浓度进行快速测量非常重要。
2. 传统测量方法
目前,常用的测量方法包括紫外线分光光度法、化学分析法和电化学法等。
其中,紫外线分光光度法是目前比较常用的方法,但该方法需要使用昂贵的光谱仪器,并且需要进行光学校正等复杂操作。
化学分析法则需要使用多种有害药剂,对环境污染较大。
电化学法虽然操作简单,但灵敏度不如其他方法。
3. 水中臭氧快速测量方法
一种新的水中臭氧快速测量方法为氧气电化学法(oxygen-electrochemical method, OEM)。
该方法基于氧分子与臭氧的化学反应,利用氧电极分析臭氧减少后剩余的氧分子测量臭氧浓度。
该方法具有操作简单、灵敏度高、无需使用光谱仪器等优点,已被广泛应用于水处理领域。
4. 实验操作
具体实验操作流程如下:
(1)收集水样,装入容器中。
(2)使用氧气电极将臭氧减少至残留氧水平,记录下测得的残留氧分子浓度。
(3)加入已知量的臭氧到样品中,使氧气电极测得的剩余氧分子浓度下降,根据下降量计算出臭氧浓度。
5. 结论
氧气电化学法是一种快速、准确的水中臭氧浓度测量方法。
该方法操作简单,无需昂贵的仪器设备,适合于现场快速测量。
生活饮用水中臭氧的测定臭氧,听起来是不是有点高大上的感觉?臭氧在我们的生活中可谓无处不在,尤其是在饮用水中。
说到饮用水,大家肯定会想,这水喝起来是不是干净,安全?尤其是在城市里,水质可得格外留意。
你知道吗?臭氧作为一种强氧化剂,常常被用来消毒水源,杀灭水里的细菌和病毒。
想象一下,你打开水龙头,清澈的水流出来,喝上一口,哦,真是爽口无比。
但是,水里如果有臭氧,怎么才能知道呢?说到臭氧的测定,其实方法有不少。
我们可以用一些简单的设备来检测,比如说臭氧传感器,像个小侦探,专门来查水里的臭氧含量。
你可能会问,这玩意儿靠谱吗?当然靠谱啦!这些设备经过专业校准,可以精确测量水中的臭氧浓度。
哎,臭氧的浓度不能太高,不然喝多了可就像吃了过期的东西一样,身体会受影响。
不过,浓度太低,又不能发挥它的作用。
简直是个“黄金分割点”,一不小心就容易踩雷。
所以,进行臭氧的测定,真的是个大工程。
这可是一个科学家和技术人员们的“心头好”,他们每天都要琢磨怎么把水处理得更加安全。
你想,水厂里的人就像是打理花园的小园丁,精心呵护着每一滴水。
水在他们手中流转,经过各种工艺,最后才能流进我们的杯子里。
可想而知,臭氧的检测就成了这个“园丁”工作中的重要一步。
没错,就是“细节决定成败”这句话。
臭氧的检测不止一次就完事,常常需要定期进行。
这就像是给水进行“体检”,确保它的状态一直保持在最佳。
水里的臭氧浓度,像极了人类的心情,时高时低。
偶尔高兴了,水质好,偶尔低落了,可能就得小心点了。
生活中,有些人可能会觉得这检测繁琐,甚至觉得没必要。
哎,这就好比说你不去医院检查,结果身体出问题了,才后悔莫及。
水质安全可不是小事。
臭氧的测定还有一个很酷的地方,就是它的快速反应。
你想想,一测就知道,像是吃了一颗“知识丸”,瞬间充电。
这个过程不仅省时,还能让水厂迅速调整处理方案,保证水的安全。
真是“事半功倍”!可见,科技的力量在这里闪闪发光。
随着科技的进步,检测的方法也越来越多样化,真的是让人眼前一亮。
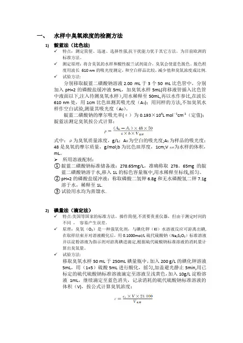
一、水样中臭氧浓度的检测方法1)靛蓝法(比色法)✓特点:测定简便、迅速、选择性强,抗干扰能力优于其它方法。
为目前欧洲的标准方法。
✓测定原理:将含臭氧的水样和酸性靛兰试剂混合,臭氧会使蓝色脱色。
脱色程度用波长610 nm的吸光度测定,和空白样品比较,减少值和臭氧浓度成比例.✓试验方法:分别移取靛蓝二磺酸钠溶液2.00 mL于3个50 mL比色管中,分别加入pH=2的磷酸盐缓冲液5mL,加臭氧水样5mL(将移液管插入比色管中液面以下,注入待测臭氧水样),用水稀释至50mL,再以水作参比,在波长610 nm处,用1cm比色皿测其吸光度(A1);用同样的方法,不加臭氧水样作空白试验,测量其吸光度(A0)。
靛蓝二磺酸钠的摩尔吸光率(ε)为0.193×104L mol—1cm-1(定值);靛蓝法测定臭氧按公式计算:式中:ρ为臭氧质量浓度,g/L;A0为空白的吸光度;A1为样品的吸光度;48是臭氧的摩尔质量,g/mol;b为比色皿厚度,1cm;V水样为水样的体积,mL。
➢所用溶液配制:①靛蓝二磺酸钠标准储备液:278.65mg/L,准确称取278。
65mg的靛蓝二磺酸钠溶于水,移入1L的棕色容量瓶中,用水稀释至标线,摇匀。
②pH=2的磷酸盐缓冲液:称取磷酸二氢钾6.8g和无水磷酸氢二钾7.1g溶于水,稀释至1L.③试验用水均为蒸馏水.2)碘量法(滴定法)✓特点:美国等国家的标准方法,操作简便,不需要贵重仪器,但由于测定时间的不同,容易产生误差。
✓原理:臭氧(O3)是一种强氧化剂,与碘化钾(KI)水溶液反应可游离出碘,在取样结束并对溶液酸化后,用0.1000mol/L硫代硫酸钠(Na2S2O3)标准溶液并以淀粉溶液为指示剂对游离碘进滴定,根据硫代硫酸钠标准溶液的消耗量计算出臭氧量。
✓试验方法:移取臭氧水样50 mL于250mL碘量瓶中,加入200 g/L的碘化钾溶液5mL,用(1+5)硫酸5mL进行酸化,摇匀,加盖避光静止5min,用已标定的硫代硫酸钠标准溶液滴定至溶液呈浅黄色,加入10g/L淀粉溶液1mL,继续滴定至蓝色消失,记录消耗的硫代硫酸钠标准溶液的体积(V),按公式计算臭氧浓度:式中:c1为标定的硫代硫酸钠标准溶液的浓度;V为消耗的硫代硫酸钠标准溶液的体积,mL;V水样为水样的体积,mL。
水中臭氧检测方法现在主要有三种:
1、臭氧水在线检测仪:因为全是进口的仪器很贵,据我所知国内臭氧生产厂家几乎没有用得起的;
2、碘化钾滴定法:国内臭氧生产厂家经常采用的方法,要提前配药液,检测方法参看标准CJ/T 3028.2-9,你上网可以查到;
3、比色法:将特制专用药粉加入含臭氧的取样水中,药粉与水中臭氧反应,水的颜色发生变化,将水颜色的深浅与标准比色卡对比读出对应颜色的数值就是臭氧水的浓度;
三种方法中成本较低较实用的方法是比色法,你上网可以查到卖臭氧水检测用比色卡的厂家,多数自来水、矿泉水水厂用这个方法检测,优点是检测方法简单,每次检测成本几元钱(一小包药剂的钱),缺点是相对于其它两种测量误差较大。
水中臭氧浓度的测定—碘量法水中臭氧浓度的测定—碘量法一、原理碘量法是一种常用的测定水中臭氧浓度的化学方法。
该方法基于臭氧与碘化钾反应生成碘,然后通过硫代硫酸钠标准溶液滴定法测定碘的浓度,从而计算出水中臭氧的浓度。
二、实验步骤1.准备实验仪器和试剂,包括碘化钾溶液、硫代硫酸钠标准溶液、酚酞指示剂、滴定管、容量瓶、三角瓶、电子天平等。
2.将一定体积的水样放入容量瓶中,加入适量碘化钾溶液,摇匀。
3.在容量瓶中加入几滴酚酞指示剂,摇匀,然后用硫代硫酸钠标准溶液滴定至颜色变化,记录滴定量。
4.将上述实验操作重复三次,求平均值。
5.根据硫代硫酸钠标准溶液的浓度和滴定量,计算出水中臭氧的浓度。
三、实验结果分析根据实验数据,可以得出水中臭氧浓度与硫代硫酸钠标准溶液滴定量的关系。
通过对比实验数据和标准曲线,可以进一步分析水中臭氧浓度与水质的关系。
此外,还可以通过比较不同水样的臭氧浓度,评估不同水体的水质状况。
四、实验结论通过碘量法测定水中臭氧浓度,可以得到较为准确的结果。
实验结果表明,水中臭氧浓度与水质密切相关。
在实际应用中,可以利用碘量法测定不同水体中的臭氧浓度,为水环境监测和水质评估提供重要参考依据。
同时,为了确保实验结果的准确性,需要在实验过程中严格控制操作步骤和试剂用量。
五、实验建议与展望在未来的研究中,可以进一步探讨水中臭氧浓度的来源及其与水质的关系。
同时,可以针对不同水体进行长期监测,以了解水中臭氧浓度的变化趋势。
此外,可以研究其他快速、准确的测定方法,以提高水中臭氧浓度测定的效率和质量。
在实际应用中,可以利用测定水中臭氧浓度的方法评估水质状况,为环境保护和水资源管理提供科学依据。
同时,可以结合其他检测方法,如生物法、电化学法等,形成综合的水质检测方案。
为了确保检测结果的可靠性,需要对实验操作人员进行专业培训和技术支持,以提高实验数据的准确性和稳定性。
在数据处理方面,可以利用现代计算机技术和数学模型对实验数据进行统计分析,以提高数据的应用价值和水质评估的准确性。
臭氧浓度检测方法
臭氧浓度可通过以下检测方法进行测量:
1. 传感器检测法:使用臭氧传感器进行检测。
臭氧传感器通常是基于电化学原理的,通过传感器表面的电极与臭氧发生化学反应产生电流信号,从而测量臭氧浓度。
2. 紫外光吸收法:利用臭氧对紫外光的吸收特性进行测量。
通过将紫外光源辐射到臭氧样品中,测量入射光和透射光的强度差异来计算臭氧浓度。
3. 化学分析法:采用化学方法将臭氧转化为可测量的物质,比如将臭氧与亚硝酸铅反应生成铅酸亚铅,然后通过重量变化或者电位变化测量臭氧浓度。
4. 气相色谱法:使用气相色谱仪对气体样品中的臭氧进行分离和测量。
气相色谱法是一种较为精确的测量方法,但需要专门的仪器设备。
上述方法各有优缺点,选择适合的方法要根据具体情况和要求来确定。
浅析水中臭氧浓度仪测定臭氧的标准方法水中臭氧浓度仪采用紫外吸收技术,可持续测量水中臭氧浓度它采用先进的气体提取技术并结合先进的电子设计来传输高精度且稳定的溶解臭氧读数。
IN-465L-W1典型用来测量饮用水、废水和去离子水中臭氧含量。
它由气液分离塔和紫外线臭氧分析仪两部分组成。
臭氧检测仪的测定臭氧的标准方法是利用臭氧对254nm波长的紫外线特征吸收的特性,依据朗伯一比尔定律测量紫外线通过臭氧的光强变化来检测臭氧浓度。
该法不但适用于检测气体中臭氧浓度,也可以检测水中溶存的臭氧浓度,已被我国作为环境空气中测定臭氧的标准方法。
水中臭氧浓度仪采用紫外吸收技术,可持续测量水中臭氧浓度它采用先进的气体提取技术并结合先进的电子设计来传输高精度且稳定的溶解臭氧读数。
IN-465L-W1典型用来测量饮用水、废水和去离子水中臭氧含量。
它由气液分离塔和紫外线臭氧分析仪两部分组成。
臭氧检测仪的测定臭氧的标准方法是利用臭氧对254nm波长的紫外线特征吸收的特性,依据朗伯一比尔定律测量紫外线通过臭氧的光强变化来检测臭氧浓度。
该法不但适用于检测气体中臭氧浓度,也可以检测水中溶存的臭氧浓度,已被我国作为环境空气中测定臭氧的标准方法。
电化学法主要是被测臭氧气体以扩散方式和仪器接触,并发生反应,输出稳定的电信号。
气体浓度值可以稳定地用数据显示在显示屏上。
紫外吸收法的原理为臭氧对波长λ=254nm紫外光具有最大吸收稀疏,在此波长下紫外光通过臭氧层会产生衰减,符合兰波特-比尔定律。
目前,紫外吸收法已被美国等国家作为臭氧分析的标准方法。
其采用紫外线吸收法具有检测精度高、稳定性好,其他氧化剂干扰小等优点。
缺点是价格较高。
光谱分析法是指在光的作用下,通过测量物质产生的发射光、吸收光或散射光的波长和强度来进行分析的方法。
在光谱分析中,依据物质对光的选择性吸收而建立起来的分析方法称为吸光光度法。
科学家们已经发现臭氧层能吸收紫外线,研究表明臭氧仅对波长253.7nm的紫外线具有最大吸收系数,在此波长下紫外线通过臭氧会产生衰减,符合兰波特一比尔定律:该原理已被美国等国家作为臭氧标准分析方法:该臭氧检测仪就是采用紫外线吸收法的原理,用稳定的紫外灯光源产生紫外线,用光波过滤器过滤掉其它波长紫外光,只允许波长253.7nm通过。
水中臭氧浓度检测方法水中臭氧浓度是一种重要的指标,可以用来评估水质和测定其杀菌消毒效果。
臭氧是一种高效的氧化剂,可以杀死细菌、病毒和其他微生物,因此在水处理和消毒中得到广泛应用。
本文将介绍水中臭氧浓度的检测方法,包括采样、准备试剂、测定方法等各个环节的详细步骤。
一、采样采样是检测水中臭氧浓度的第一个环节,它的质量直接影响后续检测结果的准确性。
一般来说,采样应该在水经过臭氧处理设备之后尽量迅速地进行,可以采用抽样瓶、采样袋等容器进行。
在采集样品之前,应先清洗容器,并将其用去离子水或臭氧磷酸盐溶液反复冲洗,避免留下外部污染物。
二、准备试剂臭氧浓度测定需要用到试剂,主要包括苯酚洗涤液、硫酸钾溶液、碘化钾溶液等,其中苯酚洗涤液用于洗涤反应器,并将臭氧与水样反应;硫酸钾溶液用于处理反应后的水样,以停止反应;碘化钾溶液用于测定反应后未消耗的碘酸盐浓度。
以上试剂需先准备好,并按要求配制好浓度。
三、测定方法臭氧浓度测定通常采用指示剂法或比色法。
每种方法都有其特点和适用范围,以下将详细介绍两种测定方法的步骤和注意事项。
(一)指示剂法指示剂法是一种著名的测定水中臭氧浓度的方法,它是利用铁离子和缩醛类化合物对臭氧进行指示反应。
具体步骤如下:1. 取适量水样,加入适量的苯酚洗涤液,使其充分溶解。
2. 将反应器中的空气抽掉,加入一定量的水样,并加入一定量的指示剂。
3. 将空气重新充入反应器中,同时搅拌反应器,让反应充分进行。
4. 在反应器内向样品加入适量的硫酸钾,以停止反应。
5. 将样品转移到比色皿中,在单色光源条件下检测吸光度。
指示剂法测定臭氧浓度的一个重要步骤就是加入指示剂。
指示剂应该在添加硫酸钾之前加入,以确定剩余臭氧的浓度。
对于采样水中臭氧成分的不同,选择不同的指示剂是至关重要的。
对于水中臭氧和臭氧自由基的检测,使用吡啶,靛蓝,二氨基吡啶等作为指示剂,这些指示剂都是具有特定的化学反应和各自的特定pka值。
在添加硫酸钾之前,化学指示剂会将臭氧转化为二氧化碳,到达特定的pka值,然后停止反应。
中国工业经济联合会臭氧专业委员会臭氧配套产品展示中心臭氧的浓度分析方法及分析仪器介绍及产品展示概述臭氧在大气层天然产生,在大气层上部形成的臭氧层为短波紫外辐射提供一道屏障,从而保护着地球。
由于臭氧的强氧化能力和强杀菌能力,在生产上特别是在水处理方面的应用日益增长。
臭氧的工业生产是在臭氧发生器的反应器内,利用放电法,空气或氧气通过强电场而获得。
臭氧利用包括将臭氧化气同待处理产物相接触。
例如,在水处理情况下,一项特定处理参数是经一定接触时间后在液体中测剩余臭氧量。
在臭氧自生产或使用过程中,任何泄漏都可能对操作人员或周围设备有害。
臭氧发生或应用的不同场所要求连续、自动和精确地测定广泛浓度范围内不同气体和液体中的臭氧。
经常需要检测臭氧的情况:(1)大气或特定环境空气中的臭氧;(2)工业上生产的臭氧;(3)水中剩余臭氧。
检测方法:根据臭氧发生或应用的场所,对大气或环境中臭氧检测方法是:①紫外辐射吸收法,②乙烯或化学发光法,③电检测法。
工业生产臭氧的检测用:①紫外辐射吸收法,⑦热检测法。
水中剩余臭氧检测用:⑦紫外辐射吸收法,②电检测法,③电位汁法气相臭氧浓度分析仪器介绍及产品展示紫外辐射吸收法原理:辐射披某种气体或液体吸收是受朗伯—比尔律控制的此种检测需要对物质在已知波长下吸收物质对该光线波长的比吸收系数的精确了解。
臭氧检测:具氧吸收短波紫外区(200-300nm)哈特雷波段紫外光,在253.7nm处具有最大吸收。
在此波长,吸收系数值的范围从303.9到313.2cm-1·mol-1·L(273K和760mmHg),研究考证实了该值为302.4cm-1·mol-1·L。
代表仪器:ZX—01系列(增强型)紫外吸收式臭氧分析器ZX—01系列(增强型)紫外吸收式臭氧分析器的特点□ 仪器采用的紫外吸收法,是美国EPA认定的检测臭氧的等效法。
□ 仪器采用微处理器控制,有自检系统,工作可靠,操作简单。
臭氧检测仪的相关选用在不同的行业中,臭氧检测仪的应用十分普遍。
它可以被用于监测空气,水和土壤中的臭氧浓度。
一些行业也需要在生产过程中使用臭氧,因此这种仪器也被用于确保臭氧的浓度达到某个水平。
在选购臭氧检测仪时,需要注意以下几个关键要素:测量范围首先,需要确定你需要检测的臭氧的范围。
不同的仪器可能会适用于不同浓度的臭氧。
一般来说,检测仪器需要对低至0.01 ppm到高至10 ppm的范围具备测量能力。
一些要求更高的应用在测量时可能需要更高的测量范围。
灵敏度灵敏度是指检测仪器在检测臭氧时排除其他气体的能力。
一些检测仪器可能会测量与臭氧无关的其他气体,这可能会导致测量结果不准确。
强烈建议购买灵敏度高的仪器,可以大大减少误测概率。
准确度准确度也是值得考虑的重要因素,特别是在检测臭氧时。
可以通过比较不同品牌的检测仪器在相同环境下的测量结果,判断其是否准确。
在长时间使用检测仪时,建议时常对其进行定期校准,以确保准确度。
重量和大小如果需要在不同的地方使用臭氧检测仪,那么重量和大小可能是需要考虑的因素。
较小的仪器可能难以抵抗强烈的碰撞和振动,但是小型的掌上设备可以更方便地携带和使用。
显示屏显示屏的型号和尺寸是需要考虑的其他重要因素。
大型屏幕可能更加直观,方便阅读检测数据。
另外,LCD显示屏的能耗更低,这也是需要考虑的一个因素。
总而言之,对于臭氧检测仪的选购需要从使用情境、测量范围、灵敏度、准确度、屏幕和重量等因素进行考虑。
建议根据具体的应用情况选择相应的品牌和型号,以确保准确简便的测量。
臭氧浓度的检测方法臭氧是一种强氧化剂,具有很强的杀菌消毒、漂白、除味等特性,因此广泛应用于水消毒、食品加工杀菌净化、食品贮藏保鲜、医疗卫生和家庭消毒净化等方面的产品。
在臭氧发生器生产和应用中,一定的臭氧浓度是保证消毒氧化效果、节约能源和防止污染的重要参数。
1. 臭氧发生器产量的标定发生器的臭氧产量是其最主要、最基本的技术指标,而产量又是通过测定臭氧浓度后计算得出的。
严格说,没有测定臭氧浓度的可靠手段就不可能生产出合格产品,目前市场臭氧发生器产量虚报假冒主要表现为没有臭氧浓度指标或不真实。
2. 臭氧浓度保证消毒效果只有保证和其它消毒杀菌剂一样,只有达到足够的剂量,作用一定时间才能达到消杀效果。
例如当臭氧浓度为 0.08~0.6ppm 时,对空气中细菌繁殖体中的大肠杆菌作用30min ,其平均杀灭率达 84.60~99.9% ,而空气中臭氧浓度为 0.34~0.85ppm 时,作用10~30min ,其杀灭率可达 99.47~99.97% 。
又如臭氧对空气消毒时,当浓度为0.21mg/L 时,作用 10min 对金黄色葡萄球菌杀灭率达 90.81% ,如提高浓度为0.72mg/L 时,作用时间仍为 10min ,杀灭率可达 99.99% 。
一般讲臭氧的浓度愈高其杀菌效果愈好。
3. 环境臭氧浓度不能过高臭氧除了对人类有益的一面外,同时它又是一种对环境污染的物质,我国环境空气质量标准( GB3095-1996 )中规定臭氧的浓度限值( 1 小时平均)一级标准为0.12mg/m 3 ;二级标准为 0.16mg/m 3 ;三级标准为 0.20mg/m 3 。
臭氧的工业卫生标准大多数国家最高限值为 0.1ppm ( 0.20mg/m 3 )。
因此利用臭氧消毒杀菌浓度不应过高,臭氧发生器的产量不是越高越好。
例如:一般家庭用室内杀菌的臭氧发生器产量应在 200mg/h 左右,最高不要超过 400mg/h 。
这样,在臭氧杀菌工作 30~60min 后,室内残余浓度低于果品家卫生标准要求。
水中臭氧分析仪水中臭氧分析仪是一种用于测量水体中臭氧含量的仪器。
臭氧是一种强氧化剂,能够在水中杀死细菌并去除水中异味。
在水处理和饮用水制造过程中,臭氧被广泛应用。
仪器原理水中臭氧分析仪是基于紫外线吸收法的原理实现的。
它利用紫外线的波长和臭氧分子的吸收特性进行测量。
当紫外线穿过水样时,臭氧分子会吸收部分紫外线,而其他分子则不会吸收。
通过比较进入和离开水样的紫外光谱,可以确定水中臭氧含量。
使用步骤下面是一个通用的水中臭氧分析仪使用步骤:1.准备好样品:将水取样装入样品瓶中,注意避免样品中含有空气。
2.开始测试:打开仪器盖,将样品瓶放入测试槽中。
3.调整仪器:根据仪器的说明书,调整仪器设置,包括波长、积分时间等等。
4.进行测试:按下测试按钮,等待测试完成。
5.记录数据:将测试结果录入计算机或手动记录,计算出水中臭氧含量。
仪器优势相比其他测量水中臭氧含量的方法,水中臭氧分析仪具有以下优势:•精确度高:根据标准曲线来确定水中臭氧含量,精确度高。
•可操作性强:仪器操作简便,容易上手,方便实验人员操作。
•自动化程度高:仪器自动调节参数,可以减少人为误差。
•波动幅度小:由于严格的光学和电学控制,测量结果较为稳定。
仪器的应用水中臭氧分析仪在饮料和食品行业中广泛应用,用于水制造、酿造、分装等多个环节。
在水处理和排放等领域中,也用于监测水中臭氧含量,保证水质达标。
此外,臭氧氧化技术正在成为一种新型的去除水中有害物质的技术,水中臭氧分析仪也可以用于测量臭氧氧化的效率。
结论水中臭氧分析仪是一种非常有用的水质检测仪器,具有高精确度、易操作、自动化程度高等优势。
它被广泛应用于饮料和食品行业,以及水处理和排放等领域。
我们可以通过使用水中臭氧分析仪来保证水质的达标,更好地保护我们的环境和健康。
一、实验目的1. 掌握臭氧的测定方法。
2. 熟悉臭氧标准溶液的配制。
3. 了解臭氧浓度与溶液吸光度的关系。
二、实验原理臭氧(O3)是一种强氧化剂,具有特殊的气味,易溶于水。
本实验采用紫外分光光度法测定臭氧浓度。
该方法基于臭氧在特定波长下对紫外光的吸收,通过测量吸光度,计算臭氧浓度。
三、实验仪器与试剂1. 仪器:紫外可见分光光度计、容量瓶、移液管、锥形瓶、玻璃棒、吸滤瓶、滤纸等。
2. 试剂:臭氧标准溶液(浓度为1mg/L)、蒸馏水、硝酸、氢氧化钠、无水碳酸钠、氯化钠等。
四、实验步骤1. 配制臭氧标准溶液a. 称取1.00g无水碳酸钠,加入50mL蒸馏水溶解。
b. 加入1mL硝酸,使溶液呈酸性。
c. 加入1g氯化钠,溶解后转移至100mL容量瓶中,用蒸馏水定容至刻度线。
d. 摇匀,备用。
2. 吸收液配制a. 取50mL臭氧标准溶液于锥形瓶中。
b. 加入5mL氢氧化钠溶液,混匀。
c. 加入1mL硝酸,使溶液呈酸性。
d. 用蒸馏水定容至50mL,摇匀,备用。
3. 吸光度测定a. 将吸滤瓶置于紫外可见分光光度计上,设置波长为254nm。
b. 分别测定臭氧标准溶液和吸收液的吸光度。
c. 记录吸光度值。
4. 数据处理a. 根据臭氧标准溶液的浓度和吸光度值,绘制标准曲线。
b. 根据实验测得的吸光度值,从标准曲线上查得臭氧浓度。
五、实验结果与分析1. 标准曲线绘制通过绘制臭氧标准溶液浓度与吸光度值的标准曲线,发现二者呈线性关系。
2. 实验结果根据实验测得的吸光度值,从标准曲线上查得臭氧浓度为0.015mg/L。
3. 结果分析通过实验,我们成功测定了臭氧浓度,证明了紫外分光光度法在臭氧测定中的可行性。
实验结果表明,该方法具有较高的准确度和灵敏度。
六、实验结论本实验通过紫外分光光度法成功测定了臭氧浓度,结果表明该方法具有较高的准确度和灵敏度。
实验结果符合预期,达到了实验目的。
七、实验注意事项1. 实验过程中,注意操作规范,避免交叉污染。
臭氧快速测定仪臭氧是一种高效的消毒剂和氧化剂,能有效地杀灭空气和水中的细菌、病毒、真菌和有害气体。
臭氧应用广泛,例如在水处理、食品消毒、病毒感染治疗等方面都有重要的作用。
因此,准确地测量臭氧浓度非常重要。
传统的臭氧检测方法主要包括化学方法和光学方法,这些方法需要使用复杂的仪器,且操作繁琐,用时较长,不利于现场快速检测。
近年来,随着科技的不断发展和进步,出现了一种新型的臭氧测定仪——臭氧快速测定仪。
这种仪器具有快速、准确和便携等优点,被广泛应用于环境监测、医疗和食品消毒等领域。
仪器原理臭氧快速测定仪是一种基于电化学原理的仪器。
其原理是将被测气体经过反应池,与电极上的电解液相互作用,产生电流信号。
通过测量电流信号的强度来确定臭氧浓度。
臭氧快速测定仪通常采用传感器技术,通俗地说,就是一种嵌入式系统,其核心部分是 microchip(微型芯片)。
这种芯片可以通过微处理器控制,摆脱了传统电路布局形式和结构的限制,具有快速响应、高精度、小体积等优点。
此外,臭氧测定仪还可以配合自动温度补偿和自动零点校准等功能,提高了测量的准确性和稳定性。
仪器优点1.快速测量:臭氧快速测定仪通常在1分钟内就能够得到测量结果。
2.准确度高:传统的臭氧检测方法需要在化学反应、仪器校准等环节上花费大量时间和精力,但臭氧快速测定仪不受这些因素影响,能够得到更准确、更稳定的结果。
3.便携性强:臭氧快速测定仪体积小、重量轻,可以随时随地携带,适用于室内外不同环境的检测。
4.操作简便:臭氧快速测定仪具有简单的操作界面和快速的操作流程,操作人员不需要专业技术知识,轻松上手。
应用领域臭氧快速测定仪被广泛应用于环境监测、医疗和食品消毒等领域。
下面是具体的应用场景:1.空气净化与卫生:臭氧快速测定仪可以检测室内空气中的臭氧浓度,及时发现和处置室内臭氧污染问题。
同时,臭氧快速测定仪可以用于卫生保健领域,例如医院手术室、餐厅厨房等地方的消毒处理。
2.水污染处理:臭氧可以通过水泵输送到水中,杀灭水中的细菌和病毒。
水中臭氧浓度应该怎么选择仪器检测
来源:华信博润(美国康托姆臭氧浓度检测仪器中国总代理)现在市场上检测水中臭氧浓度的方法大概有三种,第一种就是臭氧水在线检测仪器,华信博润推荐大家选择美国康托姆Q45H64溶解臭氧检测仪器。
第二种就是碘化钾滴定法:国内臭氧生产厂家经常采用的方法,要提前配药液,检测方法参看标准CJ/T 3028.2-9,你上网可以查到;第三种就是比色法:将特制专用药粉加入含臭氧的取样水中,药粉与水中臭氧反应,水的颜
色发生变化,将水颜色的深浅与标准比色卡对比读出对应颜色的数值就是臭氧水的浓度;上面三种还是推荐美国康托姆Q45H64这款仪器。
Q45H/64型溶解臭氧分析仪是在线监控臭氧的理想仪器.对于一些特殊应用场合,例如制药工艺和半导体生产工艺需要测量很低浓度时,溶解臭氧分析仪也能检测到浓度0-200ppb.在正常情况下,其标准测量浓度为0-2ppm,0-20ppm,0-200ppm. Q45H/64溶解臭氧分析仪采用一种极谱化膜片式
探头,直接对水中臭氧进行测定而需要其他化学药剂,唯一要求的是一个能保证流经传感器表面的水样保持稳定的采样,被测水样不受测量过程的影响可以直接排除。
Q45H/64没有蠕动泵和电机等活动部件,大大节省了维护费用。
同时操作方便,极少维护,却能提供连续、可靠的测量。
不需要昂贵的试剂:从而降低了购买成本;同时减少了储存、处理化学试剂的繁琐工作。
降低维护成本:仪表不需要蠕动泵和电机,节约了更换蠕动泵和管件的成本。
LCD显示:第一行显示溶解臭氧值,第二行显示PH,温度或者其它信息.溶解臭氧/PH双输出:交流电源供电,可选择PH传感器,实现溶解臭氧值和PH同时测量和输出.模拟输出:双路模拟输出可设定为溶解臭氧值和温度,或者臭氧值和PH输出. PID控制输出:标准PID 的控制功能输出,同时可以很快的在控制器上设定完成.两个报警继电器:在交流供电模式下,2个继电器可设置为控制和报警模式量程选择:标准的Q45分析仪可编程选定量程0-2、0-20、0-200ppm及相应的输出范围,对于低浓度溶解臭氧的应用场合也可以选择0-200ppb量程。