2015年云南昆明理工大学风景园林设计作图考研真题A卷
- 格式:doc
- 大小:240.54 KB
- 文档页数:2
昆明理工大学2015年硕士研究生招生入学考试试题(A卷)考试科目代码:856 考试科目名称:中国工艺美术史考生答题须知1 所有题目(包括填空、选择、图表等类型题目)答题答案必须做在考点发给的答题纸上,做在本试题册上无效。
请考生务必在答题纸上写清题号。
2 评卷时不评阅本试题册,答题如有做在本试题册上而影响成绩的,后果由考生自己负责。
3 答题时一律使用蓝、黑色墨水笔或圆珠笔作答(画图可用铅笔),用其它笔答题不给分。
4 答题时不准使用涂改液等具有明显标记的涂改用品。
一、单项选择题(每个选择1分,共30分)1、所谓彩陶,是指一种绘有黑色、红色的装饰花纹的红褐色或棕黄色的陶器,这个时期的文化称为“彩陶文化”,也称()。
A. 河姆渡文化B. 仰韶文化C. 中原文化D. 龙山文化2、在母系社会,制陶是通过()的应用,使泥土改变其内在的性质。
A. 技术B. 陶土C. 水D. 火3、汉代是我国历史上的一个辉煌时代。
汉代铜镜的特点是( )。
A. 体薄、卷边、圆纽、装饰随意化B. 体轻、平边、圆纽、装饰随意化C. 体薄、平边、圆纽、装饰程序化D. 体轻、卷边、装饰程序化4、在原始社会,陶器的装饰方法,有()等种。
A. 彩绘、捺印、修辺、堆饰B. 彩绘、贴挂、划纹、堆饰C. 镂空、捺印、划纹、堆饰D. 彩绘、捺印、划纹、堆饰5、灿烂的青铜工艺,是我国古代工艺美术中继彩陶、黑陶工艺之后,又一辉煌的艺术创作。
商代青铜器的装饰花纹,多流行想象的动物纹(怪兽纹),如饕餮纹、夔纹()、龙纹、凤纹等。
A. B.C. D.6、半坡型彩陶的装饰花纹以()为主。
A. 宽带纹B. 折线纹C. 三角纹D. 斜线纹第 1 页共 5页。
昆明理工大学2015年硕士研究生招生入学考试试题(A卷) 考试科目代码:835 考试科目名称:建筑施工管理
考生答题须知
1.所有题目(包括填空、选择、图表等类型题目)答题答案必须做在考点发给的答题纸上,做在本试题册上无效。
请考生务必在答题纸上写清题号。
2.评卷时不评阅本试题册,答题如有做在本试题册上而影响成绩的,后果由考生自己负责。
3.答题时一律使用蓝、黑色墨水笔或圆珠笔作答(画图可用铅笔),用其它笔答题不给分。
4.答题时不准使用涂改液等具有明显标记的涂改用品。
第 1 页共21页。
2015年云南昆明理工大学机械原理考研真题A卷一、选择题 (每题2分,共20分 )1.机构具有确定运动的条件是自由度 F>0,并且____ 。
① F = 1 ② F > 1 ③ F = 原动件的数目2.机械自锁行程的效率____ 。
①②③3.图示四拐曲轴____ 。
①静平衡②动平衡③既不静平衡又不动平衡第3题图第4、5题图4.图示铰链四杆机构ABCD 中,已知各杆长,该机构为____ 。
①曲柄摇杆机构②双曲柄机构③双摇杆机构5.图示机构ABCD中,以杆____为主动件,机构有死点位置。
①AB ②BC ③CD6.机器中的飞轮能够____ 周期性速度波动。
①消除②增大③减小7.机械系统的等效动力学模型中,等效力矩M e____ 。
①产生的瞬时功率等于原系统中相应外力和力矩产生的瞬时功率②等于原系统中的力矩之和③等于原系统中的力和力矩之和8.反转法设计滚子从动件盘形凸轮机构时,凸轮的实际轮廓曲线是____ 。
①滚子中心的轨迹②滚子圆的包络线③理论轮廓曲线沿导路减去滚子半径后的曲线9.当齿轮的安装中心距a ′大于标准中心距a时,其传动比____ 。
①增大②不变③减小10.用齿条形刀具范成法切削直齿圆柱齿轮时,发生根切的原因是____ 。
①刀具的齿顶线超过了啮合极限点②被切齿轮的齿数Z <Zmin③Z> Z min二、判断题 (如果正确,在( )内填字母T;如果不正确,在( )内填字母F。
每小题1分,共10分 )1. 用仿形法加工的直齿轮,其渐开线齿形从理论上将都是近似的。
( )2. 一对互相啮合的标准齿轮,小齿轮的齿顶厚比大齿轮的齿顶厚大,大齿轮的齿根厚比小齿轮的齿根厚大。
( )3. 在直齿圆柱齿轮上齿厚等于齿槽宽的圆就是分度圆。
( )4. 无论齿轮和齿条是否为标准安装,齿轮的分度圆始终与其节圆重合,齿条的分度线始终与其节线重合。
( )5. 采用变位齿轮传动只是为了避免根切和凑中心距。
( )6. 增加斜齿轮传动的螺旋角,将引起重合度增加。
2019年云南昆明理工大学风景园林设计作图考研真题A卷
基地为中国西南某中型城市的一处棚户区,面积约为6公顷,地面平整。
基地及周边环境如第2页图所示:方格网尺寸为50m*50m。
一、设计要求
为提升周边居民生活品质,当地政府对该棚户区进行拆迁,并将此地改建为城市公园。
场地内现有水体一处,该水体天然泉眼作为水源。
(一)规划范围为第2页右下阴影所示区域;
(二)保留场地原有水体;
(三)充分考虑周边居民的使用需求;
(四)布置地面停车位、厕所、不少于三种球类运动的标准场地(足球设半场);
(五)简要的文字说明(文字内容包括设计场地概述、总体设计构思、主题与布局特点、景观特色、主要采用的种植植物与形态说明等内容);
(六)技术经济指标:
1、场地总用地面积
2、园林景观设计总面积:
包括种植总面积、铺装总面积、景观建筑面积、景观小品或者水景面积。
二、图纸要求
(一)图纸规格: A2图幅、绘图纸。
(二)图纸表现:表现形式不限。
(三)图纸名称
1、总平面图 1:1000。
(70分)
2、相关分析图纸。
(20分)
3、景观节点详细设计图(40分)
(1)两个主要景观节点放大平面图(常用比例1:100——1:300);
(2)至少一个主要景观建筑或小品立面图、剖面图(常用比例1:100——1:300);
(3)至少一个局部种植设计平面图1:200,面积不少于300平方米。
4、主要景观节点效果图,不少于2个。
(20分)
三、风景园林设计作图试卷满分为150分
居民区
居民区
居民区
居民区
居民区。
2015年云南昆明理工大学环境生态学考研真题A卷一、单项选择题(每小题2分,共16分。
每小题只有一个选项符合题意。
)1.是种群的基本组成单位。
A. 细胞B. 组织C. 个体D. 分子2.生态系统的概念是由生态学家于1935年首次提出的。
A. F. E. ClementsB. A. G. TansleyC. E. HaeckelD.E. P. Odum 3.生活在高纬度地区的恒温动物往往比生活在低纬度地区的同类动物个体大,这是。
A. 阿利规律B. 阿伦规律C. 拥挤效应D. 贝格曼规律4.环境污染物进入机体后,具有暴露相、毒物动力学相和毒效相。
其中毒物在机体内的吸收、分布、代谢及排泄在进行。
A. 暴露相B. 毒物动力学相C. 毒效相D. 以上选项均正确5.植物修复技术包括植物萃取技术、根际过滤技术、植物固定技术、植物刺激技术和植物转化技术等。
下列不属于植物提取技术所用的植物是。
A. 盐地鼠尾粟B. 蜈蚣草C. 龙葵D. 滇白前6.已知物种1和物种2是两个竞争的种群,物种2对物种1和物种1对物种2的竞争系数各为α和β,环境容量分别为K1和K2。
根据Lotka-Volterra竞争模型,当物种1 被排斥,物种2 取胜时,应满足的关系是。
A. α>K1/K2和β>K2/K1B. α>K1/K2和β<K2/K1C. α<K1/K2和β<K2/K1D. α<K1/K2和β>K2/K17.下列金字塔中,不可能发生倒置的是A. 数量金字塔B. 能量金字塔C. 生物量金字塔D. 数量和能量金字塔8. 下述生态因子中,属于间接作用的是。
A. 坡度B. 温度C. 水分D. 寄生二、多项选择题(每小题3分,共15分。
每小题给出的五个选项中,有不止一个选项符合题意。
每小题全选对者得3分,其他情况不给分。
)1. 种群具有个体所不具备的群体特征,其初级种群参数包括。
A. 死亡率B. 出生率C. 性比D. 种群增长率E. 年龄分布2.K对策者具有的生物学特征有。
2015年云南昆明理工大学印刷色彩学考研真题A卷一填空题 (每小题2分,共40分)1 红光+蓝光。
2 颜色的主观三属性为明度、和饱和度。
3 颜色感觉形成的四大要素物体、大脑、眼睛和。
4 明、暗视觉的生理学基础是视网膜上存在和视杆细胞。
5 孟塞尔表色系统的五个基础色相为红、黄、绿和紫。
6 颜色表示体系可以分为显色系统表示法和。
7 通过采用随机网点从根本上消除了龟纹的存在。
8 当明度相等时,辐通量与光视效率成。
9 数字化印前图像处理系统中是由形成网点。
10青墨吸收了白光中的光。
11匹配物体反射色光所需要红、绿、蓝三原色的数量为。
12 GATF 评价油墨颜色质量的指标有色强度、色纯度、灰度和。
13 人眼在波长为555nm处的光视效率最大,所以 V(555)= 。
14 颜色的色度坐标 x+y+z = 。
15将相加混合生成白色的两种颜色称为。
16 印刷品表面色的明暗程度,直接用三刺激值中的Y值表示,通常称为。
17 印刷品的反射网点密度会受到的影响。
18 色料的三原色是青、品红和。
19 自然颜色体系(NCS)是以白、黑、黄、红、蓝和绿这六个原色为基础,其中是单色相色。
20 彩色印刷最大的特点是用油墨网点面积来匹配任意目标色。
二不定项选择 (多选、少选、错选均不得分,每小题2分,共20分)1 下列波长中为可见光。
A 9.8*102 nmB 8.7*102 nmC 5.4*102 nmD 4.9*102 nm2 四色学说认为人眼视网膜上存在对立感受物质是。
A 红—绿B 蓝—绿C 黄—蓝D 黑—白3 光源的色温表示的是光源。
A 光源的温度B 颜色的温度C 颜色的特性D 色光的温度4 人眼的锥体细胞能够分辨物体的。
A 运动B 颜色C 形状D 细节5 下列属性属于颜色的客观属性的是。
A 色相B 主波长C 纯度D 明度6 理论上,正方形网点发生阶调不连续时的网点面积率为,圆形网点发生阶调不连续现象时的网点面积率为。
A 50%B 32.5%C 78.5%D 100%7 当光源的确定时,光源的颜色特性即被确定。
2015年云南昆明理工大学工程力学考研真题A卷一、判断题(正确的打“√”,错误的打“×”。
每空2分,共40分)1、合力一定比分力大。
()2、作用于刚体上的力可平行于作用线移到刚体上任一点。
()3、最大弯矩必然发生在剪力为零的横截面上。
()4、力偶矩的单位与力矩的单位是相同的。
()5、梁的合理截面应该使面积的分布尽可能离中性轴远。
()6、一个汇交力系如果不是平衡力系,则必然有合力。
()7、在应用平面汇交力系的平衡方程解题时,所选取的两个投影轴必须相互垂直。
()8、梁截面形心的线位移,称为挠度。
()9、轴力的大小与杆件的横截面面积有关。
()10、线应变是构件中单位长度的变形量。
()11、一般情况下,梁的强度由极限应力控制。
()12、用圆截面低碳钢试件做拉伸试验,试件在颈缩处被拉断,断口呈杯锥形。
()13、轴力越大,杆件越容易被拉断,因此轴力的大小可以用来判断杆件的强度。
()14、平面图形对任一轴的惯性矩恒为正。
()15、塑性材料的应力-应变曲线中,强化阶段的最高点所对应的应力为强度极限。
()16、发生剪切变形的构件都可以称为剪切构件。
()17、弯曲应力有正应力和剪应力之分。
一般正应力由弯矩引起,剪应力由剪力引起。
()18、轴向拉伸或压缩杆件,与横截面成90º的截面上切应力最大。
()19、若两梁的跨度、承受载荷及支撑相同,但材料和横截面面积不同,则两梁的剪力图和弯矩图不一定相同。
()20、圆轴扭转时,最大切应力发生在圆轴的外圆周上。
()二、单项选择题(在每小题的四个备选答案中,选出一个正确答案。
每小题2分,共20分)1、作用在刚体上的力,其作用效果取决于()。
A.力的大小 B.力的大小和方向C.力的大小、方向和作用线位置 D.力的方向和作用线位置2、将扭矩表示为矢量,其方向()时为正。
A.离开截面 B.指向截面 C.平行于截面 D.都不对3、在梁的弯曲内力图中,在集中力作用处()。
昆明理工大学2012年硕士研究生招生入学考试试题(A卷)考试科目代码:502 考试科目名称:《规划设计作图》试题适用招生专业:城乡规划学考生答题须知1.请按《准考证》和《招生简章》规定的作图纸进行答题,考生姓名和考生编号写在图纸底部的右下角,写在其它地方的按作弊卷处理,后果由考生自己负责。
2.请使用规定的作图用笔进行答题,没有特殊要求的全部用铅笔进行绘制。
3.不准使用涂改液等具有明显标记的涂改用品。
设计题目:某城市中心区商务、居住综合地块规划设计(150分)(一).基地概述:某城市拟在中心区一地块建设包括办公、商业服务与居住相结合的综合功能区块,基地东、南、北三侧与不同级别的城市道路相邻,西侧、西北部与现有一高层、多层结合的住宅组相邻;用地现状及范围见地形图,用地面积9.53ha。
(二(二).规划设计要求:1.项目要求: 本综合功能区规划地上总建筑面积26万--29万平方米,主要面积功能为:办公写字楼建筑面积10万平方米; 商业服务、餐饮、休闲及相关的配套服务设施建筑面积8万平方米,其中需要设一座建筑面积3.8万平方米左右的多层主力商业建筑; 住宅建筑面积9万平方米(户型建筑面积80-130平方米); 住宅限高:70米,住宅日照间距按1:1控制;写字楼高度体量和其它建筑的体量、形式可根据规划设计构思自行考虑。
2.城市规划要求: 1)基地建筑限高:150米;2)基地容积率小于3.0; 3)建筑退让道路红线不小于20米;4)建筑密度小于38%,5)绿地率大于30%,6)停车泊位:平均按建筑面积每100平方米0.5个车位考虑,地面停车泊位不小于120个;其中:小客车停车位70个,大客车停车位50个,另须考虑自行车停放问题。
3.设计要求:总平面规划设计应认真考虑基地环境因素,协调好综合区建筑空间与周边环境的关系,合理布局,合理组织空间与交通,塑造一个人性化、环境优美并具有特色的商务、居住综合区环境。
总平面设计和表达应满足题目要求和国家现行相关技术规范要求。
2015年云南昆明理工大学规划设计作图考研真题A卷设计题目:文化商业中心规划设计(150分)(一).基地概述:拟在西南某大城市郊区新建一商业、办公与居住为一体的综合性中心,用地东侧邻综合性大学,西侧邻传媒大学,北侧为城市轨道交通起站点,南侧邻山丘。
基地内北部有水塘,有水渠一条,水源自南部山丘流入基地后往西北流出;西北部有绿化较好的本土树林,拟保留。
基地北侧、西侧为城市主干路,道路红线宽度30米,南侧道路红线宽度20米,东侧道路红线宽度16米。
城市属亚热带季风气候,主导风向为西南风。
用地12.4公顷,用地范围见地形图(用地南北交叉口垂直间距529.7米,北侧交叉口垂直间距283.3米,南侧交叉口垂直间距333.3米,具体见图)。
(二).规划设计要求:1.项目要求:本文化商业中心规划地上总面积20-23万平方米,主要面积功能为:1) 规划文化、科技和办公建筑面积不小于5万平方米;2)商业、酒店和附属休闲设施建筑面积不小于5万平方米;3)住宅建筑面积不小于10万平方米,住宅总户数900-1100户,其中多层住宅大于300户;4)其他必要的配套服务设施可根据规划设计构思自行考虑。
2.用地出让控制性规划条件:1)基地建筑限高: 建筑限高50米;2)净用地容积率(不含地下建筑面积)小于1.8;3)建筑退让道路红线,南侧、西侧、北侧按最少10米退让,东侧和规划道路均按最少5米退让;4)建筑密度小于35%;5)绿地率大于30%; 6)住宅日照间距按1:1控制;7)停车泊位:按规划建筑面积每100平方米0.5个车位考虑,地面、地下比例不限,大客车停车位20个;8)其他按现行技术规范执行。
3.设计要求:总平面规划设计应对上位控规条件进行分析,对上位控规条件提出的道路交通规划、用地类别可根据规划构思进行合理调整(E1水系可调整走线,但不宜调整现状汇水水塘位置;B1商业设施用地、B2商务设施用地、B3娱乐康体设施用地、R2二类居住用地可根据规划进行必要调整),规划设计应符合基地及周边人文环境因素,合理布局空间与交通流线,塑造一个环境优美、并服务知识经济的文化商业中心。
2015年云南昆明理工大学建筑学基础考研真题A卷
建筑学基础(3小时、150分)
一、词解题(6题╳5分/题=30分)
1.模度(Modulor)
2.建筑信息模型(Building Information Modeling,简称BIM)
3.斗拱(Arch)
4.分形(Fractal)
5.图底关系(Figure-ground)
6.绿色建筑(Green building)
二、简述题(5题╳10分/题=50分)
1.地脉、人脉、文脉的关联性
2.SWOT分析的目的与作用
3.建筑形体变化的利与弊
3.请用文字和图示方式总结建筑转角部位的几种处理方式
5.请完成以下楼梯的平面图设计,并在剖面图中标注梯段台阶以及护栏扶手、栏杆的尺度
三、论述题(2题╳35分/题=70分)
1.试论“建筑风格”
2.试论全球化与地区性的矛盾统一以及“全球地区化(glocal)”的思想与途径。
2015年云南昆明理工大学风景园林基础考研真题A卷
一.名词解释(30分,每题6分)
1、斑块
2、中国四大名园
3、勒·诺特尔式园林
4、竖向设计
5、绿篱
二.简答题(50分,每题10分)
1、请简述清漪园建设过程中北京西北郊水系整治情况及其作用。
2、简述劳伦斯·哈普林作品——罗斯福纪念园的设计特点。
3、园林管线布置的一般原则。
4、请简述孤植树在造景中应该注意哪些问题?
5、请说出下列2组树种在自然形态上的相同点和不同点?
(1)南洋杉和雪松;(2)梅(春梅、干枝梅)和樱花
三.论述题(70分,每题35分)
1、论述风景名胜区保护等级划分方法及相对应的保护与建设要求。
2、目前城市中心的商业步行街泛滥,并且多无特点,在商业步行街的设计中应该注意哪些景观元素以及遵循哪些基本原则?。
考试科目代码:344 考试科目名称:风景园林基础试题适用招生专业:风景园林学(083400)考生答题须知1.所有题目(包括填空、选择、图表等类型题目)答题答案必须做在考点发给的答题纸上,做在本试题册上无效。
请考生务必在答题纸上写清题号。
2.评卷时不评阅本试题册,答题如有做在本试题册上而影响成绩的,后果由考生自己负责。
3.答题时一律使用蓝、黑色墨水笔或圆珠笔作答(画图可用铅笔),用其它笔答题不给分。
4.答题时不准使用涂改液等具有明显标记的涂改用品。
一.名词解释(40分,每题5分)1、舫2、国家公园3、英中式园林4、多浆植物5、合流制排水体制6、景观通廊7、道路绿化安全视距8、陈从周二.简答题(50分,1-5题每题8分,第6题10分)1、简述艮岳的造园艺术成就。
2、竖向设计的主要内容包括?3、园林树木什么时候移植为宜?4、请简述德国北杜伊斯堡风景公园设计理念对中国景观设计的启示。
5、对有村落的风景名胜区进行旅游规划时需要考虑哪些利益相关者?6、请说出下列2组树种在自然形态上的相同点和不同点?(1)复羽叶栾树和黄连木;(2)山玉兰和广玉兰(荷花玉兰)三.论述题(60分,每题20分)1、请论述现代园林各主要流派的特点及代表作品。
2、试论述城市园林绿地的布局手法3、对于不同性质的医院在景观植物选择和设计上应注意那些问题?考试科目代码:344 考试科目名称:风景园林基础考生答题须知1.所有题目(包括填空、选择、图表等类型题目)答题答案必须做在考点发给的答题纸上,做在本试题册上无效。
请考生务必在答题纸上写清题号。
2.评卷时不评阅本试题册,答题如有做在本试题册上而影响成绩的,后果由考生自己负责。
3.答题时一律使用蓝、黑色墨水笔或圆珠笔作答(画图可用铅笔),用其它笔答题不给分。
4.答题时不准使用涂改液等具有明显标记的涂改用品。
一.名词解释(40分,每题5分)1、借景2、生态效应3、城市湿地公园中的环境容量4、一池三山5、谷方”6、摩尔式园林7、等高线8、露地花卉二.简答题(50分,1-5题每题8分,第6题10分)1、简述水的系带作用?2、请简述中国古典园林三大起源及其分别具有的功能。
2019年云南昆明理工大学风景园林设计作图考研真题A卷
基地为中国西南某中型城市的一处棚户区,面积约为6公顷,地面平整。
基地及周边环境如第2页图所示:方格网尺寸为50m*50m。
一、设计要求
为提升周边居民生活品质,当地政府对该棚户区进行拆迁,并将此地改建为城市公园。
场地内现有水体一处,该水体天然泉眼作为水源。
(一)规划范围为第2页右下阴影所示区域;
(二)保留场地原有水体;
(三)充分考虑周边居民的使用需求;
(四)布置地面停车位、厕所、不少于三种球类运动的标准场地(足球设半场);
(五)简要的文字说明(文字内容包括设计场地概述、总体设计构思、主题与布局特点、景观特色、主要采用的种植植物与形态说明等内容);
(六)技术经济指标:
1、场地总用地面积
2、园林景观设计总面积:
包括种植总面积、铺装总面积、景观建筑面积、景观小品或者水景面积。
二、图纸要求
(一)图纸规格: A2图幅、绘图纸。
(二)图纸表现:表现形式不限。
(三)图纸名称
1、总平面图 1:1000。
(70分)
2、相关分析图纸。
(20分)
3、景观节点详细设计图(40分)
(1)两个主要景观节点放大平面图(常用比例1:100——1:300);
(2)至少一个主要景观建筑或小品立面图、剖面图(常用比例1:100——1:300);
(3)至少一个局部种植设计平面图1:200,面积不少于300平方米。
4、主要景观节点效果图,不少于2个。
(20分)
三、风景园林设计作图试卷满分为150分
居民区
居民区
居民区
居民区
居民区。
2021年云南昆明理工大学风景园林设计作图考研真题A卷考生答题须知1.请按?准考证?和?招生简章?规定的作图纸进展答题,考生姓名和考生编号写在图纸底部的右下角,写在其它地方的按作弊卷处理,后果由考生自己负责。
2.请使用规定的作图用笔进展答题,没有特殊要求的全部用铅笔进展绘制。
3.不准使用涂改液等具有明显标记的涂改用品。
试卷总分值为150分,考试时间为6小时地块位于西南某市中心位置,根本平整,无较大坡度。
工程北侧紧邻占地面积为54公顷的湿地公园。
一、设计要求该居住区主入口大门及配套商业区位于地块北侧,现有建筑情况如下图,请为该居住区进展景观设计。
〔一〕设计范围为粗体点画线所示区域;〔二〕在合理的位置设置次入口和20个停车位;〔三〕充分考虑商业区前的景观展示作用;〔四〕设计需要满足居住区设计标准消防要求;〔五〕简要的文字说明〔文字内容包括设计场地概述、总体设计构思、主题与布局特点、景观特色、主要采用的种植植物与形态说明等内容〕;〔六〕技术经济指标:1、场地总用地面积2、园林景观设计总面积:包括种植总面积、铺装总面积、景观建筑面积、景观小品或者水景面积。
二、图纸要求〔一〕图纸规格:A2图幅、绘图纸。
〔二〕图纸表现:表现形式不限。
〔三〕图纸名称1、总平面图1:1000。
〔70分〕2、相关分析图纸。
〔20分〕3、景观节点详细设计图〔40分〕〔1〕两个主要景观节点放大平面图〔常用比例1:100——1:300〕;〔2〕至少一个主要景观建筑或小品立面图、剖面图〔常用比例1:100——1:300〕;〔3〕至少一个局部种植设计平面图1:200,面积不少于300平方米。
4、主要景观节点效果图,不少于2个。
〔20分〕。
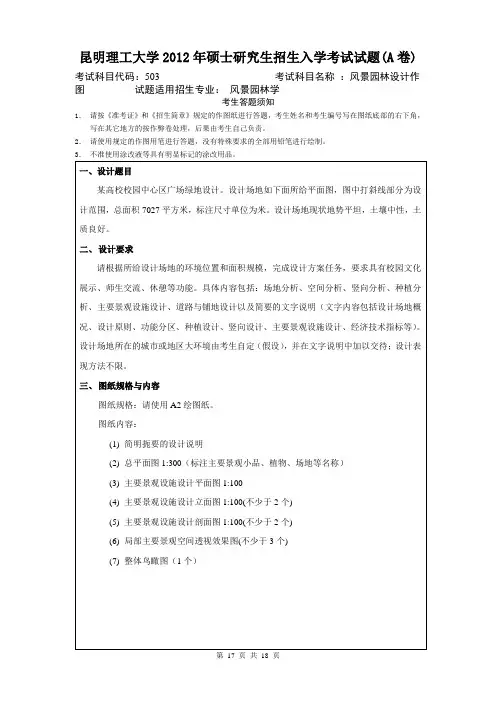
2015年云南昆明理工大学风景园林设计作图考研真题A卷
基地为中国西南某中型城市的中心城区广场,面积为1.0公顷。
基地及周边环境如第2页图所示:标注尺寸单位为米。
一、设计要求
请根据所给设计场地的环境位置和面积规模,完成设计方案。
(一)规划范围为点划线围合区域,要求对A、B两块地统一设计,并保留基地内现有道路;
(二)处理好规划基地与周边用地性质的关系;
(三)合理地进行功能安排与规划结构设计;
(四)简要的文字说明(文字内容包括设计场地概述、总体设计构思、主题与布局特点、景观特色、主要采用的种植植物与形态说明等内容);
(五)技术经济指标:
1、场地总用地面积
2、园林景观设计总面积:
包括种植总面积、铺装总面积、景观建筑面积、景观小品或者水景面积。
二、图纸要求
(一)图纸规格: A2图幅绘图纸
(二)图纸表现:透视效果图(或鸟瞰图)允许使用彩色铅笔或其他色彩工具用笔混合表达,其他图纸不允许用圆珠笔表达。
(三)图纸名称
1、总平面图 1:500,含场地分析、空间分析、简要的设计说明(300字左右)与技术经济指标。
(60分)
2、至少一个局部种植设计平面图1:200 ,面积不少于300平方米。
(30分)
3、景观节点详细设计图(30分)
(1)两个主要景观节点放大平面图(常用比例1:100——1:300)
(2)至少一个主要景观建筑或小品立面图、剖面图(常用比例1:100——1:300)
4、主要景观节点效果图(彩色透视或者鸟瞰图),不少于2个。
(30分)
三、风景园林设计作图试卷满分为150分。