自考-互联网数据库-填空
- 格式:doc
- 大小:40.00 KB
- 文档页数:2
互联网数据库自考题真题2016年10月
第Ⅰ部分选择题
一、单项选择题
(在每小题列出的四个备选项中只有一个是符合题目要求。
)
1. 数据库管理系统能实现对数据库中数据的查询、插入、修改和删除等操作,这种功能称为______
A.数据定义功能
B.数据管理功能
C.数据操纵功能
D.数据控制功能
答案:C
[解答] 数据操纵包括对数据库数据的检索、插入、修改和删除等基本操作。
2. 层次型、网状型和关系型数据库划分原则是______
A.记录长度
B.文件的大小
C.联系的复杂程度
D.数据之间的联系
答案:D
3. 以下关于外码和相应的主码之间的关系,正确的是______
A.外码并不一定要与相应的主码同名
B.外码一定要与相应的主码同名
C.外码一定要与相应的主码同名而且唯一
D.外码一定要与相应的主码同名,但并不一定唯一
答案:A。
浙江省2018年1月高等教育自学考试互联网数据库试题课程代码:00911、单项选择题(在每小题的四个备选答案中,选出一个正确答案,并将正确答案的序号填在题干的括号内。
每小题 2 分,共40分)1. 概念模型是( )。
A .用于信息世界的建模,与具体的DBMS 无关B. 用于信息世界的建模,与具体的DBMS 有关C.用于现实的建模,与具体的DBMS 无关D.用于现实的建模,与具体的DBMS 有关2. 下列哪组概念都属于信息世界?A •实体型、项集、码 B. 实体、关系、属性C. 实体集、联系、域D.关系、联系、实体3.有如下关系:学生(学号,姓名,性别,专业号,年龄),将属性年龄的取值范围定义在0-120之间符合()。
A .实体完整性 B.参照完整性C.用户定义的完整性D.逻辑完整性4.以下哪种说法是正确的?A . n目关系只能有n个属性 B. n 目关系可以有任意个属性C. n 目关系的属性必定多于或等于D. n 目关系的属性必定少于或等于n 个5.在关系数据库中,外模式对应的是)。
A .基本表 B. 视图 C.存储文件 D. 视图和部分基本表6.下列哪组SQL 命令全部属于数据定义语句的命令?(A.CREATE ,DROP,ALTER B.CREATE ,DROP,SELECTC.CREATE ,DROP,GRANTD.CREATE ,DROP,UPDATE7. 如果关系模式R ( U , F)中不存在候选码X、属性组Y以及非属性Z (Z Y ),使得XY , Y T X 和Y T Z 成立,则R€ ( )。
A. 4NFB.2NFC.3NFD.BCNF8. 以下关于关系的叙述中,不正确的是( )。
A •关系是一张二维表,它是所涉及属性的笛卡儿积的一个子集1B. 关系是一张二维表,它是所涉及属性的笛卡儿积的一个超集C. 关系是动态的D. 元组词义实质上是一个n目谓词(n是属性集中属性的个数)9. 规定库存量与进货量之和不能超过出货量属于( )。
自考数据库试题及答案一、单项选择题(每题2分,共20分)1. 数据库管理系统(DBMS)的主要功能不包括以下哪项?A. 数据定义B. 数据操纵C. 数据存储D. 数据加密答案:D2. 关系数据库中,关系是指什么?A. 表格B. 行C. 列D. 索引答案:A3. 在SQL中,用于创建新表的命令是?A. CREATE TABLEB. CREATE DATABASEC. DROP TABLED. ALTER TABLE答案:A4. 以下哪个选项不是SQL中的聚合函数?A. COUNTB. AVGC. MAXD. DISTINCT答案:D5. 数据库设计中,规范化的主要目的是什么?A. 提高查询速度B. 减少数据冗余C. 增加数据安全性D. 减少存储空间答案:B6. 以下哪个选项是数据库的三级模式结构中的中间层?A. 内模式B. 概念模式C. 外模式D. 物理模式答案:B7. 在关系数据库中,以下哪个选项是用于定义表与表之间关系的?A. 主键B. 外键C. 索引D. 视图答案:B8. 数据库中,用于控制事务的语句不包括以下哪项?A. BEGIN TRANSACTIONB. COMMITC. ROLLBACKD. SELECT答案:D9. 在数据库中,以下哪个选项不是数据完整性约束?A. 实体完整性B. 参照完整性C. 用户定义完整性D. 视图完整性答案:D10. 数据库中,用于实现数据共享与保护的机制是?A. 视图B. 索引C. 存储过程D. 触发器答案:A二、多项选择题(每题3分,共15分)1. 数据库管理系统(DBMS)的主要功能包括以下哪些?A. 数据定义B. 数据操纵C. 数据存储D. 数据备份答案:ABCD2. 在SQL中,以下哪些命令用于数据操纵?A. SELECTB. INSERTC. UPDATED. DELETE答案:ABCD3. 数据库设计中,以下哪些是规范化的步骤?A. 第一范式(1NF)B. 第二范式(2NF)C. 第三范式(3NF)D. BCNF答案:ABCD4. 在关系数据库中,以下哪些是数据完整性约束?A. 实体完整性B. 参照完整性C. 用户定义完整性D. 域完整性答案:ABCD5. 数据库中,以下哪些是控制事务的语句?A. BEGIN TRANSACTIONB. COMMITC. ROLLBACKD. SAVEPOINT答案:ABC三、填空题(每题2分,共20分)1. 数据库管理系统(DBMS)的核心是________。
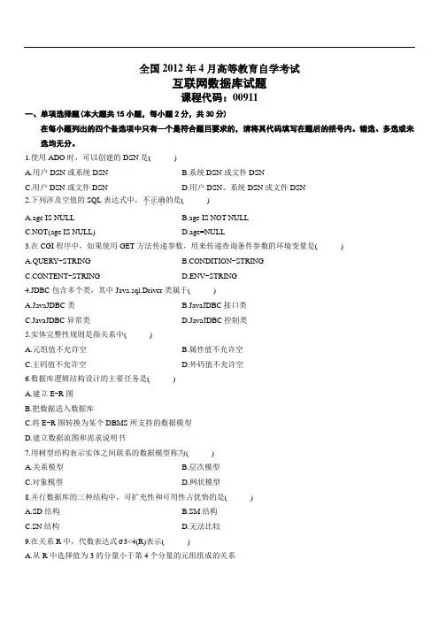
全国2012年4月高等教育自学考试互联网数据库试题课程代码:00911一、单项选择题(本大题共15小题,每小题2分,共30分)在每小题列出的四个备选项中只有—个是符合题目要求的,请将其代码填写在题后的括号内。
错选、多选或未选均无分。
1.使用ADO时,可以创建的DSN是()A.用户DSN或系统DSNB.系统DSN或文件DSNC.用户DSN或文件DSND.用户DSN、系统DSN或文件DSN2.下列涉及空值的SQL表达式中,不正确...的是()A.age IS NULLB.age IS NOT NULLC.NOT(age IS NULL)D.age=NULL3.在CGI程序中,如果使用GET方法传递参数,用来传递查询条件参数的环境变量是()A.QUERY-STRINGB.CONDITION-STRINGC.CONTENT-STRINGD.ENV-STRING4.JDBC包含多个类,其中Java.sql.Driver类属于()A.JavaJDBC类B.JavaJDBC接口类C.JavaJDBC异常类D.JavaJDBC控制类5.实体完整性规则是指关系中()A.元组值不允许空B.属性值不允许空C.主码值不允许空D.外码值不允许空6.数据库逻辑结构设计的主要任务是()A.建立E-R图B.把数据送入数据库C.将E-R图转换为某个DBMS所支持的数据模型D.建立数据流图和需求说明书7.用树型结构表示实体之间联系的数据模型称为()A.关系模型B.层次模型C.对象模型D.网状模型8.并行数据库的三种结构中,可扩充性和可用性占优势的是()A.SD结构B.SM结构C.SN结构D.无法比较9.在关系R中,代数表达式σ3<4(R)表示()A.从R中选择值为3的分量小于第4个分量的元组组成的关系B.从R中选择第3个分量值小于第4个分量值的元组组成的关系C.从R中选择第3个分量值小于4的元组组成的关系D.从R中选择所有元组组成的关系10.在数据库系统的三级模式之间提供两层映象的作用是提高数据的()A.可行性B.完整性C.独立性D.一致性11.若事务T对数据R已加X锁,则其他事务对数据R()A.可以加S锁不能加X锁B.不能加锁可以加X锁C.可以加S锁也可以加X锁D.不能加任何锁12.设有关系W(工号,姓名,工种,定额),将其规范化到正确的第三范式是()A.W1(工号,姓名),W2(工种,定额)B.W1(工号,定额),W2(姓名,工种)C.W1(工号,姓名,工种),W2(工种,定额)D.W1(工号,工种,定额),W2(工号,姓名)13.事务的原子性是指()A.事务中包括的所有操作要么都做,要么都不做B.事务一旦提交,对数据库的改变是永久的C.—个事务内部的操作及使用的数据对并发的其它事务是隔离的D.事务必须使数据库从一个一致性状态变到另一个一致性状态14.URL不包含...()A.检索协议B.Internet节点C.资源文件名D.Web服务器对数据库的接口协议15.关系模式的规范化过程是通过对关系模式的分解来实现的,该过程中用到的关系代数运算是()A.投影B.选择C.除D.连接二、填空题(本大题共10小题,每小题1分,共10分)请在每小题的空格中填上正确答案。
全国2018年7月自考互联网数据库试题课程代码:00911一、单项选择题(本大题共15小题,每小题2分。
共30分)在每小题列出的四个备选项中只有一个是符合题目要求的,请将其代码填写在题后的括号内。
错选、多选或未选均无分。
1.对数据库中全体数据逻辑结构和特征的描述称为( )A.外模式B.内模式C.模式D.存储模式2.在SQL语句中,与X BETWEEN 20 AND 30等价的表达式是( )A.X>20 AND X<30B.X>=20 AND X<=30C.X>20 AND X<=30D.X>=20 AND X<303.下列关于关系性质的说法中,错误..的是( )A.列名不能相同B.列是同质的C.列的顺序无关紧要D.不同列不能有相同的域4.有如下关系:学生(学号,姓名,性别,专业号,年龄),将属性年龄的取值范围定义在0~120之间符合( )A.实体完整性B.参照完整性C.用户定义的完整性D.逻辑完整性5.如果关系模式R(U,F)中不存在候选码X、属性组Y以及非属性Z(Z⊈Y),使得X→Y,Y→X和Y↛Z 成立,则R属于( )A.3NFB.4NFC.5NFD.BCNF6.成员Java. sql. DriverProperty Info属于JDBC中的( )A.Java JDBC类B.Java JDBC接口类C.Java JDBC异常类D.Java JDBC数据传输类7.在目前并行数据库体系结构中,可扩充性最好的是( )A.SMB.SDC.SND.SK8.在数据库技术中,未提交的随后又被撤消的数据称为( )A.错误数据B.冗余数据C.过期数据D.脏数据9.在SQL中,建立视图的命令是( )A.CREATE SCHEMAB.CREATE TABLEC.CREATE VIEWD.CREATE INDEX10.在SELECT语句中使用SUM(列名)时,列名要求( )A.必须是数值型B.必须是字符型C.必须是数值型或字符型D.不限制数据类型11.SQL的SELECT语句中,“HA VING条件表达式”用来筛选满足条件的( )A.列B.行C.关系D.组12.一个事务的执行不被其他事务干扰,这一特性是指事务的( )A.原子性B.一致性C.隔离性D.持久性13.下列不属于...数据库安全性控制措施的是( )A.备份B.审计C.视图D.加密14.在WWW上访问和传送网页的协议是( )A.FTPB.HTTPC.HTMLD.XML15.在Web页面中加入VBScript代码,其代码必须放在( )A.<Script>和<End Script>标记之间B.<Begin Script>和<End Script>标记之间C.<\Script>和</Script>标记之间D.<Script>和</Script>标记之间二、填空题(本大题共10小题,每小题1分,共10分)请在每小题的空格中填上正确答案。
全国2018年7月高等教育自学考试互联网数据库试题课程代码:00911一、单项选择题(本大题共15小题,每小题2分,共30分)在每小题列出的四个备选项中只有一个是符合题目要求的,请将其代码填写在题后的括号内。
错选、多选或未选均无分。
1.按照传统的数据模型,数据库系统可分为()A.大型、中型、小型B.中文、西文、兼容C.层次型、网状型、关系型D.数据、图形、多媒体2.数据库管理系统(DBMS)是一种()A.应用软件B.编辑软件C.会话软件D.系统软件3.SQL语言中,用于实现数据存取安全控制的语句是()A.CREATE TABLE B.COMMITC.ROLLBACK D.GRANT和REVOKE4.若关系模式R的函数依赖集中候选码都是决定因素,则R能达到的最高范式是()A.2NF B.3NFC.BCNF D.4NF5.下列与数据库安全性无关的是()A.数据更改B.数据破坏C.数据泄露D.数据抽象6.专门的关系运算中,水平方向上进行的运算是()A.交B.投影C.选择D.连接7.下列说法中正确的是()A.一个关系就是一张二维表B.在关系所对应的二维表中,行对应属性、列对应元组C.笛卡尔积中不允许有相同的域D.关系的各属性名必须与对应的域同名8.若数据库中只包含成功事务提交的结果,则此数据库处于()1A.安全状态B.一致状态C.不安全状态D.不一致状态9.“员工工资总额在800元至30000元之间”的约束属于DBMS的()A.封锁控制B.并发控制C.完整性控制D.安全性控制10.使某个事务永远处于等待状态而得不到执行的现象称为()A.死锁B.活锁C.串行调度D.并行调度11.若系统在运行过程中,由于某种原因造成系统停止运行,致使事务在执行过程中以非正常方式终止,这种情况属于()A.系统故障B.事务故障C.介质故障D.运行故障12.在E-R模型向关系模式转换过程中,需要将一个m:n联系转换为关系模式,该关系模式的码是()A.m端实体的码B.n端实体的码C.m端实体码与n端实体码的组合D.重新选取其他属性作为码13.当局部E-R图合并成全局E-R图时,可能会出现冲突,下列选项中不属于...合并冲突的是()A.属性冲突B.语法冲突C.结构冲突D.命名冲突14.关于VBScript的过程,下列叙述正确的是()A.Sub过程和Function过程均无返回值B.Sub过程无返回值,Function过程有返回值C.Sub过程有返回值,Function过程无返回值D.Sub过程和Function过程均有返回值15.在数据库设计中,设计关系模式是()A.需求分析B.概念设计C.逻辑设计D.物理设计2二、填空题(本大题共10小题,每小题1分,共10分)请在每小题的空格中填上正确答案。
互联网数据库试题及答案导语:互联网数据库是互联网时代日益重要的组成部分,它通过存储和管理大量数据,为用户提供便捷的信息检索和分析功能。
本文将介绍几道互联网数据库试题,并给出相应的答案。
通过这些试题和答案,读者可以更深入地了解互联网数据库的关键概念和常见应用。
一、选择题(单选题)1. 以下哪个是关系型数据库管理系统(RDBMS)?A. MongoDBB. OracleC. RedisD. Elasticsearch答案:B. Oracle2. 以下哪个数据库语言用于定义和操作关系型数据库的数据?A. SQLB. HTMLC. CSSD. JavaScript答案:A. SQL3. 下列哪个是用于非关系型数据库的查询语言?A. SQLB. NoSQLC. MySQLD. PostgreSQL答案:B. NoSQL二、填空题1. 关系数据库的基本组成单位是________。
答案:表(table)2. NoSQL数据库常用于处理________数据。
答案:非结构化(unstructured)3. ACID是指数据库事务需要满足的四个属性,分别是________。
答案:原子性(Atomicity)、一致性(Consistency)、隔离性(Isolation)、持久性(Durability)三、解答题1. 请简要解释关系型数据库和非关系型数据库的区别,并给出各自的优缺点。
答:关系型数据库(RDBMS)是以关系模型为基础的数据库,通过表格(表)将数据组织为行和列,表与表之间通过关系(关联)建立联系。
它具有结构化、严格的数据模式,支持事务处理和复杂查询。
关系型数据库的优点包括数据一致性、完整性和可靠性高,支持复杂数据关联和查询操作。
然而,关系型数据库在处理海量非结构化数据时性能较差,且扩展性不足,难以应对大规模数据存储和高并发访问的需求。
非关系型数据库(NoSQL)则是一类不遵循传统关系型数据库模型的数据库管理系统,它没有固定的表结构和模式,更适合存储大量非结构化或半结构化的数据。
全国自考(互联网数据库)模拟试卷5(题后含答案及解析) 题型有:1. 单项选择题 2. 填空题 3. 简答题 4. 设计题 5. 综合题单项选择题1.数据库类型是按照________来划分的。
【】A.文件形式B.数据模型C.记录形式D.数据存取方法正确答案:B2.对全局数据逻辑结构和特征的描述称为【】A.外模式B.内模式C.模式D.存储模式正确答案:C3.关于关系性质的说法错误的是【】A.列名不能相同B.列是同质的C.列的顺序无关紧要D.不同列不能有相同的域正确答案:D4.关系演算的基础是【】A.形式逻辑中的逻辑演算B.形式逻辑中的关系演算C.数理逻辑中的谓词演算D.数理逻辑中的形式演算正确答案:C5.在视图上不能授予的操作权限是【】A.INSERTB.INDEXC.DELETED.SELECT正确答案:B6.若要求分解保持函数依赖,那么模式分解一定能够达到【】A.2NFB.3NFC.BCNFD.INF正确答案:B7.1级封锁协议加上对T要读取的数据R加s锁,这是【】A.3级封锁协议B.4级封锁协议C.2级封锁协议D.I级封锁协议正确答案:C8.下列不属于数据库实施阶段工作的是【】A.建立库结构B.扩充功能C.加载数据D.系统调试正确答案:B9.建立数据字典的时机是【】A.需求分析阶段B.数据库物理设计阶段C.数据库实施D.概念结构设计阶段正确答案:A10.从E-R模型向关系模型转换,一个N:M的联系转换成一个关系模式时,该关系模式的键是【】A.N端实体键B.M端实体键C.N端实体键和M端实体键的集合D.重新选取其他属性正确答案:C11.和POST方法比较起来,GET方法具有的特点是【】A.GET方式比POST方式安全B.GET方式不如POST方式快C.GET方式不如POST。
方式安全D.以上都不对正确答案:C12.鉴于Java的特点,它最适合的计算环境是【】A.并行计算环境B.分布式计算环境C.高强度计算环境D.开放式计算环境正确答案:B13.JDBC包含多个类,其中Java.sql.DriverManger类属于【】A.Java JDBC类B.Java JDBC接口类C.Java JDBC异常类D.Java JDBC控制类正确答案:A14.关于VBScript脚本语言的变量,下面叙述正确的是【】A.变量使用之前必须声明B.显式声明必须使用DimC.可以显式声明,也可隐式声明D.变量名称长度没有限制正确答案:C15.Replication Server属于哪个数据库产品? 【】A.DB2B.OracleC.InformixD.Sybase正确答案:D填空题16.关系的完整性约束包括三大类:_______、参照完整性和用户定义的完整性。
全国2018年7月自学考试互联网数据库试题课程代码:00911一、单项选择题(本大题共15小题,每小题2分,共30分)在每小题列出的四个备选项中只有一个是符合题目要求的,请将其代码填写在题后的括号内。
错选、多选或未选均无分。
1.在SQL查询语句中,实现关系代数投影运算的子句是()A.SELECTB.WHEREC.ORDER BYD.GROUP BY2.一个事务的执行不被其他事务干扰,这一特性是指事务的()A.原子性B.一致性C.隔离性D.持久性3.下列不属于...数据库安全性控制措施的是()A.审计B.备份C.视图D.加密r主码的是()4.A.A1 A2B.A1 A3C.A2 A3D.A1 A2 A35.在数据库系统的三级模式之间,提供两层映象的作用是提高()A.数据的一致性B.操作的可行性C.数据的完整性D.数据的独立性6.如果关系R中有3个属性4个元组,关系S中有5个属性3个元组,则R×S的属性个数和元组个数分别是()1A.8和7B.15和7C.8和12D.15和127.下列关于ASP的描述正确的是()A.ASP是一种动态网页编程语言B.ASP应用程序必须经过编译才能执行C.ASP可以跨操作系统平台使用D.ASP是服务器端脚本环境8.OODB语言不具备...的功能是()A.元数据的定义B.操作/方法的定义C.类的定义与操纵D.对象的操纵9.ADO中可更新记录且能看到其他用户更新记录集的游标称为()A.动态游标B.关键集游标C.静态游标D.向前浏览游标10.JDBC包含多个类,其中Java.sql.ResultSet类属于()A.Java JDBC类B.Java JDBC接口C.Java JDBC异常D.Java JDBC控制11.由多个具有独立内存(主存储器)的处理机和多个磁盘存储器构成,且每个处理机都可以读写任何磁盘,多个处理机和磁盘存储器由高速通信网络连接,这种并行结构是()A.SM并行结构 B.SA并行结构C.SN并行结构D.SD并行结构12.在Web页面中加入VBScript,其代码必须放在()A.<Script>和<EndScript>标记之间B.<BeginScript>和<EndScript>标记之间C.<Script>和</Script>标记之间D.<\Script>和</Script>标记之间13.在数据库设计中,数据流图表达的是数据和()A.数据结构的关系B.处理过程的关系C.算法的关系D.通信的关系14.用二维表来表示实体及实体之间联系的数据模型称为()2A.E-R模型B.层次模型C.关系模型D.网状模型15.数据库系统在运行过程中,由于某种硬件故障,使存储在外存上的数据部分损失或全部损失,这类故障属于()A.事务故障B.系统故障C.计算机病毒D.介质故障二、填空题(本大题共10小题,每小题1分,共10分)请在每小题的空格中填上正确答案。
2021年4月全国自考(互联网数据库)真题及答案解析(一)总分:80分题量:37题一、单选题(共15题,共30分)1.关于数据库系统的特点,下列说法中错误的是()A.数据结构化B.数据共享性高C.数据独立性差D.数据统一管理和控制正确答案:C本题解析:暂无解析2.数据库系统的三级模式结构和两级映象功能,使得数据库系统具有较高的()A.事务并发性B.数据独立性C.设备独立性D.事务隔离性正确答案:B本题解析:暂无解析3.在下列选项中包含数据库系统中的外模式/模式映象定义的是()A.子模式B.概念模式C.物理模式D.存储模式正确答案:A本题解析:暂无解析4.下列说法中正确的是()A.n目关系必须有n个属性B.n目关系可以有任意个属性C.n目关系的属性必定多于或等于n个D.n目关系的属性必定少于或等于n个正确答案:A本题解析:暂无解析5.在关系模式R(U)中,对于U的子集X和Y,如果X’是X的真子集,且X→Y,X’→Y,则称()A.Y传递函数依赖于XB.X、Y相互函数依赖C.Y完全函数依赖于XD.Y部分函数依赖于X正确答案:D本题解析:暂无解析6.设有关系W(工号,姓名,工种,定额),将其规范化到第三范式,正确的答案是()A.W1(工号,姓名),W2(工种,定额)B.W1(工号,定额),W2(姓名,工种)C.W1(工号,姓名,工种),W2(工种,定额)D.W1(工号,工种,定额),W2(工号,姓名)正确答案:C本题解析:暂无解析7.在CGI程序中,如果使用POST方法传递参数,用来确定参数长度的环境变量是()A.CONTENT-LENGTHB.ENV-LENGTHC.CONTENT-WEIGHTD.POST-LENGTH正确答案:A本题解析:暂无解析8.下列关于JDBC的叙述中,错误的是()A.JDBC设置了许多允许Java程序连接数据库的框架B.JDBC由一组Java语言编写的类与接口组成C.JDBC提供了JDBC/ODBC之间的桥梁D.JDBC是高级的API正确答案:D本题解析:暂无解析9.成员Java.sql.DriverPropertyInfo属于JDBC中的()A.普通的JavaJDBC类B.JavaJDBC接口类C.JavaJDBC异常类D.JavaJDBC数据传输类正确答案:B本题解析:暂无解析10.可以在多个用户之间共享数据的ASP内罝对象是()A.Session对象B.Application对象C.Request对象D.System对象正确答案:B本题解析:暂无解析11.下列属于小型数据库系统的是()rmixB.OracleC.SybaseD.Foxpro正确答案:D本题解析:暂无解析12.在Sybase开发工具中,用于数据库应用系统分析和设计的CASE工具是()A.PowerJB.Power++C.PowerBuilderD.PowerDesigner正确答案:D本题解析:暂无解析13.由多个具有独立内存(主存储器)的处理机和多个磁盘存储器构成,且每个处理机都可以读写任何磁盘,多个处理机和磁盘存储器由高速通信网络连接,这种并行结构是()A.SD并行结构B.SA并行结构C.SN并行结构D.SM并行结构正确答案:A本题解析:暂无解析14.下列不属于数据仓库特征的是()A.面向主题的B.集成的C.实时更新的D.时变的正确答案:C本题解析:暂无解析15.0LAP的体系结构是()A.两层C/S结构B.两层B/S结构C.三层C/S结构D.三层B/S结构正确答案:C本题解析:暂无解析二、填空题(共10题,共20分)16.DBMS的数据控制功能包括完整性控制、并发控制、安全性控制和______。
全国2011年4月高等教育自学考试互联网数据库试题课程代码:00911一、单项选择题(本大题共15小题,每小题2分,共30分)在每小题列出的四个备选项中只有一个是符合题目要求的,请将其代码填写在题后的括号内。
错选、多选或未选均无分。
1.下列SQL语句中,属于数据控制的语句是()A.CREATE、DROP、DELETE、ALTERB.GRANT、REVOKEC.SELECT、UPDATE、DELETE、INSERTD.CREATE、DROP、ALTER2.在关系数据库中,规范化理论的引入是为了()A.解决插入、删除、更新异常和数据冗余B.提高查询速度C.减少数据操作的复杂性D.保证数据的安全性和完整性A.Java JDBC异常类B.Java JDBC接口类C.Java JDBC类D.Java JDBC控制类4.设有关系W(工号,姓名,工种,定额),将其规范化到第三范式,则下列选项中正确的是()A.W1(工号,姓名),W2(工种,定额)B.W1(工号,定额),W2(姓名,工种)C.W1(工号,工种,定额),W2(工号,姓名)D.W1(工号,姓名,工种),W2(工种,定额)5.下列关于ASP的描述中,正确的是()A.ASP是一种动态网页编程语言B.ASP是服务器端脚本环境C.ASP是跨平台的D.ASP的源程序会传递到客户端执行6.能真正实现平台无关性的Web数据库技术是()A.ADOB.DAOC.ODBCD.JDBC7.在数据库设计中,数据流图表达的是()A.数据和数据结构的关系B.数据和算法的关系C.数据和处理过程的关系D.数据和通信的关系8.在CGI程序中,若使用POST方法,则用来确定参数长度的环境变量是()A.CONTENT-LENGTHB.CONDITION-STRINGC.QUERY-LENGTHD.ENV-STRING9.构成Web超链网状结构的数据文件主要是()A.以INDEX编码的二进制程序文档B.以INDEX编码的HTML文本文档C.以HTML编码的ASCI II文本文档D.以HTML编码的二进制程序文档10.面向对象程序设计的基本思想是()A.屏蔽和可重用性B.封装和可扩展性C.封装和模块化特性D.屏蔽和过程划分特性11.下列关于关系数据库中型和值的叙述中,正确的是()A.关系模式是值,关系是型B.关系模式是型,关系的逻辑表达式是值C.关系模式是型,关系是值D.关系模式的逻辑表达式是型,关系是值12.OLAP的体系结构是()A.两层B/S结构B.两层C/S结构C.三层B/S结构D.三层C/S结构13.下列对DDBMS的分类中,错误..的是()A.全局控制集中的DDBMSB.全局控制部分分散的DDBMSC.全局控制分散的DDBMSD.局部控制分散的DDBMS14.下列不属于...Sybase开发工具的是()A.Developer2000B.Power++C.PowerBuilderD.Power Designer15.若事务T对数据R已加X锁,则其他事务对数据R()A.只能加X锁B.不能加任何锁C.只能加S锁D.能加任何锁二、填空题(本大题共10小题,每小题1分,共10分)请在每小题的空格中填上正确答案。
全国2019年10月高等教育自学考试互联网数据库试题课程代码:00911一、单项选择题(本大题共15小题,每小题2分,共30分)在每小题列出的四个选项中只有一个选项是符合题目要求的,请将正确选项前的字母填在题后的括号内。
1.用二维表来表示实体及实体之间联系的数据模型称为( )A.实体-联系模型B.层次模型C.网状模型D.关系模型2.数据库系统的三级模式结构和两级映象功能,使得数据库系统具有较高的( )A.事务并发性B.事务隔离性C.设备独立性D.数据独立性3.有关系R和S,关系代数运算R∩S等价于( )A.S-(R-S)B.R-(R-S)C.R-SD.S-R4.设有关系模式R(A,B,C,D,E,F),其函数依赖集为{E→D,C→B,(C,E)→f,B→A},则R 最高达到( )A.1NFB.2NFC.3NFD.BCNF5.在SQL语言中,实现数据库安全性控制的语句是( )MIT和ROLLBACKB.GRANT和REVOKEC.CHECK和OPTIOND.CASCADE和RESTRIT6.能真正实现平台无关性的Web数据库技术是( )A.ADOB.DAOC.ODBCD.JDBC7.并行数据库存在多种体系结构,其中实现技术最容易的是( )A.SC结构B.SD结构C.SM结构D.SN结构8.在下列RDMBS产品中,属于小型数据库系统的是( )A.AccessrmixC.OracleD.Sybase9.假设某个E-R图中有5个实体型、2个1∶M联系和2个M∶N联系,则该E-R图转换的关系模式个数至少是( )A.5B.7C.8D.910.成员Java.sq1.DriverManager属于JDBC中的( )A.Java JDBC类B.Java JDBC接口类C.Java JDBC管理类D.Java JDBC异常类11.DBMS中实现事务持续性的子系统是( )A.安全性控制子系统B.完整性控制子系统C.并发控制子系统D.恢复子系统12.在数据库设计中,数据流图表达的是( )A.数据和数据结构的关系B.数据和算法的关系C.数据和处理的关系D.数据和通信的关系13.以下关于DBMS的叙述中,正确的是( )A.MBMS用DML来定义三级模式B.DBMS用DDL来实现对数据库的各种操作C.DBMS是用户与应用程序之间的接口D.DMBS是用户与数据库之间的接口14.在Web页面中加入VBScript代码,其脚本必须放在( )A.<Script>和<End Script>标记之间B.<Begin Script>和<End Script>标记之间C.<Script>和</Script>标记之间D.<\Script>和</Script>标记之间15.已知导师和研究生关系如图所示研究生题15图其中导师关系的主码是导师号,研究生关系的主码是学号,外码是导师号。
1. UNIQUE约束主要被用来确保不受主键约束的列上的数据唯一性。
2. 各分E-R图之间的冲突主要有三类:属性冲突、命名冲突和结构冲突。
3. 关系数据模型的操纵主要包括查询、插入、删除和更新数据。
4. 数据分布最主要的目的是提高访问的局部性。
5. 通常情况下,顾客购物的订单和订单明细之间是1对多的联系。
6. 函数依赖和多值依赖是最重要的数据依赖。
7. VBScript的内置函数Ltrim()的作用是删除字符串左边的空格。
8. SQL数据控制功能包括事务管理功能和数据保护功能。
9. 在分布式数据库中,用户不必关心数据分布的细节,这种性质成为分布透明性。
10. 候选码的定义是:关系中的某一属性值能唯一地标识一个元组。
11.ASP文件可以使用任何脚本语言,缺省的脚本语言是 VBScript12.在分布式数据库系统中,用户不必关心数据分布的细节,这种性质称为分布透明性13.ADO接口中,Field接口表示RecordSet对象中的某一列数据。
14.VBScript中,按变量的作用域将变量划分为过程级变量和脚本级(模块级)变量。
15.面向对象数据库语言主要包括对象定义语言和对象操纵语言(OML)16.数据库系统可能发生的故障主要包括事务故障、系统故障、介质故障和计算机病毒。
17.在数据库运行阶段,对数据库经常性的维护工作主要由数据管理员(DBA)完成。
18.按谓词变元的不同,关系演算可分为元组关系演算和域关系演算19.当数据库的模式改变,通过模式/外模式的映象可使数据库的外模式不变,从而应用程序不变,这是数据库的逻辑数据独立性.20.参照完整性规则是指关系的外键只充许是参照表的有效值或空值21.SQL语言的使用方式包括交互式SQL语言和嵌入式SQL语言22.ODBC数据源(DSN)有三种类型用户DSN,系统DSN,文件DSN23.创建数据表索引的SQL命令是CREATE、INDEX24.为了使所查询的列值唯一,在使用SELECT语句查询时应使用保留字DISTINCT25.SQL语言的一次查询的结果是一个集合、关系、表。
全国2018年7月高等教育自学考试互联网数据库试题课程代码:00911一、单项选择题(本大题共15小题,每小题2分,共30分)在每小题列出的四个备选项中只有一个是符合题目要求的,请将其代码填写在题后的括号内。
错选、多选或未选均无分。
1.对某个具体的数据库应用来说,下列说法中正确的是()A.E-R图是唯一的B.数据模型是唯一的C.数据库文件是唯一的D.以上三个都不是唯一的2.E-R模型的基本成分是()A.字段与记录B.库结构与属性C.实体与联系D.记录与属性3.在下列选项的描述中包含数据库系统中的外模式/模式映像定义的是()A.外模式B.概念模式C.物理模式D.存储模式4.将局部E-R图合并成全局E-R图时可能出现冲突,下列选项中不属于...合并冲突的是()A.属性冲突B.命名冲突C.结构冲突D.语法冲突5.下列哪项不是..数据库的并发操作可能会带来的问题?()A.数据泄密B.丢失修改C.读“脏”数据D.不可重复读6.关于数据库概念模型的说法中正确的是()A.依赖于DBMS,独立于硬件设备B.独立于硬件设备和DBMSC.依赖于操作系统,独立于DBMSD.独立于用户需求7.设有关系W(工号,姓名,工种,定额),将其规范化到第三范式正确的答案是()A.W1(工号,姓名),W2(工种,定额)B.W1(工号,定额),W2(姓名,工种)1C.W1(工号,姓名,工种),W2(工种,定额)D.W1(工号,工种,定额),W2(工号,姓名)8.用于实现数据存取安全性控制的SQL语句是()A.CREATE INDEX B.COMMITC.ROLLBACK D.GRANT和REVOKE9.在关系模式R中,对于属性子集X、Y、X'是X的真子集,若X→Y,X'→\Y,则称()A.Y传递函数依赖于X B.Y部分函数依赖于XC.Y完全函数依赖于X D.X,Y相互函数依赖10.下列不属于...SQL语言特点的是()A.高度非过程化B.语言简洁、易学易用C.面向集合的操作方式D.数据共享性好11.JDBC包含多个类,其中Java.sql.ResultSet类属于()A.Java JDBC类B.Java JDBC接口类C.Java JDBC异常类D.Java JDBC控制类12.URL不包含...()A.检索协议B.Internet节点C.资源文件名D.Web服务器对数据库的接口协议13.下列关于ASP的描述正确的是()A.ASP是一种动态网页编程语言B.ASP是服务器端脚本环境C.ASP是跨平台的D.SAP的源程序会传递到客户端执行14.可以在多个用户之间共享数据的ASP内置对象是()A.Session对象B.Application对象C.Request对象D.System对象15.下列不是..数据仓库基本特征的是()A.数据相对稳定B.包括当前准确数据C.数据反映历史变化D.面向主题2二、填空题(本大题共10小题,每小题1分,共10分)请在每小题的空格中填上正确答案。
全国2018年4月高等教育自学考试互联网数据库试题课程代码:00911一、单项选择题(本大题共15小题,每小题2分,共30分)在每小题列出的四个备选项中只有一个是符合题目要求的,请将其代码填写在题后的括号内。
错选、多选或未选均无分。
1.数据模型有三个要素,其中用于描述系统静态特性的是()A.数据结构B.数据操作C.数据完整性约束D.数据检索2.为了方便使用数据库,DBMS提供的数据操纵语言可以嵌入到某一高级语言中,该高级语言称为()A.会话语言B.宿主语言C.主控语言D.虚拟语言3.数据库管理系统的工作不包括...()A.定义数据库B.对已定义的数据库进行管理C.为定义的数据库提供操作系统D.数据通信4.在关系数据库中,表与表之间的联系是通过如下哪项实现的?()A.实体完整性规则B.参照完整性规则C.用户自定义的完整性规则D.值域5.在概念模型中的一个实体对应于数据库中一个关系的一个()A.属性B.字段C.列D.元组6.在下列SQL语句中,属于数据控制的语句是()A.CREATE,DROP,DELETE,ALTER B.GRANT,REVOKE C.SELECT,UPDA TE,DELETE,INSERT D.CREATE,DROP,ALTER 7.规范化理论是关系数据库进行逻辑设计的理论依据。
根据这个理论,关系数据库中的关系必须满足:其每一属性都是()A.互不相关的B.互相关联的C.长度可变的D.不可分解的18.在关系数据库中,规范化理论的引入是为了()A.解决插入、删除、更新异常和数据冗余B.提高查询速度C.减少数据操作的复杂性D.保证数据的安全性和完整性9.用来记录对数据库中数据进行的每一次更新操作的是()A.后援副本B.日志文件C.数据库D.缓冲区10.事务的原子性是指()A.事务中包括的所有操作要么都做,要么都不做B.事务一旦提交,对数据库的改变是永久的C.一个事务内部的操作及使用的数据对并发的其它事务是隔离的D.事务必须是使数据库从一个一致性状态变到另—个一致性状态11.若两个实体间联系的是类型M∶N,则将其转化为关系时应()A.将M方的码纳入N方B.将N方的码纳入M方C.将M方的码纳入N方,同时将N方的码纳入M方D.另建一个关系,包括M方和N方的码以及联系上的所有属性12.URL正确的含义是()A.网络协议B.统一资源定位器C.Internet节点D.网络资源13.JDBC包含多个类,其中Java.sql.DriverManager类属于()A.Java JDBC类B.Java JDBC接口类C.Java JDBC异常类D.Java JDBC控制类14.关于VBScript脚本语言的变量,下面叙述正确的是()A.变量使用之前必须声明B.显式声明变量必须使用DimC.可以显式声明,也可隐式声明D.变量名称长度没有限制15.OODB语言不具备...的功能是()A.类的定义与操纵B.操作/方法的定义C.定义元数据D.对象的操纵2二、填空题(本大题共10小题,每小题1分,共10分)请在每小题的空格中填上正确答案。
1. UNIQUE约束主要被用来确保不受主键约束的列上的数据唯一性。
2. 各分E-R图之间的冲突主要有三类:属性冲突、命名冲突和结构冲突。
3. 关系数据模型的操纵主要包括查询、插入、删除和更新数据。
4.数据分布最主要的目的是提高访问的局部性。
5.通常情况下顾客购物的订单和订单明细之间是1对多的联系。
6.函数依赖和多值依赖是最重要的数据依赖。
7.VBScript的内置函数Ltrim的作用是删除字符串左边的空格。
8. SQL数据控制功能包括事务管理功能和数据保护功能。
9. 在分布式数据库中,用户不必关心数据分布的细节,这种性质成为分布透明性。
10. 候选码的定义是:关系中的某一属性值能唯一地标识一个元组。
11.ASP文件可以使用任何脚本语言,缺省的脚本语言是VBScript12.在分布式数据库系统中,用户不必关心数据分布的细节,这种性质称为分布透明性13.ADO接口中,Field接口表示RecordSet对象中的某一列数据。
14.VBScript中,按变量的作用域将变量划分为过程级变量和脚本级(模块级)变量。
15.面向对象数据库语言主要包括对象定义语言和对象操纵语言(OML)16.数据库系统可能发生的故障主要包括事务故障、系统故障、介质故障和计算机病毒。
17.在数据库运行阶段,对数据库经常性的维护工作主要由数据管理员(DBA)完成。
18.按谓词变元的不同,关系演算可分为元组关系演算和域关系演算19.当数据库的模式改变,通过模式/外模式的映象可使数据库的外模式不变,从而应用程序不变,这是数据库的逻辑数据独立性.20.参照完整性规则是指关系的外键只充许是参照表的有效值或空值21.SQL语言的使用方式包括交互式SQL语言和嵌入式SQL语言22.ODBC数据源(DSN)有三种类型用户DSN,系统DSN,文件DSN 23.创建数据表索引的SQL命令是CREATE、INDE X24.为了使所查询的列值唯一,在使用SELECT语句查询时应使用保留字DISTINCT25.SQL语言的一次查询的结果是一个集合、关系、表。
全国2018年4月自学考试互联网数据库试题课程代码:00911一、单项选择题(本大题共15小题,每小题2分,共30分)在每小题列出的四个备选项中只有一个是符合题目要求的,请将其代码填写在题后的括号内。
错选、多选或未选均无分。
1.一个事务中所有对数据库的操作要么都做,要么都不做,这是事务的()A.原子性B.一致性C.隔离性D.持久性2.OODBS的含义是()A.对象关系数据库系统B.数据库管理系统C.面向对象数据库系统D.对象关系数据库3.对数据库模式进行规范化处理,是在数据库设计的()A.需求分析阶段B.概念设计阶段C.逻辑设计阶段D.物理设计阶段4.实现关系代数投影运算的SQL子句是()A.SELECT B.ORDER BYC.FROM D.WHERE5.在SQL中,SELECT语句的“SELECT DISTINCT”表示查询结果中()A.属性名都不相同B.去掉了重复的列C.属性值都不相同D.行都不相同6.数据的存储结构与数据的逻辑结构之间的独立性称为数据的()A.结构独立性B.物理独立性C.逻辑独立性D.分布独立性7.在关系R中,代数表达式α3<4(R)表示()A.从R中选择值为3的分量小于第4个分量的元组组成的关系B.从R中选择第3个分量值小于第4个分量的元组组成的关系C.从R中选择第3个分量的值小于4的元组组成的关系D.从R中选择所有元组组成的关系8.在关系模式R(U,F)中,如果X→Y,并且不存在X的真子集X1,使X1→Y,称函数依赖X→Y为()A.平凡函数依赖B.部分函数依赖1C.完全函数依赖D.传递函数依赖9.如果事务T获得了数据项Q上的排它锁,则T对Q()A.只能读不能写B.只能写不能读C.不能读不能写D.既可读又可写10.关系演算的基础是()A.形式逻辑中的逻辑演算B.形式逻辑中的关系演算C.数理逻辑中的谓词演算D.数理逻辑中的形式演算11.使用JDBC可以做到的是()A.把二进制代码传送到任何关系数据库中B.把Java源代码传送到任何关系数据库中C.把表单信息传送到任何关系数据库中D.很容易把SQL语句传送到任何关系数据库中12.在CGI程序中,如果使用GET方法传递参数,用来传递查询条件参数的环境变量是()A.QUERY-STRING B.CONDITION-STRINGC.CONTENT-STRING D.ENV-STRING13.成员Java.sql.DriverManager属于JDBC中的()A.Java JDBC异常类B.Java JDBC接口类C.Java JDBC管理类D.Java JDBC类14.如果要使用ADO来实现对数据库的访问,则必须创建()A.系统DSN或文件DSN B.系统DSN或用户DSNC.文件DSN或用户DSN D.系统DSN或文件DSN或用户DSN15.关于VBScript的过程,下列叙述正确的是()A.Sub过程和Function过程均无返回值B.Sub过程无返回值,Function过程有返回值C.Sub过程有返回值,Function过程无返回值D.Sub过程和Function过程均有返回值二、填空题(本大题共10小题,每小题1分,共10分)请在每小题的空格中填上正确答案。
1.唯一标识实体的属性集称为码2.关系代数的运算对象是关系3.删除索引时,系统会同时从数据字典中删去有关该索引的描述4.基本的封锁类型有两种:排它锁和共享锁5.UNIQUE约束主要被用来确保不受主键约束的列上的数据唯一性6.在Oracle标准服务器中,角色的概念是一组权限的集合7.在SELECT语句中用DISTINCT消除指定列中的重复值8.完成以下SQL语句以删除personal表的name_index索引:DROP INDEXname_index9.元数据的主要目的是指明仓库中数据移动变化的来路,从而使仓库管理者可以知道仓库中任何数据项的历史10.在关系模型中,任何关系必须满足实体完整性和参照完整性两个条件11.关系可以有三种类型:基本关系,查询表和视图表12.建立数据库最重要的一步就是定义一些基本表,SQL语言使用CREATE TABLE 语句定义基本表13.事务具有四大特征:原子性,一致性,隔离性和持久性14.各分E—R图之间的冲突主要有三类:属性冲突,命名冲突和结构冲突15关系模式的规范化过程是通过对关系模式的分解来实现的16.JDBC是一套API集合,该集合设置了许多允许Java程序连接数据库的框架17.ASP是在服务器端执行的,因此访问这些以,asp为后缀的文件时,不能用实际的物理路径,只能用其虚拟路径18.在实际应用中,多媒体数据模型的建立方法有多种,常见的有:扩充关系模型,语义模型和面向对象模型19关系数据模型的操纵主要包括查询,插入,删除和更新数据20.在允许空值的数据字段中,用关键字NULL表示空值21.笛卡尔积可表示为一个二维表,表中的每列对应一个域22.字符"-"(下划线)表示的是可以和任意的单个字符匹配23.关系模式R中属性或属性组X并非R的代码,但X是另一个关系模式的码,则称X是R的外部码或外码24.数据库的完整性是指数据的正确性,一致性和相容性25.数据分布最主要的目的是提高访问的局部性26.表示索引的每一个索引值只对应唯一的数据记录的SQL语句是UNIQUE27.删除视图(view_name)的语法是:DROP VIEW view_name28.如果一个分解保持了函数依赖,则它可以减轻或解决各种异常情况29.数据库管理系统通常提供授权功能来控制不同用户访问数据的权限,这主要是为了实现数据库的安全性30E.F.Codd提岀的ALPHA语言是一种典型元组关系演算语言31.SQL语言中,用于排序的是ORDER BY子句32在VBscript中,过程被分为两类:Sub过程和Funcition过程33.写岀往数据表Student(Sname,Sno,Sage)插入一条记录(…张骏‟,…2002101‟,…19‟)的SQL语句:Insert intoStudent(Sname,Sno,Sage)Values(‘张骏’,‘2002101’,‘19’)34.在各种数据依赖关系中,函数依赖是最基本的一种依赖35.审计是一种事后监视的措施,即跟踪数据库的访问活动,以发现数据库的非法访问,达到安全防范的目的36.数据库设计的主要特点是将整个设计过程中把结构设计和行为设计密切结合起来37.数据结构反映了数据之间的组合关系38.数据库的转储和恢复是系统正式运行后最重要的维护工作之一39.在关系模式R(S,SN,D)和K(D,CN,NM)中,R的主码是S,K的主码是D,则D在R中称为外码40.对于函数依赖X→Y,如果Y是X的子集,则称X→Y为平凡函数依赖41.在关系模式学生(学号,姓名,年龄,性别)中,若要求“学号不能为空”,则该约束属于对空值的约束42.在关系代数中,θ连接是从两个关系的笛卡尔积中选取属性间满足一定条件的元组43.ISAPI规范调用有两个入口点进入ISAPI DLL,分别是GetExtensionVesion()函数和HttpExtensionPro()函数44.在VBScript中只支持Varia n变量类型45.在Oracle数据库的数据字典中,前缀为ALL的视图为扩展的用户视图46并行数据库系统是数据库技术与并行计算技术结合的产物47.在分布式数据库系统中,用户不必关系数据分布的细节,这种性质称为分布透明性48.数据的逻辑独立性是指数据库的逻辑结构变化时,不影响应用程序49.根据关系数据模型的性质要求,同一个关系中任意两个元组不能完全相同50.DBMS执行CREATE VIEW语句的结果只是把对视图的定义存入数据字典,并不执行其中的SQL语句51.将2NF的关系模式转变为3NF的关系模式,是消除了非主属性对主码的传递函数依赖52.E—R图一般在数据库设计的概念设计阶段使用53.数据字典通常包括数据项,数据结构,数据流,数据存储和处理过程五个部分54.在视图集成中消除冗余主要采用分析方法,即以数据字典和数据视图为依据,根据数据字典中关于数据项之间逻辑关系的说明来消除冗余55.URL正确的含义是统一资源定位器56.数据库系统中可能发生的故障有:事务内部的故障,系统故障,计算机病毒和介质故障57.在关系代数运算中,并,差,投影,选择和笛卡尔积为基本的运算58.ASP所用的脚本语言是VBScript或JavaScript59.用树形结构表示实体类型及实体间联系的数据模型称为层次模型60.并发控制的主要技术是采用封锁机制61.物理结构设计是设计DB的物理结构,主要包括DB的存储结构和存取方法62.一个API是驻留在Web服务器上的程序代码,它扩展了服务器的性能63.数据库技术与人工智能技术相结合,形成了知识库系统和主动数据库系统64.数据库系统的核心是数据库管理系统(或DBMS)65.在并行处理中,若干事物相互等待对方释放封锁,称为系统进入死锁状态66关系模型是一种以数学理论为基础而构成的数据模型,把数据看成一张二维表67.关系模型的完整性规则是对关系的某种约束条件68.关系模型R分解成数据库模式ρ={R1,R2,L,Rk}的目的是为了消除数据冗余和操作异常现象。
69 avg()函数是以一个数字列为计算列求平均值。
70通常情况,顾客购物的订单和订单明细间是1对多的联系71.删除表命令是:drop table72.函数依赖和多值依赖是最重要的数据依赖。
73.数据转储是数据库恢复中采用的基本技术。
74.JDBC的一个主要目标是即支持两层模型也支持三层模型75.面向对象程序设计的基本思想是封装和可扩展性76.E-R图提供了表示实体型、属性和联系的方法77.非关系模型数据结构的基本单位是基本层次联系78.关系操作的特点是采用集合操作方式79.数据库的主要功能是通过数据库支持的数据语言来实现80.规范设计法从本质上看仍然是手工设计方法,其基本思想是过程迭带和逐步求精81.VBScript的内置函数Ltrim()的作用是删除字符串左边的空格82.OODB语言一般具备的功能包括:对象的操纵、类的定义与操作、操作/方法的定义83.规范化的基本思想是逐步消除数据依赖中不合适的部分,是模式中的各关系模式达到某种程度的“分离”84 SQL语言提供了GRANT和REVOKE语句实现授权和收回所受权利85一个API是驻留在Web服务器上的程序代码,它扩展了服务器的性能86关系模型是目前最重要的一种数据模型87 E-R图中实体型用矩形表示,并在其内写明实体名88参照完整性规则就是定义外码与主码之间的引用规则89 CLUSTER表示要建立的索引是聚簇索引90关系的表述称为关系模式91数据库处于人工管理阶段的时候,数据是不保存的92视图的消解是指,将对视图的查询转换为对基本表的查询的过程93 DDL是指数据定义语言94数据库在物理设备上的存储结构与存取方法称为数据库的物理结构95使用Do…Loop语句可以多次运行语句块,当条件为Ture时或条件变为Ture 之前,重复执行语句块96实体之间的联系按照联系方式的不同可分为1:1、1:n和m:n97数据库系统的核心是数据库管理系统或DBMS98在关系模型中,实体以及实体间的联系都是用关系来表示99在关系代数中专门的关系运算包括:选择、投影、连接、除等运算100如果要统计网页的访问人数,可利用ASP中的Application对象101对1NF关系进行投影,可将1NF关系转换为若干个2NF102 ASP代码在HTML中的定界符是<%和%>103候选码的定义是:关系中的某一属性值能唯一地标识一个元组104在数据库设计的四个阶段中,“为哪些表,在哪些字段上,建立什么样的索引”,这一设计内容应该属于物理设计阶段105ADO的Connection对象的属性用于控制高层的数据处理106数据的最小存取单位是数据项107层次模型用树型结构表示各类实体以及实体间的联系108Count(*)是一个非常特殊但又非常有用的函数,它可以计算出满足约束条件的一组条件的行数109逻辑设计过程就是把概念结构转换为逻辑结构的过程110在INSERT语句中,VALUES列表中的表达式的数量,必须匹配列表中的列数111数据库存取权限主要由两个要素组成:数据对象和操作类型112用SQL语言CREATE VIEW命令建立视图113OODB语言主要包括对象定于语言和对象操纵语言114如果只对关系中的某些属性感兴趣,则可以用关系代数的投影运算选择这些属性115RDBMS产品发展分三个阶段,在第三阶段(20世纪90年代)RDBMS产品加强了对完整性和安全性的支持116使用E-R图方法的核心是划分实体和属性,并确定实体间的联系117所谓聚簇索引是指索引项的顺序与表中记录的物理顺序一致的索引组织118数据库系统中可能发生的故障有:系统故障、介质故障、计算机病毒和事务内部故障119在数据库设计中,建立数据库、输入数据等操作属于实施阶段120数据操纵语言(DML)分为宿主型DML 和自主型DML两类,前者本身不能独立使用121索引的建立有利也有弊,多过建立索引会占用过多的磁盘空间122 SQL数据控制功能八廓事务管理功能和数据保护功能123在关系模式职工(工号姓名年龄性别)中,若要求“职工的年龄必须在18-50岁之间”,则该约束属于用户定义的完整性约束124封锁对象的大小称为封锁的尺度125在分布式数据库中,用户不必关心数据分布的细节,这种性质成为分布透明性。