朝阳区2018高三物理二模试题与答案
- 格式:doc
- 大小:1.31 MB
- 文档页数:7
2018年朝阳二模理综物理试卷5.4 13.对于红、蓝两种单色光,下列说法正确的是A.在水中红光的传播速度较大B.在水中蓝光的传播速度较大C.在真空中红光的传播速度较大D.在真空中蓝光的传播速度较大14.关于α、β、γ三种射线,下列说法正确的是:A.三种射线都带电 B.三种射线都是电磁波C.α射线的电离能力最强 D.β射线的穿透能力最强15. 一质点做简谐运动的图像如图所示,下列说法正确的是A.t=1s时质点的速度最大B.t=2s时质点所受回复力为0C.质点振动的振幅为8cmD.质点振动的频率为4Hz16.北斗卫星导航系统(BDS)是中国自行研制的全球卫星导航系统,其空间段由5颗静止轨道卫星和30颗非静止轨道卫星组成,30颗非静止轨道卫星中有27颗是中轨道卫星。
中轨道卫星高度约为2.15X104km。
静止轨道卫星的高度约为3.60X104km。
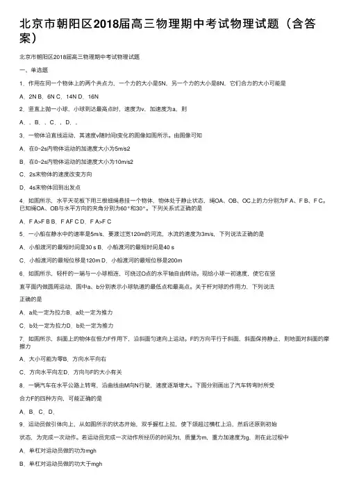
下列说法正确的是A.中轨道卫星的周期一定小于静止轨道卫星的周期B.中轨道卫星的加速度一定小于静止轨道卫星的加速度C.中轨道卫星的动能一定小于静止轨道卫星的动能D.中轨道卫星的轨道平面与地球赤道平面一定重合17.在匀强磁场中,一个100匝的闭合矩形金属线圈,绕与磁感线垂直的固定轴匀速转动,穿过该线圈的磁通量φ随时间t的变化关系如图所示。
已知线圈总电阻为2Ω,则A.t=1.0s时线圈平面平行于磁感线B.t=1.5s时线圈中感应电流为0C.t=2.0s时线圈中的感应电动势为0D.一个周期内线圈产生的热量为8J18.如图所示,水平传送带在电动机带动下始终保持以速度v匀速运动。
某时刻一质量为m的物块轻放在传送带的左端。
在物块放上传送带到物块与传送带相对静止的过程中,下列说法正确的是mv2A.皮带对物块所做的功为−12mv2B.物块对皮带所做的功为12C.物块与皮带间由于摩擦而产生的热量为mv2D.由于传送该物块电动机需要多做的功为mv219.为了确定一个标有“3.8V,0.3A ”的小灯泡的电阻,小明和小华两位同学分别采用了不同的方法;小明同学用多用电表的欧姆档测量,测量结果R 1=2Ω;小华同学由R =U I 计算可得其阻值R 2≈13,小明同学的操作过程无误,但存在明显差异。
北京市朝阳区高三第二次综合练习数学学科测试(理工类)2018.5第Ⅰ卷(共40分)一、选择题:本大题共8个小题,每小题5分,共40分.在每小题给出的四个选项中,只有一项是符合题目要求的.1.已知集合{}2|log 1A x x =>,{}|1B x x =≥,则AB =( )A .(12],B .(1)+∞,C .(12),D .[1)+∞, 2.在ABC △中,1AB =,2AC =,6C π∠=,则B ∠=( )A .4π B .4π或2π C .34π D .4π或34π3.执行如图所示的程序框图,则输出的S 值为( )A .10B .13C .40D .1214.在极坐标系中,直线l :cos sin 2ρθρθ+=与圆C :2cos ρθ=的位置关系为( )A .相交且过圆心B .相交但不过圆心 C. 相切 D .相离5.如图,角α,β均以Ox 为始边,终边与单位圆O 分别交于点A ,B ,则OA OB ⋅=( )A .sin()αβ-B .sin()αβ+ C.cos()αβ- D .cos()αβ+6.已知函数22()xx a f x x x a⎧⎪=⎨<⎪⎩,,,≥则“0a ≤”是“函数()f x在[0)+∞,上单调递增”的( )A .充分而不必要条件B .必要而不充分条件 C.充分必要条件 D .既不充分也不必要条件7.某校象棋社团组织中国象棋比赛,采用单循环赛制,即要求每个参赛选手必须且只须和其他选手各比赛一场,胜者得2分,负者得0分,平局两人各得1分.若冠军获得者得分比其他人都多,且获胜场次比其他人都少,则本次比赛的参赛人数至少为( ) A .4 B .5 C.6 D .78.若三个非零且互不相等的实数1x ,2x ,3x 成等差数列且满足123112x x x +=,则称1x ,2x ,3x 成一个“β等差数列”.已知集合{}|100M x x x =∈Z ,≤,则由M 中的三个元素组成的所有数列中,“β等差数列”的个数为( ) A .25 B .50 C.51 D .100第Ⅱ卷(共110分)二、填空题(每题5分,满分30分,将答案填在答题纸上) 9.计算21(1)i =+ . 10.双曲线22x y λ-=(0λ≠)的离心率是 ;该双曲线的两条渐近线的夹角是 .11.若31()n x x -展开式的二次项系数之和为8,则n = ;其展开式中含31x项的系数为 .(用数字作答)12.已知某三棱锥的三视图如图所示,则该三棱锥的底面和三个侧面中,直角三角形的个数是 .13.已知不等式组21(1) yx yy k x⎧⎪+⎨⎪++⎩≥≤≥在平面直角坐标系xOy中所表示的平面区域为D,D的面积S,则下面结论:①当0k>时,D为三角形;②当0k<时,D为四边形;③当13k=时,4S=;④当13k<≤时,S为定值.其中正确的序号是.14.如图,已知四面体ABCD的棱AB∥平面α,且2AB=,其余的棱长均为1.四面体ABCD以AB所在的直线为轴旋转x弧度,且始终在水平放置的平面α上方.如果将四面体ABCD在平面α内正投影面积看成关于x的函数,记为()S x,则函数()S x的最小值为;()S x的最小正周期为.三、解答题(本大题共6小题,共80分.解答应写出文字说明、证明过程或演算步骤.)15.已知函数()2sin(sin cos)f x x x x a=+-的图象经过点(1)2π,,a∈R.(1)求a的值,并求函数()f x的单调递增区间;(2)若当[0]2xπ∈,时,不等式()f x m≥恒成立,求实数m的取值范围.16.某市旅游管理部门为提升该市26个旅游景点的服务质量,对该市26个旅游景点的交通、安全、环保、卫生、管理五项指标进行评分.每项评分最低分0分,最高分100分.每个景点总分为这五项得分之和,根据考核评分结果,绘制交通得分与安全得分散点图、交通得分与景点总分散点图如下:请根据图中所提供的信息,完成下列问题:(1)若从交通得分排名前5名的景点中任取1个,求其安全得分大于90分的概率;(2)若从景点总分排名前6名的景点中任取3个,记安全得分不大于90分的景点个数为ξ,求随机变量ξ的分布列和数学期望;(3)记该市26个景点的交通平均得分为1x ,安全平均得分为2x ,写出1x 和2x 的大小关系.(只写结果)17. 如图,在四棱锥P ABCD -中,平面PBC ⊥平面ABCD .PBC △是等腰三角形,且3PB PC ==.在梯形ABCD 中,AB DC ∥,AD DC ⊥,5AB =,4AD =,3DC = (1)求证:AB ∥平面PDC ; (2)求二面角A PB C --的余弦值;(3)在线段AP 上是否存在点H ,使得BH ⊥平面ADP ?请说明理由.18. 已知函数2()2x f x xe ax ax =++(a ∈R )(1)若曲线()y f x =在点(0(0))f ,处的切线方程为30x y +=,求a 的值; (2)当102a -<≤时,讨论函数()f x 的零点个数.19. 已知抛物线2:2C y x =.(1)写出抛物线C 的直线方程,并求出抛物线C 的焦点到准线的距离;(2)过点(20),且斜率存在的直线l 与抛物线C 交于不同的两点A ,B ,且点B 关于x 轴的对称点为D ,直线AD 与x 轴交于点M . 1)求点M 的坐标;2)求OAM △与OAB △面积之和的最小值.20. 若无穷数列{}a 满足:存在p q a a =(p ,*q ∈Ν,p q >),并且只要p q a a =,就有p i q I a ta ++=(t 为常数,123i =,,,),则成{}n a 具有性质T . (1)若{}n a 具有性质T ,且3t =,14a =,25a =,41a =,55a =,78936a a a ++=,求3a ; (2)若无穷数列{}n a 的前n 项和为n S ,且2n n S b =+(b ∈R ),证明存在无穷多个b 的不同取值,使得数列{}n a 具有性质T ;(3)设{}n b 是一个无穷数列,数列{}n a 中存在p q a a =(p ,*q ∈N ,p q >),且1cos n n na b a +=(*n ∈N ),求证:“{}n b 为常数列”是“对任意正整数1a ,{}n a 都具有性质T ”的充分不必要条件.。
北京市朝阳区2018届⾼三物理期中考试物理试题(含答案)北京市朝阳区2018届⾼三物理期中考试物理试题⼀、单选题1.作⽤在同⼀个物体上的两个共点⼒,⼀个⼒的⼤⼩是5N,另⼀个⼒的⼤⼩是8N,它们合⼒的⼤⼩可能是A.2N B.6N C.14N D.16N2.竖直上抛⼀⼩球,⼩球到达最⾼点时,速度为v,加速度为a,则A.,B.,C.,D.,3.⼀物体沿直线运动,其速度v随时间t变化的图像如图所⽰。
由图像可知A.在0~2s内物体运动的加速度⼤⼩为5m/s2B.在0~2s内物体运动的加速度⼤⼩为10m/s2C.2s末物体的速度改变⽅向D.4s末物体回到出发点4.如图所⽰,⽔平天花板下⽤三根细绳悬挂⼀个物体,物体处于静⽌状态,绳OA、OB、OC上的⼒分别为F A、F B、F C。
已知绳OA、OB与⽔平⽅向的夹⾓分别为60°和30°。
下列关系式正确的是A.F A>F B B.F AF C D.F A>F C5.⼀⼩船在静⽔中的速率是5m/s,要渡过宽120m的河流,⽔流的速度为3m/s,下列说法正确的是A.⼩船渡河的最短时间是30 s B.⼩船渡河的最短时间是40 sC.⼩船渡河的最短位移是120m D.⼩船渡河的最短位移是200m6.如图所⽰,轻杆的⼀端与⼀⼩球相连,可绕过O点的⽔平轴⾃由转动。
现给⼩球⼀初速度,使它在竖直平⾯内做圆周运动,图中a、b分别表⽰⼩球轨道的最低点和最⾼点。
关于杆对球的作⽤⼒,下列说法正确的是A.a处⼀定为拉⼒B.a处⼀定为推⼒C.b处⼀定为拉⼒D.b处⼀定为推⼒7.如图所⽰,斜⾯上的物体在恒⼒F作⽤下,沿斜⾯匀速向上运动。
F的⽅向平⾏于斜⾯,斜⾯保持静⽌,则地⾯对斜⾯的摩擦⼒A.⼤⼩可能为零B.⽅向⽔平向右C.⽅向⽔平向左D.⽅向与F的⼤⼩有关8.⼀辆汽车在⽔平公路上转弯,沿曲线由M向N⾏驶,速度逐渐增⼤。
下图分别画出了汽车转弯时所受合⼒F的四种⽅向,可能正确的是A.B.C.D.9.运动员做引体向上,从如图所⽰的状态开始,双⼿握杠上拉,使下颌超过横杠上沿,然后还原到初始状态,为完成⼀次动作。
北京市朝阳区达标名校2018年高考二月适应性考试物理试题一、单项选择题:本题共6小题,每小题5分,共30分.在每小题给出的四个选项中,只有一项是符合题目要求的1.将一小球从高处水平抛出,最初1 s 内小球动能E k 随时间t 变化的图象如图所示,不计空气阻力,g 取10 m/s 1.根据图象信息,不能确定的物理量是( )A .小球的质量B .小球的初速度C .最初1 s 内重力对小球做功的平均功率D .小球抛出时的高度2.英国知名科学杂志《自然》发表文章,展望了2020年可能会对科学界产生重大影响的事件,其中包括中国的嫦娥五号任务。
若嫦娥五号经过若干次轨道调整后,先在距离月球表面h 的高度处绕月球做匀速圆周运动,然后开启反冲发动机,嫦娥五号着陆器暂时处于悬停状态,最后实现软着陆,自动完成月球表面样品采集,并从月球起飞,返回地球。
月球的半径为R 且小于地球的半径,月球表面的重力加速度为g 0且小于地球表面的重力加速度,引力常量为G 。
不考虑月球的自转,则下列说法正确的是( ) A .嫦娥五号的发射速度大于地球的第二宇宙速度B .嫦娥五号探测器绕月球做匀速圆周运动的速度可能大于地球的第一宇宙速度C .由题可知月球的平均密度034g G Rρπ= D .嫦娥五号探测器在绕月球做匀速圆周运动的周期为202R h T g R π+= 3.甲、乙两辆汽车沿同一方向做直线运动,两车在某一时刻刚好经过同一位置,此时甲的速度为5m/s ,乙的速度为10m/s ,甲车的加速度大小恒为1.2m/s 2以此时作为计时起点,它们的速度随时间变化的关系如图所示,根据以上条件可知( )C .在4s t =时,甲车追上乙车D .在10s t =时,乙车又回到起始位置4.在“油膜法估测分子的直径”实验中将油酸分子看成是球形的,所采用的方法是( )A .等效替代法B .控制变量法C .理想模型法D .比值定义法5.如图所示为氢原子的能级图,一个处于基态的氢原子,吸收一个光子受到发后最多可以辐射三种不同率的光子,则被吸收光子的能量为A .10.2eVB .12.09evC .12.75eVD .13.06eV6.下列说法正确的是( )A .阴极射线的本质是高频电磁波B .玻尔提出的原子模型,否定了卢瑟福的原子核式结构学说C .贝克勒尔发现了天然放射现象,揭示了原子核内部有复杂结构D .23994Pu 变成20782Pb ,经历了4次β衰变和6次α衰变二、多项选择题:本题共6小题,每小题5分,共30分.在每小题给出的四个选项中,有多项符合题目要求.全部选对的得5分,选对但不全的得3分,有选错的得0分7.2019年9月21日,“多彩贵州”自行车联赛在赤水市举行第五站的赛事一辆做匀变速直线运动的赛车,初速度v 0=5m/s ,它的位置坐标x 与速度的二次方v 2的关系图像如图所示,则( )A .赛车的加速度大小为2.5m/s 2B .赛车在t=2s 时速度为0C .赛车在前2s 内的位移大小为7.5mD .赛车在1s 时的位置坐标为2.375m8.通常把电荷在离场源电荷无限远处的电势能规定为零,已知试探电荷q 在场源电荷Q 的电场中具所有电势能表达式为r kqQ E r=式中k 为静电力常量,r 为试探电荷与场源电荷间的距离)。
北京市朝阳区高三年级第二次综合练习理科综合物理试卷A5本试卷共16页,共300分。
考试时长150分钟。
考生务必将答案答在答题卡上,在试卷上作答无效。
考试结束后,将本试卷和答题卡一并交回。
以下数据可供解题时参考:可能用到的相对原子质量:第一部分(选择题共120分)本部分共20小题,每小题6分,共120分。
在每小题列出的四个选项中,选出最符合题目要求的一项。
13.下列四种现象中与光的干涉有关的是A.雨后空中出现彩虹B.肥皂泡的表面呈现彩色C.一束白光通过三棱镜后形成彩色光带D.一束白光通过很窄的单缝后在光屏上形成彩色光带14.图为氢原子的能级示意图。
现有大量的氢原子处于n=4的激发态,当这些氢原子向低能级跃迁时A.能发出3种不同频率的光B .能发出4种不同频率的光C .能发出5种不同频率的光D .能发出6种不同频率的光15.如图所示,一理想变压器原、副线圈的匝数比n 1:n 2=4:1,电阻R =55Ω。
原线圈两端接一正弦式交变电流,其电压的有效值为220V 。
则原线圈中电流的大小为A .0.25AB .1.0AC .4.0AD .16A16.某质点做简谐运动,其位移随时间变化的关系式为π8sin 2x t (cm),则A .质点的振幅为16cmB .质点的振动周期为2sC .在0~1s 内,质点的速度逐渐减小D .在1~2s 内,质点的动能逐渐减小17.如图1所示,矩形线圈位于一变化的匀强磁场内,磁场方向垂直线圈所在的平面(纸面)向里,磁感应强度B 随时间t 的变化规律如图2所示。
用I 表示线圈中的感应电流,取顺时针方向的电流为正。
则图3中的I -t 图像正确的是18.12月2日1时30分,嫦娥三号探测器由长征三号乙运载火箭从西昌卫星发射中心发射,首次实现月球软着陆和月面巡视勘察。
嫦娥三号的部分飞行轨道示意图如图所示。
假设嫦娥三号在圆轨道和椭圆轨道上运动时,只受到月球的万有引力。
下列说法中正确的是A.嫦娥三号沿椭圆轨道从P点运动到Q点的过程中,速度逐渐变小B.嫦娥三号沿椭圆轨道从P点运动到Q点的过程中,月球的引力对其做负功C.若已知嫦娥三号在圆轨道上运行的半径、周期和引力常量,则可计算出月球的密度D.嫦娥三号在椭圆轨道经过P点时和在圆形轨道经过P点时的加速度相等19.在课堂中,老师用如图所示的实验研究平抛运动。
2017-2018学年北京市朝阳区高三二模物理试卷一、单选题(共8小题)1.下列核反应方程中,属于裂变的是()A.B.C.D.考点:原子核答案:D试题解析:核反应中,裂变反应是重原子核被中子轰击分裂为几个原子核的过程链式反应过程,故选D;2.下列说法正确的是()A.液体分子的无规则运动称为布朗运动B.布朗运动间接反映了液体分子的无规则运动C.物体从外界吸热,其内能一定增大D.外界对物体做功,其内能一定增大考点:分子动理论与统计观点答案:B试题解析:放在水中的花粉微粒会做无规则的运动,这类运动称为“布朗运动”,这是由于水分子的无规则热运动引起的,故A错误,B正确;根据热力学第一定律,系统内能的变化量等于系统从外界吸收的热量与外界对系统做的功之和,即系统内能的增或减是由两个因素决定,单一因素的变化无法决定系统内能的变化,故C,D错误;3.一列简谐横波某时刻的波形如图所示,波沿x轴的正方向传播,P为介质中的一个质点。
下列说法正确的是()A.质点P此时刻的速度沿y轴正方向B.质点P此时刻的速度沿x轴正方向C.经过一个周期,质点P通过的路程为2bD.经过一个周期,质点P通过的路程为2a考点:横波的图像机械振动机械波答案:A试题解析:根据波形的传播方向与质点振动速度方向之间的关系可以判断此时P点的速度向上,故A正确,B错误;一个周期内,质点经过的路程是4倍的振幅,为4a,故C,D错误;4.A、B是两个完全相同的电热器,A通以图甲所示的交变电流,B通以图乙所示的交变电流,则两电热器的电功率之比P A:P B等于()A .2:1B.1:1C.:1D.1:2考点:交变电流答案:A试题解析:易知甲图交流电的有效值为,乙图交流电的有效值为,根据公式可得,故答案选择A;5.如图所示,从地面上的A点以速度v竖直向上抛出一小球,上升至最高点B后返回,O为A、B的中点,小球在运动过程中受到的空气阻力大小不变。
下列说法正确的是()A.小球上升至O点时的速度等于0.5vB.小球上升至O点时的速度小于0.5vC.小球在上升过程中重力的冲量小于下降过程中重力的冲量D.小球在上升过程中动能的减少量等于下降过程中动能的增加量考点:实验:研究匀变速直线运动答案:C试题解析:设小球上升过程中的加速度为,小球上升过程到达O点的速度为,根据匀变速直线运动规律,从A到O有,从O到B有,可解得,故A,B错误;设小球下降过程中加速度为,则由受力分析和牛顿第二定律可知,设小球A到B点的时间为,小球从B到A的时间为,根据匀变速直线运动规律,A到B,逆向思维,有,B到A,有,故,所以小球在上升过程中重力的冲量小于下降过程中重力的冲量,故C正确;设小球落回A点时的速度为,根据匀变速直线运动规律,从A到B,,从B到A,,由于,所以,上升过程动能的减少量,下降过程动能的增加量,可得,故D错误;6.体育课上某同学做引体向上。
【最新整理,下载后即可编辑】2018北京市朝阳区高三第二次综合练习理综2018.5本试卷共16页,共300分。
考试时长150分钟。
考生务必将答案答在答题卡上,在试卷上作答无效。
考试结束后,将本试卷和答题卡一并交回。
可能用到的相对原子质量:第一部分(选择题共120分)本部分共20小题,每小题6分,共120分。
在每小题列出的四个选项中,选出最符合题目要求的一项。
13.对于红、蓝两种单色光,下列说法正确的是A.在水中红光的传播速度较大B.在水中蓝光的传播速度较大C.在真空中红光的传播速度较大D.在真空中蓝光的传播速度较大14.关于α、β、γ三种射线,下列说法正确的是A.三种射线都带电B.三种射线都是电磁波C.α射线的电离能力最强D.β射线的穿透能力最强15.一质点做简谐运动的图像如图所示,下列说法正确的是A.t=1s时质点的速度最大B.t=2s时质点所受的回复力为0C.质点振动的振幅为8cmD.质点振动的频率为4Hz16.北斗卫星导航系统(BDS)是中国自行研制的全球卫星导航系统,其空间段由5颗静止轨道卫星和30颗非静止轨道卫星组成,30颗非静止轨道卫星中有27颗是中轨道卫星。
中轨道卫星高度约为4.km,静止轨⨯21510道卫星的高度约为4.60km。
下列说法正确的是⨯310A.中轨道卫星的周期一定小于静止轨道卫星的周期B .中轨道卫星的加速度一定小于静止轨道卫星的加速度C .中轨道卫星的动能一定小于静止轨道卫星的动能D .中轨道卫星的轨道平面与地球赤道平面一定重合17.在匀强磁场中,一个100匝的闭合矩形金属线圈,绕与磁感线垂直的固定轴匀速转动,穿过该线圈的磁通量Φ随时间t 的变化关系如图所示。
已知线圈总电阻为2 Ω,则A .t =1.0s 时线圈平面平行于磁感线B .t =1.5 s 时线圈中感应电流为0C .t =2.0 s 时线圈中的感应电动势为0D .一个周期内线圈产生的热量为8 J18.如图所示,水平传送带在电动机带动下始终保持以速度v 匀速运动,某时刻一质量为m 的物块轻放在传送带的左端。
2018北京高三二模物理汇编—力学选择的大小1.(2018•海淀区二模)一个物体受多个水平恒力作用静止在光滑水平面上。
现在仅使其中一个力F1、加速度大小a、速度大小v、物体动量大按照如图所示的规律变化。
此过程中,该物体收到的合外力大小F合小p的变化情况可能正确的是()A.B.C.D.2.(2018•朝阳区二模)如图所示,水平传送带在电动机带动下始终保持以速度v匀速运动,某时刻一质量为m的物块轻放在传送带的左端。
在物块放上传送带到物块与传送带相对静止的过程中,下列说法正确的是()A.皮带对物块所做的功为−12mv2B.物块对皮带所做的功为12mv2C.物块与皮带间由于摩擦而产生的热量为mv2D.由于传送该物块电动机需要多做的功为mv23.(2018•顺义区二模)若采用图中甲、乙两种实验装置来验证动量守恒定律(图中小球半径相同,质量均为已知,且m A >m B ,B、B′两点在同一水平线上),下列说法正确的是()A.采用图甲所示的装置,必须测量OB、OM、OP 和ON 的距离B.采用图乙所示的装置,必须测量OB、B′N、B′P 和B′M 的距离C.采用图甲所示装置,若mA•ON=mA•OP+mB•OM,则表明此碰撞动量守恒=4.(2018•东城区二模)假如要撑住一扇用弹簧拉着的门,在门前地面上放一块石头,门往往能推动石头慢慢滑动。
然而,在门下缝隙处塞紧一个木楔(侧面如图所示),虽然木楔比石头的质量更小,却能把门卡住。
下列分析正确的是()A.门能推动石头是因为门对石头的力大于石头对门的力B.将门对木楔的力正交分解,其水平分力与地面给木楔的摩擦力大小相等C.若门对木楔的力足够大,门就一定能推动木楔慢慢滑动D.塞在门下缝隙处的木楔,其顶角θ无论多大都能将门卡住5.(2018•丰台区二模)如图所示,滑块A以一定的初速度从粗糙斜面体B的底端沿斜面向上滑,然后又返回,整个过程中斜面体B与地面之间没有相对滑动。
那么滑块向上滑和向下滑的两个过程中()A.滑块向上滑动的加速度等于向下滑动的加速度B.滑块向上滑动的时间等于向下滑动的时间C.斜面体B受地面的支持力大小始终等于A与B的重力之和D.滑块上滑过程中损失的机械能等于下滑过程中损失的机械能6.(2018•房山区二模)应用物理知识分析生活中的常见现象,可以使物理学习更加有趣和深入。
2018北京二模分类汇编磁场汇编磁场(2018朝阳二模23)根据牛顿力学经典理论,只要物体的初始条件和受力情况确定,就可以预知物体此后的运动情况。
(1)如图1所示,空间存在水平方向的匀强磁场(垂直纸面向里),磁感应强度大小为B ,一质量为m 、电荷量为+q 的带电粒子在磁场中做匀速圆周运动,经过M 点时速度的大小为v ,方向水平向左。
不计粒子所受重力。
求粒子做匀速圆周运动的半径r 和周期T 。
(2)如图2所示,空间存在竖直向下的匀强电场和水平的匀强磁场(垂直纸面向里),电场强度大小为E ,磁感应强度大小为B 。
一质量为m 、电荷量为+q 的带电粒子在场中运动,不计粒子所受重力。
a .若该带电粒子在场中做水平向右的匀速直线运动,求该粒子速度'v 的大小;b .若该粒子在M 点由静止释放,其运动将比较复杂。
为了研究该粒子的运动,可以应用运动的合成与分解的方法,将它为0的初速度分解为大小相等的水平向左和水平向右的速度。
求粒子沿电场方向运动的最大距离y m 和运动过程中的最大速率v m 。
图1 图223.(18分)解:(1)根据牛顿第二定律有2q B m r=v v所以 r qB=mv2π2πr T qB==mv ………………………………………………………(6分) (2)a .根据牛顿第二定律有 '0q B qE -=v 所以'EB=v ………………………………………………………………(4分) b .带电粒子由静止释放,其初速度可分解为相等的水平向左和水平向右的速度,设为v ,令E B=v ,则带电粒子的运动可分解为沿水平方向的匀速直线运动和在竖直平面内的匀速圆周运动。
圆周运动的轨道半径2mEr qB qB ==mv 。
所以 m 222mEy r qB ==m 22EB=v v =…………………………………………………………(8分)如图所示是一种质谱仪的原理图,离子源(在狭缝S 1上方,图中未画出)产生的带电粒子经狭缝S 1与S 2之间的电场加速后,进入P 1和P 2两板间相互垂直的匀强电场和匀强磁场区域.沿直线通过狭缝S 3垂直进入另一匀强磁场区域,在洛伦兹力的作用下带电粒子打到底片上形成一细条纹.若从离子源产生的粒子初速度为零、电荷量为+q 、质量为m ,S 1与S 2之间的加速电压为U 1,P 1和P 2两金属板间距离为d ,两板间匀强磁场的磁感应强度为B 1,测出照相底片上的条纹到狭缝S 3的距离L .求:(1)粒子经加速电场加速后的速度v 1;(2)P 1和P 2两金属板间匀强电场的电压U 2; (3)经S 3垂直进入的匀强磁场的磁感应强度B 2.22. (16分)解:(1)带电粒子在S 1和S 2两极板间加速,根据动能定理有:211102qU mv =-(2分)加速后的速度1v =(2分)(2)带电粒子在P 1和P 2两金属板间运动时,电场力与洛伦兹力平衡:211U qqv B d= (3分)则21U B = (3分)(3)带电粒子在磁场中运动,做匀速圆周运动,据牛顿第二定律有2112v qv B m R = 2LR =(3分)得:2B =(3分)磁流体发电具有结构简单、启动快捷、环保且无需转动机械等优势。
北京市朝阳区达标名校2018年高考二月仿真备考物理试题一、单项选择题:本题共6小题,每小题5分,共30分.在每小题给出的四个选项中,只有一项是符合题目要求的1.如图所示,在两块相同的竖直木板之间,有质量均为m的4块相同的砖,用两个大小均为F的水平力压木板,使砖块静止不动,则第2块砖对第3块砖的摩擦力大小是()A.0 B.mg C.12mg D.2mg2.如图,S1、S2是振幅均为A的两个水波波源,某时刻它们形成的波峰和波谷分别由实线和虚线表示。
则A.两列波在相遇区域发生干涉B.a处质点振动始终减弱,b、c处质点振动始终加强C.此时a、b、c处各质点的位移是:x a=0,x b=-2A,x c=2AD.a、b、c处各质点随着水波飘向远处3.如图所示,长方形abed长ad=0.6m,宽ab=0-3m,e、f分别是ad、bc的中点,以ad为直径的半圆内有垂直纸面向里的匀强磁场,磁感应强度B=0.25T。
一群不计重力、质量m=3×10-7 kg.电荷量q=+2×10-3C 的带电粒子以速度v0=5×102m/s从左右两侧沿垂直ad和bc方向射入磁场区域(不考虑边界粒子),则以下不正确的是A.从ae边射入的粒子,出射点分布在ab边和bf边B.从ed边射入的粒子,出射点全部分布在bf边C.从bf边射入的粒子,出射点全部分布在ae边D.从fc边射入的粒子,全部从d点射出4.如图所示,一光滑的轻杆倾斜地固定在水平面上,倾角大小为30°,质量分别为,m甲、m乙的小球甲、乙穿在光滑杆上,且用一质量可忽略不计的细线连接后跨过固定在天花板上的光滑定滑轮,当整个系统平衡时,连接乙球的细线与水平方向的夹角大小为60°,连接甲球的细线呈竖直状态。
则m甲:m乙为()A.1:3B.1:2C.3:1 D.3:25.如图所示为单摆的振动图像,根据此振动图像不能确定的物理量是()A.摆长B.回复力C.频率D.振幅6.中国自主研发的“暗剑”无人机,时速可超过2马赫.在某次试飞测试中,起飞前沿地面做匀加速直线运动,加速过程中连续经过两段均为120m的测试距离,用时分别为2s和l s,则无人机的加速度大小是A.20m/s2B.40m/s2C.60m/s2D.80m/s2二、多项选择题:本题共6小题,每小题5分,共30分.在每小题给出的四个选项中,有多项符合题目要求.全部选对的得5分,选对但不全的得3分,有选错的得0分7.如图,条形磁铁放在光滑斜面上,用平行于斜面的轻弹簧拉住处于静止状态。
北京朝阳高三物理二模参考答案2018.5第一部分(选择题 共120分)第二部分(非选择题 共180分)21.(18分)(1)B 、A 、C………………………………………………………………………………(3分)VNSη ……………………………………………………………………………………(3分)(2)①A ……………………………………………………………………………………(2分)②打点…………………………………………………………………………………(2分)B……………………………………………………………………………………(2分)③0.41~0.43……………………………………………………………………………(3分)④B……………………………………………………………………………………(3分)22.(16分)解:(1)设小滑块的质量为m 。
根据动能定理有221122mgl m m μ-=-v v 所以4.0m/s =v ……………………………………………(6分)(2)根据动量守恒定律有2'm m =v v所以' 2.0m/s 2==vv ………………………………………………………(5分) (3)根据机械能守恒定律有212'22m mgh ⨯=v 所以 2'0.20m 2h g==v ………………………………………………………(5分)23.(18分)解:(1)根据牛顿第二定律有2q B m r=v v所以 r qB=mv2π2πr T qB==mv ………………………………………………………(6分) (2)a .根据牛顿第二定律有'0q B qE -=v所以'EB=v ………………………………………………………………(4分)b .带电粒子由静止释放,其初速度可分解为相等的水平向左和水平向右的速度,设为v ,令EB=v ,则带电粒子的运动可分解为沿水平方向的匀速直线运动和在竖直平面内的匀速圆周运动。
朝阳区2018年高三二模(第二次综合练习)理科综合试卷一、选择题;在每小题列出的四个选项中,选出最符合题目要求的一项。
1.下列关于人体肝脏细胞的叙述,正确的是A.细胞生活的内环境是血浆、组织液和淋巴B.细胞内的糖原只能自身利用,无法补充血糖C.细胞中基因突变导致的癌变不能遗传给后代D.分化的不同阶段,细胞中mRNA完全相同2.发菜是一种生长在干旱地区的陆生蓝藻。
下图是不同NaCl浓度对某种发菜光合速率和呼吸速率的影响曲线。
下列描述错误的是A.此种发菜在测定的NaCl浓度范围内均可正常生长B.发菜细胞中无叶绿体,但含有能吸收光能的色素C.此种发菜生长的最适NaCl浓度为615mol/LD.随NaCl浓度升高,发菜光合速率和呼吸速率的变化趋势不同3.家猪(2n=38)群体中发现一种染色体易位导致的变异,如下图所示。
易位纯合公猪体细胞无正常13、17号染色体,易位纯合公猪与四头染色体组成正常的母猪交配产生的后代均为易位杂合子。
相关叙述错误的是A.上述变异是染色体结构和数目均异常导致的B.易位纯合公猪的初级精母细胞中含72条染色体C.易位杂合子减数分裂会形成17个正常的四分体D.易位杂合子有可能产生染色体组成正常的配子4.狼蛛是肉食性动物,为探明其听觉在寻觅定位猎物中的作用,研究者比较了狼蛛对有果蝇振翅声源端和无果蝇振翅声源端的反应,实验装置及结果如下。
相关说法错误的是表不同距离下狼蛛对有声源端和无声源端的选择指数比较A.在食物链中,狼蛛至少位于第三营养级B.果蝇振翅声属于生态系统中的物理信息C.狼蛛对有声源端选择指数与距离呈正相关D.狼蛛接受刺激并作出反应的结构基础是反射弧5.植物组织培养、动物细胞培养、微生物的实验室培养都需要配制培养基,关于三类培养基叙述正确的是A.均为固体培养基B.均需加人抗生素C.均需添加葡萄糖D.均需灭菌后使用6.我国科技创新成果斐然,下列成果中以制备非金属单质为主要目的的是成功开采可燃冰(CH4·n H2O)7.下列关于NH 4Cl 的化学用语正确的是A .氯离子的结构示意图:B .其溶液呈酸性的原因:NH 4Cl + H 2O ⇌ NH 3·H 2O +HClC .工业上“氮的固定”:NH 3 + HCl = NH 4ClD .比较微粒半径:N >Cl ->H8.下列变化中,未涉及...到电子转移的是 A .H 2C 2O 4使酸性KMnO 4溶液褪色 B .C 2H 5OH 使酸性K 2Cr 2O 7溶液变绿 C .CO 2使苯酚钠溶液变浑浊 D .H 2O 2使酸化的KI 溶液变黄 9.中国学者在水煤气变换[CO(g) + H 2 CO 2(g) + H 2(g)ΔH ]中突破了低温下高转化率与高反应速率不能兼得的难题,该过程是基于双功能催化剂(能吸附不同粒子)催化实现的。
北京市朝阳区2017~2018学年度第一学期期末质量检测高三年级物理参考答案2018.1第一部分(选择题 共39分)本部分共13小题,每小题3分,共39分。
第二部分(非选择题 共61分)本部分共8小题,共61分。
把答案填在答题卡相应的位置。
14.D …………………………………………………………………………………………(2分)15.(1)AC …………………………………………………………………………………(2分) (2)5.0 …………………………………………………………………………………(2分)21.510⨯……………………………………………………………………………(2分)16.(1)0.400………………………………………………………………………………(2分) (2)B ……………………………………………………………………………………(2分)C ……………………………………………………………………………………(2分) (3)如下图所示…………………………………………………………………………(2分)(4)4.4~4.6……………………………………………………………………………(2分) (5)B ……………………………………………………………………………………(2分) 17.(7分)解:(1)小球的受力情况如图所示。
因为小球静止,则有tan qEmgθ= 所以 tan mg E qθ=……………………………………(3分)(2)将电场撤去后,小球向下摆动,取最低点的重力势能为零,根据机械能守恒定律有21(cos )2mg l l m θ-=v所以 v 4分)18.(7分)解:(1)根据动能定理有2102qU m =-v所以 =v (3分) (2)根据牛顿第二定律有2q B m R=v v则 m R qB ==v所以 2l R =…………………………………………………(4分)19.(7分)解:(1)由题意可知,导体棒所受安培力F 的方向沿斜面向上。
北京市朝阳区2017~2018学年度第一学期期末质量检测高三年级物理试卷2018.1(考试时间90分钟 满分100分)第一部分(选择题 共39分)本部分共13小题,每小题3分,共39分。
在每小题列出的四个选项中,选出最符合题目要求的一项。
把答案用2B 铅笔填涂在答题卡上。
1.真空中有两个静止的点电荷,它们之间静电力的大小为F 。
如果保持这两个点电荷之间的距离不变,而将它们的电荷量都变为原来的14,那么它们之间静电力的大小变为A .16FB .4F C .4F D .16F2.如图所示,把一根柔软的金属弹簧悬挂起来,弹簧静止时,它的下端刚好跟槽中的水银接触。
通电后,关于弹簧,下列说法中正确的是A .弹簧始终不动B .弹簧不断上下振动C .弹簧向上收缩后,保持静止D .弹簧向下伸长后,保持静止3.电阻R 1、R 2与交流电源按照图1方式连接,R 1=10Ω,R 2=20Ω。
闭合开关S 后,通过电阻R 2的正弦交变电流i 随时间t 变化的情况如图2所示。
则图1 图2A .通过R 1的电流有效值是1.0AB .通过R 2 AC .R 1两端的电压有效值是5VD .R 2两端的电压最大值是4.如图所示,电路中的变压器为理想变压器,R 为滑动变阻器,U1为加在原线圈两端的交流电压,I 1为原线圈中的电流,U 2为副线圈两端的交流电压,I 2为副线圈中的电流,P 2为滑动变阻器上消耗的电功率。
若U 1保持不变,改变滑动变阻器滑片的位置,下列说法中正确的是A .P 2保持不变B .U 2保持不变C .I 1保持不变D .I 2保持不变5.如图所示,在x 轴上方存在垂直于纸面向里、磁感应强度为B 的匀强磁场。
一带电粒子从坐标原点O 处以速度v 沿y 轴正方向进入磁场,最后从P (a ,0)射出磁场。
不计粒子重力,该带电粒子的电性和比荷q m是 A .正电荷,aB v B .负电荷,aB vC .正电荷,2aB vD .负电荷,2aBv6.如图所示,Q 为真空中固定的点电荷,虚线表示该点电荷周围的等势面。
2021北京市朝阳区高三第二次综合练习2021本试卷共16页,共300分.测试时长150分钟.考生务必将答案答在做题卡上,在试卷上作答无效.测试结束后,将本试卷和做题卡一并交回.可能用到的相对原子质量:第一局部〔选择题共120分〕本局部共20小题,每题6分,共120分.在每题列出的四个选项中,选出最符合题目要求的一项.13 .对于红、蓝两种单色光,以下说法正确的选项是A.在水中红光的传播速度较大 B .在水中蓝光的传播速度较大D.在真空中蓝光的传播速度较大 C .在真空中红光的传播速度较大14 .关于a、0、丫三种射线,以下说法正确的选项是A.三种射线都带电 B .三种射线都是电磁波C. a射线的电离水平最强 D . 0射线的穿透水平最强15. 一质点做简谐运动的图像如下图,以下说法正确的选项是t时质点的速度最大=1s A . t0 =2s B .时质点所受的回复力为8cmC .质点振动的振幅为4HzD.质点振动的频率为颗非静止颗静止轨道卫星和30.北斗卫星导航系统〔BDS是中国自行研制的全球卫星导航系统,其空间段由5164,静止轨道卫km颗非静止轨道卫星中有27颗是中轨道卫星.中轨道卫星高度名^为轨道卫星组成, 301015 2.4星的高度约为.以下说法正确的选项是km103.60 .中轨道卫星的周期一定小于静止轨道卫星的周期 A .中轨道卫星的加速度一定小于静止轨道卫星的加速度 B .中轨道卫星的动能一定小于静止轨道卫星的动能 C .中轨道卫星的轨道平面与地球赤道平面一定重合D①匝的闭合矩形金属线圈,绕与磁感线垂直的固定轴匀速转动,穿过该线圈的磁通量.在匀强磁场中,一个10017tQ随时间,那么的变化关系如下图.线圈总电阻为2t A.时线圈平面平行于磁感线=1.0s t0 .时线圈中感应电流为=1.5 sB t0 . =2.0 s时线圈中的感应电动势为C8 JD. 一个周期内线圈产生的热量为mv的物块轻放在传送带的.如下图,水平传送带在电动机带动下始终保持以速度18匀速运动,某时刻一质量为左端.在物块放上传送带到物块与传送带相对静止的过程中,以下说法正确的选项是12 A .皮带对物块所做的功为vm12 Vm.物块对皮带所做的功为B_ 22 vm.物块与皮带间由于摩擦而产生的热量为C7 / 12 vm.由于传送该物块电动机需要多做的功为 D.为了确定一个标有“ 3.8V ,0.3A〞的小灯泡的电阻,小明和小华两位同学分别采用了不同的方法:小明同学用19U RR小明同学的操作过程计算可得其阻值Q;小华同学由心多用电表的欧姆档测量,测量结果13=2 Q R21—I RR和无误,但存在明显差异.对此,以下说法正确的选项是21 .小明同学的方法错误,由于测量时没有电流通过小灯泡AU B .小华同学的方法错误,由于小灯泡的电阻不能用来计算〜 I C .两位同学的方法都正确,由于多用电表的欧姆档的精确度不够 D.两位同学的方法都正确,由于小灯泡的工作状态不同h年,普朗克在研究黑体辐射时,认为其辐射的能量是不连续的,而是一份一份的,由此引入了一个常量190020. h的数值很小,但“虽然〔普朗克常量〕,普朗克常量的引入开创了量子论.物理学家金斯曾说过这样一句话:h,那么宇宙的物质,宇宙的物质能量,将严格等于是我们应当成认,它是关系到保证宇宙存在的.如果说0h的单位,用国际单位制中的根本单位表示,正确的选项是在十亿万分之一秒的时间内全部变为辐射.〞关于322 . kg - m- sC. J/s . kg - m/s D sA. J - B 分〕第二局部〔非选择题共180分. 本局部共11小题,共180 21 . 〔 18分〕的油酸酒精溶液,一滴一滴地滴刀〔1〕在“油膜法估测分子大小〞的实验中,某同学用滴管吸取体积浓度为NVo之后的操作步骤如下:入量筒,记下体积为的油酸酒精溶液的滴数为.将带有方格的玻璃板放在浅盘上,待油酸薄膜的形状稳定后,用彩笔将油酸薄膜的形状画在玻璃板 A 上的油酸酒精溶液,从低处向水面中刀 B .将排子粉均匀地撒在浅盘内的水面上,用滴管吸取体积浓度为央滴入一滴S C .根据方格数目,估算出油酸薄膜的面积为. 〔填序号〕.计算油酸分子直径的表达式为以上操作步骤正确的顺序是aF的关系.与所受合力〕某同学利用如图21所示的装置探究物体的加速度纸带小桶及注码图1① 打点计时器使用的电源是〔选填选项前的字母〕.A.交流电源B.直流电源② 他用小木块将长木板无滑轮的一端垫高,目的是平衡摩擦力.具体操作是:把木板垫高后,小车放在7 / 2〔选填“打点〞或“不打点〞〕的情况下,轻推一下小车,假设小木板上,在不挂小桶且计时器车拖着纸带做匀速运动,说明已经消除了摩擦力和其它阻力的影响. 实验时保持小桶和祛码的总质量远小于小车的质量,其目的是〔选填选项前的字母〕.A.小车所受的拉力近似等于小车所受的合力 B .小车所受的拉力近似等于小桶和祛码的总重力 C .保证小车运动的加速度不超过当地重力加速度GEFBCDA相邻的计数点,相邻的两个计数点之间还、为、、、是实验中得到的一条纸带,③ 图27、、xxxx、=5.08cm、=4.22cm、=5.49cm=4.65cm、有四个点未画出.相邻的计数点之间的距离分别为:DEABBcc axx 〔结果,那么小车的加速度=5.91cm、=m/s=6.34cm.打点计时器的工作频率为50H Z FGEF保存两位有效数字〕.Z A_B C D E F G■ • •2图所示的装置做实验.他保持小桶和祛码的质量不变,改变放在小车中祛码的质1④另一位同学也利用图am假设已经完全消除了摩擦力和其它阻力的影响.他没有测量小车的质量,而,测出对应的加速度量11m o图像.从理论上分析,以下图像正确的选项是为纵坐标, 为横Hl16分〕22. 〔A静止在圆弧轨道的最低点.如下图,竖直平面内的四分之一圆弧轨道下端与水平桌面相切,小滑块AvBBAl碰撞后结合为一个整体,并沿圆弧轨道向小滑块=5.0m/s在向左运动,的右侧与=3.0m处以初速度0 BBA取重力加速的质量相等;上滑动.圆弧轨道光滑,且足够长;=0.15和与桌面之间的动摩擦因数2g度.求:=10m/s〔1〕碰撞前瞬间;的速度大小vAB和;整体的速度大小〔2〕碰撞后瞬间hBA整体在圆弧轨道上所能到达的最大高度和. 〔3〕分〕.23 〔18根据牛顿力学经典理论,只要物体的初始条件和受力情况确定,就可以预知物体此后的运动情况. mB电荷,磁感应强度大小为,一质量为1 〔〕如图1所示,空间存在水平方向的匀强磁场〔垂直纸面向里〕vqM方向水平向左.不计粒子所量为+点时速度的大小为的带电粒子在磁场中做匀速圆周运动,经过Tr受重力.求粒子做匀速圆周运动的半径.和周期E,磁〕如图2所示,空间存在竖直向下的匀强电场和水平的匀强磁场〔垂直纸面向里〕,电场强度大小为2 〔qBm的带电粒子在场中运动,不计粒子所受重力.感应强度大小为.一质量为+、电荷量为的大小; a .假设该带电粒子在场中做水平向右的匀速直线运动,求该粒子速度'v M点由静止释放,其运动将比拟复杂.为了研究该粒子的运动,可以应用运动的合成与分.假设该粒子在解的方法,将它为0的初速度分解为大小相等的水平向左和水平向右的速度.求粒子沿电场方向运动yvo和运动过程中的最大速率的最大距离mmJC X X X XBX X X X X:v M - © X X X X xX X X X XI图1 图224. 〔20 分〕rBt随时间1 如下图,半径为的金属细圆环水平放置,环内存在竖直向上的匀强磁场,磁感应强度k>0,且为的常量〕.的变化关系为〔ktB RIE;和感应电流.根据法拉第电磁感应定律,求金属环的感应电动势〔1〕金属环的电阻为感〔2〕麦克斯韦电磁理论认为:变化的磁场会在空间激发一种电场,这种电场与静电场不同,称为感生电场或涡旋电场.图1所示的磁场会在空间产生如图2所示的圆形涡旋电场,涡旋电场的电场线与金属环是同F充当非静心圆.金属环中的自由电荷在涡旋电场的作用下做定向运动,形成了感应电流.涡旋电场力EqW那么的关系满足.如果移送电荷电力,其大小与涡旋电场场强时非静电力所做的功为qEF Wo感应电动势E_।感q1 a .请推导证实:金属环上某点的场强大小为;kr E_ 2 b .经典物理学认为,金属的电阻源于定向运动的自由电子与金属离子〔即金属原子失去电子后的剩余局部〕的碰撞.在考虑大量自由电子的统计结果时,电子与金属离子的碰撞结果可视为导体对电子有连b>0,且为的常量〕.续的阻力,其大小可表示为〔vbf eN展开你想象的翅膀,给出一个合自由电子的电荷量为,金属环中自由电子的总数为I.理的自由电子的运动模型,并在此根底上,求出金属环中的感应电流n,请你在〔1〕和〔2 〔3〕宏观与微观是相互联系的.假设该金属单位体积内自由电子数为〕的根底上推导该B f fnb的关系式.与P、金属的电阻率E7 / 4物理试题答案23451 题678910答2021181511 题1317161912CCAD答CADB共180分〕第二局部〔非选择题分〕1821. 〔 A 〔1〕 B、、C ...................................................................................................... 〔 3 分〕V ................................................................................................................. 〔 3 分〕—NS⑵①A〔2分〕②打点............................................................. 〔2分〕B- .............................................................................................................. 〔2分〕③ 0. 41-0.43 ...................................................................................................... 〔 3 分〕④B- ................................................................................................................ 〔3分〕22. 〔16 分〕m,根据动能定理有〕设小滑块的质量为解:〔11122 mmv vmgl _________ .22 2........................................................... 〔 6 所以分〕 4.0m/sv 2gl v 0〔2〕根据动量守恒定律有'v2mmv v ............................................................................ 〔 5 分〕v 所以'2.0m/s_ 2 〔3〕根据机械能守恒定律有12 mgh '2 2mv— 22v'所以 5 分〕...............................................〔h 0.20m ___ , g223. 〔18 分〕解:〔1〕根据牛顿第二定律有2v v m Bq —, rmv 所以r ------- qBm nr22 兀...................................... 〔 6 分〕T --------------------- vqB 〔2〕a.根据牛顿第二定律有0 B qE'qvE ........................................................................................ 〔 4 所以分〕v'_ B 7 / 5Ev,那么带 b .带电粒子由静止释放,其初速度可分解为相等的水平向左和水平向右的速度,设为,令v— B电粒子的运动可分解为沿水平方向的匀速直线运动和在竖直平面内的匀速圆周运动.圆周运动的轨道mvmE.所以半径r _________ ,2qBqB2mE y 2rm2qB2E ............................................................................ 〔8 分〕=2vv—m B24. 〔20分〕解:〔1〕根据法拉第电磁感应定律有B 2 7t r kE ------------------------ -------- 感t t 根据欧姆定律有2 TITE2r k k 感分〕............................................. 〔 6 I ----------------- RR e.一个自由电子在电场力的作用下沿圆环运动一周,电场力做的功.设金属环中自由电子的电荷量为2〕 a 〔r2 e eE WWeE 2 71r 所以E 2 <E ______________ 感eerk n E 又由于唐1所以............................................... 〔4分〕krE 一2v沿金属环做匀速圆周运动,导体对电子的阻力.沿切线方向,根据牛顿第二 b .假设电子以速度vbf 定律有0 eEbv1 又由于kr E_, 2ker 所以v ---------------- b2电子做匀速圆周运动的周期2 71r4 7b T ----------------- v ke2kNeNe ......................................................................... 〔 6 分〕所以I -------------------- bTt T4 〔3〕由〔1〕和〔2〕中的结论可知22#Nekr --------------------------- R4加& 那么有设金属导线的横截面积为 2 71r R——S27rbs 所以2Ne 又由于nrn2SN 7 / 6b .................................................................................... 〔4分〕所以 ----- 2ne。
市区高三年级第二次综合练习理科综合能力测试2018.5第一部分(选择题 共120分)本部分每小题6分在每小题列出的四个选项中,选出最符合题目要求的一项。
13.对于红、蓝两种单色光,下列说确的是A .在水中红光的传播速度较大B .在水中蓝光的传播速度较大C .在真空中红光的传播速度较大D .在真空中蓝光的传播速度较大 14.关于α、β、γ三种射线,下列说确的是A .三种射线都带电B .三种射线都是电磁波C .α射线的电离能力最强D .β射线的穿透能力最强 15.一质点做简谐运动的图像如图所示,下列说确的是 A .t =1s 时质点的速度最大 B .t =2s 时质点所受的回复力为0 C .质点振动的振幅为8cmD .质点振动的频率为4Hz16.北斗卫星导航系统(BDS )是中国自行研制的全球卫星导航系统,其空间段由5颗静止轨道卫星和30颗非静止轨道卫星组成,30颗非静止轨道卫星中有27颗是中轨道卫星。
中轨道卫星高度约为421510⨯.km ,静止轨道卫星的高度约为4310⨯.60km 。
下列说确的是A .中轨道卫星的周期一定小于静止轨道卫星的周期B .中轨道卫星的加速度一定小于静止轨道卫星的加速度C .中轨道卫星的动能一定小于静止轨道卫星的动能D .中轨道卫星的轨道平面与地球赤道平面一定重合17.在匀强磁场中,一个100匝的闭合矩形金属线圈,绕与磁感线垂直的固定轴匀速转动,穿过该线圈的磁通量Φ随时间t 的变化关系如图所示。
已知线圈总电阻为2 Ω,则 A .t =1.0s 时线圈平面平行于磁感线 B .t =1.5 s 时线圈中感应电流为0 C .t =2.0 s 时线圈中的感应电动势为0 D .一个周期线圈产生的热量为8 J18.如图所示,水平传送带在电动机带动下始终保持以速度v匀速运动,某时刻一质量为m 的物块轻放在传送带的左端。
在物块放上传送带到物块与传送带相对静止的过程中,下列说确的是A .皮带对物块所做的功为212m -vB .物块对皮带所做的功为221v mC .物块与皮带间由于摩擦而产生的热量为2v mD .由于传送该物块电动机需要多做的功为2v m19.为了确定一个标有“3.8V ,0.3A ”的小灯泡的电阻,小明和小华两位同学分别采用了不同的方法:小明同学用多用电表的欧姆档测量,测量结果R 1=2Ω;小华同学由U R I=计算可得其阻值R 2≈13Ω。
小明同学的操作过程无误,但R 1和R 2存在明显差异。
对此,下列说确的是A .小明同学的方法错误,因为测量时没有电流通过小灯泡B .小华同学的方法错误,因为小灯泡的电阻不能用UR I=来计算 C .两位同学的方法都正确,因为多用电表的欧姆档的精确度不够 D .两位同学的方法都正确,因为小灯泡的工作状态不同20.1900年,普朗克在研究黑体辐射时,认为其辐射的能量是不连续的,而是一份一份的,由此引入了一个常量h (普朗克常量),普朗克常量的引入开创了量子论。
物理学家金斯曾说过这样一句话:“虽然h 的数值很小,但是我们应当承认,它是关系到保证宇宙存在的。
如果说h 严格等于0,那么宇宙的物质,宇宙的物质能量,将在十亿万分之一秒的时间全部变为辐射。
”关于h 的单位,用国际单位制中的基本单位表示,正确的是 A .J·s B .J/s C .kg·m 2/s D .kg·m 2·s 3第二部分(非选择题 共180分)21.(18分 (1)在“油膜法估测分子大小”的实验中,某同学用滴管吸取体积浓度为η的油酸酒精溶液,一滴一滴地滴入量筒,记下体积为V 的油酸酒精溶液的滴数为N 。
之后的操作步骤如下:A .将带有方格的玻璃板放在浅盘上,待油酸薄膜的形状稳定后,用彩笔将油酸薄膜的形状画在玻璃板上B .将痱子粉均匀地撒在浅盘的水面上,用滴管吸取体积浓度为η的油酸酒精溶液,从低处向水面中央滴入一滴C .根据方格数目,估算出油酸薄膜的面积为S以上操作步骤正确的顺序是________(填序号)。
计算油酸分子直径的表达式为________。
(2)某同学利用如图1所示的装置探究物体的加速度a 与所受合力F 的关系。
图1①打点计时器使用的电源是______(选填选项前的字母)。
A.交流电源B.直流电源②他用小木块将长木板无滑轮的一端垫高,目的是平衡摩擦力。
具体操作是:把木板垫高后,小车放在木板上,在不挂小桶且计时器______(选填“打点”或“不打点”)的情况下,轻推一下小车,若小车拖着纸带做匀速运动,表明已经消除了摩擦力和其它阻力的影响。
实验时保持小桶和砝码的总质量远小于小车的质量,其目的是____(选填选项前的字母)。
A.小车所受的拉力近似等于小车所受的合力B.小车所受的拉力近似等于小桶和砝码的总重力C.保证小车运动的加速度不超过当地重力加速度③图2是实验中得到的一条纸带,A、B、C、D、E、F、G为7个相邻的计数点,相邻的两个计数点之间还有四个点未画出。
相邻的计数点之间的距离分别为:x AB=4.22cm、x BC=4.65cm、x CD=5.08cm、x DE=5.49cm、x EF=5.91cm、x FG=6.34cm。
已知打点计时器的工作频率为50Hz,则小车的加速度a=________m/s2(结果保留两位有效数字)。
图2④另一位同学也利用图1所示的装置做实验。
他保持小桶和砝码的质量不变,改变放在小车中砝码的质量m,测出对应的加速度a。
假设已经完全消除了摩擦力和其它阻力的影响。
他没有测量小车的质量,而是以1a为纵坐标,m为横坐标,画出1ma图像。
从理论上分析,下列图像正确的是_______。
A B C D22.(16分)如图所示,竖直平面的四分之一圆弧轨道下端与水平桌面相切,小滑块A静止在圆弧轨道的最低点。
小滑块B在A的右侧l=3.0m处以初速度v0=5.0m/s向左运动,B 与A碰撞后结合为一个整体,并沿圆弧轨道向上滑动。
已知圆弧轨道光滑,且足够长;A和B的质量相等;B与桌面之间的动摩擦因数μ=0.15。
取重力加速度g=10m/s2。
求:(1)碰撞前瞬间B的速度大小v;(2)碰撞后瞬间A和B整体的速度大小v';(3)A和B整体在圆弧轨道上所能到达的最大高度h。
23.(18分)根据牛顿力学经典理论,只要物体的初始条件和受力情况确定,就可以预知物体此后的运动情况。
(1)如图1所示,空间存在水平方向的匀强磁场(垂直纸面向里),磁感应强度大小为B,一质量为m、电荷量为+q的带电粒子在磁场中做匀速圆周运动,经过M点时速度的大小为v,方向水平向左。
不计粒子所受重力。
求粒子做匀速圆周运动的半径r和周期T。
(2)如图2所示,空间存在竖直向下的匀强电场和水平的匀强磁场(垂直纸面向里),电场强度大小为E,磁感应强度大小为B。
一质量为m、电荷量为+q的带电粒子在场中运动,不计粒子所受重力。
a.若该带电粒子在场中做水平向右的匀速直线运动,求该粒子速度'v的大小;b.若该粒子在M点由静止释放,其运动将比较复杂。
为了研究该粒子的运动,可以应用运动的合成与分解的方法,将它为0的初速度分解为大小相等的水平向左和水平向右的速度。
求粒子沿电场方向运动的最大距离y m和运动过程中的最大速率v m。
图1 图224.(20分如图1所示,半径为r的金属细圆环水平放置,环存在竖直向上的匀强磁场,磁感应强度B随时间t的变化关系为B kt=(k>0,且为已知的常量)。
(1)已知金属环的电阻为R。
根据法拉第电磁感应定律,求金属环的感应电动势E感和感应电流I;(2)麦克斯韦电磁理论认为:变化的磁场会在空间激发一种电场,这种电场与静电场不同,称为感生电场或涡旋电场。
图1所示的磁场会在空间产生如图2所示的圆形涡旋电场,涡旋电场的电场线与金属环是同心圆。
金属环中的自由电荷在涡旋电场的作用下做定向运动,形成了感应电流。
涡旋电场力F充当非静电力,其大小与涡旋电场场强E的关系满足F qE=。
如果移送电荷q时非静电力所做的功为W,那么感应电动势WEq=感。
a.请推导证明:金属环上某点的场强大小为12E kr =;b.经典物理学认为,金属的电阻源于定向运动的自由电子与金属离子(即金属原子失去电子后的剩余部分)的碰撞。
在考虑大量自由电子的统计结果时,电子与金属离子的碰撞结果可视为导体对电子有连续的阻力,其大小可表示为f b=v(b>0,且为已知的常量)。
已知自由电子的电荷量为e,金属环中自由电子的总数为N。
展开你想象的翅膀,给出一个合理的自由电子的运动模型,并在此基础上,求出金属环中的感应电流I。
(3)宏观与微观是相互联系的。
若该金属单位体积自由电子数为n,请你在(1)和(2)的基础上推导该金属的电阻率ρ与n、b的关系式。
图1 图2市区高三年级第二次综合练习理科综合能力测试物理参考答案2018.5第一部分第二部分21.(18分)(1)B 、A 、C ………(3分) V NSη ……………(3分)(2)① A ……………(2分) ② 打点………(2分) B …………(2分)③ 0.41~0.43………(3分) ④ B ………(3分) 22.(16分)解:(1)设小滑块的质量为m 。
根据动能定理有2201122mgl m m μ-=-v v所以4.0m/s ==v ……6分)(2)根据动量守恒定律有 2'm m =v v 所以 ' 2.0m/s 2==vv ………(5分) (3)根据机械能守恒定律有212'22m mgh ⨯=v 所以 2'0.20m 2h g==v ………(5分) 23.(18分)解:(1)据牛顿第二定律2q B m r=v v 解得 r qB =mv2π2πr T qB==mv ……(6分) (2)a .根据牛顿第二定律有 '0q B qE -=v 解得 'EB=v ……(4分) b .带电粒子由静止释放,其初速度可分解为相等的水平向左和水平向右的速度,设为v ,令E B=v ,则带电粒子的运动可分解为沿水平方向的匀速直线运动和在竖直平面的匀速圆周运动。
圆周运动的轨道半径2mEr qB qB ==mv 。
解得m 222mE y r qB ==m 22EB=v v =……………(8分)24.(20分)解:(1)根据法拉第电磁感应定律有22ππB r E k r t tΦ∆∆⋅===∆∆感根据欧姆定律有2πE k r I R R==感…………(6分) (2)a .设金属环中自由电子的电荷量为e 。
一个自由电子在电场力的作用下沿圆环运动一周,电场力做的功2πW eE r =⋅ 所以 2π2πW eE rE rE e e⋅===感 又因为 2πE k r =感所以 12E kr =………(4分)b .假设电子以速度v 沿金属环做匀速圆周运动,导体对电子的阻力f b =v 。