北邮微原答案
- 格式:doc
- 大小:775.43 KB
- 文档页数:40
1. 已知AL=6AH,BL=78H,执行指令ADD AL,BL后,CF、OF和AF的值为()。
A. 1,0,0B. 0,1,0C. 0,0,1D. 0,1,12. 堆栈操作的特点是()。
A. 先进先出B. 后进先出C. 随机进出D. 后进后出3. 下列寄存器组中在段内寻址时可以提供偏移地址的寄存器组是()。
A. AX,BX,CX,DXB. BX,BP,SI,DIC. SP,IP,BP,DXD. CS,DS,ES,SS4. 具有多次擦写功能的光盘片是()。
A. CDB. CD―RC. CD-RWD. DVD5. 常见的人机交互设备是()。
A. 多媒体设备B. 外存储设备C. 输入/输出设备D. 数据通信设备6. CPU相应外部中断请求是在()。
A. 一条指令执行结束B. 一个机器周期结束C. 一旦请求,立即响应D. 中断类型码n引起7. 无条件程序传送()。
A. 用于“外设的定时”是固定的,且是已知的场合B. 需要查询程序查询外设的状态C. 其外设的控制逻辑要向CPU发出中断请求D. 其外设的控制逻辑要挪用CPU的总线周期8. 在进入中断相应以后,CPU内部指令指针IP的值()。
A. 必然为0000HB. 为一确定值C. 肯定不变D. 不能确定9. 若程序将某16位带符号数直接加到8086CPU的IP上,会()。
A. 是程序发生转移,其范围为32KB. 是程序转移,其范围为-128~+127C. 使数据发生变化,其范围为32KD. 不允许(或不可能)将16位带符号数进行这样的操作10. 在下列指令中,属于减法指令的是()。
A. 移位指令B. 求补指令C. 换码指令D. 测试指令1. 8255A的工作方式选择控制字的正确值为()。
A. 60HB. 7FHC. 70HD. 83H2. 8255A设置C口按位置位/复位字时,写入的端口地址是(),设8255A的4个端口地址分别为80H、81H、82H、83H。
《微机原理与接口技术》作业汇总1.若欲使RESET有效,只要A即可。
A.接通电源或按RESET键2.8086微处理器中的ES是D寄存器D.附加数据段3.8086 微处理器中BP 寄存器是AA.基址指针寄存器4.8086/8088 微处理器中的BX是AA.基址寄存器5.8086/8088微处理器顺序执行程序时,当遇到C指令时,指令队列会自动复位,BIU会接着往指令队列中装入新的程序段指令。
C.JCXZ6.8086微处理器读总线周期中地址信号AD15~AD0在A期间处于高阻。
A.T27.8086/8088 微处理器引脚中B信号线能够反映标志寄存器中断允许标志IF的当前值。
B.S58.访问I/O端口可用地址线有B条。
B.169.8086/8088 微处理器可访问内存储器地址为AA.00000~FFFFFH10.字符串操作时目标串逻辑地址只能由B提供B.ES、DI11.8086/8088微处理器中堆栈段SS作为段基址,则偏移量为B。
B.SP12.若有两个带有符号数ABH和FFH相加,其结果使F中CF和OF位为C。
C.1;013.8086微处理器内部通用寄存器中的指针类寄存器是B。
B.BP14.8086/8088微处理器内部能够计算出访问内存储器的20位物理地址的附加机构是。
B.BIU中的地址加法器15.当标志寄存器TF=1时,微处理器内部每执行完一条指令便自动进行一次B。
B.内部中断16.8086/8088微处理器内部寄存器中的累加器是A寄存器。
A.16位数据寄存器17.8086微处理器中的BIU和EU是处于B的工作状态B.并行18.8086中指令队列和堆栈特点分别是CC.先进先出;后进先出19.微型计算机各部件之间是用A连接起来的。
A.系统总线20.若把组成计算机中的运算器和控制器集成在一块芯片上称为C。
C.微处理器21.相联存储器是指按C进行寻址的存储器。
C.内容指定方式22.单地址指令中为了完成两个数的算术运算,除地址码指明的一个操作数外,另一个数常需采用D。
《微机原理与接口技术》复习题一、填空习题讲解1.计算机由运算器、控制器、存储器、输入设备和输出设备五大部分组成。
2.运算器和控制器合称为中央处理器。
3.8086CPU是由总线接口部件BIU和执行部件EU两个部件组成的。
4.根据传送的信息类型,系统总线可以分为三类:数据总线、地址总线和控制总线。
5.半导体存储器按存取方式不同,分为随机存取存储器和只读存储器(ROM)。
6.8086的存储器采用段结构方式,一个段的最大长度为64K。
7.PC机中将物理地址分为两个部分:段地址和偏移地址。
8.有效地址中可有三个地址分量,分别为位移量、基址和变址。
二、选择1.十进制数123的八位二进制补码为(A)。
A.011110112.BCD码的十进制数为(C)。
C.913.堆栈操作的特点是(B)。
B.后进先出4.8086CPU的地址总线为(B)位。
B.205.通常,一个总线周期读取一个(B)的指令代码。
B.字6.IP是由(C)修改,使它总是指向下一条待取的指令。
C.BIU7.指令MOV AX,TABLE[BX][SI]的寻址方式是(B )。
B.相对基址变址寻址8.指令JMP BX的寻址方式是(B )。
B.段内间接寻址9.CPU中运算器的主要功能是(D)。
D.算术运算和逻辑运算10.8086是(B)。
B.微处理器11.8086处理器有20条地址线,可寻址访问的最大存储器空间为(D)。
D.1M12.8086处理器中通常用作数据寄存器,且隐含用法为计数寄存器的是(B)。
B.CX13.微型机的存储器地址为2000H~5FFFH,存储容量为(D)KB。
D.1614.微处理器用13条地址线寻址,其寻址范围为(C)。
C.4KB15.哪些存储器在断电(或关机)后,仍保留原有信息(C)。
C.ROM,,EPROM16.8086CPU寻址I/O端口最多使用地址线(B)条。
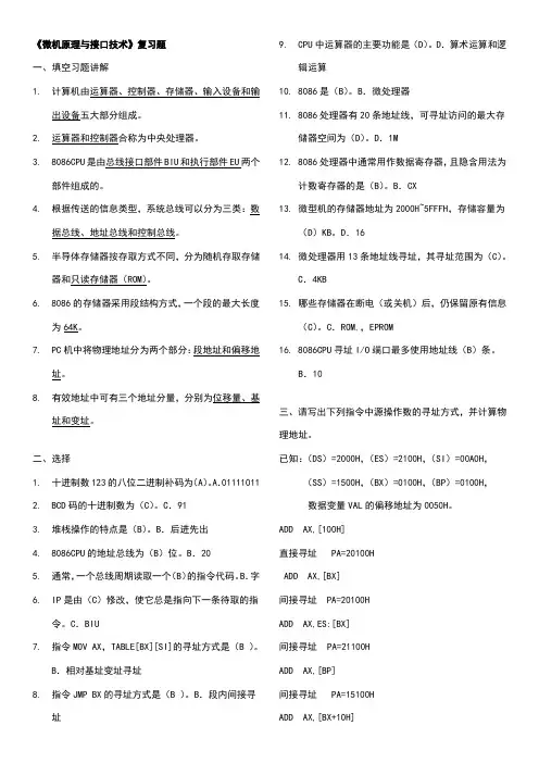
B.10三、请写出下列指令中源操作数的寻址方式,并计算物理地址。
已知:(DS)=2000H,(ES)=2100H,(SI)=00A0H,(SS)=1500H,(BX)=0100H,(BP)=0100H,数据变量VAL的偏移地址为0050H。
《微机原理与接口技术》复习题(SS)=1500H,(BX)=0100H,(BP)=0100H,数据变量VAL的偏移地址为0050H。
一、填空习题讲解ADD AX,[100H] 1.计算机由运算器、控制器、存储器、输入设备和输直接寻址 PA=20100H出设备五大部分组成。
ADD AX,[BX] 2.运算器和控制器合称为中央处理器。
间接寻址EU两个 PA=20100H和执行部件3.8086CPU是由总线接口部件BIUADD AX,ES:[BX]部件组成的。
间接寻址 PA=21100H4.根据传送的信息类型,系统总线可以分为三类:数ADD AX,[BP] 据总线、地址总线和控制总线。
间接寻址5.半导体存储器按存取方式不同,分为随机存取存储 PA=15100HADD AX,[BX+10H] 。
器和只读存储器(ROM)直接变址寻址80866.的存储器采用段结构方式,一个段的最大长度 PA=20110HADD AX,VAL[BX]64K。
为直接变址寻址 PA=20150H7.PC机中将物理地址分为两个部分:段地址和偏移地ADD AX,[BX][SI]址。
基址变址寻址 PA=201A0H8.有效地址中可有三个地址分量,分别为位移量、基ADD AX,VAL[BX][SI]址和变址。
相对基址变址寻址 PA=201F0HADD AX,[SI]二、选择ADD AX,VAL[BP]A)。
A.01111011的八位二进制补码为1.十进制数123(习题讲解91C码的十进制数为(2.BCDC)。
.四、微型计算机系统结构)3.堆栈操作的特点是(B。
B.后进先出五、分支结构的两种程序流程图.的地址总线为(8086CPUB)位。
B204.六、循环次数的循环程序结构图.B5.通常,一个总线周期读取一个()的指令代码。
B字七、已知:在6.IP是由(CDATA单元开始连续存放着10个带符号的)修改,使它总是指向下一条待取的指字节数据,要求计算其中0的个数,结果放入R单元。
1、当处理器在执行程序是,被外部或内部事件请求打断,转而去执行一段该事件的的程序,待该服务程序执行完毕后又返回到断点处继续执行原来的程序,这个过程称为中断。
2、因为引入中断以后CPU不在不断的查询I/O接口是否已完成输入输出准备,而是继续执行自己的程序。
3、CPU识别XX的方式有两种:查询中断和向量中断。
查询中断中通过读到的状态端口的值来确定哪一个外设发出了中断请求。
向量中断中外设经中断控制器向处理器提出中断请求, 处理器相应中断发出应答信号,中断控制器收到应答信号后发出外设的中断向量号,处理器利用中断向量号,确定要执行的中断处理程序地址。
4、中断向量是中断程序的入口地址;17H: 15H5、中断向量表存放地址从内存的00:00开始;每个表项存放对应中断处理程序的段地址和偏移地址;可管理256个中断向量。
6、CPU每完成一条指令都要检查是否有中断请求,若发现有中断处理请求则将相应的寄存器入栈,利用中断号读取中断处理程序入口地址改变CS:IP,然后开始执行中断处理程序。
中断处理程序完成以后,恢复现场,执行下一条指令。
7、IRR是一个八位锁存器,用来锁存外部中断源发出的中断请求信号IR0-IR7;IMR是一个八位寄存器,用来设置中断请求的屏蔽信息;ISR是一个八位寄存器,用于记录当前正在被服务的所有中断源,包括服务尚未完成,中途被更高优先级打断的那些中断。
8、当前正在执行的中断服务程序可以被优先级相等或更高的中断请求打断,称这种潜逃方式为特殊完全潜逃方式;当多片8259A工作在级联方式下, 主频必须采用这种方式。
9、非自动中断结束方式中,当中断服务完成且在中断服务程序返回之前,不许在中断服务程序中安排向8259A发出中断结束命令的指令才能是ISR中的相应位清零。
普通中断结束命令使用与全嵌套方式,指定中断结束命令适用于循环优先级方式。
10、11、因为如果中断嵌套方式下瞎用自动中断结束方式,则在中断响应周期中ISR的相应为就被清零,正在执行的中断服务程序,12、MOV AL,1BHMOV DX,300HOUT DX,ALNOPMOV AL,88HMOV DX,301HOUT DX,ALNOPMOV AL,1MOV DX,301H13、14、OUT DX,ALMOV AL,00110BMOV DX,303H 优先级电路总是认为新的中断优先级更高,总是打断导致中断优先级管理混乱。
阶段作业一一、单项选择题(共20道小题,共100.0分)1. 当RESET信号有效后,CS内容为A. 0000HB. FFFF0HC. FFFFHD. FFFFFH2. 16 位带有符号数的补码数据范围为A. -32767~ +32767B. +32768~ -32767C. +32767~ -32768D. +32769~ -327663. 8086 微处理器中BP 寄存器是A. 基址指针寄存器B. 基址寄存器C. 计数寄存器D. 堆栈基址寄存器4. 8086/8088 微处理器中的BX是A. 基址寄存器B. 计数寄存器C. 变址寄存器D. 基址指针寄存器5. 8086/8088 微处理器引脚中信号线能够反映标志寄存器中断允许标志IF的当前值A. S7B. S5C. S4D. S66. 8086/8088微处理器地址线共有条A. 20B. 16C. 8D. 247. 8086/8088微处理器中的寄存器可以作为8位或16位寄存器,如____A. SIB. SPC. IPD. CX8. 8086/8088 微处理器可访问内存储器地址为A. 00000~FFFFFHB. 0000H~FFFFHC. 0~256D. 0~2009. 8086/8088微处理器中堆栈段SS作为段基址,则偏移量为A. BPB. SPC. SID. DI10. 8086/8088微处理器中的段寄存器中CS作为段基址,偏移地址允许使用___A. IPB. DIC. SID. BX11. 若有两个带有符号数ABH和FFH相加,其结果使F中CF和OF位为A. 0;0B. 0;1C. 1;0D. 1;112. 当标志寄存器F中OF=1时,表示带有符号的字运算超出范围A. -128---+127B. -32768---32767C. 0000H---FFFFHD. 0---FFH13. 编程人员不能直接读写的寄存器是A. DIB. CXC. IPD. SP14. 8086微处理器内部具有自动加1功能的寄存器是A. SIB. AXC. BPD. IP15. 8086/8088微处理器内部能够计算出访问内存储器的20位物理地址的附加机构是A. EU中的地址加法器B. BIU中的地址加法器C. 指令队列D. 内部通用寄存器16. 当标志寄存器TF=1时,微处理器内部每执行完一条指令便自动进行一次A. 复位B. 内部中断C. 外部中断D. 寄存器传送17. 8086/8088微处理器内部寄存器中的累加器是寄存器A. 16位数据寄存器B. 16位段寄存器C. 16位变址寄存器D. 16位基址指针寄存器18. 8086中指令队列和堆栈特点分别是A. 先进后出;先进先出B. 先进先出;先进后出C. 先进先出;后进先出D. 先进后出;先进后出19. 微处理器内部的控制器是由组成A. 寄存器阵列B. 指令寄存器、指令译码器和定时控制电路C. ALU和内存D. ALU和寄存器20. 若把组成计算机中的运算器和控制器集成在一块芯片上称为A. 微型计算机B. 单片机C. 微处理器D. 单板机阶段作业二一、单项选择题(共20道小题,共100.0分)1. 相联存储器是指按______进行寻址的存储器。
高等数学b北京邮电大学教材答案高等数学B 北京邮电大学教材答案[注意:本文所提供的答案仅供参考,具体结果请以教材及教师为准。
]第一章微积分基础1. 概念与方法(a) 函数的定义:设A和B是非空实数集合。
对于每一个x∈A,一个确定的实数y与之对应,称之为函数f:X→B,在此情况下,称A为f的定义域,B是f的值域。
y=f(x)(x∈A)表示x与y之间的关系。
(b) 常用函数:- 常函数:f(x) = C;- 幂函数:f(x) = x^m(m∈N*);- 指数函数:f(x) = a^x(a>0,且a≠1);- 对数函数:f(x) = loga x(a>0,且a≠1);- 三角函数:正弦函数sin(x),余弦函数cos(x),正切函数tan(x)等。
(c) 梯度与导数:函数f(x)在点x=a处的导数(记作f'(a)或df(x)/dx|x=a)表示函数曲线在该点的切线斜率,反映了函数在该点的变化率。
2. 极限与连续(a) 极限的定义:设函数f(x)在点x=a的某一去心邻域内有定义,如果存在一个常数A,使得对于任意给定的正数ε(ε>0),都存在另一个正数δ(δ>0),使得当0<|x-a|<δ(0<|x-a|<δ并且x∈D)时,都有|f(x)-A|<ε,则称数A是函数f(x)在x=a处的极限,记作limf(x)=A(x→a)。
(b) 连续函数:设函数f(x)在点x=a处有定义,在该点的邻域内有定义。
如果limf(x)=f(a)(x→a),则称函数f(x)在点x=a处连续。
3. 导数与微分(a) 导数的计算:- 基本运算法则:常数法则、幂函数法则、指数函数法则、对数函数法则、三角函数法则等;- 高阶导数:表示导数的导数,如f''(x)、f'''(x)等。
(b) 微分的计算:- 定义:设函数y=f(x)在点x=a处有定义且可微,dx是x的增量,dy是对应的y的增量,当dx→0时,引入一个新的变量Δx=dx,Δy=dy,则有Δy=f'(a)Δx+o(Δx),称Δy为y的微分。
答: 2 =1048576=1MB 第 1 章 微型计算机系统概述习题1-1.微型计算机包括哪几个主要组成部分,各部分的基本功能是什么? 答:微型计算机由 CPU 、存储器、输入/输出接口及系统总线组成。
CPU 是微型计算机的核心部件,一般具有下列功能:进行算术和逻辑运算。
暂存少量 数据。
对指令译码并执行指令所规定的操作。
与存储器和外设进行数据交换的能力。
提供整个系统所需要的定时和控制信号。
响应其他部件发出的中断请求;总线是计算机系统各功能模块间传递信息的公共通道,一般由总线控制器、总线发送器、总线接收器以及一组导线组 成;存储器是用来存储数据、程序的部件;I/O 接口是微型计算机的重要组成部件,在CPU 和外设之间起适配作用。
1-2.CPU 执行指令的工作过程。
答:取指令、执行指令。
指令执行的基本过程:(1)开始执行程序时,程序计数器中保存第一条指令的地址,指明当前将要执行的指令 存放在存储器的哪个单元。
(2)控制器:将程序计数器中的地址送至地址寄存器MAR ,并发出读命令。
存储器根据此地址取出一条指令,经过数据总线进入指令寄存器IR 。
(3)指令译码器译码,控制逻辑阵列发操作命令,执行指令操作码规定的操作。
(4)修改程序计数器的内容。
1-3.果微处理器的地址总线为 20 位,它的最大寻址空间为多少?201-4.处理器、微型计算机和微型计算机系统之间有什么关系?答:微处理器是微型计算机的核心部件。
微处理器配上存储器、输入/输出接口及相应的外 设构成完整的微型计算机。
以微型计算机为主体,配上系统软件和外部设备以后,就构成了 完整的微型计算机系统。
1-5.下面十进制数分别转换为二进制、八进制和十六进制数:128,65535,1024答:128,二进制:10000000B ,八进制:200O ,十六进制:80H65535,二进制:1111111111111111B ,八进制:177777O ,十六进制:FFFFH 1024, 二进制:10000000000B ,八进制:2000O ,十六进制:400H1-6.下面二进制数分别转换为十进制及十六进制数:1011.1010B ,1111101.11 B答:1011.1010B ,十进制:11.625,十六进制:B.AH1111101.11B,十进制:125.75,十六进制:7D.CH1-7.(5487)10=(0101010010000111)BCD=1010101101111 B1-8.设字长为8 位,请写出下列数的原码、反码、补码和移码:15,-20,-27/32答:[+15]原=00001111,[+15]反=00001111,[+15]补=00001111,[+15]移=10001111 [-20]原=10010100,[-20]反=11101011,[-20]补=11101100,[-20]移=01101100 [-27/32]原=1.1101100,[-27/32]反=1.0010011,[-27/32]补=1.0010100,[-27/32]移=0.0010100若 CPU 的主时钟频率为 10MHz ,则一个时钟周期为10 s ,一个基本总线周期为 4×第 2 章 微型计算机系统的微处理器习 题2-1.086/8088 CPU 的功能结构由哪两部分组成?它们的主要功能是什么?答:8086/8088 CPU 的功能结构由以下两部分组成:总线接口单元BIU (Bus Interface Unit ), 执行部件EU (Execution Unit )。
北邮新编高等数学教材答案第一章:导数和微分1.求下列函数的导数:(1) f(x) = x^3 + 2x^2 - 3x + 1(2) f(x) = sin(x) + cos(x)(3) f(x) = e^x / (1 + e^x)第二章:定积分1.计算下列定积分:(1) ∫(0 to π) sin(x) dx(2) ∫(-∞ to ∞) e^(-x^2) dx(3) ∫(1 to 2) ln(x) dx第三章:多元函数微分学1.求下列函数的偏导数:(1) f(x, y) = x^2 + y^2 - xy(2) f(x, y) = e^x sin(y)第四章:多元函数的极限与连续性1.计算下列函数的极限:(1) lim (x, y)→(0, 0) (x^2 + y^2) / sqrt(x^2 + y^2)(2) lim (x, y)→(1, 1) (x^2 + y^2) / (x + y - 2)第五章:一阶常微分方程1.求解下列一阶常微分方程:(1) dy/dx + y = x(2) dy/dx = y/x第六章:多元函数的极值与条件极值1.求函数 f(x, y) = x^2 + xy + y^2 在D={(x,y)|x^2 + y^2 ≤ 4} 上的极值。
第七章:重积分1.计算下列二重积分:(1) ∬(D) x^2 + y^2 dA, D = { (x, y) | x^2 + y^2 ≤ 1 }(2) ∬(D) e^(-x^2-y^2) dA, D = { (x, y) | x^2 + y^2 ≤ 2, x ≥ 0, y ≥ 0 }第八章:二阶常微分方程1.求解二阶常微分方程:(1) d^2y/dx^2 + 2dy/dx + 2y = 0(2) d^2y/dx^2 + 4dy/dx + 4y = sin(x)第九章:无穷级数1.求下列级数的和:(1) ∑(n=1 to ∞) 2^n / 3^n(2) ∑(n=0 to ∞) n/(n^2+4)第十章:傅里叶级数与傅里叶变换1.求函数 f(x) = x 在[-π, π] 上的傅里叶级数展开式。
一、单项选择题(共20道小题,共100.0分)1. 相联存储器是指按______进行寻址的存储器。
A. 地址指定方式B. 堆栈存取方式C. 内容指定方式D. 地址指定方式与堆栈存取方式结合2. 单地址指令中为了完成两个数的算术运算,除地址码指明的一个操作数外,另一个数常需采用_____。
A. 立即寻址方式B. 间接寻址方式C. 堆栈寻址方式D. 隐含寻址方式3. 某存储器芯片的存储容量为8K×12位,则它的地址线为__ _。
A. 11B. 12C. 13D. 144. 指令的寻址方式采用跳跃寻址方式时,可实现______。
A. 堆栈寻址B. 程序的条件转移C. 程序的无条件转移D. 程序的条件转移或无条件转移5. (错误)寄存器直接寻址方式中,寄存器中所存的是______。
A. 操作数B. 存放操作数的主存单元的地址C. 存放操作数的寄存器的编号D. 存放操作数的主存单元地址的地址6. 某计算机字长16位,其存储容量为2MB,若按半字编址,它的寻址范围是______。
A. 8MB. 4MC. 2MD. 1M7. 8086/8088中除_______两种寻址方式外,其它各种寻址方式的操作数均在存储器中。
A. 立即寻址和直接寻址B. 寄存器寻址和直接寻址C. 立即寻址和寄存器寻址D. 立即寻址和间接寻址8. 指令MOV AX, [3070H]中源操作数的寻址方式为_____A. 寄存器间接寻址B. 立即寻址C. 直接寻址D. 变址寻址9. 8086CPU中的通用寄存器是_______。
A. AX、BX、CX、DXB. SP、BPC. SI、DID. 上述三者10. 二地址指令中,操作数的物理位置不可能采取的结构是______。
A. 寄存器―寄存器B. 寄存器―存储器C. 存储器―存储器D. 寄存器―锁存器11. 相联存储器是按______进行寻址的存储器A. 地址指定方式B. 堆栈存取方式C. 内容指定方式D. 地址指定方式与堆栈存取方式结合12. EPROM是指______A. 闪速存储器B. 只读存储器C. 可编程的只读存储器D. 光擦可编程的只读存储器13. 指令的寻址方式有顺序和跳跃两种方式,采用跳跃寻址方式,可以实现______。
1、在计算机中为了解决存储器速度、价格、容量之间的矛盾将不同存储技术按层次结合起来,从而解决存储器大容量、高速度、低成本三者之间的矛盾。
多级存储体系结构包括高速缓存存储器、内存存储器、外部存储器。
2、SRAM存储电路又MOS管触发器构成,用触发器的到导通成截止状态来表示信息,存储速度比DRAM快,但集成度低,功耗大,成本高;DRAM存储电路是利用MOS管栅极分布电容的充放电来保存信息,其集成度高功耗低,价格便宜,但由于电容的电流泄漏,因此必须定时对DRAM进行充电。
3、掩膜ROM,PROM,EPROM,E2PEOM,闪速存储器。
4、需要芯片数片内寻址芯片选择码(1)256 9 5(2)128 16 10(3)16 3 11(4) 2 1 135、多级存储体系结构,包括高速缓存存储器(cashe)、内部存储器(内存或主存)、外部存储器(外存)三个层次。
6、偶存储体用A0信号控制,奇存储体用BHE信号控制。
均为低电平时按字节访问两个存储体数据在D15-D0,BHE低,A0高是按字节访问奇地址数据在D15-D8的数据,BHE为高,A0为高时,按字节访问偶地址数据为D0-D7。
7、8、负载能力、CPU与存储器速度的配合、存储器的地址分配和片选、控制信号的连接。
9、10、在一定程度上解决了内存瓶颈问题,是解决内存瓶颈问题的一项重要技术,节约了成本提高了计算机的执行速度,是多级存储体系的重要组成部分。
11、局部性原理是指CPU在访问内存时,无论是存取数据还是指令,所访问的存储单元都趋于聚集在一个较小的联系存储区域中。
12、命中率、平均访问时间13、平均访问时间为42ns,访问效率为95%14、全相连cashe:命中率高,但辅助的比较电路复杂,限制了cashe的规模。
直相连cashe:比较电路简单,发生冲突的可能性高,适合大容量的cashe组相连cashe:兼顾了全相连cashe和直相连cashe的优点,尽量避免两者的缺点,得到普遍应用。
电路分析基础_北京邮电大学中国大学mooc课后章节答案期末考试题库2023年1.关于最大功率传输定理,以下描述正确的是______。
参考答案:当电路比较复杂时,需要利用戴维南定理对除负载外的电路进行等效化简,然后才能应用最大功率传输定理求最大功率。
2.非正弦周期电压有效值等于各次谐波分量_______平方和的平方根。
参考答案:有效值3.根据电容元件的VCR关系,如下描述不正确的是____。
参考答案:电容电压不具有记忆性质。
4.网孔电流法的实质__________.参考答案:KVL5.某电路有3个节点和7条支路,采用支路电流法求解各支路电流时,应列出电流方程和电压方程的个数分别是。
参考答案:2,56.下面表述不正确的是______。
参考答案:同一个无源单口网络,由其端口的等效阻抗可以得到其端口的等效导纳,其中等效电导为等效电阻的倒数,等效电纳为等效电抗的倒数。
7.在具有耦合的电感线圈上存在着两种电压,即自感电压和互感电压,自感电压前的正、负号由本线圈的电压和电流参考方向决定,关联方向取,非关联方向取。
参考答案:正,负8.以下哪种说法不正确______。
参考答案:连支电压是一组完备的独立电路变量9.关于参考方向的概念,下列说法正确的是。
参考答案:电压的真实方向为电位降的方向10.关于无源单口网络的输入电阻与等效电阻,以下说法正确的是____。
参考答案:输入电阻和等效电阻概念不同,数值相同。
11.两个电阻阻值相同,串联后的等效电阻为20Ω,则并联后的等效电阻为。
参考答案:5Ω12.如果两个线圈的电流均从同名端流入,则互感电压与自感电压极性。
参考答案:一致13.已知某星形联接的对称三相负载,每相负载电阻为11W,通过的电流为20A,求三相负载的线电压.参考答案:381V14.电路通常工作在一种稳定的工作状态,由于某种原因,使电路由一种工作状态变化到另外一种工作状态,则将这种工作状态的改变称为。
参考答案:换路15.电容电流为有限值时,不能跃变;电感电压为有限值时,不能跃变。
(1)安全网定义①安全网:用来防止人、物坠落,或用来避免、减轻坠落及物击伤害的网具。
安全网一般由网体、边绳、系绳等构件组成。
②网体:由单丝、线、绳等经编织或采用其他成网工艺制成的,构成安全网主体的网状物。
③边绳:沿网体边缘与网体连接的绳。
④系绳:把安全网固定在支撑物上的绳。
⑤筋绳:为增加安全网强度而有规则地穿在网体上的绳。
⑥菱形、方形网目边长:相邻两个网绳结或节点之间的距离。
⑦安装平面:安全网支撑点所在的平面。
⑧平网:安装平面不垂直水平面,用来防止人或物坠落的安全网。
⑨立网:安装平面垂直水平面,用来防止人或物坠落的安全网。
⑩密目式安全立网:网目密度不低于800目/100cm2,垂直于水平面安装用于防止人员坠落及坠物伤害的网。
一般由网体、开眼环扣、边绳和附加系绳组成。
[GB 16909—1997]。
(2)根据功能,产品分为三类:①平网;②立网;③密目式安全立网。
④产品标记由名称、类别、规格三部分组成,字母P、L、ML分别代表乎网、立网及密目式安全立网。
(3)技术要求①安全网可采用锦纶、维纶、涤纶或其他的耐候性不低于上述品种(耐候性)的材料制成。
②同一张安全网上的同种构件的材料、规格和制作方法须一致。
外观应乎整。
③平网宽度不得小于3m,立网宽(高)度不得小于1.2m,密目式安全立网宽(高)度不得小于1.2m。
产品规格偏差:允许在±2%以下。
每张安全网重量一般不宜超过15kg。
④菱形或方形网目的安全网,其网目边长不大于8cm。
⑤边绳与网体连接必须牢固,平网边绳断裂强力不得小于7000N;立网边绳断裂强力不得小于3000N。
⑥系绳沿网边均匀分布,相邻两系绳间距应符合表1规定。
长度不小于0.8m。
当筋绳、系绳合一使用时,系绳部分必须加长,且与边绳系紧后,再折回边绳系紧,至少形成双根。
⑦筋绳分布应合理,平网上两根相邻筋绳的距离不小于30cm,筋绳的断裂强力不大于3000H。
⑧网体(网片或网绳线)断裂强力应符合相应的产品标准。
答: 2 =1048576=1MB 第 1 章 微型计算机系统概述习题1-1.微型计算机包括哪几个主要组成部分,各部分的基本功能是什么? 答:微型计算机由 CPU 、存储器、输入/输出接口及系统总线组成。
CPU 是微型计算机的核心部件,一般具有下列功能:进行算术和逻辑运算。
暂存少量 数据。
对指令译码并执行指令所规定的操作。
与存储器和外设进行数据交换的能力。
提供整个系统所需要的定时和控制信号。
响应其他部件发出的中断请求;总线是计算机系统各功能模块间传递信息的公共通道,一般由总线控制器、总线发送器、总线接收器以及一组导线组 成;存储器是用来存储数据、程序的部件;I/O 接口是微型计算机的重要组成部件,在CPU 和外设之间起适配作用。
1-2.CPU 执行指令的工作过程。
答:取指令、执行指令。
指令执行的基本过程:(1)开始执行程序时,程序计数器中保存第一条指令的地址,指明当前将要执行的指令 存放在存储器的哪个单元。
(2)控制器:将程序计数器中的地址送至地址寄存器MAR ,并发出读命令。
存储器根据此地址取出一条指令,经过数据总线进入指令寄存器IR 。
(3)指令译码器译码,控制逻辑阵列发操作命令,执行指令操作码规定的操作。
(4)修改程序计数器的内容。
1-3.果微处理器的地址总线为 20 位,它的最大寻址空间为多少?201-4.处理器、微型计算机和微型计算机系统之间有什么关系?答:微处理器是微型计算机的核心部件。
微处理器配上存储器、输入/输出接口及相应的外 设构成完整的微型计算机。
以微型计算机为主体,配上系统软件和外部设备以后,就构成了 完整的微型计算机系统。
1-5.下面十进制数分别转换为二进制、八进制和十六进制数:128,65535,1024答:128,二进制:10000000B ,八进制:200O ,十六进制:80H65535,二进制:1111111111111111B ,八进制:177777O ,十六进制:FFFFH 1024, 二进制:10000000000B ,八进制:2000O ,十六进制:400H1-6.下面二进制数分别转换为十进制及十六进制数:1011.1010B ,1111101.11 B答:1011.1010B ,十进制:11.625,十六进制:B.AH1111101.11B,十进制:125.75,十六进制:7D.CH1-7.(5487)10=(0101010010000111)BCD=1010101101111 B1-8.设字长为8 位,请写出下列数的原码、反码、补码和移码:15,-20,-27/32答:[+15]原=00001111,[+15]反=00001111,[+15]补=00001111,[+15]移=10001111 [-20]原=10010100,[-20]反=11101011,[-20]补=11101100,[-20]移=01101100 [-27/32]原=1.1101100,[-27/32]反=1.0010011,[-27/32]补=1.0010100,[-27/32]移=0.0010100若 CPU 的主时钟频率为 10MHz ,则一个时钟周期为10 s ,一个基本总线周期为 4×第 2 章 微型计算机系统的微处理器习 题2-1.086/8088 CPU 的功能结构由哪两部分组成?它们的主要功能是什么?答:8086/8088 CPU 的功能结构由以下两部分组成:总线接口单元BIU (Bus Interface Unit ), 执行部件EU (Execution Unit )。
总线接口单元BIU 的主要功能是:负责与存储器、I/O端口进行数据传送。
具体讲:取 指令:总线接口部件从内存中取出指令后送到指令队列。
预取指令。
配合EU 执行指令,存 取操作数和运算结果。
执行部件 EU 主要功能是:负责指令执行。
2-2.086 CPU 指令部件(队列)的作用是什么?地址加法器的作用是什么? 答:8086/8088的指令队列分别为6/4个字节,存储预取的指令。
地址加法器用来产生20位物理地址。
8086/8088可用20位地址寻址1M 字节的内存空间,而CPU 内部的寄存器都是16 位,因此需要由一个附加的机构来计算出20位的物理地址,这 个机构就是20位的地址加法器。
2-3.据 8086 CPU的结构,简述程序的执行过程。
答:设程序的指令代码已存放在存贮器中。
为执行程序,CPU 按照时钟节拍,产生一系列控 制信号,有规则地重复进行以下过程。
(1)BIU 从存贮器中取出一条指令存入指令队列。
(2)EU从指令队列取指令并执行指令。
BIU 利用总线空闲时间,从内存取第二条指令 或取第三条指令存入指令队列。
(3)EU 执行下一条指令。
如果前面一条指令有写存贮器的要求,则通知BIU 把前条指 令结果写到存贮器中,然后再取指令存入指令队列。
(4)如指令执行要求读取操作数,由BIU 完成。
(5)EU 执行再下一条指令,返回(1)处继续执行上述操作过程。
所以,程序的执行过 程就是CPU 取指令、分析指令、执行指令,再取指令这样一个循环重复过程。
在指令执行过程中,利用 EU 分析指令操作码和执行指令时不占用总线操作时间的特 点,BIU 自动地通过总线读取存贮器中的指令码存入 BIU 指令队列,从而使 BIU 与 EU 并 行工作,提高 CPU 执行指令的速度。
2-4.什么是总线周期?8086/8088 的基本总线周期由几个时钟周期组成?若 CPU 的主 时钟频率为 10 MHz ,则一个时钟周期为多少?一个基本总线周期为多少?答:总线周期:BIU 通过系统总线对存储器或I /O 端口进行一次读/写操作的过程称为一个总线周期。
8086/8088CPU 的一个基本总线周期由4个时钟周期(T1~T4)组成,也称4个T 状态。
-710-7 s。
2-5.复位信号RESET 到来后,8086/8088 CPU 的内部状态有何特征?系统从何处开始执行指令?答:8086/8088 系统中,复位信号RESET 到来后,处理器内部的各寄存器和标志寄存器的内容自动设置为:CS FFFFH DS 0000HSS 0000H ES 0000HIP 0000H 指令队列空FR 0000H (禁止中断)因CS=FFFFH,IP=0000,所以8086/8088 将从地址FFFF0H 开始执行指令。
2-6.在总线周期的T1~T4状态,CPU 分别执行什么操作?在CPU 的读/写总线周期中,数据在哪个状态出现在数据总线上?答:CPU 在每个时钟周期内完成若干个基本操作,具体是:T1 状态:CPU 向多路复用总线上发送地址信息指出要寻址的存储单元或外设端口地址。
T2 状态:CPU 从总线上撤消地址,使总线的低16 位置为高阻抗状态,为传输数据作准备。
总线的高 4 位输出本总线周期状态信息。
这些状态信息用来表示中断允许状态、当前正在使用的段寄存器等。
T3 状态:CPU 在总线的高4 位继续输出总线周期状态信号。
在总线的低16 位出现由CPU 写出的数据,或者从存储器或I/O 端口读入的数据。
T4 状态:总线周期结束。
在CPU 的读/写总线周期中,数据在T3 状态出现在数据总线上。
2-7.8086/8088 读/写总线周期,微处理器是在( B )时刻采样READY信号,以便决定是否插入Tw 。
A.T2 B.T3 C.T3 下降沿 D. T2 上升沿2-8.8086/8088 系统中为什么要有地址锁存器?需要锁存哪些信息?答:因8086/8088 系统中地址线、数据线是复用的,所以要有地址锁存器锁存T1 状态输出的地址。
8086 系统锁存20 位地址及BHE 信号,8088 系统锁存20 位地址。
2-9.8086/8088 的最大模式系统配置与最小模式系统配置在结构上有何区别?总线控制器8288 的作用是什么?答:最大模式系统配置在结构上与最小模式系统的主要区别是增加了一个总线控制器8288和一个总线仲裁器8289。
总线控制器8288 的作用是:对来自8086/8088 CPU 的总线状态信号S2 、S1 、S0 译码,与输入控制信号AEN 、CEN 和IOB 相互配合,产生总线命令信号和总线控制信号。
2-10.关于8086 最大工作模式的特点描述正确的是( D )。
A.不需要总线控制器8288B.适用于单一处理机系统C.由编程进行模式设定D. M/IO 引脚不可以直接引用2-11.8086/8088有最小和最大模式两种工作模式,当( B )时为最小模式。
A.MN/ MX=OB.MN/ MX=l B.INTR=l D.HOLD="1"2-12.8086 最小工作模式和最大工作模式的主要差别是( D ).A.地址总线的位数不同C.数据总线位数不同B.I/O 端口数不同D.单处理器与多处理器的不同2-13.PC 机中地址总线的作用是( C )。
A.用于选择存储器单元B.用于选择进行信息传输的设备C.用于给存储器单元和I/O 设备接口电路的选择地址D.以上都不正确2-14.设当前SS=C000H,SP=2000H,AX=2355H,BX=2122H,CX=8788H,则当前栈顶的物理地址是多少?若连续执行PUSH AX,PUSH BX,POP CX 3 条指令后,堆栈内容发生什么变化?AX、BX、CX 中的内容是什么?答:物理地址=C0000H+2000H=C2000H;执行指令后,地址C000H:2001H内容是23H;地址C000H:2002H内容是55H;地址C000H:2003H内容是87H;地址C000H:2004H内容是88H;AX=2355H,BX=CX=8788H;2-15.8086/8088的控制标志位有( C )个。
A.lB.2C.3D.42-16.编程人员不能直接读写的寄存器是( C )。
A.DIB.CXC.IPD.SP2-17.设(AH)=03H,(AL)=82H,试指出将AL 和AH 中的内容相加和相减后,标志位CF、AF、OF、SF、IF 和PF 的状态。
答:(AH)=00000011H+(AL)=10000010H10000101CF=0、AF=0、OF=0、SF=1、IF 不确定和PF=0(AH)=00000011H_ (AL)=10000010H10000001CF=1、AF=0、OF=0、SF=1、IF 不确定和PF=12-18.8086 CPU 中的标志寄存器FR 中有哪些状态标志和控制标志?这些标志位各有什么含义?见教材。
2-19.BHE 信号的作用是什么?简述8086 系统中,访问存储器在读写一个字和字节的过程中,BHE 和A0的状态。