哈工大 专业课 复试 2016HITCS机试试题及答案含部分解析
- 格式:doc
- 大小:103.00 KB
- 文档页数:17
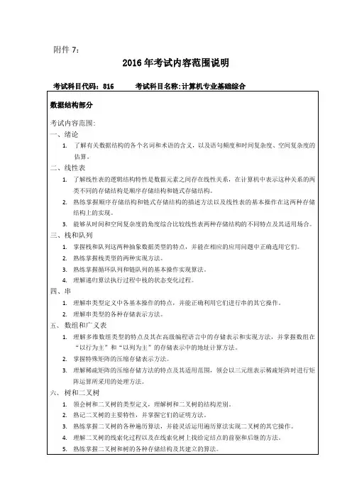
2016年哈工大计算机科学与技术专业854考研真题I.数据结构部分一、单项选择题1.具有2015个结点的完全二叉树,叶子节点个数为(1)。
A.1006B.1007C.1008D.10092.算术表达式a*(b+c)-d化为后缀表达式为(2)。
A.abcd+*-B.abc+*-dC.abc+*d-D.ab+c*d-3.某队列允许在某两端进入入队操作,但仅允许在一端进行出队操作,元素a、b、c、d、e依次入队,则不可能得到的顺序是(3)。
A.bacdeB.dbaceC.dbcaeD.ecbad4.在有N个叶子结点的哈夫曼树中,其结点总数为(4)。
A.不确定B.2N-1C.2N+1D.2N5.一个只有度为0和2的二叉树,有5个叶子结点,该二叉树最小层数是(5),最大层数是(5)。
A.3,4B.4,5C.5,6D.6,76.若邻接表中有奇数个边表结点,则一定是(6)。
A.图中有奇数个结点B.图中有偶数个结点C.图为无向图D.图为有向图7.下面给出的四种排序中(7)排序是不稳定性排序。
A.插入B.冒泡C.二路归并D.堆8.当初始序列已按关键字有序时,用直接插入算法进行排序,需要比较次数为(8)。
A.n-1B.log2nC.2log2nD.n29.设散列表中有m个存储单元,散列函数H(key)=key%p,则p最好选择(9)。
A.小于等于m的最大奇数B.小于等于m的最大素数C.小于等于m的最大偶数D.小于等于m的最大合数10.哈希查找中k个关键字具有同一哈希值,若用线性探测法将这k个关键字对应的记录存入哈希表中,至少要进行(10)次探测。
A.kB.k+1C.k(k+1)/2D.1+k(k+1)/2二、填空题11.在单链表中设置头结点的作用是,对于一个具有n个结点的单链表,在已知的结点*p后插入一个新结点的时间复杂度为,在给定值为x的结点后插入一个新结点的时间复杂度为。
12.完整的存储一个n*n对称矩阵所需的存储单元数为,采用上三角形式的压缩方式,存储一个对称矩阵所需的存储单元数为。
【哈尔滨工业大学】09年机电学院机械考研经验教训及10复习箴言(附经典问答,并实时更新!)09机电学院机械考研经验及10复习箴言(附经典问答)经历了09考研,经过初试、复试笔试、面试几关,最终被工大机电学院录取,回忆起来,经验教训不少,现将自己总结的经验教训写下来,望10年研友权当参考(附各种问题经典问答)初试:1. 专业课由机械设计和机械原理两科组成一张卷,各75分(07 08 09年均如此,03年改革之后基本如此)2. 专业课总体说来不是多难,没有怪题,偏题,但题量比较大,没有多少思考时间。
必须熟练到看一遍题目就会做的程度。
平时一定要多做题,记题型3. 建议<机械设计>课本用指定用书中的哈工大出版社出的那本(第四版),机械原理课本可以任选,本人用的是哈工大自己出的。
4. 必备复习资料:考试大纲,两本课本,哈工大自己出的两本辅导书(第二版),历年试题包括答案,辅导班的资料注:有了上面的资料完全就够了,不要整天在网上找一些看似有用的资料,如一些其它学校的课件,试题了等等。
工大机械专业的历年试题在<机械设计试题精选与答题技巧(第2版)>和<机械原理试题精选与答题技巧(第2版)>上都有,还有标准答案,没有必要在网上找,不全且没有答案.个人认为是在浪费时间5. 严格按照考试大纲复习,大纲上有的都有可能考,大纲上没有的前几年没有考,但09年考了个弹簧的小题,弄的大家怨气不小,不过,建议还是按照大纲复习,即使考了超纲的,也是小题,大题肯定不会考的6. 个人认为除了课本,最重要的就是历年试题和辅导资料了,当你研究过历年试题后会发现,虽然没有重题,但有许多重题型,特别是辅导资料上的例题。
7. 辅导班每年讲的都差不多一样,并且收费挺高,辅导三天300元。
如果有足够的钱,在哈尔滨,且不放心的话可以听,除此之外没有太大必要,辅导班一般就讲一次,每年的十一月份左右(09年有泄题嫌疑,因为09的辅导班资料上有个很边缘的题目今年竟然考了,我当时没有仔细看,考试的时候才后悔不已!)复试:1.复试分数与录取复试由笔试和面试两部分组成,共280分,其中笔试200分,面试80分,笔试和复试都单独设定合格线,低于合格线的考生将失去被录取的资格。
计算机网络试题及答案1一、单项选择题(每题2分,共计40分)1.一座大楼内的一个计算机网络系统,属于(B)A、PANB、LANC、MAND、W AN2.计算机网络中可以共享的资源包括(A)A、硬件、软件、数据、通信信道B、主机、外设、软件、通信信道C、硬件、程序、数据、通信信道D、主机、程序、数据、通信信道3.网络协议主要要素为(C )A、数据格式、编码、信号电平B、数据格式、控制信息、速度匹配C、语法、语义、同步D、编码、控制信息、同步4.计算机网络通信系统是(D)A、电信号传输系统B、文字通信系统C、信号通信系统D、数据通信系统5.在星型局域网结构中,连接文件服务器与工作站的设备是(D)A、调制解调器B、交换器C、路由器D、集线器6.在OSI七层结构模型中,处于数据链路层与运输层之间的是(B)A、物理层B、网络层C、会话层D、表示层7.完成路径选择功能是在OSI模型的(C)A、物理层B、数据链路层C、网络层D、运输层8.下列功能中,属于表示层提供的是(D )A、交互管理B、透明传输C、死锁处理D、文本压缩9.在TCP/IP协议簇的层次中,解决计算机之间通信问题是在(B)A、网络接口层B、网际层C、传输层D、应用层10.对局域网来说,网络控制的核心是(C)A、工作站B、网卡C、网络服务器D、网络互连设备11.使用匿名FTP服务,用户登录时常常使用( A )作为用户名。
A.anonymous B.主机的IP地址C.自己的E-mail地址 D.节点的IP地址12. 10Base-T以太网中,以下说法不对的是:(C)A.10指的是传输速率为10MBPS B.Base指的是基带传输C.T指的是以太网D.10Base-T 是以太网的一种配置13.在TCP/IP 参考模型中TCP协议工作在:( B )A.应用层 B.传输层C.互连层D.主机-网络层14.下列那一种软件不是局域网操作系统软件:( D )A.Windows NT Server B.NetwareC.UNIX D.SQL Server15.下列三类地址格式中B 类地址格式是:(10开头)A.B.C.D.16.下列哪个地址是电子邮件地址:( B )A. B.************C.192.168.0.100 D.。
数字信号处理(40分)一、填空题(每题2分,共20分)1. 窗函数法设计FIR 数字滤波器时,窗函数形状除了影响数字滤波器的阻带衰减外,还影响数字滤波器的。
2. 预设计一数字滤波器,要求模拟通带截止频率为25kHz ,阻带截止频率为50kHz ,转换为数字指标时选定抽样频率为500kHz ,则转换成的数字通带截止角频率为。
3. N 点基2时域抽选输入倒序输出顺序FFT 中复数乘法的运算次数为。
4. 设信号)2cos(2.0)2cos()(21t f t f t x ππ+=,Hz f Hz f 150,14021==,欲通过基2快速傅里叶变换对其进行频谱分析,如想分辨出两个频率成分,采样的数据点数最小应为多少?_________。
5. 离散线性移不变系统是稳定系统的充分必要条件是其系统的单位冲激响应h(n)应满足:_________________。
6. 具有线性相位特性的FIR 数字滤波器对系统的单位冲激响应h(n)的约束条件是(设长度为N ):________________。
7. 序列(),0||1n a u n a <<的Z 变换是:____________________。
8. 用双线性变换法将模拟滤波器的系统函数()1/a H s s =转换成数字滤波器的系统函数H(z) (设C=1)。
则H(z) =。
9. 序列x(n)的N 点DFT 是x(n)的Z 变换在单位圆(|Z|=1)上的N 点等间隔抽样,并且第一个抽样点在__________处。
10 两个有限长序列x 1(n),x 2(n),其长度分别为N 1=20,N 2=30;若要用周期卷积来计算其线性卷积,则周期卷积的周期最小可取为:___________。
二、选择题(每题2分,共20分)1. 两个有限长序列x 1(n),x 2(n),其长度分别为N 1=20,N 2=30;若要用基2 FFT 来计算其线性卷积,则FFT 点数最小可取为:___________。
1.垂直切纸机(要求控制速度和往复运动)可设计成凸轮机构我抽的就是这个题老师主要问我怎么选电机的功率了2.筛选半径不同的球3.百叶窗的设计4.抓取光盘5.洗碗1、本机主要有机架,洗涤,漂洗系统,传送链及电器等部件组成。
2、本机由减速机通过一对链轮运动,人工将碗碟插入输送带,碗碟首先进入循环温洗涤水区,由上下两排喷嘴洗涤水进行冲洗,接着进入热水循环冲洗区,由上下两排喷嘴洗涤水进行冲洗,最后,进入高温冲洗的漂洗区进行冲洗,洗净的碗碟由人工从输送带上取出。
3、电器:在设备上端有一个急停开关,在生产运作过程中若遇紧急情况时急停使用,故障排除后按复位键恢复正常工作状态。
在机器的出口端设置了限位机构,当碗碟到达终端,因故未取走时,输送带会自动停止。
6.割草机7.用机器从盒子里抽名单(不能重复)8.乒乓球发射机(考虑速度和旋度)一个高压气泵一个滚轮气泵把乒乓球从管子里喷出来滚轮在关口转动乒乓球经过滚轮就转起来了调整滚轮的位置可以发各种方向的旋转球上边再加一个球筐下边加一个左右摇头的装置就可以了或:9.打开窗帘的机构10.设计自动开关门的系统,就是人来了就开,人走了就关的那种门11.鱼缸久了里面很脏,设计一个装置,不把水倒出完成清理工作12.一个转轴,由电机控制。
要求实现正反转各360度,而且是到极限位置即反转(可用一个圆盘固定在轴上,开一个缝,下面有光源,正对的上面按一个传感器)13.人过去一次出一张卡片题一,鱼缸久了里面很脏,设计一个装置,不把水倒出而完成清理工作。
题二,一个转轴,由电机控制。
要求其实现正反转各360度,而且是到极限位置即反转。
第一题市场上有这种装置的成品,可上网看看第二题可用一个圆盘固定在轴上,开一条缝,下面有个光源,正对的上面安一个传感器,不说了,明白了吧1有个倒废水口冒臭气你设计个小装置,让它倒废水是能顺倒入而且里面臭气不外冒。
下水道的水管里通常有很多的废物产生的臭气,如何设计漏水的漏斗,使得当倒掉水时,水可以流出去,当没有水时,漏斗又可以阻止臭气上涌。
哈尔滨工业大学自主招生综合素质评价面试及试题指导一.哈尔滨工业大学综合素质评价性面试形式(一).个人陈述答辩式1.一对一谈话形式面试多轮一对一面试的形式,通常为考生与面试官一对一交流,并进行多轮,通常是三到五轮,类似车轮战,每轮的面试官都会为考生的表现独立打分,最后结果是综合各轮分数给出考生面试得分。
2.多对一谈话形式面试多对一(三对一)面试即一位考生同时面对三位或多位主考官,回答提问后综合几位考官的打分,给出考生的一个平均分作为考生面试得分。
3.多对一谈话形式面试多对多面试即多位考生同时面对多位考官,考生分成若干小组,每小组抽题,无组织自由参与问题的讨论。
考官考察每位考生在自由讨论中的表现,分别给每位考生打分。
个人陈诉答辩需注意的以下几点:面试时按10-20人分成大组,每次进入1名考生,接受3-5名面试官的集体面试,面试时间为每人10分钟。
首先进行自我介绍,接着考官会从考生的基本情况开始提问。
如:高中时学习情况如何?与老师和同学们关系?平时回家都做些什么农活?家里有没有兄弟姐妹?要报考这所学校的初衷是什么?等等,此时考生如实作答即可。
如果考生较多的情况下,可能就不了解最基本的情况,一般对考生基本情况的了解不会超过十五分钟。
如果时间充足,就会进入到考生基本素质的测试阶段。
主考官会就考生的知识储备、学习能力、心理素质等诸多方面的问题进行提问。
多数采取考官临场提问的方式,这些问题都比较开放,不需要考生思考和计算就能回答的问题。
比如,请谈谈你如何体现自己生活中的幸福感?你对琼瑶的小说有什么看法?等等。
考官也可能会准备一些题目,在面试的时候,要求考生回答这些问题。
为了公平、公正,在面试时,学校一般给考生一次更换题目的机会,但是,更换题目往往会对考生的得分情况产生负面的影响,所以,如果能够作答,尽可能的不要更换题目。
(二).场景化面试场景面试一般用于英语场景测试中,即考官给出一个对话的场景,让多个考生共同参与。
哈尔滨工程大学计算机科学与技术学院计算机专业基础综合自命题数据结构计算机组成原理历考研真题汇编新编 Document number【980KGB-6898YT-769T8CB-246UT-18GG08】目 录说明:2016年公布的专业目录中,科目名称改为“816计算机专业基础综合(自命题①数据结构,②计算机组成原理)”,本书收录2001~2008年的真题,以供参考。
哈尔滨工程大学计算机科学与技术学院816计算机专业基础综合(自命题①数据结构,②计算机组成原理)历年考研真题汇编 最新资料,WORD 格式,可编辑修改!哈尔滨工程大学2003年数据结构试题一、判断题(每小题一分,共十分)1.数据结构,数据元素,数据项在计算机中的映象(表示)分别称为存储结构,结点,数据域。
对2.线性表的逻辑顺序与存储顺序总是一致的。
错3.广义表的表头或是元素或是一个广义表,而表尾总是一个广义表。
对4.拓扑排序是一种内部排序的算法。
错5.字符串是一种特殊的线性表,其特殊性体现在数据元素是一个字符。
对6.若线索二叉树有n个结点,则必有n+1条不空的指向树中结点的线索。
错7.稀疏矩阵的压缩存储方法一般有三元组和十字链表两种。
对8.在AOE网中,一定有不止一条关键路径。
错9.二维数组是其数据元素为线性表的线性表。
对10.一个栈的输入序列是12345,则输出序列43512是可能的。
错二、单项选择(每小题2分,共20分)1.数据结构从逻辑上可以分成线性和非线性两种结构。
2.哈希(Hash)法查找的基本思想是根据关键字值来决定记录的存储位置。
3.利用栈求表达式((A-B)-C)-(D-(E-F)),操作数栈须有 4 项。
4.图的广度优先搜索算法类似于二叉树的按层遍历操作。
5.在所有排序方法中关键字比较次数与记录初始排列次序有关的是插入排序。
6.二维数组A的行下标从1到8,列下标从1到10,若每个元素占3个单元,则该数组按“以列序为主序”存放时,A[5][8]的起始位置是 180 7.表达式a*(b+c)-d的后缀表示(逆波兰式)是 abc+*d-8.在一个具有n个结点的单链表中查找,查找成功时需要平均计较(n+1)/2 结点。
/** Theme:2015HIT复试机试试题、答案及部分解析* Author:HITCS* Modify:Biechuyangwang(心理咨询木木)* Remark:如有疑问2018HIT群里提问或私聊,改错题不想写,有兴趣可以私聊*/试卷:2015-HITCS单项选择(130分)1.设A,B为集合,使下列两式A\B=∅和(A∪B)\B=(A\B)∪B同时成立的虫咬条件时什么?A.A⊆BB.B⊆AC. A=BD.A=B=∅2.若映射f和g的合成g·f是双射,则下列论断哪个是正确的?A.f和g都是双射B.f是单射,g是满射C.f是满射,g是单射D.以上论断都不对3.设A={1,2,3},则A上可以定义多少个自反的二元关系?A.16B.32C.64 2^(3*(3-1))D.1284.设A={1,2,3},则A上至多可以定义多少个等价关系?A.4B.5 {123}{12,3}{13,2}{23,1}{1,2,3}C.6D.75.自然数集N是可数的,则N*N是否可数?N的幂集2^N是否可数?A.可数,可数B.可数,不可数C.不可数,可数D.不可数,不可数6.设A,B,C为任意集合,则下列论断哪个是正确的?A.若A∈B,B⊆C,则A⊆CB.若A⊆B,B∈C,则A∈CC.若A∈B,B⊆C,则A∈C (A是一个类型为集合的元素)D.若A⊆B,B∈C,则A⊆C7.设d=(d1,d2,…,dn),其中di为非负整数,i=1,2,…,n。
若存在n个顶点的(简单)无向图,使得顶点vi的度为di,则称d是可图解的。
下面给出的各序列中哪个是可图解的?A.(1,1,1,2,3)B.(1,2,2,3,4,5)C.(1,3,3,3)D.(1,3,3,4,5,6,6)8.再一次危机擂台赛中,双方各出n名选手。
比赛的规则是双方各自排个次序,设甲方排定的次序为x1,x2,…,xn,乙方排定的次序为y1,y2,…,yn。
哈⼯程考研复试复试微机原理试题模拟试卷(⼀)(说明:题中⽤到8255、8254控制定时可查阅)⼀、选择题(15分,每⼩题1分)下列每⼩题提供的多个答案中,只有⼀个正确。
请选择正确答案的编号(A、B、C…)填⼊相应的横线上。
1、已知[X]补,求[1/4X]补的⽅法是。
A、[X]补连同符号位求反加1B、[X]补算术右移2位C、[X]补算术左移2位D、[X]补逻辑右移2位2、下列关于微处理器的说法不正确的是。
A、程序计数器PC是控制程序有序执⾏的关键性部件B、堆栈的进出原则是先进后出,⽽指令队列的进出原则则是先进先出C、输⼊/输出指令是任何微处理器必有的指令D、CPU由运算器和控制器组成3、80486与80386相⽐,主要改进之⼀是。
A、新增了保护虚拟地址⽅式下的⼀种⼦⽅式,即虚拟8086⽅式B、采⽤了超标量和超流⽔线结构C、增加了浮点协处理器部件FPU和⽚内⾼速缓存CacheD、采⽤了RISC技术和乱序执⾏技术4、80X86CPU⽤于中断请求输⼊的引脚信号是。
A、INTR和NMIB、INI和NMIC、INTR和INT AD、INTE和IRET5、下列指令执⾏后,不能使AL和进位CF同时清0的指令是。
A、XOR AL,ALB、OR AL,00HC、AND AL,00HD、SUB AL,AL6、下列指令中,含有⾮法操作数寻址的指令是。
A、MOV EAX,10HB、IN EAX,DX7、若已知(SP)=2000H,(AX)=0020H,则执⾏指令PUSH AX后,(SP)和((SS):(SP))的值分别为。
A、2002H,00HB、1FFEH,00HC、1FFEH,20HD、2002H,20H8、80486总线采⽤的是⑴,⼀个最基本的总线周期由⑵个时钟周期(T状态)组成。
(1)A、同步总线协定B、半同步总线协定C、异步总线协定(2)D、2 E、3 F、49、8255A中⼯作在⽅式1输⼊时,其中断允许控制位INTE的开/关是通过对的按位置位/复位操作完成的。
哈尔滨工业大学硕士研究生入学面试试题题库1. 为满足测量精度的要求,选择测量仪表应考虑其哪两项技术指标?为什么?答:两项技术指标是仪表精度等级与仪表量程。
从仪表精度等级的定义?%≥悖健?100%可见.对于给定的仪表精度等级?,仪表量程越小,最大量程误差也越小.及测量精度不仅取决于仪表精度等级,也与所选仪表的量程有关.因此,选择仪表时,应尽量使被测量靠近满度值,至少 .2. 在10次等精度测量列、、、中,测量列算术平均值的标准差为单词测量值标准差的多少倍?答: 倍.(根据公式 = )3. 测量数据粗大误差的判别准则有哪些?使用时是否有限制条件?答:有拉依达准则(准则)与格罗布斯准则,当测量次数时,拉依达准则失效。
4. 误差按其出现规律可分为几种,他们与准确和精密有什么关系?答:误差按出现规律可分为三种,即系统误差、随机误差和粗大误差。
(1)系统误差反应测量结果的准确度。
系统误差越大,准确度越低,系统误差越小,准确度越高。
(2)随机误差表现了测量结果的分散性,通常用精密度表征随机的大小。
随机误差越大,精密度越低,随机误差越小,精密度越高,即表明测量的重复性越好。
(3)从性质上来看,粗大误差并不是单独的类别,它本身及可能具有系统误差的性质,也可能具有随机误差的性质。
5. 什么是平衡电桥?什么是不平衡电桥?各有什么特点?答:若电桥输出电压为零,则称电桥处于不平衡状态。
在整个测量过程中,由于桥臂电阻受被测参数的变化而变化,致使电桥始终处于不平衡状态,并通过测量不平衡电桥输出大小来测量被测参数的电桥,称为不平衡电桥。
在测量过程中,桥臂电阻受被测参数的变化而变化,致使电桥处于不平衡状态,但通过调节另一桥臂的可调电阻使电桥重新恢复平衡,并通过测量电桥平衡时另一桥臂的可调电阻大小来测量被测参数的电桥,成为不平衡电桥。
平衡点桥的测量精度较高:不平衡电桥的响应速度较快。
6.仪表放大器与一般放大器相比,具有哪些优点?应用在哪些场合?答:仪表放大器与一般放大器相比具有以下优点:(1)输入阻抗高(2)抗共模干扰能力强(即共模抑制比大)(3)失调电压与失调电压漂移低、噪声低、闭环增益稳定性好;(4)增益可变,即可由内部预置,也可由用户通过引脚内部设置或者通过与输入信号隔离的外部增益电阻设置。
硕士研究生入学考试初试专业课资料
计算机专业基础
计算机考研历年真题(1991年-2008年) 友情分享!余人玫瑰手留余香!
第 3 页共 3 页
第共
第 3 页共 3 页
七、依次读入数据元素序列{a,b,c,d,e,f,g}j进栈每进一个元素,机器可要求下一个元素进栈或弹栈,如此进行则栈空时弹出的元素构成的序列是以下那些序列?(
{d ,e,c,f,b,g,a}, {f,e,g,d,a,c,b}
(低电平有效)作访作读
作读写命令信号(高电平为读,低电平为写)。
有一系统程序编译后为
根数据线,允许输出,允许写,片选
允许写,
允许输出,片选
允许输出,片选,允许写。
机电工程学院2016年硕士研究生入学考试复试大纲适用学科:机械工程、机械制造及其自动化、机械电子工程、机械设计及理论、航空宇航制造工程一、复试要求:统考生须参加复试。
要求考生系统深入地掌握所学过的每一门基础课和技术基础课的基本知识,基本理论和基本设计计算方法,并能灵活运用,具有运用这些知识分析问题和解决问题的能力。
二、复试分数与录取复试由笔试和面试两部分组成,共350分,其中笔试200分,面试150分。
笔试和复试都单独设定合格线,低于合格线的考生将失去被录取的资格。
合格线以上的考生最后按初试4门科目成绩+复试成绩的排序进行录取。
三、复试笔试内容大学物理、理论力学、材料力学、电工技术、电子技术、金属工艺学、计算机原理、自动控制原理、测试技术与仪器、机械制造技术基础10门课程为一张试卷,考生根据自己情况任选其中六门答题,每门33.3分,合计200分,考试时间180分钟。
多答科目者,只取高分数的六门成绩之和。
大学物理部分a.机械运动的描述:物质和运动、时间和空间、质点和刚体、参考系和坐标系等基本概念,质点和刚体运动的描述,相对运动。
b.动量和动量守恒:惯性和质量,动量和动量守恒定律,动量的时间变化率,动量定理,非惯性系和惯性系,动量守恒。
c.角动量和角动量守恒:角动量和角动量守恒定律,质点系角动量,转动惯量,角动量的时间变化率,转动定律,角动量定理,质点系角动量守恒定律。
d.能量和能量守恒:动能,功,动能定理,势能,机械能守恒定律,能量守恒。
e.机械振动:简谐振动,阻尼振动,受迫振动,共振,振动的合成,振动的分解,傅立叶变换,两自由度振动。
f.机械波:平面简谐行波,波的干涉,驻波,波包,群速,多普勒效应。
g.相对论:狭义相对论的基本假设,狭义相对论运动学,狭义相对论动力学。
h.静电场:电荷,库仑定律,静电场的场强,高斯定理,静电场的环路定理和电势,静电场中的导体,电容,静电场中的电介质,静电场的能量。
哈工大专业课复试2016HITCS机试试题及答案含部分解析/** Theme:2016HIT复试机试试题、答案及部分解析* Author:HITCS* Modify:Biechuyangwang(心理咨询木木)* Remark:如有疑问2018HIT群里提问或私聊,改错题不想写,有兴趣可以私聊*/试卷:2016-HITCS单项选择(120分)1.(2分)在OSI参考模型中,实现路由功能的是A. 会话层B. 传输层C. 网络层D. 数据链路层2.(2分)在TCP/IP协议栈中,提供无连接服务的传输层协议是A. IPB. ICMPC. TCPD. UDP3.(2分)802.11无线局域网的MAC协议是A. CDMAB. TDMAC. CSMA/CD(载波监听多路访问/碰撞检测)D. CSMA/CA(无线局域网协议,通过ACK信号来避免冲突)4.(4分)已知SC(S#, C#, Score)关系的元组,如下所示{,,, , , , , , , }。
关于“SELECT S# FROM SC WHERE C#='C1' and C#='C3';”下列说法正确的是_____ 。
A. 该查询结果中的元组为{ S1, S5 };B. 该查询结果中的元组为{ S1, S2, S3, S5 };C. 该查询结果中的元组为{ S1 };D. 该查询结果中的元组为{ S5 };E. 以上说法都不正确;(结果应该为空集)5.(5分)在老北京的一个胡同的大杂院里,住着4户人家,巧合的是每家都有一对双胞胎女孩。
这四对双胞胎中,姐姐分别是ABCD,妹妹分别是abcd。
一天,一对外国游人夫妇来到这个大杂院里,看到她们8个,忍不住问:“你们谁和谁是一家的啊?”B说:“C的妹妹是d。
”C说:“D的妹妹不是c。
”A说:“B的妹妹不是a。
”D说:“他们三个人中只有d的姐姐说的是事实。
”如果D的话是真话,下面哪个判断是正确的?(若B是d的姐姐,结合B的陈述,推出矛盾;若C是d的姐姐,结合BD的陈述,推出矛盾;所以根据D的话,依次确定A是d的姐姐,D是c的姐姐,B是b的姐姐,C是a的姐姐)A. D和a是双胞胎B. C和b是双胞胎C. B和c是双胞胎D. A和d是双胞胎6.(2分)6. 设N是自然数集合(0∈N),f:N→N×N,f(n)=(n,n+1),则f 满足下列哪个性质?A. f 既是单射也是满射,即双射;B. f 既不是单射也不是满射;C. f 是单射但不是满射;(值域覆盖不到全部值,例如1,故不是满射)D. f 不是单射但是满射。
哈⼯⼤专业课复试2014HITCS机试/** Theme:2014HIT复试机试试题、答案及部分解析* Author:HITCS* Modify:Biechuyangwang(⼼理咨询⽊⽊)* Remark:如有疑问2018HIT群⾥提问或私聊,改错题不想写,有兴趣可以私聊*/试卷:2014-HITCS单项选择1.化简(A∪(B\C)∩A)∪(A\(B∩C)∪(A∩B∩C))A.A∪BB.A∪CC.AD.B2.已知A△B={1,2,3},A△C={2,3,4},若2∈B,则A.1∈CB.2∈CC.3∈CD.4∈C3.设A,B为集合,使下列两式A\B=B\A和(A\B)∪B=(A∪B)\B成⽴的充要条件是什么?A.A?BB.B?AC.A=BD.A=B=?4.设A={1,2,3},则A上可以定义多少个⾃反且对称的⼆元关系?A.8B.27C.64D.5125.若R={(1,4),(2,3),(3,1),(4,3)},则传递闭包R+中不包含哪个序对?A.(1,1)14 43 31B.(1,2)C.(1,3)14 43D.(1,4)146.设V={a,b,c,d},则与V构成强连通图的边集是哪个?选D7.⽆向图G的边数q=16,3个4度顶点,4个3度顶点,其余顶点的度均⼩于3,则G中⾄少有多少个顶点?A.15B.14C.11 16*2-3*4-4*3=8 8度是由4个度为2的顶点构成,所以顶点和为11D.108.设d1,d2,…,dn为p个互不相同的正整数,则是否存在⼀个p阶的(简单)⽆向图G,使得G的各个顶点的度数序列恰好为d1,d2,…,dp?A.存在B.不存在(度不肯能⼤于等于p)C.不确定D.以上结论都不对9.15个学⽣,每个学⽣向其他学⽣中的3个学⽣各送⼀张贺年卡,则能否使得每个学⽣收到的卡均来⾃其送过卡的相同⼈?A.能B.不能(只有4的倍数才可能)C.不确定D.以上结论都不对10.⼀个平⾯连通图有9个顶点,它们的度数分别为:2,2,2,3,3,3,4,4,5,则此图共有多少个⾯?A.5B.6C.7 28/2+2-9D.811.设A={1,2},则A上可以定义多少个等价关系和偏序关系?A.2,3 (等价关系等于划分个数;偏关系个数:恒等1个,恒等加⼀个序偶2个共3个)B.2,4C.3,3D.3,212.设R为实数集,映射f:R→R,g:R→R,且f(x)=2x+1,g(x)=x/2,则f与g的合成映射是?A.满射,不是单射B.单射,不是满射C.双射D.不舍满射,不是单射13.答案D14.设⽆向树T有7⽚叶⼦,其余顶点的度数均为3,则满⾜此条件的⾮同构的⽆向树T的个数有多少?A.2 (⽆向树的度是出度⼊度和,⽆向树的同构问题与⽆向图的同构问题类似)B.3C.4D.515.设G=(V,E)是⼀个(p,g)图,每个顶点的度均为3且q=2p-3,则下列结论哪个正确?A.G⼀定是欧图B.G⼀定是平⾯图C.G⼀定是欧拉图D.G⼀定是哈密顿图(3p=2q 得p=6 q=9 G是n(n≥3)阶⽆向简单图,如果G中任何⼀对不相邻的顶点度数之和都⼤于等于n,则G是哈密顿图。
哈理⼯复试真题.doc.deflate ⼀、液压部分(⼀)选择1. 液压油的粘度( 2 )(1)随压⼒的增⼤⽽增⼤,随温度的增⼤⽽增⼤;( 2 ) 随压⼒的增⼤⽽增⼤,随温度的增⼤⽽减少;(3)随压⼒的增⼤⽽减少,随温度的增⼤⽽增⼤;(4)随压⼒的增⼤⽽减少,随温度的增⼤⽽减少。
2. 液压系统的⼯作压⼒取决于( 3 )(1)液压泵的额定压⼒;(2)溢流阀的调定压⼒;(3)系统的负载;(4)液压油的粘度。
3. 冲击⽓缸的⼯作特点是( 2 )(1)动能⼤,⾏程长;(2)动能⼤,⾏程短;(3)动能⼩,⾏程长;(4)动能⼩,⾏程短.。
4. 溢流阀起到安全作⽤的回路是( 1 )(1)进⼝节流调速回路;(2)出⼝节流调速回路;(3)旁路节流调速回路;(4)进出⼝同时节流调速回路。
5. 通过调速阀的流量( 2 )(1)只取决于开⼝⾯积⼤⼩,⽽与负载⽆关;(2)只取决于开⼝负载⼤⼩,⽽与开⼝⾯积⽆关;(3)与开⼝⾯积和负载⼤⼩均有关;(4)与开⼝⾯积和负载⼤⼩均⽆关。
6、液压泵的理论流量( 1 )(1)取决于结构参数及转速、⽽与压⼒⽆关。
(2)取决于结构参数、转速及压⼒。
(3)取决于结构参数及压⼒、⽽与转速⽆关。
(4)取决于压⼒及转速、⽽与结构参数⽆关。
7、⽓压传动的突出特点是( 2 )(1)反应快,动作稳定性好;(2)反应快,动作稳定性差;(3)反应慢,动作稳定性好;(4)反应慢,动作稳定性差。
8、图⽰⽓路为(1 )(1)“与门”⽓路; a(2)“或门”⽓路;(3)“或⾮”⽓路;(a、b为输⼊信号,s为输出信号)(4)“与⾮”⽓路。
9、图⽰图形符号为(2 )(1)溢流阀;(2)减压阀;(3)顺序阀;(4)平衡阀。
10.差动连接回路是:( 1 )(1)增速回路,负载能⼒⼩;(2)减速回路,负载能⼒⼩;(3)增速回路,负载能⼒⼤;(4)减速回路,负载能⼒⼤。
11.伯努利⽅程反应的是:( 3 )(1)质量守恒;(2)动量守恒;(3)能量守恒;(4)能量矩守恒。
/** Theme:2016HIT复试机试试题、答案及部分解析* Author:HITCS* Modify:Biechuyangwang(心理咨询木木)* Remark:如有疑问2018HIT群里提问或私聊,改错题不想写,有兴趣可以私聊*/试卷:2016-HITCS单项选择(120分)1.(2分)在OSI参考模型中,实现路由功能的是A. 会话层B. 传输层C. 网络层D. 数据链路层2.(2分)在TCP/IP协议栈中,提供无连接服务的传输层协议是A. IPB. ICMPC. TCPD. UDP3.(2分)802.11无线局域网的MAC协议是A. CDMAB. TDMAC. CSMA/CD(载波监听多路访问/碰撞检测)D. CSMA/CA(无线局域网协议,通过ACK信号来避免冲突)4.(4分)已知SC(S#, C#, Score)关系的元组,如下所示{<S1, C1, 80>,<S1, C2, 90>,<S1, C3, 60>, <S2, C1, 75>, <S2, C2, 80>, <S3, C2, 85>, <S3, C3, 75>, <S4, C2, 80>, <S5, C3, 50>, <S5, C1, 85>}。
关于“SELECT S# FROM SC WHERE C#='C1' and C#='C3';”下列说法正确的是_____ 。
A. 该查询结果中的元组为{ S1, S5 };B. 该查询结果中的元组为{ S1, S2, S3, S5 };C. 该查询结果中的元组为{ S1 };D. 该查询结果中的元组为{ S5 };E. 以上说法都不正确;(结果应该为空集)5.(5分)在老北京的一个胡同的大杂院里,住着4户人家,巧合的是每家都有一对双胞胎女孩。
这四对双胞胎中,姐姐分别是ABCD,妹妹分别是abcd。
一天,一对外国游人夫妇来到这个大杂院里,看到她们8个,忍不住问:“你们谁和谁是一家的啊?”B说:“C的妹妹是d。
”C说:“D的妹妹不是c。
”A说:“B的妹妹不是a。
”D说:“他们三个人中只有d的姐姐说的是事实。
”如果D的话是真话,下面哪个判断是正确的?(若B是d的姐姐,结合B的陈述,推出矛盾;若C是d的姐姐,结合BD的陈述,推出矛盾;所以根据D的话,依次确定A是d的姐姐,D是c的姐姐,B是b的姐姐,C是a的姐姐)A. D和a是双胞胎B. C和b是双胞胎C. B和c是双胞胎D. A和d是双胞胎6.(2分)6. 设N是自然数集合(0∈N),f:N→N×N,f(n)=(n,n+1),则f 满足下列哪个性质?A. f 既是单射也是满射,即双射;B. f 既不是单射也不是满射;C. f 是单射但不是满射;(值域覆盖不到全部值,例如1,故不是满射)D. f 不是单射但是满射。
7.(5分)王小红、叶小白、徐小橙三位同学在商店门口不期相遇,忽然,她们之中背红色挎包的一位说“真有趣,我们三人挎的包,一个是白色,一个是红色,一个是橙色,可没有一个人挎的包和自己的名字所代表的颜色相同”,叶小白立即说“一点不错”。
根据以上条件,判断以下哪项为真?A.王小红、叶小白、徐小橙的挎包颜色分别为橙色、红色、白色的(小白不是背红包的)B.王小红、叶小白、徐小橙的挎包颜色分别为白色、红色、橙色的C.王小红、叶小白、徐小橙的挎包颜色分别为橙色、白色、红色的D.王小红、叶小白、徐小橙的挎包颜色分别为白色、橙色、红色的8.(2分)1.若图G的色数(或顶点色数)为k,则G中至少有多少条边?A. k(k-1);B. k(k+1);C. k(k+1)/2;D. k(k-1)/2。
(理解为完全图,同一个顶点对应的边为不同色)9.(2分)4. 设V={v1,v2,…,vp},计算以V为顶点集的无向图的个数有多少?A. 2^(p(p-1)/2);(完全图中所有边都有0/1两种状态)B. 2^(p(p-1));C. p(p-1)/2;D. p(p-1)。
10.(2分)3. 设G是一个无三角形的(p,q)平面图,则下列哪一个结论正确?A. q=3p-6B. q=4p-2;C. q≤2p-4;(不含三角形,代表每个面的度<=4,故4r>=2e 带入v-e+r=2 2v-2e+e>=4 e<=2v-4)D. q≤3p-6。
11.(2分)站点A、B、C通过CDMA共享链路,A、B、C的码片序列(chipping sequence)分别是(1, 1, 1, 1)、(1, -1, 1, -1)和(1, 1, -1, -1)。
若C从链路上收到的序列是(2, 0, 2, 0, 0, -2, 0, -2, 0, 2, 0, 2),则C收到A发送的数据是(与A码片的规格化内积)A. 000B. 101C. 110D. 11112.(4分)关于索引的下列说法正确的是_______A. 在任何情况下,用索引进行查询都比不用索引进行查询要快;B. 执行一条查询语句,当有索引时,DBMS总是首先在索引中查找,然后根据索引中的指针到主文件中查找。
C. 索引是DBMS自动建立和维护的,DBA或者用户无需建立也不能建立索引。
D. 主索引是DBMS自动建立和维护的,关于其他数据项上的索引需要DBA来建立,DBMS 可自动维护DBA建立的索引。
13.(2分)在一个采用CSMA/CD协议的网络中,传输介质是一根完整的电缆,传输速率为1 Gbps,电缆中的信号传播速度是200 000 km/s。
若最小数据帧长度减少800比特,则最远的两个站点之间的距离至少需要A. 增加160 mB. 增加80 mC. 减少160 mD. 减少80 m(最小帧长为两倍的传输时延的传输数据量)14.(5分)一个热力站有5个阀门对外送蒸汽。
使用这些阀门必须遵守以下操作规则:Ⅰ、如果开启1号阀,那么必须同时开启2号阀并且关闭5号阀。
Ⅱ、如果开启2号阀,或者5号阀,则要关闭4号阀。
Ⅲ、不能同时关闭3号阀和4号阀。
现在要打开1号阀,同时要打开的阀门是哪两个?A. A. 2号阀和4号阀B. B. 2号阀和3号阀C. C. 3号阀和5号阀D. D. 4号阀和5号阀15.(2分)若某路由器在MTU=512 B的链路上转发一个DF=0、总长度为1500 B的IP数据报时,需要对其进行分片,则最少分片数是A. 3B. 4(1500/492)C. 5D. 616.(2分)若某通信链路的数据传输速率为2400 bps,采用4相位调制,则该链路的波特率是A. 600波特B. 1200波特C. 4800波特D. 9600波特17.(5分)如右图所示E-R图,,“is Composed of”是一个联系,下列描述其蕴涵的规则,正确的是_____________。
A. 一个Item可以由一个或多个其他Item构成;B. 一个Item只能由另一个Item构成;C. 一个Item可由多个其他Item构成,也可以不由任何Item构成;D. 一个Item可以构成至少一个其他的Item;18.(4分)满足下列条件的函数依赖集被称为是________。
条件为:每个函数依赖的右部都是单一属性,且没有多余的函数依赖,且每个函数依赖的左部没有多余的属性。
A. 逻辑蕴涵B. 属性闭包C. 函数依赖集的闭包D. 最小覆盖19.(5分)假设一个元组在子查询1中出现m次,在子查询2中出现n次,则下列说法正确的是_______A. 该元组在“子查询1 Union 子查询2”中出现m + n次;B. 该元组在“子查询1 Except All 子查询2”中出现m –n次;C. 该元组在“子查询1 Union All 子查询2”中出现max(m,n)次;D. 该元组在“子查询1 Except 子查询2”中出现0次;20.(2分)在OSI参考模型中,自下而上第一个提供端到端服务的层次是A. 数据链路层B. 传输层C. 会话层D. 应用层21.(5分)北京、上海、广东、四川和辽宁每队都参加了两次足球联赛。
(1)每次联赛只进行了四场比赛:北京对上海、北京对辽宁、广东对四川、广东对辽宁(2)只有一场比赛在两次联赛中胜负情况保持不变。
(3)北京是第一次联赛的冠军。
(4)在每一次联赛中,输一场即被淘汰,只有冠军一场都没输。
(5)每场比赛都不会有平局的情况请问谁是第二次联赛是冠军?A. 北京B. 上海C. 广东D. 四川E. 辽宁22.(2分)设X={1,2,3},则X上具有多少个反自反且反对称性的二元关系?A. 9B. 27(3^(n*(n-1)/2) ):C. 32D. 6423.(2分)设G是一个(p,q)连通图,则G中至少有多少个圈?A. p-q+1;(随便画个图)B. q-p+1;C. q-p;D. p-q。
24.(2分)环R的唯一一个左幺元满足下面哪一个条件?A. 一定是右幺元;(环有一个二元运算是交换群,所以必然是独异点,必然含幺元)B. 不一定是幺元;C. 一定是一个左零因子;D. 不一定是右消去元。
25.(2分)9. 下面联结词集合中不完备的是哪一个?。
A. {非,合取,析取,蕴含,等价};B. {与非};C. {合取,析取};(没有非的就一定不是完备集,与非或非自己就是最小完备集)D. {非,蕴含}。
26.(2分)主机甲与主机乙之间使用后退N帧协议(GBN)传输数据,甲的发送窗口尺寸为1000,数据帧长为1000字节,信道带宽为100 Mbps,乙每收到一个数据帧立即利用一个短帧(忽略其传输延迟)进行确认。
若甲乙之间的单向传播延迟是50 ms,则甲可以达到的最大平均数据传输速率约为A. 10 MbpsB. 20 MbpsC. 80 Mbps (1000*1000*8/(2*50*0.001)≈80Mbps)D. 100 Mbps27.(2分)某自治系统内采用RIP协议,若该自治系统内的路由器R1收到其邻居路由器R2的距离矢量,距离矢量中包含信息<net1, 16>,则能得出的结论是A. R2可以经过R1到达net1,跳数为17B. R2可以到达net1,跳数为16C. R1可以经过R2到达net1,跳数为17D. R1不能经过R2到达net128.(2分)在无噪声情况下,若某通信链路的带宽为3 kHz,采用4个相位、每个相位具有4种振幅的QAM调制技术,则该通信链路的最大数据传输速率是A. 12 kbpsB. 24 kbps(2*w*log2 N)C. 48 kbpsD. 96 kbps29.(2分)15. Cayley定理指出,任何一个群都同构于下面群中的哪一个?A. 抽象的群;B. 整数加群;C. 正有理数群;D. 左变换构成的群。