EXCEL在人事档案管理中的应用
- 格式:ppt
- 大小:377.00 KB
- 文档页数:13
如何用Excel进行人力资源数据管理在当今数字化的时代,人力资源管理也越来越依赖于数据的支持和分析。
Excel 作为一款广泛使用的电子表格软件,具有强大的数据处理和分析功能,能够为人力资源管理提供有效的帮助。
下面将详细介绍如何用 Excel 进行人力资源数据管理。
一、准备工作在开始使用 Excel 进行人力资源数据管理之前,首先需要明确管理的目标和需求。
例如,是要管理员工的基本信息、考勤记录、绩效评估结果,还是薪酬数据等。
根据具体的需求,设计相应的数据表格结构。
接下来,打开 Excel 软件,创建一个新的工作簿。
为了方便管理和查找,可以将工作簿命名为与人力资源管理相关的名称,比如“人力资源数据管理xlsx”。
二、员工基本信息管理1、设计表格在第一个工作表中,创建员工基本信息表格。
通常包括以下列:员工编号、姓名、性别、出生日期、部门、职位、入职日期、联系电话、电子邮箱等。
2、数据录入按照设计好的表格结构,依次录入员工的基本信息。
在录入数据时,要确保数据的准确性和完整性。
3、数据验证为了保证数据的规范性和有效性,可以使用Excel 的数据验证功能。
例如,对于性别列,可以设置数据验证为“男”或“女”;对于入职日期列,可以设置数据格式为日期格式,并限制输入的日期范围。
4、排序和筛选录入完数据后,可以根据需要对数据进行排序和筛选。
例如,按照入职日期的先后顺序对员工进行排序,或者筛选出某个部门的员工信息。
三、考勤数据管理1、新建工作表在第二个工作表中,创建考勤数据表格。
包括员工编号、姓名、日期、上班时间、下班时间、迟到时间、早退时间、旷工情况等列。
2、数据录入每天或每周将员工的考勤数据录入到表格中。
3、公式计算使用 Excel 的公式功能,计算员工的迟到时间、早退时间和旷工情况。
例如,可以使用“IF”函数判断员工的上班时间是否晚于规定时间,从而计算出迟到时间。
通过对考勤数据的分析,可以了解员工的出勤情况,发现潜在的问题,并采取相应的措施。
EXCEL在人事管理方面的运用首先打开excel工作表,录入人员信息,具体项目依各自情况而定.如下图:接下来请您不要急着录入人员信息,我们要对一些信息项进行函数设置,以便系统可以自动生成相关信息,这会使我们的工作产生事半功倍的效果。
1、性别、出生月日、年龄的自动填充功能设置我们先对“性别”“出生年月”“年龄”进行函数设置。
当我们输入某人身份证号码时,系统便会自动生成“性别”,“出生年月”及“年龄”,这样就减少了我们录入的工作量。
请分别选择性别、出生月日、年龄信息项单元格输入下列公式:(1)性别: =IF(MOD(IF(LEN(E3)=15,MID(E3,15,1),MID(E3,17,1)),2)=1,"男","女")含义:“LEN(E3)=15”表示看E3中是否有15个字符;“MID(E3,15,1)”表示在E3中从第15位开始提取1位字符;“MOD(MID(),2)=1”表示提取的字符除以2余数为1;“IF(LEN(E3)=15,MID(E3,15,1),MID(E3,17,1)”表示看E3中是否够15个字符,如果够就从第15个字符开始取1个字符,如果不够15个字符就从第17个字符开始取1个字符。
我们的身份证号码一般是15位或18位。
“IF(MOD(IF(LEN(E3)=15,MID(E3,15,1),MID(E3,17,1)),2)=1,"男","女"”表示所取字符除以2如果余数为1显示男,否则显示女。
(2)出生年月: =DATE(MID(E3,7,4),MID(E3,11,2),MID(E3,13,2))含义:DATE(YEAR,MONTH,DAY);“MID(E3,7,4)”表示在E3中从第7个字符开始连续取4个字符表示年,用类似的表示方法一个人的出生年月日便可以通过函数设置表示出来,如果为了看起来方便,我们可以将单元格格式设置成年、月、日的日期格式,这样显示的结果会非常容易理解。
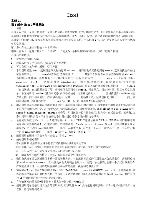
Excel案例01第1部分 Excel基础概念1.名称名称可以代表一个单元格或者一个单元格区域,或者是常量,公式。
名称的定义:选中需要命名的单元格或区域,在界面左上角名称框中输入名称后回车;名称的删除:插入-名称-定义,选中需要删除的名称点击删除按钮,点确定.名称的引用:需要引用某单元格时输入该单元格的名称:=名称第1步:选中需要命名的某个单元格或单元格区域。
第2步:在左上角名称框输入命名后回车。
删除已有命名:选择“插入”-“名称”-“定义”;选中需要删除的名称,点击“删除”按钮。
名称命名的优点:1)避免绝对引用的错误2)对公式进行文字化表述,让公式更加容易理解3)可以在整个工作簿中通用,引用方便2.常用引用函数row:返回指定单元格的行号column:返回指定单元格的列标match: 返回查找值在查找范围中的序号 =match(查找值,查找范围,0)其第三个参数为0,表示查找精确值address:返回单元格名称,其参数为行号列标或计算行号列标的表达式 =address(行号,列标) =address(1,1)此公式返回A1indirect:返回单元格的值.其参数为单元格名称=indirect(“A1”),假设A1=10,则indirect返回10index: 在某区域内查找某个位置的值 =index(查找区域,查找值所在的行号,查找值所在的列号)offset:指定基点,指定位移量,得到单元格引用单个单元格引用:=offset(基点单元格,向下移动的行,向右移动的列)区域的引用:=offset(基点单元格,向下移动的行,向右移动的列,区域包括的行数,区域包括的列数)向上和向左移动时,位移量为负值. =offset(A1,1,1) 将得到B2单元格的值3.动态引用动态引用是通过引用函数实现对于单元格或区域的相对引用.它和相对引用的效果很相似,但比简单的相对引用用途广泛。
常用的动态引用的实现方法有:引用函数嵌套。
图2邮件合并添加照片效果图摘要:Excel 是办公软件office 的组件之一,它可以进行各种数据的处理、图表绘制、统计分析和辅助决策操作,广泛地应用于会计实务、财务管理、市场与销售管理、生产管理、人力资源管理等领域。
本文主要介绍EXCEL 在人力资源管理中招聘与录用、薪酬管理、人事信息数据统计等的应用,如何利用EXCEL 提升电脑办公应用技能。
关键词:EXCEL 人力资源管理招聘与录用薪酬管理人事信息1EXCEL 在人员招聘与录用中的应用在人力资源管理六大模块当中,招聘与录用是重要的核心内容之一,招聘实施是整个招聘与录用工作模块的核心,规范化的招聘流程管理是保证招聘到合适、优秀人员的前提,Excel 软件可以在这些工作环节中发挥作用,大大提高办公效率。
比如在招聘过程中需要制作招聘流程图、招聘中的各种表格、面试通知单、婉拒信、员工工作证等都需要通过EXCEL 来完成,并且可以起到事半功倍的效果。
就以制作面试通知单、婉拒信、员工工作证为例,首先,用EXCE 文档把应聘者的基本信息建立起来,再用WORD 文档的邮件合并功能,以电子邮件的形式合成面试通知单或者婉拒信,使用OUTLOOK 群发邮件给应聘者,可在短时间内完成此项工作。
在制作员工工作证过程中,还需要利用邮件合并来添加员工的照片。
具体操作如下:①用EXCEL 文档把数据源———人事信息表建立起来。
该表在描述照片的路径时务必与照片本身的名称相符,照片与人事信息表要放在同一个文件夹中。
②用WORD 文档建立员工工作证模板,作为邮件合并的主文档。
主文档只包含邮件合并内容固定不变的部分,保存到人事信息表和照片所在的文件夹中。
建立的员工工作证如图1:图1员工工作证③在员工工作证主文档里,切换到“邮件”选项卡,单击“开始邮件合并”按钮,选择“邮件合并分步向导”,根据上面的导示,先把姓名、部门、职务、工号信息对应插入,然后切换到“插入”选项卡,在“文档部件”下拉菜单中单击“域”。
如何使用EXCEL进行有效的人事数据管理在现代企业中,人事数据管理是至关重要的一环。
借助Excel这一强大工具,您可以轻松而高效地管理员工信息、薪酬数据、绩效评估等关键数据,从而更好地支持人力资源部门的决策和规划工作。
下面将为您介绍如何有效地运用Excel进行人事数据管理。
1.数据录入与整理在Excel中,首要任务是将员工数据进行有效录入和整理。
确保每位员工的信息被准确记录,包括姓名、职位、工号、部门、联系方式等。
利用Excel的筛选、排序和自定义筛选功能,可以轻松地对数据进行分类和整理,使数据更具可读性。
2.制作人事档案表创建一个包含所有员工信息的人事档案表格是人事数据管理的基础。
您可以利用Excel的数据验证功能设置数据输入规则,确保数据的准确性和完整性。
利用Excel的条件格式化功能,可以根据设定的条件对数据进行高亮显示,帮助您快速发现异常数据。
3.数据分析与报表制作利用Excel强大的数据分析功能,可以对员工数据进行深入分析。
通过制作图表和透视表,可以直观地展示员工薪酬结构、员工流动情况等关键信息。
您还可以利用Excel的公式功能进行数据计算,为人事决策提供有力支持。
4.自动化与批量处理为了提高工作效率,您可以利用Excel的宏和批处理功能进行自动化操作。
通过编写简单的宏代码,可以实现数据的自动填充、自动计算等功能,减少重复劳动,提升工作效率。
5.数据保护与权限管理人事数据涉及隐私和敏感信息,为了确保数据安全,您可以利用Excel的密码保护功能对文件进行加密。
可以设置不同用户的权限,控制其对数据的访问和修改权限,从而保护数据的安全性。
通过这些方法,您可以更加高效地运用Excel进行人事数据管理,帮助企业更好地管理和利用人力资源,提升企业的竞争力和运营效率。
有效的人事数据管理是企业成功的关键之一,Excel作为强大的数据处理工具,可以帮助您轻松管理和分析人事数据,提升工作效率和决策准确性。
如何用Excel建立人事数据管理系统Excel是一款功能强大的电子表格软件,可以用于建立人事数据管理系统。
通过Excel,您可以轻松地组织、存储和分析人事数据,提高人事管理的效率和准确性。
下面是建立人事数据管理系统的标准格式文本。
一、系统介绍人事数据管理系统是基于Excel开辟的一套用于管理和统计人事数据的工具。
该系统可以匡助人事部门快速、准确地记录员工信息、管理员工档案、进行薪资计算和绩效评估等工作。
二、系统功能1. 员工信息管理:通过Excel的数据表格功能,可以建立一个员工信息表,包括员工姓名、性别、出生日期、联系方式、部门、职位等信息。
可以根据需要添加更多的字段,并使用筛选和排序功能进行数据管理。
2. 员工档案管理:可以建立一个员工档案表,包括员工入职日期、离职日期、合同起止日期、培训记录、奖惩记录等信息。
可以通过Excel的数据验证功能设置合理的数据格式和数据限制,确保数据的准确性和完整性。
3. 薪资计算:可以建立一个薪资表,包括员工工资、津贴、绩效奖金等信息,并通过公式计算出实际发放的薪资。
可以使用Excel的函数和公式进行复杂的薪资计算,如根据考勤记录计算出勤天数、根据绩效评分计算绩效奖金等。
4. 绩效评估:可以建立一个绩效评估表,包括员工绩效评分、评定日期、评定人等信息。
可以使用Excel的图表功能进行绩效分析,比较员工的绩效表现,为管理决策提供参考依据。
5. 数据统计和报表生成:可以使用Excel的数据透视表和图表功能对人事数据进行统计和分析,并生成各类报表,如员工人数统计、薪资分布情况、绩效评估结果等。
可以根据需要设置报表的样式和格式,使报表更加直观、易读。
三、使用方法1. 数据录入:打开Excel软件,新建一个工作簿,分别建立员工信息表、员工档案表、薪资表和绩效评估表等工作表。
在每一个工作表中,按照列名的要求挨次录入员工的相关信息。
2. 数据管理:使用Excel的筛选、排序和查找功能,可以对员工数据进行管理和查询。
Excel在人力资源管理中的作用在现代企业的人力资源管理中,Excel作为一种常用的办公软件,发挥着重要的作用。
它通过强大的数据处理和分析功能,提供了一种高效、准确的管理方式。
本文将重点探讨Excel在人力资源管理中的应用,从招聘管理、员工数据管理、绩效考核以及薪酬管理等方面进行论述。
一、招聘管理招聘是企业人力资源管理的重要组成部分。
Excel可以帮助人力资源部门迅速构建招聘管理系统,对招聘流程进行规范化管理。
通过Excel的表格功能,可以整理招聘需求、发布招聘岗位、筛选简历、安排面试等。
可以使用筛选和排序功能,快速找到符合要求的候选人。
同时,可以通过建立招聘数据库,进行候选人的统计和分析,为招聘决策提供数据支持。
二、员工数据管理管理员工的基本信息是人力资源管理的基础工作。
Excel提供了丰富的数据处理和计算功能,可以用来记录和管理员工的个人信息、薪酬信息、工作经历等。
通过建立员工数据表格,可以方便地查询和更新员工信息。
此外,可以使用Excel的筛选和排序功能,对员工进行分类或按指定条件进行查询,为人力资源部门提供准确、及时的员工信息。
三、绩效考核绩效考核是企业评估员工工作表现和激励的重要手段。
Excel提供了丰富的数据分析功能,可以用来处理和计算员工的绩效数据。
通过建立绩效考核表格,可以记录员工的工作目标、绩效评估指标和得分等信息。
利用Excel的计算功能,可以自动计算员工的绩效得分和排名。
此外,可以通过数据透视表和图表,对员工的绩效进行可视化分析,帮助管理层做出科学、公正的决策。
四、薪酬管理薪酬管理是人力资源管理中一项重要的工作。
Excel可以用来管理和计算员工的薪酬信息。
通过建立薪酬表格,可以记录员工的基本工资、津贴、奖金等薪酬项目。
利用Excel的公式功能,可以自动计算员工的应发工资、扣除项和实发工资。
同时,可以使用Excel的数据透视表和图表功能,对薪酬数据进行分析和比较,帮助企业制定合理的薪酬政策。
人事管理档案 excel人事管理档案是组织中重要的一部分,用于记录和管理员工的个人信息、工作经历、培训记录、绩效评估等内容。
Excel是一种电子表格软件,可以用于创建和管理人事管理档案。
使用Excel来管理人事档案具有以下优点:1. 数据整合和存储,可以使用Excel的多个工作表来分别存储不同员工的信息,方便查找和整理。
2. 数据排序和筛选,Excel提供了强大的排序和筛选功能,可以根据员工姓名、入职日期、职位等条件对档案进行快速排序和筛选。
3. 数据统计和分析,通过使用Excel的公式和函数,可以对档案中的数据进行统计和分析,例如计算员工的平均工龄、平均绩效等。
4. 数据更新和编辑,Excel的编辑功能使得对档案中的数据进行更新和编辑变得简单和快捷。
5. 数据备份和保护,可以将Excel文件进行备份,确保数据的安全性,并可以设置密码保护,限制对档案的访问权限。
当然,使用Excel管理人事档案也存在一些限制和挑战:1. 数据量限制,Excel对于大量数据的处理能力有限,当人事档案数量庞大时,可能会影响文件的打开和保存速度。
2. 数据关联困难,如果需要对不同表格之间的数据进行关联和查询,Excel的功能相对有限,可能需要手动进行数据匹配。
3. 数据安全性,Excel文件容易受到病毒攻击或意外删除,因此需要进行定期备份和加密保护,以确保数据的安全性。
4. 数据共享和协作,如果多个人需要同时编辑和更新人事档案,使用Excel可能会导致文件冲突和版本混乱,不利于团队协作。
综上所述,Excel可以作为一种简单而实用的工具来管理人事档案,但在处理大量数据和多人协作方面可能存在一些限制。
根据组织的实际情况和需求,可以考虑使用专业的人事管理软件或数据库系统来更高效地管理和处理人事档案。
Excel在人力资源管理中的应用技巧Excel是一款功能强大的电子表格软件,广泛应用于各行各业。
在人力资源管理中,Excel也具有很大的应用潜力。
本文将介绍一些Excel在人力资源管理中的应用技巧。
一、人员数据管理1. 数据录入:在Excel中,可以建立一个表格,录入员工的个人信息,包括姓名、性别、年龄、职位、入职日期等。
可以使用数据验证功能设置数据输入限制,确保数据的准确性和一致性。
2. 数据统计:Excel具有强大的计算功能,可以利用各种公式进行数据统计。
可以统计员工的人数、男女比例、平均年龄等。
也可以根据需要进行筛选和排序,方便快速查找和比较员工数据。
3. 数据分析:Excel中的图表功能可以将人员数据以直观的方式展示出来。
可以通过制作柱状图、饼图等,分析员工的分布情况、职位结构等。
这样可以更好地了解员工概况,为人力资源管理的决策提供参考依据。
二、招聘管理1. 招聘流程管理:在Excel中,可以建立一个招聘申请表格,记录招聘需求、面试人员和面试结果等信息。
也可以设置提醒功能,及时跟进招聘流程,确保流程的顺利进行。
2. 招聘信息分析:通过Excel的排序和筛选功能,可以对招聘信息进行分析。
可以按照招聘职位、学历、工作经验等条件进行筛选,找到合适的人选。
也可以对招聘渠道进行分析,了解哪些渠道效果更好,为后续招聘提供参考。
3. 应聘者信息管理:可以利用Excel建立应聘者信息表格,记录应聘者的基本信息、联系方式、面试结果等。
可以使用筛选功能,方便地找到某个职位的所有应聘者。
也可以使用批注功能对应聘者进行评价和备注,便于后续评估和比较。
三、培训管理1. 培训计划制定:在Excel中,可以制定员工培训计划。
可以列出培训目标、培训内容、培训方式等,将计划清晰地列在表格中,便于跟踪和管理。
可以使用Excel的筛选功能,根据员工的需求和岗位要求制定个性化的培训计划。
2. 培训成绩分析:可以使用Excel的公式功能对培训成绩进行统计和分析。
如何使用EXCEL管理人事信息在现代企业管理中,有效的人事信息管理至关重要。
Excel作为一款强大的电子表格工具,因其灵活性和易用性,成为了很多企业人事管理的首选。
下面将详细介绍如何利用Excel高效管理人事信息,包括数据录入、整理、分析及可视化等方面。
数据录入建立一个清晰、结构化的表格是关键。
可以为每位员工创建一行,并使用列来记录不同类型的数据,例如员工姓名、性别、岗位、入职日期、联系方式、薪资等。
尽量使用下拉菜单和日期选择器来减少输入错误,提高数据录入的准确性。
通过设置数据验证规则,可以确保数据的一致性和有效性。
分类和整理对录入的数据进行分类和整理也是十分重要的。
使用Excel的筛选和排序功能,能够快速查找特定员工的信息。
例如,按部门或岗位进行排序,可以更直观地查看各个部门的人员构成。
若需要统计某个特定区间内的入职员工数,可以利用条件筛选功能,高效处理大量数据。
数据分析Excel提供了多种数据分析工具,可以帮助人事管理者深入了解员工情况。
借助数据透视表,可以将复杂数据简化成清晰的汇总报告,方便进行对比和分析。
只需选择数据源,点击“插入”选项卡,选择“数据透视表”,接下来可以自由拖动字段以创建自定义报表。
公式功能也是分析的重要工具,通过使用SUM、AVERAGE、COUNTIF等公式,可以自动计算员工的工作时间、考勤情况及工资成本等信息。
可视化展示为了让人事数据一目了然,图表功能的应用至关重要。
Excel提供柱状图、饼图、折线图等多种图形,能够将数字化的数据转换为更为直观的信息展示。
例如,使用饼图可以清晰地显示不同部门员工的比例变化,而折线图则可以很好地呈现员工人数随时间的变化趋势。
通过选择适合的数据图表类型,管理者能够更轻松地分享信息,帮助决策。
数据保护随着数据安全问题日益受到重视,保护人事信息同样不可忽视。
在Excel中,可以对工作簿设置密码,防止未授权人员查看。
定期备份重要的Excel文件,也是确保数据安全的重要措施。
Excel在人力资源管理中的应用实践在现代企业的人力资源管理中,运用电子表格软件Excel已成为一项必备的技能。
Excel不仅提供了强大的数据计算和处理功能,还具备较高的灵活性和可视化展示能力。
本文将探讨Excel在人力资源管理中的应用实践。
一、员工信息管理人力资源管理的核心任务之一是员工信息管理。
通过Excel可以轻松建立员工信息数据库,包括姓名、性别、身份证号码、联系方式、入职日期等基本信息,甚至可以添加员工照片。
借助Excel的筛选和排序功能,可以方便地查询和整理员工信息,提高信息管理的效率和准确性。
同时,还可以利用Excel的数据透视表功能进行员工数据分析,如性别比例、部门分布、学历结构等,有助于人力资源部门进行人力资源规划和决策。
二、招聘流程管理招聘是企业人力资源管理中的重要环节。
借助Excel的表格功能,可以轻松建立招聘任务清单,包括职位名称、招聘岗位要求、发布日期、截止日期等。
通过设置数据验证功能,可以确保输入的数据准确性和一致性。
同时,结合Excel的筛选和排序功能,可以方便地筛选、排序和比较招聘候选人的简历和面试成绩,帮助人力资源部门进行招聘流程管理和决策。
三、绩效考核管理绩效考核是评估员工工作表现和激励员工发展的重要手段。
Excel在绩效考核管理中具有灵活性和可定制性。
可以利用Excel表格建立绩效考核模板,包括考核指标、权重、评分标准等。
通过设定公式,可以自动生成绩效得分和排名。
此外,Excel的条件格式功能可以根据设定的条件自动标识绩效等级,如优秀、良好、一般等,便于员工和管理者快速了解绩效情况。
四、培训计划与管理培训是员工发展和素质提升的重要方式,也是人力资源管理的重要内容之一。
Excel可以用于制定和管理培训计划。
可以建立培训计划表,包括培训内容、培训时间、培训地点、参与员工等信息。
通过Excel的排序和过滤功能,可以方便地查看不同培训项目的参与情况和培训成果。
另外,借助Excel的图表功能,可以直观地展示培训效果和参与度,帮助人力资源部门进行培训管理和评估。
Excel人力资源管理应用指南人事数据统计与分析Excel是一种广泛使用的电子表格软件,可以用于各种应用,包括人力资源管理。
在人力资源领域,Excel可以帮助我们统计和分析各种人事数据,为组织和企业提供有价值的见解和决策支持。
本文将提供一份Excel人力资源管理应用指南,详细介绍如何运用Excel进行人事数据统计和分析。
第一部分:数据录入和清洗在使用Excel进行人事数据统计和分析之前,首先需要将相关数据录入到Excel表格中。
可以使用Excel自带的数据录入表格,或者根据自己的需求创建一个新的表格。
在录入数据时,要确保数据的准确性和完整性,并采取适当的格式化,如日期格式、货币格式等。
在数据录入完成后,需要对数据进行清洗。
这包括去除重复数据、纠正数据错误、填补缺失数据等。
Excel提供了各种数据清洗工具和函数,可以帮助我们高效地完成这些任务。
第二部分:数据分析一旦数据录入和清洗完成,接下来我们可以进行人事数据的统计和分析。
Excel提供了丰富的功能和工具,可以进行各种类型的数据分析,包括以下几个方面:1. 人员统计可以使用Excel的排序和筛选功能,对人事数据进行统计和筛选。
例如,我们可以按照部门、职位、年龄等条件进行排序和筛选,以了解人员的分布情况和组织结构。
同时,Excel还提供了各种数学和统计函数,如求和、平均值、标准差等,可以对人事数据进行统计和计算。
2. 绩效评估绩效评估是人力资源管理的重要任务之一。
Excel可以帮助我们进行绩效评估的数据分析。
例如,我们可以使用Excel的条件格式功能,根据设定的绩效指标和标准,对员工的绩效进行评估和可视化展示。
同时,我们还可以使用Excel的图表功能,如柱状图、折线图等,直观地展示绩效评估结果。
3. 员工离职分析员工离职是一个值得关注的问题,在人事管理中需要进行分析和预测。
使用Excel,我们可以对员工离职数据进行统计和分析。
例如,我们可以计算每个员工的离职率,寻找离职的主要原因,并与其他数据进行关联分析,如绩效评估、职位变动等。
Excel在人力资源管理中的应用有哪些在当今数字化的时代,人力资源管理也逐渐走向信息化和智能化。
Excel 作为一款功能强大、操作简便的电子表格软件,在人力资源管理领域发挥着重要作用。
它不仅能够提高工作效率,还能为决策提供有力的数据支持。
下面我们就来详细探讨一下 Excel 在人力资源管理中的具体应用。
一、员工信息管理人力资源管理的基础是对员工信息的准确掌握。
利用 Excel,可以轻松创建员工信息表,包括员工姓名、性别、出生日期、联系方式、家庭住址、学历、工作经历等基本信息。
通过排序和筛选功能,可以快速查找和定位特定员工的信息。
同时,还可以利用数据验证功能,确保输入的信息符合规范,减少错误。
二、招聘管理在招聘过程中,Excel 可以帮助人力资源部门管理招聘流程和候选人信息。
可以创建招聘计划表,明确招聘岗位、人数、要求和时间安排。
对于候选人,可以建立简历信息表,记录候选人的姓名、应聘岗位、联系方式、教育背景、工作经验、面试评价等。
通过对这些数据的分析,可以评估招聘效果,了解哪些渠道带来的候选人质量更高,从而优化招聘策略。
三、培训管理培训是提升员工素质和能力的重要途径。
利用 Excel 可以制定培训计划,包括培训课程名称、培训时间、培训地点、培训讲师、培训对象等。
还可以记录员工的培训参与情况和培训成绩,以便评估培训效果和员工的学习进步情况。
通过对培训数据的分析,可以发现员工的培训需求和培训工作中的不足之处,为后续的培训工作提供参考。
四、绩效管理绩效管理是人力资源管理的核心环节之一。
Excel 可以用于设计绩效评估表格,明确评估指标、权重和评分标准。
在评估过程中,可以记录员工的绩效得分和评估意见。
通过对绩效数据的汇总和分析,可以了解员工的工作表现,找出绩效优秀和绩效不佳的员工,为薪酬调整、晋升和奖励提供依据。
五、薪酬管理薪酬管理关系到员工的切身利益,也是人力资源管理的重要内容。
在 Excel 中,可以建立员工薪酬表,包括员工姓名、基本工资、绩效工资、津贴、奖金、社保、公积金等项目。
EXCEL在人事管理方面的运用人事管理是企业管理中非常重要的一个环节,具有直接影响企业发展和运营的重要性。
而在人事管理中,EXCEL软件的运用可以大大提高人事管理的效率和准确性。
下面将详细介绍EXCEL在人事管理方面的运用。
1.人员信息管理2.考勤管理EXCEL可以用来记录和计算员工的考勤情况。
通过EXCEL的公式和函数功能,可以方便地计算员工的迟到、早退、加班等情况,并且可以进行汇总,计算出员工的出勤率和加班时长。
同时,可以根据需要,设置提醒和警示功能,及时发现和解决考勤异常情况。
3.薪资管理EXCEL可以用来记录和计算员工的薪资情况。
通过EXCEL的公式和函数功能,可以方便地计算员工的基本工资、绩效奖金、加班费等各项薪资,并且可以进行汇总,计算出员工的总薪资。
同时,可以根据需要,设置薪资调整和奖惩等功能,实现薪资的灵活管理和激励机制。
4.绩效考评EXCEL可以用来记录和评价员工的绩效情况。
通过EXCEL的打分和评分功能,可以方便地对员工的工作表现进行评价,并且可以进行汇总,计算出员工的绩效得分。
同时,可以根据需要,设置评价标准和权重,实现科学公正的绩效考评,为员工的晋升和激励提供依据。
5.员工培训EXCEL可以用来记录和管理员工的培训情况。
通过EXCEL的表格功能,可以方便地登记和管理员工的培训课程、培训时间、培训评价等信息。
同时,可以根据需要,设置培训计划和培训成果等功能,实现对员工培训的全程管理和跟踪。
6.人力资源统计EXCEL可以用来进行人力资源的统计和分析。
通过EXCEL的数据透视表和图表功能,可以方便地对员工的数量、结构、流动等情况进行分析和展示。
同时,可以根据需要,添加和修改统计指标,实现对人力资源的全方位监控和管理。
总结来说,EXCEL在人事管理方面的运用可以提高人事管理的效率和准确性,实现信息的快速记录和查询,计算和分析的自动化,评价和管理的科学化。
同时,EXCEL还具有灵活性和扩展性强的特点,可以根据企业的具体需求进行定制开发和功能拓展。
利用Excel进行人力资源管理在现代企业中,人力资源管理是关系到企业运营和发展的重要环节。
为了提高工作效率和管理手段的科学化,许多企业选择利用Excel软件进行人力资源管理。
本文将介绍利用Excel进行人力资源管理的一些方法和技巧。
一、人事信息管理利用Excel可以快速、准确地管理公司的人事信息。
首先,可以建立一个人事档案表格,包括员工的基本信息、合同信息、考勤记录等。
通过Excel的筛选和排序功能,可以方便地查找和整理人事数据。
其次,可以利用Excel的数据透视表功能生成各类人事统计报表,如员工流动情况、人员结构分析等,为企业决策提供参考。
二、招聘流程管理企业的招聘工作需要管理大量的简历和面试信息,利用Excel能够有效地组织和管理这些数据。
可以建立一个招聘信息表格,包括岗位名称、招聘要求、应聘者信息等。
通过Excel的筛选和筛选功能,可以根据条件快速筛选出符合要求的应聘者,并进行面试安排和通知等工作。
三、绩效评估和考核管理利用Excel可以方便地进行员工的绩效评估和考核管理。
可以建立一个考核表格,包括考核指标、权重、评分等内容。
通过Excel的公式功能,可以自动计算得分,并生成绩效报表。
此外,结合Excel的条件格式功能,可以对不同绩效水平进行可视化展示,帮助企业进行员工激励和培养。
四、培训管理培训是提升员工能力的重要手段,利用Excel可以进行培训计划和培训记录的管理。
可以建立一个培训计划表格,包括培训内容、培训时间、参与人员等信息。
通过Excel的排序和筛选功能,可以方便地查找和整理培训数据。
同时,可以利用Excel的图表功能,对培训成果进行可视化展示和评估。
五、考勤管理员工考勤是企业管理的重要一环,利用Excel可以进行简单、高效的考勤管理。
可以建立一个考勤表格,记录员工的请假、加班和迟到早退等情况。
通过Excel的公式功能,可以自动计算出勤率和工时,提高考勤统计的准确性和效率。
同时,可以利用Excel的条件格式功能,对异常考勤情况进行及时发现和处理。
1102019.6MEC 管理方略MODERNENTERPRISECULTURE一、Excel 简介及功能(一)Excel 简介Excel 是在Windows 系统下使用的一种电子表格,1982年由Microsoft 推出的第一款电子制表软件,经过30多年的发展,Excel 被认为当前功能强大,使用方便的电子表格软件,它可完成表格输入、统计、分析、查找、存储、数据导入、数据导出,单文件密码保护等多项工作,是一款功能强大、容易操作的数据处理工具,为日常各式各样的表格数据以及图像处理提供了良好的工具。
(二)Excel 功能(1)Excel 就是一个数据库,数据存储功能强大。
在Excel 中,一个数据库可以是一个数据表或N 个数据表。
每个数据表实际上就是一个小型的数据库,与专用的数据库应用程序相比,ExceL 中的数据表所具有的数据库功能比较简单,但功能基本齐全,基本不需要特殊处理,就能满足一般用户的基本需求。
(2)Excel 的快速查找功能。
Excel 快速查找功能,是其最实用,最有效的一个常用功能,打开对应的Excel 后,按下快捷键“Ctrl+F”,打开 Excel 查找和替换对话框,在“查找内容栏”输入框里输入要查找的数据项,然后单击“查找下一个”或者“查找全部”,就能查找到结果。
(3)Excel 表格的上传和转化功能强大。
由于Excel 本身就是一个小型的数据库,数据库是按数据结构来组织、存储和管理数据的工具,具有一定的通用性,所以在Excel 表格输入的档案管理内容与许多档案管理软件可以相互转化,易实现数据库表格的批量导入和导出,这一优点是许多软件所不具备的,是Excel 表格所独有的一项功能。
(4)Excel 有较强的记忆功能。
在Excel 工作薄里操作,只要输入过一次的汉字或英文单词,再次输入时,只要你敲第一个汉字或英文单词首字母,键盘就将显示近期输入过的字或单词,提醒用户,这一点对出现重复的词组或组织名称,或产品型号等大批量输入数据有较大的帮助,大大减轻了输入的工作量,而且不易出错。
如何利用EXCEL进行人力资源管理人力资源管理是组织中至关重要的一环,通过有效的人力资源管理可以提高员工的工作效率和工作质量,促进组织的发展。
而EXCEL作为一种强大的数据处理工具,可以极大地帮助我们进行人力资源管理工作。
接下来,我将介绍如何利用EXCEL进行人力资源管理。
1. 人员信息管理人员信息管理是人力资源管理的基础工作,通过EXCEL可以快速、高效地管理员工的基本信息。
首先,我们可以创建一个EXCEL表格,每一列代表一个员工的不同信息,比如姓名、性别、年龄、职位、部门等。
可以利用EXCEL的筛选和排序功能,快速查找和排序员工的信息。
同时,我们还可以利用EXCEL的公式功能,计算员工的薪资、绩效等数据,并进行统计和分析。
2. 员工培训管理培训是员工发展和提升的重要途径,通过EXCEL可以方便地进行员工培训管理。
我们可以创建一个表格,列出不同的培训项目和培训计划,包括培训时间、地点、内容等信息。
同时,可以使用EXCEL的函数和公式,计算培训的花费和效果,并进行数据分析。
另外,通过EXCEL的图表功能,可以直观地展现培训成果和效果。
3. 薪资管理薪资管理是人力资源管理的重要方面,通过EXCEL可以进行薪资计算、统计和分析。
我们可以创建一个表格,列出员工的薪资信息,包括基本工资、津贴、奖金等。
利用EXCEL的公式和函数,可以自动计算员工的薪资总额。
同时,可以使用EXCEL的数据透视表工具,对薪资数据进行统计和分析,比如按部门、职位等分类分析薪资情况。
4. 绩效考核管理绩效考核是评估员工工作表现的重要方式,通过EXCEL可以进行绩效考核管理。
我们可以创建一个表格,列出不同评估指标和评分标准,包括工作质量、工作效率等。
利用EXCEL的条件格式和公式,可以自动计算员工的绩效得分,并进行排名和评估。
另外,通过EXCEL的图表功能,可以直观地展现员工的绩效情况和趋势。
5. 离职管理离职管理是人力资源管理的一项重要工作,通过EXCEL可以方便地进行离职管理。