从合理的运动方式和持续时间论心血管疾病患者该如何进行科学的体育锻炼
- 格式:doc
- 大小:28.50 KB
- 文档页数:2
运动与健康生活方式的重要性及科学运动指导1. 引言1.1 概述在现代社会中,人们日常的工作和生活压力越来越大,导致许多健康问题的出现。
因此,如何保持健康生活方式已经成为人们关注的重要议题之一。
运动被广泛认为是维持健康的关键元素之一,它不仅对身体有益,还对心理健康产生积极影响。
本文旨在探讨运动与健康生活方式的重要性,并提供科学准确的运动指导原则。
1.2 文章结构本文将依次介绍运动与健康的关系、科学运动指导原则、常见错误与改正方法以及结论与展望四个部分。
首先,我们将探讨运动对身体和心理健康的益处及其与健康生活方式的关联。
接着,我们将介绍如何根据不同年龄段确定合理运动量,并强调营养与运动结合的重要性。
然后,我们将探讨常见错误的健身观念以及避免运动损伤和过度训练的方法。
最后,我们将总结文章并展望未来科学指导中可能涉及的趋势。
1.3 目的本文的目的是提醒读者认识到运动与健康生活方式之间的紧密关系,并引导他们以科学有效的方法进行运动。
我们希望通过本文可以让更多人了解到适当运动对身心健康的重要性,并给予他们正确指导,从而推动健康生活方式在社会中持续推广。
此外,我们还希望探讨未来可能涉及到的科学指导趋势,以使读者对此有所了解并作为未来生活中的参考。
2. 运动与健康的关系2.1 运动对身体的益处运动对身体健康有着重要的影响。
首先,定期参与适当的运动可以帮助维持身体的正常功能和机能。
例如,有氧运动如慢跑、游泳和骑自行车等可以增强心血管系统的功能,降低血压和胆固醇水平,并减少患心脏病和中风等心血管疾病的风险。
此外,肌肉力量训练可以增加肌肉质量和力量,提高骨密度,并预防骨质疏松。
其次,运动有助于控制体重。
通过增加能量消耗,运动促进了脂肪的燃烧和代谢,并促进了体内能量平衡的维持。
长期坚持运动可帮助减轻多余体重或控制体重,并预防肥胖相关问题。
另外,运动对调节代谢和改善消化系统功能也起着积极作用。
适当的运动刺激着身体各个器官及系统之间复杂而精确的协调,改善血液循环,增加氧气和营养物质的供应,并促进废物及有害物质的排泄。
护士如何应对心血管疾病患者的运动康复训练引言心血管疾病是一类严重威胁人们健康的疾病,而运动康复训练在心血管疾病患者的康复过程中起到重要作用。
作为护理人员,了解并掌握心血管疾病患者运动康复训练的方法和技巧,对于提高康复效果、降低并发症风险至关重要。
本文将介绍护士在心血管疾病患者的运动康复训练中应注意的事项和技巧,以助力护士更好地开展工作。
1. 前期评估在进行心血管疾病患者的运动康复训练之前,护士需要对患者进行全面的前期评估。
评估内容包括患者的基本情况、病史、心肺功能等。
通过评估,护士能够了解患者的康复潜力、存在的问题和需求,为制定个性化的运动康复方案提供依据。
2. 设定合理目标根据患者的评估结果,护士需要与患者一起制定合理的康复目标。
目标应具体、可量化,并符合患者的实际情况和康复能力。
同时,护士还应与患者积极沟通,鼓励患者主动参与康复训练,共同努力实现目标。
3. 制定个性化训练方案针对每位心血管疾病患者的特点和需求,护士需要制定个性化的运动康复训练方案。
方案应包括具体的运动项目、运动强度、训练频率和持续时间等要素。
同时,护士还需要监测患者的运动反应和心肺功能变化,及时调整方案,确保训练效果和患者的安全性。
4. 引导正确运动在训练过程中,护士需要引导心血管疾病患者进行正确的运动。
包括运动姿势的正确性、运动技巧的规范性以及运动强度的控制等。
护士应注重细节,帮助患者纠正不良习惯,避免运动中的潜在风险,确保运动的有效性和安全性。
5. 提供心理支持心血管疾病患者在康复过程中可能会面临心理压力和焦虑,护士应给予患者积极的心理支持。
护士可以通过与患者的沟通交流、鼓励和激励等方式,帮助患者树立信心,保持积极的康复态度。
结论护士在心血管疾病患者的运动康复训练中扮演着重要角色。
通过前期评估、设定合理目标、制定个性化训练方案、引导正确运动和提供心理支持等措施,护士能够有效地帮助患者进行运动康复训练,提高康复效果,达到更好的康复效果。
体育锻炼运动处方的制定与实施运动处方是20世纪50年代美国生理学家卡波维奇提出的。
进入20世纪60年代,随着康复医学的发展(例如,对冠心病康复训练),运动处方开始受到重视。
1969年,世界卫生组织(WHO)开始使用运动处方术语,从而在国际上得到广泛认可。
所谓运动处方是对从事体育锻炼者或康复患者,根据医学检查资料(包括运动试验和体力测验),按其健康、体力以及心血管功能状况,用处方的形式规定运动种类、运动强度、运动时间及运动频率,提出运动中的注意事项。
运动处方是指导人们有目的、有计划和科学地锻炼或者进行康复活动的一种方法。
1 合理良好的运动处方可以有效增进身体健康。
其一,可以预防疾病,例如由肥胖引发的高血脂、冠心病等;其二,可以有效改善身体状态,提高对环境的适应能力。
2 采用合理良好的运动处方,坚持循序渐进、持之以恒的锻炼可以有效地提高身体素质水平,例如提高力量、速度、耐力水平,进而提高锻炼者的综合运动能力。
3 运动处方最初是为康复医疗服务的,因此在康复医疗过程中,科学合理制定并实施运动处方能最大程度的减少意外伤害事故,大大提高康复治疗的安全性。
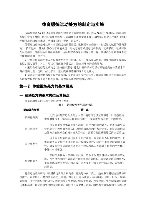
第一节体能锻炼处方的基本要素一运动处方的基本类型及其特点目前运动处方的应用主要可分为4大类。
表1 运动处方类型及其特点运动处方类型特点预防健身类此类运动处方适合大部分人群,通过持之以恒的锻炼,以增强体质、提高健康水平, 提高对环境的适应能力,预防疾病为主要目的的处方。
竞技运动类以全面提高身体素质和专项竞技水平为目的的处方。
此类运动处方特别适合于希望努力提高自己的运动成绩的广大青少年。
竞技运动列运动处方具有运动负荷相对较大的特点,需要特别注重锻炼后的恢复活动。
医疗康复类用于康复患者以及残障人士治疗疾病、康复机体为目的的处方。
此类运动处方更加注重康复锻炼过程的安全性,同时注重康复锻炼的有效性。
康复医疗类运动处方其练习手段以及练习方法具有鲜明的个性化,个体针对性更强。
运动与健康:科学有效的锻炼方法和运动方案1. 引言1.1 概述在当今快节奏的生活中,保持健康已成为人们越来越重视的话题。
运动作为一种常见的健康维持方式,被广泛认可为对身体和心理健康都有积极影响的有效方法。
本文旨在探讨运动与健康之间的密切关系,并提供科学有效的锻炼方法和个性化运动方案,以帮助读者更好地改善身体素质、增强体能、促进心理健康。
1.2 文章结构本文将按照以下结构进行论述:首先,我们将探讨运动与健康之间的关系,包括运动对身体健康和心理健康的好处,以及不良生活习惯对健康造成的危害。
接着,我们将介绍科学有效的锻炼方法,包括有氧运动和无氧运动的差异,如何合理安排训练计划以及饮食与运动相结合的重要性。
然后,我们将提供设计个性化运动方案的建议,涵盖起步阶段如何选择适合自己的运动方式和强度,以及如何坚持长期锻炼并应对懒惰和挫折感的方法。
最后,我们将总结重点观点和建议,并给出未来可能进行深入探讨的话题,为读者提供实践参考意见。
1.3 目的本文的目的在于传达运动与健康之间密切相关的信息,引发人们对健康管理的思考,并帮助读者了解科学有效的锻炼方法和个性化运动方案。
通过阐述运动与健康关系、指导科学有效的锻炼方法以及设计个性化运动方案,我们希望读者能够在日常生活中更好地关注自己的身体素质和心理健康,并采取积极行动改善自身健康水平。
2. 运动与健康关系:2.1 健康好处:运动对人体健康有着广泛而积极的影响。
首先,经常进行适当的运动可以增强心肺功能,提高心血管系统的健康水平。
运动有助于降低血压和胆固醇水平,并减少患心脏病和中风的风险。
其次,运动可以增加身体的代谢率,帮助控制体重,并减少肥胖相关的健康问题。
此外,运动可以增强肌肉力量和骨密度,降低骨质疏松和骨折的风险。
还有,定期锻炼还可以提高免疫力,并改善睡眠质量。
2.2 运动对心理健康的影响:除了对身体健康有益外,运动也对心理健康产生积极影响。
通过锻炼释放身体内多巴胺、内啡肽等化学物质,运动能够提升人们的情绪、减轻焦虑和抑郁感。
心血管疾病患者体育运动的推荐意见中国专家共识第一部分总论(一)概述体育运动能够减少心血管疾病的死亡率,增强体质、提高生活质量,是一种预防和治疗疾病有效的、低成本的生理性方法。
然而,运动猝死常常是潜在心血管病患者的首发表现,不同心血管病患者运动的耐受性不同,某些患者剧烈运动将大大增加急性心肌梗死(AMI)和心脏猝死(SCD)的瞬时风险。
为指导心血管病患者合理运动、减少心血管疾病患者运动猝死和预防心血管事件,中华医学会心血管分会、中国医师学会心内科医师分会和中国生物医学工程学会心律学会和国家体育总局体育科学研究所组织心血管病专家和体育科学研究专家撰写了本共识,为医务人员提供一个审慎的、实用的文件。
本共识根据意大利“预防和治疗心血管疾病的运动处方”、“年轻运动员运动前的筛查以预防心脏性猝死”、“ACC/AHA/ESC室性心律失常的诊疗和心脏性猝死的预防指南”、“心血管疾病运动员参加竞技性体育运动的推荐意见--欧洲心脏病学会心脏康复和运动生理学和心肌与心包疾病专家组共识”、“心肌病、心肌炎和心包炎患者参加竞技性运动和休闲运动的推荐意见”、“运动与急性心血管事件-将风险纳入视野:美国心脏学会和临床心脏病学会关于营养、体育活动的科学声明”、“心律失常患者参加休闲性和竞技性体育运动的推荐意见”、我国有限的研究资料和专家意见制定。
本共识将介绍体育活动在心血管的有益作用、剧烈运动的心血管并发症及其病理生理基础、不同患者人群的心血管事件的发病率和针对减少这些事件发生的评估策略和预防措施。
本共识主要关注的人群是年轻人和成人,进行职业性、业余性或娱乐性体育运动的心血管病患者。
专家组的目的是希望能够合理评估运动的风险和获益,并非只是限制体育运动。
随着2008北京奥运会的举办,全民健身已成为一种时尚。
本共识的实行,将能够增强体育运动的安全性,减少心血管事件的发生,特别是心脏性猝死,降低医疗成本,增加医疗效果。
鉴于缺乏系统的体育运动对心血管疾病的病理生理过程和临床进展影响的研究,以及有关训练和运动与心血管疾病的恶化和死亡风险的关系的科学证据不足,而本共识即是建立在这些证据的基础上的。
心血管疾病患者的运动康复指导策略1. 引言心血管疾病是指发生在心脏和血管系统的一系列疾病,如冠心病、高血压、心肌梗死等。
这些疾病严重影响了患者的生活质量和寿命。
然而,通过合理的运动康复指导策略,患者可以改善心血管功能,减轻症状,甚至延长寿命。
本文将从运动康复的基本原则、运动康复的适应症和禁忌症、运动康复的具体策略等方面,为心血管疾病患者提供运动康复指导策略。
2. 运动康复的基本原则运动康复是指通过系统的运动和体育活动,恢复患者心血管功能,改善心血管疾病的症状和预后。
下面是运动康复的基本原则:•个体化:根据患者的病情和身体状况,制定个人化的运动康复计划。
•渐进增加:运动强度和时长应逐渐增加,避免疲劳和过度训练。
•多样性:组合不同类型的运动,包括有氧运动、力量训练和柔韧性训练等,以全面提高心血管功能。
•安全性:避免运动中的意外伤害,确保患者在安全的环境下进行运动。
•长期性:运动康复需要长期坚持,不能只停留在短期效果上。
•监测和评估:定期监测和评估患者的运动康复情况,根据实际情况进行调整和改进。
3. 运动康复的适应症和禁忌症运动康复适应症指的是心血管疾病患者适合进行运动康复的条件,而禁忌症指的是不适合进行运动康复的情况。
3.1 适应症心血管疾病患者适应进行运动康复,包括但不限于以下情况:•稳定的心血管疾病,如稳定的冠心病、高血压等。
•近期心肌梗死患者,在医生监护下进行运动康复。
•心脏手术后康复期患者,如冠状动脉搭桥术后。
•慢性心力衰竭患者,在医生指导下进行适量运动。
3.2 禁忌症心血管疾病患者禁忌进行运动康复的情况,包括但不限于以下情况:•不稳定的心血管疾病,如不稳定心绞痛、心律失常等。
•未经治疗的高血压,如血压持续升高或不受控制。
•严重的心肌损害,如严重心肌梗死或心肌炎。
•心血管疾病的并发症,如心力衰竭、动脉瘤等。
4. 运动康复的具体策略运动康复的具体策略根据患者的病情和身体状况有所不同,但总体可以包括以下几个方面:4.1 有氧运动有氧运动是指低强度、长时间的运动活动,如散步、慢跑、骑车等。
冠心病患者的运动原则与适宜活动冠心病是一种常见的心血管疾病,其主要病因是冠状动脉狭窄或阻塞导致心肌血供不足。
运动作为一种有效的治疗措施,对于冠心病患者而言具有重要意义。
然而,由于冠心病患者存在心血管功能不全的风险,他们在进行运动时需要遵循一定的原则和选择适宜的活动。
本文将探讨冠心病患者的运动原则与适宜活动。
一、冠心病患者的运动原则1. 个体化方案:由于冠心病患者的身体状况存在差异,因此运动计划应依据个体需求制定。
这一方案应包括运动频率、强度、时间和类型等因素,并且应得到医生或专业健康管理师的指导。
2. 循序渐进:运动强度的逐渐增加是冠心病患者进行运动的重要原则。
他们应从低强度的运动开始,慢慢增加运动的时间和强度。
这有助于适应心血管系统对运动的负荷,并减少患者心绞痛发作的风险。
3. 恰当的休息:冠心病患者在运动过程中应注意适当的休息。
根据个人情况,可以在运动中进行间歇性休息,并根据需要调整运动强度和时间。
这样有助于保持心血管系统的平稳状态,预防不良反应的发生。
4. 预防心绞痛:冠心病患者在运动前应避免过饱和或饥饿,以充分利用身体能量。
在运动中,他们应注意避免突然起步或停止的情况,以避免心绞痛的发作。
如果感到心绞痛的迹象,应立即停止运动,并联系医生进行咨询。
二、适宜的活动选择1. 步行:步行是冠心病患者非常适合的运动方式之一。
通过步行,可以逐渐增加患者的耐力和心肺功能,并且可以轻松控制运动的强度和时间。
2. 游泳:游泳是一项对心血管系统影响较小的运动。
水中的浮力可以减轻关节负担,并提供平稳的运动环境。
因此,冠心病患者可以选择游泳作为主要的运动方式。
3. 骑车:在平坦地面上骑自行车是一种适合冠心病患者的有氧运动。
骑自行车可以提高心肺功能,增强肌肉力量,并减少冠状动脉阻塞的风险。
4. 瑜伽:瑜伽是一种综合性的运动方式,有助于冠心病患者放松身心,并改善心血管健康。
通过瑜伽的练习,可以提高心率变异性,减少炎症反应,并促进血液循环。
科学健身:合理安排锻炼计划的方法引言现代生活节奏快,工作压力大,让很多人忽视了身体健康。
然而,科学研究表明,定期参与体育锻炼对身体和心理健康至关重要。
但是,很多人并不知道如何制定合理的健身计划。
在本文中,我将讨论科学健身的重要性,并给出一些合理安排锻炼计划的方法,希望能帮助更多人拥有健康的生活方式。
1. 锻炼对身体健康的益处1.1 强健心肺功能定期参与有氧运动,如慢跑、游泳或骑自行车,可以增强心肺功能。
这些活动可以提高心脏的泵血能力,增加肺活量,有效预防心血管疾病。
1.2 提高肌肉力量和耐力通过重力训练,如举重、俯卧撑或哑铃锻炼,可以增加肌肉力量和耐力。
这不仅可以改善身体形态,还可以减少肌肉退化的风险。
1.3 控制体重参与体育锻炼可以消耗多余的热量,帮助控制体重。
结合合理的饮食,适当运动可以保持健康的体重,预防肥胖和相关的健康问题。
1.4 减少慢性疾病风险科学研究表明,定期参加锻炼可以降低患上2型糖尿病、高血压和部分癌症的风险。
锻炼可以提高身体对胰岛素的敏感性,改善血液循环,降低慢性疾病的发生率。
2. 科学合理安排锻炼计划的步骤2.1 确定目标在安排锻炼计划之前,首先需要确定自己的健身目标。
是增加肌肉力量?还是减重?或者是提高心肺功能?明确目标可以帮助你选择合适的运动方式和强度。
2.2 考虑时间因素在管理繁忙的生活时,合理利用时间是至关重要的。
需要考虑到自己的工作、学习和家庭等方面的时间安排。
根据自己的时间安排,合理分配锻炼时间,确保有足够的时间进行锻炼。
2.3 选择适合的运动方式根据自己的兴趣和身体状况,选择适合自己的运动方式。
可以选择有氧运动、力量训练、瑜伽、舞蹈等。
多样的运动方式可以增加锻炼的乐趣,避免单一运动带来的单调感。
2.4 制定合理的计划在安排锻炼计划时,需要考虑到自己的身体状况和锻炼能力。
初学者可以从轻度运动开始,逐渐增加运动强度和时间。
同时,也要留出足够的休息时间,避免过度训练引起的身体疲劳和伤害。
慢跑训练对心血管健康的影响与建议慢跑作为一项简单而且容易开展的运动方式,对人体的健康带来许多积极的影响。
尤其是在心血管健康方面,慢跑训练具有特殊的优势。
本文将探讨慢跑训练对心血管健康的影响,并提出一些建议。
一、慢跑对心血管的益处慢跑运动可以有效地改善心血管系统的功能,从而提升心血管健康。
具体来说,慢跑运动有以下几个方面的益处:1. 增强心肺功能:慢跑过程中,身体需要更多的氧气供应,有效地使心肺系统得以锻炼和增强,提高机体的心肺耐力,减少心脏负荷。
2. 降低血压:慢跑运动对于高血压患者尤其有益。
适当的慢跑训练可以通过促进血液循环和调整血管张力,帮助降低血压,降低心脏负荷。
3. 改善血脂水平:慢跑运动能够有效调节血脂代谢,降低血液中的低密度脂蛋白胆固醇(LDL-C)水平,提升高密度脂蛋白胆固醇(HDL-C)水平,从而减少动脉粥样硬化等心血管疾病的风险。
4. 控制体重:慢跑是一项有氧运动,对于减肥和控制体重具有很好的效果。
通过慢跑锻炼,可以消耗大量的热量,减少体内脂肪的积累,降低患心血管疾病的风险。
二、慢跑训练建议要想获得最佳的心血管健康效果,以下是一些建议可以供参考:1. 合理制定训练计划:初次开始慢跑训练前,应该制定一个合理的训练计划,并逐渐增加跑步的时间和强度。
切忌急于求成,以免引发运动伤害或心血管负荷过重。
2. 定时坚持慢跑:跑步的频率和时长应根据个人身体状况来决定。
一般来说,建议每周坚持进行3-5次慢跑,每次持续30-60分钟。
但是,对于老年人、初学者或者有特殊状况的人群,应该根据实际情况适当调整。
3. 根据心率进行控制:合理控制跑步的强度非常重要。
可根据个人的最大心率,控制在60%-80%的心率区间内进行慢跑。
这样能够使心血管系统得到良好锻炼,同时又不至于过度劳累。
4. 注意适当休息:运动是有益的,但是过度运动也会对心血管健康造成负担。
因此,在慢跑训练过程中,要合理安排休息时间,确保身体有充足的恢复能力。
20世纪80年代以前,心脏康复的核心以运动训练为主,运动改善心血管预后得到了大量基础和临床研究证实。
当时的心脏康复局限为运动康复,进一步研究发现纳入其他心血管危险因素治疗(即二级预防)结合运动康复可进一步改善患者预后。
因此早期的心脏康复概念如今已逐渐演变为既包含康复(恢复和提高患者的功能能力),也包含预防(预防疾病再发和死亡)的双重含义的现代心脏康复。
运动是心脏康复的核心。
大量的研究证实,有效、规律、适当强度的运动可促进心血管病患者恢复体能,改善心功能,提高生活质量,降低再住院率,降低再发心血管事件率和死亡率。
从机制上讲,运动可改善血管内皮功能、稳定斑块、减少心肌细胞凋亡、促进侧支循环的建立等。
运动强度不同对患者体能、心功能和预后的改善效果不同。
如何指导患者进行有效、安全的运动,临床医生需要掌握相关知识和技能。
指导心血管病患者运动,首先要掌握风险评估方法,其次掌握运动处方制定的基本要求,同时要简单掌握一些运动的技巧。
运动风险评估运动负荷试验是患者进行运动康复前重要的检测指标,主要用于心肌缺血诊断、预后判断、日常生活指导和运动处方制定以及疗效评定。
常用的运动负荷试验方法有心电图运动负荷试验和心肺运动负荷试验,后者更准确,但设备昂贵且对操作要求较高。
两种测试方法均有一定风险,须严格掌握适应证和禁忌证以及终止试验的指征(表1、2),保证测试安全。
临床上,运动负荷试验应根据患者的能力进行低水平、次极量、症状限制性运动负荷运动试验。
①低水平运动试验:适用于急性心肌梗死( AMI)后1周以上的患者,控制运动最高心率低于100 - 120次/mm,血压增加不超过20 - 40mmHg(1 mmHg=0.133 kPa);②次极量运动试验:适用于无症状性心肌缺血、健康人及心功能评定,运动中最高心率=195 -年龄:③症状限制性运动试验:症状限制性运动试验设计为直到患者出现运动试验必须终止的症和体征或心电图ST段下降>1 mm(或在运动前ST段的原有基础上下降>1 mm),或血压出现异常反应。
心血管病的护理指南1. 饮食健康良好的饮食惯对于心血管病患者至关重要。
以下是一些建议:- 控制摄入的盐分:减少摄入高盐食物,控制每日的盐摄入量,以降低血压。
- 控制脂肪的摄入:减少饱和脂肪酸和反式脂肪酸的摄入,增加不饱和脂肪酸的摄入,选择低脂、低胆固醇的食物。
- 多摄入水果和蔬菜:水果和蔬菜富含维生素、矿物质和膳食纤维,有益于心血管健康。
- 限制咖啡因和酒精的摄入。
2. 合理药物使用药物治疗是心血管疾病患者的重要手段之一。
以下是一些注意事项:- 按医生的处方准确使用药物,确保正确的剂量和时间。
- 定时复查病情,遵循医生的建议进行调整。
- 避免自行停药或更改药物剂量,以免对病情造成不可逆的损害。
3. 定期运动适量的运动有助于改善心血管健康和预防疾病的发生,但对心血管疾病患者来说,选择安全的运动方式非常重要。
以下是一些建议:- 寻找适合自己的运动方式,如散步、游泳、太极等,避免剧烈运动。
- 确保逐渐增加运动强度和时间,避免突然过度运动。
- 在运动前进行适当的热身活动,避免运动过程中出现心血管病症状。
4. 心理调适心理健康对于心血管病患者同样重要。
以下是一些帮助心理调适的方法:- 学会放松自己,避免过度紧张和焦虑。
- 寻找支持和帮助,与家人和朋友交流,找到情感的出口。
- 参与有益于心理健康的活动,如读书、听音乐、绘画等。
5. 定期复查和监测定期的复查和监测有助于发现和控制潜在的问题,防止疾病的进展。
以下是一些建议:- 定期进行体检和化验,密切监测心血管指标,如血压、血脂、血糖等。
- 遵循医生的建议进行定期复查,及时发现并处理问题。
本文提供了心血管病的护理指南,从饮食健康、药物使用、定期运动、心理调适和定期复查等方面阐述了关键的护理措施。
希望这些建议能帮助心血管病患者更好地管理和控制疾病,提高生活质量。
心脏病患者的体育运动与心理训练方法1.心脏病做什么运动好?2.心脏病最好的锻炼方法3.心脏不好的人适合做什么运动?4.心脏病怎样锻炼5.心脏病患者想要尽快康复,该怎样进行科学运动?6.心脏病老人能运动吗推荐几种适合的运动方式心脏病做什么运动好?心脏病比较严重的疾病,患有心脏病的人平时有很多要注意的地方,运动对我们的身体有很多好处,但是很多心脏衰竭或者是心脏病患者都不敢运动,剧烈运动可能会加重心脏的负荷,但是可以适量运动,那心脏病做什么运动好?心脏衰竭能做哪些运动?1、心脏病做什么运动好运动改善病情死亡率风险降低运动能够训练肌力、增加肺活量,对心脏衰竭病患来说,适度运动可使心肺耐受性增加,进而改善症状、提升生活质量,更能降低死亡率。
根据最新研究发现,运动治疗介入心脏复健,心血管相关死亡率可减少20至30%。
心脏衰竭病患适合有氧运动运动的种类众多,哪种才适合心脏衰竭病患呢?轻到中度的有氧运动较适合,例如散步、慢跑,最好采取渐进方式,慢慢增加至每星期3次、每次30分钟;而剧烈运动及竞赛性活动则应避免,包括重量训练容易加重心脏负担。
另外,运动的环境也要注意,避免温差太大,环境最适宜温度为摄氏25至28度,并选择在空气流通的地方。
身体不适快停止老年人要留意若在运动过程中,发生头晕、目眩、心悸、胸痛,以及无法忍受的呼吸困难,应立即停止运动,以免有生命危险。
临床统计,心脏疾病患者,从事激烈运动有较高的猝死风险,而大多心脏衰竭病患为老年人,运动后发生猝死及急性心肌梗塞机会,也比一般心脏病患者高。
心脏复健减少心血管疾病恶化适度运动有助心脏复健,其实广义的心脏复健,涵盖了运动疗法、药物治疗、戒菸、营养咨询,以及心理协助等多学科介入。
透过行为改变可有效提高生理与心理健康,恢复社会功能,并进一步减少心血管疾病恶化,包括急性心肌梗塞、冠状动脉整形术后、开心手术后,以及心脏衰竭与其他心血管病患都可适用。
2、心脏病人要如何护理1、指导病人或家属根据病情建立合理的生活制度和活动量,避免剧烈运动和重体力劳动。
冠心病患者应该如何进行合理的运动锻炼冠心病是一种常见的心血管疾病,给患者的生活带来了诸多不便和风险。
然而,适当的运动锻炼对于冠心病患者的康复和病情控制具有重要意义。
那么,冠心病患者应该如何进行合理的运动锻炼呢?首先,冠心病患者在开始运动锻炼之前,务必咨询医生的意见。
医生会根据患者的病情严重程度、身体状况、治疗方案等因素,为患者制定个性化的运动计划。
这是确保运动安全和有效的关键步骤。
运动的类型选择对于冠心病患者至关重要。
一般来说,有氧运动是比较适合的,如散步、慢跑、游泳、骑自行车等。
这些运动可以增强心肺功能,提高身体的耐力。
散步是一种非常温和的运动方式,适合病情相对稳定的冠心病患者。
患者可以根据自己的体力,逐渐增加散步的时间和速度。
开始时,每次散步 15 20 分钟,每周 3 5 次。
随着身体适应,可以逐渐延长到 30 60 分钟。
慢跑对于身体状况较好的患者来说是一个不错的选择,但要注意控制速度和强度。
一开始可以慢跑和步行交替进行,避免过度疲劳。
游泳是一种全身性的运动,对关节的压力较小,但需要注意水温适宜,避免寒冷刺激导致血管收缩。
骑自行车也是一种很好的有氧运动,但要调整好座椅高度和阻力,保证骑行的舒适性和安全性。
除了有氧运动,力量训练也可以适当进行,但要注意选择轻量级的器械或使用自身重量进行训练,如俯卧撑、仰卧起坐、深蹲等。
力量训练可以增强肌肉力量,提高基础代谢率,但要避免过度用力和憋气,以免增加心脏负担。
在运动的时间和频率方面,冠心病患者应该遵循循序渐进的原则。
刚开始运动时,时间不宜过长,强度不宜过大。
逐渐增加运动的持续时间和强度,以身体能够适应为宜。
一般建议每次运动 20 30 分钟,每周至少 3 5 次。
运动时间最好选择在下午或傍晚,避免在清晨进行剧烈运动,因为清晨往往是心血管疾病的高发时段。
运动的强度控制对于冠心病患者尤为重要。
可以通过心率监测来控制运动强度。
一般来说,运动时的心率应该控制在最大心率的 50% 70%之间。
运动与心血管健康科学运动减少心脏病风险运动与心血管健康运动在维护身体健康方面有着重要的作用。
尤其是对于心血管健康而言,科学的运动可以显著降低心脏病的风险。
本文将深入探讨运动与心血管健康之间的关系,并介绍一些科学的运动方式来减少心脏病的发生。
一、心血管健康的重要性心血管系统是人体重要的生命支撑系统,包括心脏和血管。
心血管疾病是当今社会的重大健康问题,如心肌梗死和中风等疾病,给患者带来巨大的身体和经济负担。
因此,保持心血管的健康对每个人来说都至关重要。
二、运动与心血管健康的关系1. 降低血压: 经常进行适度的有氧运动,如慢跑、游泳、骑自行车等,可以降低血压水平。
高血压是心血管疾病的主要危险因素,通过运动可以控制血压,减少心脏病的发生风险。
2. 改善血脂: 运动有助于降低坏的胆固醇水平(低密度脂蛋白胆固醇),同时提高好的胆固醇水平(高密度脂蛋白胆固醇)。
高胆固醇是心血管疾病的另一个主要危险因素,合理的运动可以改善血脂水平,降低心脏病风险。
3. 提高心脏功能: 适度的有氧运动可以增强心脏的肌肉力量和功能。
心脏是人体的泵,通过有规律的运动锻炼,可以让心脏变得更加强壮,提高其工作效率,减少心脏病发生的风险。
4. 控制体重: 运动有助于控制体重,减轻肥胖问题。
肥胖是心血管疾病的一个重要危险因素,过量的体重会增加心脏的负担,增加心脏病的发生风险。
通过运动,可以消耗热量,达到减肥的目的,降低心脏病风险。
三、科学的运动方式1. 有氧运动: 有氧运动是指长期而持续的低强度运动,如快走、慢跑、骑自行车等。
每周至少进行150分钟的有氧运动,可以有效改善心血管健康。
2. 肌力训练: 除了有氧运动,肌力训练也是保持心血管健康的重要方式。
通过增强肌肉力量,可以提高身体的代谢水平,降低心脏病的风险。
每周进行两到三次的肌力训练,每次20分钟左右,可以达到良好的效果。
3. 休息与恢复: 适度的休息和充足的睡眠也是保持心血管健康的重要因素。
从合理的运动方式和持续时间论心血管疾病患者该如何进
行科学的体育锻炼
——陈超琼09环科系
10091740112 随着我国人民生活水平提高,相应的生活节奏加快,饮食习惯向高热、高脂化发展,以及人口老龄化的加剧,人群中高血压、高血脂、心力衰竭、脑卒中等心血管系统疾病也已成为危害人类健康及生命的严重疾病之一。
虽然发达的科学发展也促进了医学上药物治疗延长了人类的生命长度,但是为了提高人们生活的品质,积极主动的从根本上治疗心血管疾病,科学合理的体育锻炼在恢复心血管疾病患者健康方面起重要作用。
想要从根本上帮助心血管疾病的治疗,或者说不能让心血管疾病阻碍了人们正常的体育锻炼而进一步影响身体健康状况,先要了解这个疾病的成因和患者基本特点:
首先,冠心病患者心脏冠状动脉内壁积累太多脂肪和炎性物质,以致心肌缺血导致心绞痛或心肌梗死,严重者可死亡。
然后,介绍下心血管疾病患者(多为中老年人,但现在心血管疾病也日益年轻化)的特点:
一、机体储备方面。
进入中老年期后,在生理、生化、组织、形态等方面都发生退行性变化,心肺机能系统功能的储备能力下降,适应能力减弱,抵抗力降低,身体素质和运动能力下降。
二、运动硬件方面。
中老年人活动量大为减少,骨质疏松、关节及肌腱韧带等软组织协调配合能力下降,肌肉功能衰退,支撑能力、平衡能力和稳定性下降,跌跤骨折受伤的危险性上升。
三、输氧功能。
心血管疾病中冠心病患者心脏冠状动脉内壁积累太多脂肪和低密度脂蛋白,以至阻碍血液输送到心脏四周的肌肉,而导致心绞痛或胸口不适,严重可出现昏迷、中风或死亡。
四、心理方面。
老年人还好,闲暇时间尚足,也比较愿意参加集体锻炼,但是心血管疾病年轻化的趋势下,中年人对体育锻炼就较为疏忽和盲目自信了。
只有了解了疾病和患者的基本情况后,发现进行有氧锻炼以及合适的锻炼时间才是对症下药,有氧锻炼可以扩张冠状血管,增大冠状动脉血流量,促进侧枝循环的形成,改善血管收缩和舒张功能,加强血管壁的氧气供应,从而改善心肌供血,增加心脏泵血功能;可改善骨骼肌代谢,改善心肌功能和运动耐力,改善气体交换功能,减少运动时的能量需求量从而减轻心脏的负荷。
现总结锻炼方式和适当锻炼时间如下:
健步走,步行锻炼可以使动脉硬化斑块呈现稳定和逆转,减轻冠心病。
步行能改善神经系统功能,尤其是平衡功能,使心情愉悦,抑郁焦虑减少,思维和记忆功能改善;步行可使血压下降,减少老年冠心病住院率、死亡率。
(每次不少于40分钟,每周不少于三次。
)
慢跑、爬坡,这是项全身性活动,不仅可以提高耐力、灵巧、协调等运动素质,而且还可以延缓运动器官和内脏器官的衰老,保持旺盛精力与强健体力,是
延年益寿、强身祛病的好方法。
(一次半小时左右,可做停歇,随着运动量的增加啊,建议每周次数不用过多。
)太极拳,日本一学者发现,中国太极拳对神经系统、心血管系统、消化系统和内分泌系统等的功能有明显的增强作用。
这种运动中枢兴奋对周围区域的负诱导能抑制慢性病的病理兴奋处,使原有疾病得以缓解,甚至痊愈。
(可以坚持每日进行,每次30分钟以上)
跳舞做操等,在娱乐性上更上一层楼,更能引起人们的兴趣,并坚持下去,就能达到重复次数多,使练习后轻松自如,在愉悦的心境中达到强身健体、再现自我的效果。
(每周一至两次即可)
另外,心血管疾病患者病情的特点,必须提醒正确的体育锻炼还要包括许多需要注意的地方:像要摸索出自己的最佳运动量。
一般说来,运动时心率应增至100~110次/分,不伴头晕、气短、心绞痛等症状,且在运动停止后5~10分钟内脉搏恢复到运动前水平为最好;还要随身所带的硝酸甘油、心痛定或速效救心丸等急救药品;最后,最好医生的指导下,先进行小运动量的活动,2~3个月后再渐渐增加运动量,切勿操之过急,须知体育强身是个需要坚持的健康好帮手。
俗话说到好:生命在于运动。
除了上述总结的各种形式的科学的体育锻炼方式,患者或许知道体育锻炼洁净血液的事实,但我们容易忽略的也是作为人类最基本的能力的“思考”,我们更需要通过脑运动来加速血液流速从而增加氧传送量,从而达到对心血管疾病的治疗辅助作用。
另一方面,尤其是老年人,不勤于用脑的话,更容易造成思维的退化,从而会引起社会地位的降低从而影响心情,这样一来的话更是一发了心理的不健康可能性,这又是体育锻炼所不能改善的。
由此,心血管疾病患者要善动脑,保持心情愉快,尽量减少对脆弱血管的不良压力,达到辅助治疗的作用。
在中国人口老龄化进程快于现代化的背景下,老年人庞大的养老基金以及医疗支出已成为一个崛起国的发展负担之一,所以,以最小的成本活动最大的收益是中国发展的原则之一,现在,全民健身对中老年人的慢性疾病有个极佳的引导作用,在社区宣传、媒介传播等大众追逐下,相信中老年心血管疾病患者能在良好的环境中进行进行科学的体育锻炼,身心健康会得到很好发展。