2005年初级资格考试审计理论与实务真题
- 格式:doc
- 大小:48.00 KB
- 文档页数:15
2005年初级审计师审计理论与实务考试真题及答案一、单项选择题以下每小题各有四项备选答案,其中只有一项是正确的。
本题共20分,每小题1分。
1.审计产生的前提条件是:A.私有制的产生B.受托经济责任关系的确立C.社会化大生产的形成D.市场经济的形成2.下列属于社会审计特点的是:A.内向性B.广泛性C.委托性D.针对性3.按照《审计署关于内部审计工作的规定》,无须授权或批准,内部审计机构有权:A.召开与审计事项有关的会议B.对违法人员进行通报批评C.对可能转移的会计凭证进行封存D.对本单位领导进行任期经济责任审计4.根据《审计机关审计复议的规定》,审计机关应当自受理审计复议申请之日起60日内作出审计复议决定;情况复杂的,可以适当延长,但延长期限多不超过:A.15日B.30日C.45日D.60日5.我国国家审计准则的适用范围包括:A.全国审计机关和社会审计组织B.全国审计机关和内部审计机构C.全国审计机关、内部审计机构和社会审计组织D.全国审计机关及承办国家审计机关审计事项的其他审计组织6.我国国家审计的总目标除真实性和合法性外还包括:A.效益性B.一贯性C.客观性D.公允性7.审计人员在审计过程中应保持合理的职业谨慎,下列行为中属于合理的职业谨慎的是:A.对审计事项全部采用详查法B.在所有情况下,固有风险全部确定为高水平C.对所有审计事项均确定较低的审计风险D.严格遵守审计准则8.下列审计证据中,证明力强的是:A.被审计单位提供的证明材料B.被审计单位会计人员的言词证据C.有关审计事项的环境证据D.审计人员亲自编制的相关资9.下列关于审计取证模式演变过程的描述中,正确的是:A.风险基础审计→账目基础审计→制度基础审计B.风险基础审计→制度基础审计→账目基础审计C.账目基础审计→制度基础审计→风险基础审计D.账目基础审计→风险基础审计→制度基础审计10.下列内部控制措施中,属于察觉式控制的有:A.会计与出纳岗位分离B.制定原材料消耗定额C.固定资产购置须经授权审批D.定期盘点存货11.审计管理贯穿于:A.审计计划阶段B.审计实施阶段C.审计报告阶段D.审计业务活动的全过程12.采用文字说明法对调查了解的内部控制情况进行记录的优点有:A.符号表示,形象直观B.对情况的描述深入具体C.用“是”或“否”回答,简单明了D.固定格式,便于修改13.社会审计的审计报告收件人是:A.被审计单位B.审计委托人C.审计组D.派出审计组的社会审计组织14.企业销售与收款业务循环的起点是:货A.发运商品B.批准赊销C.审批销售退回与折让D.处理客户订货15.审计人员在对应付账款进行实质性审查时,抽查应付账款明细账并追查至相关的原始凭证的主要目的是:A.确定应付账款变动的合理性B.查明应付账款的真实性C.审查有无漏记的应付账款D.验证应付账款在资产负债表上表达的适当性16.下列可用来判断存货总体合理性的审计程序是:A.审阅存货明细账和仓库记录B.进行分析性复核C.观察存货保管情况D.询问被审计单位存货的保管制度17.产成品生产与检验相互独立,是为了防止:A.不合格产品入库B.购入不合格材料C.篡改会计记录D.生产计划不合理18.在对某项经营性租入的固定资产进行审查时,审计人员应当关注该项固定资产的:A.入账价值是否正确B.折旧计提是否正确C.租金处理是否正确D.所有权是否按期转移19.在审查职工福利费时,审计人员认为职工福利费的计提依据应当是:A.生产成本B.资本公积C.工资总额D.未分配利润20.审计人员审查资本账户的余额,查明有无虚构资本业务、高估资本账户余额的情况是为了证实:A.投入资本的真实性B.投入资本的完整性C.投入资本分类的合理性D.投入资本过账的准确性二、多项选择题以下每小题各有五项备选答案,其中至少有两项是正确的,全部选对得满分。
初级审计师考试《理论与实务》试题及答案1.某企业向银行借款100万元,期限1年,年利率为10%。
根据贴现法付息,该项贷款的实际利率是:A.11%B.10%C.9%D.12%【答案】A【解析】该项贷款的实际利率=10%/(1-10%)=11%2.某公司现金收支平稳,估计全年现金需要量为250000元,现金与有价证券的转换本钱为每次500元,有价证券年利率为10%。
则最正确现金持有量为:A.50000元B.5000元C.2500元D.500元【答案】A【解析】最正确现金持有量=2×250000×500/10%=50000元3.某企业全年需用A材料2400吨,每次的订货本钱为400元,每吨材料年储藏本钱12元,则每年最正确订货次数为:A.12B.6C.3D.4【答案】B【解析】经济批量=2*2400*400/12=400吨最正确订货次数=2400/400=6次。
4.某企业2023年主营业务收入净额为36000万元,流淌资产平均余额为4000万元,固定资产平均余额为8000万元。
假定没有其他资产,则该企业2023年的总资产周转率为:A.3次B.3.4次C.2.9次D.3.2次【答案】A【解析】总资产周转率=主营业务收入净额/资产平均余额=主营业务收入净额/(流淌资产平均余额+固定资产平均余额)=36000/(4000+8000)=35.销售产品一批,价目表标明售价(不含税)40000元,商业折扣条件为10%,现金折扣条件为3/10、2/20、N/30,客户于第16天付款。
增值税率17%。
应收账款的入账金额为( )。
A.42120B.46800C.41400D.36000【答案】A【解析】应收账款的入账金额=40000×(1+17%)×(1-10%)=42120 6.某企业购置面值为300万元的分期付息公司债券作为长期投资,共支付价款375万元,其中已到付息期但尚未领取的债券利息为20万元。
一、单项选择题(以下每小题各有四项备选答案,其中只有一项是符合题意的正确答案。
多选、错选、不选均不得分。
本题共30分,每小题1分。
)1.审计机关依法对被审计单位作岀审计处理处罚决定,最能体现的审计职能是:A.经济评价B.经济鉴证C.经济服务D.经济监督2.与国家审计相比,不属于社会审计特点的是:A.独立性B.委托性C.有偿性D.宏观性3.确立我国现行国家审计监督制度最权威的法律依据是:A.《中华人民共和国宪法》B.《中华人民共和国审计法》C.《中华人民共和国国家审计准则》D.《中华人民共和国审计法实施条例》4.下列关于审计准则的表述,错误的是:A.审计准则是衡量审计质量的尺度B.审计准则是评价被审计单位的标准C.审计准则是确定和解脱审计责任的依据D.审计准则是审计人员在实施审计过程中必须遵守的行为规范5.按照国家审计准则的规定,应当对审计项H总体质量负责的是:A.审计组成员B.审计组主审C.审计组组长D.审计机关业务部门6.在财务审计项目的一般审计目标中,完整性指的是:A.记录或列报的金额在总体上正确B.各类业务记录于正确的会计期间C.记录或列报的金额实际存在或发生D.实际存在或发生的金额均己记录或列报7.下列各项中,不属于内部审计准备阶段的工作是:儿编制审计方案B.发出审计通知书C.编制审计报告D.确定重要性和审计风险8.审计机关开展营业税征管审计时,下列适用审计标准中层次最低的是:A.《中华人民共和国税收征收管理法》B.《中华人民共和国营业税暂行条例》0.《中华人民共和国营业税暂行条例实施细则》L).《财政部、国家税务总局关于建筑业营业税若干政策问题的通知》9.下列各项中,属于判断审计事项是非优劣准绳的是:A.审计证据B.审计程序C.审计标准D.审计记录10.审计证据的相关性是指:A.审计证据与审计目标的内在联系程度B.审计证拯与审计组织的内在联系程度C.审计证据与审计成本的内在联系程度L).审计证据与审计风险的内在联系程度【答案】l.D 2.D 3. A 4.B 5. C6. D7.C &D 9. C 10. A11.取证顺序与反映经济业务的会计资料形成过程相一致的审计取证方法是:A.详查法B.抽查法C.顺查法L).逆查法12.某一管理层财务报表认定存在错报,该错报单独或连同其他错报是重大的,但审计人员未能发现这种错报的风险,指的是:A.固有风险B.控制风险C.检查风险D.重大错报风险13.下列各项中,不属于审计人员收集审计证据方法的是:A.检查B.评价C.观察D.询问14.下列各项中,属于内部控制中控制活动要素的是:A.管理当局的观念B.凭证与记录控制C.人力资源制度D.员工的素质15.下列各项中,属于内部控制中实物控制的是:A.顾客赊销限额的批准B.凭证的预先连续编号C.财产物资的定期盘点D.重大资产购置的授权16.下列各项中,可以用来调查了解内部控制的方法是:A.分析B.观察C.函证D.重新计算17.审计机关受本级人民政府委托,向本级人大常委会提出的关于上一年度本级预算执行和其他财政收支审计工作情况的报告是:A.审计结果公告B.审计工作报告C.审计结果报告D.审计决定书1&下列关于选择效益审计项冃应考虑因素的表述,正确的是:A.公众关注程度越低的项目,被选作效益审计项目的机会越大B.缺乏统一明确评价标准的项目,被选作效益审计项目的机会越大C.项目的管理风险越小,被选作效益审计项目的机会越大D.项目的资金规模越大,被选作效益审计项目的机会越大19.下列关于计算机技术对审计产生影响的表述,错误的是:A.审计的信息化程度越来越高B.专门的计算机审计技术方法越來越多C.审计目标由真实性、合法性转向效益性D.信息系统成为审计对象的重要组成部分20.下列关于审计管理的表述,错误的是:A.审计管理要服从审计目标B.审计管理要注重对审计人员的管理C.审计管理主要在审计实施阶段执行D.审计管理的目的是提高审计工作的质量和效率【答案】11. 0 12. C 13. B 14. B 15. C16. B 17. C 18. D 19. C 20. C21.根据内部控制的要求,企业下列人员中可以批准销售退回的是:A.出纳员B.销售部门主管C.仓库保管人员L).应收账款会计22.审计人员对赊销内部控制的有效性进行测试时,可以采用的审计程序是:A.审查是否调查客户信用并根据赊销政策确定赊销限额B.核对应收账款总账和明细账是否相符C.询问生产部门经理赊销控制是否有效L).审查坏账准备的计捉和冲销是否合理23.为证实发生的销售业务是否记录在正确的会计期间,下列程序中最有效的是:A.审查主营业务收入明细账并与总账核对B.审查应收账款明细账并与总账核对C.审查发运单并追查至主营业务收入明细账D.审查银行存款H记账并与总账核对24.下列各项中,不属于应收票据贴现审查内容的是:A.票据贴现款项是否及时足额人账B.票据贴现金额计算是否正确0.已贴现票据到期发生拒付是否及时做出账务处理D.票据登记簿是否由专人保管25.下列各项中,违反采购与付款循环内部控制要求的是:A.验收单预先连续编号B.定期与供应商核对往來款项C.采购部门捉出采购申请D.对卖方发票、验收单、订购单、请购单进行内部检查26.审计人员对被审计单位存货实施监盘时,下列做法中错误的是:A.参与制订盘点计划B.将盘点结果与材料明细账余额核对C.毁损存货按盘亏处理D.抽查盘点记录进行复核27.在薪酬业务审计中,审计人员抽取考勤单并检查有无工资发生部门主管的签字,其冃的是证实:A.薪酬业务内部控制的有效性B.薪酬总额的真实性0.薪酬分配的止确性D.薪酬业务的合法性2&审计人员审查资本公积在资产负债表中是否单独列示,主要是为了查明:A.资本公积使用是否合法B.资本公积分类是否正确C.资本公积记录是否真实D.资本公积披露是否恰当29.被审计单位下列货币资金业务的内部控制制度中,与银行存款无直接关系的是:A.每日清点现金,做到账实相符B.当H收入的现金及时送存银行C.对货币资金业务实施内部审计D.货币资金收支与记账岗位分离30.下列各项中,审计人员认为即使不披露也不会损害财务报告内容完整性的是:A.会计政策变更B.会计估计变更C.会计差错更止D.会计软件变更【答案】21. B 22. A 23. C 24. D 25. C26. C 27. A 28. D 29. A 30. D二、多项选择题(以下每小题各有五项备选答案,其中有二至四项是符合题意的正确答案,全部选对得满分。
2005年注册会计师全国统一考试审计试题2005-10-31一、单项选择题(本题型共5大题,15小题,每小题1分,共15分。
每小题只有一个正确答案,请从每小题的备选答案中选出一个你认为正确的答案,在答题卡相应位置上用2B铅笔填涂相应的答案代码。
答案写在试题卷上无效。
)(一)在对N公司2004年度会计报表进行审计时,A注册会计师负责货币资金项目的审计。
在审计过程中,A注册会计题遇到以下问题,请代为做出正确的专业判断。
1.N公司某银行账户的银行对账单余额为585000元,在审查N公司编制的该账户银行存款余额调节表时,A注册会计师注意到以下事项:N公司已收、银行尚未入账的某公司销货款100000元;N公司已付、银行尚未入账的预付某公司材料款50000元;银行已收、N公避开尚未入账的某公司退回的押金35000元;银行已代扣、N公司尚未入账的水电费25000元。
假定不考虑审计重要性水平,A注册会计师审计后确认该账户的银行存款日记账余额应是()。
A.625000元B.635000元C.575000元D.595000元答案:A分析:按现有会计制度结账后不能根据银行存款对账单中未达账项调整银行存款日记账,相关账务直接记入取得原始单据当期。
一般外勤审计时企业已经结账,但如果企业结账前发现有未达账项应取得相关原始单据调整银行存款日记账。
不考虑重要性水平即对未达账项外的所有会计差错均需调整。
2.N公司某,A注册会计师应当执行的最有效的审计程序是()。
A.重新测试相关的内部控制B.审查银行对账单中记录的该账户资产负债表日前后的收付情况C.审查银行存款日记账的中记录的该账户资产负债表日前后的收付情况D.审查该账户的银行存款余额调节表答案:D3.针对N公司下列与现金相关的内部控制,A注册会计师应提出改进建议的是()。
A.每日及时记录现金收入并定期向顾客寄送对账单B.担任登记现金日记账及总账职责的人员与担任现金了纳职责的人员分开C.现金折扣需经过适当审批D.每日盘点现金并与账面余额核对答案:B(二)在对生产型企业K公司2004年度会计报表进行审计时,Z注册会计师负责生产循环的审计。
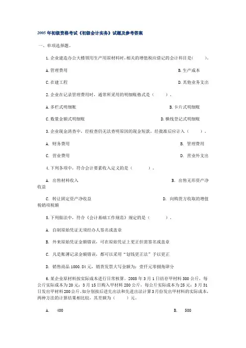
2005年初级资格考试《初级会计实务》试题及参考答案一、单项选择题。
1.企业建造办公大楼领用生产用原材料时,相关的增值税应借记的会计科目是()。
A.管理费用B.生产成本C.在建工程D.其他业务支出2.企业在记录管理费用时,通常所采用的明细账格式是()。
A.多栏式明细账B.卡片式明细账C.数量金额式明细账D.横线登记式明细账3.企业现金清查中,经检查仍无法查明原因的现金短款,经批准后应计入()。
A. 财务费用B. 管理费用C. 营业费用D. 营业外支出4.下列各项中,符合会计要素收入定义的是()。
A. 出售材料收入B. 出售无形资产净收益C. 转让固定资产净收益D. 向购货方收取的增值税销项税额5.下列做法中,符合《会计基础工作规范》规定的是()。
A. 自制原始凭证无须经办人签名或盖章B. 外来原始凭证金额错误,可在原始凭证上更正但需签名或盖章C. 凡是账薄记录金额错误,都可以采用“划钱更正法”予以更正D. 销售商品1000.84元,销货发票大写金额为:壹仟元零捌角肆分6.某企业原材料按实际成本进行日常核算。
2005年3月1日结存甲材料300公斤,每公斤实际成本为20元;3月15日购入甲材料280公斤,每公斤实际成本为25元;3月31日发出甲材料200公斤。
如分别按后进先出法和先进出法计算3月份发出甲材料的实际成本,两种方法的计算结果相比较,其差额为()元。
A. 400B. 500C. 1 000D. 1 4007.某企业出售一台设备(不考虑相关税金),原价160 000元,已提折旧45 000元,出售设备时发生各种清理费用3 000元,出售设备所得价款113 000元。
该设备出售净收益为()元。
A. -2 000B. 2 000C. 5 000D. -5 000?8.企业因债权人撤销而转销无法支付的应付账款时,应将所转销的应付账款计入()。
A. 资本公积B. 其他应付款C. 营业外收入D. 其他业务收入9.?某企业为增值税一般纳税人,2004年实际已交纳税金情况如下:增值税850万元,消费税150万元,城市维护建设税70万元,车船使用税0.5万元,印花税1.5万元,所得税120万元。
初级审计师《审计理论与实务》习题及答案《审计理论与实务》考试也常常会考,下而是初级审计师《审计理论与实务》习题及答案, 为大家提供参考。
1《证券法》对出具的文件有虚假记载、误导性陈述或重大遗漏的证券机构的处罚中,错误的是()。
A.对直接负责的主管人员和其他直接责任人,撤销证券从业资格B.责令改正并没收业务收入C.处以业务收入一倍以上三倍以下的罚款D.暂停或撤销证券服务业务许可证[正确答案]C本题分值:1分试题解析:本题考査重点是对"法律责任"的熟悉。
《证券法》第二百二十三条规左:证券服务机构未勤勉尽责,所制造、出具的文件有虚假记载、误导性陈述或重大遗漏的,责令改正,没收业务收入,暂停或撤销证券服务业务许可证,并处以业务收入一倍以上五倍以下的罚款。
对直接负责的主管人员和英他直接责任人给予警告,撤销证券从业资格,并处以三万元以上十万元以下的罚款。
因此,本题的正确答案为C。
2 ()是指导审计机关和审计人员办理审计事项的操作规程和方法的准则。
A.专用审计准则B.国家审计基本准则C.审计指南D.通用审计准则[正确答案]C本题分值:1分试题解析:本题考査重点是对"我国国家审计准则”的熟悉。
审计指南,是指导审计机关和审计人员办理审计事项的操作规程和方法的准则,全国审计机关和审计人员应当参照执行,不具有行政规章的法律效力。
本题选项A、B、D“专业审计准则"、“国家审计基本准则"和"通用审计准则",是审计署依照《审计法》规泄制左的部门规章,具有行政规章的法律效力,全国审计机关和审汁人员依法开展审计工作时必须遵照执行。
因此,本题的正确答案为C。
3()是国际内部审计师协会内部审计准则的核心和主要内容。
A.内部审计基本准则B.内部审计职业逍徳准则C.内部审计的职责说明D.内部审计实务准则[正确答案]D本题分值:1分试题解析:本题考査重点是对"国际内部审计师协会内部审计准则"的了解。
审计师初级审计专业相关知识真题2005年(总分:100.00,做题时间:150分钟)一、注意事项 (总题数:20,分数:20.00)1.我国的社会主义市场经济体制是:(分数:1.00)A.政府不对经济决策施加任何影响的经济体制B.政府做出关于生产和分配的所有决策的经济体制C.以政府宏观调控为主导、市场配置资源为辅的经济体制D.以市场配置资源为主导、政府宏观调控为辅的经济体制√解析:2.在供给与需求基本模型中,供给曲线向右移动表明:(分数:1.00)A.供给增加√B.供给减少C.供给不变D.供给变化无法确定解析:3.当一国存在严重通货膨胀时,实际GDP:(分数:1.00)A.小于名义GDP √B.大于名义GDPC.等于名义GDPD.与名义GDP无关解析:4.衡量通货膨胀的价格指数通常是:(分数:1.00)A.生产物价指数B.股票价格指数C.消费物价指数√D.房地产价格指数解析:5.一定时期内每期期初等额收付的现金是:(分数:1.00)A.预付年金√B.永续年金C.后付年金D.普通年金解析:6.某企业拟以“2/20,N/40”的信用条件购进原料一批,则企业放弃现金折扣的机会成本率为:(分数:1.00)A.2%B.36.73%√C.18.37%D.36%解析:7.公司采取剩余股利政策的意义主要在于:(分数:1.00)A.使公司的利润分配具有较大的灵活性B.保持目标或最佳的资本结构√C.稳定利润分配额D.使利润分配与公司盈余紧密结合解析:8.下列固定资产投资决策方法中,属于非折现方法的是:(分数:1.00)A.净现值法B.内含收益率法C.盈利指数法D.投资收益率法√解析:9.公司进行股票分割,会引起的结果是:(分数:1.00)A.导致公司股东权益总额增加B.股东的持股比例会发生变化C.股东权益各项目金额及其相互之间的比例会发生变化D.在股票分割前后的净利润不变的情况下,分割后的每股收益会下降√解析:10.在存货核算中,当物价持续上涨时,采用后进先出法,符合的会计原则是:(分数:1.00)A.重要性原则B.谨慎性原则√C.实际成本原则D.一贯性原则解析:11.企业期末预提短期借款利息时,应该贷记的会计科目是:(分数:1.00)A.短期借款B.应付利息C.预提费用√D.长期借款解析:12.某企业采用应收款项余额百分比法计提坏账准备,计提坏账准备的比例为5%。
1.下列各项中,属于内部控制中控制活动要素的是:A.组织结构B.职责分工C.管理层制度D.人力资源制度[1A#%@23*456][答案]B[考查角度]控制活动:2.在销售与收款循环中,批准赊销信用与销售相互独立,主要是为了防止:A.商品被盗窃[1*23~45&A6@]B.贷款被贪污C.增加信用风险[123~4A5*#6@]D.漏记销售业务[答案]C [12@34A#&*56]标准挽鄢靴拙涯臆第俄圈增镯售相互独立,防止销售部门为增加业绩而放宽信用[考查角度]销售与收款循环中的内部控制3.下列应付账款明细账中,可以不作为重点审查的是:A.未标明欠款单位的账户B.余额未能结清的账户C.无月结但可供核对的账户D.当年形成且余额较小的账户[答案]D细账维微重损途疤骨香项明细账,抽样审查有困难时,可以把以下的应付款项明1.应付款项明细账贷方发生数额较大或账面余额累计数较大的账户。
户。
2.应付款项明细账余额长期未能结清的账户;积欠已久而突然全部结清的账3.同一账户应付已付业务发生频繁的账户。
4.应付款项明细账未标明欠款单位或欠款单位不明确的账户。
[123*@廊5盛付款项明细账账面余额很小,而又长期没有变动的账户。
6.无月结单可供核对的账户。
7.具有特殊交易的账户。
8.提供资产担保的账户。
9.关联单位的账户。
[考查角度]抽查应付款项明细账的是约审让卖员收集查阅固定资产产权证明书,财产税单等相关凭证文件,其目A.固定资产的所有权[12#~*@3M56]B.固定资产的完整性C.固定资产的存在性D.固定资产折旧计算的准确性[答案]A农指撤颉]查骚圈定资取觎朋布权财#确e鲤麟固演襦定固定祷成确«毒[考查角度]查验固定资产的所有权5.下列各项中,可能导致被审计单位存货周转率降低的是:A.销售费用增加B.管理费用增加C.产成品存货数星增加D.产成品存货数量减少[答案]C [1@23456人*&~] [12A~34&%5*6]货周搠曲彼货周转率=主营业务成本/平均存货,所以产成品存货数星增加,存[考查角度]存货周转率[1%2#345~人*6]的是为审养龈建收集查阅固定资产产权证明书,财产税单等相关凭证文件,其目A.固定资产的所有权B.固定资产的完整性C.固定资产的存在性D.固定资产折旧计算的准确性[12%34*#入5&6][笞案]A [1&2人*@%3456]会唐撕砌密岬症Bwwm。
初级审计师《理论与实务》考试真题及答案(2)21.根据内部控制的要求,企业下列人员中可以批准销售退回的是:A.出纳员B.销售部门主管C.仓库保管人员D.应收账款会计22.审计人员对赊销内部控制的有效性进行测试时,可以采用的审计程序是:A.审查是否调查客户信用并根据赊销政策确定赊销限额B.核对应收账款总账和明细账是否相符C.询问生产部门经理赊销控制是否有效D.审查坏账准备的计提和冲销是否合理23.为证实发生的销售业务是否记录在正确的会计期间,下列程序中最有效的是:A.审查主营业务收入明细账并与总账核对B.审查应收账款明细账并与总账核对C.审查发运单并追查至主营业务收入明细账D.审查银行存款账并与总账核对24.下列各项中,不属于应收票据贴现审查内容的是:A.票据贴现款项是否及时足额人账B.票据贴现金额计算是否正确C.已贴现票据到期发生拒付是否及时做出账务处理D.票据登记簿是否由专人保管25.下列各项中,违反采购与付款循环内部控制要求的是:A.验收单预先连续编号B.定期与供应商核对往来款项C.采购部门提出采购申请D.对卖方发票、验收单、订购单、请购单进行内部检查26.审计人员对被审计单位存货实施监盘时,下列做法中错误的是:A.参与制订盘点计划B.将盘点结果与材料明细账余额核对C.毁损存货按盘亏处理D.抽查盘点记录进行复核27.在薪酬业务审计中,审计人员抽取考勤单并检查有无工资发生部门主管的签字,其目的是证实:A.薪酬业务内部控制的有效性B.薪酬总额的真实性C.薪酬分配的正确性D.薪酬业务的合法性28.审计人员审查资本公积在资产负债表中是否单独列示,主要是为了查明:A.资本公积使用是否合法B.资本公积分类是否正确C.资本公积记录是否真实D.资本公积披露是否恰当29.被审计单位下列货币资金业务的内部控制制度中,与银行存款无直接关系的是:A.每日清点现金,做到账实相符B.当日收入的现金及时送存银行C.对货币资金业务实施内部审计D.货币资金收支与记账岗位分离30.下列各项中,审计人员认为即使不披露也不会损害财务报告内容完整性的是:A.会计政策变更B.会计估计变更C.会计差错更正D.会计软件变更【答案】21.B 22.A 23.C 24.D 25.C26.C 27. A 28.D 29.A 30.D二、多项选择题(以下每小题各有五项备选答案,其中有二至四项是符合题意的正确答案,全部选对得满分。
2005年初级资格考试审计理论与实务真题注意事项1.您在拿到试卷的同时将得到一份专用答题卡,所有试题均须在专用答题卡上作答,在试卷或草稿纸上作答不得分。
2.请认真阅读答题卡的注意事项及说明。
3.答题时请认真阅读试题,对准题号作答。
单项选择题以下每小题各有四项备选答案,其中只有一项是正确的。
本题共20分,每小题1分。
1.审计产生的前提条件是:A.私有制的产生B.受托经济责任关系的确立C.社会化大生产的形成D.市场经济的形成2.下列属于社会审计特点的是:A.内向性B.广泛性C.委托性D.针对性3.按照《审计署关于内部审计工作的规定》,无须授权或批准,内部审计机构有权:A.召开与审计事项有关的会议B.对违法人员进行通报批评C.对可能转移的会计凭证进行封存D.对本单位领导进行任期经济责任审计4.根据《审计机关审计复议的规定》,审计机关应当自受理审计复议申请之日起60日内作出审计复议决定;情况复杂的,可以适当延长,但延长期限最多不超过:A.15日B.30日C.45日D.60日5.我国国家审计准则的适用范围包括:A.全国审计机关和社会审计组织B.全国审计机关和内部审计机构C.全国审计机关、内部审计机构和社会审计组织D.全国审计机关及承办国家审计机关审计事项的其他审计组织6.我国国家审计的总目标除真实性和合法性外还包括:A.效益性B.一贯性C.客观性D.公允性7.审计人员在审计过程中应保持合理的职业谨慎,下列行为中属于合理的职业谨慎的是:A.对审计事项全部采用详查法B.在所有情况下,固有风险全部确定为高水平C.对所有审计事项均确定较低的审计风险D.严格遵守审计准则8.下列审计证据中,证明力最强的是:A.被审计单位提供的证明材料B.被审计单位会计人员的言词证据C.有关审计事项的环境证据D.审计人员亲自编制的相关资9.下列关于审计取证模式演变过程的描述中,正确的是:A.风险基础审计→账目基础审计→制度基础审计B.风险基础审计→制度基础审计→账目基础审计C.账目基础审计→制度基础审计→风险基础审计D.账目基础审计→风险基础审计→制度基础审计10.下列内部控制措施中,属于察觉式控制的有:A.会计与出纳岗位分离B.制定原材料消耗定额C.固定资产购置须经授权审批D.定期盘点存货11.审计管理贯穿于:A.审计计划阶段B.审计实施阶段C.审计报告阶段D.审计业务活动的全过程12.采用文字说明法对调查了解的内部控制情况进行记录的优点有:A.符号表示,形象直观B.对情况的描述深入具体C.用“是”或“否”回答,简单明了D.固定格式,便于修改13.社会审计的审计报告收件人是:A.被审计单位B.审计委托人C.审计组D.派出审计组的社会审计组织14.企业销售与收款业务循环的起点是:货A.发运商品B.批准赊销C.审批销售退回与折让D.处理客户订货15.审计人员在对应付账款进行实质性审查时,抽查应付账款明细账并追查至相关的原始凭证的主要目的是:A.确定应付账款变动的合理性B.查明应付账款的真实性C.审查有无漏记的应付账款D.验证应付账款在资产负债表上表达的适当性16.下列可用来判断存货总体合理性的审计程序是:A.审阅存货明细账和仓库记录B.进行分析性复核C.观察存货保管情况D.询问被审计单位存货的保管制度17.产成品生产与检验相互独立,是为了防止:A.不合格产品入库B.购入不合格材料C.篡改会计记录D.生产计划不合理18.在对某项经营性租入的固定资产进行审查时,审计人员应当关注该项固定资产的:A.入账价值是否正确B.折旧计提是否正确C.租金处理是否正确D.所有权是否按期转移19.在审查职工福利费时,审计人员认为职工福利费的计提依据应当是:A.生产成本B.资本公积C.工资总额D.未分配利润20.审计人员审查资本账户的余额,查明有无虚构资本业务、高估资本账户余额的情况是为了证实:A.投入资本的真实性B.投入资本的完整性C.投入资本分类的合理性D.投入资本过账的准确性多项选择题以下每小题各有五项备选答案,其中至少有两项是正确的,全部选对得满分。
审计师初级(审计理论与实务)历年真题试卷汇编4(题后含答案及解析)题型有:1. 单项选择题 2. 多项选择题单项选择题1.【真题(初级)】对企业的固定资产进行监盘,主要是为了核实固定资产的( )。
A.所有权B.存在性C.变动的合理性D.计价正确答案:B解析:监盘主要是核实资产的存在性或真实性。
2.【真题(初级)】为了证实实存于被审计单位的同定资产的所有权,审计人员应重点审查的是( )。
A.固定资产总账B.固定资产明细账C.契约、产权证明书、发票等凭证D.固定资产和累计折旧分类汇总表正确答案:C解析:查验固定资产的所有权,需要审查固定资产的产权、合同、发票、财产税单等相关凭证。
3.【真题(初级)】对企业的固定资产进行监盘,主要是为了核实固定资产的( )。
A.所有权B.存在性C.变动的合理性D.计价正确答案:B解析:本题易错选A选项。
监盘主要是核实资产的存在性或真实性。
核实所有权需要查阅相关票据或凭证。
4.【真题(初级)】在采购与付款业务循环中,可以由生产或使用部门填写的文件是( )。
A.订购单B.验收单C.请购单D.付款凭单正确答案:C解析:本题易错选B选项。
验收单应由验收部门填写。
5.【真题(初级)】在生产与存货业务循环中,产品生产部门与检验部门相互独立,可以防止( )。
A.不合格产品入库B.生产计划不合理C.篡改会计记录D.多领材料正确答案:A解析:产成品生产与检验相互独立,可以防止不合格产品入库或售出。
6.【真题(初级)】审计人员通过审查确认企业的存货业务是否全部记入相关账户,其目的是验证存货的( )。
A.真实性B.所有权C.完整性D.计价正确性正确答案:C解析:审计人员通过审查确认企业的存货业务是否全部记入相关账户,其目的是验证存货的完整性。
7.【真题(初级)】审计人员抽查资产负债表日前后的购货记录,并与有关购货发票和验收单或入库单相核对,其目的是审查购入存货的( )。
A.总体合理性B.截止期正确性C.所有权D.分类正确性正确答案:B解析:抽查资产负债表日前后的购货记录,并与有关购货发票和验收单或入库单相核对,目的是审查购入存货的截止期正确性。
初级审计理论与实务习题及答案一、单选题(共70题,每题1分,共70分)1、下列审计风险控制方法中,不属于自我保护法的是()。
•A、遵守审计准则B、取得管理当局说明书C、建立风险基金制度D、提高审计人员的业务水平正确答案:C答案解析:自我保护法包括提高审计人员的业务水平、遵守审计准则、深入了解被审计单位的基本情况和财务状况、签订业务约定书并取得管理当局说明书、保持审计的独立性、加强审计质量控制。
2、确保所有的资产均能得到恰当的控制,以及所有的经济业务均能得以全面、完整和准确的记录的控制活动属于( )。
•A、职责分工控制B、业务授权控制C、实物控制D、凭证与记录控制正确答案:D3、存储部门与生产或使用部门相互独立,防止()。
•A、多领材料或存货被盗B、生产计划不合理C、篡改会计记录D、多领材料正确答案:A答案解析:存储部门与生产或使用部门相互独立,防止多领材料或存货被盗.4、下列内部控制属于实物控制的是()。
•A、定期进行表账证之间的核对B、实行定期或不定期的财产清查盘点制度C、出纳不得登记总账D、顾客赊销限额的审批正确答案:B答案解析:实物控制是指对接触、使用资产和各种记录,均应当有适当的防范措施,以限制非相关人员接近资产或接近重要的记录,从而保护资产和记录的安全。
5、某公司的银行存款日记账和总账期末余额为1570万元,经检查银行存款日记账和直接从银行取得的银行对账单,发现以下未达账项:①银行代扣代缴的水电费5万元,公司尚未入账;②银行收到的销售款10万元,公司尚未入账;③银行存款利息1000元,公司尚未入账,审计认为该公司年末资产负债表中银行存款余额应为()。
•A、1555。
1万元B、1564。
9万元C、1575万元D、1575。
1万元正确答案:D答案解析:银行存款余额=1570-5+10+0。
1=1575。
1(万元).6、按照《审计署关于内部审计工作的规定》,下列各项中属于内部审计权限的是:()。
初级审计师《审计理论与实务》真题精选4初级审计师《审计理论与实务》真题精选4单选题(共34题,共34分)1.下列各项中,属于国家审计计划阶段主要工作的是()。
A.编制审计工作方案B.送达审计通知书C.编制审计实施方案D.进行重大违法行为检查2.审计人员对与编制资产负债表有关的内部控制进行测试时,可以采用的审计程序是()。
A.检查编制资产负债表的各环节、各岗位责任的健全性和严密性B.审查资产负债表编制方法的一贯性C.审阅资产负债表的编制格式D.审查编制的资产负债表中所列各主要指标的合理性3.在采购与付款循环中,下列各组凭证通常都需要连续编号的是( )。
A.付款凭单和验收单B.订购单和请购单C.验收单和请购单D.请购单和付款凭单4.下列各项中,不符合审计人员对库存现金监盘要求的是:A.采取突击方式B.要求被审计单位出纳员回避C.尽量安排在营业前或营业终了后D.对存放在各处的现金同时进行清点5.下列关于应收账款函证的表述,错误的是:A.函证可以证实应收账款是否实际存在B.函证过程要由审计人员控制C.函证无回函时只能再次发函D.函证后应编制应收账款函证汇总分析表6.当有证据表明被审计单位某批存货已经陈旧或已经损坏,审计人员下一步应重点查明该批存货的:A.所有权归属B.存放地点和仓储条件C.跌价准备计提是否合理D.收发记录是否完整7.下列关于审计工作底稿作用的表述,错误的是()。
A.控制审计工作质量的手段B.明确被审计单位责任的依据C.编写审计报告的依据D.提供行政诉讼的佐证资料8.下列关于审计风险的表述,正确的是:A.审计风险取决于重大错报风险和固有风险B.固有风险仅受被审计单位内部因素的影响C.重大错报风险可分为固有风险和控制风险D.检查风险水平与重大错报风险呈正比关系9.下列各项中,可用来测试内部控制执行有效性的方法是:A.分析B.函证C.外部调查D.检查记录或文件10.下列各项中,不属于审计质量管理主体的是:A.审计机关B.审计组长C.审计人员D.被审计单位11.审计人员自行编制银行存款余额调节表,并与被审计单位编制的银行存款余额调节表进行比较的审计取证方法是:A.检查B.外部调查C.分析D.重新操作12.下列做法中,符合内部控制要求的是:A.采购员负责采购货物的验收工作B.信息系统使用部门负责信息系统设计C.批准付款的人员负责签发支票D.仓库保管员负责登记存货台账13.下列关于审计管理的表述,正确的是:A.审计管理可以不考虑审计目标B.审计管理的主体不包括内部审计机构C.审计管理的对象是审计计划D.审计管理贯穿于审计业务活动的始终14.下列各项中,不属于国家审计机关权限的是:A.检查被审计单位的会计资料B.废止被审计单位主管部门制定的与国家法律相抵触的财务收支规定C.向社会公布审计结果D.制止被审计单位正在进行的违反国家规定的财务收支行为15.下列关于审计证据适当性的表述,正确的是:A.审计证据的适当性仅指审计证据的可靠性B.审计证据的适当性包括审计证据的相关性和充分性C.审计证据的适当性会影响所需获取审计证据的数量D.审计证据的适当性是对审计证据数量的衡量16.与顺查法相比,逆查法的优点是:A.审计过程全面细致B.不容易遗漏错弊事项C.审计重点突出,工作效率高D.能够收集到较为完整的审计证据17.审计机关对被审计单位违反国家规定的财政财务收支行为,依法做出处理处罚的书面文件是:A.审计决定书B.审计报告C.审计结果公告D.审计工作报告18.按照控制的功能,可以将内部控制分为:A.会计信息控制和经营决策控制B.预防式控制和察觉式控制C.事前控制、事中控制和事后控制D.财产物资控制和信息系统控制19.在财务审计项目的一般审计目标中,合法性指的是:A.记录或列报的金额是实际存在或发生的B.记录的各类业务符合法律法规的规定C.实际存在或发生的金额均已记录或列报D.记录或列报的金额确属本单位所有或所欠20.审计人员检查现金日记账时,通过审阅日记账。
初级审计师《审计理论与实务》基础题411、下列有关审计风险的表述中正确的是( )。
A.可接受的审计风险应确定为O,有利于审计机关防范审计风险B.可接受的审计风险不应确定为0C.由于该项目属于再次审计,审计人员对被审计单位情况非常熟悉,因此可接受的审计风险可以确定为0D.是否将可接受的审计风险确定为O,取决于审计人员对被审计单位重大错报风险水平的评估【正确答案】:B【答案解析】:选项ABD错误在于,可接受的审计风险不可能为0,因为重大错报风险和检查风险不可能为0。
12、审计人员对被审计单位本期财务报表和上期财务报表中相同项目的数据进行比较分析,并将异常变动作为下一步审计关注的重点内容,这种审计取证方法是( )。
A.计算B.观察C.检查D.分析【正确答案】:D13、下列各项中,属于实物控制措施的是( )。
A.业务批准与执行相分工B.实施内部审计制度C.仓库由专人负责保管D.定期与银行进行对账【正确答案】:C【答案解析】:选项A属于职责分工控制,选项B属于独立检查,选项D属于凭证与记录控制。
14、被审计单位内部控制设置比较健全,但未予有效执行,导致大部分经济业务失控,应将其内部控制风险评估为( )。
A.低水平B.中等水平C.高水平D.无风险【正确答案】:C【答案解析】:高控制风险表明内部控制设置极不健全,或虽设计了良好的内部控制,但却未予有效执行,从而导致经济业务和会计资料大部分失控。
审计人员无法信赖该单位的内部控制。
15、在审计抽样时,下列各项中与所需样本量成反向关系的是( )。
A.总体容量B.总体项目差异C.审计结论的精确限度D.要求审计结论的可靠程度【正确答案】:C【答案解析】:精确限度是指统计抽样所作出的审计结论与总体实际情况之间所允许的误差范围,与样本量成反向关系,精确限度越低,所需要的样本量越大;要求审计结论的可靠程度越高,需要的样本规模越大,二者成正向关系。
16、下列可以运用简式审计报告的是( )。
2005年初级资格考试审计理论与实务真题注意事项1.您在拿到试卷的同时将得到一份专用答题卡,所有试题均须在专用答题卡上作答,在试卷或草稿纸上作答不得分。
2.请认真阅读答题卡的注意事项及说明。
3.答题时请认真阅读试题,对准题号作答。
单项选择题以下每小题各有四项备选答案,其中只有一项是正确的。
本题共20分,每小题1分。
1.审计产生的前提条件是:A.私有制的产生B.受托经济责任关系的确立C.社会化大生产的形成D.市场经济的形成2.下列属于社会审计特点的是:A.内向性B.广泛性C.委托性D.针对性3.按照《审计署关于内部审计工作的规定》,无须授权或批准,内部审计机构有权:A.召开与审计事项有关的会议B.对违法人员进行通报批评C.对可能转移的会计凭证进行封存D.对本单位领导进行任期经济责任审计4.根据《审计机关审计复议的规定》,审计机关应当自受理审计复议申请之日起60日内作出审计复议决定;情况复杂的,可以适当延长,但延长期限最多不超过:A.15日B.30日C.45日D.60日5.我国国家审计准则的适用范围包括:A.全国审计机关和社会审计组织B.全国审计机关和内部审计机构C.全国审计机关、内部审计机构和社会审计组织D.全国审计机关及承办国家审计机关审计事项的其他审计组织6.我国国家审计的总目标除真实性和合法性外还包括:A.效益性B.一贯性C.客观性D.公允性7.审计人员在审计过程中应保持合理的职业谨慎,下列行为中属于合理的职业谨慎的是:A.对审计事项全部采用详查法B.在所有情况下,固有风险全部确定为高水平C.对所有审计事项均确定较低的审计风险D.严格遵守审计准则8.下列审计证据中,证明力最强的是:A.被审计单位提供的证明材料B.被审计单位会计人员的言词证据C.有关审计事项的环境证据D.审计人员亲自编制的相关资9.下列关于审计取证模式演变过程的描述中,正确的是:A.风险基础审计→账目基础审计→制度基础审计B.风险基础审计→制度基础审计→账目基础审计C.账目基础审计→制度基础审计→风险基础审计D.账目基础审计→风险基础审计→制度基础审计10.下列内部控制措施中,属于察觉式控制的有:A.会计与出纳岗位分离B.制定原材料消耗定额C.固定资产购置须经授权审批D.定期盘点存货11.审计管理贯穿于:A.审计计划阶段B.审计实施阶段C.审计报告阶段D.审计业务活动的全过程12.采用文字说明法对调查了解的内部控制情况进行记录的优点有:A.符号表示,形象直观B.对情况的描述深入具体C.用“是”或“否”回答,简单明了D.固定格式,便于修改13.社会审计的审计报告收件人是:A.被审计单位B.审计委托人C.审计组D.派出审计组的社会审计组织14.企业销售与收款业务循环的起点是:货A.发运商品B.批准赊销C.审批销售退回与折让D.处理客户订货15.审计人员在对应付账款进行实质性审查时,抽查应付账款明细账并追查至相关的原始凭证的主要目的是:A.确定应付账款变动的合理性B.查明应付账款的真实性C.审查有无漏记的应付账款D.验证应付账款在资产负债表上表达的适当性16.下列可用来判断存货总体合理性的审计程序是:A.审阅存货明细账和仓库记录B.进行分析性复核C.观察存货保管情况D.询问被审计单位存货的保管制度17.产成品生产与检验相互独立,是为了防止:A.不合格产品入库B.购入不合格材料C.篡改会计记录D.生产计划不合理18.在对某项经营性租入的固定资产进行审查时,审计人员应当关注该项固定资产的:A.入账价值是否正确B.折旧计提是否正确C.租金处理是否正确D.所有权是否按期转移19.在审查职工福利费时,审计人员认为职工福利费的计提依据应当是:A.生产成本B.资本公积C.工资总额D.未分配利润20.审计人员审查资本账户的余额,查明有无虚构资本业务、高估资本账户余额的情况是为了证实:A.投入资本的真实性B.投入资本的完整性C.投入资本分类的合理性D.投入资本过账的准确性多项选择题以下每小题各有五项备选答案,其中至少有两项是正确的,全部选对得满分。
多选或错选不得分,也不倒扣分。
在无多选和错选的情况下,选对一项得0.5分。
本题共20分,每小题2分。
21.我国国家审计准则体系的构成内容包括:A.审计法B.审计法实施条例C.国家审计基本准则D.通用审计准则和专业审计准则E.审计指南22.下列工作中,属于国家审计实施阶段的有:A.编制审计方案B.对内部控制进行调查与初评C.对内部控制进行符合性测试D.对会计报表项目进行实质性测试E.起草审计报告A.编制审计方案B.对内部控制进行调查与初评C.对内部控制进行符合性测试D.对会计报表项目进行实质性测试E.起草审计报告23.下列有关后续审计的论述中,正确的有:A.后续审计无需出具审计报告B.后续审计的重点和范围一般只限于审计决定中所涉及的内容C.后续审计资料应当与原审计项目文件一同存档D.后续审计对于巩固审计成果具有重要意义E.不是每个审计项目都需要后续审计24.影响审计人员收集和筛选审计证据的因素包括:A.风险因素B.成本效益因素C.审计目标D.重要性因素E.系统性要求25.下列关于审计工作底稿的说法中,正确的有:A.检查审计工作底稿是控制审计质量的手段B.审计工作底稿是考核审计人员的依据C.审计工作底稿是编写审计报告的基础D.审计工作底稿是进行复议和诉讼的唯一依据E.审计工作底稿是协调审计工作的依据26.国家审计报告应包含的内容有:A.审计任务的说明B.会计责任和审计责任的说明C.被审计单位的基本情况D.审计评价意见E.审计复核情况的说明27.以下各项属于销售与收款循环内部控制的有:A.批准坏账与收款业务、记账业务相互独立B.向客户提供赊销信用要经过授权批准C.限制非授权人员接近各种销售与收款记录和文件D.对销售与收款业务进行独立检查E.批准请购与采购部门相互独立28.被审计单位采购与付款业务循环中涉及的主要凭证有:A.请购单B.验收单C.生产通知单D.卖方发票E.客户订货单29.下列控制措施中,属于生产与存货循环实物控制的有:A.生产计划的制定与审批相互独立B.限制非授权人员接近存货C.建立健全生产与存货成本会计制度D.定期盘点检查存货管理情况E.存货保管与存货记录严格分工30.下列项目中可计入资本公积的有:A.资本溢价B.接受捐赠的资产C.资本汇率折算差额D.联营投资的收入E.在建工程试运行收入混合选择题以下每小题各有五项备选答案,其中有一项或一项以上是正确的,全部选对得满分。
未将正确答案全部选出或多选、错选均不得分,也不倒扣分。
本题共20分,每小题2分。
31.审计风险的构成要素包括:A.经营风险B.固有风险C.控制风险D.分析性检查风险E.实质性检查风险32.常用的分析性复核方法有:A.比较分析法B.比率分析法C.实地观察法D.趋势分析法E.报表审阅法33.下列关于审计证据的说法中,正确的有:A.审计证据越可靠,证明力越强B.审计证据的客观性与取证程序、方法、审计人员的工作态度密切相关C.审计证据的相关性是指审计证据与审计目标之间或与其他审计证据之间的内在联系程度D.审计证据的取得必须符合审计法规规定的手续和程序E.审计人员发表审计意见必须建立在足够的审计证据的基础上,因此审计证据越多越好34.内部控制的构成要素有:A.控制环境B.风险评估C.控制活动D.信息与沟通E.监督35.审计质量管理的对象包括:A.审计行为B.审计人员C.被审计单位D.审计环境E.上级审计机关36.常用的验证应收账款余额真实性的程序有:A.实地观察批准赊销信用与发货是否相互独立B.函证应收账款余额C.询问负责应收账款的会计人员D.检查应收账款账务处理的及时性E.审查销售合同、销售发票、货运单据等原始凭证37.在对被审计单位的库存材料进行监盘时,审计人员应当:A.亲自制定盘点计划B.全程参与库存材料的盘点,并对盘点质量负责C.抽查盘点记录,复核材料的数量、单价、金额等D.鉴定材料的所有权E.注意检查材料的质量,必要时请专家鉴定38.下列审计程序中属于对采购与付款循环内部控制测试的有:A.运用分析性复核方法检查应付账款期末余额变动的合理性B.抽查应付账款明细账,证实应付账款会计记录内部控制的有效性C.抽取部分支票,检查授权签字情况D.实地观察验收与仓库保管职责的分离情况E.运用函证方法检查应付账款期末余额的正确性39.审计人员审查决算日以后若干天的购货发票,关注其日期,并审查相应的收货记录,查明入账时间是否正确,其目的是证实:A.应付账款的存在性B.有无未列报或未入账的应付账款C.应付账款分类的准确性D.应付账款的合法性E.应付账款总体的合理性40.融资租入固定资产的审查要点包括:A.租赁合同是否合法合规B.计价是否正确C.支付租金的账务处理是否正确D.是否按期计提折旧及其计算是否正确E.合同到期的,所有权转移是否按原定条件执行判断题答对一题得1分;答错一题倒扣1分,本题总分扣完为止;不答题不得分,也不倒扣分。
本题共10分,每小题1分。
41.国家审计机关有权向政府有关部门通报或者向社会公布审计结果。
42.国家机关、金融机构、企事业组织、社会团体以及其他单位,应当按照国家有关规定建立健全内部审计制度。
43.审计依据的时效性是指审计依据在审计时是否有效。
44.当被审计单位的内部控制失效时,审计人员应将控制风险确定为高水平。
45.《中华人民共和国审计法》规定的国家审计人员法律责任是以刑事责任为主的法律责任。
46.在对应收账款进行肯定式函证时,如果未能收到对方的回函,审计人员可以认定该应收账款并不存在。
47.存货计价方法若与前期不一致,被审计单位应在会计报表附注中说明发生变更的理由及所产生的影响。
48.如果在审计中发现被审计单位将购置生产用固定资产所发生的投资性支出计入生产成本,而被审计单位有充分的理由,则审计人员不必进一步审查。
49.审计人员通过审查证实企业是否依据会计准则按工资用途进行工资和职工福利费的分配,其主要目标是证实工资结算的完整性。
50.为了防止资金管理失控,筹资、投资业务的执行与财会部门的监督应相互独立。
案例分析题本题包括3个案例,每个案例10分,共30分。
每个案例包括3道或3道以上的小题。
每道小题有一项或一项以上的正确答案,全部选对,每项正确答案1分。
多选、错选不得分,也不倒扣分。
一项以上正确答案的小题,在无多选和错选的情况下,选对一项得0.5分。
本题在专用答题卡上需填涂的题号范围是51至64。
案例.案例一(一)资料根据年度审计项目计划安排,2005年5月,某审计机关派出审计组对某企业2004年度财务收支进行审计。
有关销售与收款业务循环的资料和审计情况如下:1.该企业2004年末预收账款余额为520万元,比上年末增加55%。