GMP原料药品超标检验结果管理规程
- 格式:doc
- 大小:103.50 KB
- 文档页数:17
药品检验超标结果的调查谈“O”,色变?法规要求GMP第二百二十四条质量控制实验室应当建立检验结果超标调查的操作规程。
任何检验结果超标都必须按照操作规程进行完整的调查,并有相应的记录。
相关指南FDA关于“药品生产超标结果的调查”的指导原则FDA药物质量控制实验室检查指南(5章节)GMP指南中《质量控制实验室与物料系统》分册中(第15章)实验室结果调查OOS :(out of specification ) OOT :(out of trend ) AD :(abnormal data ) (一)定义(一)定义OOS:结果超出设定质量标准,其中包括注册标准以及企业内控标准。
超标结果的评判采用严格的标准执行。
OOT:结果虽在质量标准之内,但是仍然比较反常,与长期观察到的趋势或者预期结果不一致。
AD:异常数据,指超出标准及趋势以外的,或来自异常检测过程的数据或事件。
如,仪器停机、人为差错、系统适用性不合格、样品或者其溶液异常等等。
(二)重要性判断产品是否放行于市场或从市场中可能召回依据之一若判断非产品原因,指导实验室发现过程缺陷,制订相应预防措施所有在质量控制实验室、中控实验室发生的任何对初始物料、中间产物以及成品、稳定性样品、留样样品的检验等 (三)应用范围(四)实施——一般原则一旦出现,必须立即调查优先处理:上报直接领导及QA、及时跟踪、及时纠正任何超标个值,都应该被调查取样过程的调查:样品的代表性确认行动须仔细、有效、公正实验溶液保留至调查结束所有的重复取样、检测都应得到相关负责人的批准到底应该怎么开展调查呢?流程图A、OOS/OOT/AD实验结果的鉴定实验者对于每一个分析结果都必须对照相应的质量标准和历史趋势评判出是否为超标或超出趋势结果,一旦发现异常,应立即报告保留所有样品、标准品、玻璃仪器、试剂和样品溶液B、调研阶段1证明是否为明显的分析错误计算错误不需要进一步调查样品调查检查原始样品(外观、标签、包装、储存条件),同时调查取样过程(环境、方法、工具、操作)实验室分析过程及相关调查文件(操作规程)数据(色谱等原始数据是否可疑)仪器(是否校验、操作是否正确,软件)参数(是否设定正确)试剂、溶剂、标准品(效期、配制)玻璃容器(使用、剩余样品溶液性状和体积、)实验员(培训、经验)复测(原始溶液、新制备溶液)评估同时检测的所有批次收集该产品的历史数据经过以上初始调查,如果不能明确实验室原因,需进行调研阶段2C、调研阶段2进一步的实验室调查,证明是否为实验室原因或者是产品缺陷多倍量的样品复检(推荐3倍量)复检的两种形式对部分数量的初始样品进行复检对本批新样品进行(再取样)对新数据进行计算D、结果评估与结论所有调查结果都必须记录和评估E、纠正和预防措施必须基于调查的结果而采取预防措施F、趋势追踪定期对有关案例进行回顾,推荐每年(五)文件标准操作规程(目的、范围、方式、流程、职责)实验室调查报告偏差描述原始数据的调查样品的调查复检计划及结果调查结果结论预防性行动实验者的职责警惕可能出现的问题;系统适用性不合格,数据判为无效;经核对质量标准,确认实验结果合格后,方可报废实验溶液;在明显犯错的情况下,不可以故意继续进行;得到超标结果,必须通知相应实验室负责人;调查过程应实事求是,配合调查;执行相关的预防和整改措施实验室负责人的职责必须客观、及时、公正进行调查;可能的实验室差错必须立即确认;确保在调查过程清晰完整地记录;追踪并推动进展;及时向质量负责人报告告知、培训相关实验者负责趋势分析与追踪,制订相应改进措施质量保证部负责人的职责审批报告和文件检查整改措施的执行情况监控整改和预防措施的有效性和适当性通过回顾足够的数据放行和否决产品对于在市批次,一旦确定OOS,应在短时间内报告权威机构,并采取相应措施(七)实验室调查项目清单A、理化实验结果B、微生物实验室C、取样中或包材检验的超标谢谢!。
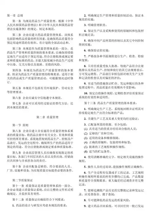
第一章总则第一条为规范药品生产质量管理,根据《中华人民共和国药品管理法》和《中华人民共和国药品管理法实施条例》的规定,制定本规范。
第二条企业应建立药品质量管理体系。
该体系包括影响药品质量的所有因素,是确保药品质量符合预定用途所需的有组织、有计划的全部活动总和。
第三条本规范作为质量管理体系的一部分,是药品生产管理和质量控制的基本要求,以确保持续稳定地生产出适用于预定用途、符合注册批准或规定要求和质量标准的药品,并最大限度减少药品生产过程中污染、交叉污染以及混淆、差错的风险。
第四条本规范为药品生产质量管理的基本要求。
附录为药品生产质量管理的特殊要求,适用于相关的药品或生产质量管理活动,可根据情况适时修订。
第五条本规范不包括有关环境保护、劳动安全等管理要求。
第六条企业应诚实守信地遵守本规范。
第七条企业可以采用经过验证的替代方法,达到本规范的要求。
第二章质量管理第一节原则第八条企业应建立并实施符合质量管理体系要求的质量目标,将药品注册中有关安全、有效和质量可控的所有要求,系统地贯彻到药品生产、控制及产品放行、发运的全过程中,确保所生产的药品适用于预定的用途,符合注册批准或规定要求和质量标准。
第九条企业高层管理人员应确保实现既定的质量目标,各部门不同层次的人员以及供应商、经销商应共同参与并承担各自的责任。
第十条企业应配备足够的、符合要求的人员、厂房、设施和设备,为实现质量目标提供必要的条件。
第二节质量保证第十一条质量保证是质量管理体系的一部分。
企业必须建立质量保证系统,应以完整的文件形式明确规定,并监控其有效性。
第十二条质量保证应确保符合下列要求:1. 药品的设计与研发应考虑本规范的要求;2. 明确规定生产管理和质量控制活动,保证本规范的实施;3. 明确管理职责;4. 保证生产以及采购和使用的原辅料和包装材料正确无误;5. 确保中间产品所需的控制以及其它中间控制得到实施;6. 确保验证的实施;7. 严格按各种书面规程进行生产、检查、检验和复核;8. 只有经质量受权人批准,每批产品符合注册批准以及药品生产、控制和放行的其它法规要求后,方可发运销售。
药品生产质量管理规范(2021年修订)》GMP药品生产质量管理规范(2021年修订)》是根据《中华人民共和国药品管理法》和《中华人民共和国药品管理法实施条例》制定的,旨在规范药品生产质量管理。
企业应当建立药品质量管理体系,覆盖所有影响药品质量的因素,并确保所有活动有组织、有计划。
本规范是质量管理体系的一部分,旨在降低药品生产过程中的污染、交叉污染、混淆和差错等风险,确保持续稳定地生产出符合预定用途和注册要求的药品。
企业应当严格执行本规范,坚持诚实守信,禁止任何虚假、欺骗行为。
企业应当建立符合药品质量管理要求的质量目标,并将药品注册的有关安全、有效和质量可控的所有要求系统地贯彻到药品生产、控制及产品放行、贮存、发运的全过程中,确保所生产的药品符合预定用途和注册要求。
企业高层管理人员应当确保实现既定的质量目标,不同层次的人员以及供应商、经销商应当共同参与并承担各自的责任。
企业应当配备足够的、符合要求的人员、厂房、设施和设备,为实现质量目标提供必要的条件。
质量保证是质量管理体系的一部分。
企业必须建立质量保证系统,同时建立完整的文件体系,以保证系统有效运行。
质量保证系统应当确保药品的设计与研发体现本规范的要求,生产管理和质量控制活动符合本规范的要求,管理职责明确,采购和使用的原辅料和包装材料正确无误,中间产品得到有效控制,确认、验证的实施,严格按照规程进行生产、检查、检验和复核,每批产品经质量受权人批准后方可放行,在贮存、发运和随后的各种操作过程中有保证药品质量的适当措施,并按照自检操作规程,定期检查评估质量保证系统的有效性和适用性。
总之,药品生产质量管理的基本要求是建立质量管理体系,确保药品质量符合预定用途和注册要求。
企业应当严格执行本规范,建立质量保证系统,配备足够的、符合要求的人员、厂房、设施和设备,为实现质量目标提供必要的条件。
同时,不同层次的人员以及供应商、经销商应当共同参与并承担各自的责任,确保质量保证系统有效运行。
第一章总则第一条为规范药品生产质量管理,根据《中华人民共和国药品管理法》和《中华人民共和国药品管理法实施条例》的规定,制定本规范。
第二条企业应建立药品质量管理体系。
该体系包括影响药品质量的所有因素,是确保药品质量符合预定用途所需的有组织、有计划的全部活动总和。
第三条本规范作为质量管理体系的一部分,是药品生产管理和质量控制的基本要求,以确保持续稳定地生产出适用于预定用途、符合注册批准或规定要求和质量标准的药品,并最大限度减少药品生产过程中污染、交叉污染以及混淆、差错的风险。
第四条本规范为药品生产质量管理的基本要求。
附录为药品生产质量管理的特殊要求,适用于相关的药品或生产质量管理活动,可根据情况适时修订。
第五条本规范不包括有关环境保护、劳动安全等管理要求。
第六条企业应诚实守信地遵守本规范。
第七条企业可以采用经过验证的替代方法,达到本规范的要求。
第二章质量管理第一节原则第八条企业应建立并实施符合质量管理体系要求的质量目标,将药品注册中有关安全、有效和质量可控的所有要求,系统地贯彻到药品生产、控制及产品放行、发运的全过程中,确保所生产的药品适用于预定的用途,符合注册批准或规定要求和质量标准。
第九条企业高层管理人员应确保实现既定的质量目标,各部门不同层次的人员以及供应商、经销商应共同参与并承担各自的责任。
第十条企业应配备足够的、符合要求的人员、厂房、设施和设备,为实现质量目标提供必要的条件。
第二节质量保证第十一条质量保证是质量管理体系的一部分。
企业必须建立质量保证系统,应以完整的文件形式明确规定,并监控其有效性。
第十二条质量保证应确保符合下列要求:1. 药品的设计与研发应考虑本规范的要求;2. 明确规定生产管理和质量控制活动,保证本规范的实施;3. 明确管理职责;4. 保证生产以及采购和使用的原辅料和包装材料正确无误;5. 确保中间产品所需的控制以及其它中间控制得到实施;6. 确保验证的实施;7. 严格按各种书面规程进行生产、检查、检验和复核;8. 只有经质量受权人批准,每批产品符合注册批准以及药品生产、控制和放行的其它法规要求后,方可发运销售。
药品生产质量管理规范(2010年修订)(卫生部令第79号)2011年02月12日发布中华人民共和国卫生部令《药品生产质量管理规范(2010年修订)》已于2010年10月19日经卫生部部务会议审议通过,现予以发布,自2011年3月1日起施行。
部长陈竺二○一一年一月十七日第一章总则第一条为规范药品生产质量管理,根据《中华人民共和国药品管理法》、《中华人民共和国药品管理法实施条例》,制定本规范。
第二条企业应当建立药品质量管理体系。
该体系应当涵盖影响药品质量的所有因素,包括确保药品质量符合预定用途的有组织、有计划的全部活动。
第三条本规范作为质量管理体系的一部分,是药品生产管理和质量控制的基本要求,旨在最大限度地降低药品生产过程中污染、交叉污染以及混淆、差错等风险,确保持续稳定地生产出符合预定用途和注册要求的药品。
第四条企业应当严格执行本规范,坚持诚实守信,禁止任何虚假、欺骗行为。
第二章质量管理第一节原则第五条企业应当建立符合药品质量管理要求的质量目标,将药品注册的有关安全、有效和质量可控的所有要求,系统地贯彻到药品生产、控制及产品放行、贮存、发运的全过程中,确保所生产的药品符合预定用途和注册要求。
第六条企业高层管理人员应当确保实现既定的质量目标,不同层次的人员以及供应商、经销商应当共同参与并承担各自的责任。
第七条企业应当配备足够的、符合要求的人员、厂房、设施和设备,为实现质量目标提供必要的条件。
第二节质量保证第八条质量保证是质量管理体系的一部分。
企业必须建立质量保证系统,同时建立完整的文件体系,以保证系统有效运行。
第九条质量保证系统应当确保:(一)药品的设计与研发体现本规范的要求;(二)生产管理和质量控制活动符合本规范的要求;(三)管理职责明确;(四)采购和使用的原辅料和包装材料正确无误;(五)中间产品得到有效控制;(六)确认、验证的实施;(七)严格按照规程进行生产、检查、检验和复核;(八)每批产品经质量受权人批准后方可放行;(九)在贮存、发运和随后的各种操作过程中有保证药品质量的适当措施;(十)按照自检操作规程,定期检查评估质量保证系统的有效性和适用性。
药品生产质量管理规范(2010年修订)(卫生部令第79号)中华人民共和国卫生部令第 79 号《药品生产质量管理规范(2010年修订)》已于2010年10月19日经卫生部部务会议审议通过,现予以发布,自2011年3月1日起施行。
部长陈竺二○一一年一月十七日第一章总则第一条为规范药品生产质量管理,根据《中华人民共和国药品管理法》、《中华人民共和国药品管理法实施条例》,制定本规范。
第二条企业应当建立药品质量管理体系。
该体系应当涵盖影响药品质量的所有因素,包括确保药品质量符合预定用途的有组织、有计划的全部活动。
第三条本规范作为质量管理体系的一部分,是药品生产管理和质量控制的基本要求,旨在最大限度地降低药品生产过程中污染、交叉污染以及混淆、差错等风险,确保持续稳定地生产出符合预定用途和注册要求的药品。
第四条企业应当严格执行本规范,坚持诚实守信,禁止任何虚假、欺骗行为。
第二章质量管理第一节原则第五条企业应当建立符合药品质量管理要求的质量目标,将药品注册的有关安全、有效和质量可控的所有要求,系统地贯彻到药品生产、控制及产品放行、贮存、发运的全过程中,确保所生产的药品符合预定用途和注册要求。
第六条企业高层管理人员应当确保实现既定的质量目标,不同层次的人员以及供应商、经销商应当共同参与并承担各自的责任。
第七条企业应当配备足够的、符合要求的人员、厂房、设施和设备,为实现质量目标提供必要的条件。
第二节质量保证第八条质量保证是质量管理体系的一部分。
企业必须建立质量保证系统,同时建立完整的文件体系,以保证系统有效运行。
第九条质量保证系统应当确保:(一)药品的设计与研发体现本规范的要求;(二)生产管理和质量控制活动符合本规范的要求;(三)管理职责明确;(四)采购和使用的原辅料和包装材料正确无误;(五)中间产品得到有效控制;(六)确认、验证的实施;(七)严格按照规程进行生产、检查、检验和复核;(八)每批产品经质量受权人批准后方可放行;(九)在贮存、发运和随后的各种操作过程中有保证药品质量的适当措施;(十)按照自检操作规程,定期检查评估质量保证系统的有效性和适用性。
第一章总则第一条为了规范药品生产质量管理,根据《中华人民共和国药品管理法》和《中华人民共和国药品管理法实施条例》,制定本规范。
第二条企业应当建立药品质量管理体系。
该体系包括影响药品质量的所有因素,是确保药品质量符合预期用途所需的所有有组织和有计划的活动的总和。
第三条本规范作为质量管理体系的一部分,是药品生产管理和质量控制的基本要求,以确保连续、稳定地生产适用于预期用途的药品,满足注册审批或法规和质量标准的要求,最大限度地降低药品生产过程中污染、交叉污染和混乱及差错的风险。
第四条本规范是药品生产质量控制的基本要求。
附录是药品生产质量管理的特殊要求,适用于相关药品或生产质量管理活动,并可根据情况进行修订。
第五条本规范不包括环境保护、劳动安全等方面的管理要求。
第六条企业应当诚实守信地遵守本准则。
第七条企业可以采用经过验证的替代方法来满足本规范的要求。
第二章质量管理第一节原则第八条企业应当建立和实施符合质量管理体系要求的质量目标,在药品生产和控制、产品放行和装运的全过程中,系统地实施药品注册中与安全性、有效性和质量控制有关的各项要求,确保生产的药品适合预期用途,符合注册审批或者规定的要求和质量标准。
第九条企业高层管理人员应确保既定质量目标的实现,各部门不同层次的人员、供应商和经销商应共同参与并承担各自的责任。
第十条企业应配备足够的合格人员、厂房、设施和设备,为实现质量目标提供必要的条件。
第二节质量保证第十一条质量保证是质量管理体系的组成部分。
企业必须建立质量保证体系,该体系应以完整的文件形式明确规定,并监控其有效性。
第十二条质量保证应确保满足以下要求:1.药物的设计和开发应考虑本规范的要求;2.明确规定生产管理和质量控制活动,以确保本规范的实施;3.明确管理职责;4.确保生产、采购和使用的原辅材料和包装材料正确无误;5.确保中间产品所需的控制和其他中间控制得到实施;6.确保验证的实施;7.严格按照各种书面程序进行生产、检验、检查和复检;8.只有经质量受权人批准,每批产品在符合注册审批及其他法律法规对药品生产、控制和放行的要求后,方可发运和销售。
药品GMP检查指南原料药国家食品药品监督管理局药品安全监管司国家食品药品监督管理局药品认证管理中心各药品生产企业:随着GMP认证工作的进一步推进,为了保证药品GMP认证工作的公正、公开、公平,规范和指导实施GMP认证工作。
国家食品药品监督管理局药品安全监管司和国家食品药品监督管理局药品认证管理中心组织编写了《药品GMP检查指南》,该指南分为法律法规、通则、中药饮片、中药制剂、原料药、医用氧、生物制品等部分共4本书。
该指南中的GMP认证检查评定标准已作了修订,由原来的225项增加到235项,其中关键项目从56项增加到58项(1801、6802),一般项目从169项增加到177项。
该指南将作为今后药品监督管理部门及GMP认证检查员监督检查的依据。
国家食品药品监督管理局药品认证管理中心要求由省局统一征订。
海南省食品药品监督管理局委托我中心具体承办该指南征订工作。
请各药品生产企业于2004年3月25日前务必将购书回执传真到培训中心。
该指南每套220元(含邮寄费)。
地址:海口白龙南路48号(省科技活动中心)B座503、504室。
一、机构与人员*0301 企业是否建立药品生产和质量管理机构,明确各级机构和人员的职责。
看企业组织机构图,查生产质量管理组织机构及功能设置(图示),是否涵盖生产、质量、物料仓储、设备、销售及人员管理等内容,并有负责培训的职能部门/人员。
1. 查企业分管生产及质量的负责人、生产及质量管理中层干部基本情况,内容包括:姓名、职务、职称、学历、毕业院校、所学专业、从事制药行业年限、所在岗位等。
2. 独立的质量管理部门的主要职责不得委派给他人。
以文件形式规定的质量管理部门的职责通常包括(但不一定局限于)以下各项:2.1 所有原料药的放行和否决,外销的中间体的放行和否决;2.2 建立原材料、中间体、包装材料和标签的放行或拒收系统;2.3 在决定原料药放行前,审核已完成关键步骤的批生产记录和实验室控制记录;2.4 确保各种重大偏差已进行调查并已解决;2.5 批准所有的质量标准和工艺规程;2.6 批准所有与原料药或中间体质量相关的各种规程;2.7 确保进行内部审计(自检);2.8 批准中间体和原料药的委托生产单位;2.9 批准对中间体或原料药质量可能造成影响的各种变更;2.10 审核并批准验证方案和报告;2.11 确保对质量相关的投诉进行调查并给予适当处理;2.12 确保确立有效的体系,用于关键设备的维护、保养和校准;2.13 确保物料都经过适当的检测并有测试报告;2.14 确保有稳定性数据支持中间体或原料药的复验期或有效期及储存条件;2.15 对产品质量情况进行回顾及审核(ICH标准)。
gmp药品质量管理规范流程下载温馨提示:该文档是我店铺精心编制而成,希望大家下载以后,能够帮助大家解决实际的问题。
文档下载后可定制随意修改,请根据实际需要进行相应的调整和使用,谢谢!并且,本店铺为大家提供各种各样类型的实用资料,如教育随笔、日记赏析、句子摘抄、古诗大全、经典美文、话题作文、工作总结、词语解析、文案摘录、其他资料等等,如想了解不同资料格式和写法,敬请关注!Download tips: This document is carefully compiled by theeditor. I hope that after you download them,they can help yousolve practical problems. The document can be customized andmodified after downloading,please adjust and use it according toactual needs, thank you!In addition, our shop provides you with various types ofpractical materials,such as educational essays, diaryappreciation,sentence excerpts,ancient poems,classic articles,topic composition,work summary,word parsing,copy excerpts,other materials and so on,want to know different data formats andwriting methods,please pay attention!gmp药品质量管理规范是药品生产和质量管理的基本准则,是确保药品质量安全、有效和可靠的重要手段。
药品gmp管理规范药品GMP(Good Manufacturing Practice)是指药品生产过程中应遵循的良好生产规范。
GMP的主要目的是确保药品的质量和安全性,保护人民的健康。
药品GMP管理规范主要包括以下几个方面:1. 设备设施:生产药品的场所、设备和工艺流程应符合GMP的要求。
生产场所应具备良好的空气质量、温度、湿度等环境条件,设备应符合标准,能够满足药品生产的要求。
2. 原料控制:药品生产过程中使用的原料应符合规定的质量要求。
原料的供应商应是合法、可靠的,并且提供必要的质量保证文件。
在药品生产过程中,原料的存储、检验和使用也应符合GMP的要求。
3. 药品质量管理:药品生产过程中应进行严格的质量控制。
生产过程中的每一步都应有相应的记录和质量检验,并且要进行相应的验证和验证。
药品的包装、标签、储存和运输也应符合质量要求。
4. 人员培训:为了确保GMP的实施,药品生产企业应对员工进行培训。
员工应具备相应的知识和技能,了解GMP的要求,并能够进行相关操作。
培训记录应进行保存,以备审核。
5. 记录和文档管理:药品生产过程中的所有记录和文档应按照规定进行管理。
记录应真实、准确,并保持完整和可追溯。
文档应进行审查和审批,并进行相应的修订。
6. 技术支持:药品生产企业应具备相应的技术支持体系。
企业应与相关科研机构或专家合作,掌握先进的生产技术和质量控制方法。
同时,企业应关注国内外相关法规和标准的更新,不断改进和提高生产工艺。
7. 内部审核和外部审核:药品生产企业应定期进行内部审核,以确保GMP的实施和有效性。
同时,药品生产企业还应接受监管部门或客户的外部审核,以确认其符合GMP的要求。
药品GMP的实施对于保证药品的质量和安全性非常重要。
通过合规的生产流程和质量控制,可以有效避免药品生产中的污染和缺陷,提高药品的质量,确保患者的用药安全。
同时,GMP的实施也有助于提升药品企业的品牌形象,提高市场竞争力。
药品生产质量管理规范(2010年修订)(卫生部令第79号)2011年02月12日发布中华人民共和国卫生部令第79 号《药品生产质量管理规范(2010年修订)》已于2010年10月19日经卫生部部务会议审议通过,现予以发布,自2011年3月1日起施行。
部长陈竺二○一一年一月十七日第一章总则第一条为规范药品生产质量管理,根据《中华人民共和国药品管理法》、《中华人民共和国药品管理法实施条例》,制定本规范。
第二条企业应当建立药品质量管理体系。
该体系应当涵盖影响药品质量的所有因素,包括确保药品质量符合预定用途的有组织、有计划的全部活动。
第三条本规范作为质量管理体系的一部分,是药品生产管理和质量控制的基本要求,旨在最大限度地降低药品生产过程中污染、交叉污染以及混淆、差错等风险,确保持续稳定地生产出符合预定用途和注册要求的药品。
第四条企业应当严格执行本规范,坚持诚实守信,禁止任何虚假、欺骗行为。
第二章质量管理第一节原则第五条企业应当建立符合药品质量管理要求的质量目标,将药品注册的有关安全、有效和质量可控的所有要求,系统地贯彻到药品生产、控制及产品放行、贮存、发运的全过程中,确保所生产的药品符合预定用途和注册要求。
第六条企业高层管理人员应当确保实现既定的质量目标,不同层次的人员以及供应商、经销商应当共同参与并承担各自的责任。
第七条企业应当配备足够的、符合要求的人员、厂房、设施和设备,为实现质量目标提供必要的条件。
第二节质量保证第八条质量保证是质量管理体系的一部分。
企业必须建立质量保证系统,同时建立完整的文件体系,以保证系统有效运行。
第九条质量保证系统应当确保:(一)药品的设计与研发体现本规范的要求;(二)生产管理和质量控制活动符合本规范的要求;(三)管理职责明确;(四)采购和使用的原辅料和包装材料正确无误;(五)中间产品得到有效控制;(六)确认、验证的实施;(七)严格按照规程进行生产、检查、检验和复核;(八)每批产品经质量受权人批准后方可放行;(九)在贮存、发运和随后的各种操作过程中有保证药品质量的适当措施;(十)按照自检操作规程,定期检查评估质量保证系统的有效性和适用性。
药品生产质量管理规范《药品生产质量管理规范》(Good Manufacture Practice,GMP)是药品生产和质量管理的基本准则,适用于药品制剂生产的全过程和原料药生产中影响成品质量的关键工序。
大力推行药品GMP,是为了最大限度地避免药品生产过程中的污染和交叉污染,降低各种差错的发生,是提高药品质量的重要措施.世界卫生组织,60年代中开始组织制订药品GMP,中国则从80年代开始推行。
1988年颁布了中国的药品GMP,并于1992年作了第一次修订。
十几年来,中国推行药品GMP取得了一定的成绩,一批制药企业(车间)相继通过了药品GMP认证和达标,促进了医药行业生产和质量水平的提高。
但从总体看,推行药品GMP的力度还不够,药品GMP的部分内容也急需做相应修改。
国家药品监督管理局自1998年8月19日成立以来,十分重视药品GMP的修订工作,先后召开多次座谈会,听取各方面的意见,特别是药品GMP的实施主体-药品生产企业的意见,组织有关专家开展修订工作。
目前,《药品生产质量管理规范》(1998年修订)已由国家药品监督管理局第9号局长令发布,并于1999年8月1日起施行。
历经5年修订、两次公开征求意见的《药品生产质量管理规范(2010年修订)》(以下简称新版药品GMP)于2011年3月1日起施行。
内容包括:目录第一章总则 1第二章质量管理 1第一节原则 1第二节质量保证 1第三节质量控制 2第四节质量风险管理 2第三章机构与人员 2第一节原则 2第二节关键人员 3第三节培训 4第四节人员卫生 4第四章厂房与设施 5第一节原则 5第二节生产区 5第三节仓储区 6第五章设备 7第一节原则 7第二节设计和安装 7第三节维护和维修 7第四节使用和清洁 7第五节校准 8第六章物料与产品 9第一节原则 9第二节原辅料 9第三节中间产品和待包装产品 10第四节包装材料 10第五节成品 10第六节特殊管理的物料和产品 10第七章确认与验证 11第八章文件管理 12第一节原则 12第二节质量标准 13第三节工艺规程 13第四节批生产记录 14第五节批包装记录 14第九章生产管理 15第一节原则 15第二节防止生产过程中的污染和交叉污染 16 第三节生产操作 16第四节包装操作 17第十章质量控制与质量保证 17第一节质量控制实验室管理 17第二节物料和产品放行 20第三节持续稳定性考察 21第四节变更控制 22第五节偏差处理 22第六节纠正措施和预防措施 22第七节供应商的评估和批准 23第八节产品质量回顾分析 23第十一章委托生产与委托检验 24第一节原则 24第二节委托方 25第十二章产品发运与召回 25第一节原则 25第二节发运 26第三节召回 26第十三章自检 26第一节原则 26第二节自检 26第十四章附则 26第一章总则第一条为规范药品生产质量管理,根据《中华人民共和国药品管理法》、《中华人民共和国药品管理法实施条例》,制定本规范。
第一章总则第一条为规范药品生产质量管理,根据《中华人民共和国药品管理法》和《中华人民共和国药品管理法实施条例》的规定,制定本规范。
第二条企业应建立药品质量管理体系。
该体系包括影响药品质量的所有因素,是确保药品质量符合预定用途所需的有组织、有计划的全部活动总和。
第三条本规范作为质量管理体系的一部分,是药品生产管理和质量控制的基本要求,以确保持续稳定地生产出适用于预定用途、符合注册批准或规定要求和质量标准的药品,并最大限度减少药品生产过程中污染、交叉污染以及混淆、差错的风险。
第四条本规范为药品生产质量管理的基本要求。
附录为药品生产质量管理的特殊要求,适用于相关的药品或生产质量管理活动,可根据情况适时修订。
第五条本规范不包括有关环境保护、劳动安全等管理要求。
第六条企业应诚实守信地遵守本规范。
第七条企业可以采用经过验证的替代方法,达到本规范的要求。
第二章质量管理第一节原则第八条企业应建立并实施符合质量管理体系要求的质量目标,将药品注册中有关安全、有效和质量可控的所有要求,系统地贯彻到药品生产、控制及产品放行、发运的全过程中,确保所生产的药品适用于预定的用途,符合注册批准或规定要求和质量标准。
第九条企业高层管理人员应确保实现既定的质量目标,各部门不同层次的人员以及供应商、经销商应共同参与并承担各自的责任。
第十条企业应配备足够的、符合要求的人员、厂房、设施和设备,为实现质量目标提供必要的条件。
第二节质量保证第十一条质量保证是质量管理体系的一部分。
企业必须建立质量保证系统,应以完整的文件形式明确规定,并监控其有效性。
第十二条质量保证应确保符合下列要求:1. 药品的设计与研发应考虑本规范的要求;2. 明确规定生产管理和质量控制活动,保证本规范的实施;3. 明确管理职责;4. 保证生产以及采购和使用的原辅料和包装材料正确无误;5. 确保中间产品所需的控制以及其它中间控制得到实施;6. 确保验证的实施;7. 严格按各种书面规程进行生产、检查、检验和复核;8. 只有经质量受权人批准,每批产品符合注册批准以及药品生产、控制和放行的其它法规要求后,方可发运销售。
第一章总则第一条为规范药品生产质量管理,根据《中华人民共和国药品管理法》和《中华人民共和国药品管理法实施条例》的规定,制定本规范。
第二条企业应建立药品质量管理体系。
该体系包括影响药品质量的所有因素,是确保药品质量符合预定用途所需的有组织、有计划的全部活动总和。
第三条本规范作为质量管理体系的一部分,是药品生产管理和质量控制的基本要求,以确保持续稳定地生产出适用于预定用途、符合注册批准或规定要求和质量标准的药品,并最大限度减少药品生产过程中污染、交叉污染以及混淆、差错的风险。
第四条本规范为药品生产质量管理的基本要求。
附录为药品生产质量管理的特殊要求,适用于相关的药品或生产质量管理活动,可根据情况适时修订。
第五条本规范不包括有关环境保护、劳动安全等管理要求。
第六条企业应诚实守信地遵守本规范。
第七条企业可以采用经过验证的替代方法,达到本规范的要求。
第二章质量管理第一节原则第八条企业应建立并实施符合质量管理体系要求的质量目标,将药品注册中有关安全、有效和质量可控的所有要求,系统地贯彻到药品生产、控制及产品放行、发运的全过程中,确保所生产的药品适用于预定的用途,符合注册批准或规定要求和质量标准。
第九条企业高层管理人员应确保实现既定的质量目标,各部门不同层次的人员以及供应商、经销商应共同参与并承担各自的责任。
第十条企业应配备足够的、符合要求的人员、厂房、设施和设备,为实现质量目标提供必要的条件。
第二节质量保证第十一条质量保证是质量管理体系的一部分。
企业必须建立质量保证系统,应以完整的文件形式明确规定,并监控其有效性。
第十二条质量保证应确保符合下列要求:1. 药品的设计与研发应考虑本规范的要求;2. 明确规定生产管理和质量控制活动,保证本规范的实施;3. 明确管理职责;4. 保证生产以及采购和使用的原辅料和包装材料正确无误;5. 确保中间产品所需的控制以及其它中间控制得到实施;6. 确保验证的实施;7. 严格按各种书面规程进行生产、检查、检验和复核;8. 只有经质量受权人批准,每批产品符合注册批准以及药品生产、控制和放行的其它法规要求后,方可发运销售。
药品生产质量管理规范(GMP)目录基本简介第一章总则第二章质量管理第三章机构与人员第四章厂房与设施第五章设备第六章物料与产品第七章确认与验证第八章文件管理第九章生产管理第十章质量控制与质量保证第十一章委托生产与委托检验第十二章产品发运与召回第十三章自检第十四章附则基本简介第一章总则第二章质量管理第三章机构与人员第四章厂房与设施第五章设备第六章物料与产品第七章确认与验证第八章文件管理第九章生产管理第十章质量控制与质量保证第十一章委托生产与委托检验第十二章产品发运与召回第十三章自检第十四章附则基本简介《药品生产质量管理规范》(Good Manufacture Practice,GMP)是药品生产和质量管理的基本准则,适用于药品制剂生产的全过程和原料药生产中影响成品质量的关键工序。
大力推行药品GMP,是为了最大限度地避免药品生产过程中的污染和交叉污染,降低各种差错的发生,是提高药品质量的重要措施。
世界卫生组织,60年代中开始组织制订药品GMP,中国则从 80 年代开始推行。
1988 年颁布了中国的药品GMP,并于 1992 年作了第一次修订。
十几年来,中国推行药品GMP取得了一定的成绩,一批制药企业( 车间 ) 相继通过了药品GMP认证和达标,促进了医药行业生产和质量水平的提高。
但从总体看,推行药品GMP的力度还不够,药品GMP的部分内容也急需做相应修改。
国家药品监督管理局自1998 年 8 月 19 日成立以来,十分重视药品GMP的修订工作,先后召开多次座谈会,听取各方面的意见,特别是药品GMP的实施主体 - 药品生产企业的意见,组织有关专家开展修订工作。
目前,《药品生产质量管理规范》(1998 年修订 ) 已由国家药品监督管理局第9 号局长令发布,并于1999 年 8 月 1 日起施行。
历经 5 年修订、两次公开征求意见的《药品生产质量管理规范(2010 年修订)》 ( 以下简称新版药品GMP)于 2011 年 3月1 日起施行。
德信诚培训网
更多免费资料下载请进:http://www.55top.com 好好学习社区
GMP原料药品超标检验结果管理规程
一、 目 的
1、制订详尽的工作程序,保证在检验工作中出现的超标结果得到全面分析和正
确处理,以符合法规现在及将来的要求。
2、确保检验数据可靠,避免误判及检验纠纷。
3、调查超标检验结果出现的原因,采取预防措施,防止再次出现。
二、 适用范围
本规程适用于药品检验原料药(APIs)、产品用辅料、直接接触药品的包装材料、
成品、中间体、稳定性实验数据。
三、 依 据
《药品生产质量管理规范》
FDA行业指南:药品检验结果OOS的调查。
四、 责 任
1、化验员职责:
出现OOS结果,及时控制样品、溶液至调查结束;
出现OOS结果,通知化验室主管,并协助调查;
与化验室主管等相关人员做出调查并完成相关的调查报告
2、化验室主管的职责 :
对OOS结果进行确认,对可能的原因进行客观及时的评估;
确认化验员的资质。
根据验证数据评价分析方法的性能。
德信诚培训网
更多免费资料下载请进:http://www.55top.com 好好学习社区
检查原始分析中得到的记录,包括图谱、计算、检验用材料、仪器和玻璃器
具。确定有无异常和可疑信息。
检查仪器的性能、使用记录;
检查标准品、试剂,应满足质量控制的要求。
记录和保存整个调查过程中的记录和证据。
3、QC经理的职责
指导化验室进行不合格结果的调查,并对调查过程及相关记录进行检查。
组织、参与化验室调查过程,并协助QA的全面调查。
如果不合格结果确定为化验室差错(培训、仪器、工作不仔细等),应组织
人员进行原因分析,确定差错的来源,并采取纠正预防措施以避免再次发生;
若属化验员错误,则需组织对化验员进行再培训。
批准实验室调查报告。
4、生产及其它相关部门职责
若OOS是生产原因,参与生产等过程的调查。
5、QA职责
若OOS是生产原因,参与生产等过程的调查。
在产品的年度报告对OOS结果进行评价。
五、 定 义
1、超标检验结果(OOS-Out of Specification): 指检验结果超出标准的规定
范围。(当两份平行测试样品检验结果一份合格、另一份不合格时,不得将其平
德信诚培训网
更多免费资料下载请进:http://www.55top.com 好好学习社区
均,亦应视为超标。)
2、原样(Original Sample):用于实验室检测目的同一样品(制备原始测定溶
液的或第一次所取的样品的相同部分)。
3、复检(Retest)指仍采用初始的样品再进行检验。
4、重新取样(Resample):指对已出现不合格结果的样品,按规定的取样规程,
从同一批号样品中重新另取的第二组样品,供另外增加化验使用。当复检失败
或复检用的样品不足时需重新取样测定。
5、化验室偏差:指由于任何与检验过程相关的因素所引起的检验结果偏差。包
括样品容器、存放条件、检验操作、计算过程等问题引起的偏差。
6、控制批(样品) Control Lot(Sample):已分析合格的批号,或认可的标准品。
控制样品应有正确的贮藏,标明效期并不得超过同批样品,减少其变化,以保证
控制样品的可比性,避免结果误导(非常重要) 。
7、参照样品:与超标样品在同一生产周期内生产的同一品种规格的其它批次样
品,本次生产前应有该产品稳定的历史数据,本次生产应未发生变更。在调查
中可代替控制样品,提供相关数据。
工作程序
1、异常检验结果的报告
1.1、得到意想不到的结果,化验员应立即评估检验结果的正确性。
如果发生了明显错误(如:样品溶液有洒出或样品成分的未完全转移,或计算
错误),检验员应该记录并重新检验或计算。
1.2、若化验员不能找出超标原因,则应保留实验样品并填写化验室初级调查
表中化验品名、规格、批号、超标项目及数值,立即交化验室主管。