水稳层施工技术方案
- 格式:doc
- 大小:115.00 KB
- 文档页数:13
水稳层施工技术方案一、工程概况本工程为普洛斯(齐河)三期项目,含1栋单层锅炉(A12)、1栋单层门卫和2栋单层钢结构仓库(A-10、A-11)。
位于德州市齐河园区北路以北,名嘉东路以西、名嘉中路以东。
钢结构仓库的结构形式为门式钢架。
A-1、A-11库均为四跨,跨度为24m-24m-24m-25m;含局部夹层,双坡屋面,檐口高度11.70m,屋脊高度13.15m;主要功能为仓库,仓库地面货物堆载为50KN/m2。
40cm厚水泥稳层,9%水泥渗拌相应级配碎石或砂砾,通过拌合铺装辗压成型路面基层水稳层。
二、编制依据1、施工设计图2、国家及省颁布的现行工程技术规范、验收标准、行业标准;3、现场踏勘调查资料及类似工程施工经验;4、与本工程相关的其他参考资料。
三、材料1、原材料水泥:采用业主统供发42.5级普通硅酸盐水泥,宜采用初凝时间3h以上,终凝时间在6h以上。
粗集料:采用压碎值不大于30%,单个颗粒的最大粒径不大于37.5mm,硫酸盐含量应超过0.25%,有机质含量应不超过2%的级配碎石。
细集料:采用碎石料加工过程的细料部分,及洁净的天然砂,有机质含量不超过2%。
塑性指数小于6%,液限小于28%。
水:采用洁净的饮用水。
四、设备配置水稳层施工拟投入设备如下:机械设备配置表五、施工工艺1、施工工艺流程图水泥稳定碎石底基层施工工艺框图2、准备工作面应在施工前一天准备好工作面,交验合格并报请监理工程师检查验收。
表面应平整、坚实,没有任何松散的材料和软弱地点,没有坑洞、搓板、辙槽以及任何松散材料。
3、施工放样应在施工前做好施工放样。
每15~20m设一桩,在指示桩上用明显标记标出边缘的设计高挂基准线。
4、拌和与运输水泥稳定碎石底基层采用集中拌制。
拌和前应测定各种规格的含水量,根据含水量、天气情况和运距的长度调整用水量,确保混合料的含水量均匀、合适。
夏季施工时可先对碎石进行洒水湿润。
含水量要比最佳含水量大1.0%,使混合料运到铺筑地段,摊铺后在碾压时的含水量不小于最佳值。
水泥稳定碎石基层施工方法及技术措施一、施工方法1.准备工作:清理施工地面上的杂物和积水,检查勘测地面的平整度和强度。
2.基层处理:根据实际需要,进行挖填或者扩基处理,使基层达到设计要求的荷载承载性能。
3.碎石料配送:按照设计要求,采用渣土车或自卸车将碎石料运送到施工现场。
4.喷浆施工:喷浆设备按预先设定的比例,将水泥、水和其他掺合料进行混合,并喷洒到碎石料表面。
5.搅拌、摊铺:使用搅拌机或搅拌车对碎石料进行充分搅拌,然后将搅拌好的混合料铺设在基层上。
6.压实处理:使用压路机对铺设好的混合料进行压实,使其达到设计要求的压实度。
7.后期处理:根据需要,对基层进行养护、喷洒防尘剂等处理,以保证工程质量。
二、技术措施1.施工地面平整度:在施工前应检查地面平整度,如有不平整处应进行修复,以保证基层孔隙系统的连通性和保证工程质量。
2.水灰比控制:水灰比是指水泥与碎石料中水的比例。
水灰比过低会导致混合料难以搅拌均匀,水灰比过高则会影响混合料的强度。
根据实际情况合理控制水灰比,以保证混合料的均匀性和强度。
3.配比控制:配比是指水泥、水和碎石料的比例。
合理的配比可以调控混合料的力学性能,根据设计要求进行合理调整。
4.喷浆设备维护:喷浆设备在使用前要进行检查和维护,确保设备正常运行,避免故障对施工进程的影响。
5.混合料搅拌均匀:使用搅拌机或搅拌车对混合料进行搅拌时,应加强搅拌的时间和强度,保证混合料搅拌均匀。
6.压实度控制:使用压路机进行压实时,应根据实际情况适时调整压实度,严禁超载或低负荷操作,以防止损坏基层。
水泥稳定碎石基层施工方法及技术措施的实施对碎石基层的质量和稳定性具有重要意义,可以提高基层的承载能力,延长道路使用寿命。
因此,在施工过程中需要严格按照上述方法和措施进行操作,确保基层质量达到设计要求。
同时,还需要注意安全防护和环保要求,保障施工人员的安全和环境的健康。
路面水稳层专项施工方案一、施工前的准备:1.1、水泥稳定碎石混合料路基通过验收后,方可进行水稳层施工,水稳层共三层,分为下底基层(厚20厘米),上底基层(厚20厘米),基层(厚20厘米);下底基层采用4%水泥稳定碎石,上底基层采用4%水泥稳定碎石,基层采用5.5%水泥稳定碎石。
材料1.1.1 、水泥水泥选用标号为42.5号的普通硅酸盐水泥,不使用快硬早强水泥和已受潮变质的水泥。
选用初凝时间在3h以上终凝时间在6h以上的水泥,1.1.2、碎石用于基层和底基层的碎石应满足:扁平颗粒含量≤20%;压碎值≤30%,同时其组成应满足下表要求:注:1、上表的筛孔指方孔筛。
1.1.3、水泥剂量水泥剂量应通过配合比试验确定,设计所给的剂量为参考值。
必要时,应首先改善集料的级配,然后用水泥稳定。
1.2、因本项目拟采用商砼厂家提供的混合料,故施工前准备工作如下:1.2.1、给混合料提供商家提供原材料的设计及规范要求,并要求商家按设计及规范要求使用原材料(提供原材料质检证明)。
1.2.2、给混合料提供商家提供设计或质检站提供的设计配合比,要求混合料提供商家严格按配合比配料,并提供质量满足设计及规范要求的混合料(提供质检证明)。
1.2.3、混合料提供商家按本项目提供的施工进度计划组织材料,保证按时按质提供混合料,以保证施工的连续进行。
1.3、机械设备准备:施工机械提前2天进场。
施工前进行调试和保养工作,以保证机械设备处于最佳状态。
1.4、施工人员准备:1.4.1、人员进场培训:施工人员在进场后,根据工程具体情况和设计要求,针对质量通病和容易出现质量问题的步骤,由项目施工管理人员、质量管理人员对班组现场管理人员进行施工技术交底。
班组质量负责人再对施工作业人员进行交底和培训。
1.4.2、安全教育:组织全部施工作业人员参加由项目安全管理人员组织进行的施工安全教育。
1.4.3、安排专职电工负责供电线路的架设和维护,同时负责设备的日常检测和维护工作。
水泥稳定层专项施工方案一、工程概况本项目位于XX市XX区,总面积为XXXX平方米。
施工内容包括水泥稳定层的铺设和固化,工程周期为X天。
本方案主要针对水泥稳定层的材料选择、施工工艺和质量控制等方面进行详细描述。
二、材料准备1.水泥:采用标号为XXX的普通硅酸盐水泥,按照设计要求进行配合比确定用量;2.砂石:采用级配适宜的天然河沙和碎石,符合国家及工程技术规范的要求;3.污土处理剂:根据现场实际情况选择适宜的处理剂;4.混凝土机械设备:包括搅拌机、泵车等;5.建筑工具:如平板、钢钎、压路机等;6.辅助材料:如混合强化剂、纤维布等。
三、施工工艺1.基层处理(1)清洁地基:对基础进行清理,清除杂物、污土等;(2)修复基层:对无法满足要求的地基进行修复;(3)均匀压实:采用机械压实设备对基层进行均匀压实,保证地基的密实性和平整度。
2.水泥稳定层施工(1)配合比确定:根据设计要求和实际情况,确定水泥、砂石和水的配合比;(2)搅拌:将混凝土搅拌机械设备与水泥、砂石和水按照比例进行搅拌,保证搅拌均匀;(3)铺设:采用平板将混凝土均匀铺设在基层上,保持合理的均匀厚度;(4)整平:使用平板和钢钎对混凝土进行整平,保证表面的平整度;(5)压实:采用压路机或手持振动器对混凝土进行压实,提高密实度;(6)浇水养护:在混凝土硬化前适时浇水,保证养护期内的湿润程度;(7)固化:在混凝土初始硬化后进行固化处理,加快混凝土的强度发展。
四、质量控制1.施工资质:施工单位应具备相应的资质,并具备相关工程施工经验;2.材料质量:确保材料的合格性,如水泥需要符合国家标准等;3.施工质量:严格按照相关规范和设计要求进行施工,确保稳定层的质量;4.检测监控:对施工过程中的重要节点和关键性工序进行检测监控,确保质量合格;5.质量验收:施工结束后进行质量验收,对施工质量进行评估和检查。
以上是水泥稳定层的专项施工方案,包括了工程概况、材料准备、施工工艺和质量控制等内容。
水稳层施工技术方案一、材料1、原材料水泥:采用业主统供发42.5级普通硅酸盐水泥,宜采用初凝时间3h以上,终凝时间在6h以上。
粗集料:采用压碎值不大于30%,单个颗粒的最大粒径不大于37.5mm,硫酸盐含量应超过0.25%,有机质含量应不超过2%的级配碎石。
细集料:采用碎石料加工过程的细料部分,及洁净的天然砂,有机质含量不超过2%。
塑性指数小于6%,液限小于28%。
水:采用洁净的饮用水。
2、石灰土碎石垫层混合料的级配范围3、水泥稳定碎石基层混合料级配范围4、水泥稳定碎石底基层混合料级配范围5、水泥碎石混合料技术要求根据施工规范、试验规程进行配合比试验并按监理工程师批复的配合比进行施工:混合料水泥剂量根据配合比确定,7天浸水(试件在25±2℃条件下保湿养生6天后,再浸水1天)的无侧限抗压强度的标准值大于或等于2Mpa。
按最佳含水量和最大干密度97%(重型击实)制备试件,按无侧限抗压强度进行鉴别,选出两种试件强度合格、水泥剂量合适的配合比进行重复试验。
如试验结果与原试验一致,则报监理工程师进行审批。
若实验结果同原试验有差别,则分析原因,增加试验次数,直至结果稳定为止。
三、施工现场人员、设备配置为确保施工工期,水稳层施工时采用三班制/天,为便于施工管理整段路基分为3个工区其中,K46+000~K47+055.57、K47+362.63~K47+633.975为一工区,K47+766.025~K47+950、K49+200~K50+685.475为二工区K50+890.525~K52+677.023为三工区,每工区2个负责人和2个现场管理技术员,共12人,同时每个班需配备3人辅助机械进行平整和嵌缝工作,共18人。
安全人员2人,共需投入人员为32人。
水稳层施工拟投入设备如下:机械设备配置表考虑施工过程中资金周转、资金积压及施工协作队伍的承受能力,水稳层施工设备采取租赁与购买相结合的方式解决施工中的设备问题。
水稳层施工技术方案水稳层施工技术方案1、概述水稳层是指在基层之上进行一定的处理和加固,使得该层具有较强的抗压、抗渗和耐久性的特点,是一个极为重要的道路建设部分。
本文围绕水稳层施工技术方案展开,从材料选用、施工工艺、质量控制等方面进行说明。
2、材料选用2.1 水泥水泥为水稳层材料中最主要的成分,质量的好坏直接影响着水稳层的抗压性能。
一般采用42.5#普通硅酸盐水泥,其强度应不低于42.5MPa。
2.2 碎石碎石应选用成品石,其物理性质和化学性质符合标准规定,同时有足够的硬度和坚固性,以确保水稳层结构的稳定。
2.3 砂砂是水稳层的主要配料,砂质量的好坏直接影响着水稳层的稳定性。
一般要求筛孔直径为2.0~0.1mm之间,粒形完整,含泥量不超过3%。
2.4 水水的质量也是很关键的一点,应采用符合规定的清洁水,并保证水的用量和均匀度,从根本上保证了水稳层的质量。
3、施工工艺3.1 基底处理水稳层施工前,首先要对其下的基层进行处理,将其表面清理干净及填充凹陷处,清理干净基面的碎石、沙及杂物来保证水泥胶固结和基层上水泥稳定层粘结力的优良性。
3.2 配合比根据水稳层所处的位置,配合比可分为车行道和人行道两种。
一般情况下,在车行道上使用的水稳层强度要求更高,而在人行道上可以适当降低水稳层强度等级。
3.3 施工方法对于水稳层的施工,有四种方法:人工均匀铺筑法、自卸车横铺法、压路机纵铺法和铣刨还原法。
在施工过程中,应该注意到铺筑的厚度要均匀,层数要相对稳定,每层厚度不能超过15~20cm,以便达到较好的稳固效果。
4、质量控制4.1 厚度控制在水稳层施工过程中,为了达到较好的效果和避免浪费,应该注意到其厚度的控制。
在铺筑的过程中通过测量其厚度,及时纠正错误,确保水稳层厚度均匀、稳固。
4.2 强度控制水稳层强度的控制直接关系到其使用寿命的长短,合格块数不低于95%,每天不少于20块抽检,实验室检验不少于10块,以保证用于建设的水稳层质量。
水稳基层施工方案与技术措施1.工程前期准备在施工前,需要进行工程测量,确定基层的设计要求和技术指标,包括基层的类型、厚度、密实度等。
同时,需要对原土进行取样试验,以确定不同材料的物理力学性能,并结合工程要求选择合适的材料进行混合。
2.基层土方开挖与平整根据设计要求,进行基层土方开挖工作,同时注意保护地下管线的完整。
开挖完成后,对基层土方进行平整,确保基层土壤表面平坦,没有明显的凹凸。
3.土方夯实采用合适的夯实设备对基层土方进行夯实作业。
夯实包括初始夯实、间夯和终点夯实三个阶段。
初始夯实是为了消除空隙,使土壤颗粒更加紧密。
间夯是为了进一步提高土壤密实度,同时修整土壤表面。
终点夯实是为了达到规定的夯实标准。
夯实过程中,应根据夯实结果实时调整夯击的次数和频率,保证夯实效果。
4.水稳拌合料分层铺设选择合适的水泥、石灰、砂石和碎石等材料,按照设计要求进行配比,并通过拌和设备进行混合。
将混合好的水稳拌合料按照规定的厚度进行分层铺设。
在铺设过程中,应注意保持层与层之间的平整度和连接性。
铺设完成后,及时进行压实。
5.水稳基层压实采用合适的压实设备对水稳基层进行压实作业。
压实应分为初压和终压两个阶段。
初压是为了消除空隙、提高密实度和稳定性,终压是为了达到设计要求的密实度。
压实参数应根据实际情况进行调整,如振动频率、轧钢次数、轧钢速度等。
6.基层护面层施工在水稳基层施工完成后,根据设计要求进行护面层的施工。
常用的护面层材料有沥青砂浆、沥青混凝土和水泥混凝土等。
在护面层施工中,应注意保持施工层与基层之间的粘结牢固,并进行及时养护。
7.养护与验收施工完成后,对水稳基层进行养护。
养护时间一般为7-14天,养护期间应加强湿润管理,防止基层出现裂缝、结构破坏等情况。
养护完成后,进行基层的验收,以保证基层的质量和稳定性。
综上所述,水稳基层施工方案与技术措施是保证道路、场地、桥梁等工程项目基层稳定性和承载能力的重要措施。
通过合理的准备工作、土方开挖与平整、土方夯实、水稳拌合料分层铺设、水稳基层压实、基层护面层施工、养护与验收等步骤,可以确保水稳基层施工的质量和稳定性,提高工程的使用寿命和可靠性。
水稳施工技术方案水稳施工技术方案是指在道路、机场、港口、大型工业厂区等土建工程施工中,通过合理的工艺措施和施工方法,将水泥稳定土作为道路基层或路基填料,以提高道路的强度和稳定性的一种施工方案。
下面详细介绍水稳施工技术方案。
一、施工前准备工作:1.路基的设计:根据道路的设计要求,确定施工所需的路基高度和要求的强度指标。
2.路基的准备:对路基进行清理,将松散物和有机物清除干净,确保路基的平整和清晰的边界。
二、原材料与设备:1.水泥:根据设计要求和规范,选用适当强度等级的水泥。
2. 石料:选用适当规格的石料作为填料,一般选用粒径为5-20mm的碎石。
3.水:用于调节水泥稳定土的含水量,以保证稳定土的工艺要求。
4.搅拌设备:例如混凝土搅拌车、挖掘机、装载机等。
三、施工工艺流程:1.原材料配比:根据设计要求,按照一定比例将水泥、石料和水进行配比。
2.施工工艺:首先使用挖掘机将原土挖至设计标高,然后洒水进行压实处理,将路基压实到设计要求的密实度。
接下来,用装载机将已经配好比例的水泥、石料和水的混合物倒入搅拌车中进行搅拌。
然后,将搅拌好的稳定土铺在路基上,通过振动压路机、轮胎压实机等设备进行压实,直至达到设计要求的固结度和稳定性。
3.施工质量控制:施工过程中严格按照设计要求和规范执行,对水泥、石料和水的配比进行精确控制,保证施工质量合格。
四、施工注意事项:1.施工时需注意安全:保证工人和设备安全,避免发生事故。
2.施工的天气选择:避免在风大、雨雪天气施工,以免影响施工质量。
3.施工现场的环境保护:注意对水源、土壤等环境进行保护,避免对环境造成影响。
五、施工后的维护:1.施工结束后,对施工路段进行细部检查,修补施工中出现的缺陷或破损。
2.施工后适当进行养护,避免施工后长时间暴露在恶劣环境中,影响施工质量。
通过以上的施工方案和注意事项,可以保证水稳施工的质量和工期。
水稳施工技术方案的合理应用,可以提高道路的承载能力和稳定性,延长道路的使用寿命,满足人们的出行需求。
基层施工技术方案一、编制依据1根据《水泥水稳基层施工及验收规范》(GBJ97-87)。
2、根据《公路工程质量检验评定标准》(JTG F80/1 —2004)。
3、根据我公司实际技术力量、机具设备、施工技术管理水平和类似工程的施工经验。
二、编制原则1、本施工技术方案以确保施工安全、施工工期、工程质量、创一流管理的指导思想进行编制。
2、在机械及检测仪器配置方面加强管理,不断提高机械化施工和劳动生产力,为保证工程质量、工程工期提供有力的物资条件。
3、在工程施工上,仔细分析,合理安排施工计划,用统筹方法组织平衡流水作业和立体交叉作业,不断加快工程进度。
4、严格执行施工验收规范、有关操作技术规程,加强生产管理,确保工程质量、工程工期和施工安全。
5、实施“项目法管理”的原则,按ISO9001:2000系列标准建立质量保证体系,加强质量管理,降低工程成本,提高经济效益。
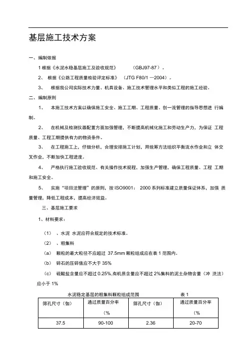
三、基层施工要求1、材料要求:(1)、水泥水泥应符合规定的技术标准。
(2)、粗集料(a)颗粒的最大粒径不应超过37.5mm颗粒组成应在表1范围内。
(b)碎石的压碎值应不大于35%(c)硫酸盐含量应不超过0.25%,有机质含量应不超过2%集料的泥土杂物含量(冲洗法)应小于1%3、水凡饮用水(含牲畜饮用水)均可使用,不使用污染水源。
2、水泥稳定碎石基层的一般要求:(1)水泥稳定碎石基层混合料采用500强制式搅拌机进行拌和。
并用人工摊铺混合料。
(2)水泥稳定碎石做基层施工时水泥及混合料必须合格,粒料级配符合要求,配合比、混合料拌和均匀。
铺筑后的高程、厚度、横坡、压实度各项质量指标符合规定要求。
(3)水泥稳定碎石做基层时,水泥剂量不宜超过5%.压实厚度应达到18cm(4)在雨季施工水泥稳定碎石基层时,应特别注意气候变化,勿使水泥和混合料受雨淋。
降雨时应立即停工,已经摊铺的水泥碎石混合应尽快碾压密实。
并做好下承层的排水工作。
(5)施工中尽可能缩短拌和内加水拌和到碾压终了的延迟时间不应超过2小时。
5%水泥稳定层施工技术方案按设计本工程慢车道稳定层厚度为30cm,按规定30Cm厚稳定层分层施工,机动车道部分稳定层厚度为30cm,根据规范要求,30cm厚稳定层要分层摊铺,计划分二层施工,第一层厚16Cnb第二层厚14cm。
具体技术措施如下:1)准备下承层:水泥稳定层的下承层即山皮石垫层表面应平整、坚实,没有任何松散的材料和软弱地基,如发现低洼和坑洞,及时填补及压实,搓板和辙槽应及时刮除。
用12t三轮压路机对下承层进行3〜4遍碾压检测,发现表层松散,应适当洒水。
2)施工放样:根据设计在下承层上恢复中线及边线,安装钢模板,直线段每10〜15m测一点,平曲线段每5~10m测一点,进行水平测量。
3)模板的安装与检测:模板采用槽钢当模板,按放线位置支立,随时用水准仪检测,控制位置和高程,模板及支撑应安装牢固,接头要严密。
4)材料的选用:砂砾的级配,一般大于4cm的颗粒不应超过4乐小于0.25cm的颗粒不大于40%,通过0.074Cm的粉料不大于10%,水泥的剂量为混合料的5%,用普通硅酸盐水泥。
5)拌和:采用搅拌机拌和成混合料用小翻斗车运送施工现场、拌和根据选定的配合比进料,并将拌和料搅拌均匀。
6)摊铺:摊铺前尘土杂物要清除,并在山皮石垫层上均洒一遍清水,以利上下层结合。
松铺系数为13〜135,必要时进行减料或补料工作,纵横断面符合要求,厚度均匀一致。
在水泥稳定层每天摊铺结束后,在预定的末端,装一条横贯全宽的钢模板,然后进行整型和碾压。
第二天,邻接的作业段开始施工时,拆除去钢模板,再摊铺稳定层混合料,其相接处洒水润湿。
水泥稳定层施工在分两幅施工时,纵缝要垂直相接,不斜接。
具体做法是前一幅施工时,靠中央与另一幅相接的一侧用钢模支撑,然后整型和碾压。
当拆除支撑铺筑另一幅时,靠近第一幅的部分,挖除松软的混凝土混合料,然后洒水润湿,再摊铺稳定层并整型、压实。
7)碾压:混合料摊铺整平后,先用6〜8t压路机进行碾压3〜4遍后再用12t压路机进行碾压。
水稳层施工技术方案一、材料1、原材料水泥:采用业主统供发42.5级普通硅酸盐水泥,宜采用初凝时间3h以上,终凝时间在6h以上。
粗集料:采用压碎值不大于30%,单个颗粒的最大粒径不大于37.5mm,硫酸盐含量应超过0.25%,有机质含量应不超过2%的级配碎石。
细集料:采用碎石料加工过程的细料部分,及洁净的天然砂,有机质含量不超过2%。
塑性指数小于6%,液限小于28%。
水:采用洁净的饮用水。
2、石灰土碎石垫层混合料的级配范围层位通过以下筛孔(mm)的质量百分率(%)液限%塑性指数37.5 31.5 26.5 16 9.5 4.75 1.18 0.60.075垫层10085~100 65~8542~6720~4010~278~205~180~10<25 <83、水泥稳定碎石基层混合料级配范围层位通过以下筛孔(方孔筛mm)的质量百分率(%)31.5 19.0 9.5 4.75 2.36 0.6 0.075 垫层100 68~86 38~58 22~32 16~28 8~15 0~3 4、水泥稳定碎石底基层混合料级配范围层位通过以下筛孔(方孔筛mm)的质量百分率(%)37.5 31.5 19 9.5 4.75 2.36 0.6 0.075垫层100 93~100 75~90 50~70 29~50 15~35 6~20 0~55、水泥碎石混合料技术要求根据施工规范、试验规程进行配合比试验并按监理工程师批复的配合比进行施工:混合料水泥剂量根据配合比确定,7天浸水(试件在25±2℃条件下保湿养生6天后,再浸水1天)的无侧限抗压强度的标准值大于或等于2Mpa。
按最佳含水量和最大干密度97%(重型击实)制备试件,按无侧限抗压强度进行鉴别,选出两种试件强度合格、水泥剂量合适的配合比进行重复试验。
如试验结果与原试验一致,则报监理工程师进行审批。
若实验结果同原试验有差别,则分析原因,增加试验次数,直至结果稳定为止。
水稳基层施工方案与技术措施在道路硬质化工程中,水稳基层是路面结构中的重要组成部分,其质量和施工质量直接影响整个路面的使用寿命和平整度。
水稳基层施工方案及技术措施的制定和实施,对于确保道路工程的质量和稳定性具有至关重要的意义。
本文将探讨水稳基层的施工方案和技术措施。
一、水稳基层施工方案1.1 材料准备水稳基层施工所需材料主要包括水稳料、胶结料、填料和稳定剂。
在选材时应考虑当地材料的质量特性和稳定性要求,确保施工的可靠性和持久性。
1.2 设备配置水稳基层施工所需设备包括铺盖料机、碾压机、水泥搅拌机等。
设备的选择应充分考虑工程规模和施工要求,确保施工效率和质量。
1.3 施工工艺水稳基层的施工工艺包括拌和、铺盖、压实和养护等环节。
在施工过程中要根据现场实际情况灵活调整,确保施工质量满足设计要求。
二、水稳基层技术措施2.1 施工前的技术准备在施工前要做好技术准备工作,包括现场勘测、施工方案的制定、材料的验收等。
只有做好充分的准备工作,才能确保施工进展顺利。
2.2 施工过程的技术控制在水稳基层施工过程中,要严格控制各个环节的质量。
包括材料的配比控制、铺盖厚度和均匀性的控制、压实质量的控制等,确保施工质量稳定。
2.3 施工后的技术保养水稳基层施工完成后,要对路面进行及时的保养工作,保证水稳基层的质量和稳定性。
包括及时清扫、养护、维修等,延长道路使用寿命。
结语水稳基层施工方案和技术措施的制定和实施对于道路工程的质量和稳定性至关重要。
只有科学合理的施工方案和严格的技术控制,才能确保水稳基层的质量和稳定性,为道路使用提供可靠保障。
希望在今后的工程实践中,能够更加重视水稳基层施工,提高施工质量,不断完善施工技术和工艺,为道路建设质量和可持续发展做出贡献。
水稳基层施工技术方案水稳基层是道路工程中重要的组成部分,它是为了提供一个坚硬、平整的道路基础而进行的施工工序。
以下是一种水稳基层施工技术方案,供参考。
1.前期准备1.1.根据工程设计要求,确定水稳基层的设计强度等级及使用厚度,并编制施工组织设计方案。
1.2.安排施工人员,确保施工人员具备相关资质和技术能力。
1.3.准备施工所需设备和材料,包括挖机、装载机、运输车辆、水稳拌合站、水泥仓等设备,以及石子、水泥、沥青等材料。
2.基层处理2.1.清理基层,去除杂物、泥土等,确保基层干燥、洁净。
2.2.按设计要求进行基层修正,包括填土、回填、夯实等工序,以达到设计的高程和坡度要求。
3.水稳拌合料配制3.1.根据设计要求和实际情况,进行配合比设计,确定水、石子、沙子和水泥等配合比例。
3.2.将所需的石子、沙子等料按比例放入拌合站进行拌合,同时控制水泥的用量和拌和时间,以确保拌合料的质量。
3.3.拌合完成后,对拌合料进行质量检测,确保达到设计要求。
4.施工组织4.1.根据设计要求,确定施工的区域划分和施工路线,确保施工的连续性和效率。
4.2.根据实际情况,安排施工职工,确定施工班次和工期,并制定详细的施工方案,包括责任分工、安全措施等。
4.3.在施工过程中,进行现场的质量控制,对施工环节进行监督和检查,及时处理施工中的问题。
5.施工工艺5.1.在浇筑之前,将基层浇水湿润,以提高基层的粘结性和稳定性。
5.2.将拌合料运输到施工区域,用挖机等设备进行均匀的铺盖,然后使用压路机进行初压,确保水稳基层的平整和紧实。
5.3.进行碾压,使用重型压路机进行多次的碾压,以提高水稳基层的密实度和平整度。
5.4.根据设计要求,在碾压过程中适时喷洒沥青,以提高水稳基层的抗水渗、防峡和抗冻性能。
5.5.完成施工后,进行验收,检查水稳基层的质量,确保其达到设计要求。
6.环保措施6.1.在施工过程中,采取防尘措施,使用防尘网覆盖施工区域,减少施工粉尘对周围环境的影响。
水稳层施工技术方案.一、水稳层施工概述水稳层是指为了提高道路工程的耐水性、稳定性和承载能力,采用特定材料、结构和工艺制成的具有防水保护、抗渗固结的结构层面。
它直接受到上层荷载的作用,经常承受一定强度的受力和变形,同时处于路面底部的裂缝、水渍等可能引起道路损坏的因素作用下,因此水稳层的施工质量对道路使用寿命和安全稳定性起着非常重要的作用。
二、水稳层施工前的准备工作(一)施工方案和技术标准的制定和审核。
根据道路等级、交通量、地质条件、坡度等情况,选择适宜的材料、工艺及施工要求,确定水稳层施工方案并进行技术标准的审核。
(二)场地平整度的检查。
场地平整度检查不能大于±10mm,需要根据实际情况进行排水处理,并进行地面的整理。
(三)毛坯混凝土强度检查。
进行毛坯混凝土强度检查,作为施工的保障。
(四)现场勘察和测量。
包括施工地形地貌、水源状况、水土保持措施、道路线性、路基、路面等勘查工作。
(五)施工材料的采购和质量检验。
根据水稳层施工方案需采购环保、耐磨、抗压等符合国家标准的水泥、砂石等材料。
(六)施工用具的购置。
根据施工流程准备与之对应的施工用具,如振动压实机、铺路机、均质机、压路机等。
三、水稳层施工流程(一)底基层的处理。
先进行底基层的处理,同步进行防尘、防渗处理,进行挂网基层处理,防止底层跑冒滴漏。
(二)水稳层基层处理。
首先,按设计标高和标线进行开路以确定边界线,再进行铺设防水材料、砂垫层,然后进行水泥混凝土基础处理。
(三)水稳层材料的搅拌制备。
将环保水泥、粗、细砂、碎石进行按比例搅拌制备,控制配比。
(四)水稳层的铺设。
使用铺路机,将水稳层材料均匀铺设于基层上,并进行平整,保证材料厚度均匀,限制施工温度和环境湿度等。
(五)压实处理。
使用振动压实机先在上一层压实,再进行本层压实,压实时保证压路面的均匀性和稳定性,防止裂缝和板结。
(六)粗细作业。
进行粗细作业,按照设计标高和标线进行表面切平、切平整,最后进行雨淋、手刮平整处理。
水稳底基层施工技术方案一、工程概况该工程主要是在地区砂土基础上设置水稳底基层,作为场地基础,主要用于停车场、公路、铁路、工业和民用建筑物等基础层处理。
二、基础处理在施工前,必须使用机械设备进行原状土表面的平整和割平。
如果基础砂土太软,应使用插钉打网处理,以增加板面的整体性和承载力。
基础土的前期处理还包括碾压,然后在表层上撒上5mm左右的干沙或其他沙子。
在基础表面压制后,确保其平整度和密实性。
三、选材水稳石材质应符合JTG E42-2005标准的18.5-31.5mm级配要求。
石材类型应根据实际情况选择,可以是花岗岩、灰岩或其他适宜的石材。
在选择石材时,应注意正确的配合,并做好石材供货统计表和试验数据。
四、材料存储水稳石应在采购后及时运输、卸载和存放。
在存放时,应将其覆盖好,防止暴晒和雨淋。
存放的场地必须平整、通风和干燥,不得因原有的坡度、孔隙、砂土和各种垃圾物质影响原石材的质量。
五、材料加工为了保证石材的质量和供应量,并减少材料的浪费,石材加工应尽量控制材料的各项参数。
在石材加工中应保持加工垃圾的清理,推不合格成品外出加工,保证石材加工的环保和比例控制。
六、施工步骤1、基础处理对场地基础进行处理,保证基础平整度和密实性,必要时使用插钉打网,使其增加整体性和承载力。
2、水稳石铺设前期准备将水稳石材料从料场运输到施工现场,进行分类和统计。
将石材用选石机进行选石,去除不合格石材。
根据设计要求进行混凝土州沉降试验,确保材料比例的准确性。
3、水稳石铺设在基础层上铺设排好石材,保证填充均匀、密实,石材可以紧密连接。
在铺设过程中,及时清理杂物,确保石材表面平整。
4、压实确定合适的压实方法和压实强度,在石材铺好后及时进行压实,保证铺设的石材牢固而稳定。
使用压路机进行压实,压路机的振动和碾压分区压实在水稳层压实后根据深度顺序进行。
5、检验在水稳石铺设完成后,需要对其进行检查。
检查水稳石表面的整体性和质量,必要时对表面进行滚动式检验,保证表面平整度。
水稳层施工方案(最终)一、施工前准备在进行水稳层施工之前,首先需要做好充分的施工前准备工作,以确保施工过程的顺利进行。
具体准备工作包括: - 确定施工方案:根据工程要求和设计要求,确定水稳层的施工方案,包括施工工艺、施工方法等。
- 准备材料和设备:准备好所需的水稳材料、机械设备、施工工具等。
- 安排施工人员:合理安排施工人员,确保施工队伍的配备和作业组织。
- 检查施工现场:对施工现场进行检查,确保施工环境安全整洁,符合施工要求。
二、施工工艺1. 原料处理在施工过程中,首先需要对水稳材料进行原料处理,保证原料的质量符合要求。
原料处理包括筛选、搅拌等过程,确保原料的均匀性和稳定性。
2. 铺设水稳层在原料处理完成后,按照设计要求和施工方案,开始铺设水稳层。
铺设过程中需要注意以下几点: - 控制铺料厚度:根据设计要求控制水稳层的铺设厚度,保证其稳定性和承载力。
- 均匀铺设:确保水稳层的均匀铺设,避免出现凹凸不平和厚度不一致的情况。
- 加强压实:对铺设完成的水稳层进行加强压实,提高其密实度和稳定性。
3. 精加工在水稳层铺设完成后,进行水稳层的精加工工序,包括刨平、修整等操作,确保水稳层表面平整、光滑。
三、施工质量检查施工过程中需要定期进行施工质量检查,以确保水稳层施工质量符合设计要求和相关规范标准。
检查内容包括: - 水稳层的厚度和均匀性检查 - 水稳层的密实度检查 - 水稳层表面平整度检查 - 水稳层的抗压强度检查四、施工结束水稳层施工完成后,进行最终验收并整理施工资料。
包括施工记录、验收报告等资料的整理和归档工作。
确保施工过程中的资料齐全、清晰,为后续的工程验收和运营管理提供依据。
五、总结水稳层施工是道路建设中至关重要的一环,施工质量的好坏直接影响道路的使用寿命和安全性。
只有严格按照设计要求和施工方案进行施工,并做好施工过程中的质量控制和检查工作,才能确保水稳层施工的顺利进行和质量保证。
水稳两层连铺施工技术方案完整版一、施工前准备工作1. 材料准备:水泥、石子、河沙、矿粉、粒径小于5mm的细骨料。
2.设备准备:搅拌机、输送机、自流平施工设备、振动平头等。
3.工具准备:水平仪、尺子、锤子、刷子、抹刀等。
4.施工场地清理:对施工场地进行清理,清除杂物和尘土,确保施工面整洁。
二、施工步骤1.在施工面上铺设防水层:将PVC或EPDM防水卷材铺设在施工面上,注意要保证防水层的完整性,卷材之间要有重合部分,并用马靴牢固固定。
2.进行第一层水泥砂浆层铺设:将水泥、砂子和矿粉按照一定比例混合均匀,然后加入适量的水进行搅拌,使其成为均匀的砂浆。
将砂浆倒入施工面上,用平头将砂浆整平并压实,使其达到一定的强度。
3.进行第一层水稳层铺设:在水泥砂浆层还没有完全干燥的情况下,将混合好的水稳层材料铺设在施工面上,然后用搅拌机进行拌和搅拌,使其均匀一致。
再将均匀的水稳层铺设在第一层水泥砂浆层上,用自流平设备进行摊铺,保持水平度。
4.进行第二层水泥砂浆层铺设:等待第一层水稳层凝固后,进行第二层水泥砂浆层的铺设。
方法同第一层水泥砂浆层的施工步骤相同,将砂浆倒入施工面上,用平头将砂浆整平并压实,使其达到一定的强度。
5.进行第二层水稳层铺设:在第二层水泥砂浆层还没有完全干燥的情况下,将混合好的水稳层材料铺设在施工面上,然后用搅拌机进行拌和搅拌,使其均匀一致。
再将均匀的水稳层铺设在第二层水泥砂浆层上,用自流平设备进行摊铺,保持水平度。
6.进行表面处理:在水稳层施工完全硬化后,使用抹刀进行表面处理,使其达到平整光滑的效果。
三、注意事项1.施工过程中,要注意保持施工面的水泥砂浆层和水稳层的湿润程度,避免过早干燥。
2.在施工过程中,要严格按照规定的配合比进行材料混合,否则会影响施工质量。
3.在进行水泥砂浆层和水稳层的摊铺过程中,要保持工具和设备的清洁,防止杂质影响施工质量。
4.在进行表面处理时,要保证抹刀整体平整,以防止出现凹凸不平的情况。
水稳层施工技术方案一、工程概况邛名高速第六标段路面部分为:K46+000~K47+055.57、K47+362.63~K47+633.975、K47+766.025~K47+950、K49+200~K50+685.475、K50+890.525~K52+677.023共计5段。
20cm厚水泥稳定级配碎石底基层共计34518.4m3,30cm厚水泥稳定级配碎石底基层共计60992.8m3,20cm厚水泥稳定级配碎石基层63032.8m3。
二、编制依据1、国道318线邛崃至名山高速公路两阶段施工图设计《新店互通B匝道桥设计图纸》;2、国家交通部及省部颁布的现行公路工程技术规范、验收标准、行业标准;3、现场踏勘调查资料及类似工程施工经验;4、与本工程相关的其他参考资料。
三、材料1、原材料水泥:采用业主统供发42.5级普通硅酸盐水泥,宜采用初凝时间3h以上,终凝时间在6h以上。
粗集料:采用压碎值不大于30%,单个颗粒的最大粒径不大于37.5mm,硫酸盐含量应超过0.25%,有机质含量应不超过2%的级配碎石。
细集料:采用碎石料加工过程的细料部分,及洁净的天然砂,有机质含量不超过2%。
塑性指数小于6%,液限小于28%。
水:采用洁净的饮用水。
2、石灰土碎石垫层混合料的级配范围3、水泥稳定碎石基层混合料级配范围4、水泥稳定碎石底基层混合料级配范围5、水泥碎石混合料技术要求根据施工规范、试验规程进行配合比试验并按监理工程师批复的配合比进行施工:混合料水泥剂量根据配合比确定,7天浸水(试件在25±2℃条件下保湿养生6天后,再浸水1天)的无侧限抗压强度的标准值大于或等于2Mpa。
按最佳含水量和最大干密度97%(重型击实)制备试件,按无侧限抗压强度进行鉴别,选出两种试件强度合格、水泥剂量合适的配合比进行重复试验。
如试验结果与原试验一致,则报监理工程师进行审批。
若实验结果同原试验有差别,则分析原因,增加试验次数,直至结果稳定为止。
四、施工现场人员、设备配置为确保施工工期,水稳层施工时采用三班制/天,为便于施工管理整段路基分为3个工区其中,K46+000~K47+055.57、K47+362.63~K47+633.975为一工区,K47+766.025~K47+950、K49+200~K50+685.475为二工区K50+890.525~K52+677.023为三工区,每工区2个负责人和2个现场管理技术员,共12人,同时每个班需配备3人辅助机械进行平整和嵌缝工作,共18人。
安全人员2人,共需投入人员为32人。
水稳层施工拟投入设备如下:机械设备配置表考虑施工过程中资金周转、资金积压及施工协作队伍的承受能力,水稳层施工设备采取租赁与购买相结合的方式解决施工中的设备问题。
五、施工工艺1、施工工艺流程图水泥稳定碎石底基层施工工艺框图2、准备工作面应在施工前一天准备好工作面,交验合格并报请监理工程师检查验收。
对于路基,表面应平整、坚实,具有规定的路拱,没有任何松散的材料和软弱地点;对于碎石层,表面应平整、坚实、干净,具有规定的路拱,没有坑洞、搓板、辙槽以及任何松散材料。
3、施工放样应在施工前做好施工放样。
恢复中线时,直线段每15~20m设一桩,曲线段每10~15m设一桩,并在两侧路肩边缘外设指示桩,在指示桩上用明显标记标出边缘的设计高挂基准线。
要用白灰划出边缘线。
4、拌和与运输水泥稳定碎石底基层采用集中拌制,拌和站设在百丈互通转盘内的空地上。
拌和前应测定各种规格的含水量,根据含水量、天气情况和运距的长度调整用水量,确保混合料的含水量均匀、合适。
夏季施工时可先对碎石进行洒水湿润。
含水量要比最佳含水量大1.0%,使混合料运到铺筑地段,摊铺后在碾压时的含水量不小于最佳值。
灰剂量按照规范规定的检测频率和方法进行,灰剂量不足时要及时加灰,保证灰剂量按大于配合比0.5%控制并符合技术规范要求,及时取样进行试件成型。
料仓的加料要有足够数量的装载机,以确保拌和楼各仓集料充足并且相互之间数量协调。
拌和楼每天结束使用前应清理干净,检查并进行适当维护,尤其要注意避免水泥结块而堵塞水泥下料口。
混合料运输应采用15t自卸车,车况良好,数量应满足运输要求,装料时应前后移动。
拌成的混合料应尽快运送到铺筑现场。
当摊铺现场距拌和场较远时,混合料在运输过程中应加覆盖,减少水分损失。
5、侧模板在施工水稳层前在硬路肩及没有设计路缘石的部位先进行侧模板支立,防止水稳层浇筑施工时水稳层浇筑出设计边线。
侧模支立时要先进行立模放样,模板加固后进行校模、验模。
确认模板符合设计要求并经监理工程师认可,准许进行水稳层浇筑后方可进行水稳层浇筑施工。
6、摊铺在水稳层正式开工之前,应在监理工程师批准的地点铺筑长度为100~200米的试验路段。
在铺筑试验路段的过程中,应设专人挂线量测,做好观察和记录,研究、解决发现的各种问题。
试验路段应在监理工程师的监督下进行,如果试验路段经监理工程师批准验收,可作为永久工程的一部分。
如试验段任何部分不合格,则将该部分挖除,再进行试验段的试验至达到复合要求的标准为止。
通过铺筑试验路段来确定集料的配合比、混合料的松铺系数(摊铺机行走速度、振幅、频率),集料数量的控制、混合料摊铺方法和机具的配备,混合料含水量的增加和控制方法,压实机械的选择和组合,压实顺序、压实的速度和遍数,使施工过程中的拌和、运输、摊铺和碾压能够协调的配合。
现场摊铺采用两台摊铺机阶梯式联合摊铺作业,摊铺机前后相距5~10m,摊铺速度5km/h。
摊铺过程中应根据拌和能力和运输能力确定摊铺速度,避免摊铺机停机待料的情况。
设一个三人小组跟在压路机后面,及时消除粗集料带或蜂窝,并及时补充细混合料,摊铺平整,严重部位挖除后用符合要求的混合料填补,挖除深度不小于15cm。
7、碾压(1)、在摊铺、修整后立即用压路机跟在摊铺机后在全宽范围内进行碾压。
按静碾-弱振-强震-静碾的程序进行碾压施工,碾压施工过程中压路机行驶速度控制在1.5km/h~3km/h。
(2)、碾压程序应按试验路段确认的方法施工。
碾压时,应重叠1/2轮宽,后轮必须超过两段的接缝处。
各部分碾压到的次数应该相同,两侧应多压2~3遍。
压实厚度为15cm,压路机碾压不到的地方用人工夯实。
(3)、严禁压路机在已完成的或正在碾压的路段上调头或急刹车,保证水稳层表面不受破坏。
(4)、压实后的表面应做到平整,无轮迹或隆起,不得产生“大波浪”现象,碾压后对边线进行人工拍打,使边坡整齐、密实,坡面平整、不松散。
8、接缝处理施工中尽可能减少横缝的发生,在终凝前能进行处理的,按翻松一部分共同找平碾压的方法处理,终凝前不能处理的按留设横缝处理。
两工作段的横向接缝,采用对接方法。
具体处理方法如下:(1)用与底基层压实厚度及长度相等的方木作支撑,人工将末端混合料弄整齐,用方木做端模紧靠混合料,以保证端部压实度。
(2)重新开始摊铺混合料前,将端部不平整部分凿除,并将下承层顶面清扫干净。
(3)摊铺机到已压实层末端,重新开始摊铺混合料。
9、养生每作业完成后,采用洒水养生,保持其表面在养生期限内湿润,养生期为七天,直到达到足够强度,养生期封交通。
养生期间如发生破坏及时进行修整,直至达到要求标准。
修整不得采用“贴补法”。
10、质量检测底基层外观要求表面平整密实、无坑洼、无明显离析。
施工接茬平整稳定。
质量检查项目、检查方法及检验标准见下表:六、质量控制措施①平整度可以通过两侧立模来保证,并在路中间位置每5m 打一高程桩,设立方格网,以利及时检测和发现偏差情况。
②每层初压后用3m 铝合金直尺检查平整度,及时进行铲修、整平、低凹处应翻松后修整,翻修深度不得小于10 cm。
③接缝处理车行道采用半幅施工,要采用阶梯斜接接缝。
上下层的接缝要错开。
横向接缝亦采用垂直接缝形式,严禁斜接,垂直接缝的制作要严格按照规范执行。
④在基层施工养护期间出现的收缩、开裂及施工接缝,要采用400g/m2土工布进行处理,同时在裂缝内灌油防止裂缝反射到沥青面层上,裂缝产生严重部位进行返工处理。
施工流程:清扫基层→ 洒布粘层油→ 铺设土工布并固定→ 洒布粘层油→ 沥青路面施工。
⑤拌和好的混合料应尽快摊铺,做到自第一次加水至完成压实的时间不超过2h,并不小于终凝时间。
⑥在碾压施工过程中严格控制压路机行驶速度及碾压遍数,确保水稳层压实度。
⑦水稳层施工时选择天气晴好的时间段进行施工,若遇小雨天气及时调整水稳层配合比,并对已完成碾压施工部位进行覆盖保护。
⑧水稳层施工完成后未达到设计强度要求之前不允许车辆在水稳层上行驶,防止对已施工完成的水稳层造成破坏。
⑨经监理工程师检查合格的水泥稳定碎石底基层养生期不小于7天,养生期间用专门洒水车不停洒水始终保持表面潮湿状态。
必要时铺以草袋覆盖洒水。
养生期间如出现病害应及时挖补,挖补压实的厚度不小于8cm。
养生期间做好交通管制工作。
只允许洒水车辆通行,行车速度不超过15km/h。
无法管制时,应限制车速,且严禁重型车辆及履带车通过。
七、安全控制措施1、设立专职安全员建立24小时旁站制度及时纠正和消除施工中出现的不安全隐患。
2、对施工人员定期进行安全教育和安全知识考核。
3、工地设立明显的安全警示牌和安全注意事项宣传栏。
4、各类机械设备操作人员必须持证上岗,无证人员或非本机人员不得上机操作。
非机械操作人员不得爬乘装载机、翻斗车等施工机械,机械操作人员严格遵守安全规范,按程序操作,文明驾驶,礼貌行车。
严禁机械带病运转,超负荷作业,夜间作业应有足够的照明设备,工作视线不清时不得作业。
5、场内的电路布置要规范化,电器开关设在防雨防晒的电气箱柜内,距离地面不小于1.5m。
八、环境保护措施1、在机械化施工过程中,要尽量减少噪音、废气、废水及尘埃等的污染,以保证周围人民的健康,运转中尘埃过大时要及时洒水。
2、对清理场地的表层腐殖土,砍伐的荆棘丛林等废料,要运至指定的地点进行废弃。
3、清理施工机械、设备及机械的废水、废油等有害物质以及生活污水,不得直接排放于河流、池塘或其他水域中,也不得倾斜于饮用水源附近的土地上,以防污染水源和土壤。
九、施工计划本工程路面水稳层施工拟于2009年12月12日开工,2010年2月19日完工,共计69天。
十、与外协队伍的合作方式。