EN 50395-2005 低压电缆的电气试验方法
- 格式:pdf
- 大小:119.53 KB
- 文档页数:15
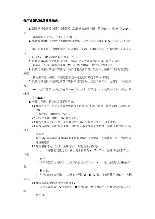
低压电器试验项目及标准:1. 测量低压电器及连同所接电缆及二次回路的绝缘电阻(绝缘值为:不应小于1MΩ,在比较潮湿的地方,不可小于0.5MΩ)。
2. 电压线圈动作值校验:(线圈的吸合电压不应大于额定电压的85%,释放电压不应小于5%,短时工作的合闸线圈应在额定电压的85%~110%范围内,分励线圈应在额定电压的75%~110%范围内均能可靠工作。
)3. 低压电器动作情况检查(对采用电动机传动方式操作的电器,除产品另有规定外,当电压在额定电压85%~110%范围内,电气应可靠工作)4. 低压电器采用的脱扣的整定(各类过电流脱扣器,失压和分励脱扣器延时装置等,应按使用要求进行整定,其整定值误差不得超过产品技术条件的规定。
)5. 低压电器连同所连接电缆及二次回路的交流耐压试验(应符合下述规定,试验电压为1000V,当回路的绝缘电阻值在10MΩ以上时,可采用250V光欧表代替,试验持续时间为1min。
)6. 母线(母排)验收时进行下列检查:6.1母线(母排)配制及安装架应符合设计要求,且连接正确,螺栓紧固,接触可靠,相间及对地电气距离符合要求。
6.2油漆应完好,相色正确,接地良好。
6.3母线表面应光洁平整,不应有裂纩折皱,夹杂物及变形,扭曲现象。
6.4母线与母线,母线与分支线,母线与电器接线端子搭接时,其搭接面的处理应符合下列规定:铜与铜:室外高温且潮湿或对母线有腐蚀气体的室内,必须搪锡,在干燥的室内可直接连接。
6.5母线相序排列,当设计无规定时,应符合下列规定:⑴上、下布置的交流母线,由上到下排列为A、B、C相,直流母线正极在上,负极在下。
⑵水平布置的交流母线,由盘后向盘面排列为A、B、C相,直流母线正极在后,负极在前。
⑶引下线的交流母线,由左至右排列为A、B、C相,直流母线正极在左,负极在右。
6.6母线涂漆的颜色应符合下列规定:三相交流母线,A相为黄色,B相为绿色,C相为红色。
单相交流母线与引出颜色相同。
低压电器的基本试验方法(根据GB998-67)低压电器的基本试验方法包括:一一般检查(第1~6条)二动作值的测定(第7~23条)(一)一般说明(第7~11条)(二)电动电器的动作值的测定(第12~18条)(三)保护特性的测定(第19~23条)三发热试验(第24~53条)(一)一般说明(第24~31条)(二)周围介质温度的测定(第32~33条)(三)温升的测定(第34~47条)(四)试验及测定(第48~53条)四绝缘试验(第54~71条)(一)绝缘电阻的测量(第54~56条)(二)耐压试验(第57~63条)(三)绝缘的抗潮性试验(第64~71条)五接通能力与分断能力的试验(第72~100条)(一)一般说明(第72~75条)(二)对试验电路及电源的要求(第76~88条)(三)试验及测定(第89~96条)(四)试验结果的测定(第97~100条)六动稳定与热稳定试验(第101~112条)(一)一般说明(第101~102条)(二)动稳定试验(第103~107条)(三)热稳定试验(第108~112条)七寿命试验(第113~125条)(一)一般说明(第113~116条)(二)机械寿命试验(第117~120条)(三)电寿命试验(第121~125条)一一般检查1.一般检查包括下列检查项目:外观检查,电器的外形尺寸及安装尺寸检查,电气间隙与漏电距离的检查,触头断开距离,超额行程和压力的检查,电器操作力的检查及安装检查等。
2.外观检查包括零件及装配质量的检查,如电器在各转换位置时触头的分合情况,电器所有必需的零部件装配的正确性,铭牌,接地标志及漆封等是否符合要求。
3.触头超额行程的测定,可在被测触头处于完全闭合位置时,将刚性的触头移开而测量弹性触头在接触处发生的位移;也可测量弹性触头与其支架之间的空隙,再进行换算。
4.触头终压力的测定,可在被测触头处于完全闭合位置时通过专用装置用悬重产生拉力的方法,使各个断点所串联的指示灯刚刚熄灭(或用其他指示方法),此时如果装置的拉力与触头压力的方向和作用点成一直线时,则此拉力即为触头终压力。
内容摘要随着低压电缆在电网供电中的越来越广泛的使用,低压电缆的使用数量、长度有了很大的发展,随之故障也增多了。
为了能提前预测低压电缆绝缘发展方向,低压电缆绝缘故障检测方法的研究应运而生,并且得到了很好的发展本文首先简述了低压电缆的研究现状和低压电缆绝缘故障类型及老化原因。
随后,讨论低压电缆绝缘老化及其表现形式。
在文章中,对低压电缆绝缘故障检测方法进行了归纳和总结,给出了各种检测方法的原理,并对各种测试方法的优缺点进行了比较分析,给出了种种测试方法的适用范围,以期为各种低压绝缘故障的检测系统方法选择提供了各种参考方法。
用上述方法通过实验对电缆检测后,达到了预期检测的目的,对电缆的绝缘状态给出了总体的评评判。
关键词:介质损耗;水树枝;老化;漏导电流目录内容摘要 ............................................................................................................................ 引言 ..............................................................................................................................1 低压电缆绝缘概述 ......................................................................................................1.1 低压电缆检测方法的研究现状 ........................................................................1.2 低压电缆绝缘故障类型 ....................................................................................1.2.1 接地故障 ..................................................................................................1.2.2 短路故障 ..................................................................................................1.2.3 断线故障 ..................................................................................................1.3 低压电缆绝缘老化原因 ....................................................................................1.3.1 热老化 ......................................................................................................1.3.2 机械老化 ..................................................................................................1.3.3 电老化 (3)1.4 本文主要研究内容 ............................................................................................2 低压电缆绝缘状态检测技术分析 ..............................................................................2.1 低压电缆绝缘电阻的测试方法 ........................................................................2.1.1 测试中电压与时间的选择 ......................................................................2.1.2 低压电缆绝缘电阻的测量 ......................................................................2.2 低压电缆绝缘漏导电流检测方法 ....................................................................2.3 低压电缆绝缘介质损耗检测方法 ....................................................................2.3.1 低压电缆绝缘介质损耗的测量原理 ......................................................2.3.2 低压电缆绝缘介质损耗的测量方法 ......................................................2.4 低压电缆绝缘在线运行检测方法 ....................................................................2.4.1 直流叠加法 ..............................................................................................2.4.2 低频叠加法 ..............................................................................................2.4.3 交流叠加法 ..............................................................................................3 测量数据分析与判断 ..................................................................................................3.1 低压电缆绝缘电阻实验结果的分析与判断 ....................................................3.2 低压电缆绝缘泄露电流实验结果的分析与判断 ............................................3.3 低压电缆绝缘介质损耗实验结果的分析与判断 ............................................4 总结 .............................................................................................................................. 参考文献 ............................................................................................................................引言在生产、生活中电气绝缘引起的事故比率居高不下,特别是随着我国经济的发展,人们生活水平不断的提高,用电量在大幅的增加,同时对用电安全也提出了更高的要求。
2 Pfg 1169/08.2007 光伏系统中电缆应用要求目录页码前言 (3)1 范围 (3)2 规范性附录 (3)3 术语和定义 (5)4 无卤素光伏电缆 (6)4.1 规定牌号 (6)4.2 特征 (6)4.3 结构 (6)4.4 试验 (8)4.5 使用指南(参考) (8)4.6 载流能力 (8)附录 A (规范性附录)影响试验 (15)附录 B (规范性附录)无卤素试验 (16)附录 C (规范性附录)卤素的测定–元素试验 (17)附录 D (规范性附录).长期耐绝缘DC的试验方法 (19)附录 E (规范性附录)冷冲击试验 (20)附录 F (规范性附录) 动力触探试验 (21)附录 G (规范性附录) 凹槽扩散 (23)图1 –标记的安排 (8)图F.1 –穿透试验的安排 (22)表1 –光伏电缆的载流能力 (9)表2 – (9)表3 –无 (10)表4 - (13)表A.1 –要求 (15)表B.1 –试验方法、测量、要求 (16)表 B.2 –试验顺序 (16)表 E.1 –冷冲击试验的参数 (20)前言本试验规范的内容在一个工作组稿件支AK列出的要求411.2.3“Leitungen献给光伏系统有限公司”的德国标准化委员会(DKE)。
此手稿是拟作为德国前标准公布。
截至会前,这个测试标准,德国TUV莱茵规范的出版日期将被用于测试和评估中的电缆光伏系统(光伏电缆)的使用。
1.范围2 PfG 1169/08.2007适用于光伏系统直流侧使用的单芯软电缆(软线),其最大可允许电压为1.8千伏直流(导体-导体,不接地系统)。
电缆适合用于安全等级II的情况。
允许以多结构的方式,将这些电缆连接起来。
该电缆的设计目的是用于在室温下操作,最高温度可达90℃。
2.规范性文献以下引用的文件是使用本文件必不可少的部分。
凡是注日期的引用文献,只有被引用的版本才适用。
凡是不注日期的引用,该引用的文件(包括任何修订)的最新版本应适用。
电缆绝缘测试方法步骤1.检查测试仪器和设备:确认绝缘测试仪器和设备都经过校准并处于正常工作状态。
确保测试仪器与电缆的连接线路和电缆接头都没有损坏。
2.准备测试环境:将电缆敷设在测试环境中,确保测试环境干燥、无尘、无气体泄漏等干扰因素。
3.进行预测试:在进行正式测试之前,可以先进行一次预测试,以检验测试仪器工作是否正常。
通过对已知质量的标准电缆进行测试,对比测试结果,确认测试设备的准确性。
4.设置测试参数:根据测试要求和电缆规格,设置测试仪器的参数,如测试电压、测试时间、测试距离等。
5.连接电缆:将测试仪器与电缆连接,通常通过连接线和夹具将电缆与测试仪器连接起来。
确保连接可靠,避免因连接不良导致测试结果不准确。
6.开始测试:启动测试仪器,根据设置的参数开始测试。
测试仪器会施加一定的电压在电缆绝缘上,并测量绝缘阻抗或电流等参数。
在测试过程中,注意观察仪器的读数和指示灯,及时发现异常情况。
7.记录测试结果:测试完成后,记录测试仪器显示的测试结果。
一般包括测试电压、测试时间、测试距离、绝缘阻抗或电流等指标。
同时,也应记录电缆的标识信息、测试日期和测试人员等相关信息。
8.分析测试结果:根据测试结果进行分析,判断电缆绝缘状态是否符合要求。
通常使用该电缆的标准或规范作为参考,判断绝缘是否良好、合格。
如发现绝缘不良的情况,应及时进行修复或更换。
9.编写测试报告:根据测试结果,编写测试报告。
报告应包括测试的具体过程、测试结果的分析、发现的问题以及建议的修复措施。
10.维护测试设备:测试完成后,对测试仪器和设备进行维护和保养。
清洁仪器和设备,确保其正常工作。
校准仪器定期进行,以保证测试结果的准确性。
以上是一般的电缆绝缘测试方法步骤,具体的测试方法和步骤可能会因电缆类型、测试要求和设备的不同而有所变动。
在进行实际测试时,还需结合实际情况和相关的标准或规范进行具体操作。
低压电缆故障解决方法在我国电力电缆较普遍使用是上世纪60年代以后,等级有限,使用范围较窄,当时为解决电缆故障,科研人员研制生产出了以“冲闪法”为原理的电缆故障测试仪。
该仪器测试电缆故障的方法有三个步骤:第一步先用测距仪测距离。
其实,先要判断电缆故障是高阻还是低阻或者是接地,根据这个条件采用不同的测试方法。
如果是接地故障,就直接用测距仪的低压脉冲法来测量距离;如果是高阻故障就要采用高压冲击放电的方法来测距离,用高压冲击放电的方法测距离时又要许多的辅助设备:如高压脉冲电容、放电球、限流电阻、电感线圈以及信号取样器等等,操作起来既麻烦又不安全,具有一定的危险性,更为烦琐的是还要分析采样波形,对测试者的知识要求比较高。
第二步是查找路径(如果路径清楚这一步可以省掉)。
在查找路径时,要给电缆加一信号(路径信号发生器),再用接收机接收这个信号,沿着有信号的路径走一遍,就确定了电缆的路径。
但是,这个路径的范围大致要在1-2米之间,不是特别准确。
第三步是根据测出的距离来精确定位。
其依据是打火放电产生的声音,当从定点仪的耳机听到声音最大的地方时,也就是找到了故障点的位置。
但是,由于是听声音,所以,受环境噪音的影响,找起来相当费时间,有时要等到晚上才可以。
当遇到交联电缆时,就更费时间了,因为,交联电缆一般都是内部放电,声音非常小,几乎听不到,最后只有丈量了。
因此上说,用这种方法可以解决大部分的以油侵纸作绝缘材料的电力电缆故障,对于近几年出现的以交联材料和聚乙烯材料作绝缘材料的电缆故障,测试效果不是太理想,原因是打火放电所产生的声音往往很小(电缆外皮没有损伤,只是电缆内部放电),遇到这种情况时,就只有用其它方法来解决了。
虽然有这样的不足之处,但以“冲闪法”原理设计成的电缆故障测试仪在很长一段时间内为企业解决了不少电缆故障,大家基本上是认可的,其贡献有口皆碑。
目前已广泛运用到各个行业,随着各行各业的快速发展,电缆的用途越来越广泛,电缆的种类也不断增多,这样电缆故障不断发生就是一种必然。
近年来,随着电力行业的发展和电气设备的普及,低压电缆的使用范围越来越广泛。
而电缆的绝缘状态对于电力传输的安全和可靠性至关重要。
对低压电缆绝缘状态的检测方法及寿命评估显得尤为重要。
一、低压电缆绝缘状态检测方法1. 绝缘电阻测试绝缘电阻测试是目前常用的一种低压电缆绝缘状态检测方法。
通过在电缆的两端施加直流高压,然后测量电缆绝缘层的绝缘电阻值,来判断绝缘状态是否良好。
当绝缘状态出现问题时,绝缘电阻值会明显下降。
2. 介电强度测试介电强度测试是通过在电缆上施加高电压,检测电缆能够承受的最大电压值,从而来评估绝缘状态。
这项测试方法可以直观地判断电缆的绝缘是否受损,但测试设备较为昂贵,且测试过程较为复杂。
3. 电容测试电容测试是一种利用电容变化来判断绝缘状态的方法。
当绝缘状态出现问题时,电缆的电容会发生变化,通过测量电容的变化来评估绝缘状态。
二、低压电缆寿命评估低压电缆的寿命评估是通过对电缆材料和绝缘状态进行分析来确定电缆的寿命。
主要包括以下几个方面:1. 材料老化分析通过对电缆绝缘材料进行老化分析,了解材料的使用年限和老化程度,从而判断电缆的寿命情况。
2. 热老化试验热老化试验是一种常用的评估电缆寿命的方法,通过在高温环境下对电缆进行长时间加速老化试验,来模拟电缆在长期高温环境下的使用情况。
3. 动态热响应试验动态热响应试验是用来评估电缆在短期内的耐受能力,通过快速改变电缆的温度,观察电缆绝缘状态的变化,从而评估电缆的使用寿命。
个人观点及理解低压电缆的绝缘状态检测和寿命评估是电力行业中非常重要的一项工作。
良好的绝缘状态和准确的寿命评估可以有效保障电缆的安全运行,避免因电缆故障而引发的事故。
电缆绝缘状态检测方法及寿命评估对于保障电力传输的安全和可靠性具有重要意义,需要得到足够的重视。
通过以上有关低压电缆绝缘状态检测方法及寿命评估的介绍,我们对这一主题有了一定的了解。
希望这些信息能够帮助你更好地理解电缆的绝缘状态检测和寿命评估的重要性,以及相关的评估方法。
低压电机绝缘标准及测量方式低压电机绝缘电阻合格的标准是:对于一般在用电机,无论是三相还是单相电机的绝缘电阻只要大于0.4-0.5兆欧就算合格。
根据另一种说法,低压电机对地绝缘电阻应该达到2兆欧以上。
需要注意的是,电机的绝缘电阻是越大越好,但过高的电阻值可能导致绝缘材料老化和劣化,影响电机的使用寿命。
低压电机对地绝缘电阻的合理范围应该在2兆欧到100兆欧之间。
1兆欧=1000000欧姆。
也就是说每1伏电压1000欧姆电阻以上为绝缘合格标准。
对于低压电气装置的交接试验,常温下电动机、配电设备和配电线路的绝缘电阻不应低于0.5MΩ(对于运行中的设备和线路,绝缘电阻不应低于1MΩ/kV)。
低压电器及其连接电缆和二次回路的绝缘电阻一般不应低于1MΩ;在比较潮湿的环境不应低于0.5MΩ;二次回路小母线的绝缘电阻不应低于10MΩ。
I 类手持电动工具的绝缘电阻不应低于2MΩ。
电动机绝缘电阻测量步骤如下:(1)将电动机接线盒内6个端头的联片拆开。
,(2)把兆欧放平,先不接线,摇动兆欧表。
表针应指向“∞”处,再将表上有“1”(线路)和“e”(接地)的两接线柱用带线的试夹短接,慢慢摇动手柄,表针应指向“0”处。
(3)测量电动机三相绕组之间的电阻。
将两测试夹分别接到任意两相绕组的任一端头上,平放摇表。
选用摇表电压等级时应注意,测500V以下低压电器设备的绝缘电阻,用额定电压500V的摇表;测量前先将摇表进行一次开路和短路试验,检查摇表是否良好。
试验时先将两连接线开路,摇动手柄,指针应指在“∞”位置,然后将两连接线短路一下,轻轻摇动手柄,指针应指“0”,否则说明摇表有故障,需要检修。
被测对象的表面应清洁、干燥,以减小误差。
在测量前必须切断电源,并将被测设备充分放电,以防止发生人身和设备事故以及得到精确的测量结果。
测量时,应把摇表放平稳。
L端接被测物,E端接地,摇动手柄的速度应由慢逐渐加快,并保持速度在120r/min左右。
低压电气试验工艺标准1.主题词低压电器试验程序、方法、技术要求。
2.适用范围适用于工业与民用建筑安装工程中的电气设备试验。
3.引用标准GB50303—2002建筑电气工程施工及验收规范4.低压电器试验4.1主控项目4.1.1低压电气动力设备运行前,各项电气交接试验均应合格。
要对相关的现场单独安装的各类低压电器进行单体的试验和检测。
确保电气装置的绝缘状态良好,各类开关和控制保护动作正确,使在试运行中检验电流承受能力和冲击有可靠的安全保护,试运行时要检测有关仪表的指标,并作记录,对照电气设备的铭牌标示值,有否超标,以判定试运行是否正常,在试运行时要对连接处的发热情况注意检查,防止因过热而发生故障,可使用红外线遥测温度仪进行测量。
4.2单体试验4.2.1自动开关1)机械性能检查:各零部件应完整无缺陷,装配质量良好,可动部分灵活,分合闸迅速可靠,动静触头的接触良好,三相触点应同时接触及分断。
2)热脱扣器试验:当过载电流为1.05倍整定电流时,2小时内不应动作;当为1.3倍整定电流时,热态开始不少于20分钟,当为6倍整定电流时,冷态开始5秒~2分钟内动作。
3)欠压脱扣试验:在额定电压75~105%时,脱扣器能保证吸合可靠工作。
在额定电压的40%以下时,能保证脱扣器切断电流。
4.2.2 热继电器:一般热继电器从冷态下通过,额定电流时,长期不会动作。
将电流增加到额定值的1.2倍,则应在20分钟内动作,从冷状态开始,6倍额定值动作时间应小于2分钟大于5秒。
4.2.3接触器:1)检查各零、部件应完整,衔铁可动部分动作灵活,表面清洁,触头压力合适,对地绝缘电阻应良好。
2)动作试验:接触器线圈两端接上可调电源,所测吸合电压不应低于85%线圈额定电压,释放电压应在35%以下。
同时观察衔铁不应产生强烈的振动和噪声。
4.2.4起动器1)机械性能试验:外壳应完整,零部件无损坏和松动。
联锁装置可靠,操作机械灵活准确。
“起动” “运转”位置,应无迟缓或卡住现象。
低压电器的基本试验方法(根据GB998-67)低压电器的基本试验方法包括:一一般检查(第1~6条)二动作值的测定(第7~23条)(一)一般说明(第7~11条)(二)电动电器的动作值的测定(第12~18条)(三)保护特性的测定(第19~23条)三发热试验(第24~53条)(一)一般说明(第24~31条)(二)周围介质温度的测定(第32~33条)(三)温升的测定(第34~47条)(四)试验及测定(第48~53条)四绝缘试验(第54~71条)(一)绝缘电阻的测量(第54~56条)(二)耐压试验(第57~63条)(三)绝缘的抗潮性试验(第64~71条)五接通能力与分断能力的试验(第72~100条)(一)一般说明(第72~75条)(二)对试验电路及电源的要求(第76~88条)(三)试验及测定(第89~96条)(四)试验结果的测定(第97~100条)六动稳定与热稳定试验(第101~112条)(一)一般说明(第101~102条)(二)动稳定试验(第103~107条)(三)热稳定试验(第108~112条)七寿命试验(第113~125条)(一)一般说明(第113~116条)(二)机械寿命试验(第117~120条)(三)电寿命试验(第121~125条)一一般检查1.一般检查包括下列检查项目:外观检查,电器的外形尺寸及安装尺寸检查,电气间隙与漏电距离的检查,触头断开距离,超额行程和压力的检查,电器操作力的检查及安装检查等。
2.外观检查包括零件及装配质量的检查,如电器在各转换位置时触头的分合情况,电器所有必需的零部件装配的正确性,铭牌,接地标志及漆封等是否符合要求。
3.触头超额行程的测定,可在被测触头处于完全闭合位置时,将刚性的触头移开而测量弹性触头在接触处发生的位移;也可测量弹性触头与其支架之间的空隙,再进行换算。
4.触头终压力的测定,可在被测触头处于完全闭合位置时通过专用装置用悬重产生拉力的方法,使各个断点所串联的指示灯刚刚熄灭(或用其他指示方法),此时如果装置的拉力与触头压力的方向和作用点成一直线时,则此拉力即为触头终压力。
低压电力电气试验————————————————————————————————作者:————————————————————————————————日期:低压电气动力设备试验和试运行本章适用于建筑电气工程的低压电气动力设备试验和试运行.一、设备及材料要求1设备、仪器仪表、材料进场检验结论应有记录,确认符合规范(GB50303-2002)规定,才能在施工中应用。
2依法定程序批准进入市场的新设备、仪器仪表、材料验收,除符合规范(GB50303-2002)规定外,尚应提供安装、使用、维修和试验要求等技术文件。
3进口电气设备、仪器仪表和材料进场验收,除符合规范(GB50303-2002 )规定外,尚应提供商检证明和中文的质量合格证明文件、规格、型号、性能检测报告以及中文的安装、使用、维修和试验要求等技术文件。
4电气设备上计量仪表和与电气保护有关的仪表应检定合格,当投入试运行时,应在有效期内。
5因有异议送有资质试验室进行抽样检测,试验室应出具检测报告,确认符合规范(GB50303-2002)和相关技术标准规定,才能在施工中应用。
二、主要机具低压电气设备交接试验常用主要仪器设备见下表.低压电气设备交接试验常用主要仪器设备表续表序号名称型号级类用途备注19 直流电流表C31-A 0.5 用于一般直流电流测量20 电磁式毫安表T2-mAT19-mA 0.5用于一般直流电流测量一般测量及校验继电器用序号名称型号级类用途备注21交直流电子稳压电源613A交直流稳压电源22接地电阻测定仪ZC8ZC29测量各种接地装置的接地电阻用23 兆欧表ZC7ZC11 测量电气设备的绝缘电阻规格:500v,0~500MΩ1000V,0~500MΩ2500V,0~10000MΩ24 滑杆式变阻器RXH 调节电压和电流25 秒表测量时间(秒)26 电秒表407型测量导体直流电阻和电缆故障点27 线路试验器QF43型测量导体直流电阻和电缆故障点28 自耦调压器TDGCTSGC调节电压用有单相、三相29 万用表JSWMF9 测量交、直流电压,直流电流和电阻30 转速表测量电机或其他设备的转速31 半导体点温计测量一个很小面积的温度,特别适宜测量触头、触点等部位的温度32红外线遥测温度仪630A 及以上导线或母线连接处的温度测量33低压验电笔低压验电用三、作业条件1门窗安装完毕。
低压配电箱国网标准试验项目及方法和接线应符合GB/T7251.1-2013中10.10.2.4的规定。
在试验过程中,应保持环境温度稳定,避免外界因素对试验结果的影响。
对于不同型号的低压综合配电箱,应根据其特点和使用条件制定相应的试验方案和线路。
2.介电性能试验介电性能是指绝缘材料在电场作用下的耐受能力。
该试验主要是为了检测低压综合配电箱的绝缘性能是否符合要求。
试验时应使用合适的高压电源和测量仪器,按照GB/T7251.1-2013中10.9的规定进行操作。
试验前应检查试验设备的安全性能和可靠性,确保试验过程中不会发生安全事故。
3.短路耐受强度试验短路耐受强度试验是为了检测低压综合配电箱在短路情况下是否能够正常工作,并且不会对人身和设备造成危害。
试验时应使用合适的电源和负载,按照GB/T7251.1-2013中10.11的规定进行操作。
试验前应检查试验设备的安全性能和可靠性,确保试验过程中不会发生安全事故。
4.电击防护和保护电路完整性试验电击防护和保护电路完整性试验是为了检测低压综合配电箱的电击防护性能和保护电路的完整性是否符合要求。
试验时应按照GB/T7251.1-2013中10.5的规定进行操作,使用合适的电源和测量仪器进行测试。
试验前应检查试验设备的安全性能和可靠性,确保试验过程中不会发生安全事故。
5.电气间隙和爬电距离试验电气间隙和爬电距离试验是为了检测低压综合配电箱的绝缘距离是否符合要求。
试验时应按照GB/T7251.1-2013中10.4的规定进行操作,使用合适的测量仪器进行测试。
试验前应检查试验设备的安全性能和可靠性,确保试验过程中不会发生安全事故。
6.机械操作试验机械操作试验是为了检测低压综合配电箱的机械强度和可靠性是否符合要求。
试验时应按照GB/T7251.1-2013中10.13的规定进行操作,使用合适的试验设备进行测试。
试验前应检查试验设备的安全性能和可靠性,确保试验过程中不会发生安全事故。