《国有商业银行年度财务会计报告披露办法(试行)》
- 格式:doc
- 大小:41.50 KB
- 文档页数:12
2023年初级银行从业资格之初级风险管理通关提分题库(考点梳理)单选题(共30题)1、(2020年真题)《商业银行资本管理办法(试行)》对国内系统重要性银行的附加资本要求是()。
A.1%B.2%C.0.5%D.1.5%【答案】 A2、风与空调工程的调试和调整目的是()。
A.把系统的每个出口用户的风量、风速、风压及温度和湿度等调整到设计预期值或用户满意值B.把系统的每个进口的风量、风速、风压及温度和湿度等调整到设计预期值或用户满意值C.把支管每个出口用户的风量、风速、风压及温度和湿度等调整到设计预期值或用户满意值D.把支管每个进口的风量、风速、风压及温度和湿度等调整到设计预期值或用户满意值【答案】 A3、商业银行的经营管理活动中,风险管理始终都是由代表资本利益的( )来推动并承担最终风险责任的。
A.监事会B.董事会D.股东大会【答案】 B4、商业银行风险管理委员会的核心职能是()。
A.收集、分析和报告有关的风险信息B.承担风险识别、风险计量、风险监测和风险控制的任务C.对商业银行的风险管理同经营战略方面的矛盾进行协调D.根据有关的风险信息,做出经营或战略方面的决策并付诸实施【答案】 D5、外债总额与国民生产总值之比反映了一国长期的外债负担情况,一般的限度是()。
A.20%~25%B.15%~25%C.10%~20%D.10%~25%【答案】 A6、在标准法下的信用风险计量框架中,零售类资产是根据是否有居民房产抵押分别给予( )的权重。
A.75%,35%B.70%,30%C.80%,20%D.90%,10%7、(2021年真题)商业银行应按季计提一般准备,一般准备年末余额应不低于年末贷款余额的()。
A.2.5%B.1.5%C.1%D.2%【答案】 C8、以下关于经风险调整的资本收益率在经营管理活动中的作用,说法错误的是()。
A.在单笔业务层面上,RAROC可用于衡量一笔业务的风险与收益是否匹配,为商业银行决定是否开展该笔业务以及如何进行定价提供依据B.使用经风险调整的业绩评估方法,不利于在银行内部建立正确的激励机制C.在资产组合层面上,商业银行在考虑单笔业务的风险和资产组合效应之后,可依据RAROC衡量资产组合的风险与收益是否匹配,及时对RAROC指标出现明显不利变化趋势的资产组合进行处理D.在商业银行总体层面上,RAROC指标可用于目标设定、业务决策、资本配置和绩效考核等【答案】 B9、下列不属于商业银行计量交易对手信用风险方法的是( )。
2022-2023年中级银行从业资格之中级风险管理真题精选附答案单选题(共100题)1、协议中出现错误或缺乏协议属于内部流程中()的风险点操作。
A.财务/会计错误B.文件/合同缺陷C.错误监控/报告D.结算/支付错误【答案】 B2、以下关于外部审计和监督检查的关系,叙述错误的是()。
A.外部审计和银行监管侧重点有所不同B.外部审计和银行监管的方式、内容、目标存在共性C.外部审计与银行监管相辅相成D.相比监督检查,外部审计更能成为市场主体选择银行的重要依据【答案】 D3、下列不属于战略风险识别的层面的是( )。
A.技术层面B.宏观战略层面C.中观管理层面D.微观执行层面【答案】 A4、由于内部控制的方面的漏洞,很多金融机构在衍生产品交易中遭受巨额损失,而且短期内难以筹措足够的资金平仓,出现严重的()危机。
A.操作风险B.市场风险C.流动性风险D.信用风险【答案】 C5、()指交易双方约定在将来某一时期内互相交换具有相同经济价值的现金流的合约。
A.期权B.互换C.期货D.远期【答案】 B6、下列关于商业银行内部控制的描述,正确的是()。
A.商业银行的经营管理应当体现“效益优先”的要求B.内部控制的建设、执行部门同时负责内部控制的监督、评价C.内部控制的监督、评价部门应当有直接向董事会、监事会和高级管理层报告的渠道D.内部控制须有高度的权威性,除董事会和高层管理外,任何人不得拥有不受内部控制的权力【答案】 C7、根据我国银监会制定的《商业银行风险监管核心指标》,资产收益率的计算公式为()。
A.资产收益率=税后净收入/资本金总额B.资产收益率=税后净利润/资本金总额C.资产收益率=税后净利润/平均资本金总额D.资产收益率=税后净收入/资产总额【答案】 D8、过去3年,某企业集团的经营重点逐步从机械制造转向房地产开发。
商业银行在审核该集团法人客户的贷款申请时发现,其整体投资现金流连年为负,经营现金流显著减少,融资现金流需求急剧放大。
国有商业银行年度财务会计报告披露办法第一章总则第一条为规范国有商业银行年度财务会计报告的披露工作,提高信息披露的规范性、透明度和可比性,根据《公司法》、《银行业监督管理法》等相关法律法规,制定本办法。
第二条国有商业银行应按照本办法的规定,将年度财务会计报告披露给国家相关行政机关、证券交易所、股东等,并根据实际情况,向社会公开披露。
第二章报告内容第三条国有商业银行年度财务会计报告的内容应包括财务报表、财务指标解读、管理层讨论与分析等。
第四条财务报表应当包括资产负债表、利润表、现金流量表和所有者权益变动表。
第五条财务指标解读应对财务报表中的各项指标进行详细的解读和说明,包括资产负债表的资产负债情况、利润表的收入和支出情况、现金流量表的现金流入和流出情况、所有者权益变动表的变动情况等。
第六条管理层讨论与分析应对财务报表中的各项指标和财务情况进行分析和评价,包括业绩评价、风险评估、经营策略等。
第三章报告披露方式第七条国有商业银行应当通过书面形式向国家相关行政机关、证券交易所、股东等提供财务会计报告。
第八条国有商业银行应在年度财务会计报告完成后的一个月内,将其在公司官方网站上进行公示。
第九条国有商业银行应当按时将年度财务会计报告提交给证券交易所,并按照其规定的时间和方式进行披露。
第十条国有商业银行应当按照相关法律法规的要求,将年度财务会计报告报送给国家相关行政机关。
第四章监督与处罚第十一条国家相关行政机关应对国有商业银行年度财务会计报告的披露工作进行监督,并对不符合要求的情况进行处罚。
第五章附则第十二条本办法自公布之日起施行。
第十三条国有商业银行年度财务会计报告的披露工作应当做到及时、准确、真实、完整。
第十四条国有商业银行应当按照国家相关行政机关的要求,及时提供相关财务信息和相关资料。
第十五条国有商业银行年度财务会计报告的披露需遵守国家相关法律法规和监管部门的规定。
第十六条本办法的解释权归国家相关行政机关所有。
2023年初级银行从业资格之初级银行管理题库与答案单选题(共100题)1、()对董事会和审计委员会负责,制定内部审计程序,评价风险状况和管理情况,落实年度审计工作计划,开展后续审计,监督整改情况,对审计项目质量负责,做好档案管理。
A.审计委员会B.内部审计部门C.首席审计官D.内部审计人员【答案】 B2、关于人民币的法律地位和单位,以下说法错误的是()。
A.中华人民共和国的法定货币是人民币B.人民币的法律地位和人民币单位由《中国人民银行法》规定C.人民币可支付中华人民共和国境内的一切公共的和私人的债务D.人民币的单位为元、角、分【答案】 D3、(2018年真题)根据银行业监督管理委员会《贷款风险分类指引》的规定,下列不属于商业银行贷款质量五级分类的是()。
A.关注类贷款B.可疑类贷款C.逾期类贷款D.次级类贷款【答案】 C4、(2018年真题)根据《项目融资业务指引》的规定,商业银行可以根据需要,将()为贷款设定质押担保。
A.项目所投保的商业保险的第一顺位保险金请求权B.符合条件的项目资产C.项目发起人持有的项目公司股权D.项目批准文书【答案】 C5、汽车金融公司()是指将汽车金融公司流动性差但具有相对稳定的可预期现金收入的资产。
A.资产证券化B.同业拆入C.向金融机构借款D.发行金融债券【答案】 A6、( )指金融资产管理公司根据市场原则购买转让方的不良资产,并通过资产转让、资产重组、追加投资等方式,对收购的债权资产进行经营、管理和处置,最终实现价值提升。
A.不良资产业务B.中间业务C.投资业务D.并购重组业务【答案】 A7、计算信用风险预期损失时,不涉及的参数是( )。
A.违约概率B.违约损失率C.有效期限D.违约损失暴露【答案】 C8、以下选项中,()是银行发生损失最频繁、最集中的领域。
A.关注贷款B.政策贷款C.不良贷款D.信用贷款9、( )主要是指通过互联网形式进行公开小额股权融资的活动。
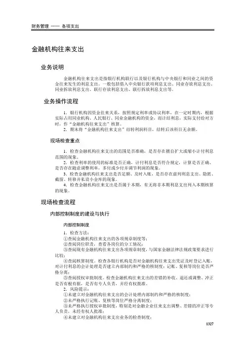
金融机构往来支出业务说明金融机构往来支出是指银行机构联行以及银行机构与中央银行和同业之间的资金往来发生的利息支出。
一般包括借入中央银行款项利息支出、同业存放利息支出、同业拆放利息支出、联行存放利息支出、联行拆放利息支出等。
业务操作流程1.银行机构因资金往来关系,按照规定利率或协议利率,在一定时期内,根据实际占用同业机构、人民银行、同业金融机构的资金,而计结利息,实际支付给对方时,作“金融机构往来支出”核算。
2.期末将“金融机构往来支出”结转利润科目,结转后该科目无余额。
现场检查重点1.检查金融机构往来支出的范围是否准确,是否存在擅自扩大或缩小计付利息范围的现象。
2.检查利率的使用的标准是否正确,计付利息是否符合规定,计算是否正确、是否存在随意调整利率,多付或少付并调节利润的现象。
3.检查金融机构往来支出是否足额、及时入账,是否存在虚列利息支出、隐匿、截留、转移并私设小金库的现象。
4.检查金融机构往来支出是否属于本期,有无将非本期利息支出列入本期核算的现象。
现场检查流程内部控制制度的建设与执行内部控制制度1.检查方法:①查阅金融机构往来支出的各项规章制度等;②查阅岗位职责,查看各岗位的分工情况;③查阅现有金融机构往来支出各项规章制度,与国家金融法律法规政策要求进行比较;④查阅核算制度。
检查各银行机构是否对金融机构往来支出凭证及时登记入账,对计付利息的会计处理是否建立内部制约和严格的核制度;记账、复核等岗位是否严格分离;⑤查阅授权审批制度。
检查金融机构往来支出的差错的补收、退还或调整、冲正是否有根有据,是否有专人负责,并经有权批准。
2.风险提示:①未建立对金融机构往来支出的会计处理内部制约和严格的核制度;②未严格执行记账、复核等岗位严格分离制度;③未严格执行授权审批制度,特别是对金融企业往来支出调整、差错的冲正等专人负责,未经有权人批准;④未建立对金融机构往来支出业务的检查制度;1327⑤未建立对金融机构往来支出账务核对制度;⑥未建立对金融机构往来支出业务操作和审批监督约束机制。
2022中级银行从业资格考试《银行业法律法规与综合能力》题库检测试题D卷附答案考试须知:1、考试时间:120分钟,本卷满分为100分。
2、请首先按要求在试卷的指定位置填写您的姓名、准考证号等信息。
3、请仔细阅读各种题目的回答要求,在密封线内答题,否则不予评分。
一、单选题(本题共90小题,每题0.5分,共计45分)1、《商业银行法》规定,对任何单位和个人购买商业银行股份总额达()以上的,应当事先经银监会批准。
A.3%B.5%C.10%D.20%2、下列关于国际收支的说法中正确的是()。
A.国际收支的盈余越大越好B.国际收支是一国居民在一定时期内与非本国居民的贸易交易的系统记录C.经常项目主要反映一国的贸易和劳务往来状况D.资本项目包括贸易收支、劳务收支和资本转移3、企业信息咨询业务不包括()。
A.项目评估B.企业信用评估C.验证企业的注册资金D.税务服务4、在()的领导下,农村信用社开始以“三性”为主要内容的改革。
A. 国务院B. 中国人民银行C. 中国农业发展银行D. 中国农业银行5、商业银行的代理业务不包括()。
A.代发工资B.代理财政性存款C.代理财政投资D.代销开放式基金6、()是存款人的主办账户。
A:基本存款账户B:一般存款账户C:临时存款账户D:对外存款账户7、金融机构及其从业人员在参与市场竞争时,下列做法中符合职业操守要求的是()。
A.低价销售B.丰富金融服务的种类、提高质量及效率C.贬低对手D.夸张宣传8、2004年《巴塞尔新资本协议》的三大支柱不包括()。
A.最低资本要求B.外部监管C.内控管理D.市场约束9、在其他相同的条件下,商业银行减少贷款、增加债券投资,能有效()。
A:提高银行资本充足率B:降低银行资本充足率C:减少总资产规模D:降低应缴纳税收10、商业银行应配备与开展的个人理财业务相适应的理财业务人员,保证个人理财业务人员每年的培训时间不少于()小时。
A、10B、20C、30D、4011、下列不属于信用卡主要功能的是()。
押题宝典中级银行从业资格之中级风险管理自我提分评估(附答案)单选题(共48题)1、在操作风险资本计量的方法中,()是将商业银行的所有业务划分为九类业务条线,对每一类业务条线规定不同的操作风险资本要求系数,并分别示出对应的资本,然后加总九类业务条线的资本即可得到商业银行总体操作风险的资本要求。
A.标准法B.高级计量法C.基本指标法D.内部评级法【答案】A2、关于在风险偏好设置与实施过程中应注意的事项,下列说法错误的是()。
A.充分考虑利益相关者的期望B.将风险偏好与战略规划有机结合C.持续地监测与报告D.机构应当加强关于风险偏好框架的内部交流与培训,且高管层不得参加【答案】D3、缺口分析是衡量利率变动对银行当期收益的影响的一种方法。
当某一时段内的负债大于资产(包括表外业务头寸)时,就产生了负缺口,即(),此时,市场利率上升会导致银行的净利息收入()。
A.资产敏感型缺口,上升B.资产敏感型缺口,下降C.负债敏感型缺口,上升D.负债敏感型缺口,下降【答案】D4、商业银行在进行操作风险与控制自我评估(RCSA)时,针对经营管理过程中本身所具有的风险,实施了旨在改变风险可能性和影响强度的管理控制活动后,仍然保留的那部分风险是()A.固有风险B.系统性风险C.剩余风险D.非系统性风险【答案】C5、《商业银行资本管理办法(试行)》加强了对商业银行()信息披露要求。
A.财务会计报告B.年度重大事项C.资本计量和管理D.公司治理情况【答案】C6、下列关于风险迁徙类指标的说法,不正确的是()。
A.该指标是一个静态指标B.该指标表示为资产质量从前期到本期变化的比率C.该指标衡量了商业银行风险变化的程度D.该指标包括正常贷款迁徙率和不良贷款迁徙率【答案】A7、风险限额管理不包括()环节。
A.风险限额设定B.风险限额监测C.超限额处理D.风险限额识别【答案】D8、某商业银行分析要求下属支行风险部门负责人每年必须按照年初制定的休假计划休假,休假期间的工作由分行风险部门安排人员接替,这项管理要求属于内部控制五大要素的()。
《国有商业银行年度财务会计报告披露办法》国有商业银行年度财务会计报告披露办法(试行)【颁布日期】2003.4.24【实施日期】2003.4.24【颁布单位】财政部第一章总则第一条为规范国有商业银行年度财务会计报告的编制与披露行为,保护存款人与投资者的合法权益,根据《中华人民共与国会计法》与《企业财务会计报告条例》等法律法规,制定本办法。
第二条本办法适用于国有独资商业银行及国有控股商业银行(下列简称银行)。
第三条银行务必按照国家统一财务会计制度与本办法编制并披露年度财务会计报告;同时鼓励其他存款类金融机构参照执行。
第四条银行披露的年度财务会计报告应由会计师事务所审计。
财政主管机关依法对会计师事务所的审计质量进行抽查。
第五条年度财务会计报告数据应当使用阿拉伯数字,货币单位除特别注明外,以人民币万元为单位。
第六条年度财务会计报告封面至少应当载明银行的法定名称、“年度财务会计报告”字样与报告期年份,并在加盖单位公章的同时由单位负责人与主管财会工作的负责人、财会机构负责人(财会主管人员)签名并盖章。
第七条年度财务会计报告的目录应编制在显著位置,并应标明各章、节的标题及其对应的页码。
第八条银行应当在每个会计年度结束之日起4个月内将年度财务会计报告报送主管财政机关、有关监管部门及向社会公开披露。
第九条银行将年度财务会计报告向社会公开披露时,银行应将年度财务会计报告全文刊登在该行网站上,同时至少在一种财政部指定报纸上刊登。
第十条银行在年度财务会计报告向社会公开披露后,应当将年度财务会计报告原件或者具有法律效力的复印件备置于要紧办公地点与营业场所,以便存款人与其他利益有关者能够查阅。
第十一条银行董事会及其董事应当保证年度财务会计报告内容的真实性、准确性与完整性,承诺其中不存在虚假记载、误导性陈述或者重大遗漏,并就其保证承担个别与连带的法律责任。
如个别董事对年度财务会计报告内容的真实性、准确性与完整性无法保证或者存在异议的,应当单独陈述理由与发表意见。
2023年中级银行从业资格之中级银行管理模拟考试试卷B卷含答案单选题(共30题)1、()是指银行吸收非居民的资金,服务于非居民的金融活动。
A.国际清算B.私人银行业务C.贵宾业务D.离岸银行业务【答案】 D2、非现场监管的特点不包括()。
A.直接性B.非直接性C.注重单体法人和系统整体的统一D.注重静态与动态的统一【答案】 A3、《资本办法》规定,符合条件的优先股属于()。
A.资本扣除项B.核心一级资本C.其他一级资本D.二级资本【答案】 C4、计算流动性覆盖率的分母现金净流出量时,可计入的预期现金流入总量不得超过预期现金流出总量的()。
A.75%B.100%C.50%D.85%【答案】 A5、()是指以银行业金融机构为贷款人,以自然人个人为借款人,借、贷双方签订借款合同,按约定贷款人向借款人提供贷款,借款人到期返还本金并支付利息的一种融资形式。
A.个人贷款B.代收代付C.支付结算D.储蓄消费【答案】 A6、(),财政部、国家税务总局向社会公布了《营业税改征增值税试点实施办法》。
A.2016年5月1日B.2016年12月25日C.2016年3月24日D.2016年11月25日【答案】 C7、商业银行可以不计提市场风险资本的是()。
A.利率风险暴露B.结构性外汇风险暴露C.股票风险暴露D.商品风险暴露【答案】 B8、目前同业业务的利率价格基本上属于(),市场供求敏感性较高,市场化程度较其他业务开放,因此会承受一定程度的市场风险。
A.国家法定B.随行就市C.集中定价D.集中竞价【答案】 B9、下列关于贷款承诺业务监管要求的说法,正确的是()。
A.检查商业银行出具的可撤销贷款承诺是否已纳入到该银行对相关客户的整体授信管理体系B.检查商业银行是否制定规章制度以明确出具贷款承诺的审批权限或审批程序C.检查商业银行对申请人的资信情况是否进行调查,审查申请人的内部管理是否规范,经营情况,信用评价满足该银行授信要求D.如果是个人贷款承诺,则审查建设项目的依法合规性【答案】 C10、从商业银行自身角度看,制定()有助于确保资本水平长期稳定及经营发展的稳健性。
2023年中级银行从业资格之中级风险管理题库练习试卷B卷附答案单选题(共30题)1、商业银行项目实施部门应定期向信息科技管理委员会提交重大信息科技项目的进度报告,其内容不包括()。
A.部门人员的变动B.供应商的变更C.计划的重大变更D.主要费用支出情况【答案】 A2、商业银行在进行风险与控制自我评估时,评估范围覆盖所有业务品种,体现了该工作的()原则。
A.客观性B.重要性C.全面性D.及时性【答案】 C3、2018年,中国四川地区发生地震,造成光缆断裂,使多家商业银行的通信和业务受到影响。
这体现的是()引发的风险。
A.恐怖威胁B.自然灾害C.业务外包D.监管规定【答案】 B4、下列明显不应被列入商业银行交易账簿的头寸是(??)。
A.买入10亿元人民币金融债B.代客购汇100万美元C.为对冲1000万美元贷款的汇率风险而持有的期货合约D.买入1亿美元美国国债【答案】 C5、资本约束并不是控制银行操作风险的最好方法,应对操作风险的重要手段是严格的()。
A.内部控制B.职责分工C.外部监管D.员工培训【答案】 A6、()应承担监控操作风险管理有效性的最终责任。
A.董事会B.高级管理层C.操作风险部门D.合规部门【答案】 A7、关于商业银行压力测试情景预测期间的描述错误的是()。
A.预测期间的长短应该考虑面临的风险类型B.流动性风险的预测期间一般以年为单位C.预测期间的长短是压力测试的重要考虑因素D.市场风险可能在短期发生较大变化,所以一般预测期间以天或周为单位【答案】 B8、资产负债表上银行总资产减去总负债后的剩余部分是()。
A.实际资本B.监管资本C.账面资本D.经济资本【答案】 C9、商业银行在开发内部计量系统过程中,必须有()两类的严格程序。
A.市场风险模型开发和模型独立控制B.信用风险模型开发和模型独立预测C.系统风险模型开发和模型独立操作D.操作风险模型开发和模型独立验证【答案】 D10、以下不属于单一客户的风险监测指标的是()。
第一章总则第一条为规范银行股份有限公司(以下简称“本行”)的信息披露行为,维护本行、本行投资者和其他利益相关人的合法权益,依据《中华人民共和国公司法》、《中华人民共和国证券法》、《中华人民共和国商业银行法》、中国银行业监督管理委员会《商业银行信息披露办法》、财政部《国有商业银行年度财务会计报告披露办法(试行)》、中国证券监督管理委员会《上市公司信息披露管理办法》、《上海证券交易所股票上市规则》、香港《公司条例》、香港《证券及期货条例》、《公司收购及合并守则》,《香港联合交易所有限公司证券上市规则》(“《香港上市规则》”)、《股价敏感资料披露指引》以及《银行股份有限公司章程》等规定,制定本制度。
第二条信息披露是本行的持续责任。
本行及相关信息披露义务人应当忠实、勤勉地履行职责,确保真实、准确、完整、及时、公平地披露信息。
第三条本行应按真实、准确、完整的原则披露信息,无虚假记载、误导性陈述或者重大遗漏。
第四条本行应在监管规定的期限之内,及时披露定期报告及其他所有对本行证券及其衍生品种交易价格可能产生较大影2响的重大信息。
第五条本行应遵循公平性原则,同时在境内外市场公开披露重大信息,确保所有投资者可以平等地获取同一信息,避免导致任何人士或任何类别人士在本行证券及其衍生品种的交易上处于有利地位。
第六条本制度适用于强制性信息披露及自愿性信息披露。
本行应主动、及时地披露有可能对投资者和其他利益相关者决策产生实质性影响的信息;在不涉及股价敏感信息、商业秘密的基础上,本行可遵循自愿性原则主动、及时地披露对投资者和其他利益相关者决策产生较大影响的信息。
第七条如本行有充分理由认为拟披露信息存在不确定性、属于临时性商业秘密或证券交易所认可的其他情形,及时披露可能损害本行利益、误导投资者或违反国家有关法律规定的,可以在符合条件的前提下向证券交易所申请暂缓披露。
如本行有充分理由认为拟披露信息属于国家秘密或本行商业秘密或者证券交易所认可的其他情形,按要求履行披露义务可能导致本行违反国家有关保密的法律法规或损害本行合法利益的,可以向证券交易所申请豁免披露。
2023年初级银行从业资格之初级风险管理真题精选附答案单选题(共200题)1、我国商业银行经过几年的管理实践,在资产分类方面已经积累了一定的经验,普遍采取以国际会计准则和我国新的()为基础,按照持有目的将资产分为四类。
A.《企业会计准则》B.《商业银行市场风险管理指引》C.《商业银行资本充足率管理办法》D.《商业银行压力测试指引》【答案】 A2、()业务是最容易引起操作风险的业务环节。
A.柜台B.个人信贷C.法人信贷D.代理【答案】 A3、银行机构的市场准入不包括()。
A.机构准入B.业务准入C.风险机构准入D.高级管理人员准入【答案】 C4、下列关于市场约束的表述,正确的是()。
A.市场约束的运作机制主要是依靠利益相关者的利益驱动,包括存款人、债权人、银行股东等B.市场约束的目的在于保证行政监督的有效性C.市场约束机制在新资本协议出台前只存在于监管框架的理论中D.这些利益相关者采取的举措,不会对银行在金融市场上的运作产生影响【答案】 A5、(2018年真题)《商业银行资本管理办法(试行)》加强了对商业银行()的信息披露要求。
A.资本计量和管理B.公司治理情况C.财务会计制度D.年度重大事项【答案】 A6、下列关于风险对冲的说法不正确的是()。
A.风险对冲不能被用于管理信用风险B.风险对冲可以分为自我对冲和市场对冲C.风险对冲对管理股票风险非常有效D.风险对冲对管理利率风险非常有效【答案】 A7、买卖其他公司的股票等投资行为属于(?)。
A.经营活动的现金流B.投资活动的现金流C.融资活动的现金流D.销售活动的现金流【答案】 B8、施工组织设计复核由()进行。
A.项目经理B.项目副经理C.项目部总工程师D.项目部专业工程师【答案】 C9、目前所使用的专家系统中,使用最为广泛的企业信用分析系统是()。
A.4CSB.5CSC.6CSD.7CS【答案】 B10、当前,某银行贷款余额的50%为房地产行业贷款,利润亦有超过50%来自该类型贷款,目前该类型贷款的不良率为0。
2023年银行从业资格-风险管理(初级)考试备考题库附带答案第1卷一.全考点押密题库(共50题)1.(判断题)(每题 1.00 分) 在正常类贷款迁徙率指标中,期初正常类贷款向下迁徙金额,是指期初正常类贷款中,在报告期末分类为关注类、次级类、可疑类的贷款余额之和。
()正确答案:B,2.(多项选择题)(每题 1.00 分) 下列可以有效控制商业银行柜台业务操作风险的措施有()。
A. 解雇缺乏操作经验的柜员B. 加强岗位培训,不断提高柜员操作技能和业务水平C. 强化一线实时监督检查,促进事后监督向专业化、规范性迈进D. 完善规章制度和业务操作流程,并建立岗位操作规范和操作手册E. 加强信息系统建设,并在系统中设置自动监控要点正确答案:B,C,D,E,3.(单项选择题)(每题 0.50 分) 在保持其他条件不变的前提下,研究单个市场风险要素的变化可能会对金融工具或资产组合的收益或经济价值产生的影响的方法是()。
A. 缺口分析B. 敏感性分析C. 情景分析D. 久期分析正确答案:B,4.(判断题)(每题 1.00 分)在评估国别风险时,商业银行应当充分考虑一个国家或地区经济、政治和社会状况的定性和定量因素。
( )5.(判断题)(每题 1.00 分) 监管机构通过非现场监管和现场检查的方式对商业银行资本充足率进行监督检查,在对资本充足率进行常规监督的同时,可视情况实施资本充足率的临时监督检查。
()正确答案:A,6.(判断题)(每题 1.00 分) 对金融衍生品而言,对手违约造成的损失会小于衍生品的名义价值(Notional Price),因此潜在的风险损失可以忽略不计。
()正确答案:B,7.(判断题)(每题 1.00 分) 商业银行间的过度竞争和同质行为可能导致融资成本不断上升、各类风险不断增加,最终导致系统性风险。
()正确答案:A,8.(判断题)(每题 1.00 分) 监事会的职责为确保商业银行有效识别、计量、监测和控制各项业务所承担的各种风险,并承担商业银行风险管理的最终责任。
2023年中级银行从业资格之中级风险管理每日一练试卷B卷含答案单选题(共30题)1、根据《商业银行资本管理办法(试行)》,我国系统重要性银行的资本充足率不得低于()。
A.11.5%B.11%C.8%D.10.5%【答案】 A2、根据对穆迪评级公司债券数据的研究,经济萧条时期的债务回收率要比经济扩张时期的回收率低()。
A.1/4B.1/3C.1/2D.2/3【答案】 B3、有关“贷款风险迁徙率”这一指标,下面说法错误的是()。
A.该指标衡量了商业银行风险变化的程度B.该指标是一个静态指标C.该指标表示为资产质量从前期到本期变化的比率D.该指标包括正常贷款迁徙率和不良贷款迁徙率【答案】 B4、下列关于国别风险的表述,正确的是()。
A.在风险管理实践中,国别风险管理属于操作风险管理的范畴B.国别风险仅存在于国际资本市场业务中C.转移风险是国别风险的主要类型之一D.资产被国有化不会引发国别风险【答案】 C5、甲投资方案的标准差比乙投资方案的标准差大,如果甲、乙两方案的预期收益相同,则甲方案的风险与乙方案的风险相比()。
A.无法确定B.相等C.较小D.较大【答案】 D6、在风险偏好设置与实施过程中,需要注意的内容不包括()。
A.将风险偏好与战略规划有机结合B.向业务条线和分支机构传导C.持续地监测与报告D.充分考虑股东的期望【答案】 D7、下列关于交易账户的说法,正确的是()。
A.银行应当对交易账户头寸经常进行准确估值.并积极管理该项投资组合B.记入交易账户的头寸在交易方面所受的限制很多C.为交易目的而持有的头寸是自营头寸D.银行账户记录的是银行为了交易或规避交易账户或其他项目的风险而持有的可以自由交易的金融工具和商品头寸【答案】 A8、下列关于商业银行压力测试的说法中最不恰当的一项是()。
A.银行应根据经济形势变化,建立定期评估、更新压力测试方法的机制B.压力测试仅适宜选择多因素压力变量,构建综合性的情景假设C.银行所选择的压力测试应确保所设计情景能有效传导至各类实质风险D.银行应合理设计轻度、中度、重度等不同严重程度的压力情景【答案】 B9、关于中国商业银行限额体系的最低要求,下列说法错误的是()。
2022年初级银行从业资格《风险管理》试题及答案(新版)1、[题干]缺口分析和久期分析采用的都是()敏感性分析。
A.汇率B.利率C.商品价格D.股票价格【答案】B2、[题干]商业银行的操作风险报告应至少包括风险状况、损失事件、诱因与对策、关键风险指标和资本金水平五个主要部分。
()【答案】正确【解析】不论采取何种方式,操作风险报告的内容都应当包括风险状况、损失事件、诱因与对策、关键风险指标、资本金水平五个主要部分。
3、[题干]2012年巴塞尔委员会修订了《有效银行监管的核心原则》,要求商业银行应培育良好的内部控制环境,以保障开展业务时考虑其风险状况。
()【答案】对【解析】本题表述正确。
4、[题干]下列不属于商业银行操作风险管理工具的是()。
A.关键风险指标监测B.资本计量C.损失数据收集D.风险与控制自我评估【答案】B【解析】商业银行操作风险三大管理工具:风险与控制自我评估、损失数据收集、关键风险指标监测。
5、[题干]货币互换交易与利率互换交易的不同点是( )A.货币互换需要在起初交换本金,但不需在期末交换本金B.货币互换需要在期末交换本金,但不需要再起初交换本金C.货币互换需要在期初和期末交换本金D.以上都不对【答案】C6、[题干]商业银行风险管理信息系统中的组合结果数据应包括限额的调整等在风险管理过程中所产生的操作数据。
()【答案】A【解析】略7、[题干]风险报告的职责不包括()A.保证有效全面风险管理的重要性和相关性的清醒认识B.使员工在业务部门、流程和职能单元之间的风险独立C.传递商业银行的风险偏好和风险容忍度D.告诉员工在实施和支持全面风险管理中的角色和职责【答案】B【解析】风险报告其中一个职责是使得员工在业务部门、流程和职能单元之间分享风险信息,是相互联系的。
8、[题干]《商业银行资本管理办法(试行)》全面引入巴塞尔协议Ⅲ确立的资本监管最新要求,资本监管要求包括( )。
A.最低资本要求B.储备资本要求和逆周期资本要求C.系统重要性银行附加资本要求为1%D.第二支柱资本要求。
2022年-2023年初级银行从业资格之初级银行管理每日一练试卷B卷含答案单选题(共30题)1、银行业消费者的()是指银行业消费者可以根据自己的体验、爱好与判断自主选择银行作为交易对象。
A.公平交易权B.知情权C.安全权D.自主选择权【答案】 D2、从交割时间来看,现货交易不同于期货交易的是()。
A.交易协议达成前,立即办理交割B.交易协议达成后,不能办理交割C.交易协议达成后,立即办理交割D.无论交易协议是否达成,均可办理交割【答案】 C3、(2018年真题)根据发行人的不同,债券的分类不包括()。
A.企业债B.金融债C.股票D.国债【答案】 C4、金融资产管理公司主要采取借鉴金融类不良资产债务()等手段,重点发展了重组型非金业务模式。
A.接管B.重组C.处置D.收购【答案】 B5、下列关于我国普惠金融发展目标,说法错误的是()。
A.提高小微企业信用保险和贷款保证保险覆盖率,力争使农业保险参保农户覆盖率提升至95%以上。
B.推动行政村一级实现银行物理网点和保险服务全覆盖,巩固助农取款服务村级覆盖网络,提高利用效率C.要让小微企业、农民、城镇低收入人群、贫困人群和残疾人、老年人等及时获取价格合理、便捷安全的金融服务D.有效提高各类金融工具的使用效率,进一步提高小微企业和农户申贷获得率和贷款满意度【答案】 B6、以原有某信贷产品为模式,并结合本行以及目标市场的实际情况和条件,实行必要的调整、修改、补充,从而开发出新的公司信贷产品的方法是()。
A.仿效法B.单一法C.创新法D.交叉组合法【答案】 A7、美国的消费信贷占其国内生产总值的()以上。
A.10%B.5%C.20%D.15%【答案】 C8、 ( )是指除传统信贷业务外,对信用风险、市场风险、操作风险等各种风险,对表内外、境内外、本外币等各项业务,都要纳入风险管理范围。
A.全面性B.全程性C.全员性D.全局性【答案】 A9、资本市场是指金融工具期限在( )年以上的长期金融市场。
2023年初级银行从业资格之初级银行业法律法规与综合能力每日一练试卷B卷含答案单选题(共50题)1、下列关于无权代理后果的说法,正确的是()。
A.第三人主观为故意是无权代理的构成要件B.无权代理人行为人的行为是违法的C.在任何情况之下,无权代理人的代理行为后果由代理人承担D.无权代理经被代理人追认,即直接对被代理人发生法律效力,产生与有权代理相同的法律后果【答案】 D2、()是指债务人或交易对手未能履行合同所规定的义务或信用质量发生变化,从而给银行带来损失的可能性。
A.操作风险B.市场风险C.信用风险D.战略风险【答案】 C3、在存续期内不偿还本金的融资工具是( )。
A.普通股票B.债券C.国库券D.银行存款【答案】 A4、在其他条件不变的情况下,商业银行可以提高资本充足率的方法是()。
A.将持有的国债换成企业债B.降低资本C.增加总的风险加权资产D.增加资本【答案】 D5、以下哪一项为持有期收益率的计算公式()A.票面利息/面值×100%B.票面利息/购买价格×100%C.(出售价格-购买价格+利息)/购买价格× 100%D.出售价格/购买价格×100%【答案】 C6、关于合同成立和生效的区别描述不正确的是()。
A.合同成立主要是事实问题B.合同生效主要是法律评价问题C.合同成立的条件包括行为人真实的意思表示D.合同生效的条件包括行为人具有相应的民事行为能力、意思表示真实【答案】 C7、《商业银行法》规定,商业银行流动性负债余额与流动性资产余额的比例()。
A.不得低于4倍B.不得高于4倍C.不得低于25%D.不得高于25%【答案】 B8、《私募投资基金监督管理暂行办法》对创业投资基金实行差异化管理,以下表述错误的是()。
A.中国证券投资基金业协会在基金管理人登记、基金备案、投资情况报告要求和会员管理等环节,对创业投资基金采取等同于其他私募基金的标准化行业自律B.中国证监会及其派出机构对创业投资基金在投资方向检查等环节,采取区别于其他私募基金的差异化监督管理C.中国证券投资基金业协会对创业投资基金提供差异化会员服务D.中国证监会及其派出机构在账户开立、发行交易和投资退出等方面,为创业投资基金提供便利服务【答案】 A9、专项贷款最主要的还款来源是()。
财政部关于印发《国有商业银行年度财务会计报告披露办法(试行)》的通知2003年4月24日财金[2003]57号中国工商银行,中国农业银行,中国银行,中国建设银行,交通银行,各省、自治区、直辖市、计划单列市财政厅(局):为规范国有商业银行的年度财务会计报告的编制和披露行为,加强国有商业银行的市场约束,维护我国金融市场的良好秩序,促进国有商业银行安全、稳健、高效运行,有效维护存款人和相关利益人的合法权益,逐步与国际通行做法接轨,我部制订了《国有商业银行年度财务会计报告披露办法(试行)》,现予以印发,并将有关事宜通知如下:一、国有商业银行向新闻媒体公布年度经营业绩和财务状况时,必须使用财务会计制度规定的财务指标和计算口径,不得擅自调整和更改。
二、国有商业银行原则上应按照本办法向社会公开披露年度财务报告。
对目前暂不具备条件按本办法向社会公开披露财务会计年度报告的,可对本办法要求的披露内容作适当简化,不得披露虚假财务会计信息。
三、国有商业银行要严格按照本办法向主管财政机关和有关监管部门报送年度财务会计报告。
附件:国有商业银行年度财务会计报告披露办法(试行)第一章总则第一条为规范国有商业银行年度财务会计报告的编制和披露行为,保护存款人和投资者的合法权益,根据《中华人民共和国会计法》和《企业财务会计报告条例》等法律法规,制定本办法。
第二条本办法适用于国有独资商业银行及国有控股商业银行(以下简称银行)。
第三条银行必须按照国家统一财务会计制度和本办法编制并披露年度财务会计报告;同时鼓励其他存款类金融机构参照执行。
第四条银行披露的年度财务会计报告应由会计师事务所审计。
财政主管机关依法对会计师事务所的审计质量进行抽查。
第五条年度财务会计报告数据应当采用阿拉伯数字,货币单位除特别注明外,以人民币万元为单位。
第六条年度财务会计报告封面至少应当载明银行的法定名称、“年度财务会计报告”字样和报告期年份,并在加盖单位公章的同时由单位负责人和主管财会工作的负责人、财会机构负责人(财会主管人员)签名并盖章。
第七条年度财务会计报告的目录应编制在显著位置,并应标明各章、节的标题及其对应的页码。
第八条银行应当在每个会计年度结束之日起4个月内将年度财务会计报告报送主管财政机关、相关监管部门及向社会公开披露。
第九条银行将年度财务会计报告向社会公开披露时,银行应将年度财务会计报告全文刊登在该行网站上,同时至少在一种财政部指定报纸上刊登。
第十条银行在年度财务会计报告向社会公开披露后,应当将年度财务会计报告原件或具有法律效力的复印件备置于主要办公地点和营业场所,以便存款人和其他利益相关者能够查阅。
第十一条银行董事会及其董事应当保证年度财务会计报告内容的真实性、准确性和完整性,承诺其中不存在虚假记载、误导性陈述或重大遗漏,并就其保证承担个别和连带的法律责任。
如个别董事对年度财务会计报告内容的真实性、准确性和完整性无法保证或存在异议的,应当单独陈述理由和发表意见。
未参加董事会会议的董事应当单独列示其姓名。
银行未设立董事会的,由行使董事会相应权利的行长及行领导班子成员负责,行长负主要责任,副行长及其他行级领导班子成员负次要责任。
第十二条主管财政机关根据有关法律法规对银行的年度财务会计报告披露的真实性、准确性和完整性进行监管。
第二章年度财务会计报告披露内容第一节重要提示第十三条银行应在年度财务会计报告文本扉页刊登(但不限于)如下重要提示:本银行董事会及其董事(未设立董事会的,为本银行行长及行领导班子成员,下同)保证本报告所载资料不存在任何虚假记载、误导性陈述或者重大遗漏,并对其内容的真实性、准确性和完整性承担个别及连带责任。
如个别董事(未设立董事会的,为本银行副行长及其他行级领导班子成员,下同)对年度财务会计报告内容的真实性、准确性、完整性无法保证或存在异议的,应当声明:**董事无法保证本报告内容的真实性、准确性和完整性,理由是:……,请存款人及其他利益相关者特别关注。
如果执行审计的会计师事务所对银行出具了有解释性说明、保留意见、拒绝表示意见或否定意见的审计报告,重要提示中应增加以下陈述:**会计师事务所为本银行出具了有解释性说明(或保留意见、拒绝表示意见、否定意见)的审计报告,本银行对相关事项亦有详细说明,请存款人及其他利益相关者注意阅读。
第二节银行基本情况第十四条银行应披露如下基本情况:(一)银行法定中、英文名称。
(二)银行法定代表人。
(三)银行注册地址,银行办公地址及其邮政编码,联系电话和传真,银行国际互联网网址。
(四)银行选定的信息披露报纸名称,银行年度财务会计报告主要备置地点。
(五)其他有关资料:银行注册或变更注册登记日期、地点;银行法人营业执照注册号;税务登记号码;银行聘请的会计师事务所名称、办公地址。
第三节财务会计数据第十五条银行应披露本年度实现的利润总额、净利润、可供分配利润、未分配利润、营业利润、投资收益、补贴收入、营业外收支净额、以前年度损益调整。
银行在披露“以前年度损益调整”时,还应同时说明调整的主要项目以及涉及金额。
第十六条银行应采用数据列表方式,提供截至报告期末银行前3年的主要财务会计数据和指标,包括以下各项:净利润、资产总额、实收资本(或股本)、资产利润率、资本利润率、资本增值率等。
资产利润率、资本利润率、资本增值率计算公式如下:资产利润率=净利润/[(年初资产总额+年末资产总额)/2]×100%资本利润率=净利润/[(年初实收资本或股本总额+年末实收资本或股本总额)/2]×100%资本增值率=[(本年度末实收资本或股本、资本公积、盈余公积、未分配利润之和-上年度末实收资本或股本、资本公积、盈余公积、未分配利润之和)/上年度末实收资本或股本、资本公积、盈余公积、未分配利润之和]×100%第十七条银行应披露本年度资产质量和呆账核销情况,包括按五级分类的正常贷款、关注贷款、次级贷款、可疑贷款和损失贷款的数额和占比,以及后3类贷款占全部贷款的比率。
银行也应披露按四级分类的正常贷款、逾期贷款、呆滞贷款和呆账贷款的数额和占比,以及后三类贷款占全部贷款的比例。
同时银行还应披露呆账准备的计提方法、比率和数额、各项准备的年初余额和年末余额,本年度呆账核销数额,以及本年已核销呆账的回收数额。
第十八条银行应披露本年度表内应收利息增减变动情况,包括年初余额、本年增加数额、本年收回数额和年末余额。
第十九条银行应披露本年度应付利息增减变动情况,包括应付利息具体提取方法、年初应付利息余额、本年提取应付利息、本年已付利息、年末应付利息余额,以及年末应付利息保有率。
应付利息保有率计算公式如下:年末应付利息保有率=年末应付利息余额/年末付息存款余额×100%第二十条银行应披露报告期内所有者权益各项目变动情况,并逐项说明变化原因。
第二十一条银行应披露年度末资本充足状况,包括风险资产总额、资本净额、核心资本充足率、资本充足率以及计算方法。
第二十二条银行应披露截至年度末应消化而尚未消化的各种历史包袱,包括(但不限于)未提足的应付利息、未冲销的表内应收利息、未核菹的呆账、未摊销的房改损失、待处理案件损失、待结安诉讼费、待摊销各种挂账费用、待处理对外投资和自办实体损失等项目和金额。
第二十三条银行应披露截至年度末抵债资产情况,包括(但不限于)抵债资产金额,预计处置损失。
第二十四条银行应披露截至年度末对外投资和自办实体情况,包括(但不限于)对外投资和自办实体金额、户数、当年损益。
第二十五条银行主要财务会计数据和指标的计算和披露应遵循如下要求:(一)编制合并财务会计报表的银行应以合并财务会计报表数据填列或计算以上数据和指标。
(二)境内外、本外币业务合并反映。
(三)银行也可以采用数据列表方式或图形表方式,提供与上述会计数据相同期间的其他业务数据和指标,包括存、贷款总量和增量、市场份额等,但需注明资料来源。
(四)数据的排列应该从左到右,左边是报告期的数据。
第四节股东情况第二十六条银行按以下要求披露股东情况:(一)报告期末股东总数。
(二)持有本银行5%以上(含5%)股份的股东的名称、年末持股数量、年度内股份增减变动情况。
如前10名股东之间存在关联关系,应予以说明。
以上列出的股东情况中应注明代表国家持有股份的单位和外资股东。
(三)对银行控股股东(包括银行第一大股东,或者按照股权比例、银行章程或经营协议或其他法律安排能够控制银行董事会组成、左右银行重大决策的股东),若控股股东为法人的,应介绍股东单位的法定代表人、成立日期、行业属性、注册资本、股权结构等;若控股股东为自然人的,应介绍其姓名、性别、年龄、主要经历及现任职务。
银行还应比照上述内容,披露该股东的控股股东或实际控制人的情况。
(四)其他持股在5%以上(含5%)的法人股东,应介绍其法定代表人、成立日期、行业属性、注册资本等情况。
第五节董事、内部监事和高级管理人员和员工、机构情况第二十七条银行应披露董事、内部监事和高级管理人员(行长及行级领导班子成员、省级分行或直属分行行长,下同)的情况,包括:(一)基本情况现任董事、内部监事、高级管理人员的姓名、性别、年龄、任期起止日期以及兼职情况。
如为独立董事,需单独注明。
董事、内部监事如在银行任职,应说明职务及任职期间。
(二)年度报酬情况董事、内部监事和高级管理人员报酬的决策程序、报酬确定依据。
现任董事、内部监事和高级管理人员的年度报酬(包括基本工资,奖金,福利,补贴,津贴,住房、汽车及通讯职位消费等)以及兼职报酬。
独立董事的津贴及其他待遇应分别单独披露。
银行应列明不在银行领取报酬、津贴的董事、内部监事的姓名,并注明其是否在本银行的其他关联单位领取报酬、津贴。
(三)在报告期内离任的董事、内部监事、高级管理人员姓名及离任原因。
第二十八条银行应披露本年度员工情况,包括全部在职员工(含正式员工、合同员工和长期临时人员,不含短期临时人员)的数量,专业构成(如信贷人员、储蓄人员、技术人员、财务会计人员、内部审计人员、行政及后勤人员等),工资、资金、津贴和补贴总额及银行需承担费用的离退休员工人数和承担的费用。
第二十九条银行应披露本年度机构情况,包括省级分行或直属分行、地(市)级分行、县(市)级支行户数,境外机构(包括代表处和营业分支机构)户数,营业网点个数等。
第六节银行治理结构第三十条银行应说明银行内部治理的实际状况和决策机制。
第三十一条银行应介绍独立董事履行职责情况。
第三十二条银行应披露报告期内对董事、内部监事和高级管理人员的考评及激励机制、相关奖励制度的建立、实施情况。
第七节股东大会第三十三条银行应介绍报告期内召开的年度股东大会和监时股东大会的有关情况,包括:(一)股东大会的通知、召集、召开情况。
(二)股东大会通过或否决的决议。