网络教学系统设计与实现
- 格式:doc
- 大小:49.00 KB
- 文档页数:5
基于WEB的网络教学系统设计与实现一、引言基于Web的网络教学系统采用B/S结构,包含全部教学环节的网上自学型教学系统,既可用于远程教学又可用于局域网中的网络教学.通过Internet平台并利用浏览器软件,教师可以通过该系统发布教学课件,布置、批阅作业,发布公告和辅导答疑.学生可以自由灵活地通过该系统完成自学、习题测验、在线考试、提问题,同教师或其他同学讨论、查询作业及考试成绩等。
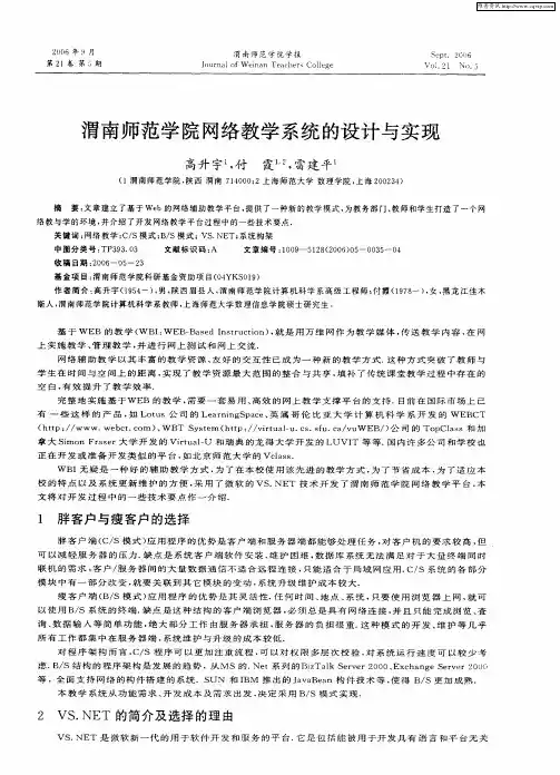
二、研究中涉及的关键技术(一)多层体系结构系统体系结构采用典型的四层B/S结构,体系结构如图1所示。
图1四层B/S结构图(二)在Jspxx实现多层模式在Jsp中,利用代码隐藏技术实现页面代码与控制代码的分离。
页面代码对应于视图层,后台控制代码对应于控制层。
由于各层代码分离,降低了耦合度,还减少了代码的冗余。
其实现形式如表1所示。
表1 Jsp中的多层模式表UI表现层DAL数据访问层BBL业务逻辑层Entity数据库类、数据库处理类三、网络教学系统的设计网络教学系统的设计既要符合学科领域教育教学规律,又要符合现代网络教学信息处理技术的要求;既要方便老师课前课后的配套工作,又要满足学生获取多方信息及信息反馈的要求。
(一)网络教学系统主要功能基于Web网络教学系统,主要含有:学生在线学习,学生在线提交作业,在线考试,教学交互、教学资源、系统管理这五大部分(二)网络教学系统的开发及运行环境操作系统及开发平台:Microsoft Windows 2000 Server,myeclipse8.5+。
数据库管理系统:以SQL Server 2008为后台数据库,通过JDBC访问。
开发工具及语言:以myeclipse8.5作为主要开发环境。
Web开发平台:JSP。
运行平台:Windows客户端+Web Brower浏览器。
四、数据库设计及数据访问的实现对网络教学系统中数据库的设计,要考虑到数据的唯一性、非空性、域值、主键、外键等,还要尽可能消除数据的冗余。
网络教学平台设计与实现随着互联网的迅速发展和智能设备的普及,网络教学平台成为了教育领域的重要组成部分。
网络教学平台可以为学生提供更加灵活和便捷的学习方式,并且可以实现教育资源的共享和优化。
下面将对网络教学平台的设计与实现进行详细阐述。
1.设计(1)用户管理:网络教学平台需要有用户管理系统,用户可以分为教师、学生和管理员。
教师和学生需要注册成为平台的用户,并可以进行登录,管理员可以对用户进行管理。
(2)课程管理:平台需要有课程管理系统,教师可以创建课程并上传学习资料、作业等,学生可以选择课程进行学习。
课程管理需要包括对课程的修改、删除和查询等功能。
(4)作业管理:平台还需要有作业管理系统,教师可以布置作业并设置截止日期,学生可以在线提交作业。
教师可以批改作业并给予评语。
(5)讨论区:平台需要有讨论区,学生可以在讨论区中提问、回答问题,教师可以对学生的问题进行回复和解答。
(6)评估与反馈:学生在完成作业后,平台可以自动评估学生的作业,并反馈给学生。
教师也可以给学生进行评估和反馈。
(7)在线测试:平台可以提供在线测试功能,教师可以创建问题库,并设置考试的时间和题目数量,学生可以在规定的时间内完成在线测试。
2.实现(1)前端技术:可以使用HTML、CSS和JavaScript等前端技术进行页面的设计与实现,通过页面的布局和样式来实现用户友好的交互界面。
(2)后端技术:可以使用Java、Python或PHP等后端技术进行服务器端的开发,通过数据库进行数据的存储和管理。
采用MVC架构可以将业务逻辑和视图分离,提高系统的可维护性和可扩展性。
(3)数据库管理:可以使用MySQL、Oracle或SQLite等数据库进行数据的存储和管理,设计合理的数据表结构,实现数据的增删改查功能。
(4)网络通信:可以使用HTTP和TCP/IP等网络通信协议,实现用户与服务器之间的数据传输和交互。
(5)安全性保护:平台需要进行用户认证和授权,确保用户的登录和操作的安全。
毕业论文网络教学系统的设计与实现学生姓名所在系部信息工程系专业名称计算机应用所在班级学生学号 26 所在校区西安校区指导教师二〇一二年五月网络教学系统的设计与实现摘要随着社会的进步,网络技术的发展为教育界提供了一片崭新的空间,传统的教学已无法满足学校、老师以及学生的需求。
新的教学模式-—网络教学系统已逐渐融入广大的教师以及学子中。
网络教学已经成为培养人才,促进科研和教育事业发展的重要途径.本文首先对分析了现代网络教学的发展趋势,指出网络技术的发展和网络教学的发展是同时进行、相互促进的。
然后介绍了B/S 三层系统结构,JSP技术的特点、功能、工作原理等。
同时也简单的介绍了SQL Server2000数据库的一些特点等.论文主要介绍了本课题的开发背景,所要完成的功能和开发的过程。
重点地说明了系统设计的核心、设计思想、难点技术和解决方案。
系统功能包括前台显示和后台管理两大模块.最后,本文将详细的阐述系统实现的主要功能。
分析各个主要细节的实现部分。
关键词:网络教学数据库 JSP B/SAbstractWith the advancement of society,the development of Network technology provides a new space for education。
Traditional teaching can not meet the satisfaction of the schools’,teachers' and the students'。
The new teaching mode—online teaching system has been used among the teachers and students widely. Online teaching system has been an important way to foster talent, facilitate science & research, and develop education.In this thesis,at first,I analysis the developing current of modern electronic business, and point out that the relation between network technology and net teaching is developing together and accelerating each other.Then introduce the three layers system structure of B/S, the characteristics,functions and working principles of the JSP. Whilst introduce some characteristics of SQL sever2000 simply etc。
网络教学系统的设计与实现陈如琪;刘帅;佟诚南【摘要】为实现网络课程学习过程的互动,使学习环境更加宽松、方便,在WINDOWS操作系统平台上设计实现了“计算机组成原理”网络课程学习系统.用户通过浏览器可以学习整个网络课程,处理教师发布的在线作业,可以维护自己的账户口令.教师通过浏览器可以管理和维护用户账号,管理和发布在线作业,管理和评定用户提交的在线作业.该系统可为学生提供自学的环境与丰富的学习资源,实现网络学习的基本功能,为教师的课堂教学提供有效的帮助.【期刊名称】《北京印刷学院学报》【年(卷),期】2013(021)002【总页数】5页(P55-59)【关键词】教学系统;CSS;学习系统;在线作业【作者】陈如琪;刘帅;佟诚南【作者单位】北京印刷学院,北京102600;北京印刷学院,北京102600;北京印刷学院,北京102600【正文语种】中文【中图分类】TP311.52随着技术的发展,利用网络进行远程教育成为教育发展的一个方向。
利用网络进行教学,师生可以突破时空界限,大大节省了教育资源,而且师生间可以实现互动,学生可以共享网络上丰富的教学资源和学习资源。
网络在线学习打破了传统学校教育的课堂授课模式,同时也突破了传统远程教育所无法实施的有效的沟通和交流的局限。
它要求建立一种全新的教学与学习模式,对教师和学生也提出了不同的要求。
因此,网络教学系统应根据新的学习、教学环境进行设计。
1 系统的总体架构设计网络教学系统的设计与开发必须充分考虑课程本身的特点,以及教学方式的特点。
网络教学系统的实现,需要对课程内容进行重新组织,使课程内容能够方便、有效地被用户访问浏览。
实现这些功能需要运用HTML技术、JavaScript技术、VBScript技术以及其他前台WEB处理技术。
另外,网络教学系统还具有教师与学生之间信息互动的功能,如在线作业、信息通告等。
“计算机组成原理”是计算机专业的基础核心课程,该课程具有知识点多、知识信息量大等特点。
毕业设计(论文)开题报告1.文献综述:结合毕业设计(论文)课题情况,根据所查阅的文献资料,每人撰写2500字以上的文献综述,文后应列出所查阅的文献资料。
一、网上教学系统的概述及其特点1.1 网上教学系统概述21世纪是一个信息化的时代,网络这一信息时代的产物,已经超出了技术产品本身的内涵,而向社会生活的各个领域扩展,并逐渐形成了具有鲜明时代特色的文化。
学习作为延续人类已有物质文化成果、并在原有知识基础上创造出前所未有的内容的活动,已从传统的基于课堂的“老师教授——学生学习”的模式转变为通过多种途径来实现,网络教学是一个必然的发展趋势。
与传统教育相比,借助互联网实现的网络教学是一种全新的教育模式,它可以突破时间和空间的限制,帮助人们随时随地的学习,让更多的学习者共享优秀的教育资源;网络教育具有开放性、交互性、协作性、自主性等特点,可以使更多的人尤其是无法到校园内学习的人们接受高等教育,它将成为终身教育的首选形式。
以信息技术为依托的现代网络教育对中国教育而言,既是挑战,更是机遇。
抓住这个机遇,就会创造出教育领域中的一片新天地。
1.2 网上教学系统的特点本系统采用B/S模式,使用ASP作为开发语言,用SQL Server 2000开发后台数据库。
本系统分前台管理和后台管理两部分。
前台管理主要实现以下功能:学生网上注册个人信息;学生在线查询资料;在线视频学习;在线考试可以随时检测学生的学习情况;在线论坛可以收集学生的疑难问题和在线交流;公告栏可以时事的显示最新的消息。
强大的后台管理主要实现以下功能:可以对学生资料的查询与删除;对课程相关资料的添加、删除、修改等;发布新的公告。
二、相关技术概述2.1 该系统采用技术开发,运作于Windows XP的环境下,利用Visual Studio 2005功能强大的集成开发平台,后台数据库采用SQL Server 2000来存储数据。
是一个已编译的、基于.NET的Web应用程序开发环境,可以用任何与.NET 兼容的语言创作Web应用程序。
在线教育平台的系统设计与实现一、引言随着网络技术的不断发展,互联网正在改变着我们的生活,其中最重要的变化之一便是在线教育的兴起。
在线教育平台不仅提供了便利的学习方式,还拥有无限的学习资源,极大地方便了学习者。
本文将介绍在线教育平台的系统设计和实现。
二、系统设计1.系统结构在线教育平台包括前台和后台两个系统,前台为用户提供学习、购买、评价等功能,后台为管理员管理平台、统计数据、审核等功能。
2.系统模块在线教育平台的系统模块包括:(1)用户模块:主要包括用户注册、登录、个人信息管理等功能。
(2)课程模块:主要包括课程检索、选课、购买、评价等功能。
(3)支付模块:主要是实现用户购买课程的支付功能,包括支付宝、微信支付等多个支付方式。
(4)直播模块:主要是实现在线直播教学的功能。
(5)数据统计模块:主要是统计网站的访问量、销售量、用户评分等数据。
3.技术选型在线教育平台的技术选型要根据实际情况进行选择,包括前端开发、后台开发、数据库设计等。
(1)前端开发:主要使用HTML、CSS、JavaScript等技术进行开发。
(2)后台开发:主要使用Java、PHP、Python等技术进行开发。
(3)数据库设计:主要使用MySQL、Oracle、MongoDB等数据库进行开发。
4.安全性设计在线教育平台需要保证数据的安全性,包括用户的隐私数据、支付数据等。
主要采用以下安全措施:(1)SSL加密:使用SSL加密技术保证数据传输安全。
(2)SQL注入防御:使用参数化查询方式保证数据的安全性。
(3)访问控制:对不同用户进行身份识别和访问控制,保证数据不被非授权用户访问。
三、系统实现在系统设计完成之后,需要进行系统实现,主要包括前端开发、后台开发、数据库实现等。
1.前端开发前端开发主要包括页面设计、UI设计和交互功能实现等。
(1)页面设计:根据系统设计设计网站的主页、登录页、注册页等页面。
(2)UI设计:根据用户需求进行功能模块的分组和设计,保证用户使用的便利性和美观性。
智能化网络教学系统设计与实现
石河子大学信息科学与技术学院高攀郭理* 郑鸿英
摘要:基于Web的智能教学系统综合传统的ITS系统优势,同时又结合Web的特点,系统具有智能性,能够智能地引导学生学习。
本文提出了一种基于Web的智能教学系统模型,探讨了智能教学系统的知识库的设计、教学策略的设计及个性化教学的实现,最后给出系统实现的具体思路和解决方案。
1 引言
智能教学系统(Intelligent Tutoring System,ITS)作为人工智能学科的重要研究应用领域,是21世纪人类社会数字化教育的必然发展方向。
其研究涉及人工智能(Artificial Intelligence,AI)、计算机科学、认知科学、教育学、心理学和行为科学等多个学科,研究的最终目的是由计算机系统负担起人类教育的主要责任,即使计算机系统具有智能,并在一定程度上代替人类教师实现最佳教学。
由于ITS涉及到多门学科,所用到的相关学科的技术即使在本学科也不够成熟以及人类对其自身的学习过程还认识不够,所以对ITS 的研究仍存在相当大的难度,存在知识的表示、对学生的评估、对学生错误的诊断、教学规划、人机自然语言对话处理等技术难题。
2 基于Web的ITS的系统模型
2.1 传统的ITS模型
传统上,智能教学系统由四大部分组成:专家知识库(有关领域的知识描述)、学生模型(学生的知识水平和学习能力)、教师模型(知识的传授方法)和人机交互界面。
模型如图1所示。
其中人机交互界面部分是在智能教学系统和学生之间建立友好的通信交流方式,有时也被看成是教学方法的补充而作为教师模型的一部分。
传统的智能教学系统多数是单机或单独运行的(stand.alone),系统费用昂贵,维护代价高,难以大范围推广应用。
随着Web技术的发展和不断成熟,基于Web的智能教学系统研究越来越受到重视。
在Web 上构建智能教学系统,这种方式利用网络实现了分布式教学,可以同时接受多个用户的并发访问,资源利用率大大提高,又不受时间和空间的限制,可以在最大程度上满足“因材施教”的需要。
图1传统的ITS模型
2.2 基于Web的ITS系统模型
基于Web的ITS的系统模型如图2所示。
其中,知识点库存放课程知识点,知识点可分为不同的类型和难度级别、重点度级别等;教学课件库存放各种形式的课件;教学方法库存放各种教学模板。
学生学习能力是教师实施因材施教的依据,模型突出了其重要性。
模型综合了传统ITS系统的优势,同时又结合了Web 的特点,客户端结构简单,适用范围广,人机交互界面简洁明了。
系统具有智能性,结合学生的特点进行教学,可以通过多种多样的交流工具进行有效的交互和即时的通信反馈,能够智能地引导学生学习,提供了丰富的信息来源和良好的导航结构,可以进行有效的信息过滤等等,实践证明,基于Web的ITS是ITS
系统的发展方向。
图2基于Web的ITS系统模型
2.3 系统用户及其主要功能
系统的用户可分为管理员、教师和学生三类。
管理员负责添加和删除一门课程,确认教师的身份和权限等。
教师是领域专家,具有课程的领域知识,组织和管理教学资源,负责确定某门课程的教学策略和方法,制定教学方案,设计教学模板。
学生在系统指导下学习,完成系统规定的测试。
3 关键技术
3.1 学科知识库的设计
学科知识库由学科知识体系库和教学内容库构成。
知识体系就是知识点的集合,并且包括知识点之间的相互关系结构[3]。
知识体系库包含知识点属性和知识点链接两个数据库。
知识点属性数据库是知识表示的基础,它反映知识点的集合;知识点链接数据库反映知识点之间的关系和层次结构,主要用于知识推理。
而教学内容库是根据知识点来安排的。
知识点的属性包括以下几个内容:
(1)知识点的编号应该具有唯一性,根据知识点结构图进行编号,它能够反映知识点层次,可作检索和查找用;
(2)知识点内容的类型有:事实、概念、技能、原理、问题求解等5种类型;
(3)知识点的难度有:容易、一般、难、很难;
(4)知识点的重要程度有:选学、一般、重要;
(5)知识点的教学目标有:识记、理解、应用、分析、综合、评价。
3.2 教学策略的设计
教学策略(instructional strategy)是对完成特定教学目标而采取的教学活动程序、方法、形式和媒体等因素的总体考虑。
在ITS系统中,教学策略起着核心作用。
在课件设计时,则要把这些总体考虑体现的教学内容的组织、教学任务的安排和教学交互活动的设计中。
教学元素是实现教学过程的基本元素。
常见的教学元素有:呈现教学目标、呈现正例、呈现反例、呈现知识点、呈现辅助说明、呈现例题、呈现习题、呈现评价、呈现提示、测试和提问等等。
教学元素分为两类,一类是陈述性的,一类是操作性的。
陈述性教学元素用于陈述教学材料以及评价
信息等,学习者不能对其进行操作,只能读不能写。
而操作性元素要求学生主动参与,同时根据学生的操作结果决定下一教学元素。
教学元素的结构可以描述如下:
Struct TeachElem en t {
Int teID;
Char teName [2 0];
Char tePath [2 0];
}
教学策略模板提供了一系列标准化的教学序列框架,用于对某一类知识点进行教学。
它是由教学元素以一定的方式组织起来形成教学策略模块。
一般的知识点本文系统采用如图3所示模板:
图3一般知识点模板
对于重要的知识点,本文系统采用如图4所示模板:
图4 重要知识点模板
所有的教学策略模板构成教学策略模板库,教学策略模板的具体教学内容和控制流程都存放在该库中。
对于系统中每一个知识点,它都根据学生的学习水平和目标,组合成不同的教学行为。
3.3 个性化教学的实现
基于Web智能教学系统可以比较好的实现个性化教学。
在教与学的过程中,它根据不同的学生模型和学习请求,经过推理,智能的选择最佳教学策略和教学素材来进行个性化教学。
结合系统的教学需求和教学环境,本文系统采用如图5所示的方案来实现个性化教学。
图5个性化学习的实现
在教学过程中,个性分析模块依据学生的认知能力值选择适合该生的教学策略和教学素材。
教学策略的选择在此过程中是最为关键的。
如图6:
图6教学策略的具体实现过程
4 系统实现
由于网络教学应用的需要,以及考虑系统的可维护性和可扩充性,系统采用Browser/Web/DataBase 的三层体系结构。
Web服务器接受请求,通过应用程序服务器执行一个Java服务器端小程序Servlet并返回其输出,从而实现与客户机进行信息资源的交互。
其中,客户PC机为浏览器运行平台;提供教学内容的个性化展示的由HTML和JSP实现;Web服务器生成页面由JSP和Servlet实现;处理学生模型提取、动态规划,习题测试、学生模型的更新维护以及教学控制等则由Servlet及JavaBean实现;数据库服务器提供学生模型库、教学内容库、教学策略库、试题库等。
5 结论
基于Web的智能教学系统的研究可以说仍然处于研究阶段,其主要的研究方法就是将远程教学技术与传统的智能教学系统相结合,运用人工智能技术来更加有效地实现教学的个性化和智能化。
基金项目:石河子大学自然科学研究项目基金(ZRKX2006-Y15)
作者简介:
高攀(1981—)新疆石河子大学信息科学与技术学院
郭理(1968—)新疆石河子大学信息科学与技术学院通讯作者
郑鸿英(1981—)新疆石河子大学信息科学与技术学院。