勺链式微型马铃薯精密播种机的设计毕业设计
- 格式:doc
- 大小:478.00 KB
- 文档页数:36
论文链勺式马铃薯播种机性能试验台的设计(可编辑)论文链勺式马铃薯播种机性能试验台的设计本科毕业论文题目链勺式马铃薯播种机性能试验台的设计学院工学院专业农业机械化及其自动化毕业届别 2008级姓名巩义倾豆龙称教授指导教师孙伟职一、引言错误!未定义书签。
1.马铃薯播种技术错误!未定义书签。
2.马铃薯薯机械化播种排种技术错误!未定义书签。
课题研究设计的意义错误!未定义书签。
3.二各种排种装置 41.0夹式和针刺式排种错误!未定义书签。
1.1勺式排种错误!未定义书签。
1.2转盘式排种器 61.3摇板阀式排种错误!未定义书签。
1.4各种排种装置的优缺点错误!未定义书签。
2.0排种精度进一步提高错误!未定义书签。
2.1播种适应性的提高 102.2总体方案的确定 10第三章总体方案设计3.1对链勺式排薯器的初步分析错误!未定义书签。
3.2排种机构 123.3链勺线速度的确定 1 33.4 链条参数的设计 1 43.5链轮的结构及其计算方法错误!未定义书签。
3.6链轮基本参数错误!未定义书签。
63.7链传动的工作情况分析错误!未定义书签。
3.8链传动的载荷错误!未定义书签。
4.3链传动的设计计算错误!未定义书签。
4.4滚子链链轮的基本参数和主要尺寸错误!未定义书签。
4.5耙齿的基本参数和主要尺寸错误!未定义书签。
性能分析错误!未定义书签。
5.5.1转速方面错误!未定义书签。
!未定义书签。
5.2间隙和间距方面错误5.3其他方面错误!未定义书签。
五、抛扔器的设计错误!未定义书签。
1.抛扔器结构错误!未定义书签。
2.主要尺寸参数设计错误!未定义书签。
六、结语错误!未定义书签。
链勺式马铃薯播种机性能试验台的设计巩义,倾豆龙(甘肃农业大学工学院08农机) 本文对株距可调链勺式马铃薯播种性能试验结构送行了系统介绍。
是在对各种马铃薯种植机械进行相关的借鉴的基础上进行设计出的一种排种机构。
本文重点是对排种系统进行设计研究。
青岛农业大学海都学院本科生毕业论文(设计)题目:小麦精密播种机的设计姓名:唐耀明系别:工程系专业:机械设计制造及其自动化班级:2008.06学号: 200801176指导教师:江景涛年月日目录摘要 (I)Abstract (II)第一章绪论 (1)1.1选题的目的和意义 (1)1.2 精密播种机国内外研究现状及前景 (1)第二章总体方案的设计 (3)2.1方案的选择 (3)2.2主要技术参数 (6)第三章排种器 (8)3.1 排种器的技术要求 (8)3.2 排种器的设计 (9)3.3播种量的计算 (12)第四章开沟器 (15)4.1 开沟器的要求 (15)4.2 开沟器的设计 (15)第五章其他工作部件和机构 (18)5.1输种管的设计 (18)5.2地轮的设计 (18)5.3地轮轴的选择与校核 (19)5.4 镇压轮 (21)5.5种子箱的设计 (21)5.6种子箱容量计算 (22)5.7机架的设计 (23)第六章传动机构 (24)6.1 动力传递方式的选择 (24)6.2 传动比和链条节数的计算 (24)6.3链轮的基本参数的设计 (27)第七章结论 (28)参考文献 (29)致谢 (30)小麦精密播种机的设计摘要从古至今,人类赖以生存的食物就是粮食,而小麦又是主要的粮食作物,在我国,小麦的种植面积非常得广。
从寒冷的大东北到夏日炎炎的南方,从地势高低不平的大西北到广阔无垠大华北平原。
播种就是小麦生产过程中关键的一步我们要根据农业技术要求,将种子种到地里,能够使作物获得良好的生长条件。
但是随着科学种植技术的发展,以及我们对农艺技术要求的不断提高,对于小麦播种机的研究不能只停留在传统的机械化播种的方向上,更要追求精密化播种。
小麦精密播种,就是使生长出来的小麦苗匀、苗齐、苗壮,能够保证种子的田间分布最合理,播下的种子量精确,株距均匀,行距一致,株距也一致,播深一致,为种子的生长发育创造最佳条件。
这样可以大量节省种子,增强种子的使用率,保证作物稳产高产。
目录摘要 (I)Abstract (II)1选题背景 (1)1.1本课题的来源 (1)1.2研究的目的与意义 (2)1.3应解决的问题 (3)2方案论证 (4)2.1设计要求 (4)2.2农机具联接方式的选择 (4)2.3动力来源的确定 (4)2.4变速机构的分析与选择 (5)2.5开沟器的分析与选择 (5)2.6排种盘布置形式的确定 (5)2.7化肥排肥器的分析与选择 (6)2.8覆土器的分析与选择 (6)2.9最终确定的总体方案 (9)3设计计算 (10)3.1拖拉机配套动力的选择 (10)3.2悬挂架参数的确定 (10)3.3播种机地轮类型及型号的选择 (11)3.4排种器减速机构传动比的设计计算 (12)3.5梯形齿同步带的设计计算 (12)3.6锥齿轮传动的设计计算 (14)3.7塔式链轮的设计计算 (17)3.8轴的设计计算 (18)3.9箱体的设计计算 (19)3.10键的设计计算 (20)4其他设计计算 (21)4.1排肥器链轮传动的设计计算 (21)4.2开沟器的设计计算 (21)5结论 (22)5.1对整个研究工作的归纳与综合 (22)5.2本课题研究中尚存在的问题 (22)5.3进一步研究的见解和建议 (22)参考文献 (23)致谢 (25)取种转盘式马铃薯播种机的设计摘要本文设计了一台双行马铃薯播种机,该机采用人工辅助,转盘式取种方式,可播种不规则的薯种块,且播种过程中种块不存在破损或者被卡滞的现象。
该机可依次完成开沟、施肥、播种和覆土的功能。
本文重点对排种器的链式变速传动装置进行了详细的设计计算,因为该播种机排种器的动力来源于播种机上的地轮,故其传动比的大小决定着播种的株距;同时,为了避免排种器变速传动装置的冗余,在两取种盘之间引入了同步带传动;通过改变排肥链轮布置的位置避免了排肥量调节范围过大对链条磨损的影响;施肥、播种开沟器合为一体,除能调节开沟深度外,还能在一定范围内调节种肥之间的垂直距离;该机取种口处设有间歇振动推种机构,以促使薯种适时滚入排种盘。
马铃薯种植机的研发设计说明摘要本文叙述了马铃薯播种机在国内外的发展情况,并且了解了国内马铃薯种植机的优缺点以及国内马铃薯种植机与国外所产机器的差距,通过各种调查,因地制宜,提出了适应新疆本地环境、经济状况的设计方案。
通过参照国内的2BSL—2型,以及其他多种型号马铃薯播种机的参数选择、结构设计方法,计算各个主要零部件的准确参数的过程,并且利用目前拥有的知识和查阅的相关试验数据,设计出了更为准确的排薯装置,更进一步体现了链勺式排薯器简洁、实用的特点。
本设计方案综合了国内外其它马铃薯种植机的优点,而且容易制造、价格便宜,适合新疆本地的马铃薯机械化种植。
关键词:马铃薯;播种机;参数选择;结构设计AbstractThis text has narrated the development at home and abroad of the potato seeder mainly, and summarizing the pluses and minuses of the planting machine of domestic potato , and with the disparity of the planting machine of foreign potato, have put forward the design plan which meets the local environment of Xinjiang. Choose , structure design method according to the parameter of the domestic Model 2BSL ——2 potato seeder in detailed narration, calculate the course of the accurate parameter of each main spare part. And utilize the relevant test datas already consulted in the hand , design and set out for accurate arranging the potato device , have reflected the characteristic that the spoon type of the chain arranges the potato device . Also improved the soil covering device and suppressed connecting the way ordinarily of the wheel in addition , make the whole machine more convenient to be practical.Keyword: Potato; Seeder ; parameter determination; Structural design1. 前言1.1设计的目的意义马铃薯生产基本采用手工操作方式。
马铃薯挖掘机的设计摘要:马铃薯挖掘机的研究和应用进行介绍和分析,设计了组合分离式马铃薯挖掘机。
对该机的主要参数进行了选择,对主要零部件的设计进行了理论计算和结构优化。
马铃薯为地下产物,且是块茎繁殖,其收获受季节和天气限制。
由于马铃薯的收获费时费力、劳动强度大且季节性强,因此给农民造成极大的困难。
为了解决上述问题,本文就国内外马铃薯收获机现状、马铃薯收获机的研究和应用进行介绍和分析,设计了组合分离式马铃薯收获机。
对该机的主要参数进行了选择,对主要零部件的设计进行了理论计算。
关键词:马铃薯;挖掘机;结构优化Design of Potato ExcavatorStudent:Cheng HaoTutor:Y ang Wenmin(Oriental Science &Technology College of Hunan Agricultural University, Changsha 410128)Abstract: Potato is an under ground plant. Its harvest is limited by the crown of the year and weather. Since the potato harvesting process has some difficult problems for farmers such as being strenuous and time consuming, great in labor intensity and urgent in seasonal demand, the paper analyses the present situation of potato harvest, and a combined separation potato digger has been developed through selection of principal parameters and theoretical calculation for the design of essential parts.Key words: potato; excavator; optimize the structure1 绪论马铃薯的营养价值非常高,市场潜力巨大。
李鹏鹏,楚雪平.基于我国北方地区农艺要求的马铃薯播种机设计[J ].江苏农业科学,2014,42(5):350-352.基于我国北方地区农艺要求的马铃薯播种机设计李鹏鹏,楚雪平(河南职业技术学院,河南郑州450046)摘要:为了减小马铃薯播种机体积,提高设备的通用性,并适应我国北方地区种植作业的农艺要求,采用勺链式排种、外槽轮式排肥、圆锥式凹型镇压轮、可横向移动和上下调节的开沟器装置设计了小体积马铃薯播种机。
该设计以机械设计基础知识为理论依据,结合农艺要求,利用CAD 软件绘制了整机和主要零部件的结构图,分析了整机及相关装置的运动过程。
该马铃薯播种机整机外形尺寸缩减到1.6m ˑ1.1m ˑ1.1m (长ˑ宽ˑ高),并实现了行距、株距、播种深度可调的功能。
性能测试表明,该播种机变异系数为16%,漏播率小于6.6%,重播率小于7.4%,效果良好并符合行业要求,非常适合我国北方地区小面积马铃薯播种作业。
关键词:马铃薯播种机;结构设计;性能评定;种肥分离中图分类号:S223.2文献标志码:A 文章编号:1002-1302(2014)05-0350-03收稿日期:2013-08-26作者简介:李鹏鹏(1980—),女,河南郑州人,硕士,讲师,研究方向为农业机械及自动化。
E -mail :lipp1980@126.com 。
马铃薯是我国北方地区主要种植的农作物品种之一,但与发达国家相比,我国马铃薯机械化播种水平不高,很多地区仍旧采用人工播种的方式,不仅效率低、劳动强度大,而且播深、行距、株距难以控制。
我国马铃薯播种设备研究不断取得新进展,如赵举文等设计了三角形支撑排种链形式的2CMF -2型马铃薯播种机[1];李明金等研制的2CM -4型马铃薯播种施肥联合作业机,采用橡胶带驱动装有振动筛的播种装置,实现了精量播种[2];赵润良设计的2BMF -1型马铃薯播种机为山区小块田地提供了作业设备[3]。
本研究结合我国北方地区马铃薯种植农艺的特点,设计出小体积马铃薯播种机,以期推进马铃薯播种机械化进程。
小型多功能精密播种机的设计摘要本设计是根据国内外播种机的发展趋势通用性和适应性不断提高以及本着结构简单操作灵活的原则,而设计的一种能完成播种工作的小型多功能精密播种机。
该机结构上优点,使之能适应各种田地的播种。
小到1-2分大的田块,大到上百亩的田块,不管是平坝、还是浅丘地区;无论是板结的土质,还是疏松的土质都能适应。
还可以根据用户的不同需求,配置合适的播种器。
通过调节犁铧和种子储存孔的行距,能够轻松地播种小麦、大麦、高粱、大豆、玉米等旱粮作物。
本例着重对播种机排种器、监控装置等结构进行设计选择。
关键词:精密播种播种机播种AbstractThe design is based on the development trends and seeder, interoperability and adaptability in a constantly improving the structure and operation of flexible simple principles designed to simultaneously accomplish a small planting fertilization work multifunctional sophisticated seeder. This structural advantages so that they can adapt to a variety of fields planting. Applicable to all sizes of land; Whether plains or hills; Whether hard soil or loose soil. We can select the planting machine according to the different needs of users. By regulating platoon of vehicles and plow can easily sow wheat, barley, sorghum, soybean, corn and other crops. This example focuses on the design seeder platoon of vehicles, fertilization devices, trenching vehicles structure.Key words: precision planting seeder planting目录第一章绪论 (1)1.1本课题的项目背景及研究意义 (1)1.2国内外发展概况 (3)1.2.1国内发展概况 (3)1.2.2国外发展概况 (3)1.3课题研究的主要内容 (3)1.3.1主要内容 (3)1.3.2技术要求 (3)1.3.3关于题目的具体要求 (3)1.4 设计方法和技术路线................................................... 错误!未定义书签。
作物疏密种植勺轮式精准播种装置的设计作者:刘欣尤晓东房圣东来源:《农业科技与装备》2021年第03期摘要:針对作物疏密种植模式设计一种勺轮式精准播种装置。
阐述该播种装置的整体结构、工作原理及过程,介绍该播种装置的适用范围、使用方法及效果,以期为作物疏密种植技术模式的推广应用提供配套机具支持。
关键词:播种装置;勺轮式;疏密种植中图分类号:S223.2 文献标识码:A 文章编号:1674-1161(2021)03-0027-02播种装置是播种机的核心部件,在作物机械化播种作业中起着主要作用。
目前常规的勺轮式播种装置采用均匀排种的方式进行播种作业,但这种种植模式不利于作物植株通风透光,使得作物抗倒伏能力较差,同时也不利于适当增加种植密度,从而影响作物最终产量。
作物疏密种植模式可以改善植株的通风透光条件,增强作物的抗倒伏性等抗逆性,还能集中供肥并提高肥料利用率。
这种种植方法操作简单,不增加生产成本,比现有常规种植模式增产10%左右。
本课题针对作物疏密种植模式研究设计一种可实现直线疏密距离单粒精量排种作业的勺轮式精准播种装置。
1 播种装置总体设计1.1 整体结构作物疏密种植勺轮式精准播种装置主要由壳体、勺轮排种盘、排种轴、间隔板、储种盘、变速箱、外罩、输入轴等组成,其整体结构如图1所示。
输入轴与变速箱安装于壳体左侧,勺轮排种盘、排种轴、间隔板、储种盘、外罩安装于壳体右侧,左右两侧部件由排种轴实现动力传输。
外罩与壳体固定,并与之形成一个相对密闭空间,作为作物种子充种空间。
间隔板固定在壳体上,并可根据需要调整角度。
勺轮排种盘、储种盘与排种轴相连,并随排种轴转动。
1.2 工作原理工作时,动力由输入轴输入,经变速箱变速到合理转数后带动排种轴转动,勺轮排种盘与储种盘也随之转动。
勺轮排种盘在转动过程中,其顶端排种勺结构舀取作物种子,转至间隔板上所开过种孔处,透过过种孔进入储种盘上储种槽中,并继续随储种盘转动,当转至壳体下端开口处,在离心力与重力作用下与排种装置脱离,实现一次排种动作。
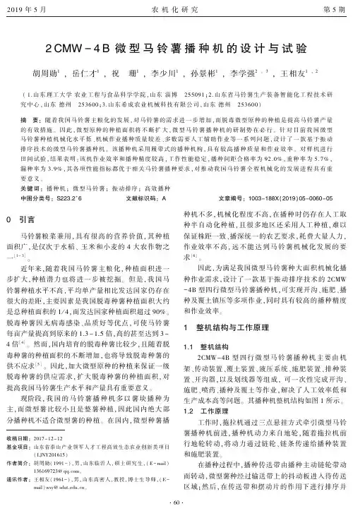
2CMW-4B微型马铃薯播种机的设计与试验胡周勋1ꎬ岳仁才1ꎬ祝㊀珊1ꎬ李少川1ꎬ孙景彬1ꎬ李学强2ꎬ3ꎬ王相友1ꎬ2(1.山东理工大学农业工程与食品科学学院ꎬ山东淄博㊀255091ꎻ2.山东省马铃薯生产装备智能化工程技术研究中心ꎬ山东德州㊀253600ꎻ3.山东希成农业机械科技有限公司ꎬ山东德州㊀253600)摘㊀要:随着我国马铃薯主粮化的发展ꎬ对马铃薯的需求进一步增加ꎬ而脱毒微型原种的种植是提高马铃薯产量的有效措施ꎮ因此ꎬ微型原种的种植面积将不断扩大ꎬ微型马铃薯播种机的研制势在必行ꎮ针对目前我国微型马铃薯种植机械化水平低㊁机械作业播种质量较差㊁多数需要人工辅助作业等一系列问题ꎬ设计了一款基于振动排序技术的微型马铃薯播种机ꎮ该播种机采用履带式的播种机构ꎬ具有较高播种质量和作业效率ꎮ对样机进行田间试验ꎬ结果表明:该机作业效率和播种精度较高ꎬ工作性能稳定ꎬ播种间距合格率为92.0%ꎬ重种率为5.7%ꎬ漏种率为3.9%ꎬ其各项性能指标都优于相关马铃薯播种要求ꎬ对推动我国马铃薯全程机械化的发展进程具有重要意义ꎮ关键词:播种机ꎻ微型马铃薯ꎻ振动排序ꎻ高效播种中图分类号:S223.2+6㊀㊀㊀㊀㊀㊀㊀文献标识码:A文章编号:1003-188X(2019)05-0060-050㊀引言马铃薯粮菜兼用ꎬ具有很高的营养价值ꎬ其种植面积广ꎬ是仅次于水稻㊁玉米和小麦的4大农作物之一[1-3]ꎮ近年来ꎬ随着我国马铃薯主粮化ꎬ种植面积进一步扩大ꎬ种植潜力也将进一步被挖掘ꎮ但是ꎬ我国马铃薯种植水平不高ꎬ平均单产量相比发达国家仍存在很大的差距ꎬ主要因素是我国脱毒种薯种植面积大约是总种植面积的1/4ꎬ而发达国家种植面积超过90%ꎮ脱毒种薯因无病毒感染㊁品质好等优点ꎬ可使马铃薯每亩产量提高到原来的1.3~1.5倍ꎬ高的甚至达到3~4倍[4]ꎮ然而ꎬ国内培育的脱毒种薯比较少ꎬ且随着脱毒种薯的种植面积的不断增加ꎬ也将导致脱毒种薯的供不应求[5]ꎮ因此ꎬ加大微型原种的种植来保证一级脱毒种薯的供应需求ꎬ扩大脱毒种薯的种植面积ꎬ对提高我国马铃薯生产水平和产量具有重要意义ꎮ现阶段ꎬ我国的马铃薯播种机多以薯块播种为主ꎬ而微型薯比较小且是整薯种植ꎬ因此国内绝大部分播种机不适合微型薯的种植ꎮ在国内ꎬ微型种薯播收稿日期:2017-12-12基金项目:山东省泰山产业领军人才工程高效生态农业创新类项目(LJNY201615)作者简介:胡周勋(1991-)ꎬ男ꎬ山东临沂人ꎬ硕士研究生ꎬ(E-mail)136169723@qq.comꎮ通讯作者:王相友(1961-)ꎬ男ꎬ山东高密人ꎬ教授ꎬ博士生导师ꎬ(E-mail)wxy@sdut.edu.cnꎮ种机不多ꎬ机械化程度不高ꎬ在播种时仍存在人工取种半自动化种植ꎬ且很多地区还采用人工种植ꎬ难以保证株距一致㊁播深统一的农艺要求ꎬ耗费大量人力ꎬ作业效率不高ꎬ远不能达到马铃薯机械化发展的要求[6]ꎮ因此ꎬ为满足我国微型马铃薯种大面积机械化播种作业需求ꎬ设计了一款基于振动排序技术的2CMW-4B型四行微型马铃薯播种机ꎬ可实现开沟㊁施肥㊁播种及覆土镇压等多项作业ꎬ同时具有较高的播种精度和作业效率ꎮ1㊀整机结构与工作原理1.1㊀整机结构2CMW-4B型四行微型马铃薯播种机主要由机架㊁传动装置㊁覆土装置㊁液压系统㊁施肥装置㊁排种装置㊁开沟器ꎬ以及划线器等组成ꎬ可一次性完成开沟㊁施肥㊁喷药㊁播种及覆土等作业ꎬ解决了人工效率低和生产成本高等问题ꎮ其播种机整机结构如图1所示ꎮ1.2㊀工作原理工作时ꎬ拖拉机通过三点悬挂方式牵引微型马铃薯播种机前进ꎬ播种机动力来自地轮ꎬ随着拖拉机前行地轮转动ꎬ将动力通过链轮㊁链条传递给播种装置和施肥装置ꎮ在播种过程中ꎬ播种传送带由播种主动链轮带动而转动ꎬ微型薯种经过输送带上的抖动板进入待传送区域ꎻ然后ꎬ在传送带和摆动片的作用下进行排序并 06带动微型薯种一起运动ꎬ移动向下一个与之转速相同步的压种带ꎬ在非常接近土壤表面时释放薯种ꎬ播种再由双面犁尖式开沟器开出的合适播种深度的种沟中ꎬ完成播种作业ꎮ在施肥过程中ꎬ排肥轮转动将肥料输送到施肥通道ꎬ接着落至肥沟ꎬ完成施肥作业ꎮ播种机完成施肥和播种后ꎬ覆土装置对薯垄进行覆土ꎬ完成整个微型薯的播种工作ꎮ1.薯量调节装置㊀2.播种单元宽窄调整装置㊀3.种箱㊀4.液压系统5.划线器㊀6.肥箱㊀7.弹性开沟器㊀8.传动系统㊀9.开沟播种装置10.地轮㊀11.限深轮㊀12.覆土盘图1㊀整机结构Fig.1㊀Wholemachinestructure1.3㊀主要技术参数2CMW-4B型微型马铃薯播种机可4垄作业ꎬ工作幅宽大且作业速度高ꎬ具有较高的播种效率ꎮ其主要技术参数如表1所示ꎮ表1㊀主要技术参数Table1㊀Maintechnicalparameters项目单位参数指标结构型式三点悬挂式适用行距mm900适应种薯g3~7排种器型式皮带输送开沟器型式双面犁尖式扶垄器型式圆盘式作业速度km/h3.5~6纯工作时间生产率hm2/h1.2~1.82㊀主要部件的设计2.1㊀开沟播种装置的设计播种装置是微型薯播种机的核心部分ꎬ播种装置的性能直接影响微型薯的播种质量和播种效率ꎬ而其中播种质量又是影响最终马铃薯产量的一个重要因素[7]ꎮ本文设计的开沟播种装置采用了振动排序技术ꎬ该装置主要由输送带㊁压种带㊁抖动板㊁摆动片㊁链轮㊁链条㊁开沟器ꎬ以及限深轮等组成ꎬ如图2所示ꎮ1.压种输送带㊀2.链轮和链条㊀3.摆动片㊀4.抖动板㊀5.前输送带6.料口前挡板㊀7.偏心轴承㊀8.种沟开沟器㊀9.刮土板㊀10.限深轮图2㊀开沟播种装置结构简图Fig.2㊀Structurediagramofditchingandseedingdevice工作时ꎬ微型薯种从料斗口滑落到抖动板和输送带的前端ꎬ且该输送带靠近微型薯种一侧比中间高出一部分ꎬ因此输送带上的微型薯种将随着输送带往后运动ꎮ在往后的过程中ꎬ摆动片在偏心轴承的转动下前后摆动ꎬ且摆动片与输送带右侧端的距离大小不断减小直到约3/5处间距不变ꎮ其摆动目的是让在输送带上的微型薯种进行排列运动ꎬ距离变小是为了使微型薯种只排列成一队随输送带运动ꎬ而多余的微型薯种将被挤出输送带ꎬ大大降低了重种率ꎮ由于抖动板有轻微的折弯ꎬ即抖动板靠近输送带一侧前比后低以及前侧左比右低ꎬ因此被挤出输送带的微型薯种在抖动板的抖动下将回到前端再次等待进入待传送区域ꎮ当微型薯种排列成一队后ꎬ移动向下一个与之转速相同步的压种带ꎬ接近土壤表面时释放薯种ꎬ从而播种在土壤中ꎮ由于微型薯种向下运输时被压种带固定着向下运输ꎬ不会产生位移的现象ꎬ当微型薯种快要接近土壤表面时才离开传送装置ꎬ确保了薯种能够被精确地播种在土壤中ꎮ利用平行四边形的开沟器能够开出均匀的播种深度ꎬ同时配备的限深轮装置也能在一定程 16度上保证微型薯播种精度ꎮ地轮为播种装置提供动力来源ꎬ采用履带式传送结构ꎬ经由左侧的链轮组就可以调节播种速度ꎬ可以达到不受行进速度的影响而实现高速播种的目的ꎬ极大地提高了播种效率ꎮ2.2㊀施肥装置的设计2.2.1㊀肥箱的设计考虑到肥料容易在流肥盒入口处堵塞或部分肥料易堆积在底部无法进入流肥盒等问题ꎬ为了使肥料顺利进入流肥盒ꎬ本文设计的肥箱主要由搅拌轴㊁螺旋输送条和搅拌杆等构成ꎮ其中ꎬ肥箱焊接了搅拌装置ꎬ如图3所示ꎮ该装置是将搅拌杆和螺旋输送条焊接到搅拌轴上ꎬ搅拌杆对应在流肥盒进料口处呈一定角度焊接在搅拌轴上的ꎬ以充分搅拌流肥盒进料口处的肥料团ꎬ防止了流肥盒堵塞ꎻ而螺旋输送条是旋向相反进行焊接的ꎬ以确保肥箱底部的肥料被顺利推进两端的流肥盒中ꎬ避免箱底积肥ꎬ提高了播种机施肥质量ꎮ1.搅拌轴㊀2.搅拌杆㊀3.螺旋输送条㊀4.肥箱腔体㊀5.链轮图3㊀肥箱结构简图Fig.3㊀Sketchoffertilizerboxstructure2.2.2㊀流肥盒的设计流肥盒是施肥装置中核心的一部分ꎬ其优劣将影响施肥的质量以及后期的微型薯的产量ꎮ本文设计的流肥盒主要由传动轴㊁绞龙及绞龙腔体等构成ꎬ如图4所示ꎮ本设计采用绞龙旋转进行施肥ꎬ其绞龙是两个旋向相反的螺旋叶片焊接在旋转轴而成ꎬ可将进料口处的肥料不断地推至出料口处ꎬ避免了卡肥现象ꎬ提高了施肥质量ꎮ1.进料口㊀2.绞龙㊀3.绞龙腔体㊀4.传动轴㊀5.排料口图4㊀流肥盒结构简图Fig.4㊀Sketchoffertilizerboxstructure综合肥箱和流肥盒的设计施肥装置由肥箱㊁流肥盒㊁接肥盒及施肥开沟器等构成ꎬ如图5所示ꎮ其动力来自地轮ꎬ地轮旋转通过链和链轮带动施肥装置传动轴转动ꎻ施肥开沟器开出肥沟的同时ꎬ流肥盒下料口处排出的肥料经施肥导向管流向肥沟ꎮ该装置可通过改变施肥开沟器的安装高度调节施肥深度ꎬ通过更换链轮的大小调整施肥量ꎬ大大提高了施肥质量ꎮ1.肥箱㊀2.传动系统㊀3.流肥盒㊀4.接肥盒㊀5.肥漏6.施肥开沟器㊀7.连接架图5㊀施肥装置结构简图Fig.5㊀Schematicdiagramoffertilizationdevice2.3㊀种箱和供薯量调节装置的设计2.3.1㊀种箱振动供种的设计播种距离㊁播种量㊁工作幅宽等因素都会对播种机种箱容积的设计有影响ꎬ需多方面考虑ꎮ且种箱至少在一个往返行程内剩余大约10%的薯种ꎬ确保播种质量不会因箱内种子太少而下降[8]ꎮ其种箱容积计算公式为V=1.1LBQmaxˑ10-4/γ(1)式中㊀L 种箱装满所能播种的距离ꎬ至少应等于一个往返行程(m)ꎻ㊀B 工作幅宽(m)ꎻ㊀Qmax 单位面积最大播种量(kg/hm2)ꎻ㊀γ 微型原种的密度(kg/L)ꎮ微型薯种容易堆积在种箱的供种口ꎬ导致薯种无法及时供应ꎬ增大漏播ꎬ降低了播种质量[9]ꎮ故在种箱前下料口安装有振动电机ꎬ对料箱的微型薯有一个微振动的作用ꎬ使供种口不易堆积ꎬ提高了供种效率和播种质量ꎮ2.3.2㊀薯量调节装置的设计种箱供种口既不能过大也不能过小ꎬ过大会造成过多的种薯堆积在播种装置上ꎬ不利于播种ꎻ过小容易造成种薯在供种口处堆积ꎮ因此ꎬ设计了薯量调节装置调节供种口调节板的转动ꎬ进而控制供种口的大小ꎬ其结构如图6所示ꎮ其供种口的大小通过旋转手 26柄来改变ꎬ首先旋转手柄带动螺纹杆转动ꎬ螺纹杆带动方钢转动ꎬ进而方钢带动偏心轴套转动ꎬ最后带着供种口调节板转动ꎬ调节供种口大小ꎮ在作业时ꎬ由于联轴器上安装有偏心轴承ꎬ偏心轴承在转动时ꎬ会带动调节板有一个微小的振动ꎬ进一步降低了堆积的可能ꎬ提高了薯种的供应率ꎮ1.旋转轴㊀2.支撑板㊀3.转换块㊀4.连接板㊀5.连接轴6.供种口调节板㊀7.偏心轴承㊀8.方钢㊀9.旋转手柄图6㊀薯量调节装置结构简图Fig.6㊀Structurediagramofpotatoquantityregulatingdevice2.4㊀播种单元宽窄调整装置的设计在作业时ꎬ只允许有一队微型薯种随输送带运输ꎬ因此播种装置摆动片与输送带右侧的宽窄必须合适ꎬ防止因过小而漏种ꎬ过大而重种现象ꎮ播种单元的宽窄可由旋转手柄来改变ꎬ如图7所示ꎮ1.连接支架㊀2.调节螺栓㊀3.调节块㊀4.摆动片㊀5.前输送带6.旋转手柄㊀7.链轮㊀8.链条图7㊀播种单元宽窄调节装置结构简图Fig.7㊀Structurediagramofwidthadjustmentdeviceforseedingunit转动旋转手柄带动链轮转动ꎬ由链传动带动下面的链轮ꎬ下面的链轮通过转动改变与螺纹块的距离ꎬ来调节播种单元的播种的宽窄ꎬ防止重种和漏种率ꎬ保证了播种质量ꎮ2.5㊀传动机构的设计合理布置传动机构不仅能使整机结构紧凑㊁美观ꎬ而且还能保证准确的传动比ꎬ提高作业效率[10]ꎮ本设计主要采用链轮㊁链条传动方式进行传动ꎬ具有成本低㊁安装精度要求低ꎬ以及可在恶劣的环境工作等特点ꎮ播种装置和施肥装置的动力源均来自地轮ꎬ在工作过程中ꎬ地轮在拖拉机牵引播种机前进时转动ꎬ动力经过地轮轴上的链轮㊁链条及中间传动机构传递给播种装置的播种主动轮和施肥装置的排肥轮ꎮ本设计通过调整左侧的链轮组ꎬ便可改变薯种传送速度ꎬ改变株距大小ꎬ满足不同种植模式的株距要求ꎮ3㊀田间播种试验及分析3.1㊀试验条件马铃薯种植期间ꎬ在内蒙古四子方旗某马铃薯种植基地对样机进行了田间播种试验ꎬ选用配套动力为105.5kW的拖拉机ꎬ作业速度控制在4~6km/hꎬ并根据播种要求调节好相应的参数ꎬ进行4垄微型薯种播种试验ꎮ3.2㊀试验结果在田间进行多次试验ꎬ对试验的结果取平均值ꎬ并与相应农业机械试验条件与测定方法的规定标准作相应的比较ꎬ结果如表2所示ꎮ表2㊀样机田间试验结果Table2㊀Fieldtestresultsofprototype%㊀测试指标测试结果指标标准间距合格指数92.0ȡ85漏种率3.9ɤ10重种率5.7ɤ20播种深度合格率93.1ȡ85㊀㊀由试验结果可知:各项指标的试验结果均优于指标的标准ꎬ该微型薯播种机的设计满足要求ꎮ4㊀结论1)将振动排序技术应用到微型马铃薯播种机ꎬ通过振动将马铃薯进行排序ꎬ由输送带进行传送排种ꎬ 36在满足株距的基础上ꎬ减小了漏种率和重种率ꎬ提高了播种效率和播种质量ꎮ2)采用振动排序和履带式传送结构的播种装置ꎬ由地轮提供动力ꎬ通过左侧的链轮组调整播种的密度ꎬ不受速度影响ꎬ可高速播种ꎬ提高了播种效率ꎻ采用搅拌螺旋式的肥箱和绞龙式的流肥盒ꎬ降低堵塞的可能ꎬ提高了施肥质量ꎻ采用种箱振动供种ꎬ提高供种性能ꎮ3)田间试验结果表明:该微型马铃薯播种机性能稳定ꎬ作业质量较高ꎬ间距合格指数为92.0%ꎬ重种率为5.7%ꎬ漏种率为3.9%ꎬ种植深度合格率为93.1%ꎬ各项性能指标均优于马铃薯播种的相关要求ꎮ该研究可为我国马铃薯微型薯种播种技术及装备的研发提供参考ꎬ对推动我国马铃薯全程机械化的发展进程具有重要意义ꎮ参考文献:[1]㊀王丽ꎬ孙秀俊ꎬ王忠伟.我国马铃薯机械化种植的现状及前景分析[J].农业科技与信息ꎬ2011ꎬ28(23):51-53.[2]㊀王咏梅ꎬ孙伟ꎬ王关平.关于马铃薯收获中机械损伤的研究[J].安徽农业科学ꎬ2014ꎬ42(9):2837-2840. [3]㊀王薇.坚定信心共同促进马铃薯产业和谐发展[J].食品工业科技ꎬ2009ꎬ22(8):18-20.[4]㊀袁赜.脱毒马铃薯高产种植技术[J].吉林农业ꎬ2014(6):65.[5]㊀张勇ꎬ李丽霞ꎬ韩宏宇ꎬ等.马铃薯微型原种播种机的研究现状与展望[J].安徽农业科学ꎬ2015ꎬ43(4):372-375. [6]㊀杨德秋ꎬ郝新明ꎬ李建东ꎬ等.四行悬挂式马铃薯种植机虚拟设计与试验[J].农机化研究ꎬ2009ꎬ31(10):75-78. [7]㊀程晋.2CM2型马铃薯播种机的设计[J].农业科技与装备ꎬ2012(12):35-36ꎬ38.[8]㊀赵百通ꎬ张晓辉ꎬ孔庆勇ꎬ等.国内外精密播种机监控系统的现状和发展趋势[J].山东农机ꎬ2003(12):14-16. [9]㊀程享曼ꎬ窦玉程ꎬ杜木军ꎬ等.马铃薯微型原种播种机关键部件的设计与研究[J].农机使用与维修ꎬ2015(10):26-28.[10]㊀戚江涛ꎬ蒙贺伟ꎬ坎杂ꎬ等.宽垄马铃薯种植机的设计[J].农机化研究ꎬ2017ꎬ39(11):126-130.DesignandTestof2CMW-4BMini-potatoPlanterHuZhouxun1ꎬYueRencai1ꎬZhuShan1ꎬLiShaochuan1ꎬSunJingbin1ꎬLiXueqiang2ꎬ3ꎬWangXiangyou1ꎬ2(1.SchoolofAgriculturalEngineeringandFoodScienceꎬShandongUniversityofTechnologyꎬZibo255091ꎬChinaꎻ2.ShandongProvincialIntelligentEngineeringandTechnologyResearchCenterforPotatoProductionEquipmentꎬDezhou253600ꎬChinaꎻ3.ShandongXichengAgriculturalMachineryScienceandTechnologyCo.ꎬLtd.ꎬDezhou253600ꎬChina)Abstract:Withthedevelopmentofstaplefoodstrategyofpotatoꎬtheneedofpotatowouldbefurtherincreaseꎬandtheplantingofvirus-freemini-stockofpotatowastheeffectivemeasuretoimprovetheyieldofpotato.Thereforeꎬtheplant ̄ingareaofmini-stockwouldbeexpandedꎬandthemini-potatoplanterneedberesearched.Withtheaimtosolvetheproblemsofthelowmechanizationlevelꎬpoorplantingqualityofmechanicaloperationꎬandplantingwithartificialassis ̄tanceꎬthemini-potatoplanterbasedonthetechnologyofvibrationsortingwasdesigned.Theplantingmachineofplanterusedcrawlertypeꎬithadbetterplantingqualityandhigheroperationefficiency.Thefieldtestwasdoneandshowedthattheplantingqualityofplanterwasbetterꎬandtheoperationprecisionwashigher.Thequalifiedrateofplantingspacingwas92.0%ꎬthereplantingratewas5.7%ꎬthemissingratewasonly3.9%ꎬandallperformanceindiceswasbetterthanrelatedrequirementsofpotatoplanting.Theresearchofthemini-potatoplanterhadgreatsignificancetopromotethede ̄velopmentprocessofwholemechanizationofpotato.Keywords:plantingmachineꎻmini-potatoꎻvibrationsortingꎻhighefficiencyplanting462019年5月㊀㊀㊀㊀㊀㊀㊀㊀㊀㊀㊀㊀㊀农机化研究㊀㊀㊀㊀㊀㊀㊀㊀㊀㊀㊀㊀㊀㊀㊀㊀第5期。
目录摘要 ............................................................................................................................. I II Abstract ..................................................................................................................... I V 1 绪论 (1)1.1 课题的背景和科学意义 (1)1.2 国内外马铃薯播种机的发展现状 (1)1.2.1国外马铃薯播种机的发展现状 (1)1.2.2我国马铃薯播种机的发展现状 (2)1.3设计的主要内容 (3)2 整体机构的设计. (3)2.1整体设计方案 (3)2.1.1设计原则 (3)2.1.2基本结构 (3)2.1.3工作原理 (3)2.2勺链式播种机的主要技术参数要求 (4)2.3配套动力的选用 (4)3 排种装置的设计 (5)3.1马铃薯播种机对排种性能的要求 (5)3.2目前各排种器的结构及性能特点 (5)3.3 种箱结构参数 (6)3.3.1种箱尺寸及容积的确定. (6)3.4排种器的选型及确定 (6)3.4.1排种勺的方案设计与分析 (7)3.4.2勺链式排种器的选型及结构 (9)3.4.3升运链相关系数的确定 (10)4 传动装置的设计 (10)4.1 地轮的选型设计 (10)4.2 传动路线的确定 (11)4.3各传动路线传动比的计算与分析 (11)4.4变速箱齿轮的设计 (12)5 马铃薯播种机开沟器的设计 (16)5.1 开沟器的性能要求 (16)5.2目前各开沟器的特点 (16)5.3 开沟器的选型 (17)5.3.1 排种开沟器 (17)5.3.2排肥开沟器 (17)6 排肥装置的结构设计 (18)6.1目前各排肥器的特点分析 (18)6.2 排肥器的性能要求 (18)6.3排肥器的选型. (19)7.整地机构的设计 (19)7.1 覆土器的选型 (19)8 结论及建议 (20)8.1 结论 (20)8.2建议 (20)9 参考文献 (22)10 致谢 (23)摘要马铃薯在我国种植历史悠久、分布广、面积大而且产量高。
可兼做粮食、蔬菜和饲料,在农业生产中占有举足轻重的地位。
但传统的播种方法,严重制约着马铃薯生产的发展,因此急需实现其播种作业的机械化。
目前我国现有的马铃薯播种机工作时漏播重播率较严重,工作不稳定,普遍需要人工辅助播种,人的工作比重扔占据主要部分,这极大的制约了我国马铃薯机械化播种作业的发展。
结合国内外现有马铃薯播种机的研究成果设计出了能一次性完成播种作业的升运链式马铃薯播种机,本机能一次性完成开沟、施肥、播种、覆土、等工作,大大降低了工作强度,提高了机械化作业程度。
排种器采用升运链式排种器,结构简单,工作稳定,播种均匀,伤种率、漏播重拨率低,适应能力强;排种勺采用汤勺式,极大的降低了马铃薯播种的漏播重播率,使马铃薯播种过程更加稳定,降低了人的工作比重;整体机构采用链传动,工作稳定可靠,结构简单,易于制造与维护。
关键词:马铃薯;播种机;升运链式排种器。
AbstractPotato planted have characteristics of long history, distribute widely, area heavily and the output highly in our country, can be used as the grain, vegetables and fodder, occupying very important position in agricultural production. But the traditional method of sowing is restricting the development of production of potatoes seriously, so need realizing it sows mechanization of the homework badly.At present ourountry's existing potatoes seeder work was serious leakage replay rate, work is not stable, common need artificial auxiliary sowing seeds, the proportion of people work take leading part, it threw a restricted the potato mechanization planting operation in China. Combining domestic and foreign research achievements of existing potatoes machine designed to completion at the planting operation/luck chain potatoes, this machine machine completion at open ditch, fertilization, plant seeds, and turns the soil, etc, and greatly reduce the working intensity and improve the mechanical work degree. The device to rise up the chain with the device, simple structure, stable work, sow uniform, the injury rate, leakage of broadcast heavy dial the rate is low, strong ability to; the spoon greatly reduced the potato planting leakage of planting the replay rate, make potato planting process more stable, reduce people's working ratio; The whole chain organizations to adopt, stable and reliable, the structure is simple, easy to manufacture and maintenance.Key words:potato;seeder;structural desig1 绪论1.1 课题的背景和科学意义马铃薯是一种高蛋白农作物,是我国重要的经济类作物,在我国得到广泛地栽种。
为解决农民的温饱问题发挥了关键作用,所以种植马铃薯,无论是在高寒贫困地区解决农民脱贫问题,还是在发达地区实现农民致富愿望,都具有非常重要的意义。
马铃薯的人工种植会造成株距和行距的不规范,种植深度过深或过浅,直接影响产量。
种植时间也对产量影响较大,但因其生产过程机械化程度不高极大地制约了该种植业的进一步发展,马铃薯机械化种植技术急需改进和提高。
马铃薯机械化播种技术是一项集开沟、施肥、播种、覆土、起垄、镇压等作业于一体的综合机械化垄作种植方式。
,具有保墒、省工、节本、播种深浅一致、均匀、苗齐、生长旺盛、增产幅度较大等优点,是马铃薯全程机械化作业中的关键技术为解决微型脱毒薯精量播种的问题。
要求播种过程具有不伤种、播种深浅一致、株行距均匀、漏播率和重播率低等特点。
我国马铃薯生产过程特别是种植工艺基本上还是人工作业,劳动强度大生产效率低作业质量差生产成本高,传统的播种方法严重制约着马铃薯生产的发展实现机械化。
传统的马铃薯种植方式也是一个制约马铃薯单产量提高的重要因素,主要体现在:(1)马铃薯种子的质量不高,我国种植马铃薯的大部分地区,马铃薯种子一般是自留的,没有经过消毒,杀菌以及其它提高种植质量的技术处理,因此种出来的马铃薯质量和产量不高;(2)种薯的品种不全,不同的地区,不同的气候往往需要不同的马铃薯种子,在这方面,我国所作的研究还远远不能满足其需求,因此,在今后更应该加大对马铃薯品种的研制;(3)传统的种植方式主要靠人力和畜力,工作量大而且工作效率低,对土壤的压实比较严重,这对种子的发芽和生长极为不利。
我国大部分的马铃薯种植方式一直停留在传统种植的水平上,传统的种植方式主要依靠人力和畜力进行生产,从开沟到覆土镇压,整个过程劳动强度大,生产效率低,种植效果也远远低于机械化种植水平;而且我国地域广阔,拥有多种地型,因此需要的播种机的机型也相对不一,设计出具有较强适应性的播种机将成为未来播种机发展的必然趋势;播种机的通用性也是一个不可忽略的重要因素,提高播种机的通用性有助于提高播种机的使用性能,使得播种机得到充分的利用。
1.2 国内外马铃薯播种机的发展现状1.2.1国外马铃薯播种机的发展现状欧美的许多国家先后都完成了传统农业向现代农业的转变,经过几十年的发展,他们的机械化水平已经相当高,现在正朝着精量化、智能化、多功能联合播种等方向发展。
马铃薯播种机经过几十年的发展与应用,其技术水平已经达到相当完善的水平,无论在生产效率、工作速度、工作性能、播种质量、播种机具的适应性等方面都做得很好。
这对减少播种过程中的漏播率、种子损伤率、和提高单位生产率都具有一定的促进作用。
现在一些国家正在积极研究,不断完善播种机的性能,尽量使其工作寿命延长,结构更完善,以求能够达到工能联合作业的效果。
播种机具得适应性以及通用性是未来播种机具的主要研究方向。
1.2.2我国马铃薯播种机的发展现状我国马铃薯种植单产量很低这已是不争的事实,因此,我国应该把提高马铃薯的单产作为目前提高马铃薯产量的首要任务。
近年来,随着马铃薯在我国的大量种植,研究出来的马铃薯播种生产适应取得了很大的进展。
尤其是马铃薯种植机械,虽然我国的机械化生产水平与欧美国家有很大的差距,但是随着我国科研人员的努力,各种类型的先进播种机已经面世并应用于广大客户。
在全国进行推广。
排种装置是播种机具设计的最主要的部件,先进的排种器和排种原理对播种机具的提高有很大推动作用。
迄今为止,我国学者几乎涉猎了排种器的各个领域。