公司金融期末考试题目
- 格式:docx
- 大小:2.70 MB
- 文档页数:10
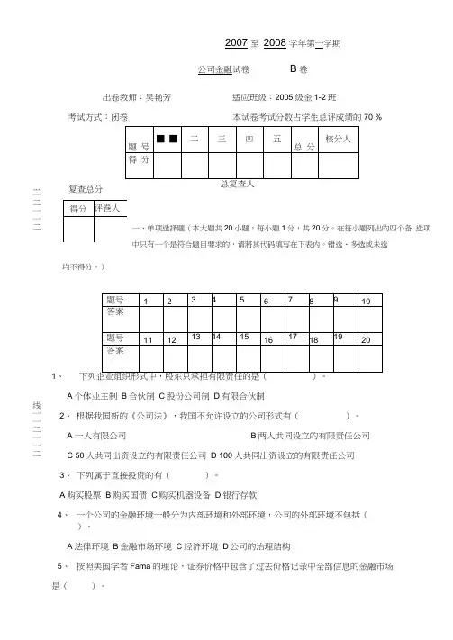
2007 至 2008 学年第一学期公司金融试卷B 卷出卷教师:吴艳芳适应班级:2005级金1-2班一、单项选择题(本大题共20小题,毎小题1分,共20分。
在每小题列出的四个备 选项中只有一个是符合题目要求的,请將其代码填写在下表内。
错选、多选或未选1、A 个体业主制B 合伙制C 股份公司制D 有限合伙制2、 根据我国新的《公司法》,我国不允许设立的公司形式有( )。
A 一人有限公司B 两人共同设立的有限责任公司C 50人共同出资设立的有限责任公司D 100人共同出资设立的有限责任公司 3、 下列属于直接投资的有()。
A 购买股票B 购买国债C 购买机器设备D 银行存款4、 一个公司的金融环境一般分为内部环境和外部环境,公司的外部环境不包括()。
A 法律环境B 金融市场环境C 经济环境D 公司的治理结构5、 按照美国学者Fama 的理论,证券价格中包含了过去价格记录中全部信息的金融市场是( )。
考试方式:闭卷本试卷考试分数占学生总评成绩的70 %密一二一一二一线一一二一一二复查总分 均不得分。
)A无效市场B弱式效率市场C半强式效率市场 D 强式效率市场6、如果投资A和B两种股票,下列情况下不能降低投资风险的是()。
A A和B完全正相关B A和B完全负相关C A和B完全不相关D A和B的相关系数为-1《公司金触》试卷第1页(共6页)7、在下列短期務资方式中,资金成本最低的是()。
A.短期银行贷款B.商业信用C.出售应收账款D.贴现应收票据8、假定某企业的权益资金与负债资金的比例为60: 40,据此可斷定该企业()oA.只存在经营风险B.经营风险大于财务风险C.经营风险小于财务风险D.同时存在经营风险和财务风险9、如果某单项资产的系统风险大于整个市场投资组合的风险,则可以判定该项资产的B值()。
A•等于1 B.小于1 C.大于1 D.等于010、在下列各项中,计算结果等于股利支付率的是()。
A.每股收益除以每股股利B.每股股利除以每股收益C.每股股利除以每股市价D.每股收益除以每股市价11、在市场经济环境中,多方面因素的综合作用决定着企业的资本成本的高低,下列关于资本成本的描述正确的是()。
公司金融_山东财经大学中国大学mooc课后章节答案期末考试题库2023年1.有一种债券面值2000元,票面利率为6%,每年支付一次利率,5年到期,同等风险投资的必要报酬率为10%,则该债券的价格在()元时才可以投资。
答案:16972.某公司发行面值为100元,利率为10%的债券,因当时的市场利率为12%,折价发行,价格为88.70元,则该债券的期限为()年。
答案:103.同方公司的β为1.55,无风险收益率为10%,市场组合的期望收益率为13%。
目前公司支付的每股股利为2美元,投资者预期未来几年公司的年股利增长率为8%。
该股票期望收益率为()。
答案:14.5%4.同方公司的β为1.55,无风险收益率为10%,市场组合的期望收益率为13%。
目前公司支付的每股股利为2美元,投资者预期未来几年公司的年股利增长率为8%。
该股票每股市价是()元。
答案:335.同方公司的β为1.55,无风险收益率为10%,市场组合的期望收益率为13%。
目前公司支付的每股股利为2美元,投资者预期未来几年公司的年股利增长率为8%。
若β变为0.90,其他保持不变,则期望的收益率和每股市价分别是()。
答案:12.7%,46元6.海鸥股份有限公司普通股每股现行市价为20元,现增发新股80000股,预计筹资费用率为6%。
第一年每股股利发放2元,股利增长率5%。
那么,本次增发普通股的资本成本()。
答案:15%7.某项目初始投资额为10万元,未来10年内每年可产生18000元的净现金流入。
贴现率为15%时的净现值是()元。
答案:-96628.某项目初始投资额为10万元,未来10年内每年可产生18000元的净现金流入。
该项目的内含收益率是()。
答案:12.45%9.SAN公司准备采用股票股利的形式来进行分配,其现有的股票价格为20元,分配方案为10送3转2,那么除权日当天的理论价格是()元。
答案:13.3310.采用投资回收期法进行决策分析时易产生误导,使决策者接受短期利益大而舍弃长期利益大的投资方案,这是因为()。
南昌大学 2010~2011学年第一学期期末考试《公司金融》试卷A答案一、名词解释(每题5分,共20分)1、隧道挖掘:通过地下通道转移资产的行为。
通常指企业的控制者从企业转移资产和利润到自己手中的各种合法或非法的行为,这种行为通常是大股东对中小股东利益的侵犯。
2、Annunity:一定时期内每期相等金额的收付款项。
3、沉没成本:已经发生或承诺而不论投资项目是否被采纳都无法弥补的成本,发生在投资决策之前,不影响投资决策,是无关成本,不应计入投资项目的现金流量中。
4、认购权证:允许持有者在规定时间内以约定价格购买一定数量普通股的选择权。
二、简答题(每题10分,共30分)1、答:(1)合伙制企业指由两个或两个以上的合伙人共同出资组建的企业。
(2分)(2)合伙人的出资形式可以是投入货币、有形资产、无形资产或劳务等多种形式。
在一般合伙企业中,各个合伙人都以个人的全部财产对企业的债务承担无限连带责任,每个合伙人的行为都代表合伙企业而不是个人。
(3分)(3)合伙制企业除有类似与个人独资企业的特征外,还有一个显著的特征,即所有一般合伙人都对企业的债务承担无限连带责任,这一规定使合伙人对风险控制格外关心,对自己的行为非常负责。
因此在一些对信誉要求比较高的行业中常常存在合伙制企业,而且规模可以很大,如一些著名的会计师事务所、律师事务所、保险企业及医生的诊所等常采用这种形式。
(5分)2、答:(1)寻找增长机会,制定长期投资战略;(2.5分)(2)预测投资项目的现金流;(2.5分)(3)分析、评估投资项目;(2.5分)(4)控制投资项目的执行情况。
(2.5分)3、答:(1)售后租回是指卖主(即承租人)将一项自制或外购的资产出售后,又将该项资产从买主(即出租人)租回,习惯称之为“回租”。
承租企业因出售资产而获得了一笔现金,同时因将其租回而保留了资产的使用权。
在售后租回方式下,卖主同时是承租人,买主同时是出租人。
通过售后租加交易,资产的原所有者(即承租人)在保留对资产的占有权、使用权和控制权的前提下,将固定资产转化为货币资本,在出售时可取得全部价款的现金,而租金则是分期支付的,从而获得了所需的资金;而资产的新所有者(即出租人)通过售后租回交易,找了一个风险小、回报有保障的投资机会。
实用文档考试方式:闭卷 本试卷考试分数占学生总评成绩的 70 %复查总分 总复查人一、单项选择题(本大题共20小题,每小题1分,共20分。
在每小题列出的四个备选项中只有一个是符合题目要求的,请将其代码填写在下表内。
错选、多选或未选均不得分。
)1、下列企业组织形式中,股东只承担有限责任的是( )。
A 个体业主制 B 合伙制 C 股份公司制 D 有限合伙制2、根据我国新的《公司法》,我国不允许设立的公司形式有( )。
A 一人有限公司 B 两人共同设立的有限责任公司C 50人共同出资设立的有限责任公司 D 100人共同出资设立的有限责任公司 3、下列属于直接投资的有( )。
A 购买股票 B 购买国债 C 购买机器设备 D 银行存款4、一个公司的金融环境一般分为内部环境和外部环境,公司的外部环境不包括( )。
A 法律环境 B 金融市场环境 C 经济环境 D 公司的治理结构5、按照美国学者Fama 的理论,证券价格中包含了过去价格记录中全部信息的金融市场是( )。
A 无效市场 B 弱式效率市场 C 半强式效率市场 D 强式效率市场6、如果投资A和B两种股票,下列情况下不能降低投资风险的是( )。
A A和B完全正相关 B A和B完全负相关C A和B完全不相关 D A和B的相关系数为-1《公司金融》试卷 第 1 页 ( 共 6 页 )7、在下列短期融资方式中,资金成本最低的是( )。
A.短期银行贷款B.商业信用C.出售应收账款D.贴现应收票据8、假定某企业的权益资金与负债资金的比例为60:40,据此可断定该企业( )。
A.只存在经营风险B.经营风险大于财务风险C.经营风险小于财务风险D.同时存在经营风险和财务风险9、如果某单项资产的系统风险大于整个市场投资组合的风险,则可以判定该项资产的β值( )。
A.等于1B.小于1C.大于1D.等于010、 在下列各项中,计算结果等于股利支付率的是( )。
A.每股收益除以每股股利B.每股股利除以每股收益C.每股股利除以每股市价D.每股收益除以每股市价11、在市场经济环境中,多方面因素的综合作用决定着企业的资本成本的高低,下列关于资本成本的描述正确的是( )。
公司金融期末考试题目### 公司金融期末考试题目#### 一、单项选择题(每题2分,共20分)1. 公司进行资本预算时,通常采用的折现率是:A. 无风险利率B. 风险调整后的加权平均资本成本C. 股票市场平均回报率D. 公司债券利率2. 在资本结构决策中,下列哪项不是影响公司债务水平的因素?A. 税收影响B. 破产成本C. 公司规模D. 行业竞争程度3. 以下哪种融资方式不属于债务融资?A. 发行公司债券B. 发行优先股C. 银行贷款D. 租赁融资4. 根据莫迪利亚尼-米勒定理,在没有税收的情况下,公司的资本结构对企业价值有何影响?A. 有正面影响B. 有负面影响C. 无影响D. 影响不确定5. 以下哪项不是公司进行股利政策决策时需要考虑的因素?A. 公司的盈利能力B. 公司的资本需求C. 股东的税收状况D. 公司的市场份额#### 二、简答题(每题10分,共40分)1. 简述公司进行资本预算时,为何需要使用加权平均资本成本(WACC)作为折现率。
2. 描述公司在进行资本结构决策时,如何权衡债务融资和股权融资的利弊。
3. 什么是代理成本?请举例说明它在公司金融中的具体表现。
4. 股利政策对公司价值有何影响?公司应如何选择股利政策?#### 三、计算题(每题20分,共40分)1. 某公司计划进行一项投资,预计初始投资为500万元,项目寿命为5年,每年产生的现金流入为150万元。
公司的加权平均资本成本为10%。
请计算该项目的净现值(NPV)。
2. 某公司目前有1000万股流通在外,每股价格为20元。
公司计划通过发行新股筹集资金,发行价格为每股18元,计划发行500万股。
请计算:- 发行后公司的总股本- 发行后每股收益(EPS)的变化(假设公司年净利润为4000万元,且保持不变)- 发行后公司的市值#### 四、论述题(20分)请论述在全球化背景下,跨国公司在进行国际资本预算和资本结构决策时,需要考虑哪些特殊因素,并举例说明这些因素如何影响决策。
《公司金融》期末试题一、单项选择题(下列每小题的备选答案中,只有一个符合题意的正确答案。
请将你选定的答案字母填入题后的括号中。
本类题共30个小题,每小题2分)1. 反映债务与债权人之间的关系是()A、企业与政府之间的关系B、企业与债权人之间的财务关系C、企业与债务人之间的财务关系D、企业与职工之间的财务关系2. 根据简化资产负债表模型,公司在金融市场上的价值等于:()A、有形固定资产加上无形固定资产B、销售收入减去销货成本C、现金流入量减去现金流出量D、负债的价值加上权益的价值3. 公司短期资产和负债的管理称为()A、营运资本管理B、代理成本分析C、资本结构管理D、资本预算管理4. 反映股东财富最大化目标实现程度的指标是()A、销售收入B、市盈率C、每股市价D、净资产收益率5. 企业财务管理的目标与企业的社会责任之间的关系是()A、两者相互矛盾B、两者没有联系C、两者既矛盾又统一D、两者完全一致6. 财务管理的目标是使()最大化。
A、公司的净利润B、每股收益C、公司的资源D、现有股票的价值7. 下列陈述正确的是()。
A、合伙制企业和公司制企业都有双重征税的问题B、独资企业和合伙制企业在纳税问题上属于同一类型C、合伙者企业是三种企业组织形式忠最为复杂的一种D、各种企业组织形式都只有有限的寿命期8. 公司制这种企业组织形式最主要的缺点是()A、有限责任B、双重征税C、所有权与经营权相分离D、股份易于转让9. 违约风险的大小与债务人信用等级的高低()A、成反比B、成正比C、无关D、不确定10. 反映企业在一段时期内的经营结果的报表被称为()A、损益表B、资产负债表C、现金流量表D、税务报表11. 将损益表和资产负债表与时间序列某一时点的价值进行比较的报表称为()。
A、标准化报表B、现金流量表C、定基报表D、结构报表12. 杜邦财务分析法的核心指标是()。
A、资产收益率B、EBITC、ROED、负债比率13. 普通年金属于()A、永续年金B、预付年金C、每期期末等额支付的年金D、每期期初等额支付的年金14. 企业发行债券,在名义利率相同的情况下,对其最有利的复利计息期是()A、1年B、半年C、1季D、1月15. 有一项年金,前3年无现金流入,后5年每年初流入500元,年利率为10%,其现值为()元。
第1讲导论:1.单项选择题:公司财务经理的责任是增加()。
A.公司规模B.公司增长速度C.经理人的能力D.股东权益价值【答案】D【解析】公司的财务经理为公司的股东做决策。
财务经理通过增加股票价值的财务决策,最大限度地保护股东的利益。
财务管理的目标是最大化现有股票的每股价值,因此财务经理的责任是增加股东权益价值。
2.简答题:简述代理关系和代理问题。
答案:股东和管理层之间的关系称为代理关系。
当委托方雇用代理方代表其利益时,代理关系就产生了。
在所有这一类关系中,委托方和代理方有可能存在利益上的冲突。
这类冲突称为代理问题。
3.论述题:评价下面这句话:管理者不应该只关注现在的股票价值,因为这么做将会导致过分强调短期利润而牺牲长期利润。
答:这句话是不正确的。
公司理财的目标是股票价值最大化,而目前的股票价值反映了风险、时间以及所有的未来现金流量,包括短期和长期的现金流。
事实上,现在的股票价值不仅考虑了短期利润,同时也考虑了长期利润。
第2讲会计报表与现金流量单项选择题:1.下列财务比率可以反映企业偿债能力的是()A.折旧B.市盈率C.销售利润率D.速动比率(酸性试验比率)答案:D,速动比率可以反映短期偿债能力2.简答题:简述流动性的概念,并说明公司资产的流动性和短期债务清偿能力之间的关系流动性:在不引起价值大幅损失的情况下,资产变现的方便与快捷程度。
公司资产的流动性越强,对短期债务的清偿能力越强。
3.计算题:一家公司的应税所得是200000美元,应纳税额为61250美元,则平均税率为?答案:61250/200000=30.625%。
4.论述题:经营性现金流量为什么说在一个特定期间内经营性现金流量为负不一定不好?答案:对于一家较为成熟的公司而言,负的经营性现金流量可能不是一个好的信号。
但对于一家初创公司而言,这是非常普遍的。
因此在一个特定期间内经营性现金流量为负不一定不好。
第3讲折现现金流股价单项选择题:1、第一次收付发生在第二期或以后各期的年金被称为()。
东北财经大学22春“金融学”《公司金融》期末考试高频考点版(带答案)一.综合考核(共50题)1.采用净现值或内部收益率指标进行互斥项目决策,有时会得出相反的结论,产生这种现象的基本条件有()。
A.项目的投资规模不同B.投资者要求的收益率不同C.项目的投资期限不同D.项目的现金流模式不同E.项目的性质不同参考答案:BDE2.债券持有者可能因债务人破产而不能收回全部本息,也可能因市场利率上升导致债券价格下降而蒙受损失,这体现了债券的()特性。
A.流动性B.盈利性C.风险性D.返还性参考答案:C3.公司是否发放股利取决于()。
A.公司是否有盈利B.公司未来的投资机会C.公司管理层的决策D.投资者的意愿E.政府的干预参考答案:ABC4.对于货币的时间价值概念的理解,下列表述中正确的有()。
C、货币的时间价值是评价投资方案的基本标准D、不同时间的货币收支不宜直接进行比较E、货币时间价值一般用相对数表示参考答案:A,B,C,D,E5.公司仅将其投资需求满足之后剩余的资金用来发放股利的政策称为()。
A.客户效应B.剩余股利政策C.在手之鸟股利政策D.持续增长股利政策参考答案:B6.一般情况下,股票的市场价格会随着市场利率的上升而下降,随着市场利率的下降而上升。
()A.正确B.错误参考答案:A7.其他情况不变,若到期收益率()票面利率,则债券将()。
A.高于、溢价出售B.等于、溢价出售C.高于、平价出售D.高于、折价出售参考答案:D8.公司确定收购战术一般为了达到()目的。
A.获得目标公司的控制权B.将收购溢价降到最低C.减少交易成本D.促进收购后的成功整合参考答案:ABCD9.面值为1000元、在市场上以低于1000元的价格出售的债券称为()A.平价债券B.溢价债券C.贴现债券D.零息债券参考答案:C10.公司制这种企业组织形式最主要的缺点是()。
A.有限责任B.双重征税C.所有权与经营权相分离D.股份易于转让参考答案:B11.下列各项中,属于筹资决策必须考虑的因素有()A.取得资金的渠道B.取得资金的方式C.取得资金的总规模D.取得资金的成本E.取得资金的风险参考答案:ABCDE12.下列说法正确的是()A.普通股的价值取决于股票发行的时机B.普通股的价值取决于发行企业的规模C.普通股的价值取决于股票未来的预期股利D.普通股的价值取决于股票的风险大小13.金融市场的参加者包括()。
公司金融学第一章导论1、公司金融学(corporate finance)考察公司如何有效地利用各种融资渠道,获得最低成本得资金来源,并形成合适得资本结构,建立起公司激励兼容得资本配置机制。
属于微观金融学范畴。
2、公司金融研究内容:资本预算、公司筹资、投资决策、股利分配决策第三章1、财务报表有三个:资产负债表、损益表、现金流量表2、财务报表分析得局限性(1)会计报表得统一资料难以满足各类报表使用者得特殊使用者;(2)在物价变动得情况下,会计报表资料通常与分析师得实际情况不一致;(3)缺乏统一得分析依据;(4)会计报表资料不能全面得反映一些对企业产生重大影响得非货币信息;(5)企业得财务分析方法中提供了诸多得人为修饰便利.3、资产负债表比率、损益表比率、现金流量表比率(详见课本)第四章公司价值评估1、公司价值评估内涵:按照公司价值评估得一般理论,公司价值评估研究就是作为一个经济实体公司得经济价值,它就是公司这一典型整体资产在现时市场条件下得公允市场价值,就是由公司得未来整体获利能力所决定得市场价值。
2、公司价值评估中得方法:现金流量贴现法、经济利润法、相对价值法、期权股价法.在这些方法中,最常见最常用得就是现金流量贴现法。
3、公司得自由现金流量:就是公司经营带来得现金流量满足公司再投资需要后,尚未向股东与债权人支付现金前得剩余现金流量。
第五章最优资本结构1、资金成本:指企业为筹措与使用资本而付出得代价,就是资金使用者向资金所有者与中介人支付得占用费与筹集费用,也称资本成本,包括资金占用费与筹集费用.资金占用费指企业生产经营、投资过程中因使用资本而付出得费用,如股票得利息、银行借款、发行债券得利息等.筹集费用在筹集过程中支付得各项费用,如发行股票、债券支付得印刷费及发行手续费、律师费、资信评估费、公证费、担保费、广告费等,它在发行时一次性支出。
属于固定性费用。
2、经营杠杆系数:也称经营杠杆程度,就是企业息税前利润随着销售额(量)得变化而变化得幅度。
1、公司外部治理结构:外部治理结构是以竞争为主线的外在制度安排,主要研究公平的竞争环境、充分的信息机制、客观的市场评价以及优胜劣汰机制,还包括政府和社区对公司所进行的治理。
2、公司金融活动:企业在生产、经营过程中主动进行的资金筹集与资金运用行为。
3、混合类筹资方式:(自己写)结合权益类筹资方式和负债类筹资方式,包括优先股,可转换公司债券和认股权证等筹资方式。
4、收购:收购是指企业用现金、债券或股票购买另一家企业的部分或全部资产或股权,以获得该企业的控制权。
5、资本分配:资产分配就是指公司在面临资本约束的情况下,在可行的项目中选择既定的资本能够满足的项目,并且所投资的项目的预期收益要满足既定资本收益最大化。
1、上市公司信息披露的意义简述资本结构的传统理论一可缓解上市前信息不对称;二缓解上市后信息不对称;三从有效市场理论来看:能有效的约束证券发行人(上市公司)及有关人员的行为;四‘有利于保护投资者的合法权益;五,有利于上市公司筹集资金,加强管理,树立一个良好的企业形象。
六,有利于证券市场的监管机构和政府有关部门对上市公司的监管;七有利于其他机构,如股票交易场所等自律组织、各类证券中介机构对其监管披露。
从证券市场的角度出发,上市公司信息披露的目标是:一是信息披露应该能够促进资源的最优配置。
二是信息披露有利于投资者形成一个合理的证券投资组合。
2、公司金融原则的特征该原则是财务假设、原理的推论。
该原则必须符合事实,被多数人所接受。
该原则是财务交易和财务决策的基础。
该原则为解决新的问题提供指导。
原则是相对的。
不一定在任何情况下都绝对正确。
3、简述公司金融研究领域公司金融是指企业在生产、经营过程中主动进行资金筹集与资金运用的行为。
所以公司金融主要研究公司的投资和融资管理,包括资金的筹集、投放和分配的管理工作,资金的循环和周转,决定什么样的股利分配。
公司金融的重要内容是资本结构、公司治理和企业价值最大化。
目前对这一领域的研究主要有:1、资本结构相关的研究。
公司金融_四川大学中国大学mooc课后章节答案期末考试题库2023年1.在公司治理中,公司股东和经理人之间的冲突主要表现在哪个方面?参考答案:两者的目标不一致2.某投资方案贴现率为16%时,净现值为6.12,贴现率为18%时,净现值为-3.17,则该方案的内部收益率为()参考答案:17.32%3.一家公司估计其平均风险的项目的WACC为10%,低于平均风险的项目的WACC为8%,高于平均风险的项目的WACC为12%。
假设以下项目互相独立,请判断该公司应该接受哪个项目?()参考答案:项目X风险低于平均值,内部收益率(IRR)为9%4.内部收益率法(IRR)的主要缺点在于()参考答案:用百分比来表示5.在原始投资额不相等的多个互斥方案决策时,不能采用的决策方法为参考答案:内部收益率法6.项目A和项目B要求初始投资25000元,项目A未来4年的现金流为5000元,10000元,7000元,4988元,项目B未来4年的现金流为0,5000元,9730元,28000元,假定基准折现率为10%,以下论述哪个正确?()参考答案:项目B的内部报酬率比项目A高7.下列哪一项不是主计长办公室主要负责的事项?参考答案:财务计划8.内部报酬率IRR和获利能力指数PI可以用来评估互斥项目。
参考答案:错误9.净运营资本常常与短期财务决策的制定联系在一起。
参考答案:正确10.增加现金的活动有()参考答案:增加长期债务_减少固定资产_增加权益_增加流动负债11.公司可以利用许多程序来管理现金的收账和支付,以此来加速现金收账和延缓现金支付。
下列属于加速收账的方法是()参考答案:锁箱的使用_电汇_集中银行12.下列关于净营运资本的说法不正确的是()参考答案:净营运资本越多,长期偿债能力越强13.下列关于净营运资本,计算不正确的有( )。
参考答案:净营运资本=股东权益-非流动负债+非流动资产14.关于现金周期下面说法正确的是参考答案:现金周期=经营周期-应收账款期间15.短期现金流的管理涉及成本最小化,最主要的包括以下哪一项?参考答案:短缺成本16.A公司普通股刚刚支付了每股2元的红利,股票价格当前为100元每股,可持续增长率为6%,则该公司普通股的资本成本为()。
一、单项选择题(每小题1分,共30分)1、下列最不可能作为货币的是()A、燕麦B、冰激凌C、香烟D、松香2、某公司以延期付款方式销售商品,则商场到期偿还欠款时,货币执行()职能。
A、价值尺度B、流通手段C、支付手段D、贮藏手段3、经济发展对金融起( )作用。
A、一定的B、决定性C、不确定D、推动4、高利贷是一种以( ) 为条件的借贷活动。
A、价值转移B、高利借债和偿还C、价值特殊运动D、支付利息5、下列属于长期信用工具的是()A、支票B、本票C、股票D、汇票6、信用工具的持有者收回本金及其预期收益的保障程度是信用工具的()。
A、偿还性B、流动性C、收益性D、安全性7、关于利息的本质,下列哪种说法是正确的()A、利息是因放弃货币的使用权而获得的报酬B、利息是资本所有者不将资本用于消费所获得的报酬C、利息是在信用关系中借款人支付给贷款人的报酬D、利息是放弃货币灵活性和承担风险的报酬8、在下列利率决定理论中,强调投资与储蓄对利率的决定作用的理论是( )。
A、马克思利率论B、流动偏好论C、可贷资金论D、实际利率论9、在多种利率并存的条件下起决定作用的是()。
A、基准利率B、差别利率C、实际利率D、公定利率10、下列()不属于存款型金融机构。
A、商业银行B、储蓄银行C、信用社D、投资基金11、为国家重点建设贷款和办理贴息业务的政策性银行为( )。
A、中国进出口银行B、中国农业发展银行C、国家开发银行D、中国建设银行12、从银行的组织形式上看,我国商业银行属于()。
A、单一银行制B、总分支行制C、持股公司制D、连锁银行制13、超额准备金率的变动主要取决于的()行为。
A、中央银行B、社会公众C、商业银行D、都不是14、存款准备率越高,则货币乘数()A、越大B、越小C、不变D、不一定假设存在许多家商业银行,公众不持有货币,法定存款准备金率为20%,一家商业银行的一笔50万元新存款,请选择15-18题:15、使那一家银行存款负债增加()16、使那一家银行可以发放新贷款()17、最终使全部商业银行发放的新贷款总量为()18、最终使全部商业银行的存款增加()A、250元B、200元C、50元D、40元19、一般来说,中央银行若提高再贴现率,将()A、迫使商业银行降低贷款利率B、迫使商业银行提高贷款利率C、使商业银行没有行动D、使企业得到成本更高的贷款20、下列()最能体现中央银行是“银行的银行”。
金融类期末考试题及答案一、选择题(每题2分,共20分)1. 金融市场的基本功能不包括以下哪一项?A. 资金的筹集B. 资金的分配C. 风险的转移D. 产品的销售2. 下列哪一项不是金融衍生品?A. 股票B. 期货C. 期权D. 掉期3. 以下哪个指标不是衡量通货膨胀的常用指标?A. 消费者价格指数(CPI)B. 生产者价格指数(PPI)C. 国内生产总值(GDP)D. 货币供应量(M2)4. 根据现代投资组合理论,下列哪一项不是分散化投资的主要目的?A. 降低风险B. 提高收益C. 减少非系统性风险D. 管理风险5. 以下哪个选项是债券的典型特征?A. 固定收益B. 高风险C. 无到期日D. 无固定收益二、判断题(每题1分,共10分)6. 股票市场属于金融市场的一级市场。
(错误)7. 利率上升通常会导致债券价格上升。
(错误)8. 信用评级机构的评级越高,表明债务人违约风险越低。
(正确)9. 金融监管机构的主要职能是促进金融市场的稳定和发展。
(正确)10. 期权的卖方拥有在特定时间内以特定价格购买或出售标的资产的权利。
(错误)三、简答题(每题10分,共30分)11. 简述金融市场的三大功能。
12. 解释什么是金融杠杆以及它在金融市场中的作用。
13. 描述货币市场和资本市场的区别。
四、计算题(每题15分,共30分)14. 假设某公司发行了面值为1000元,年利率为5%的债券,该债券在市场利率为4%时的市场价格是多少?15. 某投资者购买了一份看涨期权,期权费为每份50元,执行价格为100元,如果该股票市场价格为120元,计算该投资者的盈利。
五、论述题(每题10分,共10分)16. 论述金融危机对全球经济的影响及其对金融监管政策的启示。
答案一、选择题1. D2. A3. C4. B5. A二、判断题6. 错误7. 错误8. 正确9. 正确10. 错误三、简答题11. 金融市场的三大功能包括:资金的筹集、资金的分配、风险的转移。
判断题(√)1、库存现金、存放中央银行款项、短期贷款都属于商业银行的流动资产。
(×)2、商业银行的会计核算只能以人民币为记账本位币.(×)3、商业银行会计的核算流程与其他行业一样.(× )4、“存放同业"属于表内科目和负债类会计科目。
(√)5、商业银行大量采用客户来行办理业务所提交的原始凭证,这些凭证经审核后代替银行的记账凭证。
(×)6、单位定期存款如遇利率调整,不论调高调低,按调整后的利率计息。
(×)7、单位活期存款的利息计算采取利随本清的办法,而单位定期存款的利息则一般采取按季度计息的办法.(×)8、活期存款计算利息天数时,应遵循“算头又算尾”的方式,即存期从款项存入日起息至支取的当天为止。
(×)9、信用贷款是商业银行仅凭借款人的信用而发放的贷款,是银行的高风险贷款,其风险权重被确认为70%。
( ×)10、抵押、质押贷款的发放金额一般应掌握在抵押、质押品现值的80%—90%。
(×)11、定期计息的贷款,规定每季度末月30日为结息日.(×)12、根据清算资金往来基本原理,同一笔业务的往账与来账必相等,往账与来账的记账方向相同。
(√)13、一般参加同城票据交换的行处,既是“提出行”,又是“提入行”。
(×)14、商业银行向中央银行归还再贷款利息,通过“利息支出"核算.(×)15、银行本票在同城和异地均可使用。
(×)16、“汇出汇款"科目属于资产类会计科目。
(×)17、托收承付结算方式不受金额起点的限制,适用于同城和异地结算。
(×)18、商业承兑汇票、银行承兑汇票两种支付方式下,在承兑到期日银行的会计处理是相同的.(X)19、商业汇票贴现期限应从出票日算至汇票到期日止,利息算至到期日的前一日。
(×)20、客户将其外汇收入按银行挂牌利率结售给商业银行,称为售汇。
金融期末考试试题及答案一、选择题(每题2分,共20分)1. 股票市场通常被认为是:A. 风险较低的投资市场B. 高风险高回报的投资市场C. 零风险的投资市场D. 无回报的投资市场答案:B2. 以下哪项不是金融市场的功能?A. 资金的分配B. 风险管理C. 价格发现D. 商品交易答案:D3. 债券的面值通常指的是:A. 债券的购买价格B. 债券的发行价格C. 债券到期时的偿还金额D. 债券的利息收入答案:C4. 以下哪种投资工具不属于衍生品?A. 股票C. 期权D. 掉期答案:A5. 以下哪个指标用于衡量公司偿债能力?A. 市盈率B. 市净率C. 流动比率D. 资产负债率答案:C6. 以下哪个是衡量通货膨胀的指标?A. GDPB. CPIC. PMID. PPI答案:B7. 利率上升时,债券价格:A. 上升B. 下降C. 不变D. 先上升后下降答案:B8. 以下哪个不是金融市场的参与者?B. 投资者C. 政府D. 零售商答案:D9. 以下哪个是衡量公司盈利能力的指标?A. 资产负债率B. 净资产收益率C. 流动比率D. 速动比率答案:B10. 以下哪个不是金融监管机构的职责?A. 制定金融政策B. 监管金融市场C. 维护市场秩序D. 直接参与市场交易答案:D二、判断题(每题1分,共10分)1. 期权是一种衍生品。
(对)2. 股票的股息是固定的。
(错)3. 利率与债券价格呈正相关。
(错)4. 信用评级机构可以提供关于公司信用状况的信息。
(对)5. 金融衍生品可以用于对冲风险。
(对)6. 银行是金融市场上唯一的中介机构。
(错)7. 通货膨胀率上升意味着货币购买力下降。
(对)8. 市盈率是衡量公司盈利能力的一个指标。
(错,应为市净率)9. 金融监管机构的主要目的是促进金融市场的健康发展。
(对)10. 期货合约是一种远期合约。
(错)三、简答题(每题10分,共20分)1. 简述股票和债券的区别。
答案:股票是公司发行的所有权证明,投资者购买股票后成为公司的股东,享有公司的利润分配权和决策参与权。
金融基础期末考试题及答案一、选择题(每题2分,共20分)1. 货币的基本职能包括以下哪项?A. 价值尺度B. 流通手段C. 贮藏手段D. 所有选项都是答案:D2. 金融市场的分类不包括以下哪项?A. 股票市场B. 债券市场C. 外汇市场D. 零售市场答案:D3. 以下哪个不是金融衍生品?A. 期货B. 期权C. 股票D. 掉期答案:C4. 利率上升时,债券价格会如何变化?A. 上升B. 下降C. 不变D. 先上升后下降答案:B5. 以下哪个是风险管理的基本方法?A. 风险规避B. 风险转移C. 风险分散D. 所有选项都是答案:D6. 以下哪项不是金融监管的目的?A. 保护投资者B. 维护市场秩序C. 促进市场垄断D. 保障金融稳定答案:C7. 股票的面值和市场价格有何关系?A. 面值决定市场价格B. 市场价格决定面值C. 两者没有直接关系D. 两者总是相等答案:C8. 以下哪个是金融创新的驱动因素?A. 技术进步B. 市场需求C. 政策支持D. 所有选项都是答案:D9. 以下哪个不是金融中介机构?A. 商业银行B. 保险公司C. 证券交易所D. 投资银行答案:C10. 以下哪个是金融市场的参与者?A. 个人投资者B. 企业C. 政府D. 所有选项都是答案:D二、简答题(每题10分,共30分)1. 简述股票和债券的区别。
答案:股票是公司发行的所有权证明,投资者购买股票成为公司的股东,享有公司的分红和投票权。
债券则是公司或政府发行的债务证明,投资者购买债券成为债权人,有权获得固定的利息收入和本金偿还。
2. 什么是货币政策?请简述其主要工具。
答案:货币政策是中央银行通过控制货币供应量和利率来影响经济活动的政策。
其主要工具包括:公开市场操作、调整存款准备金率和调整再贴现率。
3. 什么是金融杠杆?它对投资者有何影响?答案:金融杠杆是指投资者使用借款来增加投资规模,以期获得更高的回报。
它能够放大投资收益,但同时也会增加风险,因为亏损时损失也会被放大。