管线球阀介绍
- 格式:ppt
- 大小:18.38 MB
- 文档页数:69
管线球阀的双关双泄放与双隔离泄放一、管线阀门的发展管线阀门自1914年第一条9公里长的输油管线在美国中部建成,从此就拉开了管道工业发展的序幕。
实际上管道工业的迅速发展是二十世纪五十年代的事,根据统计,全世界已建成管线260万公里,其中输油管线80万公里,输气管线140万公里,其他石油化工产品输送管线40万公里。
输油输气管线是一条能源供应线,是一条生命线,已遍布全球,并且每年仍以3万公里的速度递增。
油气工业的发展给管道工业注入了活力,使管道运输成为包括铁路、公路、水运、航空运输在内的五大运输体系之一。
管线阀门的最高压力级达PN42.0Mpa (Class2500),阀门最大通径60英寸(DN1500)。
用管线来输送液体或气体,其成本是铁路运输的1/3,海上运输的2/3,所以近一百年来获得了迅速的发展。
长距离输送管道称之谓长输管线,长输管线上使用的阀门称之谓管线阀门,有球阀、闸阀、止回阀、旋塞阀,是一种满足管道运输的特殊要求,具备特殊功能的专用阀门。
对于球阀则称之谓管线球阀。
自从耳轴式球阀得到广泛应用以来,球阀便拥有了双关双泄放功能。
长期以来,“双关双泄放”一词的意思是指球阀和闸阀的一种基本功能。
历史上,双关双泄放指的是阀门隔离开每个入口的压力,并排空阀座之间空腔的功能。
排空阀座间的空腔后,用户无需将阀门从管道上拆下便可检查出阀座上的所有泄漏源。
进年来,“双关双泄放”一词被用来表达双隔离泄放,这种用法其实并不准确。
双隔离泄放可以对压力源产生双重隔离屏障,并在两道屏障间有一个泄放口。
但是词语的错误使用导致了认识上的混淆。
API 6D/ISO14313中既有“双关双泄放阀门”的定义,也有“双隔离泄放阀门”的定义,这两种阀门有着明显的区别。
终端用户和制造商们在订单上描述阀门的功能时必须非常精准,这样才能使最后的生产体系按照预期的方式运行。
如果按照上面的定义使用这两个术语就可以澄清用户对阀门功能的要求了。
双关双泄放阀门(DBB)适用于大多数的球阀应用领域,而双隔离泄放阀(DIB)在许多领域可能会是更加适合的选择。
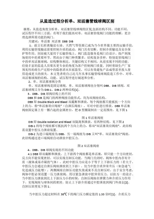
从监造过程分析单、双活塞管线球阀区别摘要:从监造角度分析单、双活塞管线球阀的区别,包括结构不同、功能不同、试压程序不同三方面,有利于我们提高对单、双活塞管线阀门功能的理解,更合理选择所需功能的阀门。
关键词:单活塞双活塞 DBB DIB1、前言长距离输送石油、天然气等资源已成为当今世界最主要的运输手段,利用长输管线输送需要控制介质的流动,阀门具有切断、控制介质输送及安全保护等作用,因而被大量用于长输管线上。
阀门监造服务是阀门自设计、投产到现场使用中的重要环节。
然而由于阀门种类繁多,结构复杂多样,特别是管线阀门中的单双活塞球阀,结构整体相近,关键结构又不相同,从而实现不同的功能。
经验丰富的监造人员要从更专业的角度为客户控制阀门质量,同时帮助生产厂家预见性的将生产过程中的隐患消灭在摇篮里,可以有效避免产品成型甚至投入使用造成更大的损失。
本文笔者将自己近几年从事长输管线球阀监造工作中,对单、双活塞球阀的结构、功能、试压程序进行阐述和分析。
2、单、双活塞球阀分类单、双活塞球阀是固定球阀,单、双活塞球阀也分别叫DBB、DIB球阀,双活塞球阀又分为DIB-1、DIB-2两种结构[1]。
3、DBB、DIB球阀结构上的不同DBB和DIB是阀门的两种阀座功能形式,均为双阀座结构。
DBB即Double Block and Bleed双截断和泄放,每个阀座都只能抵抗一个方向上的力,称“单活塞效应阀座”(自泄压阀座),可对中腔进行排放。
DBB单活塞阀座固定器上有一圈凸起的金属密台,把O型圈限制在一定范围内。
见下图1图1 单活塞阀座DIB即Double Isolation and Bleed 双隔离和泄放,有两种结构。
见下图2DIB-1的每个阀座都可抵抗两个方向上的力,称双“双活塞效应阀座”,此结构需设置中腔压力泄放装置。
DIB-2为进口端阀座为DBB,另一端阀座为DIB又叫“单、双活塞效应”阀座,此结构通过进口端阀座自动泄放中腔压力。
球阀与气动执行机构的认识毛达管线五号阀室位于河岸旁,地势较低。
在严重的洪灾过后,五号阀室的执行机构开始漏气。
基于此,我认真学习五号阀室的基本设备,通过自身学习和从他人的身上吸取球阀、执行机构的相关知识,做出以下总结。
一、球阀介绍球阀-(ball vavle)关闭件是一个球体,球体绕阀体中心线作旋转来达到开启、关闭的一种阀门。
工作原理:球阀它具有旋转90度的动作,旋塞体为球体,有圆形通孔或通道通过其轴线.球阀在管路中主要用来做切断、分配和改变介质的流动方向,它只需要用旋转90度的操作和很小的转动力矩就能关闭严密。
球阀最适宜做开关、切断阀使用,球阀的结构:球阀的基本结构如下图主要特点:球阀的主要特点是本身结构紧凑,密封可靠,结构简单,维修方便,密封面与球面常在闭合状态,不易被介质冲蚀,易于操作和维修,适用于水、溶剂、酸和天然气等一般工作介质,而且还适用于工作条件恶劣的介质,如氧气、过氧化氢、甲烷和乙烯等,在各行业得到广泛的应用。
球阀的分类:1、按结构形式可分为:A 浮动球球阀球阀的球体是浮动的,在介质压力作用下,球体能产生一定的位移并紧压在出口端的密封面上,保证出口端密封。
浮动球球阀的结构简单,密封性好,但球体承受工作介质的载荷全部传给了出口密封圈,因此要考虑密封圈材料能否经受得住球体介质的工作载荷,在受到较高压力冲击时,球体可能会发生偏移。
一般用于中低压球阀。
B 固定球球阀球阀的球体是固定的,受压后不产生移动.固定球球阀都带有浮动阀座,受介质压力后,阀座产生移动,使密封圈紧压在球体上,以保证密封。
通常在与球体的上、下轴上装有轴承,操作扭距小,适用于高压和大口径的阀门.为了减少球阀的操作扭矩和增加密封的可靠程度,近年来又出现了油封球阀,既在密封面间压注特制的润滑油,以形成一层油膜,即增强了密封性,又减少了操作扭矩,更适用高压大口径的球阀。
C 弹性球球阀球阀的球体是弹性的.球体和阀座密封圈都采用金属材料制造,密封比压很大,依靠介质本身的压力已达不到密封的要求,必须施加外力。
冶炼项目高颗粒含量工况
阀门的选择
针对冶炼项目上,介质含颗粒量大,冲刷性强等苛刻的工况特点, 为满足这种工艺管线设备的长期安全稳定运行,管道阀门的选择尤为重要,冶炼项目上阀门一般选择球阀和旋塞阀这两种形式,近几年国内多家冶炼项目工程的阀门使用来看,旋塞阀在使用方面比球阀的寿命要长,从两种阀门的结构形式特点做一个分析。
一、球阀的分析
红色箭头所指部位为球阀阀体内腔
球阀不适合含颗粒及冲刷性强的工况,因球阀在开关截止时,介质易沉积于球阀的内腔内,这样的结构在含颗粒多的工况时,容易造成介质及颗粒的残留,时间一长,球阀内腔颗粒的介质越积越多,直接造成球体与颗粒的介质磨擦,最后使阀门球体卡死,阀门开关以及密封失效.在开关不便的时候,密封阀座被高速的介质冲刷掉,严重的使阀门出口端也被冲刷。
二、旋塞阀的分析
旋塞阀最大的特点是介质不会残留在此阀门内腔, 阀体中腔进、出口金属唇边在旋塞转动时,有刮扫密封衬套(阀座)的作用.
密封衬套(阀座)具体结构详述:
①有效防止阀门启闭和调节时介质冲刷;
②保护密封衬套防止与旋塞同步旋转,导致阀门密封失效;
③防止冷流,无变形;
④有效阻止或减少易燃介质通过阀门,致使火灾进一步扩大;
⑤360°密封凸缘在满足可靠密封的基础上有效减少密封面积,满足
启闭力矩低要求,同时沟槽有效吸收因温度变化,密封衬套体积膨胀部分;
⑥阀门通径采用文丘里结构,防止介质沉积。
总结:针对冶炼项目上,介质含颗粒量大,冲刷性强等苛刻的工况特点,旋塞阀在使用方面比球阀的寿命要长很多。
石油和天然气固定球管线球阀xx年xx月xx日•介绍•球阀的工作原理•球阀的种类•球阀的关键技术参数•球阀的选型与设计•石油和天然气固定球管线球阀的特点•球阀的发展趋势与展望目录01介绍石油和天然气固定球管线球阀是一种阀门,用于控制管道中流体(如石油、天然气或其他腐蚀性化学物质)的流动。
定义石油和天然气固定球管线球阀作为管道系统中的控制元件,对流体的流量、压力和方向进行调节,以保证工艺流程的正常运行。
作用定义和作用球阀的优点球阀的流道畅通,流体阻力小,流通能力大,适用于高粘度、悬浮液和浆料等恶劣介质的输送。
流通能力大启闭时间短密封性能好维护方便球阀的启闭时间短,开启和关闭迅速,能够快速切断或接通管道中的流体,方便操作。
球阀的密封性能较好,能够保证管道中流体的密封性,减少泄漏和污染。
球阀的结构简单,零部件少,维护保养相对方便,能够降低使用成本。
用于石油开采、输送和加工过程中的流体控制,如采油、输油、炼油等工序。
球阀的应用范围石油工业用于天然气开采、输送和加工过程中的流体控制,如采气、输气、燃气等工序。
天然气工业除石油和天然气工业外,球阀还广泛应用于化工、制药、食品和环保等行业中的流体控制。
其他领域02球阀的工作原理关闭位置时,它与阀座紧密配合,阻止流体通过。
当球体在开启位置时,流体可以通过阀座和球体之间的通道流动。
的接触面积较大,因此它可以承受较高的流体压力。
与阀座之间的摩擦力和密封阻力。
特殊工作原理的优点是可以提高阀门的使用性能和适用范围。
但是,特殊工作原理的缺点是增加了阀门的复杂性和成本。
球阀的特殊工作原理包括磁力驱动和电动驱动。
磁力驱动的球阀利用磁力驱动球体转动,适用于一些需要防止爆燃或静电的场合。
电动驱动的球阀则利用电动机驱动球体转动。
这种类型的球阀适用于一些需要远程控制或自动化控制的场合。
球阀工作原理的优点在于其结构简单、紧凑,适用于各种流体,如气体、液体和浆液等。
由于球体与阀座之间的密封性能较好,因此它可以实现流体的零泄漏。
SUNGO V ALVES GROUP CO.,LTD管线阀门PIPELINE V ALVE浮动球阀使用说明书FLOATING BALL VALVE OPERATING INSTRUCTIONS管线浮动球阀使用说明书 Pipeline Floating Ball Valve OperatingInstruction1、用途和性能规范:Purpose and Specification本产品是我公司按API 6D/API 608设计、制造的钢制管线浮动球阀,适用于液体、气体等介质,在管路上作启闭装置,具有密封结构可靠、先进,流阻小,启闭迅速、灵活,使用寿命长,安全可靠,维修方便等优点,可广泛的用于石油、化工、炼制、钢铁、造纸、医药等行业。
This products is our company according to the API 6D/API 608 designs and manufactures of steel pipeline floating ball valve, It is used for liquid,gas etc tubing line open or main advantages include: Reliable sealing structure、Thechnology advanced、Small liquid resistance、Flexible open and close、Long service life、Safe reliabe、Convienient maintance etc. This kind of ball valve is widely utilized in Petroleum、Chemical industry、refinement、Steel and iron、papermaking, medicine etc.产品性能规范表Performance Specification2、采用的主要标准:The main adoption standard设计制造与结构长度按API 6D/API 608的规定;Design conform to API 6D/API 608法兰型式及尺寸按ASME 的规定;Flange conform to ASME结构长度按ASME 的规定;Face to face conform to ASME阀门的温度-压力额定值按ASME 的规定;Temperature-class conform to ASME检验和试验按API 6D的规定;Test conform to API 6D防火标准按API 607/6FA的规定。
阀门基础知识1、阀门概述:阀门是流体管路的控制装置。
其基本功能是接通或切断管路介质的流通,改变介质的流动方向,调节介质的压力和流量,保护管路和设备的正常运行。
随着现代科学技术的发展,阀门在工业、建筑、农业、国防、科研以及人民生活等方面使用日益普遍,现已成为人类活动的各个领域中不可缺少的通用机械产品。
工业用阀门诞生在蒸汽机发明之后,近二三十年来,由于石油、化工、电站、冶金、船舶、核能、宇航等方面的需要,对阀门提出了更高的要求,促使人们研究和生产高参数的阀门,其工作温度从超低温一269℃到高温1200℃,甚至高达3430℃;工作压力从超真空1.33×10-8Pa(1×10-10mmHg)到超高压1460MPa;阀门的通径从lmm 到6000mm,甚至达到9750mm。
阀门的材料从铸铁、碳素钢,发展到钛及钛合金钢等,还有高强耐腐蚀钢、低温钢和耐热钢阀门。
阀门的驱动方式从手动发展到电动、气动、液动直至程控、数控、遥控等。
阀门的加工工艺从普通机床到流水线、自动线。
为便于生产、安装、更换,阀门的品种规格正向标准化、通用化、系列化方向发展。
随着现代工业的不断发展,阀门的需求量不断增长,一个现代化的石油化工装置就需上万只各式各样的阀门,一座现代住宅楼也需上千只阀门。
阀门使用量大,开闭频繁,但往往由于使用维修不当,发生跑、冒、滴、漏现象。
由此引起的火灾、爆炸、中毒、烫伤事故或者造成产品质量低劣、能源浪费、设备腐蚀、物料增耗、环境污染,甚至造成停产等事故,已是屡见不鲜。
事故教育了人们,希望获得高质量阀门,同时也要求提高阀门的使用维修水平,这对从事阀门操作人员、维修人员以及工程技术人员提出了新的、严格的要求:除了要精心设计、合理选用、正确操作阀门外,还要及时维护、修理阀门,使阀门的“跑、冒、滴、漏”现象降低到最低限度。
阀门的基础知识:•阀门是管道中用来控制天然气流量的设备。
•阀门的主体部分是阀门外壳,它使关闭件处于其中。
Ball valves球阀使用说明书Ball Valve Operating Manual浙江石化阀门有限公司Zhejiang Petrochemical Valve Co., Ltd.二O一一年 Year 2011一用途Application球阀是一种管线阀门产品,用于接通或截断管路中的介质。
一般是处于全开或全关状态,在微开状态下可作流量的调节使用。
广泛适用于工况条件下水、气、油品等介质的各种管路中。
Ball valve is pipeline valve, used for connecting or cutting off medium in the pipelines. Normally it is at the state of opening or closing. And it couldfunction as regulating the flow when it is at the state of slightly open. It isused on the pipeline such as water, gas, oil etc.二性能规范 Performance Specification压力等级: Class150; Class300; Class600;Pressure: Class150; Class300; Class600;公称尺寸:NPS 2 ~NPS24;Nominal Size: NPS 2 ~NPS24阀体材料: ASTM A216 WCB; ASTM A351 CF8;Body Material:ASTM A216 WCB;ASTM A351 CF8;产品的设计、制造按API6D的规定;检查试验按API6D的规定;法兰连接尺寸按 ASME 的规定;结构长度按API6D的规定;Designed and manufactured according to API6D; Inspected and tested accordingto API6D;Flange ends according to ASME ; Face to face according to API 6D适用介质:水、蒸汽、油品等。
油气管线固定球球阀四阀座结构设计探讨摘要:本文主要从组成、工作原理以及设计计算阀体强度几个角度入手,分析了油气管线固定球球阀的四阀座结构设计问题,希望可以为相关人员提供一定的参考,推动四阀座结构球阀的产生和应用发展,从而减少油气管线阀门发生泄漏的现象,增强其使用寿命和安全可靠性。
关键词:油气管线;固定球;四阀座结构引言:油气管道系统中的关键设备就是球阀,其起着重要的控制作用,具有方便、结构简单、可靠性强等多种优点,已经得到广泛应用。
但是,以往常见的两阀座结构的球阀在使用过程中容易出现内漏现象,对此可以针对其中的不足将其设计进行优化、调整,探索四阀座结构球阀的设计方法。
1组成现阶段,在油气管线中其固定球球阀的阀座基本都是两个,也就是两阀座结构球阀,在阀座选择上一般是单活塞效应阀座或者是双活塞效应阀座,这种结构很容易受到各种因素的破坏而降低其有效性。
而在四阀座结构球阀的设计上则可以在固定球阀体的左右两边各添加一个阀座,将其和两阀座结构中的阀座进行串联,并保证每个阀座都有相对独立性,都可以为油气管线的密封性提到良好的保障作用[1]。
图1 四阀座结构球阀设计图2工作原理在油气管线固定球球阀四阀座结构的设计中,其工作原理的体现主要分为四个阶段,第一个阶段,即阀门处于关闭状态的初始工作状态,在这种情况下,阀门如果从左端进压的话,产生的压力会推动上游第一级阀座向球体靠近,其中起到封闭作用的阀座也就是图1中A1,其余A2、B1、B2在此阶段中都没有密封作用。
第二个阶段,阀座A1发生泄漏,出现损坏情况,即A1失去密封作用,由于其阀座之间的串联效应,A2阀座会起到密封作用,同样其余的两个阀座在此阶段中没有密封作用。
第三个阶段,即A1、A2都因损坏问题而失去密封作用时,压力会进一步入侵,将B2阀座向球体推进,使其发生双活塞效应,B2阀座开始拥有密封作用,其余阀座在此阶段中没有密封作用。
第四个阶段,当A1、A2、B2都受到损坏丧失密封作用之后,此时球阀中的B1阀座如果是自泄压状态,也就是单活塞效应,那么其就不会起到密封作用,而如果其选择的阀座是双活塞效应,那么也可以依靠B2阀门起到密封作用。
管线球阀介绍,附PPT讲解管线球阀概述⽤管线输送液体或⽓体在近年来获得了迅速的发展。
长输管线(长距离输送管道)上使⽤的阀门被称为管线阀门。
管线阀门(球阀、闸阀、⽌回阀和旋塞阀等)是⼀种满⾜管道运输的特殊要求并具备特殊功能的专⽤阀门。
对于管线球阀其技术标准是美国⽯油协会颁发的 API6D 和国际标准 ISO 14313。
这种球阀全通径、低流阻,作为长输管线⽤阀已得到快速的发展。
管线球阀技术性能长输管线的实际⼯况环境恶劣,其安装从北极圈到⾚道,从⾼⼭到海底,从⾼原到沙漠,其间穿过地震带、沼泽地、冻⼟层、江河、湖泊和⼭坡,有的架设,有的直埋地下,在野外操作,维修困难,要求 30 年使⽤寿命。
长输管线⼀般输送的介质为原油和天然⽓,虽经处理但介质含有硫化物、杂质及异物,且要求零级密封。
因此,对管线球阀提出了严格的技术要求。
(1)强度和韧性阀门除了承受内部介质压⼒之外,尚需承受由于环境温度变化⽽引起的轴向拉⼒和压⼒。
考虑滑坡,地⾯沉降,洪⽔⽽引起的外部载荷,在寒带及冰冻地区尚需考虑材料低温冲击韧性,防⽌低温脆性断裂。
对于全焊接阀体球阀,焊缝及热影响区,需要按照断裂⼒学理论,考虑其断裂韧性。
(2)零级密封阀门要求零级密封,以确保对下游端管线的有效截断。
考虑介质中⾦属颗粒对零级密封的影响,⾦属对⾦属密封作为初级密封,PTFE/橡胶对⾦属作为次级密封,以及⼀旦密封失效时应采取紧急密封措施。
管线球阀设计需考虑失⽕安全。
⼀旦失⽕,阀门的外漏和内漏不能(3)失⽕安全和防静电管线球阀设计需考虑失⽕安全。
超过 API607 规定的泄漏标准。
球体被⾮⾦属材料夹持,可能产⽣静电,必须与阀体导通,在24V DC 下,电阻值 < 10Ω。
功能(Double Brock & Bleed)在阀腔排泄时,上游端阀座和下游端阀座应同时⾃(4)DBB 功能动切断,以确保排放时的安全。
(5)防⽌阀腔压⼒的夹持⽆论阀门处于开启或关闭位置,均应防⽌介质在阀腔中被夹持。
球阀的使用范围球阀是一种常用的流体控制装置,由于其具有结构简单、使用可靠、密封性好等优点,被广泛应用于各个行业的流体管道系统中。
本文将详细介绍球阀的使用范围及其在不同领域中的应用。
1. 管道系统球阀常用于各类管道系统,用于控制管道中的流体。
其主要特点是快速关闭和开启、流体阻力小、操作简单等。
在石化、化工、食品、制药等行业的工艺管线中,球阀广泛应用于流体的截断、调节和分流控制。
同时,球阀还可用于城市供排水、天然气输送以及化工园区等公共设施的管道系统中。
2. 石油与天然气工业在石油与天然气工业中,球阀是最常见的控制阀之一。
其可用于油井采油装置、油气管道输送系统等。
球阀在这些应用中的一个重要特点是能够快速切断流体,以防止泄漏和事故发生。
此外,球阀的耐高温、耐腐蚀等性能也使其成为石油与天然气行业中不可或缺的装置。
3. 能源行业球阀在能源行业中的应用也很广泛。
例如,电力行业中的火力发电厂、核电站,常使用球阀来控制水蒸汽、冷却水等流体的流量和压力。
此外,球阀还可用于液化天然气(LNG)终端站、储罐等场合,起到流体控制和安全保护的作用。
4. 化工行业在化工行业中,球阀被广泛应用于各种工艺设备中。
其可用于控制介质的流量、压力、温度等参数,确保工艺过程的稳定、可靠。
由于球阀密封性好、耐腐蚀、抗高温等特点,使其适合处理各种化学介质,例如酸、碱、有机溶剂等。
化工行业中的球阀应用包括储存罐、反应釜、分离器、蒸馏塔等。
5. 污水处理与环保在污水处理和环保行业中,球阀也具有重要的应用。
污水处理过程中,球阀可以用于控制污水的流量和压力,以及处理过程中的各种介质。
同时,球阀还可用于垃圾焚烧炉、废气处理装置等环保设备中,控制废气、废液的排放和处理。
6. 建筑行业在建筑行业中,球阀用于各类建筑系统的控制和调节,例如供水系统、暖通空调系统等。
球阀可用于控制建筑物内的供水流量和压力,实现供暖、降温和通风等功能。
同时,球阀还用于地下消防系统、灭火器等设备中,确保火灾时的安全和灭火效果。