公司员工工资标准表
- 格式:doc
- 大小:41.50 KB
- 文档页数:2
企业员⼯级别⼯资标准⼀、⼯资适⽤级别5级:基本熟悉胜任该岗位所要求的技能,但处于普通状态(⼀般适⽤于刚转正(岗)⼈员)。
4级:基本掌握了胜任该岗位所要求的技能(要求在本企业⼯作⼀年以上⼈员)。
3级:掌握了胜任该岗位所要求的技能,⽽且有些⽅⾯已经⽐较出⾊(要求是在企业⼯作三年以上的⾻⼲或公司优秀员⼯)。
2级:掌握、胜任该岗位所要求的各⽅⾯的技能,⽽且⾮常优秀(即在本企业⼯作三年以上并成为某⼀领域的专家或权威)。
1级:完全掌握胜任该岗位所要求的各⽅⾯技能,⽽且⾮常优秀,有创造⼒,有重⼤特殊贡献(该级强调的是在企业⼯作三年以上并对企业有重⼤或特殊的贡献)。
⼆、员⼯各等级适⽤⼈员:6等:保卫、搬运⼯、保洁。
5等:业务员、⽂员、办事员、科员、财会⼈员、电⼯、驾驶员、检验员、仓管员。
4等:部门主办、主办会计、技术员(助理⼯程师)、车间主任、部门副经理、及助理经济师、⾼级技⼯、⼤专学历⼈员。
3等:部门经理、⼯程师、经济师、技师、本科学历⼈员2等:副总经理、⾼级⼯程师、⾼级经济师、⾼级技师、硕⼠学历⼈员。
1等:董事长、总经理、正⾼级⼯程师(技术带头⼈)、正⾼级经济师(总经济师)、特级技师、博⼠学历⼈员。
三、⼯资结构:⼯资总额=基础⼯资(略⾼于当地最低⼯资标准)+岗位⼯资(管理补助)+浮动⼯资(绩效⼯资)+⼯龄⼯资(转正后的第⼆年开始计算,每年加50元,500封顶、特聘⼈员除外)四、六等五级制举例:1、试⽤期的基础⼯资80%要⾼于当地最低⼯资标准,如当地最低⼯资标准为1500时,基础⼯资定为2000为宜。
2、电⼯⼊职转正后,⽆学历、⽆技能证,按5等,可以有岗位⼯资,以达到⾏业25%的标准。
取得⼤专证或⾼级技⼯证,可列⼊4等的起始⼯资(与5等的3级相同),取得技师证后,列⼊3等的起始⼯资(与4等的3级相同)。
3、外聘专家实⾏年薪制,暂不按上述标准实⾏。
公司员工薪资等级构成表一、工资适用级别5级:根本熟悉胜任该岗位所要求的技能,但处于普通状态〔一般适用于刚转正〔岗〕人员〕。
4级:根本掌握了胜任该岗位所要求的技能〔要求在本企业工作一年以上人员〕。
3级:掌握了胜任该岗位所要求的技能,而且有些方面已经比较出色(要求是在企业工作三年以上的骨干或公司优秀员工〕。
2级:掌握、胜任该岗位所要求的各方面的技能,而且非常优秀〔即在本企业工作三年以上并成为某一领域的专家或权〕。
1级:完全掌握胜任该岗位所要求的各方面技能,而且非常优秀,有创造力,有重大特殊奉献〔该级强调的是在企业工作三年以上并对企业有重大或特殊的奉献〕。
二、员工各等级适用人员:6等:保卫、搬运工、保洁。
5等:业务员、文员、办事员、科员、财会人员、电工、驾驶员、检验员、仓管员。
4等:部分主办、主办会计、技术员〔助理工程师〕、车间主任、部分副经理、及助理经济师、高级技工、大专学历人员。
3等:部分经理、工程师、经济师、技师、本科学历人员2等:副总经理、高级工程师、高级经济师、高级技师、硕士学历人员。
1等:董事长、总经理、正高级工程师〔技术带头人〕、正高级经济师〔总经济师〕、特级技师、博士学历人员。
3、工资布局:工资总额=根底工资〔略高于当地最低工资尺度〕+岗位工资〔管理补助〕+浮完工资〔绩效工资〕+工龄工资〔转正后的第二年开始计较,每年加50元,500封顶、特聘人员除外〕四、六等五级制举例:1、试用期的根底工资80%要高于当地最低工资标准,如当地最低工资标准为1500时,根底工资定为2000为宜。
2、电工入职转正后,无学历、无技能证,按5等,可以有岗位工资,以到达行业25%的标准。
取得大专证或高级技工证,可列入4等的起始工资〔与5等的3级相同〕,取得技师证后,列入3等的起始工资〔与4等的3级相同〕。
3、外聘专家实行年薪制,暂不按上述标准实行。
第一章总那么第一条:目的为标准公司的员工薪酬评定及其预算、支付等管理工作,建立公司与员工合理分享公司开展带来的利益机制,促进公司实现开展目标。
员工薪酬标准一、薪酬构成1.本薪酬标准适用于公司的全部员工;2.工资:基本工资;3.津贴:岗位津贴+工龄津贴+绩效津贴+特殊人才津贴;4.公司聘用的临时工以及聘用的离退休员工,实行协议工资,不套用本薪酬标准。
二、岗位分类与级别1.公司所有岗位的岗位级别和分类见表1,员工按照以下的岗位级别来套算自己的薪酬:2.员工岗位级别标准的调整和新增岗位以及新增岗位级别的确定,须经过公司决策层会议集体商议决定。
三、基本工资标准1.根据岗位级别,基本工资的标准见表2;2.基本工资的级别与绩效津贴的级别同步,即相应级别的基本工资,对应相应级别的绩效津贴;3.各级员工和管理者在试用期工资标准执行本基本工资标准,转正后标准相同;4.如果员工有请假现象发生,按照日平均基本工资扣除相应的基本工资;5.基本工资的调整,将根据公司的经营状况以及政府有关员工最低工资标准的相关制度进行。
表1:岗位级别排序四、工龄津贴标准1.公司的所有员工,根据岗位级别,同级别的员工享受相同的工龄津贴,工龄津贴的标准见表3:2.内,不享受工龄津贴;工龄津贴的计算,不超过10年;3.工龄工资的计算,以在公司连续工作的时间为准;如果员工中途因个人原因离开公司,后又进入公司,工龄津贴将重新进行计算;4.如果员工的岗位级别上升至新的工龄津贴标准,则计算时,按照新的标准从进入公司的时间进行套算;5.如果员工有请假现象发生,按照日平均工龄津贴扣除相应的金额;息工期间不享受工龄津贴;6.工龄津贴标准的调整,须经过公司决策层会议集体商议决定。
五、岗位津贴标准1.公司的所有员工,根据岗位级别,同级别的员工享受相同的岗位津贴,岗位津贴的标准见表4;2.各级员工和管理者在试用期的岗位津贴标准执行本标准的50%,转正以后享受全部岗位津贴;3.如果员工有请假现象发生,按照日平均岗位津贴扣除相应的金额;息工期间不享受岗位津贴;4.岗位津贴标准的调整,须经过公司决策层会议商议决定;六、绩效津贴标准1.绩效津贴是根据不同的管理级别,根据直接上级主管对下属的月工作评估结果进行发放。
2021年工资标准对照表一、岗位等级工资岗位等级工资是工资结构中的主要组成部分,根据员工所在岗位的等级和职责确定。
一般来说,岗位等级越高,工资标准越高。
具体的岗位等级划分和工资标准根据公司或行业规定而定。
二、工作年限工资工作年限工资是根据员工在公司或组织的工作年限来确定的工资部分。
一般情况下,工作年限越长,工资标准越高。
具体的工作年限划分和工资增长标准根据公司或行业规定而定。
三、学历职称工资学历职称工资是根据员工的学历和职称来确定的工资部分。
一般情况下,学历和职称越高,工资标准越高。
具体的学历和职称要求以及工资标准根据公司或行业规定而定。
四、地区行业工资地区行业工资是根据员工所在地区和所属行业的平均工资水平来确定的工资部分。
具体的地区和行业划分以及工资标准根据公司或行业规定而定。
五、加班工资计算加班工资是指在正常工作时间之外工作的工资补偿。
加班工资的计算方式根据公司或行业规定而定,一般以小时为单位计算加班费。
六、福利待遇类型福利待遇包括各类补贴、奖金、保险、福利等非货币形式的收入。
具体的福利待遇类型和标准根据公司或行业规定而定。
七、社保公积金社保公积金是指企业为员工缴纳的社会保险和住房公积金。
具体的缴纳标准和比例根据公司或行业规定而定。
八、扣税标准规定扣税是指在员工取得收入后需要缴纳的个人所得税。
具体的扣税标准和规定根据国家税收法律法规而定。
九、工资调整制度工资调整制度是指企业或组织根据员工的工作表现、绩效评估和市场变化等因素对员工工资进行调整的制度。
具体的调整方式和标准根据公司或行业规定而定。
十、工资支付方式工资支付方式是指企业或组织以何种方式将工资发放给员工。
一般来说,常见的工资支付方式有银行转账、现金支付等。
具体的支付方式和时间根据公司或行业规定而定。
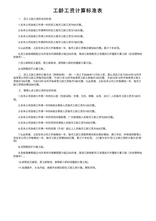
⼯龄⼯资计算标准表⼀.员⼯⼯龄⼯资的设定标准:1.在本公司连续⼯作满⼀年的员⼯每⽉⼯龄⼯资为50元整。
2.在本公司连续⼯作满两年的员⼯每⽉⼯龄⼯资为100元整。
3.在本公司连续⼯作满三年的员⼯每⽉⼯龄⼯资为150元整。
4.在本公司连续⼯作满四年的员⼯每⽉⼯龄⼯资为180元整。
5.以此类推,之后在本公司⼯作每增加⼀年,每⽉⼯龄⼯资相应增加30元整。
累计⼗年封顶。
6.员⼯连续请假超过15天或年内请假累计超过30天者,取消⼯龄按新员⼯待遇执⾏并重新计算⼯龄(总经理特批的除外)。
7.员⼯辞职后⼜复职,原⼯龄取消,按照新⼊职时间重新计算⼯龄。
8.试⽤期间不计算⼯龄。
⼆.员⼯⼯龄⼯资的计算⽅法(举例说明):例:⼀员⼯于2009年11⽉份⼊职,那么该员⼯应于2010年12⽉开始享受公司的⼯龄⼯资每⽉50元整,于2011年12⽉开始享受⼯龄⼯资每⽉100元整,于2012年12⽉开始享受⼯龄⼯资每⽉150元整,于2013年12⽉开始享受⼯龄⼯资每⽉180元整,以此类推,之后在本公司⼯作每增加⼀年,每⽉⼯龄⼯资相应增加30元整。
三.管理⼈员⼯龄⼯资的设定标准:1.在本公司连续⼯作满⼀年的办公室(包括采购、仓管、⽂员、销售、业务、设计)⼈员每⽉⼯龄⼯资为100元钱。
2.在本公司连续⼯作满⼀年的B级主管级⼈员每⽉⼯龄⼯资为100元整。
3.在本公司连续⼯作满⼀年的A级主管级⼈员每⽉⼯龄⼯资为150元整。
4.在本公司连续⼯作满⼀年的项⽬经理助理、⼚长助理级⼈员每⽉⼯龄⼯资为200元整。
5.在本公司连续⼯作满⼀年的项⽬经理级⼈员每⽉⼯龄⼯资为250元整。
6.在本公司连续⼯作满⼀年的经理(不含)级以上⼈员每⽉⼯龄⼯资为300元整。
7.以此类推,之后在本公司⼯作每增加⼀年,每⽉⼯龄⼯资按照相关职位相应增加;满三年后,所有级别管理⼈员在本公司⼯作每增加⼀年,每⽉⼯龄⼯资增加50元整,累计⼗年封顶。
(计算⽅式与“员⼯⼯龄⼯资的计算⽅法”相同)8.试⽤期间不计算⼯龄。
姑苏区三岗十八级工资表【最新版】目录1.姑苏区三岗十八级工资表概述2.工资表的具体内容3.工资表的解读和分析4.结论正文1.姑苏区三岗十八级工资表概述姑苏区三岗十八级工资表是一份详细列出了不同岗位和级别的工资标准的表格。
它涵盖了从基层到高级管理岗的各个职位,为员工提供了清晰的薪资参考。
这种工资表有助于企业激励员工提高工作效率,同时便于管理者对员工进行考核和激励。
2.工资表的具体内容姑苏区三岗十八级工资表具体包括以下内容:- 岗位类别:包括基层、中层和高层管理岗等;- 岗位级别:从一级到十八级,每个级别对应一定的工资区间;- 工资区间:每个岗位级别对应的最低工资和最高工资;- 基本工资:员工在岗位级别内可获得的最低工资;- 绩效工资:根据员工工作表现和绩效考核发放的工资;- 奖金:根据企业盈利情况和员工表现发放的额外奖励。
3.工资表的解读和分析从姑苏区三岗十八级工资表中,我们可以得出以下几点解读和分析:- 工资水平与岗位级别成正比:岗位级别越高,对应的工资区间也越高,说明企业的薪酬体系是按照员工的职务和责任来设计的;- 绩效工资和奖金的发放与员工的工作表现和公司业绩挂钩:员工要想获得更高的收入,需要努力提高自己的工作绩效,同时企业的盈利情况也会影响到员工的收入;- 企业对高级管理岗的投入较大:从工资表中可以看出,高级管理岗的工资区间相对较高,说明企业对高级管理人才的培养和激励十分重视。
4.结论姑苏区三岗十八级工资表是一个详细列出各个岗位和级别工资标准的表格,有助于企业激励员工提高工作效率,同时便于管理者对员工进行考核和激励。
从工资表中可以看出,企业的薪酬体系是按照员工的职务和责任来设计的,同时绩效工资和奖金的发放与员工的工作表现和公司业绩挂钩。
一级调研员工资标准表+--------------------------------------------------------+| 一级调研员工资标准表 |+-------+-------------------------+----------------------+| 级别 | 薪资标准(单位:人民币) | 年终奖金(单位:人民币) |+-------+-------------------------+----------------------+| 一级 | 15,000 | 10,000 |+-------+-------------------------+----------------------+在现代企业中,为了正确评价和激励员工,制定合理的薪资标准表至关重要。
本文将介绍一级调研员工资标准表的制定和相关事项。
一、薪资标准表的背景薪资标准表的制定是公司人力资源管理的重要组成部分。
通过制定薪资标准表,公司可以明确员工的岗位等级和对应的薪资水平,从而公平公正地给予员工相应的报酬,提高员工的工作积极性和满意度。
二、一级调研员工资标准表的制定依据公司一级调研员的薪资标准应基于以下几个方面的考虑:1. 岗位职责和要求:一级调研员是公司重要的研究和调查岗位,要求员工具备扎实的专业知识和一定的工作经验。
2. 员工能力和贡献:基于员工的能力和贡献程度,薪资标准可以进行适当的调整。
员工的绩效评估和工作表现将直接影响到薪资的发放。
3. 市场行情和竞争情况:了解同行业和同岗位的薪资水平,可以确保公司薪资标准的合理性和竞争力。
三、一级调研员工资标准表的制定过程一级调研员工资标准表的制定包括以下几个重要步骤:1. 收集数据:了解市场行情和同行业的薪资水平,通过调研和分析获取相关数据。
2. 制定薪资范围:根据岗位职责和要求,确定一级调研员的工资标准范围,包括基本工资和绩效奖金。
3. 制定年终奖金:年终奖金是对员工全年工作表现的奖励,应根据绩效评估结果进行发放。
2021年全国职工工资一览表在全国范围内,职工的工资构成主要包括基本工资、岗位津贴、绩效工资、奖金福利、社保公积金、津贴补贴、加班费、年终奖、带薪年假以及其他福利等部分。
以下是2021年全国职工工资的各项构成情况:1.基本工资:基本工资是职工工资的基石,是按照国家规定的最低工资标准确定的。
根据不同地区的生活成本和经济发展水平,基本工资标准有所不同。
2021年全国范围内的基本工资平均水平约为XX 元/月。
2.岗位津贴:岗位津贴是根据职工所在岗位的性质、工作环境以及工作量等因素确定的津贴,不同岗位的津贴标准也有所不同。
2021年全国职工的岗位津贴平均水平约为XX元/月。
3.绩效工资:绩效工资是根据职工的工作表现和业绩评估结果确定的工资,是激励职工积极工作的一种手段。
2021年全国职工的绩效工资平均水平约为XX元/月。
4.奖金福利:奖金福利是企业在年度或季度末对职工的额外奖励,一般根据企业的经营情况和职工的工作表现来决定。
2021年全国职工的奖金福利平均水平约为XX元/年。
5.社保公积金:社保公积金是企业为职工缴纳的社会保险和住房公积金,是国家规定的企业必须履行的义务。
2021年全国职工的社保公积金平均缴纳比例约为XX%。
6.津贴补贴:津贴补贴是企业在基本工资之外发放的各种补贴,包括交通补贴、通讯补贴、住房补贴等。
2021年全国职工的津贴补贴平均水平约为XX元/月。
7.加班费:加班费是职工在法定工作时间之外工作所获得的报酬,一般按照国家法律规定的基本工资倍数计算。
2021年全国职工的加班费平均水平约为XX元/小时。
8.年终奖:年终奖是企业在年度末对职工的额外奖励,一般根据企业的经营情况和职工的工作表现来决定。
2021年全国职工的年终奖平均水平约为XX元/年。
9.带薪年假:带薪年假是国家法律规定的企业应当给予职工的带薪休假时间,根据职工的工作年限和职位等级来确定。
2021年全国职工的带薪年假平均水平约为XX天/年。
职务职别试用期转正备注职务职别试用期转正备注副总经理副总3000-45004000+提成厂长副总3000-45004000+提成业务经理经理2500+1000(考核)1500+提成车间主任(衍棉)主管25002500-3000业务内勤(国内)职员2000+500(考核)1500+提成车间主任(针车)主管2500-30002000+提成外贸业务经理经理2500+1000(考核)1500+提成车间主任(包装)主管2000-25002500-2800业务内勤(外贸)职员2000+500(考核)1500+提成车间主任(裁剪)主管25002500-3000网销经理经理2500+1000(考核)1500+提成车间主任(绣花)主管25002500-3000业务内勤(网销)职员2000+500(考核)1500+提成维修部(机修)职员2000-25002500-3000展厅销售职员18001500+提成生产财务职员1800-22002000-2500设计主管主管3000+1000(考核)3000+提成生产统计职员1800-22002000-2500空间设计师职员2500-40003000+提成技工(计时)员工2000-23002200-3000设计师(平面)职员2000-30002500-3500普工(计时)员工18002000-2300仓库主管主管1800-25002200-2800仓库开单员职员1800-23002000-2500仓库勤杂工职员18001800-2200财务职员2000-25002500-3000财务(出纳)职员2000-25002500-3000人事行政经理经理3000-40004000+提成人事行政主管主管2500-3500待定人事行政助理职员18002000-2300驾驶员职员1500+绩效1500+绩效食堂师傅职员2500-30002500-3000食堂帮工职员18002000保安员职员18001900清洁工职员16001800福建xx家纺有限公司工资标准一览表经营部生产部注明:下列人员不得试用或录用(1) 未满16周岁者、已怀孕的妇女、体检不合格者;(2) 患有各种传染病、精神病或身体有缺陷无法胜任工作者;(3) 触犯国家法律有犯罪前科的、被剥夺公民权利者;(4) 在本公司服务被开除、辞退者;(5) 政府规定的其他情形;(6) 无本人真实身份证或户籍证明者。
公司员工工资发放标准
为了规范公司工资发放秩序,依据国家相关法律、法规,结合本公司具体情况,特制订此标准。
一、工资分类
本公司全体员工工资为“基本工资"、“岗位津贴"和“绩效工资"三部分.根据公司效益及员工个人的表现,依据相关规定再给予奖金鼓励.
二、员工具体工资金额:
三、工资核算标准
1、基本工资:依据《公司考勤制度》相关规定核算。
2、岗位津贴:只要员工在岗,均可领到岗位津贴。
3、绩效工资:按时、按质、按量完成本职工作,无违规者,均可实领绩效工资;如有违规,按《公司考勤制度》及《公司员工奖惩制度》核算。
4、奖金:根据公司效益及《公司员工奖惩制度》相关规定核算.
四、新招员工,适用期期间只发给基本工资,待适用期结束,方可按此工资标准核发工资.
五、此标准所设置工资金额,待公司再度发展后,再做相应调整。
随着抖音和今日头条的崛起,字节跳动已经成为了国内一线大厂,是很多程序员的梦想之地。
接下来就让我们来看一下字节跳动2022年员工工资标准表,了解一下字节跳动内部员工的职级薪资待遇吧。
字节跳动的职级一共10级,从1-1到5-2,每一个大职级下分有1~2个小职级,1-1是初级工程师,1-2是研发工程师,2-1和2-1为资深研发,3-1和3-2为team 领导层,4-1和4-2是部门领导层,5-1和5-2是公司领导层。
1-1和1-2主要由刚毕业或工作经验尚浅的员工组成,校招应届生目前一般是1-2级,作为项目组成员;平均月薪24k,年终奖大概为3个月,比其他互联网大公司入门级别的月薪20k左右要高出20%左右。
而2-2可对标阿里P7、腾讯9、10级,将会有股票激励。
关于期权,回购价格为市场价8 折,已归属的期权员工可以带走。
3-1和3-2就是公司的中层了。
接下来我们来看看2022年字节跳动员工工资标准一览表:字节跳动不同序列间月薪差异较大,技术岗整体薪资偏高。
字节跳动的现金薪酬要比其他大厂高出25%-40%。
从表中可知,在字节,1-2级对应中位数薪资大概为31.5w,2-1级中位数薪资大概为42.3w,2-2级中位数薪资大概为57.9w,3-1级中位数薪资大概为101.1w,3-2级中位数薪资大概为134.1w,达到3-1就可以有年薪百万了。
年终奖一般0-6 个月,会在每年3 月发放。
一般中等大多数是15 薪,如果年中绩效超预期,则可以多拿2 个月年终奖。
字节跳动内部的绩效考核一共有八级,从低到高为F、I、M-、M、M+、E、E+、O,并会进行强制分布,对应年终奖和月薪百分比的涨薪。
达到M就有涨薪机会。
每年两次考核,一般在三月和九月。
字节跳动的考核方式参考了谷歌的OKR+360模式,每个人的OKR都可以看到,所有人都可以评价与被评价。
正是因为有着透明公正的沟通和绩效考核机制,才逐渐做大做强。
就360考核内容,普通员工主要分为3块:业绩、字节范、投入度;Ld层级(职级上有管理权限)的员工会分为4块:业绩、字节范、领导力、投入度。
公司员工薪酬及福利相关规定第一章总则第一条为规范员工薪酬管理,根据国家相关的法律、法规,结合公司的实际,特制定本规定。
第二条薪酬制度的制定应坚持按劳分配和效率优先、兼顾公平的原则。
第三条本规定适用于公司本部、各控股公司中所有员工,公司本部劳务派遣人员中的技术人员及各参股公司员工参照本规定执行。
第二章工资标准第四条年收入包括基本工资、效益工资、各类X补贴。
第五条基本工资按下表标准,由所在单位(部门)提出,经办公室审核,报公司领导班子研究批准后执行。
月基本工资标准等级表应届大中专毕业生实行见习期,见习期为一年,见习期人员工资执行一档,其中中专生1350元、大专生1500元、本科生1700元;应届研究生初期工资执行二档,其中硕士生2000元。
第六条效益工资经所在单位(部门)考核后确定。
第三章各类补贴和X贴标准第七条每月发放的午餐补贴、交通补贴以及单位发放的各项福利均按所制度执行,可享受事业编制人员标准。
第八条城镇户口职工享受住房公积金,缴存基数为基本工资额,缴存比例为24%,其中单位12%,个人12%;公司为职工缴纳各项社会保险,个人部分由公司在工XX扣缴。
第九条各工种夏季高温补助和清凉饮料费执行相关规定。
第四章其他第十条具有工程师职称且在本单位工作满五年以上,或具有高级工程师(含)以上职称且在本单位工作三年以上,成绩突出,各方面表现优秀的员工,经所在单位(部门)推荐,办公室审核,领导班子研究批准,其薪酬待遇可纳入省地矿所岗位绩效工资制度范围。
对于已享受此薪酬待遇的,每两年考评一次,对考评不合格的或年度考核基本称职及以下的员工,次年取消其资格。
第十一条员工的工资、津补贴及其他相关费用均由所在单位(部门)列支。
第十二条本规定中的月基本工资标准自2011年1月1日起执行,效益工资标准自2011年度起执行。
遇国家和主管部门对工资标准和各类津补贴有新规定时,本规定将及时进行修订。
第十三条本规定由办公室负责解释。
员工工资标准表(试行)
注释一
1.基础工资:根据职位类别不同,基础工资有所不同
2.岗位工资:根据职务高低、岗位责任繁简轻重、工作条件确定
3.工龄工资:根据在本公司工作的工龄进行确定,增速为:100元/年
4.其他补贴:包括:餐补、话补、交通补贴、晚班补贴、出差补贴
5.绩效工资:根据工作任务、经营指标、员工职责履行状况等事项来考核确定
注释二
①岗位工资与工作量挂钩
②每月完成规定工作任务,才可得到岗位工资
③连续3个月没完成工作任务,将进行调岗/降职
④连续6个月没完成工作任务,将解除劳动关系。