基础知识-人力资源师三级.ppt
- 格式:ppt
- 大小:4.86 MB
- 文档页数:84
基础知识第一节劳动经济学第一单元劳动经济学的研究对象和研究方法劳动经济学是研究市场经济制度中的劳动力市场现象及劳动力市场运行规律的科学。
一、劳动资源的稀缺性资源的有限性称为资源的稀缺性。
其具有如下属性:其一,相对稀缺性;其二,绝对稀缺性;其三,本质表现是消费劳动资源的支付能力、支付手段的稀缺性。
二、效用最大化效用最大化是在个人可支配资源的约束条件下,使个人需要和愿望得到最大限度的满足。
利润最大化不过是效用最大化的变形,它突出了效用的货币收益方面,而忽略掉了非货币收益方面。
三、劳动力市场劳动力市场是生产要素市场的重要组成部分。
在同一市场,则是供给与需求的相互对立和适应。
供给与需求的选择反映为按照一定的价格实现商品的交换。
劳动力市场上劳动力供求的运动,同时决定一个经济社会的就业规摸和获得的工资量。
四、劳动经济学的研究方法(一)实证研究方法1)其重点是研究现象本身“是什么”的问题。
它的特点:其一,实证研究方法的目的在于认识客观事实,研究现象自身的运动规律及内在逻辑;其二,实证研究方法对经济现象研究所得出的结论具有客观性,并可根据经验和事实进行检查。
2)实证研究方法的步骤:运用实证研究方法研究客观现象的过程。
(二)规范研究方法规范研究方法以某种价值判断为基础,说明经济现象及其运行应该是什么的问题。
它的特点:其一,规范研究方法以某种价值判断为基础,解决客观经济现象“应该是什么”的问题,即要说明所要研究的对象本身是好是坏,对社会具有积极意义还是具有消极意义;其二,规范研究方法研究经济现象的目的主要在于为政府制定经济政策服务,实现互惠的交换当然对社会有积极意义,它有利于社会总体福利水平的提高。
第二单元劳动力供给和需求―、劳动力与劳动力供给(一)劳动力和劳动力参与率的概念1)劳动力是指在一定年龄之内,具有劳动能力与就业要求,从事或能够从事某种职业劳动的全部人口,包括就业者和失业者,即社会劳动力。
2)劳动力参与率(简称劳参率)是衡量、测试人口参与社会劳动程度的指标。
2013年人力资源管理师三级考试基础知识讲义3第三章现代企业管理(共56个知识点)第一节企业战略管理1.企业战略:是指企业为了适应未来环境的变化,寻求长期生存和稳定发展而制定的总体性和长远性的谋划与方略。
2.企业战略的实质:实现外部环境、企业实力、战略目标三者之间的动态平衡。
3.企业战略的特征:全局性、系统性、长远性、风险性、抗争性。
4.外部环境调研的方法:(1)获取口头信息(2)获取书面信息(3)专题性调研5.行业成长过剩:当整个行业日趋成熟时,行业成长变慢,导致为生存而产生的激烈竞争,利润下降。
6.政治法律环境:是指影响企业战略决策的首要外部条件。
7.企业资源优势具有相对性和时间性。
8.影响企业经营活动的效率因素:(1)各种投入要素的成本,如原材料、劳动力等生产要素;(2)生产率,即单位要素的产出;(3)工艺设计水平;(4)产能的利用程度。
9.企业的总体战略:进入战略、发展战略、稳定战略、撤退战略。
10.企业撤退战略的方式:(1)特许经营(2)分包(3)卖断(4)管理层与杠杆收购(5)拆产为股/分拆(6)资产互换与战略贸易11.差异化战略的制定原则:(1)效益原则(2)适当原则(3)有效原则12.重点战略:是指选择行业内一部分或某一些细分市场作为其目标市场和竞争的领域,以充分满足这一领域的市场需求的战略。
13.成熟行业的特点:(1)销售增长缓慢,市场占有率竞争加剧。
(2)成本和服务成为竞争的中心内容。
(3)行业利润水平下降。
(4)行业生产能力增长缓慢。
14.衰退行业的战略制定:(1)领导地位战略(2)合适定位战略(3)收获战略(4)迅速退出战略15.企业经营战略的实施是战略管理工作的主体。
16.战略评价标准:是指预定的战略目标或标准,是战略控制的依据。
第二节企业计划与决策1.决策科学化包括:(1)合理的决策标准(2)有效的信息系统(3)系统的决策观念(4)科学的决策程序(5)决策方法科学化2.安全余额越大,销售额紧缩的余地越大,经营越安全。
三级人力资源师理论知识三级基础知识教材第五章:人力资源开发与管理含解析一、单项选择题1.人的积极性、创造性的发挥,人的全面发展,受到()的重要影响与制约。
A.保障制度B.环境优化C.环境D.人际关系2.基于“经济人”假说的管理是运用()来调动人的积极性。
A.物质刺激B.满足社会需要C.内部激励D.搞好人际关系3.人本管理认为,企业为人的需要而存在,其中“人的需要”不包括()。
A.社会的人的需要B.企业管理者的需要C.企业投资者的需要D.企业全体员工的需要4.人力资本投资收益率的变化规律不包括()。
A.人力资本投资收益的变动规律B.投资和收益之间的替代和互补关系C.人力资本投资的社会收益变化规律D.人力资本投资的内生收益率递减规律5.人力资本是经济资本中的核心资本,其原因在于人力资本的()。
A.时效性B.创造性C.收益性D.积累性6.人力资本投资收益率递减的原因不包括( )A.受教育年限延长B.边际教育成本快速增长C.技能与知识边际增长率上升D.人力资本投资与人的预期收益时间相关7.()不属于人性的内容。
A.自然属性B.生物属性C.心理属性D.社会属性8.人的积极性、创造性的发挥,人的全面发展受到()的重要影响与制约。
A.保障制度B.环境优化C.环境D.人际关系9.人力资本是经济资本中的核心资本,其原因在于人力资本的()。
A.时效性B.创造性C.收益性D.累积性10.典型的人力资本类型不包括()。
A.一般型B.专业型C.创新型D.综合型11.人力资源的( )是企业竞争优势的根本。
A.技能开发B.创新能力C.培训开发D.管理能力12.人力资源教育开发的重点是()。
A.职业教育B.专业培训C.技术教育D.技能培训13.人力资源的()能力是企业竞争优势的根本。
A.技术B.创新C.智力D.管理14.职业教育不包括()。
A.就业前的职业教育B.农村职业技术教育C.就业后的职业教育D.特殊职业技术教育15.组织开发的基本出发点是改善整个组织的()。
2013年人力资源管理师三级考试基础知识讲义4第五章人力资源开发与管理(共38个知识点)第一节人力资源的基本理论1.人性内容:(1)自然属性(2)心理属性2.自然属性:人所具有的自然属性又称为生物属性。
3.人性特征:(1)人性具有能动性(2)人性具有社会性(3)人性具有整体性(4)人性具有两面性(5)人性具有可变性(6)人性具有个体差异性4.“经济人”又称为“唯利人”、“实利人”,代表人物:泰罗。
5.美国哈佛大学教授埃尔顿·梅奥是“社会人”假设说的代表人物。
人本管理的原则(1)人的管理第一(2)满足人的需要,实施激励(3)优化教育培训,完善人、开发人、发展人(4)以人为本、以人为中心构建企业的组织形态和机构(5)和谐的人际关系(6)员工个人与组织共同发展6.人本管理的机制:(1)动力机制(2)约束机制(3)压力机制(4)保障机制(5)环境优化机制(6)选择机制7.人力资本的含义:所谓人力资本,是指通过费用支出(投资)于人力资源,而形成和凝结于人力资源体中,并能带来价值增值的智力、知识、技能及体能的总和。
人力资本概念包括四个方面的含义:第一,人力资本是活的资本,它凝结于劳动者体内。
第二,人力资本直接由投资费用转化而来。
第三,人力资本独特的本质功能是,与物质资源要素相结合,转移价值、创造价值并产生新的价值增值。
第四,人力资本内含一定的经济关系。
人力资本的特征:(1)人力资本存在于人体之中,它与人体不可分离。
(2)人力资本以一种无形的形式存在,必须通过生产劳动方能体现出来。
(3)人力资本具有时效性。
(4)人力资本具有收益性,其对经济增长的作用大于物质资本。
(5)人力资本具有无限的潜在创造性。
(6)人力资本具有累积性。
(7)人力资本具有个体差异性。
8.所谓人力资本投资,是指投资者通过对人进行一定的资本投入(货币资本或实物),增加或提高人的智能和体能,这种劳动能力的提高最终反映在劳动产出增加上的一种投资行为。
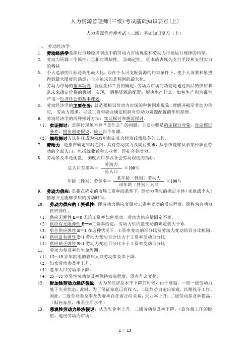
人力资源管理师考试(三级)基础知识复习(上)一, 劳动经济学1.劳动经济学是探讨市场经济制度中的劳动力市场现象和劳动力市场运行规律的科学。
2.劳动力资源三个属性:①相对稀缺性, ②确定性, ③本质表现为支付手段和支付实力的稀缺3.个人追求的目标是效用最大化,即在个人可支配资源的约束条件下,使个人须要和愿望得到最大限度的满足;企业追求的是利润的最大化。
4.劳动力市场的基本功能:就业量和工资的确定。
劳动力市场的功能是通过商品的供应和需求来确定价格的机制,实现, 调整资源的配置;解决生产什么,如何生产和为谁生产这一经济社会的基本课题。
5.劳动经济学的主要任务:就是要相识劳动力市场的种种困难现象,理解并揭示劳动力供应, 劳动力需求,以及工资和就业确定机制对劳动力资源配置的作用原理。
6.劳动经济学的两种探讨方法:实证探讨和规范探讨。
(1)实证探讨:是探讨现象本身“是什么”的问题。
主要步骤是确定探讨对象,设定假定条件,提出理论假说,验证四个步骤。
(2)规范探讨方法往往成为为政府制定社会经济政策服务的工具。
7.劳动力:是指在确定年龄之内,具有劳动实力及就业要求,从事或能够从事某种职业劳动的全部人口,包括就业者和失业者,即社会劳动力。
8.劳动参及率是衡量, 测度人口参及社会劳动程度的指标。
总人口劳参率=劳动力×100%总人口年龄(性别)劳参率=某年龄(性别)劳动力×100%该年龄(性别)人口9.劳动力供应:是指在确定的市场工资率的条件下,劳动力供应的确定主体(家庭或个人)情愿并且能够供应的劳动时间。
10.劳动力供应的工资弹性:即劳动力供应变量对工资率变动的反应程度,简称为劳动力供应弹性。
(1)供应无弹性E=0无论工资率如何变动,劳动力供应量固定不变。
(2)供应有无限弹性E→∞工资率给定,劳动力供应量变动的确定值大于0。
(3)单位供应弹性E=1在这种状况下,工资率变动的百分比及劳动力变动的百分比相同。
2013年人力资源管理师三级考试基础知识讲义2第二章劳动法(共59个知识点)第一节劳动法的体系1.劳动法的概念:狭义的和广义的。
狭义的劳动法仅指劳动法律部门的核心法律,即《中华人民共和国劳动法》。
广义的劳动法是指调整劳动关系以及与劳动关系密切联系的其他一些社会关系的法律规范的总和。
2.劳动法基本原则的含义:是指调整劳动关系以及与劳动关系密切联系的其他一些社会关系时必须遵循的基本准则。
3.劳动法基本原则的特点:(1)是劳动法律部门中具有指导性、纲领性的法律规范。
(2)它反映了所调整的劳动关系的特殊性。
(3)它有高度的稳定性。
(4)具有高度的权威性。
4.劳动法基本原则的作用:(1)指导劳动法的制定、修改和废止,保证各项劳动法律制度的统一、协调。
(2)指导劳动法的实施,正确适用法律,防止出现偏差。
(3)劳动法的基本原则有助于劳动法的理解、解释。
5.劳动法基本原则的内容:(1)保障劳动者劳动权的原则(2)劳动关系民主化原则(3)物质帮助权原则6.劳动法的首要原则是:保障劳动者的劳动权。
7.劳动权包括:平等的劳动就业权、自由择业权、劳动报酬权、休息休假权、劳动保护权、职业培训权等。
8.劳动权的核心是:平等的就业权和自由择业权。
9.劳动权保障具体的体现为:基本保护、全面保护和优先保护等。
10.全面保护:是对劳动者权益和权能的保护。
11.优先保护:是指劳动法对劳动关系当事人的利益都给予合法保护的同时,优先保护在劳动关系中事实上处于相对弱势地位的劳动者。
例如安全与生产发生冲突时,应当坚持安全重于生产的原则,即使生产受到影响也要坚持安全第一的原则等。
12.劳动关系民主化原则的内容:(1)劳动者有依据法律的规定享有参加和组织工会的权利。
(2)平等协商的权利。
(3)集体协商权和共同决定权。
(4)政府制定或调整重大劳动关系标准应当贯彻“三方原则”,即政府、工会和企业家协会。
(5)听取工会意见。
(6)劳动争议仲裁委员会的组成应当贯彻“三方原则”。
第一章劳动经济学第一节劳动经济学的研究对象和方法劳动经济学是研究市场经济制度中的劳动力市场现象及劳动力市运行规律的科学。
一、劳动资源的稀缺性资源的有限性称为资源的稀缺性即相对于人类社会的无限需要而言,客观上存在着制约满足人类需要的力量。
劳动力资源三个属性:相对稀缺性、绝对性、本质表现为支付手段和支付能力的稀缺现代劳动经济学产生于劳动资源的稀缺性与成本的存在,其研究对象正是这种客观存在所决定的。
二、效用最大化个人追求的目标是效用最大化,即在个人可支配资源的约束条件下,使个人需要和愿望得到最大限度的满足。
企业追求的是利润的最大化。
三、劳动力市场劳动力市场是生产要素市场的重要组成部分。
就业量和工资的决定是劳动力市场的基本功能。
劳动力市场的功能是通过商品的供给和需求来决定价格的机制,实现、调节资源的配置;解决生产什么,如何生产和为谁生产这一经济社会的基本课题。
劳动经济学的主要任务:要认识劳动力市场的种种复杂现象,理解并揭示劳动力供给、劳动力需求,以及工资和就业决定机制对劳动力资源配置的作用原理。
四、劳动经济学的研究方法劳动经济学的研究方法有两种,主要是实证研究方法和规范研究方法。
㈠实证研究方法重点:研究现象本身“是什么”的问题。
实证研究方法试图超越或排斥价值判断,只提示经济现实内在的构成因素及因素间普遍联系,归纳概括现象的本质及其运行规律。
特点:①实证研究方法的目的在于认识客观事实,研究现象自身的运动规律及内在逻辑②实证研究方法对经济现象研究所得的结论具有客观性,并可根据经验和事实进行检验。
主要步骤:确定研究对象,设定假定条件,提出理论假说,验证四个步骤。
㈡规范研究方法规范研究方法特点:①规范研究方法以某种价值判断为基础,说明经济现象及其运行应该是什么的问题②规范研究方法往往成为为政府制定社会经济政策服务的工具。
互惠交换障碍:①信息障碍②体制障碍③市场缺陷实践表明:规范研究方法脱离不开实证研究方法对经济现象的客观分析,实证研究方法也离不开价值判断的指导。