助焊剂说明
- 格式:doc
- 大小:24.00 KB
- 文档页数:2
安全技术说明书(Safety Data Sheet)是用于描述产品安全性和使用方法的文件。
由于您要求提供1500字的说明,以下是我对助焊剂安全技术说明书的详细描述:产品名称:XXX助焊剂产品型号:XXX生产商:XXX公司安全警告:本产品含有化学物质,请在操作时佩戴手套和护目镜,避免皮肤和眼睛接触。
如果不慎吞食,请立即就医。
产品成分:XXX、XXX、XXX等。
用途:本产品用于电子焊接,有助于去除氧化物,增强焊接效果。
危害识别:1. 可能的危害:本产品对皮肤和眼睛有轻微刺激性。
误食或吞食可能导致消化道刺激。
长期吸入可能导致肺部刺激。
2. 潜在的危害:本产品可能含有有害物质,长期接触可能导致慢性健康问题。
此外,未经授权的处理和处置可能导致其他危害。
风险评价:根据测试和已知信息,此产品的危害程度被评价为中等。
适当的处理和使用可以避免大多数风险。
安全措施:1. 操作注意事项:请佩戴手套和护目镜,避免皮肤和眼睛接触。
操作时请保持通风。
2. 不要误食:请确保产品远离儿童和宠物。
如果不慎吞食,请立即就医。
3. 储存和处理注意事项:请存放在儿童接触不到的地方。
处理时请佩戴个人防护装备。
4. 泄漏处理:如果发生泄漏,请用合适的吸收材料收集和处理,然后按照当地法规进行处置。
5. 紧急情况:如果发生意外伤害,请立即就医。
同时联系我们的客户服务中心以获取进一步的指导。
应急措施:没有已知的应急措施。
如有任何疑问或危险发生,请及时联系我们的客户服务中心。
个人防护:戴眼镜、橡胶手套、连体防护服以防止皮肤接触及眼睛受伤。
在使用前应进行危害识别和个人防护用品(PPE)测试以确保适当保护。
设备清洗与废弃处置规定在设备和清洁操作中,设备用溶剂必须安全存储或处理。
应避免可能产生有害物质蒸气的通风不良区域处置溶剂。
废物处置前需经过测试和处理以确保安全。
如果废物未妥善处理,可能存在火灾和健康危害的风险。
在使用和维护设备时也应注意正确的个人防护措施。
内,温度每升一度,助焊剂比重下降0.001。
实际操作时可按作业现场温度适当增减,确保作业条件一致。
初试用时可先从较高比重开始逐步调低比重直到理想焊点达到为止。
3.日常作业中应每工作二小时,慎重检测其比重。
有超过设定标准时应马上添加稀释剂恢复原设定之比重标准,反之,有低于设定标准时马上添加原液恢复设定之比重标准,并作记录备查。
4.不适合采用基板预先喷涂作业。
5.可适合焊锡高速或低速作业,必须先检测锡液与基板条件再决定作业速度,建议过锡时间最好维持
3-6秒方能将焊锡条件发挥至最佳速度。
6.PCB 过锡时,焊锡面的预热温度达到80-120℃,方能将助焊剂的去氧能力表现出来。
7.波峰焊温度曲线图。
8.不可用于长脚二次焊锡作业,以免因二次高温而伤害基板与零件并造成焊点氧化。
9.采用发泡方式请定时检修空压机之气压,最好能备置二道以上之滤水机,以防水气进入助焊剂内时
影响助焊剂之结构及性能。
10. 焊锡完毕后,请保持干净,勿用手污染,最好立即进入水清洗制程以防基板再度氧化。
一般情况下
存放时间不要超过一小时。
11. 清洗过程中发生泡沫现象只是界面活性剂的原因,故发生泡沫实属正常化学清洗反应。
12. 建议使用任何助焊剂均须养成良好的保养习惯,开机后请将助焊剂泄至于干净容器内或将发泡槽封
盖以免受水气的污染。
并规定助焊剂应于使用48个工作小时后立即更换新液,以防止污染,老化衰
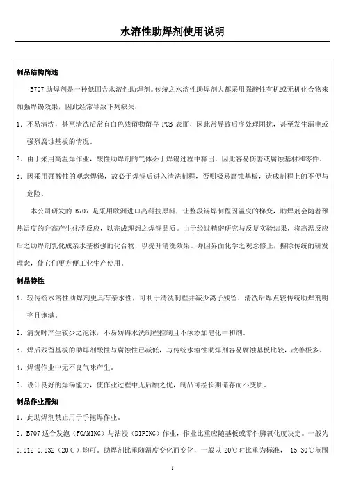
50100150200250
300T e m p e r a t u r e (℃)Time (sec)
水溶性助焊剂温度比重曲线图。
要说明: 助焊剂是一种低固态含量,无卤素活性的免洗助焊剂,这种独特的组合活性系统对焊锡表面具有极好的润湿性,均匀可靠的去除影响焊锡的氧化层及不良物质,以利于形成界面合金,光亮饱满的焊点。
环保型无色免洗助焊剂由于低固态含量,焊后板面及焊点面残留物极少,均匀光亮,且具有极高的表面绝缘阻抗,极易通过ICT测试。
应用:环保型无色免洗助焊剂6600适用于发泡,喷雾、涂敷方式;当使用波峰焊设备时,建议PCB板置予热温度为90℃-110℃,以利助焊剂发挥最佳效果。
助焊剂发泡作业时,建议使用微孔发泡管,以保证发泡效果,使用中严格控制比重,适当添加稀释剂,使其在标准比重范围内使用(0.800±0.005)。
波峰焊锡波需平整,尽可能减少PCB板的变形,使各锡点过锡时间基本保持一致,以取得更均匀的表面效果。
喷雾作业时注意喷嘴的调整,勿必让助焊剂均匀分布在PCB板面。
应用去油、去水并经冷却处理的压缩空气来发泡,压缩空气压力需维持稳定,以免发泡高度不稳定,助焊剂正常使用寿命约为48个工作小时,当发现助焊剂变混或液体中有悬浮物时,应及时清除槽内助焊剂,清洗发泡槽,更换助焊剂。
焊剂又称为钎剂,在整个钎焊过程中焊剂起着至关重要的作用。
焊剂一般由具有还原性的块状、粉状或糊状物质当任。
焊剂的熔点比焊料低,其比重、粘度、表面张力都比焊料小。
因此,在焊接时,焊剂必定会先于焊料熔化,很快地流浸、覆盖于焊料及被焊金属的表面,起到隔绝空气防止金属表面氧化的作用,起到降低焊料本身和被焊金属的表面张力,增加焊料润湿能力的作用。
并且能在焊接的高温下与焊锡及被焊金属表面的氧化膜反应,使之熔解、还原出纯净的金属表面来,这时液态焊料的表面才得以体现它的表面张力和浸润性,金属间的扩散才得以进行。
(1)表面张力和润湿力在焊接过程中,焊料首先要变成液体,焊料作为液体存在的整个阶段中,表面张力和润湿力都始终左右着它的行为。
表面张力使液体表面犹如张紧的弹性薄膜那样具有收缩的趋势。
607水溶性助焊剂
一、总论:
本剂607是一种水溶性助焊剂。
焊接活性强,适用于网络变压器的焊接。
由于焊接之后的残留物属弱酸性,故焊后需尽快进行清洗作业,否则会产生腐蚀现象。
二、应用:
本剂可应用于浸泡式、波峰焊式焊接。
如用于发泡式焊接,为使发泡效果致于最理想的状况,本剂应维持在高于发泡石二分之一至一英寸之间。
PCB板未进入锡炉之前,为了确保达到最佳活化程度,预热温度应设定于90-100℃之间。
三、残留物:
本助焊剂焊接残留物属于酸性成分,板面可直接用水溶解清洗。
洗液在经过酸碱平衡处理后方可排放入下水道(或者收集回收处理)。
当然,排放之前,最好询问有关当局,对于已溶解在废水之中的铅,是否有附加的要求或规范。
四、包装方式:
每20升,或者200升塑胶桶装皆可,或依客户特殊指定之。
五、特性(607):
六、稀释剂202#:
适量添加本稀释剂于607之中,借其监控比重的特性,可使得固态含量达到均衡的状态,而为了比重应被控制在正常标准的0.925±0.005误差值之内(即0.920至0.930)。
七、注意事项:
使用时请小心注意,例如:保持工作场所通风良好,避免皮肤长时间接触本剂。
最好穿上防护工作服,戴口罩、护目镜等。
本剂易燃,须远离火源。
勿置于儿童伸手可及之处。
若误入眼睛,请立即用大量净水冲洗,并尽速就医。
助焊剂MSDS第一部分:化学品名称化学品中文名称:助焊剂化学品英文名称:argon中文名称2:英文名称2:技术说明书编码:104 CAS No.:7440-37-1分子式:Ar 分子量:39.95第二部分:成分/组成信息有害物成分:氩含量:≥99.99% CAS No.:7440-37-1第三部分:危险性概述危险性类别:侵入途径:健康危害:常气压下无毒。
高浓度时,使氧分压降低而发生窒息。
氩浓度达50%以上,引起严重症状;75%以上时,可在数分钟内死亡。
当空气中氩浓度增高时,先出现呼吸加速,注意力不集中,共济失调。
继之,疲倦乏力、烦躁不安、恶心、呕吐、昏迷、抽搐,以至死亡。
液态氩可致皮肤冻伤;眼部接触可引起炎症。
环境危害:燃爆危险:本品不燃,具窒息性。
第四部分:急救措施皮肤接触:若有冻伤,就医治疗。
眼睛接触:提起眼睑,用流动清水或生理盐水冲洗。
就医。
吸入:迅速脱离现场至空气新鲜处。
保持呼吸道通畅。
如呼吸困难,给输氧。
如呼吸停止,立即进行人工呼吸。
就医。
食入:第五部分:消防措施危险特性:若遇高热,容器内压增大,有开裂和爆炸的危险。
有害燃烧产物:灭火方法:本品不燃。
切断气源。
喷水冷却容器,可能的话将容器从火场移至空旷处。
第六部分:泄漏应急处理应急处理:迅速撤离泄漏污染区人员至上风处,并进行隔离,严格限制出入。
建议应急处理人员戴自给正压式呼吸器,穿一般作业工作服。
尽可能切断泄漏源。
合理通风,加速扩散。
如有可能,即时使用。
漏气容器要妥善处理,修复、检验后再用。
第七部分:操作处置与储存操作注意事项:密闭操作。
密闭操作,提供良好的自然通风条件。
操作人员必须经过专门培训,严格遵守操作规程。
防止气体泄漏到工作场所空气中。
远离易燃、可燃物。
搬运时轻装轻卸,防止钢瓶及附件破损。
配备泄漏应急处理设备。
储存注意事项:储存于阴凉、通风的库房。
远离火种、热源。
库温不宜超过30℃。
应与易(可)燃物分开存放,切忌混储。
储区应备有泄漏应急处理设备。
化学产品安全技术说明书一、化学产品和企业标识化学产品名称:助焊剂、稀释剂。
二、主要组成及性状主要成分:松香、16酸≤10%;异丙醇、含量≥90%;用做溶剂。
三、危险性概述危险性综述:异丙醇为易燃透明液体,如有泄漏容易引起燃烧。
四、急救措施眼晴接触:提起眼睑,用流动清水冲洗,严重时须就医治疗。
皮肤接触:用肥皂和清水彻底冲洗皮肤。
吸入:使吸入蒸气人员迅速脱离现场至空气新鲜处,保持吁吸道通畅。
食入:误食须漱口,饮水,严重时须就医治疗。
五、燃爆性与消防措施燃烧性:易燃。
闪点:11.7℃自燃温度:460℃爆炸极限:7.99~2.02%(体积)灭火剂:泡沫、干粉、二氧化碳灭火器和砂土。
灭火要领:用上述灭火器直接喷射或用砂土压盖。
六、泄漏应急处理工作人员迅速撤离污染区至安全区,并进行隔离,严格限制出入,切断所有火源,应急人员戴好自给式呼吸器,穿上消防防护服,切断泄漏源,防止进入下水道等限制性空间。
七、搬运与储存注意轻装轻卸,避免日光暴晒,严禁接触火源,高温季节早晚运输。
贮存于阴凉通风的库房内,与氧化剂隔离,远离热源火源,防止阳光直射,保持容器密封,库房内照明通风等采取防爆型。
灌装时应注意流速不超过3m/S。
八、防护措施操作过程封闭、全面通风。
呼吸系统防护:一般不需特殊防护、高浓度时戴滤式防毒面具。
眼部防护:一般不需特殊防护、高浓度时戴安全防护眼镜。
手部防护:戴乳胶手套。
其他:工作现场严禁吸烟、保持良好的卫生习惯。
九、物理化学性质溶点:-88.5℃沸点:82.5+1℃密度:0.784~0.786 蒸气压:4.23Kpa燃烧热:1焦/摩耳水中溶解度:以任意比例与水互溶。
十、稳定性和反应活性稳定性:稳定。
应避免接触的条件:高温明火。
禁配物:氧化剂。
十一、毒理学资料急性毒性:(LD50:小鼠静脉注射16.6g/kg)(LC50:大鼠吸入29.4g/kg×8h)刺激性:眼、鼻、喉有刺激症状。
致敏性:皮肤长期接触可使皮肤发干与皮裂。
无卤免洗助焊剂产品技术说明书
第一部分: 产品简介&性能
无卤(Br & Cl free),是一种由高活性的精制松香配合而成的助焊剂,可适用于多种操作环境及操作工艺。
焊接时助焊剂产生烟雾极低,不污染工作环境。
优秀的焊接性能,低缺陷率。
用于线圈焊接。
使用方法:沾浸。
产品保质期限:6个月。
第二部分: 产品规格
项目 规格 测试标准/方法
助焊剂分类 ORM0 J-STD-004
物理状态(20℃) 液体 目测
颜色 无色至淡黄色 目测
比重(20℃) 0.828±0.01WI-03
酸价(mgKOH/g) 53.8±10.0J-STD-004
固态含量(w/w%) 7.25±1.00WI-03
卤素含量 (ppm) Cl<900ppm;Br<900ppm;
Cl+Br<1500ppm
EN14582
表面绝缘阻抗值(Ω) ≥108J-STD-004
备注:助焊剂检验方法。
本资料内所有的特性值,为代表值,并非质量保证值。
危险有害性的评估,是基于现时点到手的资料、情报、数据等做成的,并非网罗了所有的资料,使用处理时请注意。
有关的注意事项,是以通常的处理为对象,并非所有特殊的处理场合。
使用本品时,请遵守关联诸法规的规制,实施与用途、用法相适应的对策。
由于所有的化学制品都有未知的危险性、有害性,请各位使用者本着负责任的态度,在使用处理时,要十分小心。
PRODUCT INTRODUCTION产 品 说 明 书一、说 明合明806A免洗助焊剂为含合成树脂及组合活性剂的中固量免洗助焊剂。
优越的有机活性组成使焊锡点光亮饱满,表面清洁度好,干燥快。
对于电子产品生产中高品质稳定的焊接作业,本品能够达到要求。
不影响检测程序,能够轻易地通过PIN-TEST测试。
适用于电子通讯产品、电脑自动化产品及其他要求品质可靠度很高的产品。
二、应 用合明806A免洗助焊剂适用于手工浸焊和机器浸焊的方式。
助焊剂涂层的密度和均匀性,对免洗助焊剂成功地被应用具有关键性的影响。
喷雾方式最能发挥免洗助焊剂之效果。
助焊剂发泡作业时,建议使用微孔发泡管,以使泡沫均匀稳定,使用中必须严格控制比重,适当添加稀释剂,使其在标准比重范围内使用(0.820±0.005)。
应使用去油、去水并经冷却处理的压缩空气发泡。
非操作状态应尽量避免助焊剂与空气接触,以免缩减助焊剂的使用寿命。
当发现助焊剂变浑或液体中有悬浮物时,应及时清除槽内助焊剂,清洗发泡槽,更换助焊剂。
当使用波峰设备时,建议予热温度为80℃—110℃,以利于助焊剂予活化,使锡焊效果更佳。
喷雾作业时,注意喷嘴的调整,务必让助焊剂均匀分布在PCB板面上。
如需取得最佳的焊锡效果及板面质量,可与合明公司的工作人员取得联系,本公司将免费向您提供咨询服务并推荐最佳方案。
三、包装方式常规包装:塑料桶,20L/桶合 明 科 技合明806A 免洗助焊剂技术参数序号 PROPERTIES 项 目 规 格01 FLUX MODEL 助焊剂型号 806A02 FLUX CLASSIFICATION 助焊剂分类 免洗型03 JOINTS COLOR 焊点颜色 光亮04 SOLID CONTENT 固态含量 15%05 PHYSICAL STATE 外观 琥珀色透明液体06 SPECIFIC GRAVITY 比重 0.820±0.00507 FLASH POINT 闪点 18℃08 BOILING POINT 沸点 79℃-110℃09 PRE-HEAT 焊接面预热温度 80℃-110℃10 SPREAD FACTOR 扩散性 89%11 HALIDE CONTENT% IN SOLUTION 卤素含量 0.0112 PH VALUE PH 值 5.0±0.513 INSULATION RESISTANCE 绝缘阻抗值(Ω) >5×101114 CORROSION TEST 铜片腐蚀试验 PASS15 ATTLICATION 使用方法 发泡、喷雾、涂抹16 THINNER USED 使用稀释剂 201017 DWELL TIME 过锡时间 3-5秒合 明 科 技。
助焊剂使用说明书-CAL-FENGHAI.-(YICAI)-Company One1东莞市军威化工科技有限公司东莞市中茂石油化工贸易有限公司助焊剂说明书概述JW-801系列是含有松香的消亮型助焊剂。
无论是在有铅还是无铅工艺中均可提供极高的可焊性和可靠性。
它独特的配方使其具有出色的助焊能力,并能有效减少锡珠的産生。
板下SMT零件的抗锡桥性能也优於其他産品。
特点及优势适用於有铅和无铅焊接的领先特点:连接器和板下SMT零件锡桥少优秀的通孔上锡性能-10mil通孔填满率>95%锡珠少优点:焊点平滑,消亮完全助焊剂分布均匀,低黏性可用於无铅和有铅工艺可以喷雾和发泡应用指南爲了保障稳定性的焊接性和电气可靠性,使用的线路板和零件应满足可焊性和离子清洁度的要求。
建议组装厂就这些专案和他们的供应商订立规范,让供应商提供出货分析报告,或由组装厂自行检验。
通常板子和零件进料检验的标准是≦5ug/in2,建议使用离子清洁度测试仪(Omegameter)以加热的溶剂测试。
在制造过程中对板子要小心处理,拿取时应该手持板子的边缘并使用乾净无纤维的手套。
并维持输送带,爪勾和夹具的清洁。
清洁时可使用清洗剂清洗。
JW-801 可用於喷雾和发泡。
喷雾时,可以使用一片纸板代替线路板通过助焊剂喷雾区,然後目检助焊剂喷涂均匀性。
也可以使用板子大小的耐热玻璃通过喷雾和预热区来进行检查。
健康与安全健康与安全资讯详见物质安全资料表(MSDS)吸入焊接作业産生的溶剂和活性剂挥发物质会造成头痛,眩晕,恶心。
工作区域应加装合适的排风装置来除去挥发物。
波峰焊设备出口处也需装有排风装置以彻底除去挥发物。
助焊剂使用过程中要注意穿合适的工作服及防护具避免皮肤和眼睛接触到助焊剂。
机器设置指南残留物清除:JW-801系列是免清洗助焊剂,残留物可安全的留在电路板上,如果需要清除,推荐使用JW-805溶剂型清洗剂。
技术规格腐蚀性和电性能测试腐蚀性测试东莞市军威化工科技有限公司东莞市中茂石油化工贸易有限公司2传真:2助焊剂物质安全资料表一、物品与厂商资料二、成份辨识资料三、危害辨识资料四、急救措施五、灭火措施六、泄漏处理方法七、安全处置与储存方法八、暴露预防措施九、物理及化学性质十、安全性及反应性十一、毒性资料十二、生态资料十三、废弃处置方法十四、运送资料十五、法规资料十六、其他资料。
物资安全资料表(MSDS)松香(助焊剂)松香安全技术说明书说明书目录第一部分化学品名称第九部分理化特性第二部分成分/组成信息第十部分稳定性和反应活性第三部分危险性概述第十一部分毒理学资料第四部分急救措施第十二部分生态学资料第五部分消防措施第十三部分废弃处置第六部分泄漏应急处理第十四部分运输信息第七部分操作处置与储存第十五部分法规信息第八部分接触控制/个体防护第十六部分其他信息第一部分:化学品名称化学品中文名称:松香(助焊剂)化学品英文名称: roisn;colophony;colophene;pine resin 英文名称:技术说明书编码: CAS No.:生产企业名称:地址:生效日期:第二部分:成分/组成信息有害物成分含量 CAS No.第三部分:危险性概述危险性类别:侵入途径:经皮肤吸收、吸入健康危害:穿通用防护服,戴作业手套环境危害:通风设备良好,防止污染环境。
第四部分:急救措施皮肤接触:以大量清水彻底清洗,眼睛接触时,即以大量清水或生理盐水清洗,如感不适,就医。
第五部分:消防措施灭火方法:二氧化碳、泡沫、干粉、雾状水第六部分:泄漏应急处理应急处理:以砂土或惰性材料吸收或以大量清水冲洗,排入废水系统。
第七部分:操作处置与储存操作注意事项:搬运时要轻装轻飘卸,防止包装及容器损坏。
储存注意事项:储存于阴凉、通风的仓间,远离火种、防止阳光直射,与禁忌物分开存放。
第八部分:接触控制/个体防护呼吸系统防护:佩戴防毒口罩眼睛防护:佩戴防护眼镜身体防护:穿通用防护服第九部分:理化特性外观与性状:透明的玻璃状脆性物质,浅黄色至黑色,有特殊气味。
pH:熔点(℃): 120~135 相对密度(水=1): 1.045~1.086(20/4℃)沸点(℃):相对蒸气密度(空气=1):分子式:分子量:主要成分:饱和蒸气压(kPa):燃烧热(kJ/mol):临界温度(℃):临界压力(MPa):辛醇/水分配系数的对数值:闪点(℃): 187.8 爆炸上限%(V/V):引燃温度(℃):爆炸下限%(V/V):溶解性:不溶于水,溶于乙醇、乙醚、丙酮、苯、二硫化碳、松节油、油类和碱溶液。
助焊剂安全技术说明书第一部分:制造厂商数据制造厂商名称:联系电话:制造厂商地址:联系传真:产品型号:/第二部分:成分及组成信息NO 物质成分含量(%)备注1 合成树脂 2.00±0.2 /2 活化剂 2.50±0.2 /3 活性剂0.50±0.1 /5 高沸点溶剂 3.00±0.2 /6 混合溶剂92.00±0.5 安全浓度范围第三部分:危险性概述外观无色透明至轻微淡黄色清澈液体紧急情况综述严禁阳光直射或高热。
避免与眼接触。
保持容器密封。
主要途径○皮肤⊙眼睛⊙吸入⊙吞食影响对象助焊剂烟雾:眼睛、黏膜、呼吸系统潜在的健康效应(短期接触)吸入使用过程中所产生的助焊剂烟雾影响黏膜及呼吸系统。
含量过高可引起头晕、头痛、恶心。
眼睛烟雾可能会对眼睛有暂时的轻微刺激性。
皮肤可能会使皮肤有轻微的过敏现象。
对皮肤无腐蚀作用。
皮肤过敏可产生发氧、红斑、灼热特征。
吞食吞食危害。
灼伤食道。
皮肤吸收不大可能。
第四部分:急救措施眼睛用大量清水冲洗眼睛15分钟,并立即送医院治疗。
皮肤用肥皂水洗涤,并冲水或淋浴洗去。
吸入循此途径的接触应不会造成有害的影响。
远离烟雾接触。
吞食如被吞食,寻求医疗协助。
除非在医务人员的指导下,否则不可催吐。
医生注意事项无特别解毒剂。
应给予看护。
医生需根据病人的反应作出判断。
给予治疗。
第五部分:消防措施可燃性⊙Yes ○No燃烧极限下限:2% 上限:12%(醇类溶剂)。
灭火介质○水⊙二氧化碳⊙泡沫⊙灭火干粉危险的燃烧产物一氧化碳,二氧化碳。
静态释放可能性⊙ Yes ○No灭火指示防止烟雾。
靠近火源时消防员保护设备使用自给式呼吸器。
第六部分:泄露应急处理应急处理移除所有点火装置。
请使用吸管或干布吸起并用清水清洗。
小量泄露用干布吸起并用清水清洗。
大量泄露联络消防队,紧急处理单位及供货商,寻求协助。
第七部分:贮存与管理贮存易燃,必须远离火源或相关禁止之氧化物。
助焊剂使用
助焊剂是一种化学制剂,被广泛用于电子焊接、电路板制造和其他类似的工作中,主要用于改善焊接质量,提高焊接速度和效率。
下面介绍助焊剂的使用方法:
1. 准备工具和材料:助焊剂、焊接器具、焊丝、焊接工件。
2. 将助焊剂涂抹在焊接部位:需用刷子或者滴管,将助焊剂涂抹到需要焊接的部位上。
3. 加热焊接材料:使用焊接器具将焊接材料加热到足够的温度。
此时的温度应该足够高,以熔化焊丝和热量足够融化焊接材料表面。
4. 在加热的焊接材料上移动焊丝:将焊丝移动到焊接材料上,并在移动焊丝的同时,加热它,使其熔化。
5. 确保焊丝贴着焊接材料:当焊丝熔化后,用工具将其贴近焊接材料表面,确保焊接材料和焊丝充分接触。
6. 等待冷却:让焊接部位自然冷却至温度接近室温。
需要注意的是,不同类型的助焊剂适用于不同类型的焊接材料和工作环境。
使用助焊剂时,应严格按照说明书和实际需要量使用,以确保焊接效果和安全。
東莞市军威化工科技有限公司東莞市中茂石油化工貿易有限公司助焊劑說明書概述JW-801系列是含有松香的消亮型助焊劑。
無論是在有鉛還是無鉛工藝中均可提供極高的可焊性和可靠性。
它獨特的配方便其具有出色的助焊能力,並能有效減少錫珠的産生。
板下SMT零件的抗錫橋性能也優於其他産品。
特點及優勢適用於有鉛和無鉛焊接的領先特點:連接器和板下SMT零件錫橋少優秀的通孔上錫性能-IOm订通孔填滿率>95%錫珠少優點:焊點平滑,消亮完全助焊劑分佈均勻,低黏性可用於無鉛和有鉛工藝可以噴霧和發泡應用指南爲了保障穩定性的焊接性和電氣可靠性,使用的線路板和零件應滿足可焊性和離子清潔度的要求。
建議組裝廠就這些專案和他們的供應商訂立規範,讓供應商提供出貨分析報告,或由組裝廠自行檢瞼。
通常板子和零件進料檢驗的標準是^5ug/in2,建議使用離子清潔度測試儀(Olnegameter)以加熱的溶劑測試。
在製造過程中對板子要小心處理,拿取時應該手持板子的遷緣並使用乾淨無纖維的手套。
並維持輸送帶,爪勾和夾具的清潔。
清潔時可使用清洗劑清洗。
JW-801可用於噴霧和發泡。
噴霧時,可以使用一片紙板代替線路板通過助焊劑噴霧區,然後目檢助焊劑噴塗均勻性。
也可以使用板子大小的耐熱玻璃通過噴霧和預熱區來進行檢查。
健康舆安全健康與安全資訊詳見物質安全資料表(MSDS)吸入焊接作業産生的溶劑和活性劑揮發物質會造成頭痛,眩暈,噁心。
工作區域應加裝合適的排風裝置來除去揮發物。
波峰焊設備出口處也需裝有排風裝置以徹底除去揮發物。
助焊劑使用過程中要注意穿合逋的工作服及防護具避免皮膚和眼睛接觸到助焊劑。
殘留物清除:JW-801系列長免清洗助焊劑,殘留物可安全的留在電路板上,如果需要清除,推薦使用JW-805 溶劑型清洗劑。
技術規格腐蝕性測試J-STD-004表面絕緣電阻(所有値以OhmS計)JIS表面絕緣電阻(所有値以OhmS計)BELLCORE表面絕緣電阻(所有值以OhinS計)BELLCORE電遷移(所有値以OhlnS計)測試條件SIR (初値)_〔SIR (終値)結果~ 目檢結果以上資料經查具有道當的正確性,使用者請驗證産品的適用性而採用之。
助焊剂说明
助焊剂是以松香为主要成分的混合物,是保证焊接过程顺利进行的辅助材料。
焊接是电子装配中的主要工艺过程,助焊剂是焊接时使用的辅料,助焊剂的主要作用是清除焊料和被焊母材表面的氧化物,使金属表面达到必要的清洁度.它防止焊接时表面的再次氧化,降低焊料表面张力,提高焊接性能.助焊剂性能的优劣,直接影响到电子产品的质量.
(1)助焊剂成分
近几十年来,在电子产品生产锡焊工艺过程中,一般多使用主要由松香、树脂、含卤化物的活性剂、添加剂和有机溶剂组成的松香树脂系助焊剂.这类助焊剂虽然可焊性好,成本低,但焊后残留物高.其残留物含有卤素离子,会逐步引起电气绝缘性能下降和短路等问题,要解决这一问题,必须对电子印制板上的松香树脂系助焊剂残留物进行清洗.这样不但会增加生产成本,而且清洗松香树脂系助焊剂残留的清洗剂主要是氟氯化合物.这种化合物是大气臭氧层的损耗物质,属于禁用和被淘汰之列.目前仍有不少公司沿用的工艺是属于前述采用松香树指系助焊剂焊锡再用清洗剂清洗的工艺,效率较低而成本偏高
免洗助焊剂主要原料为有机溶剂,松香树脂及其衍生物、合成树脂表面活性剂、有机酸活化剂、防腐蚀剂,助溶剂、成膜剂.简单地说是各种固体成分溶解在各种液体中形成均匀透明的混合溶液,其中各种成分所占比例各不相同,所起作用不同
有机溶剂:酮类、醇类、酯类中的一种或几种混合物,常用的有乙醇、丙醇、丁醇;丙酮、甲苯异丁基甲酮;醋酸乙酯,醋酸丁酯等.作为液体成分,其主要作用是溶解助焊剂中的固体成分,使之形成均匀的溶液,便于待焊元件均匀涂布适量的助焊剂成分,同时它还可以清洗轻的脏物和金属表面的油污
天然树脂及其衍生物或合成树脂
表面活性剂:含卤素的表面活性剂活性强,助焊能力高,但因卤素离子很难清洗干净,离子残留度高,卤素元素(主要是氯化物)有强腐蚀性,故不适合用作免洗助焊剂的原料,不含卤素的表面活性剂,活性稍有弱,但离子残留少.表面活性剂主要是脂肪酸族或芳香族的非离子型表面活性剂,其主要功能是减小焊料与引线脚金属两者接触时产生的表面张力,增强表面润湿力,增强有机酸活化剂的渗透力,也可起发泡剂的作用
有机酸活化剂:由有机酸二元酸或芳香酸中的一种或几种组成,如丁二酸,戊二酸,衣康酸,邻羟基苯甲酸,葵二酸,庚二酸、苹果酸、琥珀酸等.其主要功能是除去引线脚上的氧化物和熔融焊料表面的氧化物,是助焊剂的关键成分之一。
防腐蚀剂:减少树脂、活化剂等固体成分在高温分解后残留的物质
助溶剂:阻止活化剂等固体成分从溶液中脱溶的趋势,避免活化剂不良的非均匀分布
成膜剂:引线脚焊锡过程中,所涂复的助焊剂沉淀、结晶,形成一层均匀的膜,其高温分解后的残余物因有成膜剂的存在,可快速固化、硬化、减小粘性.
(2)常用助焊剂的作用
1)破坏金属氧化膜使焊锡表面清洁,有利于焊锡的浸润和焊点合金的生成。
2)能覆盖在焊料表面,防止焊料或金属继续氧化。
3)增强焊料和被焊金属表面的活性,降低焊料的表面张力。
4)焊料和焊剂是相熔的,可增加焊料的流动性,进一步提高浸润能力。
5)能加快热量从烙铁头向焊料和被焊物表面传递。
6)合适的助焊剂还能使焊点美观。
(3)常用助焊剂应具备的条件
1)熔点应低于焊料。
2)表面的张力、黏度、密度要小于焊料。
3)不能腐蚀母材,在焊接温度下,应能增加焊料的流动性,去除金属表面氧化膜。
4)焊剂残渣容易去除。
5)不会产生有毒气体和臭味,以防对人体的危害和污染环境。
(4)常用助焊剂的分类
助焊剂的种类很多,大体上可分为有机、无机和树脂三大系列。
树脂焊剂通常是从树木的分泌物中提取,属于天然产物,没有什么腐蚀性,松香是这类焊剂的代表,所以也称为松香类焊剂。
由于焊剂通常与焊料匹配使用,与焊料相对应可分为软焊剂和硬焊剂。
电子产品的组装与维修中常用的有松香、松香混合焊剂、焊膏和盐酸等软焊剂,在不同的场合应根据不同的焊接工件进行选用。
(5)如何选择合适的助焊剂
对于使用厂商来说,,因为助焊剂的成份是没有办法做出测试的.如果要想了解助焊剂溶剂是否挥发,可以简单的从比重上测量,如果比重增大很多,就可以断定溶剂有所挥发.
选择助焊剂时,有以下几点建议给使用厂商:
一,闻气味,初步断定是用何种溶剂如甲醇味道比较小但很呛,异丙醇味道比较重一些,乙醇就有醇香味,虽然说供应商也可能用混合溶剂,但要求供应商提供成份报告,一般他们还是会提供的;但是,异丙醇的价格大概是甲醇的3-4倍,如果和供应商压价的历害,可能这里面的东西就不好说了
二,确定样品,这也是很多厂商选择助焊剂的最根本的方法,在确认样品时,应要求供应商提供相关参数报告,并与样品对照,如样品确认OK,后续交货时应按原有参数对照,出现异常时应检查比重,酸度值等
三,目前助焊剂市场是良莠不齐,选择时对供应商的资质应该进行确切了解,如有必要可以去厂商去看厂,如果是不正规的焊剂厂商,是很怕这一套的
(6)助焊剂原料
丁二酸(Succinic acid )别名:琥珀酸分子式:C4H6O4 分子量:118.09
性状:无色结晶体,熔点185oC,沸点235oC(分解为酸酐),比重1.572;溶于甲、乙醇、异丙醇、醚、酮类,不溶于苯、四氯化碳。
应用:丁二酸主要用在电子化学品、助焊剂、锡膏上用作助焊酸,有良好的助焊、酸化活性作用,配合己二酸及一定的表面活性剂和一些助剂即可提高助焊能力和配制可焊性好的,优质的松香型、环保型助焊剂。
丁二酸在化学工业中用于生产染料、醇酸树脂、玻璃纤维增强塑料、离子交互树脂及农药等;在医药工业中用于合成镇静剂、避孕药及治癌物等,此外,还可用于分析试剂、食品铁质强化剂、调味剂以及配制电镀药水和PCB线路板药水。
助焊剂的作用概括来讲主要有“辅助热传导”、“去除氧化物”、“降低被焊接材质表面张力”、“去除被焊接材质表面油污、增大焊接面积”、“防止再氧化”等几个方面,在这几个方面中比较关键的作用有两个就是:“去除氧化物”与“降低被焊接材质表面张力”。