司考刘凤科刑法讲义:诈骗罪
- 格式:doc
- 大小:62.50 KB
- 文档页数:4
刘凤科365刑法--活学活用答案[1]本题正确答案为C。
[2]本题正确答案为D。
[3]本题正确答案为CD。
[4]本题正确答案为BD。
[5]本题正确答案为ABD。
[6]本题正确答案为D。
[7]本题正确答案为BCD。
[8]本题正确答案为D。
[9]本题正确答案为ACD。
本题要点说明:对于B选项中的案件我国没有管辖权。
对劫持航空器的行为行使普遍管辖权,必须符合国际公约的规定。
而劫持国家航空器的行为不属于国际公约规定的普遍管辖的范围,只能按照其他原则判断是否具有管辖权。
该案不属于我国其他原则管辖的范围,我国不具有刑事管辖权。
[10]本题正确答案为ABC。
[11]本题正确答案为BCD。
[12]本题正确答案为A。
[13]本题正确答案为AC。
本题要点说明:A选项中的犯罪发生于中国领空,我国适用属地原则管辖。
BD选项的案件发生于公海或者外国,属于中国人在我国领域外犯罪的情形,我国适用属人原则管辖。
C选项的案件发生在我国航空器内,按照旗国主义原则,我国适用属地原则管辖。
[14]本题正确答案为ABC。
本题要点说明:A选项中,共犯行为一部分发生在我国领域内,适用属地原则管辖。
B选项中,中国人在我国领域外实施犯罪的,适用属任原则管辖。
C选项中,对在我国领域内实施的绑架行为,适用属地原则管辖。
D选项中,只要是中国公民,在我国领域外实施的犯罪,我国刑法原则上都有管辖权。
[15]本题正确答案为BC。
本题要点说明:D选项中的规定,不是消极的构成要件要素,而是从宽处罚情节。
[16]本题正确答案为D。
本题要点说明:本案中尽管发生了死亡结果,但甲只实施了故意杀人的预备行为,二者之间不存在因果关系,导致死亡的原因是甲的过失行为。
所以,本案不存在事实认识错误问题(事实认识错误必须存在故意犯罪的实行行为),甲的行为成立故意杀人罪(预备)与过失致人死亡罪的想象竞合犯。
[17]本题正确单位为BC。
本题要点说明:甲不成立犯罪。
乙成立不作为犯罪。
丙对年幼的女儿负有扶养义务而不扶养,将孩子弃置于火车站长椅,成立遗弃罪。
专题一罪刑法定原则第三条法律明文规定为犯罪行为的,依照法律定罪处刑;法律没有明文规定为犯罪行为的,不得定罪处刑。
(一)思想基础1.基本含义:法无明文规定不为罪,法无明文规定不处罚。
2.思想渊源:三权分立学说与心理强制说。
3.思想基础:民主主义与尊重人权主义(预测可能性)。
(二)罪刑法定原则的基本内容1.成文的罪刑法定:排斥习惯法等。
2.事前的罪刑法定:溯及既往的禁止。
3.严格的罪刑法定:合理解释刑法,禁止类推解释。
4.确定的罪刑法定:刑罚法规的适当。
(1)明确性:刑法的规定必须清楚、明了,不得有歧义,不得含糊不清。
(2)禁止处罚不当罚的行为。
(三)刑法的解释1.立法解释、司法解释与学理解释2.刑法解释的目标与态度3.刑法解释的理由(1)文理解释(2)体系解释(3)历史解释(4)比较解释(5)目的解释4.刑法解释的技巧(方法)(1)平义解释(2)扩大解释(扩张解释)(3)缩小解释(限制解释)(4)反对解释(5)补正解释专题二犯罪构成要件要素的分类(一)记述的构成要件要素与规范的构成要件要素(二)积极的构成要件要素与消极的构成要件要素(三)客观(违法)的构成要件要素和主观(责任)的构成要件要素(四)成文的构成要件要素与不成文的构成要件要素(五)共同的构成要件要素与非共同的构成要件要素专题三不作为真正(纯正)不作为犯与不真正(不纯正)不作为犯。
作为与不作为的关系:(1)作为与不作为的竞合。
(2)作为与不作为的结合。
不真正不作为犯的成立条件:1.作为义务的发生根据(1)基于对危险源的支配产生的监督义务。
(2)基于与法益的无助(脆弱)状态的特殊关系产生的保护义务。
(3)基于对法益的危险发生领域的支配产生的阻止义务2.作为可能性3.结果回避可能性:不履行作为义务造成或者可能造成危害结果4.不作为与作为的等价性:法益侵犯的等价性与法律条文中动词包含不作为方式专题四结果加重犯结果加重犯的成立条件:1.行为人实施基本犯罪行为,造成了加重结果,基本犯罪行为与加重结果之间具有直接因果关系。
分论概说罪状一、简单罪状:仅规定了犯罪名称,没有具体描述犯罪特征的罪状二、叙明罪状:对犯罪构成特征做了详细描述的罪状三、引证罪状:引用刑法的其他条款来说明和确定某一犯罪特征的构成特征四、空白罪状:没有说明具体的犯罪构成要件,但指明了必须参照其他法律法规的罪状罪名一、单一罪名:一个条文只表达一个罪名二、选择罪名:一个条文规定了多个选择行为,既可以概括使用,也可以分拆使用三、概括罪名:条文规定了多类型的行为也只构成一个罪名,不数罪并罚注意规定一、刑法在已做基本规定的前提下,提示司法人员注意,以免司法人员忽略的规定二、判断注意规定的方法:假设取消这条条文,条文中事项的处理结论依然如此的为注意规定法律拟制一、指将原本不符合某项规定的行为,也按照该规定处理二、判断法律拟制的方法:假设取消这条条文,条文中事项的处理结论与实际规定不符的为法律拟制三、常考法律拟制:1、非法拘禁罪、聚众斗殴罪中超越拘禁必要,过失致人伤残、死亡,按照故意伤害罪、故意杀人罪论处2、刑讯逼供罪、暴力取证罪、虐待被监管人罪超出必要,过失致人伤残、死亡,按照故意伤害罪、故意杀人罪论处3、非法组织卖血、强迫卖血罪故意或过失导致他人伤害的,按照故意伤害罪论处4、聚众“打砸抢” ,致人伤残或死亡的,按照故意伤害罪、故意杀人罪论处,毁坏或抢走公私财物,按抢劫罪论处5、抢夺罪,携带凶器抢夺的,依照抢劫罪论处6、盗窃、诈骗、抢夺罪,为窝藏赃物、抗拒抓捕或者毁灭罪证当场使用暴力或暴力相威胁的,按抢劫罪论处7、信用卡诈骗罪中,盗窃信用卡并使用的,或者对ATM机使用的,依照盗窃罪论处8、为卖淫、嫖娼通风报信的,依照窝藏、包庇罪论处危害国家安全罪(犯本章罪名的,应当剥夺政治权利,可以并处没收财产)间谍罪一、行为方式:参加间谍组织;或者接受间谍组织及其代理人任务;或者为敌人指示轰击目标二、法律规定:国家机关工作人员叛逃后又参加间谍组织或者接受间谍任务的,触犯叛逃罪和本罪数罪并罚为境外窃取、刺探、收买、非法提供国家秘密情报罪一、行为对象:情报,做缩小解释,只包括涉及国际安全利益和其它不公开事项二、区分:1、故意泄露国家秘密罪、过失泄露国家秘密罪:境内境外,主观明知境外包括港澳台地区2、非法获取国家秘密罪:行为时没有为境外传播意图,但获取后提供境外的,定本罪3、为境外窃取、刺探、收买、非法提供军事秘密罪:秘密得具体内容三、“为境外”相对于窃取、刺探、收买来讲是有为境外的目的;相对于非法提供来讲是客观事实资助危害国家安全犯罪活动罪:资助本法102至105条规定的犯罪(分裂国家的犯罪行为),构成本罪1、资助的主体和对象没有特殊限定(都可以是境内外的机构、组织、个人)2、行为限于资助。
司考刘凤科刑法讲义:诈骗罪司考刘凤科刑法讲义:诈骗罪。
俗话说“得民刑者得天下”,刑法的复习在司法考试复习中是非常重要的。
法律教育网为考生整理了诈骗罪的名师讲义,供考生复习参考。
精彩链接:司考刘凤科刑法讲义:盗窃罪司考刘凤科刑法讲义:侵犯财产罪司考刘凤科刑法讲义:诬告陷害罪司考刘凤科刑法讲义:非法拘禁罪第二百六十六条诈骗公私财物,数额较大的,处三年以下有期徒刑、拘役或者管制,并处或者单处罚金;数额巨大或者有其他严重情节的,处三年以上十年以下有期徒刑,并处罚金;数额特别巨大或者有其他特别严重情节的,处十年以上有期徒刑或者无期徒刑,并处罚金或者没收财产。
本法另有规定的,依照规定。
知识要点:(一)行为结构行为人实施欺骗行为→对方(被骗者)产生错误认识→对方(被骗者)基于错误认识处分财产→行为人或第三者取得财产→被害人遭受财产损害。
1.行为人实施了欺骗行为:虚构事实与隐瞒真相,即让对方陷入处分财产的认识错误的行为。
(1)行为内容:在具体状况下,使对方产生错误认识,并作出行为人所希望的财产处分。
调虎离山、掉包类型的欺骗不成立诈骗罪,而是成立盗窃罪。
(2)欺骗方法:语言欺骗与文字欺骗,包括明示或默示的虚假举动表示。
(3)欺骗方式:作为或者不作为(即有告知某种事实的义务,但不履行这种义务,使对方陷入错误认识或者继续陷入错误认识,进而利用这种认识错误取得财产的)。
(4)欺骗程度:必须达到足以使一般人能够产生错误认识的程度。
对自己出卖的商品进行夸张,如果处于一般商业惯例许可或者社会容忍范围内,而交易本身还有讨价还价余地的,不具有使他人处分财产的具体危险,不是欺骗行为。
(5)着手:开始实施欺骗行为。
2.欺骗行为使对方(被骗者)产生错误认识,即使被骗者在判断上有一定的错误,也不妨碍欺骗行为的成立。
(1)因果关系:欺骗行为没有使对方产生错误认识,对方出于怜悯、不堪烦扰等原因交付财物的,或者为抓住诈骗者的把柄在警方安排下交付财物的,欺骗行为和财物转移之间的因果关系欠缺,构成诈骗罪未遂。
名师刘凤科--刑法经典试题(五)【60】下列案件,构成诈骗罪的是(ACD)A.甲陪同乙到某商店购物,乙购买了大量商品,但不知凭发票可以参加摸奖。
甲便哄乙说:“发票没用,扔掉吧”。
乙扔掉发票后,甲持该发票摸奖,获得价值3万元的奖品。
B.刘某,以招工为诱饵,将被害人董某骗至某美发厅,让董理发后又以手机没电为由,向董借打手机,并以信号不好不由走出美发厅,然后逃走C.甲在某银行实习。
某日,甲在柜面办理客户储蓄业务时,从客户乙填好的取款单上记录下乙的借记卡卡号及余额,再从该银行电脑中查得该卡的客户号,并于次日上午至该银行在本市的另一分理处,冒用乙的身份在该银行存款单上填写客户号,办理了活期存折,考试大收集然后通过电话银行将乙借记卡内的人民币1.9万元划入活期存折内,再到银行柜台提款占为己有。
D.保险公司职员甲在银行偷看了乙的存折名、账号与密码,然后向保险公司声称乙投保,从银行将乙的存折上划拨40万元至其保险公司(保险公司与银行有此协议),并从保险公司提存12万元。
案发生,保险公司退还乙40万元。
【61】关于抢劫罪,下列说法正确的是(BC)A.甲明知被害人当时身无分文,但使用严重暴力,压制其反抗,迫使对方次日交付财物。
次日,被害人按时交付甲3000元。
甲的暴力行为与取得财物之间没有因果关系,其行为应认定为抢劫罪未遂与敲诈勒索罪,数罪并罚。
B.乙为了抢劫而实施的暴力行为虽然足以抑制被害人反抗,但实际上没有抑制对方的反抗,对方基于怜悯心而交付财物。
乙的行为只成立抢劫未遂。
C.丙携带管制刀具尾随他人,乘他人不注意时,使用管制刀具将他人背着的背包带划断,进而取得了他人背包及其中财物的。
丙的行为属于携带凶器抢夺,构成抢劫罪。
D.丁在抢劫的过程中偶然遇见以前的仇人而将其杀害的,属于抢劫致人死亡,适用加重法定刑。
【62】下列说法正确的是(AC)A.甲以强奸故意使用暴力,在被害妇女昏迷后发现了财物进而取得该财物的,不管强奸行为是否既遂,均应认定为强奸罪与盗窃罪。
刘凤科#2016每日一点#刑法总则-破坏社会主义市场经济秩序罪001.罪刑法定原则1.含义:法无明文规定不为罪,法无明文规定不处罚。
2.思想渊源:三权分立学说与心理强制说。
3.理论基础:民主主义与尊重人权主义(国民预测可能性)。
4.制约对象:立法人员,司法人员(包括侦查人员、检察人员和审判人员)与执行人员。
5.内容:(1)成文的罪刑法定:行政法规与规章、习惯与习惯法、判例、国际条约与公约不能创设刑罚法则。
(2)事前的罪刑法定:刑法禁止不利于行为人的事后法,但允许有利于行为人的事后法。
(3)严格的罪刑法定:刑法禁止不利于行为人的类推解释和类推适用,但允许有利于行为人的类推解释。
(4)确定的罪刑法定:刑法法规适当。
一则明确性要求,即刑法、法的解释、指导性案例、判决书等都要求明确性;二则禁止处罚不当罚的行为;三则禁止绝对不定刑,没有犯罪就没有刑罚,没有刑罚就没有犯罪。
002.刑法的解释1.刑法解释的分类:立法解释的效力等同于法律,高于司法解释;所有的刑法解释都必须遵循罪刑法定原则的要求。
2.刑法解释的目标:应采取客观解释论(遵循法律规范的客观含义),不能采取主观解释论(遵循立法原意或立法本意)。
3.刑法解释的态度:严格解释(按照语言文字可能具有的含义)与灵活解释(结合社会生活理解法律语言文字的含义)统一于罪刑法定原则。
4.存疑时有利于行为人的原则:不适用于刑法的解释,仅适用于案件事实与证据的判断,即案件事实与证据的认定存在疑问时,应作出有有利于行为人的判断。
5.刑法解释的理由:(1)文理解释与论理解释并不矛盾。
(2)同一语词在不同法条中可能具有不同含义。
(3)对“等”、“以及其他”、“或者其他”含义的理解,须遵循同类解释的规则。
(4)入罪时举轻以明重(当然解释),追求结论的合理性,但必须符合犯罪构成要件,否则,属于不利于行为人的类推解释,违反罪刑法定原则。
(5)出罪时举重以明轻(当然解释),不需要刑法条文对此有明文规定,因为刑法允许有利于行为人的类推解释。
刑法基础理论精讲讲义第一章刑法概说第一节刑法的概念、性质与体系一、刑法的概念与分类1.刑法概念:刑法是规定犯罪及其法律后果(主要是刑罚)的法律规范的总和。
2.广义的刑法与狭义的刑法:刑法典(包括7个刑法修正案)、单行刑法(1个)、附属刑法。
二、刑法的性质与任务(一)刑法的性质规制内容的特定性、法益保护的广泛性、制裁手段的严厉性、部门法律的补充性、其他法律的保障性。
注意:刑法的谦抑性与存疑时有利于被告人的原则(该原则针对案件事实的判定,不适用于刑法的解释)。
【参考真题1】(T20080206)甲、乙上山去打猎,在一茅屋旁的草丛中,见有动静,以为是兔子,于是一起开枪,不料将在此玩耍的小孩打死。
在小孩身上,只有一个弹孔,甲、乙所使用的枪支、弹药型号完全一样,无法区分到底是谁所为。
对于甲、乙的行为,应当如何定性?A.甲、乙分别构成过失致人死亡罪B.甲、乙构成过失致人死亡罪的共同犯罪C.甲、乙构成故意杀人罪的共同犯罪(二)刑法的任务刑法的任务为保护法益,保护的方法是禁止和惩罚侵犯法益的犯罪行为。
刑法的机能:(1)行为规制机能(评价机能与决定机能)。
(2)法益保护机能。
(3)自由保障机能。
刑法既是“善良人的大宪章”,又是“犯罪人的大宪章”(李斯特语)。
三、刑法的体系与解释(一)刑法体系编、章、节、条、款、项、段。
注意本文与但书。
(二)刑法的解释:刑法的解释必须遵循刑法的基本原则1.非正式的刑法解释与正式的刑法解释:立法解释、司法解释与学理解释立法机关进行立法和法律解释的时候,扮演了不同的角色,对其限制不同。
【参考真题2】(2008年试卷二第20题)①立法解释是由立法机关作出的解释,既然立法机关在制定法律时可以规定"携带凶器抢夺的"以抢劫罪论处,那么,立法解释也可以规定"携带凶器盗窃的,以抢劫罪论处"。
②当然,立法解释毕竟是解释,所以,立法解释不得进行类推解释。
③司法解释也具有法律效力,当司法解释与立法解释相抵触时,应适用新解释优于旧解释的原则。
司考刘凤科刑法讲义:金融诈骗罪司考刘凤科刑法讲义:金融诈骗罪。
2014年司法考试复习已经开始,刑法是司法考试复习的重点,法律教育网为考生整理了金融诈骗罪这一节的讲义,希望能够对考生的复习有所帮助。
精彩链接:司考刘凤科刑法讲义:破坏金融管理秩序罪司考刘凤科刑法讲义:妨害对公司企业的管理秩序罪司考刘凤科刑法讲义:生产、销售伪劣产品罪司考刘凤科刑法讲义:危害国家安全罪一、法条竞合:本类罪与诈骗罪是特殊法条与普通法条的关系(法条竞合)。
(1)所有金融诈骗犯罪都必须满足诈骗罪的行为结构,所以金融诈骗犯罪语诈骗罪在诈骗罪的范围内重合。
(2)诈骗罪规定:“本法另有规定的,依照规定。
”因此,构成特殊诈骗罪的,不得认定为诈骗罪。
(3)以金融诈骗方式实施诈骗行为,不符合金融诈骗罪成立条件,但符合诈骗罪的,成立诈骗罪。
二、行为主体第二百条单位犯本节第一百九十二条、第一百九十四条、第一百九十五条规定之罪的,对单位判处罚金,并对其直接负责的主管人员和其他直接责任人员,处五年以下有期徒刑或者拘役,可以并处罚金;数额巨大或者有其他严重情节的,处五年以上十年以下有期徒刑,并处罚金;数额特别巨大或者有其他特别严重情节的,处十年以上有期徒刑或者无期徒刑,并处罚金。
三、死刑罪名第一百九十九条犯本节第一百九十二条规定之罪,数额特别巨大并且给国家和人民利益造成特别重大损失的,处无期徒刑或者死刑,并处没收财产。
重点罪名:一、集资诈骗罪第一百九十二条以非法占有为目的,使用诈骗方法非法集资,数额较大的,处五年以下有期徒刑或者拘役,并处二万元以上二十万元以下罚金;数额巨大或者有其他严重情节的,处五年以上十年以下有期徒刑,并处五万元以上五十万元以下罚金;数额特别巨大或者有其他特别严重情节的,处十年以上有期徒刑或者无期徒刑,并处五万元以上五十万元以下罚金或者没收财产。
集资诈骗罪与欺诈发行股票、债券罪、非法吸收公众存款罪的共同点都表现为行为人向社会公众非法募集资金,不同点在于行为人是否具有非法占有的目的。
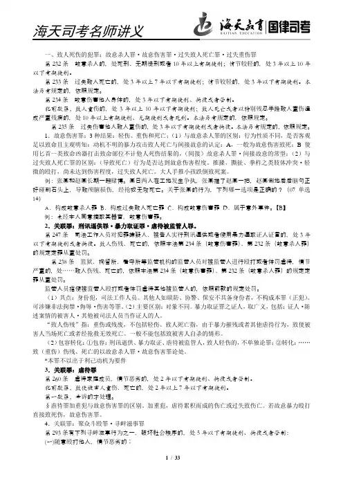
一、致人死伤的犯罪:故意杀人罪·故意伤害罪·过失致人死亡罪·过失重伤罪第232条故意杀人的,处死刑、无期徒刑或者10年以上有期徒刑;情节较轻的,处3年以上10年以下有期徒刑。
第233条过失致人死亡的,处3年以上7年以下有期徒刑;情节较轻的,处3年以下有期徒刑。
本法另有规定的,依照规定。
第234条故意伤害他人身体的,处3年以下有期徒刑、拘役或者管制。
犯前款罪,致人重伤的,处3年以上10年以下有期徒刑;致人死亡或者以特别残忍手段致人重伤造成严重残疾的,处10年以上有期徒刑、无期徒刑或者死刑。
本法另有规定的,依照规定。
第235条过失伤害他人致人重伤的,处3年以下有期徒刑或者拘役。
本法另有规定的,依照规定。
1.故意伤害罪:3种结果:轻伤、重伤和死亡;(1)与故意杀人罪的区别:行为性质不同,是否客观足以致命且主观明知;动机不明的暴力攻击致人死亡与间接故意的认定:A,一般为故意伤害致死;B使用匕首一类致命凶器打击致命部位不计他人死伤结果的,(间接)故意杀人罪·间接故意的常型;(2)与过失致人死亡罪的区别:(导致死亡)行为是否达到故意伤害程度。
推搡、撕扯、拳杵之类肢体冲突·轻微的殴打,尚未达到伤害程度,过失致人死亡。
大人手推小孩跌倒致死案。
例:张某和赵某长期一起赌博。
某日两人在工地发生争执,张某推了赵某一把,赵某倒地后后脑勺正好碰到石头上,导致颅脑损伤,经抢救无效死亡。
关于张某的行为,下列哪一选项是正确的?(07单选14)A.构成故意杀人罪B.构成过失致人死亡罪C.构成故意伤害罪D.属于意外事件。
【B】例:未经本人同意摘取其器官,故意伤害罪。
2.关联罪:刑讯逼供罪·暴力取证罪·虐待被监管人罪。
第247条司法工作人员对犯罪嫌疑人、被告人实行刑讯逼供或者使用暴力逼取证人证言的,处3年以下有期徒刑或者拘役。
致人伤残、死亡的,依照本法第234条(故意伤害罪)、第232条(故意杀人罪)的规定定罪从重处罚。
2015年司法考试基础精讲班讲义刑法考点一罪刑法定原则第三条法律明文规定为犯罪行为的,依照法律定罪处刑;法律没有明文规定为犯罪行为的,不得定罪处刑。
(一)思想基础1.基本含义:法无明文规定不为罪,法无明文规定不处罚。
2.思想渊源:三权分立学说与心理强制说。
3.思想基础:民主主义与尊重人权主义(预测可能性)。
(二)罪刑法定原则的基本内容1.成文的罪刑法定:排斥习惯法等。
2.事前的罪刑法定:溯及既往的禁止。
3.严格的罪刑法定:合理解释刑法,禁止类推解释。
4.确定的罪刑法定:刑罚法规的适当。
(1)明确性:刑法的规定必须清楚、明了,不得有歧义,不得含糊不清。
(2)禁止处罚不当罚的行为。
(3)禁止绝对不定(期)刑。
(三)刑法的解释1.立法解释、司法解释与学理解释2.刑法解释的目标与态度。
(1)刑法解释的目标存在主观解释论(解释刑法追求立法原意或者立法本意)与客观解释论(刑法解释探求刑法规范的客观意思)的对立。
(2)刑法解释的态度应该坚持严格解释与灵活解释的统一。
对刑法的严格解释,意味着必须坚持罪刑法定原则;对刑法的灵活解释,当然也要求符合罪刑法定原则。
对刑法坚持严格解释,并不意味着解释刑法必须坚持有利于被告人的原则。
3.刑法解释的理由。
(1)文理解释:按照刑法条文用语可能具有的含义对刑法的解释,同时参考语法、标点符号、用语顺序等产生或者决定的含义。
文理解释的说服力是有限的,需要考虑其他解释理由。
(2)体系解释:根据刑法条文在整个刑法中的地位,联系相关法条的含义,阐明其规范含义。
(3)历史解释:依据制定刑法时的历史背景以及刑罚发展的源流,阐明刑法条文的含义。
历史解释并不等于追求立法原意,即并非主观解释论。
(4)比较解释:借鉴外国立法与判例以阐明刑法规范的含义。
但要善于辨析中外刑法的异同。
(5)目的解释:根据刑法规范的目的阐明刑法规范的含义。
无论什么解释方法,其解释结论必须符合罪刑法定主义,符合刑法的目的。
4.刑法解释的技巧(方法)。
第一章刑法概说第一节刑法的概念、性质、任务和机能一、刑法的概念1.刑法概念刑法是规定犯罪及其法律后果(主要是刑罚)的法律规范的总和。
立法史:1979.7.1通过,1980.1.1施行;1997年3月修订刑法典。
修订的指导思想:制定一部有中国特色的统一的比较完备的刑法典;保持刑法的连续性与稳定性;对原来笼统的规定尽量做出具体的规定。
2.广义的刑法与狭义的刑法广义刑法包括刑法典(包括8个刑法修正案)、单行刑法(1998年12月29日《关于惩治骗购外汇、逃汇和非法买卖外汇犯罪的决定》)、附属刑法(又叫行政刑法,当前我国不存在附属刑法)。
狭义刑法就是指的刑法典。
二、刑法的性质1.规制内容的特定性:只规范罪-刑关系。
2.法益保护的广泛性:保护法益涉及个人法益、国家法益和社会法益。
3.制裁手段的严厉性:刑法和其他法律规定的法律后果不同,其严厉性决定了刑法对其他法律实施的保障性。
三、刑法的任务【相关法条】第二条中华人民共和国刑法的任务,是用刑罚同一切犯罪行为作斗争,以保卫国家安全,保卫人民民主专政的政权和社会主义制度,保护国有财产和劳动群众集体所有的财产,保护公民私人所有的财产,保护公民的人身权利、民主权利和其他权利,维护社会秩序、经济秩序,保障社会主义建设事业的顺利进行。
【知识要点】我国刑法的任务是打击犯罪与保护人民的统一,二者是手段与目的的关系。
四、刑法的机能刑法的任务是刑法实际承担的职责,刑法的机能是刑法显示以及可能发挥的作用。
1.规制机能。
对于犯罪,刑法通过规定惩罚措施以明确国家对该犯罪的规范性评价,所以,刑法既是行为规范(具有评价机能与意思决定机能),也是裁判规范。
2.法益保护机能。
刑法的目的在于保护法益,犯罪的本质就是侵犯法益。
3.权利保障机能。
刑法是善良人的大宪章,也是犯罪人的大宪章(李斯特语)。
第二节刑法的基本原则一、罪刑法定原则★★★★★【相关法条】第三条法律明文规定为犯罪行为的,依照法律定罪处刑;法律没有明文规定为犯罪行为的,不得定罪处刑。
第十一章危害国家安全罪一、间谍罪“接受间谍组织及其代理人的任务”又实施“为境外窃取、刺探、收买、非法提供国家秘密、情报”,想象竞合犯,择一重罪处罚。
二、为境外窃取、刺探、收买、非法提供国家秘密、情报罪要求行为人认识到对方是境外的组织、机构或者个人。
如果没有认识到,泄露国家秘密的,只构成故意泄露国家秘密罪或者非法获取国家秘密罪。
注意:故意泄露国家秘密罪——渎职罪,非法获取国家秘密罪——妨害社会管理秩序罪三、资助危害国家安全犯罪活动罪单纯的资助(提供经费、场所、物资)行为,如果又参加具体犯罪的,数罪并罚。
四、叛逃罪国家机关工作人员在履行公务期间叛逃。
叛逃后又实施其他犯罪的,数罪并罚。
第十二章危害公共安全罪一、投放危险物质罪★★★★(一)故意传播突发性传染病病原体,危害公共安全的,成立以危险方法危害公共安全罪。
(二)投放虚假的危险物质,成立投放虚假危险物质罪。
(三)以放火、爆炸、决水、投放危险物质或者以其他危险方法实施杀人,同时危害公共安全的,按照放火等犯罪与故意杀人罪的想象竞合犯,择一重罪处罚;如果没有危害公共安全,直接认定为故意杀人罪。
(四)以放火等方式实施伤害或者毁坏财物,同时危害公共安全的,只认定为放火等犯罪。
因为放火等犯罪的行为内容完全包含伤害和毁坏财物的内容。
如果没有危害公共安全,直接认定为故意伤害罪或者故意毁坏财物罪。
二、以危险方法危害公共安全罪★★★★(一)凡是能评价为其他犯罪的,按照其他犯罪处理。
如,劫持火车、电车,危害公共安全的,成立破坏交通工具罪;盗窃公路井盖等设施,危害公共安全的,成立破坏交通设施罪。
(二)常见情形:1.破坏矿井通风设备,危害公共安全的。
2.私拉电网,危害公共安全的。
3.在火灾现场破坏消防设施或者器材,危害公共安全的。
4.故意传播突发性传染病病原体,危害公共安全的。
5.邪教组织人员以自焚、自爆或者其他危险方法危害公共安全的。
6.酒后或者醉酒驾车,发生交通事故后,继续驾车冲撞,造成重大伤亡的。
【71】下列案件,构成诈骗罪的是(AB)A.甲在超市内撕下低档次数码相机的条形码,贴到⾼档数码相机的包装盒上,拿到收款台后⼀声不吭,收银员只收取了低档相机的货款。
B.⼄将超市内的两个照相机盒打开,将其中的⼀个照相机盒中的塑料泡沫取出,将两个照相机装⼊⼀个盒内,拿到收款台后⼀声不吭,收银员只收取了⼀个照相机的货款。
C.丙在超市内的⽅便⾯箱⼦打开后,拿出两袋⽅便⾯,装⼊⼀台照⾯机,拿到收款台⼀声不吭,收银员只收取了⼀箱⽅便⾯的货款。
D.丁在B家作客时,发现B书架上名为《诈骗罪研究》的⼀书中夹有⼀张清代邮票,丁便声称将该书借给⾃⼰看⼏天。
B忘记了该书中夹有清代邮票,便将该书借给丁。
丁把该书拿回家后,将清代邮票取⾛,第三⼤将书还给B。
【72】下列⾏为构成诈骗罪的是(CD)A.⼄⽆偿将名画借给甲观赏,后来,当⼄要求甲返还名画时,甲使⽤欺骗⼿段使⼄免除名画的返还。
B.⾏为⼈在⾼档酒店吃完后,产⽣了不⽀付费⽤的意思,于是声称送⾛朋友后回来付款,但在将朋友送出酒店后乘机逃⾛。
C.甲⽤电1万度,为了少缴电费,在电表上动了⼿脚,使其仅仅显⽰3000度,从⽽少缴电费3000余元。
D.A将房屋出售给B并登记在B的名下,随后A⼜将该房屋出卖给C,C将房价交付给A。
【73】何某经营⼩商店。
刘某以⽆偿帮助何某卖电话卡为名,从何某处拿⾛⾯值100元的17908IP卡100张。
刘某将卡拿回家后,⽤⼑⽚将卡上的密码条割开,记下密码后将封条恢复原状。
刘某将其中80张17908IP卡内的话费8000元转⼊其正在使⽤的IP卡内,考试⼤收集然后将该80张17908IP卡退回给何某,声称只卖了20张卡(将20张卡的销售款交给何某,该20张卡的密码封条刮割痕迹明显,未拿去退还)。
何某将刘某退回的卡陆续售出,买卡⼈发现所购IP卡为空额后赵何某退货。
何某报案后,公安机关将刘某抓获。
关于刘某的⾏为,下列说法正确的是(C)A.构成侵占罪B.构成盗窃罪C.构成诈骗罪D.构成诈骗罪与盗窃罪,并罚【74】下列⾏为构成诈骗罪的是(AB)A.C作为B的代理⼈,就B的货物买卖与A进⾏洽谈,A欺骗C,使C处分了B的货物,从⽽导致B遭受财产损失。
司考刑法基础讲义:诈骗罪司考刑法基础讲义:诈骗罪。
司法考试基础知识在司法考试复习中占有重要地位,一定要引起重视。
法律教育网为考生整理了司法考试名师讲义,希望能够帮到大家。
诈骗罪:(一)诈骗的环节:(1)有欺诈的行为;(2)被害人陷入了错误的认识;(3)被害人基于错误的认识对财产作出了处分;(4)犯罪人财产增加;(5)被害人财产减少。
重点注意第三点:被害人基于错误的认识对财产作出了处分。
1.这里的处分必须是处分财产的所有权或占有权。
如果被害人虽然产生了错误的认识,但并未对财产的所有权或占有权进行处分,而只是同意将财物给被害人挑选一下、试穿一下、提拿一下,等等,犯罪人趁被害人没注意取得财物的,定盗窃罪。
2.如果行为人捏造了一个令人恐惧的事实,迫使被害人因害怕被迫交付钱财,同时符合诈骗罪和敲诈勒索罪的成立要件,属想象竞合犯,应当择一重罪处罚。
如果索要的财物数量不大的话,通常以敲诈勒索罪定罪处罚。
(11年)陈某在手机中查到李某丈夫赵某手机号,以李某被绑架为名,发短信要求赵某交20万元“安全费”。
由于赵某及时报案,陈某未得逞。
(事实四)事实四成立敲诈勒索罪(未遂)与诈骗罪(未遂)的竞合。
因为陈某的行为同时符合二罪的犯罪构成,属于想象竞合。
陈某对赵某实行威胁,意图索取财物未果,构成敲诈勒索罪(未遂);陈某隐瞒李某死亡的事实,意图骗取财物未果,构成诈骗罪(未遂)由于只有一个行为,故从一重罪论处。
(10年四卷案例)6月28日凌晨,赵某将恐吓信置于钱某家门口,谎称钱某被绑架,让钱某之妻孙某(某国有企业出纳)拿20万元到某大桥赎人,如报警将杀死钱某。
孙某不敢报警,但手中只有3万元,于是在上班之前从本单位保险柜拿出17万元,急忙将20万元送至某大桥处。
赵某蒙面接收20万元后,声称2小时后孙某即可见到丈夫。
(二)三角诈骗的成立要件:第三人(被骗人)必须是对被害人的财产有处分权的人。
(08延)59.丙是乙的妻子。
乙上班后,甲前往丙家欺骗丙说:“我是乙的新任秘书,乙上班时好象忘了带提包,让我来取。
刘凤科刑法要点(部分)1、常见罪名关于定罪身份的要求:(1)包庇、纵容黑社会性质的组织罪:国家机关工作人员。
(2)放纵走私罪:海关工作人员。
(3)徇私舞弊不征、少征税款罪:税务机关工作人员。
(4)帮助犯罪分子逃避处罚罪:查禁犯罪活动职资的国家机关工作人员。
(5)故意泄露国家秘密罪:国家机关工作人员(包括掌握国家秘密的非国家机关工作人员)。
2、单位犯罪单位犯罪的法定性:单位犯罪以刑法明文规定为前提。
某种犯罪行为“由单位实施”,但刑法没有将单位规定为行为主体时,应当而且只能对自然人定罪量刑。
单位实施贷款诈骗的,按照自然人贷款诈騙罪论处。
单位犯罪的法律后果:(1)双罚制:既处罚单位(对单位只能判处罚金,而不能科处其他刑罚。
),也处罚直接责任人员。
(2)单罚制:只处罚直接责任人员,而不处罚单位本身。
常见的单位犯罪:(1)单位受贿罪:主体是国家机关、国有公司、企业、事业单位或者人民团体。
(2)私分国有资产罪;主体与单位受贿罪一样,注意与贪污罪的界限。
(3)强迫劳动罪:自然人与单位都可以成立本罪。
3、结果加重犯1.基本犯罪行为造成了加重结果,二者之间具有因果关系。
2.对加重结果至少有过失(有的只能是过失,有的包含故意)。
3.具有法定性。
常见的结果加重犯:(1)劫持航空器(故意或者过失)致人重伤、死亡的;(2)故意伤害(故意或者过失)致人重伤或者(过失)致人死亡的;(3)强奸(故意或者过失)致使被害妇女重伤或者(过失)致使被害人死亡的;(4)非法拘禁(过失)致人重伤或者死亡的;(5)绑架(过失)致使被梆架人死亡的;(6)暴力干涉婚姻自由(过失)致人死亡的,虐待(过失)致人重伤、死亡的,包括引起被害人自杀的;(7)抢劫(故意或者过失)致人重伤或者死亡的;(8)非法行医(过失)致使就诊人死亡的;(9)抢夺(过失)致使被害人重伤或者致使被害人自杀的,成立抢夺罪,属于“情节严重”;抢夺(过失)致使被害人死亡的,成立抢夺罪,属于“情节特别严重”。
危害国家安全罪.................................................................................................... 危害公共安全罪...........................................................................................破坏社会主义市场经济秩序罪 (12)侵犯公民人身权利、民主权利罪 (49)侵犯财产罪罪 (99)贪污贿赂犯罪 (124)第十一章危害国家安全罪★第十二章危害公共安全罪第十三章破坏社会主义市场经济秩序罪第十四章侵犯公民人身权利、民主权利罪一、故意杀人罪★★★★二、过失致人死亡罪★★★三、故意伤害罪★★★四、强奸罪★★★★五、强制猥亵、侮辱妇女罪★六、非法拘禁罪★★★★★七、绑架罪★★★★★八、拐卖妇女、儿童罪★★★★★九、收买被拐卖的妇女、儿童罪★★★★★十、诬告陷害罪★★十一、侮辱罪★十二、诽谤罪★十三、刑讯逼供罪★★★十四、暴力干涉婚姻自由罪★十五、重婚罪★★十七、遗弃罪★★。
十八、拐骗儿童罪★★★【相关法条】第二百六十二条拐骗不满十四周岁的未成年人,脱离家庭或者监护人的,处五年以下有期徒刑或者拘役。
第十五章侵犯财产罪一、抢劫罪★★★★★二、抢夺罪★★★三、盗窃罪★★★★★四、诈骗罪★★★★★五、敲诈勒索罪★★★★六、侵占罪★★★★★七、职务侵占罪★★★八、故意毁坏财物罪★★★第十五章妨害社会管理秩序罪第十六章贪污贿赂犯罪一、贪污罪★★★★★二、挪用公款罪★★★★三、受贿罪★★★★★四、行贿罪★★★第十七章渎职罪第十八章危害国防利益罪第十九章军人违反职责罪第一节重点罪名妨害社会管理秩序罪第十一章危害国家安全罪★【相关法条】第一百一十三条本章上述危害国家安全罪行中,除第103条第2款(煽动分裂国家罪)、第105条(颠覆国家政权罪、煽动颠覆国家政权罪)、第107条(资助危害国家安全犯罪活动罪)、第109条(叛逃罪)外,对国家和人民危害特别严重、情节特别恶劣的,可以判处死刑。
一、诈骗罪诈骗罪有独特的行为过程:行为人以非法占有为目的实施欺诈行为→对方产生或者继续维持错误认识→对方基于错误认识处分财产→行为人取得财物。
(一)构成要件1、行为人实施欺骗行为:虚构事实、隐瞒真相。
2、被骗人因行为人的欺骗,而产生认识错误,或者被强化、维持原有认识错误。
(1)被骗人是人。
机器不能被骗,但司法解释规定冒用信用卡在ATM机上提款可构成信用卡诈骗罪。
(2)被骗人是具有财物处分能力的人。
“骗取”幼儿、严重精神病患者等没有财物处分能力人的财物的,成立盗窃罪。
(3)被骗人与受害人可以是同一人,也可能是不同的人。
①甲骗乙而取得丙的财物,当乙有处分丙的财物的权限时,甲构成诈骗罪(即“三角诈骗”);②甲骗乙而取得丙的财物,当乙没有处分丙的财物的权限时,甲构成盗窃罪(间接正犯)。
3、被骗人基于认识错误,而处分(转移占有)财物。
(1)处分:转移占有。
这里的转移占有,指使被骗人不再占有财物,而由行为人独立占有该财物;无论被骗人是基于放弃所有权意思(如售出、赠与、抛弃),还是基于保留所有权意思(如借出)而转移占有,都属刑法中的处分。
但是,仅仅只转移“持有”而不会使行为人独立占有该财物的,不认为有处分。
(2)被骗人有处分财物的意思(意识处分行为说)。
即被骗人在交付财物时,主观上需对于财物的性质、数量需要有认识,即认识到自己将特定财物转移给行为人占有。
①对被处分的特定物品的性质有认识;②对被处分的特定物品的数量有认识。
并不要求被骗人对于特定物品的真实价值有认识。
被骗人认识到了特定物品的性质和数量,但没有认识到其真实价值而交付的,也认为有处分。
4、行为人取得财物,或使第三人取得财物。
5、被害人财物损失。
(二)处罚犯诈骗罪的,处3年以下有期徒刑、拘役或者管制,并处或者单处罚金;数额巨大或者有其他严重情节的,处3年以上10年以下有期徒刑,并处罚金;数额特别巨大或者有其他特别严重情节的,处10年以上有期徒刑或者无期徒刑,并处罚金或者没收财产。
司考刘凤科刑法讲义:诈骗罪
司考刘凤科刑法讲义:诈骗罪。
俗话说“得民刑者得天下”,刑法的复习在司法考试复习中是非常重要的。
法律教育网为考生整理了诈骗罪的名师讲义,供考生复习参考。
精彩链接:
司考刘凤科刑法讲义:盗窃罪
司考刘凤科刑法讲义:侵犯财产罪
司考刘凤科刑法讲义:诬告陷害罪
司考刘凤科刑法讲义:非法拘禁罪
第二百六十六条诈骗公私财物,数额较大的,处三年以下有期徒刑、拘役或者管制,并处或者单处罚金;数额巨大或者有其他严重情节的,处三年以上十年以下有期徒刑,并处罚金;数额特别巨大或者有其他特别严重情节的,处十年以上有期徒刑或者无期徒刑,并处罚金或者没收财产。
本法另有规定的,依照规定。
知识要点:
(一)行为结构
行为人实施欺骗行为→对方(被骗者)产生错误认识→对方(被骗者)基于错误认识处分财产→行为人或第三者取得财产→被害人遭受财产损害。
1.行为人实施了欺骗行为:虚构事实与隐瞒真相,即让对方陷入处分财产的认识错误的行为。
(1)行为内容:在具体状况下,使对方产生错误认识,并作出行为人所希望的财产处分。
调虎离山、掉包类型的欺骗不成立诈骗罪,而是成立盗窃罪。
(2)欺骗方法:语言欺骗与文字欺骗,包括明示或默示的虚假举动表示。
(3)欺骗方式:作为或者不作为(即有告知某种事实的义务,但不履行这种义务,使对方陷入错误认识或者继续陷入错误认识,进而利用这种认识错误取得财产的)。
(4)欺骗程度:必须达到足以使一般人能够产生错误认识的程度。
对自己出卖的商品进行夸张,如果处于一般商业惯例许可或者社会容忍范围内,而交易本身还有讨价还价余地的,不具有使他人处分财产的具体危险,不是欺骗行为。
(5)着手:开始实施欺骗行为。
2.欺骗行为使对方(被骗者)产生错误认识,即使被骗者在判断上有一定的错误,也不妨碍欺骗行为的成立。
(1)因果关系:欺骗行为没有使对方产生错误认识,对方出于怜悯、不堪烦扰等原因交付财物的,或者为抓住诈骗者的把柄在警方安排下交付财物的,欺骗行为和财物转移之间的因果关系欠缺,构成诈骗罪未遂。
(2)错误认识的程度:被骗者对行为人所诈称的事项有所怀疑仍然处分财产的,成立诈骗罪(既遂)。
特别提示:
对于文物、古董、书画的交易,只要行为人没有实施欺骗行为,即使没有告诉对方真相的,也不成立诈骗,因为该领域需要从事交易的人自身具备相应的专业知识,对方没有提醒并告知真相的义务。
(3)被骗者:被骗者与财产处分者必须是同一人。
在诈骗的场合,如果被骗者也是被害人,则是二者间的诈骗;如果被骗者与被害人不是同一人,则是三角诈骗。
诉讼诈骗是典型的三角诈骗:行为人以提起民事诉讼为手段,提供虚假的陈述、出示虚假的证据,使法院作出有利于自己的判决,从而获得财产的行为,成立诈骗罪。
三角诈骗与盗窃罪的间接正犯的区别,在于被骗者是否具有处分财产的地位与权限。
(4)被骗者资格:具有处分财产的权限或者处于可以处分财产地位的人,但不必是财物的所有人或占有人。
诈骗罪中的被骗者只能是自然人,而且是具有一定行为能力的自然人。
“骗取”幼儿、严重精神病患者的财物的,成立盗窃罪。
机器更不能成为诈骗罪的被骗者,因为机器不可能存在认识错误。
(5)被骗者不限于特定的人。
法律敎育网
3.处分财产:不成文的构成要件要素。
(1)表现方式:处分财产不限于民法意义上的处分财产(即不限于所有权权能之一的处分),而意味着将被害人的财产转移为行为人占有,或者说使行为人或第三者取得被害人的财产。
表现方式有:直接交付财产、承诺行为人取得财产、承诺转移财产性利益、承诺免除行为人的债务等。
行为模式表现为作为、不作为或者容忍方式。
(2)处分意思:被骗者处分财产时认识到自己将某种财产转移给行为人或第三者占有,但不要求对财产的数量、价格等具有完全的认识。
4.行为人或第三者获得财产:包括积极财产的增加与消极财产的减少。
(1)使用伪造、变造、盗窃的武装部队车辆号牌,骗免养路费、通行费等各种规费,数额较大的,成立诈骗罪。
(2)使用欺骗手段骗取增值税专用发票或者可以用于骗取出口退税、抵扣税款的其他发票的,成立诈骗罪(《刑法》第210条第2款)。
(3)以虚假、冒用的身份证件办理入网手续并使用移动电话,造成电信资费损失数额较大的,成立诈骗罪。
5.被害人遭受财产损失(在未遂情况下有导致财产损失的紧迫危险)。
(1)成立诈骗罪的情形:
第一,诈骗不法原因给付物的,成立诈骗罪。
第二,如果乙盗窃了甲的此财物,而甲采取欺骗方法骗取了乙的彼财物的,成立诈骗罪。
第三,以欺骗方法取得对方合法占有的自己所有的财物的,成立诈骗罪。
第四,行为人提供相当给付,但被骗者的交换目的基本未能实现(包括给付缺乏双方约定的重要属性的物品)时,成立诈骗罪。
例欺骗他人得了肝炎,进而将药品卖给他人的,成立诈骗罪。
第五,行为人实施欺骗行为,导致被骗者就所交付财产的用途、财产的接受者存在法益关系的认识错误时,即使被骗者没有期待相当给付,也应认为存在财产损失,行为人的行为成立诈骗罪。
例声称将募捐的钱交给灾民,但事实上将募捐的钱交给父母的,成立诈骗罪。
(2)不成立诈骗罪的情形:
第一,通过欺骗方法使他人免除非法债务的,不存在财产损失。
例1.甲原本没有支付嫖宿费的意思,欺骗卖淫女使之提供性服务的,不成立诈骗罪。
2.甲原本打算支付嫖资,与对方实施性行为后,又采取欺骗手段使对方免收嫖资的,不成立诈骗罪。
3.甲向卖淫者支付了嫖资后,使用欺骗手段骗回嫖资的,成立诈骗罪。
第二,以欺骗方法取得对方不法占有的自己所有的财物的。
第三,具有从对方取得财产的正当权利(如享有到期且无抗辩理由的债权)的人,为了实现其权利而使用了欺骗手段的。
(3)诈骗公私财物价值3000元至1万元以上、3万元至10万元以上、50万元以上的,应当分别认定为刑法第266条规定的“数额较大”、“数额巨大”、“数额特别巨大”。
(二)责任要素
故意,并具有非法占有目的。
法律教育网编辑整理,转载请注明出处。