热处理调质工艺守则及操作规程
- 格式:doc
- 大小:117.50 KB
- 文档页数:8
热处理工艺守则1、主题内容和适用范围本规程规定了焊后热处理的条件,热处理方法和工艺规范。
本规程适用于压力容器产品及其零部件的焊后热处理。
2、引用标准下列标准如已修订,则按最新版本执行。
TSG R0004-2009 固定式压力容器安全技术监察规程(简称《固容规》)第4.6条。
GB/T30583-2014 承压设备焊后热处理规程NB/T47015-2011 压力容器焊接规程GB150.4 压力容器制造、检验和验收第8条3、进行热处理的条件3.1 压力容器焊后热处理除遵守本守则外,还应符合设计文件与合同的要求。
3.2 焊后热处理应在产品焊接工作全部结束并且经过检验合格后,在耐压试验前进行。
3.3 钢制压力容器的焊后热处理应遵守GB/T 30583的相应规定。
3.4 碳钢和低合金钢制焊件低于490℃的热作用,高合金钢制焊件低于315℃的热作用均不作为焊后热处理对待。
3.5 《固容规》引用标准要求和设计图样要求进行焊后热处理。
3.6 钢板冷成形受压元件,符合下列任意条件之一,且变形率超过表9-1的范围,应于成形后进行相应热处理恢复材料的性能。
a)盛装毒性为极度或高度危害介质的容器;b)图样注明有应力腐蚀的容器;c)对碳钢、低合金钢,成形前厚度大于16mm者;d)对碳钢、低合金钢,成形后减薄量大于10%者;e)对碳钢、低合金钢,材料要求做冲击试验者。
表 9-1 冷成形件变形率控制指标3.7 GB150.4第8.2.2条规定,容器及其受压元件符合下列条件之一者,应进行焊后热处理,焊后热处理应包括受压元件及其与非受压元件的连接焊缝。
(1)焊接接头厚度(即焊后热处理厚度,δPWHT)符合表9-2的规定者。
(2)图样注明有应力腐蚀的容器。
(3)用于盛装毒性为极度或高度危害介质的碳素钢、低合金钢制容器。
(4)相关标准或图样另有规定时。
3.8 对异种钢材之间的焊接接头,按热处理要求高者确定。
但温度不应超过两者中任一钢号的下相变点A c1。
热处理工操作规程
《热处理工操作规程》
一、操作准则
1.1 严格遵守相关安全规定,戴好安全防护用具。
1.2 在进行热处理操作之前,对设备进行必要的检查和维护。
1.3 严格按照操作程序和工艺要求进行操作,不得擅自变更。
1.4 在操作过程中,及时清理和处理产生的废料和废气,确保环境安全。
1.5 操作完成后,及时清洁和整理工作场所,保持整洁。
二、操作流程
2.1 将待处理的工件放入热处理设备中,按照工艺要求设置好温度和时间。
2.2 在设备正常运行期间,需要监控设备运行情况,确保设备正常。
2.3 在工件热处理结束后,将其取出并进行质量检查,确认热处理效果。
2.4 对热处理设备进行清洗和维护,确保设备正常使用。
三、安全注意事项
3.1 在操作过程中,不得擅自解除安全保护装置。
3.2 确保操作过程中,尽量减少人员在设备周围活动,防止产
生意外。
3.3 对于高温设备,需要在操作之前进行预热,防止产生热应力。
3.4 对于易燃易爆材料的热处理,需要采取防爆措施。
3.5 对于设备故障或异常情况,及时报告上级主管。
四、责任分工
4.1 热处理工操作员需经过专业培训和考核合格后方可上岗。
4.2 监督员需要对热处理工的操作过程进行监督和检查,确保
操作规程得到执行。
4.3 设备维护和保养人员需对热处理设备进行定期检查和维护,确保设备正常使用。
以上即为《热处理工操作规程》的相关内容,希望广大热处理工能严格按照规程要求进行操作,确保操作安全和工件质量。
热处理调质工艺守则及操作规程热处理调质工艺守则及操作规程1、主题内容与使用范围本守则及规程确定了热处理调质处理(淬火+高温回火)的设备评定、工艺确定、及操作规范的内容。
2、引用标准API Spec6A 《井口装置和采油树设备规范》3、总则产品的热处理必须在已经过定期检定并合格的热处理设备中进行。
炉子的检定周期为一年。
4、对热处理炉及监控设备的要求4.1、对热处理炉的要求4.1.1、炉衬完好,无明显损坏;4.1.2、电阻丝齐全,电极接触牢固;4.1.3、炉底平整,无裂纹;4.1.4、保温材料完好无损;4.1.5、热处理炉各处的温度应分度均匀,温差不大于14℃(这就需要炉子空间的前、后、左、右及底部都要有电炉丝分布,炉膛的功率密度一般在100-110kw/m3左右)。
热处理炉的鉴定周期不大于1年。
4.1.6、温度传感器(热电偶)插点正确(在工作区域)而且分布均匀、合理。
馈线两端(热电偶与圆盘平衡记录仪或温度显示器)连接可靠。
4.2、仪表4.2.1、温度控制器的控制精度为:±10℃;4.2.2、温度显示器(平衡记录仪)以及热电偶,必须在检定有效期之内。
检定周期为三个月。
4.2.3、更换记录仪圆盘记录纸,确保其能完整准确地记录加热保温过程。
(完工后,在记录纸上填写日期、加工零件号、炉号、操作者等相关信息)。
5、装炉5.1、装炉前的准备工作5.1.1、检查设备、仪表是否正常,特别是注意炉门起闭自动断电装置是否良好,并将炉膛清理干净。
5.1.2、核对任务单与待处理工件以及工艺卡(或作业指导书)是否相符。
5.1.3、检查工件外观,所有棱角必须倒角≥1mm,表面不得有严重的磕碰划伤、氧化皮。
5.1.4、熟悉工艺全过程,考虑好装(出)炉方法,并准备好必要的工夹具及吊具,保证在淬火时工件能快速浸入淬火液中。
5.1.5、对技术要求不允许表面氧化脱碳的工件需要进行必要的防护,如在加热炉内装入适量的木炭或铸铁屑等。
热处理安全操作规程
《热处理安全操作规程》
热处理是一种重要的金属加工工艺,用于改变材料的物理和化学性质,以提高其机械性能和耐久性。
然而,由于热处理涉及高温和化学物质,操作过程中存在很多安全隐患,因此需要严格遵守相关的安全操作规程。
首先,在进行热处理作业之前,必须确保工作场所的通风良好,避免在有限空间中操作,以免产生有害气体的蓄积和中毒风险。
同时,工作人员需要穿着合适的防护服和防护面具,以保护自己免受高温和化学品的伤害。
其次,对于热处理设备和工具的操作,必须严格按照操作手册和安全标准进行。
在操作过程中,禁止擅自改动设备和工具的参数,以免导致意外事故发生。
同时,需要定期检查设备和工具的运行状态,及时修理和更换有损坏的部件,确保操作的安全可靠。
此外,对于化学物质的使用和处理,也必须遵守相应的安全规程。
在使用化学品时,需要佩戴防护手套和眼镜,避免皮肤和眼睛受到化学品的刺激和伤害。
在处理化学废弃物时,需要将废物妥善包装和标识,按照相关法规进行处理和处置,避免对环境和人体造成危害。
在热处理作业过程中,还需要严格控制温度和时间,避免产生火灾和爆炸的风险。
对于高温区域,需要设置警示标识和限制
区域,防止无关人员靠近,并及时清理工作场地的可燃材料和杂物。
总之,《热处理安全操作规程》对于保障热处理作业的安全,减少事故的发生具有重要意义。
只有严格遵守规程,在实际操作中做到细致入微,才能保证热处理作业的安全可靠。
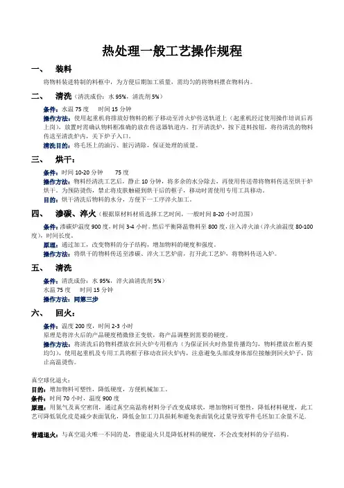
热处理一般工艺操作规程一、装料将物料装进特制的料框中,为方便后期加工质量,需均匀的将物料摆在物料内。
二、清洗(清洗成份:水95%,清洗剂5%)条件:水温75度时间15分钟操作方法:使用起重机将排放好物料的框子移动至淬火炉传送轨道上(起重机经过使用操作培训后再上岗),放置时需确认物料框准确的放在传送器轨道内。
打开清洗炉,按下进料按钮,将待清洗的物料传送至清洗炉内,关下炉子入口。
清洗目的:将毛坯上的油污、脏污清除,保证处理的质量。
三、烘干:条件:时间10-20分钟75度操作方法:物料经清洗工艺后,静止10分钟,将多余的水分除去,再使用传送带将物料传送至烘干炉烘干。
为预防烫伤,禁止将皮肤触碰到烘干后的框子,移动时需使用专用工具移动。
目的:烘干清洗后物料的水分,方便下一工序淬火加工。
四、渗碳、淬火(根据原材料材质选择工艺时间,一般时间8-20小时范围)条件:渗碳炉温度900度,时间3-4小时。
然后平衡降温物料至800度,注入淬火油(淬火油温度80-100度),时间长度。
原理:通过加工,改变物料的分子结构,增加物料的硬度和强度。
操作方法:将烘干的物料传送至渗碳、淬火工艺炉前,打开此工艺炉,将物料传送入炉。
五、清洗条件:清洗成份:水95%,淬火油清洗剂5%)水温75度时间15分钟操作方法:同第三步六、回火:条件:温度200度,时间2-3小时原理是将淬火后的产品硬度稍微修正变软,将产品调整到需要的硬度。
操作方法:将清洗后的物料摆放在回火炉专用框内(为保证回火时热量传播均匀,物料摆放在框内要均匀),使用起重机及专用工具将框子移动在回火炉内,注意避免头部或身体部位接触到回火炉子,防止高温烫伤。
真空球化退火:目的:增加物料可塑性,降低硬度,方便机械加工。
条件:时间70小时,温度900度原理:用氮气及真空密闭,通过真空高温将材料分子改变成球状,增加物料可塑性,降低材料硬度,此工艺可降低氧化皮是减少表面氧化,降低金加工刀具损耗和避免表面氧化过量导致零件毛坯加工余量不足.普通退火:与真空退火唯一不同的是,普能退火只是降低材料的硬度,不会改变材料的分子结构。
一、热处理代号和材料标注方法(一)热处理代号1. 适用于结构钢和铸件代号:0—自然状态1—正火(或正火+回火)2—退火3—精锻+回火(如精锻或精辊叶片在精锻后只需高温回火)4—淬硬5—调质6—化学热处理(渗碳或氮化)7—除应力(包括活塞环定型处理)9—表面淬火或局部淬火2.适用铸造有色金属和奥氏体钢的代号:0—原始状态1—再结晶退火T—除应力退火T1-人工时效T4—淬火(固溶处理)T5—淬火和不完全时效T6-淬火和完全时效(固溶处理和完全时效到最高硬度)3.压力加工有色金属代号:0—原始状态M—退火C-淬火CZ—淬火和自然时效CS-淬火和人工时效(二)材料的标注方法:1.零件的材料或毛坯(包括铸锻件)如不作任何处理,也不作机械性能检查,则只标材料牌号(其热处理代号“0”在图纸上不标注)如:A3,20,35,ZQSn6—6-3。
2.零件的材料或毛坯在热处理后,不作硬度及机械性能检查者则只标注材料牌号和热处理代号:如:45-1,若有几种热处理,可用热处理代号按工艺路线顺序逐项填写:如:15CrMoA-1+7。
3.有些材料的技术条件,有几种检查组别,但强度等级只有一种或可按材料截面尺寸来决定强度等级,只注明材料牌号,热处理代号和检查组别:如:45—5(Ⅱ) 35CrMoA—5(Ⅱ)4.有些材料的技术条件,有几种组别,在同一热处理状态中有不同的强度等级,则注明材料牌号、热处理代号强度等级和检查组别,不需要规定检查组别时,检查组别可省略。
25Cr2MoVA-5 25Cr2MoVA-5如:735—Ⅲ 7355。
有些零件或者是比较重要或者是技术要求比较复杂,用上述标注方法不能说明全部要求者,则应注明标准号,在同一热处理状态中有不同的强度级别时,还应注明强度级别。
35CrMoA-5 35CrMoA-5如:Q/CCF M 3003-2003 590×Q/CCF M 3003—20036。
大锻件如叶轮、铸造轴、整体转子等的材料标注方法钢号锻件级别×标准编号7。
热处理(调质)工艺规范热处理工艺规范1 目的本规范适用于本厂钢制零件在周期作业加热炉中的调质、固熔工序。
2 准备工作2.1检查设备及仪表是否正常。
2.2检查零件上的材料是否符合图样要求。
2.3检查零件的尺寸是否符合图样及工艺文件的规定。
2.3.1调质件最好先经粗加工,断面大于100mm 的零件,当有内孔时,应钻孔后再调质,并且防止出现尖角。
2.3.2调质件的加工余量应大于允许的变形量。
2.4熟悉工艺要求,根据零件的毛坯重量、开头确定吊挂形式,吊挂部分可利用零件本身结构,也可在零件上另加。
2.5大型零件调质时必须检查所需的辅助冷却装置,当确认使用可靠后方可装炉。
2.6不同淬火温度的调质件,不得同炉处理,同炉处理件的有效厚度应相近。
3 工艺规范3.1 ASTM A350 LF2调质处理规范见表1。
3.1.2机械性能参数:MPa b 655485-=σ MPa 250≥s σ 22%≥δ 30%≥Φ3.1.3 LF2低温冲击韧性K A 要求:Ⅰ级试验温度在-45.6℃ 三个试样平均值为K A ≥20J三个试样中一个试样冲击值为K A ≥16JⅡ级试验温度在-18℃ 三个试样平均值为K A ≥27J三个试样中一个试样冲击值为K A ≥20J3.2 ASTM A182 F316、F321钢3.2.1 热处理工艺:3.2.2 机械性能参数:MPa b 515=σ M P a205≥s σ 30%≥δ 50%≥Φ 3.3 淬火冷却方法3.3.1调质件采用的淬火介质一般为水或油。
3.3.2形状简单、断面厚度不足100mm 的零件在水或油中冷却,终冷温度不予限制,以淬硬为原则。
3.3.3形状复杂、断面厚度大于100mm 的零件在淬火介质中冷至表面温度为150-200℃时取出空冷。
3.3.4采用水淬油冷的零件,水冷时间按每(3-5)mm 以1s 计算,水淬空冷的零件、水冷时间,当有效厚度小于30毫米的以S/2mm 计算,有效厚度大于30mm 的以S/1mm 计算的。
工件材料热处理调质工艺守则及操作规程一、工件材料热处理调质工艺守则1.选择适当的温度范围:根据工件的材料和要求,选择适当的热处理温度范围。
温度过低会导致工件组织和性能得不到有效改善,温度过高则易导致工件退火过软、烧伤和变形等问题。
2.控制保温时间:保温时间是热处理工艺中非常重要的参数之一、保温时间过长会导致工件组织粗化,而过短则无法达到预期的效果。
因此,应根据工件的材料和要求,控制好保温时间。
3.确定合适的冷却速度:冷却速度对工件的组织和性能有很大的影响。
快速冷却可以增加工件的硬度,但也容易引起变形和内应力的产生。
慢速冷却可以降低变形和内应力,但容易导致工件组织过软。
在选择冷却速度时,需要根据工件的材料和要求综合考虑。
4.控制热处理中的加热速度:加热速度是影响工件组织和性能的重要因素之一、加热速度过快会导致工件错相和组织不均匀,加热速度过慢则容易引起过度烧伤和时间成本增加。
因此,在进行热处理时,应控制好加热速度。
5.注意热处理的环境:热处理过程中的环境也会对工件的组织和性能产生一定的影响。
例如,加热过程中的气氛对工件表面的清洁和氧化情况有很大影响;冷却过程中,冷却介质的选择也会对工件的性能产生影响。
因此,需要注意热处理的环境,使其符合要求。
二、工件材料热处理调质工艺操作规程1.准备工作:将工件进行清洁,并做好相应的标记,以便于后续的追踪和检查。
同时,准备好所需的热处理设备和工具。
2.加热:根据工件的材料和要求,选择适当的加热温度和加热时间,将工件放入加热设备中进行加热。
在加热过程中,需要控制好加热速度,避免过快或过慢。
3.保温:当工件达到所需的温度后,保持一定的保温时间。
保温时间的长短应根据工件的材料和要求进行调整。
4.冷却:在保温结束后,根据工件的材料和要求,选择适当的冷却介质和冷却速度,进行冷却。
在冷却过程中,需要注意冷却介质的温度和清洁程度,以及控制好冷却速度。
5.检查和测量:冷却结束后,将工件取出进行检查和测量。
热处理工安全操作规程第一章总则第一条为了保障热处理工作人员的人身安全和生命安全,保障生产设备的安全稳定运行,制定本规程。
第二条本规程适用于从事热处理工作的所有人员。
第三条热处理工作是指对金属材料进行加热、冷却和保温处理的工作。
第四条所有从事热处理工作的人员必须接受相关安全操作培训并按照规程执行,严禁违章操作。
第五条各级主管部门对热处理工作人员进行安全操作的监督和检查,确保规程的有效执行。
第二章安全操作注意事项第六条在进行热处理工作时,必须按照相关规程和操作规定操作,确保工作的安全和质量。
第七条在操作过程中,必须佩戴符合安全标准的个人防护装备,包括但不限于防护服、安全帽、护目镜、防护口罩等。
第八条在操作前,必须检查热处理设备和工具是否完好无损,若发现问题应立即报告维修或更换。
第九条进行热处理工作时,必须将操作区域围起来,严禁非工作人员进入。
第十条在进行火焰加热时,必须将火焰喷口远离易燃物,使用隔热物保护非工作区域。
第十一条热处理过程中严禁使用毛巾或不适当的工具触摸热物体。
第十二条在进行水冷却处理时,必须确保水温和水压符合规定范围,严禁使用超过规定温度的水进行冷却。
第十三条在进行热处理前,必须检查热处理液的浓度和质量,确保符合要求。
第十四条在进行热处理过程中,如果发现异常情况,如热处理设备冒烟、漏液等,必须及时停止操作,报告维修或更换设备。
第十五条在热处理过程中,必须定期检查设备的电源和线路,确保没有漏电和安全隐患。
第十六条在进行热处理操作后,必须及时清理操作区域,确保无杂物和易燃物。
第三章紧急情况处理第十七条在发生紧急情况时,必须保持冷静,迅速采取措施进行处理,确保人员的安全。
第十八条在发生火灾时,必须立即报警,采取灭火措施,并迅速疏散人员。
第十九条在发生设备故障或意外事故时,必须立即停止操作,报告上级主管部门并采取相应措施进行处理。
第二十条在发生人员伤害事故时,必须立即进行急救,并报告上级主管部门。
热处理调质工艺守则及操作规程1、主题容与使用围本守则及规程确定了热处理调质处理(淬火+高温回火)的设备评定、工艺确定、及操作规的容。
2、引用标准API Spec6A 《井口装置和采油树设备规》3、总则产品的热处理必须在已经过定期检定并合格的热处理设备中进行。
炉子的检定周期为一年。
4、对热处理炉及监控设备的要求4.1、对热处理炉的要求4.1.1、炉衬完好,无明显损坏;4.1.2、电阻丝齐全,电极接触牢固;4.1.3、炉底平整,无裂纹;4.1.4、保温材料完好无损;4.1.5、热处理炉各处的温度应分度均匀,温差不大于14℃(这就需要炉子空间的前、后、左、右及底部都要有电炉丝分布,炉膛的功率密度一般在100-110kw/m3左右)。
热处理炉的鉴定周期不大于1年。
4.1.6、温度传感器(热电偶)插点正确(在工作区域)并且分布均匀、合理。
馈线两端(热电偶与圆盘平衡记录仪或温度显示器)连接可靠。
4.2、仪表4.2.1、温度控制器的控制精度为:±10℃;4.2.2、温度显示器(平衡记录仪)以及热电偶,必须在检定有效期之。
检定周期为三个月。
4.2.3、更换记录仪圆盘记录纸,确保其能完整准确地记录加热保温过程。
(完工后,在记录纸上填写日期、加工零件号、炉号、操作者等相关信息)。
5、装炉5.1、装炉前的准备工作5.1.1、检查设备、仪表是否正常,尤其是注意炉门起闭自动断电装置是否良好,并将炉膛清理干净。
5.1.2、核对任务单与待处理工件以及工艺卡(或作业指导书)是否相符。
5.1.3、检查工件外观,所有棱角必须倒角≥1mm,表面不得有严重的磕碰划伤、氧化皮。
5.1.4、熟悉工艺全过程,考虑好装(出)炉方法,并准备好必要的工夹具及吊具,保证在淬火时工件能快速浸入淬火液中。
5.1.5、对技术要求不允许表面氧化脱碳的工件需要进行必要的防护,如在加热炉装入适量的木炭或铸铁屑等。
5.1.6、如果是热炉装炉,检查炉温是否与工艺要求相符。
热处理行业操作规程热处理行业是一种重要的工业制造业,其操作规程具有必要性和重要性。
本篇文章将介绍热处理行业操作规程的内容,包括操作前的准备、加热过程的控制、冷却过程的控制、检验和质量控制等方面,以期提高热处理行业工作安全、环保和质量水平。
一、操作前的准备1、清理炉膛和加热炉的排气管道,确保排放通畅,减少气体污染。
2、检查加热装置的电源电压、电流、接线等是否正常。
3、检查温度计、热电偶、计时器、仪表等设备是否正常,供气、供水管道是否通畅。
4、操作人员应穿戴防护服,佩戴防护眼镜、手套、安全鞋等防护用品。
二、加热过程的控制1、加热过程应逐渐升温,加热速度应适当,温度应逐步升高,防止变形、开裂等损伤。
2、控制加热时间和加热温度,避免过度加热或过短加热时间引起质量问题。
3、对于不同材质、不同形状的工件应做好分批加热,以保证温度均匀。
4、加热过程要防止产生氢渗透现象,应控制加热介质的氢含量。
三、冷却过程的控制1、冷却速度应适当,避免过快或过慢引起质量问题。
2、冷却介质应选取合适的介质,控制冷却速度,防止变形、开裂等质量问题。
3、冷却介质宜加热到一定温度再进行冷却,避免温度过低引起冷却介质凝固。
四、检验和质量控制1、对于工件材料和尺寸的要求应符合标准和技术要求。
2、对于热处理后工件硬度、强度等性能应进行检测,确保质量。
3、热处理过程中应注意环保,减少废气、废水等产生,做到节能环保。
总之,热处理行业的操作规程深受行业内外人士的关注,本文涉及方方面面,但是不能穷尽。
我们应该在工作中认真遵守规程,避免操作中出现问题。
除此之外,我们还应该不断学习和探索新的技术,在热处理行业中不断提高自己的技术水平和工作能力。
热处理操作规程
《热处理操作规程》
热处理是一种用热力学变化来改变材料性质的工艺。
在工业生产中,热处理操作是非常重要的,可以为材料赋予特定的力学性能和物理性能。
为了保证热处理的效果,提高产品品质,必须制定相应的热处理操作规程。
一、工艺前准备
在进行热处理之前,首先要对材料进行严格的品质检测和清洁处理。
对于要进行淬火处理的材料,还需进行适当的热处理前处理,如退火、正火等。
另外,应对热处理设备进行定期维护和检修,确保其运行良好。
二、工艺参数设定
在进行热处理时,需要设定合适的温度、时间和冷却速率等工艺参数。
这是根据材料的种类、尺寸和要求的性能来确定的。
对于不同材料和不同热处理工艺,需要进行试验和总结,以确定最佳的工艺参数。
三、操作规程
在进行热处理操作时,要严格按照规定的程序进行。
在加热和保温阶段,需密切监控温度变化,确保温度的均匀性和稳定性。
在淬火、回火和等温淬火等工艺中,需要准确控制冷却速率和保温时间。
在操作过程中,还需注意安全措施,避免操作人员受伤。
四、质量检验
热处理后的材料需要进行质量检验,检测其力学性能、物理性能和结构组织。
如硬度、韧性、拉伸强度、冲击韧性、组织结构等。
这些检测结果将直接影响产品的质量和使用性能。
总之,制定一套科学、合理的热处理操作规程对于提高产品质量、节约能源和增加经济效益都是非常重要的。
操作人员必须严格遵守规定的操作流程和要求,确保热处理的效果达到预期目标。
热处理作业规程背景介绍热处理是一种将金属材料加热到一定温度,然后急冷或缓冷的过程,以改变材料的物理和机械性能的方法。
热处理广泛应用于钢铁、铜、铝、镁、锌等金属材料的改性、调质和变形等等过程中。
然而,由于热处理涉及到高温和冷却过程,如果操作不当就会对工作人员的安全和设备的使用带来很大的风险。
因此,制定一份热处理作业规程非常必要。
目的和适用范围本规程旨在确保热处理工作的安全和高效,保护工人、设备和环境的安全和健康。
适用于所有热处理作业,包括加热、保温、冷却等过程。
职责和义务热处理工1.应遵守本规程,严格按照工艺流程和操作规程进行操作。
2.在进行任何操作前,应确认设备的安全性和完整性,并确保工作区域的清洁和整洁。
3.应对所使用的设备和工具进行检查和维修,确保设备和工具处于良好的状态。
4.操作时应穿着符合要求的防护装备,并注意工作环境的安全和卫生。
5.在操作中应注意安全,并避免操作过程中发生意外情况。
热处理操作人员1.应根据操作规程进行操作,严格掌握加热工艺参数,确保加热温度、保温时间和冷却速度的控制。
2.应对加热、保温、冷却过程进行监控,并随时调整操作参数。
如出现异常情况应立即停止操作,并向上级汇报。
3.平时应对设备进行保养和日常维护工作,定期检查设备的安全性、有效性和完整性。
监督人员1.应对热处理操作定期进行检查和调查,确保操作的合规性和安全性。
2.在发现操作人员违反规程时,应及时制止,并对违规行为进行记录和处罚。
3.应定期进行设备维护和检查,确保设备处于安全、有效运行状态。
热处理作业流程加热1.操作人员应确定需要热处理的材料类型、数量和热处理工艺参数,并进行相应的设备准备和检查工作。
2.将待处理的材料依次放入炉内,并关闭炉门。
3.打开炉子开关,开始加热。
在加热过程中,应随时注意监控温度变化,并根据工艺流程调整温度。
4.当达到所需温度时,应切断电源,停止加热,开始保温。
保温1.在加热后,立即进行保温工作。
热处理工安全操作规程热处理工安全操作规程一、前言为确保热处理工作安全,保护热处理工人员的人身安全,保证生产中不发生意外事故,现制定本热处理工安全操作规程。
二、热处理工作1、热处理工作是指在合适的材料和工艺参数下,对金属材料进行热处理的工作。
2、热处理工作包括常见的热处理方式,如退火、淬火、正火、回火等。
3、热处理工作应该在安全可靠的工作环境下进行。
确保工作场所通风、温度适宜,无易燃、易爆、剧毒物质,无尘埃粉尘等。
4、进行热处理工作前,需要对热处理设备进行检查和维护。
三、安全操作规程1、操作前身体检查对热处理工作者来说,身体状况是进行工作的前提条件。
操作前,应该对身体健康状况进行检查。
如果发现身体出现症状,应及时进行治疗和休息。
2、穿戴合适的工作服和防护装备在进行热处理工作时,应穿戴合适的工作服和防护装备。
工作服应该符合安全要求,以保护在工作中可能受到的伤害。
防护装备应包括手套、护目镜、口罩等。
穿戴防护装备的时候,应注意舒适度,防止对身体造成不适。
3、工作时禁止吸烟热处理工作的场所应该禁止吸烟。
在温度较高的工作环境下,使用明火可能会造成火灾,因此禁止使用明火。
同时,吸烟也会危及热处理工作者的健康。
4、操作前进行热处理设备的检查和维护在进行热处理工作前,应该对热处理设备进行检查和维护。
检查应包括电气设备、机械设备、液压设备等。
确保设备操作正常,防止在工作过程中出现故障。
5、操作前取得相关部门的批准在进行热处理工作前,应该取得相关部门(如消防部门)的批准。
遵守相关的安全标准和规定,确保热处理工作环境的安全可靠。
6、工作场所的安全性在进行热处理工作时,应确保工作场所的安全性,包括通风、温度适宜、无易燃、易爆、剧毒物质,无尘埃粉尘等。
同时,为了确保工作区域的安全,应进行宣传和标识。
7、操作时注意观察和守护在进行热处理工作时,应始终关注工作的进展,并且时刻警惕可能发生的意外事故。
同时,在工作期间需要小心谨慎,确保设备操作正常,杜绝不安全因素。
热处理安全操作规程热处理是制造业中对金属和合金进行调质、退火、正火、淬火等处理的重要工艺。
热处理能够提高材料的硬度、耐磨性、耐腐蚀性和强度等物理性能,从而提高产品的质量和使用寿命。
然而,热处理也存在一定的安全风险,如果不遵守相关操作规程,可能会造成严重的事故和人员伤害。
因此,为了保障工作人员的生命安全和热处理工作的正常进行,制定本热处理安全操作规程。
第一章机械设备安全1.1 机械设备安全在进行热处理工作前,必须检查机械设备的安全性能。
机械设备应该符合国家标准和质量标准,检查有无漏气、漏电、漏油的现象。
若发现异常情况需及时更换或送修。
1.2 设备操作时的安全措施1.2.1 护具和防护措施在操作机械设备时,一定要正确佩戴防护服、口罩、耳塞、安全鞋等安全装备,并配备防护护具和安全屏障,如护目镜、手套等。
同时,还应增加机械设备的安全防护措施,尤其是对于易挥发、易爆物品的操作应严格执行安全化处理。
如气瓶存放区应设有专职人员值班,水丝带的配置和保护区域的设置对于防范火灾也非常重要。
1.2.2 机械设备的操作许可机械设备在操作前,必须进行机械操作许可的管制,严格遵守“安全先行”的原则,根据安全要求进行逐项检查。
未经许可擅自开动设备的,将严格受到相应的处理和处罚。
1.2.3 机械设备的操作前的必要检查对于机械设备的电器、传动机构和阀门应特别注意,通过对它们的检查,防止其在操作时发生危险。
检查水、气等接口是否牢固,操作前应检查各类数据是否正常,是否遇到卡阻、卡口等问题,防止异常状态可能导致的工作事故。
第二章现场安全措施热处理现场作为一个危险的地方,应加强安全管理,规范作业人员的操作行为,强化安全意识,做到“安全生产,放心服务”,最大限度地减少危险因素,防止事故的发生,保证人身安全和设备完整。
2.1 现场监督和管理2.1.1 现场管理为保证现场的安全,必须在现场配备专业的监控人员,对设备操作过程进行实时监控,严禁使用不合要求的工具和设备,确保现场工作人员的生命安全。
热处理调质工艺守则及操作规程
————————————————————————————————作者:————————————————————————————————日期:
热处理调质工艺守则及操作规程
1、主题内容与使用范围
本守则及规程确定了热处理调质处理(淬火+高温回火)的设备评定、工艺确定、及操作规范的内容。
2、引用标准
API Spec6A 《井口装置和采油树设备规范》
3、总则
产品的热处理必须在已经过定期检定并合格的热处理设备中进行。
炉子的检定周期为一年。
4、对热处理炉及监控设备的要求
4.1、对热处理炉的要求
4.1.1、炉衬完好,无明显损坏;
4.1.2、电阻丝齐全,电极接触牢固;
4.1.3、炉底平整,无裂纹;
4.1.4、保温材料完好无损;
4.1.5、热处理炉各处的温度应分度均匀,温差不大于14℃(这就需要炉子空间的前、后、左、右及底部都要有电炉丝分布,炉膛的功率密度一般在100-110kw/m3左右)。
热处理炉的鉴定周期不大于1年。
4.1.6、温度传感器(热电偶)插点正确(在工作区域)并且分布均匀、合理。
馈线两端(热电偶与圆盘平衡记录仪或温度显示器)连接可靠。
4.2、仪表
4.2.1、温度控制器的控制精度为:±10℃;
4.2.2、温度显示器(平衡记录仪)以及热电偶,必须在检定有效期之内。
检定周期为三个月。
4.2.3、更换记录仪圆盘记录纸,确保其能完整准确地记录加热保温过程。
(完工后,在记录纸上填写日期、加工零件号、炉号、操作者等相关信息)。
5、装炉
5.1、装炉前的准备工作
5.1.1、检查设备、仪表是否正常,尤其是注意炉门起闭自动断电装置是否良好,并将炉膛清理干净。
5.1.2、核对任务单与待处理工件以及工艺卡(或作业指导书)是否相符。
5.1.3、检查工件外观,所有棱角必须倒角≥1mm,表面不得有严重的磕碰划伤、氧化皮。
5.1.4、熟悉工艺全过程,考虑好装(出)炉方法,并准备好必要的工夹具及吊具,保证在淬火时工件能快速浸入淬火液中。
5.1.5、对技术要求不允许表面氧化脱碳的工件需要进行必要的防护,如在加热炉内装入适量的木炭或铸铁屑等。
5.1.6、如果是热炉装炉,检查炉温是否与工艺要求相符。
5.1.7、确定吊装设备及工具是否安全、可靠。
注:以上情况如果出现否定或怀疑,应暂停整改,待确定肯定以后方
可继续进行。
5.2、装炉温度
5.2.1、对于截面>250mm的大型钢件、形状复杂的钢件、不锈钢、高碳钢、铸铁件的退火、正火、淬火等采用≤250℃装炉,随炉缓慢升温或分段升温。
5.2.2、对于一般低碳钢及低合金钢且形状简单的中小型锻件的正火、淬火及退火,为减少氧化脱碳,采用到工艺设定温度或高于工艺设定温度100-300℃装炉。
5.2.3、如果工艺文件上对装炉温度另有规定时,则按工艺文件规定执行。
5.3、零件的装炉码放
5.3.1、根据热处理种类(如退火、正火、淬火、回火等),零件的结构特点和批量大小,设定摆放形式。
淬火处理需要考虑方便地在高温下快速吊运。
5.3.2、零件应均匀摆放在炉中的有效加热区内。
离炉底板距离不小于30mm,叠放整齐稳固,高度低于炉门开启高度20mm,宽度小于炉门最小宽度20mm。
注:切忌将零件直接放置在炉底板上。
5.3.3、零件分两层或零件较小需装筐加热,要注意零件之间的间隔,不可随意堆放。
有大小头的尽量大头在下面。
5.4、试样(块)装炉
按API相关规定,须确保与热处理零件同冶炼炉号,同批次试样(块)装炉,随零件同炉处理。
5.5、炉门关闭
5.5.1、台车开进,同时注意观察台车上零件是否平稳,是否与炉门有擦碰,如果有擦碰应立即停止,排除后继续。
5.5.2、台车完全开进炉内以后再关闭炉门。
认真检查台车及炉门是否到位,确保炉门密封,有压紧装置的要压紧。
6、调质工艺规范
6.1、调质处理温度、冷却介质及硬度对照表参见表1
表1调质处理的温度、冷却介质和硬度
材料
淬火回火调质后硬度
HB
温度(℃)冷却介质温度(℃)冷却介质
45
820~84
0水、介质
580~6
30
空气220~250
40Cr 840~860水、介质、油
600~65
0空气
240~26
0
T10A T12A770~790 水—油
630~6
80
空气200~230
1Cr3 3Cr13 980~1050 水、油、空气
600~
700
油220~250
30CrM
o
35CrMo 860±1
0℃
水、介质、油
650-
700
空气≤237
42Cr
Mo 840±10℃水、介质、油
650-7
20
空气≤237
6.2、淬火温度相同而有效厚度不同的零件,装同一炉时,须按保温时间分批处理。
6.3、淬火装炉温度为淬火温度或低于淬火温度50~60℃,另件装炉量为密排一层,装炉量为二层时加热时间增大1.2倍。
6.4、淬火加热系数时间参看表2,另件为方形断面则增大1.4倍,板形断面增大为1.7倍。
表2调质(正火)保温系数
钢种保温系数(分/毫米)
碳素结构钢 1.2~1.5
合金结构(工具)
1.5~1.8
钢
(API要求回火保温时间按≥30分钟/1英寸(25.4mm)计算。
) 6.5、淬火冷却时须根据不同材料选择不同的淬火剂,对选用的淬火介质的使用温度要进行实时监测,保证淬火前水温≤38℃,淬火后水温≤49℃,水基介质使用温度≤45℃。
淬火时零件与介质要有相对运动。
6.6、回火温度和硬度参见表1。
6.7、高温回火时间:有效厚度小于100mm时参照表3,有效厚度大于100mm按淬火加热和保温时间的1.2—1.6倍计算,回火炉装炉温度为回火温度。
(API要求回火保温时间按≥45分钟/1英寸(25.4mm)计算。
)
表3有效厚度和回火时间
有效厚度(mm) <20 20—40 40—60 60—80 80—100
回火时间(分) 60—70 60—9090—120
120—15
0150—180
6.8、零件淬火后须及时回火,停留时间碳钢不得超过6小时,合金钢不得超过4小时。
回火后须出炉空冷。
6.9、凡调质后的轴、杆、板类另件变形超过加工余量的二分之一时,应进行校直。
工件经校直后,应在400℃再次进行回火,以消除残余应力。
以上具体工艺参数须参照工艺卡片(作业指导书)执行。
7、检验
零件热处理后的检验应参照检验规程和零件(图纸)技术要求。
如不符合及时反馈信息到技术、质量部门处理。
8、记录
按客户要求做好热处理过程的相关记录交质量及相关部门提供给客户或存档。
注:该守则为标准及理论上的基本原则。
是作为现场工艺执行的理论依据和参考。
不作为现场工艺。