最小公倍数例3
- 格式:ppt
- 大小:2.62 MB
- 文档页数:14
数字的最小公倍数计算最小公倍数是指能同时被两个或多个数整除的最小的数。
计算最小公倍数可以通过求两个数的最大公约数,并且利用公式最小公倍数 = (数1 ×数2) ÷最大公约数来得到。
在本文中,我们将介绍如何计算数字的最小公倍数,并提供一些例子以便更好地理解。
1. 整数的最小公倍数计算对于给定的两个整数数a和b,我们可以通过以下步骤计算它们的最小公倍数:步骤1:计算最大公约数(GCD)使用欧几里得算法,求出a和b的最大公约数GCD(a, b)。
步骤2:计算最小公倍数(LCM)根据公式 LCM(a, b) = (a × b) ÷ GCD(a, b),计算出a和b的最小公倍数。
2. 小数的最小公倍数计算对于给定的两个小数数a和b,我们可以将它们转换为分数的形式,然后按照整数的最小公倍数计算方法进行计算。
具体步骤如下:步骤1:将小数转换为分数假设a和b是小数,我们可以将它们的小数部分作为分子,小数位数的10的倍数作为分母,将其转换为分数的形式。
步骤2:计算最小公倍数(LCM)根据整数的最小公倍数计算方法,计算转换后的分数的最小公倍数。
3. 示例为了更好地理解最小公倍数的计算,我们来看几个示例:示例1:计算整数的最小公倍数例子:计算12和16的最小公倍数步骤1:计算最大公约数(GCD)使用欧几里得算法,我们得到GCD(12, 16) = 4。
步骤2:计算最小公倍数(LCM)根据公式 LCM(12, 16) = (12 × 16) ÷ 4 = 48。
因此,12和16的最小公倍数是48。
示例2:计算小数的最小公倍数例子:计算0.2和0.3的最小公倍数步骤1:将小数转换为分数将0.2转换为2/10,将0.3转换为3/10。
步骤2:计算最小公倍数(LCM)根据整数的最小公倍数计算方法,计算2/10和3/10的最小公倍数。
将2/10和3/10转换为分数后,我们得到最小公倍数为6/10。
3个数求最小公倍数的方法嘿,朋友们!今天咱就来讲讲怎么求 3 个数的最小公倍数。
这事儿啊,就像是一场有趣的探秘之旅。
你想想看,3 个数就像是三个小伙伴,咱得找到一个最合适的“办法”把它们都“照顾”好。
那怎么找呢?咱可以先把每个数都分解成它的“小零件”,也就是质因数。
比如说有 3 个数,6、8 和 12。
咱就把 6 分解成 2×3,8 呢就是2×2×2,12 就是 2×2×3。
这就好比是把每个数都拆成了最基本的“小块儿”。
然后呢,咱得把这些“小块儿”都整理清楚。
看看哪些是大家都有的,哪些是某个数独有的。
就像整理玩具一样,把相同的放在一起,不同的也分开放。
在这三个数里,2 是它们都有的,但是 8 里面有 3 个 2 呀,其他两个数可没有这么多,那咱就得把 3 个 2 都算上。
还有 3 呢,只有 6 和12 有,那就也得算上。
这么一整理,最小公倍数不就出来啦!那就是 2×2×2×3,等于 24 呀!是不是挺有意思的?再举个例子吧,9、15 和 27。
9 可以分解成 3×3,15 是 3×5,27 是3×3×3。
这里面 3 是大家都有的,但是 27 里有 3 个 3 呢,所以得把 3 个 3 都算进去,再加上 5,那最小公倍数就是 3×3×3×5,等于 135 啦!这就好像是在给这三个数搭一个最合适的“小房子”,让它们都能舒舒服服地待在里面。
你说这多神奇呀!其实啊,求最小公倍数就像是在玩一个拼图游戏,把那些“小碎片”都找齐了,拼在一起,就能看到完整的画面啦!而且,一旦你掌握了这个方法,不管是多少个数,你都能轻松应对,是不是感觉自己超厉害的?所以啊,朋友们,别再觉得求最小公倍数是件很难的事儿啦!只要你多练练,多琢磨琢磨,就一定能把它拿下!加油哦!。
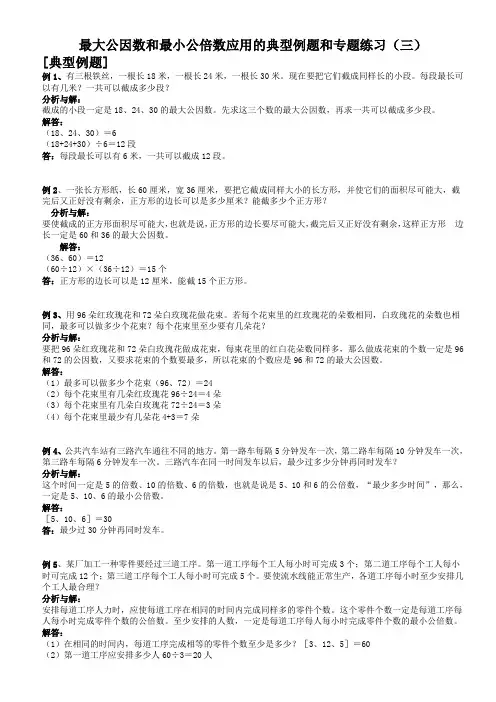
最大公因数和最小公倍数应用的典型例题和专题练习(三)[典型例题]例1、有三根铁丝,一根长18米,一根长24米,一根长30米。
现在要把它们截成同样长的小段。
每段最长可以有几米?一共可以截成多少段?分析与解:截成的小段一定是18、24、30的最大公因数。
先求这三个数的最大公因数,再求一共可以截成多少段。
解答:(18、24、30)=6(18+24+30)÷6=12段答:每段最长可以有6米,一共可以截成12段。
例2、一张长方形纸,长60厘米,宽36厘米,要把它截成同样大小的长方形,并使它们的面积尽可能大,截完后又正好没有剩余,正方形的边长可以是多少厘米?能截多少个正方形?分析与解:要使截成的正方形面积尽可能大,也就是说,正方形的边长要尽可能大,截完后又正好没有剩余,这样正方形边长一定是60和36的最大公因数。
解答:(36、60)=12(60÷12)×(36÷12)=15个答:正方形的边长可以是12厘米,能截15个正方形。
例3、用96朵红玫瑰花和72朵白玫瑰花做花束。
若每个花束里的红玫瑰花的朵数相同,白玫瑰花的朵数也相同,最多可以做多少个花束?每个花束里至少要有几朵花?分析与解:要把96朵红玫瑰花和72朵白玫瑰花做成花束,每束花里的红白花朵数同样多,那么做成花束的个数一定是96和72的公因数,又要求花束的个数要最多,所以花束的个数应是96和72的最大公因数。
解答:(1)最多可以做多少个花束(96、72)=24(2)每个花束里有几朵红玫瑰花96÷24=4朵(3)每个花束里有几朵白玫瑰花72÷24=3朵(4)每个花束里最少有几朵花4+3=7朵例4、公共汽车站有三路汽车通往不同的地方。
第一路车每隔5分钟发车一次,第二路车每隔10分钟发车一次,第三路车每隔6分钟发车一次。
三路汽车在同一时间发车以后,最少过多少分钟再同时发车?分析与解:这个时间一定是5的倍数、10的倍数、6的倍数,也就是说是5、10和6的公倍数,“最少多少时间”,那么,一定是5、10、6的最小公倍数。
典型例题例1.马路的一边每隔 6米种一棵杨树,另一边每隔 20米有一根电线杆.电线杆和杨树从第一次相对到第二次相对,中间的路程是多长?分析:求第一次相对到第二次相对的路程,实际上就是求6米与20米两个数的最小公倍数.解:因为所以6与20的最小公倍数是2×3×10=60答:电线杆与杨树从第一次相对到第二次相对,中间路程是60米.例2.汽车站有开往甲、乙、丙三地的汽车,到甲地的汽车每隔15分钟开出一辆;到乙地的汽车每隔27分钟开出一辆;到丙地的汽车每隔36分钟开出一辆.三路汽车在同一时刻发车以后,至少需要经过多少时间,才能又在同一时刻发车?分析:三路汽车同时发车以后,经过一段时间,如果又能在同一时刻发车,则表示这一段时间数,一定是15分钟、27分钟、36分钟这三个时间数的公倍数.并且题目要求的是“至少”经过了多少时间,显然,这是要我们求15、27和 36三个数的最小公倍数.解:因为[15,27,36]=540(表示15、27和36的最小公倍数是540)而540分=9小时.所以至少要经过9小时才能又在同一时刻发车.答:至少要经过9小时才能又在同一时刻发车.例3.同学们在操场上列队做体操,要求每行站的人数相等.当他们站成10行、15行、18行、24行时,都能刚好站成一个长方形的队伍.操场上的同学最少是多少人?分析:根据题目的意思,可知操场上的同学数量正好是10、15、18和24的公倍数.题目要求的是“最少”为多少人,这显然是要我们求这四个数的最小公倍数.解:[10,15,18,24]=2×3×5×1×l×3×4=360答:操场上的同学最少是360人.例4.学校在排练团体操,要求队伍分别变成12行、15行、18行、24行,都能变成矩形.问最少需要多少人参加团体操的排练?分析:由于队伍在变成12行、15行、18行、24行时要成为矩形,因此人数必须是行数的倍数,求最小的人数实际就是求12、15、18、24的最小公倍数.解:[12,15,24]=3×2×2×1×5×3×2=360答:最少需要360人参加排练.说明:[ ]中括号表示最小公倍数,()小括号表示最大公约数.例5.两个数的最大公约数是21,最小公倍数是126,这两个数的和是多少?分析:我们若分别设这两个数为,,由[, ]=126,(,)=21即可得到:×=[, ]×(,)=126×21=2646,由2646=2×3×3×3×7×7可知,满足条件的有:2646=126×21或2646=42×63.解:126×21=2646=2×3×3×3×7×7满足条件的有:2646=126×21 21+126=1472646=42×63 42+63=105答:这两个数的和是147或者105.。
最小公倍数的最简单方法什么是最小公倍数最小公倍数是指两个或多个数中能够整除这些数的最小正整数。
也可以说,最小公倍数是能够同时整除这些数的最小的整数倍数。
求最小公倍数的方法求解最小公倍数的方法有多种,下面将介绍最简单的方法。
方法一:分解质因数法1.将要求最小公倍数的数进行质因数分解2.取出各个数的质因数,并且将它们按照指数的最高次数归并放在一起3.将归并后的质因数相乘即得到最小公倍数方法二:倍数法1.找出要求最小公倍数的数中的最大数2.逐个将这个最大数的倍数与其他数比较,如果能够整除,则这个倍数就是最小公倍数3.如果不能整除,则继续找下一个倍数,直到找到最小公倍数为止最小公倍数的例子为了更好地理解最小公倍数的求解方法,下面举几个例子进行说明。
例子一:求4和6的最小公倍数方法一:分解质因数法首先进行质因数分解:• 4 = 2^2• 6 = 2 * 3取出各个数的质因数,并归并放在一起:•2^2 * 3将归并后的质因数相乘得到最小公倍数:•2^2 * 3 = 12所以,4和6的最小公倍数是12。
方法二:倍数法找出两个数中的最大数:6逐个将6的倍数与4比较:• 6 * 1 = 6,不能整除• 6 * 2 = 12,可以整除所以,4和6的最小公倍数是12。
例子二:求15和20的最小公倍数方法一:分解质因数法首先进行质因数分解:•15 = 3 * 5•20 = 2^2 * 5取出各个数的质因数,并归并放在一起:•2^2 * 3 * 5将归并后的质因数相乘得到最小公倍数:•2^2 * 3 * 5 = 60所以,15和20的最小公倍数是60。
方法二:倍数法找出两个数中的最大数:20逐个将20的倍数与15比较:•20 * 1 = 20,不能整除•20 * 2 = 40,不能整除•20 * 3 = 60,可以整除所以,15和20的最小公倍数是60。
总结最小公倍数是求多个数中能够整除这些数的最小整数的方法。
最简单的方法是分解质因数法和倍数法。
找最大公因数和最小公倍数的几种方法(质数又叫做素数,公因数又叫做公约数)一、找最小公倍数的方法1、列举法方法1、先分别写各自的(倍数),再找它们的(公倍数),然后在公倍数里找它 们的(最小公数)。
方法2: 先找较大数的(倍数),再找其中哪些是(较小)的倍数,最后找它们 的(最小公倍数)这种方法是分解质因数后,找出二个数相同的(质因数) ,及二个数各自 独有的(质因数),然后把二个数相同的(质因数,只取一个。
)和二个数各自 独有的(质因数),全部乘进去,所得的积就是这两个数的最小公倍数。
6862、60 禾口 42的最小公倍数=2X 3 X 2X 5X 7=420。
3、短除法。
用短除法求两个数的最小公倍数,一般用这两个数除以它们的(公因数)一直除到所得的两个商(只有公因数 1)为止。
把所有的(除数)和最后的两个4、特殊方法(观察法)1)两个数具有倍数关系的,它们的最小公倍数就是其中(较大)的数。
2)两个数是互质数的(互质数就是两个数只有公因数 1),它们的最小公倍数是 二个数的(乘积)。
2 1为 18和24的最小公倍数是 2X 3X 3X 4=72(商)连乘起来,就得到这两个数的 (最小公倍二、找最大公因数的方法1、列举法先找出两个数的(因数),再找出两个数的(公因数),最后找出二个数的(最大公因数)2、分解质因数法。
用分解质因数方法找二个数的最大公因数,是分解质因数后,找出相同的(质因数),把相同的(质因数)相乘,所得的积就是这两个数的最大公因数。
3、短除法。
用短除法求二个数的最大公因数,一般用这两个数除以它们的(公因数),一直除到所得的两个商(只有公因数1)为止。
然后把最后所有的(除数)连乘,就得到了二个数最大公因数。
例题9:用短除法求16和24的最大公因数:2 16 24 .2 8 12 .2 4 62 3最后所有的除数有2、2、2.所以16和24的最大公因数是2^2X2=84、观察法1)两个数具有倍数关系的,它们的最大公因数就是其中(较小)的数。
最小公倍数的例子1. 你知道吗?就像我喜欢的音乐和舞蹈,音乐的节奏和舞蹈的节拍要协调一致才最棒呀!比如说,2 和 3 的最小公倍数就是 6 呀。
2 跳两下,3 跳三下,刚好在第 6 下的时候就同步啦!2. 嘿,想想看我们每天的生活安排呀!比如我早上 8 点出门,我朋友每隔 4 个小时要去运动一次,那我们啥时候能一起做件事呢?这其实就是找 8 和 4 的最小公倍数 8 呢!我们 8 点的时候可以一起呀,有意思吧!3. 哇塞,你看那些漂亮的拼图!每一块都要找到它合适的位置。
这就像找数字的最小公倍数一样呢。
比如 3 和 5 ,它们的最小公倍数是 15 呀,就好像拼图终于拼成了完整的画面一样神奇呀!4. 有时候和朋友们约着玩游戏也会碰到最小公倍数呢!假如游戏规定我要隔3 轮玩一次,另一个朋友要隔 5 轮玩一次,那我们要等多久才能再次一起玩呀?嘿嘿,就是 15 啦,这就是 3 和 5 的最小公倍数哦!5. 哎呀呀,你想想看做蛋糕的步骤呀!我要每 2 分钟搅拌一下,而烤蛋糕需要每 6 分钟检查一次,那同时进行的时候什么时候会碰到一起呢?哈哈,就是 6 这个最小公倍数的时候呀!6. 你们有没有观察过钟摆呀?它来回摆动的间隔和分钟走的间隔也有联系呢!就像 4 和 6 ,最小公倍数 12 ,就好像钟摆和分钟在某个奇妙的时刻相遇了一样!7. 平时走路也能想到最小公倍数呀!我一步跨出去是 2 分米,朋友一步是 3 分米,那多少步后我们跨出的距离会一样呢?当然是 6 分米啦,也就是 2和 3 的最小公倍数呀!8. 玩跳棋的时候也能有感悟呢!我每隔3 步跳一下,对手每隔4 步跳一下,那什么时候我们会在同一个位置呢?哇,就是 12 呀,3 和 4 的最小公倍数呢!9. 汽车的轮子转呀转,大轮子和小轮子转的圈数也有最小公倍数的学问呢!这真的好神奇呀!我觉得最小公倍数真的是无处不在呀,它让很多事情变得更有规律,更有趣呢!。
示例三︰运用短除法求两个数的最大公因数和最小公倍数一、课题基本资料学习范畴:数与代数学习重点:运用短除法求两个数的最大公因数和最小公倍数。
学生不须认识其原理。
已有知识: 1.学生已在2000年版小学数学课程学习单位4N5「公倍数和公因数」中,学会透过列举两个数的倍数,求该两个数的公倍数及最小公倍数;以及透过列出两个数的因数求该两个数的公因数及最大公因数。
学生已认识最大公因数和最小公倍数简称分别为“H.C.F.”和“L.C.M.”。
2.另外,学生已在2000年版小学数学课程学习单位4N2「除法(二)」中认识整除性,除数为2、5和10。
3.学生在初中数学修订课程学习单位1「基础计算」的学习重点1.1中,认识4、6、8和9的整除性判别方法。
4.学生亦应已透过过渡期学与教材料,学习3的整除性判别方法。
5.学生在初中数学修订课程学习单位1「基础计算」的学习重点1.3中,认识正整数的质因数分解。
[备注:部分学生可能在小学阶段曾经学习运用短除法求两个数的最大公因数和最小公倍数。
]规划建议:教师可把此课题融入初中数学修订课程学习重点1.4「求最大公因数和最小公倍数」的教学当中,教师亦可在其他合适地方引入此课题。
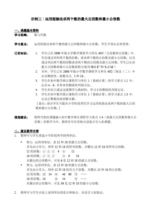
二、建议教学内容1.教师可与学生重温小学阶段所学的列举法。
♦例1:运用列举法,求12和18的最大公因数。
首先由小至大,列举12和18的所有因数,并圈出12和18的所有公因数。
12的因数:○1○2○3 4 ○61218的因数:○1○2○3○69 18从圈出的公因数中,可见6是12和18的最大公因数。
♦例2:运用列举法,求12和18的最小公倍数。
首先由小至大,列举12和18的首几个倍数,并圈出12和18的公倍数。
12的倍数:12 24 ○3648 60 ○72……18的倍数:18 ○3654 ○72……从圈出的公倍数中,可见36是12和18的最小公倍数。
2.教师可与学生讨论上述列举法的优点和缺点,从而引入短除法。
最大公因数和最小公倍数举例最大公因数和最小公倍数是数学中的两个重要概念,下面将分别对它们进行解释,并给出10个具体的例子。
一、最大公因数最大公因数又称为最大公约数,是指两个或多个整数中能够整除它们的最大正整数。
计算最大公因数的方法有很多,常见的有质因数分解法、辗转相除法等。
例子1:求出30和45的最大公因数。
解答:首先进行质因数分解,30=2×3×5,45=3×3×5。
最大公因数是3×5=15。
例子2:求出24和36的最大公因数。
解答:24=2×2×2×3,36=2×2×3×3。
最大公因数是2×2×3=12。
例子3:求出14和21的最大公因数。
解答:14=2×7,21=3×7。
最大公因数是7。
例子4:求出72和120的最大公因数。
解答:72=2×2×2×3×3,120=2×2×2×3×5。
最大公因数是2×2×2×3=24。
例子5:求出80和100的最大公因数。
解答:80=2×2×2×5,100=2×2×5×5。
最大公因数是2×2×5=20。
例子6:求出16和64的最大公因数。
解答:16=2×2×2×2,64=2×2×2×2×2×2。
最大公因数是2×2×2×2=16。
例子7:求出45和75的最大公因数。
解答:45=3×3×5,75=3×5×5。
最大公因数是3×5=15。
例子8:求出18和27的最大公因数。
解答:18=2×3×3,27=3×3×3。
最小公倍数原理的应用1. 什么是最小公倍数最小公倍数,也叫做最小公约数,是指一个数可以被两个或多个整数同时整除的最小的数。
2. 最小公倍数原理的应用场景最小公倍数原理在生活和工作中有许多应用场景,以下是其中几个例子:2.1. 电路设计在电路设计中,最小公倍数原理可以用来确定电路中各个元件的工作周期。
例如,如果我们需要将两个电路元件A和B同时工作,而A的工作周期是10ms,B的工作周期是20ms,那么它们同时工作的最小周期就是它们工作周期的最小公倍数,即40ms。
2.2. 运输物品在物流运输中,最小公倍数原理可以用来确定多个货物的运输周期。
例如,我们有一批货物A需要每10天运输一次,而另一批货物B需要每15天运输一次,那么同时运输货物A和货物B的最小周期就是它们周期的最小公倍数,即30天。
2.3. 时间安排在日常生活中,最小公倍数原理可以用来确定多个事件的最小周期。
例如,我们有一组重复发生的事件A需要每5天安排一次,而另一组事件B需要每7天安排一次,那么同时安排事件A和事件B的最小周期就是它们周期的最小公倍数,即35天。
3. 如何求最小公倍数要求两个或多个数的最小公倍数,可以使用以下方法:1.首先,将这些数分解成质因数的乘积。
2.然后,取每个数中出现的质因数的最高幂次,相乘得到最小公倍数。
例如,求6和8的最小公倍数,首先将6和8分解成质因数的乘积:6 = 2^1 * 3^1,8 = 23。
然后取2的最高幂次为3,3的最高幂次为1,相乘得到最小公倍数为23 * 3^1 = 24。
4. 结论最小公倍数原理在多个领域中都有广泛的应用。
通过理解最小公倍数原理,我们可以更好地应用它来解决实际问题,提高工作效率。
无论是电路设计、物流运输还是时间安排,都可以利用最小公倍数原理来确定最优的工作周期或运输周期。
因此,掌握最小公倍数原理的应用是非常重要的。
注意:文档内容举例只为帮助编写Markdown格式的文档示例,与最小公倍数原理的实际应用无关。
最大公因数和最小公倍数典型例题和专项练习最大公因数和最小公倍数是数学中的基本概念,经常在实际问题中应用。
下面是一些典型例题和专项练。
典型例题】例1、有三根铁丝,分别长18米、24米、30米。
现在要把它们截成同样长的小段。
每段最长可以有几米?一共可以截成多少段?分析与解:截成的小段一定是18、24、30的最大公因数。
先求这三个数的最大公因数,再求一共可以截成多少段。
解答:(18、24、30)=6,(18+24+30)÷6=12段。
答:每段最长可以有6米,一共可以截成12段。
例2、一张长方形纸,长60厘米,宽36厘米,要把它截成同样大小的长方形,并使它们的面积尽可能大,截完后又正好没有剩余,正方形的边长可以是多少厘米?能截多少个正方形?分析与解:要使截成的正方形面积尽可能大,也就是说,正方形的边长要尽可能大,截完后又正好没有剩余,这样正方形边长一定是60和36的最大公因数。
解答:(36、60)=12,(60÷12)×(36÷12)=15个。
答:正方形的边长可以是12厘米,能截15个正方形。
例3、用96朵红玫瑰花和72朵白玫瑰花做花束。
若每个花束里的红玫瑰花的朵数相同,白玫瑰花的朵数也相同,最多可以做多少个花束?每个花束里至少要有几朵花?分析与解:要把96朵红玫瑰花和72朵白玫瑰花做成花束,每束花里的红白花朵数同样多,那么做成花束的个数一定是96和72的公因数,又要求花束的个数要最多,所以花束的个数应是96和72的最大公因数。
解答:(1)最多可以做多少个花束(96、72)=24,(2)每个花束里有几朵红玫瑰花96÷24=4朵,(3)每个花束里有几朵白玫瑰花72÷24=3朵,(4)每个花束里最少有几朵花4+3=7朵。
例4、公共汽车站有三路汽车通往不同的地方。
第一路车每隔5分钟发车一次,第二路车每隔10分钟发车一次,第三路车每隔6分钟发车一次。
三路汽车在同一时间发车以后,最少过多少分钟再同时发车?分析与解:这个时间一定是5的倍数、10的倍数、6的倍数,也就是说是5、10和6的公倍数,“最少多少时间”,那么,一定是5、10、6的最小公倍数。
三个数最小公倍数的求法哎呀,这可是个大问题啊!今天我们就来聊聊三个数最小公倍数的求法,别看这个问题简单,可是要是不掌握好方法,那可就头疼了。
咱们先来聊聊什么是最小公倍数吧,其实就是三个或三个以上的数中,能被这几个数整除的最小的那个数。
这个概念听起来有点儿抽象,咱们举个例子来说说吧。
假设我们有三个数:3、4和5。
那么这三个数的最小公倍数就是60,因为60是3、4和5都能整除的最小的数。
好了,现在我们知道了什么是最小公倍数,那么接下来就是怎么求的问题了。
其实求三个数的最小公倍数,也没有什么高深的技术含量,就是用这三个数分别乘以一个适当的系数,然后再把结果相乘就可以了。
但是要注意的是,这个系数最好是这三个数的最大公约数。
那么什么是最大公约数呢?简单来说,就是能够同时整除这几个数的最大的那个数。
比如说,我们刚刚提到的3、4和5,它们的最大公约数就是1,因为1可以同时整除这三个数。
那么怎么求最大公约数呢?咱们还是用例子来说吧。
假设我们要找3和4的最大公约数,那么我们可以这样操作:首先找出3和4的所有因数,然后找出它们的公共因数,最后找出最大的那个公共因数。
3的因数有1和3,4的因数有1、2和4。
它们的公共因数有1,所以3和4的最大公约数就是1。
好了,现在我们已经知道了一个数的最大公约数怎么求了,那么接下来就是求三个数的最小公倍数了。
我们刚刚不是说了,这个系数最好是这三个数的最大公约数吗?那么我们就先求出这三个数的最大公约数,然后用这个最大公约数去求它们的最小公倍数就好了。
那么怎么求三个数的最大公约数呢?这个问题就有点儿复杂了,因为不同的三个数可能有不同的最大公约数。
不过没关系,我们可以先求两个数的最大公约数,然后再用这个最大公约数去求第三个数的最大公约数。
比如说,我们要找3、4和5的最大公约数。
首先我们来找3和4的最大公约数。
我们刚刚说过了,3和4的最大公约数是1。
接下来我们来找4和5的最大公约数。
同样地,4和5的最大公约数也是1。
求三个数最小公倍数的方法嘿,朋友们,今天咱们聊聊三个数的最小公倍数,听起来是不是有点严肃?别担心,我们来轻松搞定它!最小公倍数,简单来说,就是找出能被这三个数整除的最小的那个数。
想想看,就像三个人一起去吃饭,每个人都有自己喜欢的菜,这时候得找个大家都能接受的菜,才能一起开心地吃啊!咱们得先了解这三个数。
举个例子,假设这三个数是4、5和6。
哎呀,别害怕,不会有数学老师来考你。
我们得列出它们的倍数。
比如,4的倍数是4、8、12、16,5的倍数是5、10、15、20,而6的倍数是6、12、18、24。
哦,慢着,别跑神,这里的关键就是找出它们的共同点。
像在找朋友一样,看看谁能一起玩。
咱们就得耐心点,慢慢找出这些倍数的交集。
看到了吗?12这个数字就很特别,它是4的3倍,也是5的2.4倍,还是6的2倍。
哈哈,看到了吧,12就是这几个数的小伙伴,它们都能和12一起玩耍!所以,咱们可以说,4、5和6的最小公倍数就是12!是不是感觉像发现了宝藏一样,兴奋吧?大家也许会问,万一这三个数更大呢?别担心,方法不变,咱们还是列出倍数,耐心找找看。
或者,咱们还可以用一种更高效的方法,叫做“质因数分解”。
听上去很厉害,但其实就是把每个数拆成最基本的“质因数”。
比如,4可以分解成2的平方,5本身就是质数,6可以分解成2和3。
这样咱们把它们的“因数”都找出来,最后再把所有不同的质因数拿出来,记得把它们的最大次方也考虑进去哦。
比如在咱们的例子里,2的最高次方是2的平方,3的最高次方是3的1次,5的最高次方是5的1次。
然后,咱们就把它们都乘起来:2² × 3¹ × 5¹。
算出来是60,没错,60就是4、5和6的最小公倍数。
是不是觉得这法子也蛮有趣的,像在解谜一样?咱们可以用一个小技巧来帮助记忆。
想象一下这几个数像是几个小朋友,最小公倍数就是他们一起合作时能做成的事情,越多越好。
这种方法也很适合那些对数字感到畏惧的朋友,咱们要把它变得轻松点。
《最小公倍数例3》说课稿一、教学内容(人教版)五年级下册第70页例3。
《义务教育教科书数学》二、教学目标1.学会用公倍数和最小公倍数的知识解决生活中的实际问题,体验数学与生活的密切联系。
2.能够将生活中的实际问题转化为数学问题,提高解决问题的能力。
三、教学重难点学会用公倍数和最小公倍数的知识解决生活中的实际问题。
四、活动设计接下来,让我们一起走进今天的数学课堂。
在学习新知识前,我们先来复习上节课的内容。
1.回顾求两个数的公倍数和最小公倍数的方法。
请你找出下列每组数的最小公倍数。
6和9 2和14 8和9第一组:找6和9的最小公倍数,可以先写出9的倍数,再从中圈出6的倍数,其中从小到大第一个圈出的就是它们的最小公倍数。
第二组:因为14是2的倍数,所以14是它们的最小公倍数。
第三组:因为8和9只有公因数1,所以两个数的积72是它们的最小公倍数。
2.教学例3。
这节课,我们一起利用求公倍数和最小公倍数的方法解决生活中的实际问题。
王叔叔在装修房子时遇到了这样的问题,请你认真读一读,题目中有哪些重要的数学信息呢?(出示例3)阅读与理解:王叔叔装修墙面用的墙砖是一个长3分米,宽2分米的长方形,要用许多块这样的长方形墙砖铺成一个正方形,而且墙砖必须用整块的,王叔叔想让我们帮着找一找,拼成的正方形的边长是多少分米?其中最小是多少分米呢?可以怎么拼呢,一起试一试。
分析与解答:横着铺两块,我们先铺一行,铺成的图形显然不是正方形,再铺一行,也不是正方形,那么铺三行呢?铺成的图形是正方形吗?我们一起算一算,横着铺两块,它的长就是2个3,6分米,铺了这样的三行,竖着看就有3个2,它的长度也是6分米,不错,我们铺成了一个边长是6分米的正方形。
那么横着铺3块可以吗?再一起试一试,横着铺3块,它的长是9分米,铺两行宽是4分米,铺三行是6分米,铺四行是8分米,如果铺五行就是10分米,因为墙砖必须是整块的,所以不能铺成9分米的长度,也就不能铺成一个正方形。