金属及非金属活动性顺序表
- 格式:doc
- 大小:29.50 KB
- 文档页数:1
高中金属活动性顺序表全
Li、Cs、Rb、K、Ra、Ba、Fr、Sr、Ca、Na 、La、Pr 、Nd 、Pm、Sm 、Eu、Ac
锂、铯、铷、钾、镭、钡、钫、锶、钙、钠、镧、镨、钕、钷、钐、铕、锕、
Gd 、Tb 、Am 、Y 、Mg 、Dy、Tm 、Yb、Lu 、Ce、Ho、Er 、Sc、Pu 、Th 、Be 、Np
钆、铽、镅、钇、镁、镝、铥、镱、镥、铈、钬、铒、钪、钚、钍、铍、镎、
U、Hf 、Al 、Ti 、Zr 、V 、Mn、Nb、Zn、Cr 、Ga 、[H2(NH4+)]、Cd、Fe 、In 、Tl 、Co
铀、铪、铝、钛、锆、钒、锰、铌、锌、铬、镓、(铵)、镉、铁 [2]、铟、铊、钴、
Ni、Mo、Sn 、Pb 、[D2 (H2DO+)]、[H2 (H3O+)]、Cu、Po、Hg 、Ag、Pd 、Pt 、Au
镍、钼、锡、铅、(水合氘)、(水合氕)、铜、钋、汞、银、钯、铂、金 [1]金属活动性和反应的剧烈程度无关。
大多数人认为铯与水反应会爆炸,而锂与水反应很平和,误以为铯比锂活泼,但这种观点是错误的。
金属活动性只和其电极电势有关,和剧烈程度无关。
因此,锂是活动性最强的金属。
金属活动性顺序表常见金属活动性顺序:K、Ca、Na、Mg、Al、Zn、Fe、Sn、Pb、H、Cu、Hg、Ag、Pt、Au金属活动性顺序表的意义1金属的位置越靠前,它的活动性越强2位于氢前面的金属能置换出酸中的氢强氧化酸除外;3位于前面的金属能把位于后面的金属从它们的盐溶液中置换出来K,Ca,Na除外;4很活泼的金属,如K、Ca、Na与盐溶液反应,先与溶液中的水反应生成碱,碱再与盐溶液反应,没有金属单质生成;如:2Na+CuSO4+2H2O==CuOH2↓+Na2SO4+H2↑5不能用金属活动性顺序去说明非水溶液中的置换反应,如氢气在加热条件下置换氧化铁中的铁:Fe2O3+3H22Fe+3H2O金属原子与金属离子得失电子能力的比较金属活动性顺序表的应用1判断某些置换反应能否发生a.判断金属与酸能否反应:条件:①金属必须排在氢前面②酸一般指盐酸或稀硫酸b.判断金属与盐溶液能否反应:条件:①单质必须排在盐中金属的前面②盐必须可溶于水③金属不包含K、Ca、Na2根据金属与盐溶液的反应判断滤液、滤渣的成分;如向CuSO4,AgNO3混合液中加铁粉,反应后过滤,判断滤液和滤渣成分;铁与CuSO4和AgNO3溶液反应有先后顺序,如果铁足量,先将AgNO3中的Ag完全置换后再置换CuSO4中的Cu,那么溶液中只有FeSO4;如果铁的量不足,应按照“先后原则”分别讨论滤液和滤渣的成分;3根据金属活动性顺序表判断金属与酸反应的速率或根据反应速率判断金属的活动性顺序;如镁、锌、铁三种金属与同浓度的稀H2SO4反应产生氢气的速率:Mg>Zn>Fe,则可判断金属活动性Mg>Zn>Fe,4利用金属活动性顺序表研究金属冶炼的历史;金属活动性越弱,从其矿物中还原出金属单质越容易;金属活动性越强,从其矿物中还原出金属单质越难;所以越活泼的金属越不易冶炼,难于冶炼的金属开发利用的时间就越迟;5应用举例a.湿法炼铜我国劳动人民在宋代就掌握了湿法炼铜技术,即将铁放入硫酸铜溶液中置换出铜: Fe+CuSO4=FeSO4+Cu;b.从洗相废液中回收银洗相废掖中含有大量的硝酸银,可用铁置换回收:Fe+2AgNO3==FeNO32+2Ag;c.处理工业废水中的铜、汞离子工业废水中常含铜、汞等金属离子,这些离子对生物有很大的危害,在排放前必须进行处理,可用铁置换回收:Fe+CuSO4==FeSO4+Cud.实验室选择金属与酸反应制取氢气在金属活动性顺序表中,H之前的金属都能跟稀 H2SO4、稀HCl反应产生氢气,但Zn之前的金属与酸反应太快;不便操作;Zn之后的金属与酸反应太慢,花费时间太长,从经济效益和反应速率多方而考虑,Zn是最合适的金属;金属与混合溶液的反应1将一种金属单质放入几种金属的盐溶液的混合液中时,其中排在金属活动性顺序表巾最靠后的金属最先被置换出来,然后再依次置换出稍靠后的金属;简记为“在金属活动性顺序中,距离远,先反应”;如将金属Zn;放入FeSO4和CuSO4的混合溶液中,Zn先与CuSO4发生置换反应,与CuSO4反应完后再与FeSO4发生置换反应;根据金属锌的最不同可分为以下几种情况:金属锌的量析出金属滤液的成分锌不足不能与CuSO4溶液完全反应Cu ZnSO4、FeSO4、CuSO4锌不足恰好与CuSO4溶液完全反应Cu ZnSO4、FeSO4锌不足不能与FeSO4溶液完全反应Fe、Cu ZnSO4、FeSO4锌适量恰好与FeSO4溶液完全反应Fe、Cu ZnSO4锌足量Zn、Fe、Cu ZnSO42将几种不同的金属放入同一种盐溶液中,发生反应的情况与将一种金属放入几种金属的盐溶液中相似,也是在金属活动性顺序表中,距离越远的先反应,然后是距离较远的反应;金属与酸反应生成氢气图像问题的分析方法:1等质氢图:两种金属反应产生的氢气质量相同,此图反映两种情况:①酸不足,金属过虽,产生的氢气质量由酸的质量决定;②酸足量,投放的两种金属与酸反应产生氢气的质量恰好相同,如锌和铁分别投入足量的盐酸中反应产生的氢气质量相同;2等质等价金属图:如等质量的镁、铁、锌与足量的酸反应生成的金属离子都是+2价,产生氢气的速率和质量不同;此图反映出:①金属越活泼,图示反应物的线越陡,如Mg线比Zn线陡,Zn线比Fe线陡,说明活泼性Mg>Zn>Fe②金属的相对原子质量越小;等质量时,与酸反应产生的氢气越多,曲线的拐点越高,因此,相对原子质量Zn >Fe>Mg;可简单概括为:越陡越活,越高越小;3等质不等价金属图:铝、镁、锌与酸反应生成金属离子的化合价分别为+3、+2、+2,此图反映出等质不等价金属与酸反应不仅速率不同而且生成的氢气的质量与金属化合价有关;可用下面式子计算氢气质量:金属与酸或盐溶液反应前后溶液密度变化的判断方法:金属与酸的反应和金属与盐溶液的反应均为置换反应,反应后溶液的溶质发生了改变,导致溶液的溶质质量分数、溶液的密度也随之改变;反应前后溶液的密度的变化取决于反应前后溶液中溶质的相对分子质量的相对大小;1反应后溶液密度变小:如Fe+CuSO4== FeSO4+Cu,在该反应中,反应前溶液中的溶质为CuSO4,其相对分子质量为160;反应后溶液中的溶质为FeSO4,其相对分子质量为152,由于152<160,故该反应后溶液密度变小;2反应后溶液密度变大:如Zn+H2SO4== ZnSO4+H2↑,在该反应中,反应前溶液中的溶质为H2SO4,相对分子质量为98;反应后溶液中溶质为ZnSO4,相对分子质童为161,由于161>98;故该反应后溶液密度变大;真假黄金的鉴别:黄金是一种具有金黄色光泽的金属、化学性质极不活泼;黄铜的外形与黄金非常相似,所以不法分子常用黄铜Zn,Cu合金来冒充黄金;但二者之间的性质有很大差异,可用多种方法鉴别; 方法一:取少量金黄色金属块于试管中,加入少量稀盐酸或稀硫酸,若有气泡产生Zn+2HCl==ZnCl2+H2,则原试样为黄铜;若没有气泡产生,则原试样为黄金;方法二:取少量金黄色金属块,用天平称其质量,用量筒和水测出其体积,计算出金属块的密度与黄金的密度对照,若密度相等,则为黄金;若有较大的差异,则为黄铜;方法三:取少员金黄色金属块在火焰上加热,若金属块表面变黑2Cu+O22CuO,则原试样为黄铜;若无变化,则为黄金;方法四:取少讨金黄色金属块于试管中,向试管中加人适量的硫酸铜溶液,若金属块表而出现红色物质且溶液颜色变浅Zn+CuSO4==ZnSO4+Cu,则原试样为黄铜;若无变化,则原试样为黄金;。
金属活动性顺序表金属活动性顺序表是指各种金属在酸、碱、氧化剂等不同条件下发生氧化还原反应时的反应能力大小的排列顺序。
该顺序表能够对金属之间的氧化还原反应进行预测和分析,对于化学实验和工业生产中的金属加工、电化学反应等都具有十分重要的意义。
下面是常见金属的活动性顺序表,依次从上至下递减:铯 > 钙 > 钠 > 钾 > 镁 > 铝 > 锌 > 铁 > 镍 > 铜 > 银 > 铂 > 金当金属放置在酸性溶液中时,会与酸发生反应,即将金属离子电离出来。
在金属活动性顺序表中,放在前面的金属活性更大,也就是在酸性溶液中更可能被电离出来。
例如,铜在盐酸溶液中无反应,但锌能够和盐酸反应,生成氢气和锌离子:Zn (s) + 2 HCl (aq) → ZnCl2 (aq) + H2 (g)在碱性溶液中,金属会与氢氧根离子发生反应,具体反应情况也可通过金属活动性顺序表得到预测。
在金属活动性顺序表中,放在前面的金属在碱性溶液中更容易与氢氧根离子反应。
例如,钙和氢氧化钠反应时会产生氢氧化钙:Ca (s) + 2 NaOH (aq) → Ca(OH)2 (aq) + H2 (g)在氧化反应中,金属失去电子,形成阳离子,产生氧化物或是被其他形式的氧化剂氧化。
金属活动性顺序表也能用于预测金属氧化的位置。
在该表中,放在前面的金属更容易发生氧化反应。
例如,钠和氧气发生反应时,能够形成氧化钠:4 Na (s) + O2 (g) → 2 Na2O (s)总之,金属活动性顺序表是化学研究领域中非常重要的参考工具。
通过该顺序表,我们能够预测金属在不同条件下的反应情况,进而更好地掌握和应用化学知识。
初中金属活动性顺序表:
初中金属活动性顺序为钾钙钠镁铝、锌铁锡铅(氢)、铜汞银铂金。
谐音记忆为嫁给那美女,锌铁惜千斤,统共一百斤。
金属活动性顺序由强至弱:K,Ca,na,Mg,Al,Zn,Fe,Sn,Pb(H)Cu,Hg,Ag,Pt,Au。
金属位置越靠前的活动性越强,越易失去电子变为离子,反应速率越快。
排在氢前面的金属能置换酸里的氢,排在氢后的金属不能置换酸里的氢,跟酸不反应。
排在前面的金属,能把排在后面的金属从盐溶液里置换出来。
排在后面的金属跟排在前面的金属的盐溶液不反应。
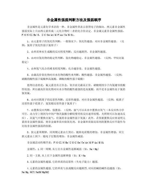
非金属性强弱判断方法及强弱顺序非金属性是元素化学术语的一种,非金属性常表示获得电子的倾向。
两元素非金属性强弱实际上只由两元素形成二元化合物时二者的化合价决定。
非金属元素非金属性强弱:F>O>N>Cl>Br>S,I>C>Se>At>H>P>As>Te>B>Si。
1、由元素原子的氧化性判断:一般情况下,氧化性越强,对应非金属性越强。
(反例:氮原子氧化性弱于氯原子)2、由单质和水生成酸的反应程度判断:反应越剧烈,非金属性越强。
3、由对应氢化物的稳定性判断:氢化物越稳定,非金属性越强。
(反例:甲烷比氨稳定)4、由和氢气化合的难易程度判断:化合越容易,非金属性越强。
5、由最高价氧化物对应水化物的酸性来判断:酸性越强,非金属性越强。
(反例:硝酸的酸性弱于硫酸和高氯酸,硒酸的酸性强于硫酸)值得注意的是:氟元素没有正价态,氧目前无最高正价,硝酸则因分子内氢键导致酸性较弱,所以最高价氧化物对应水合物的酸性最强的是高氯酸,而不是非金属性高于氯的氮氧氟。
6、由对应阴离子的还原性判断:还原性越强,对应非金属性越弱。
(反例:硫离子还原性强于砹离子,氢氧根还原性强于氯离子)7、由置换反应判断:强置弱。
(反例:氯气可以从水中置换出氧气(本反应热力学可行,动力学上则因为中间产物次氯酸分解较慢导致反应速率较慢,光照则可以加速该反应),从氨气中置换出氮气,但氯的非金属性弱于氧氮)此外,若依据置换反应来说明元素的非金属性强弱,则非金属单质应做氧化剂,非金属单质做还原剂的置换反应不能作为比较非金属性强弱的依据。
8、按元素周期律,同周期元素由左到右,随核电荷数的增加,非金属性增强;同主族元素由上到下,随电子层数的增加,非金属性减弱。
非金属活动性顺序表:F>O>Cl>N>Br>I>S>C>Se>Te>At>H>P>As>B>Si金属性:1.同一周期,从左往右金属性逐渐减弱(如:Na>Mg)2.同一主族,从上往下金属性逐渐增强(如:K>Na3.元素的金属性越强,它的单质的还原性(失电子能力)越强.4.元素的金属性越强,它的单质与水或酸反应越剧烈,对应的碱的碱性也越强(如:Na>Mg,碱性NaOH>MgOH2非金属性:1.同一周期,从左往右非金属性逐渐增强(如:F>O)2.同一主族,从上往下非金属性逐渐减弱(如:F>Cl3.元素的非金属性越强,它的单质的氧化性(得电子能力)越强.(如:非金属性最强的氟F不显正价)4.元素非金属性越强,元素最高价氧化物所对应的酸酸性越强.5.元素非金属性越强,元素所对应的氢化物越稳定.感谢您的阅读,祝您生活愉快。
1.水银温度计中的汞属于单质中的金属,空气中的氮气、氧气属于单质中的________。
用铜来做导线,这是利用了金属良好的________,用铁来做锅,这是利用了金属良好的_________,用钨来制作灯丝这是利用其熔点高。
用钢铁做建筑材料或加工零配件是利用其_________,用铝合金做飞机材料是利用其__________________。
2.自然界中大多数金属是以化合态的形式存在,金属治炼就是要把金属从化合态变成______。
炼铁主要的反应原理是(设所用矿石为赤铁矿——主要成分氧化铁,用化学方程式表示)_______________。
自然界中含量最多的元素是氧,含量最多的金属元素是铝,人类利用铜的年代要比利用铁的年代_____(填“早”或“迟”)。
3.生铁和钢都是由铁和碳等元素形成的合金,生铁____(填“能”或“不能”)完全溶解在盐酸中。
钢铁的锈蚀既与周围环境里的、____、等物质的作用有关,也与_______________有关。
垃圾中的金属不会自行分解,但基本上所有金属都可循环再利用,因此对废弃金属较好的处理办法是____________。
4.钠通常保存在煤油中,原因是其____________________________ _________________,金属铝表面易生成一层致密的氧化铝保护膜,它能阻止金属铝继续被空气氧化。
制造钱币用铜等金属,其主要原因是这些金属___________________。
请举出能被稀硫酸腐蚀的三种常见金属的名称:___________________。
1.金属的物理性质:通常状况下,除汞是液体外,其他金属都是固体(中文名称一般都带有金字旁)。
金属具有良好的导电性、导热性和延展性,密度和熔点高。
铁、钴、镍等金属还具有铁磁性。
金属普遍具有金属光泽,但金属粉末一般呈灰黑色。
2.金属活动性顺序:K Ca Na Mg Al Zn Fe Sn Pb(H) Cu Hg Ag Pt Au金属活动性由强逐渐减弱通过不同金属与酸、盐溶液反应的现象或人类冶炼金属的年代,可判断金属活动性顺序。
初三化学:金属活动性顺序
金属活动性顺序由强至弱: K Ca Na Mg Al Zn Fe Sn Pb (H) Cu Hg Ag Pt Au
(按顺序背诵)钾钙钠镁铝锌铁锡铅(氢)铜汞银铂金
①金属位置越靠前的活动性越强,越易失去电子变为离子,反应速率越快
②排在氢前面的金属能置换酸里的氢,排在氢后的金属不能置换酸里的氢,跟酸不反应;
③排在前面的金属,能把排在后面的金属从它们的盐溶液里置换出来。
排在后面的金属跟排在前面的金属的盐溶液不反应。
④混合盐溶液与一种金属发生置换反应的顺序是“先远”“后近”
第1页共1页。
金属活动性顺序表常见金属活动性顺序:K、Ca、Na、Mg、Al、Zn、Fe、Sn、Pb、(H)、Cu、Hg、Ag、Pt、Au金属活动性顺序表的意义(1)金属的位置越靠前,它的活动性越强(2)位于氢前面的金属能置换出酸中的氢(强氧化酸除外)。
(3)位于前面的金属能把位于后面的金属从它们的盐溶液中置换出来(K,Ca,Na 除外)。
(4)很活泼的金属,如K、Ca、Na 与盐溶液反应,先与溶液中的水反应生成碱,碱再与盐溶液反应,没有金属单质生成。
如:2Na+CuSO 4+2H 2O==Cu(OH)2↓+Na 2SO 4+H 2↑(5)不能用金属活动性顺序去说明非水溶液中的置换反应,如氢气在加热条件下置换氧化铁中的铁:Fe 2O 3+3H 2金属原子与金属离子得失电子能力的比较2Fe+3H 2O金属活动性顺序表的应用(1)判断某些置换反应能否发生a.判断金属与酸能否反应:条件:①金属必须排在氢前面②酸一般指盐酸或稀硫酸 b.判断金属与盐溶液能否反应:条件:①单质必须排在盐中金属的前面②盐必须可溶于水③金属不包含K、Ca、Na(2)根据金属与盐溶液的反应判断滤液、滤渣的成分。
如向CuSO 4,AgNO 3混合液中加铁粉,反应后过滤,判断滤液和滤渣成分。
铁与CuSO 4和AgNO 3溶液反应有先后顺序,如果铁足量,先将AgNO 3中的Ag 完全置换后再置换CuSO 4中的Cu,那么溶液中只有FeSO 4;如果铁的量不足,应按照“先后原则”分别讨论滤液和滤渣的成分。
(3)根据金属活动性顺序表判断金属与酸反应的速率或根据反应速率判断金属的活动性顺序。
如镁、锌、铁三种金属与同浓度的稀H 2SO 4反应产生氢气的速率:Mg>Zn>Fe,则可判断金属活动性Mg>Zn>Fe,(4)利用金属活动性顺序表研究金属冶炼的历史。
金属活动性越弱,从其矿物中还原出金属单质越容易;金属活动性越强,从其矿物中还原出金属单质越难。
金属活动性顺序表的应用金属活动顺序大概是:由强到弱铯最强然后是稀土、钡、铷、再然后是钾〉钙〉钠〉镁〉铝〉铍〉锰〉锌〉铁〉钴〉镍〉锡〉铅〉(氢)〉铜〉汞〉银〉铂〉金。
符号式为(从钾至金):K、Ca、Na、Mg、Al、Zn、Fe、Sn、Pb、(H)、Cu、Hg、Ag、Pt、Au(初中生应该掌握的··)。
1.金属与酸发生反应(1)金属应是在金属活动性顺序中排在(H)前面的金属。
(2)单质铁与酸发生置换反应时生成亚铁盐。
(3)K、Ca、Na除与酸反应外,还能与水在常温下发生置换反应生成对应的碱和H2,其余金属则不能。
2. 金属与盐发生置换反应(1)在金属活动性顺序中只有排在前面的金属才能把排在后面的金属从其盐溶液中置换出来,而与H的位置无关。
但K、Ca、Na等金属例外,由于它们过于活泼,与盐溶液不发生置换反应,而是先与溶液中↑,CuSO4+2NaOH===Cu(OH)的水发生反应。
如把钠放入硫酸铜溶液中[2Na+2H2O===2NaOH+H22↓+Na2SO4]最终没有单质铜生成(2)铁与盐溶液发生置换反应时,只生成二价亚铁盐。
(3)用同种金属置换不同的盐溶液,盐中金属排在金属活动性顺序中较后的金属首先被置换出来。
用不同的金属置换同种盐溶液,盐中金属排在金属活动性顺序中较前的金属先被置换出来。
还有要知道:金属只与溶液发生置换反应,而且若有一种金属和多种混合盐溶液反应,最先反应的是最不活泼的那个金属的盐溶液,如:锌粒与氯化亚铁和硫酸铜和硝酸汞的混合溶液反应,最先反应的是硝酸汞,当硝酸汞被消耗完时,硫酸铜才与锌粒反应,同理,硫酸铜反应完后,锌才会和氯化亚铁反应。
还有,当多种金属与一种盐溶液反应时,最活泼的金属先反应,如:把打磨光亮的镁带,铝丝,铜丝一起放入硝酸银溶液中,镁被消耗完后,铝才和硝酸银反应,铝反应完后,铜跟硝酸银反应注意:必须是一种金属单质和一种溶液,其他不可以反应,如:Cu+AgCO3≠ (Cu>Ag,但AgCO3不溶于水)金属活动性顺序表专题复习一、选择题1、下列化学方程式中,正确的是()A、Cu + 2AgCl == 2Ag + CuCl2B、Zn + 2AgNO3 == 2Ag +Zn(NO3)2C、2Na + CuSO4== Cu + Na2SO4D、2Fe +3CuCl2==2FeCl3 + 3Cu2、将锌片投入下列盐溶液中,充分反应后,使溶液质量减轻的是( )A、MgCl2B、CuCl2C、Ag(NO3)2D、KCl3、下列物质可以由相应的金属和酸发生置换反应而制得的是( )A、Fe2(SO4)3B、CuCl2C、AgNO3D、Al2(SO4)34、将一定质量的铁粉放入到足量的Cu(NO3)2和AgNO3混合溶液中,充分反应后过滤,测得滤渣中只含有一种金属,则该金属是( )A、Fe B、Cu C、Ag5、向CuCl2、ZnCl2、HCl的混合溶液中加入过量的Fe粉,反应后的溶液中一定含有()A、ZnCl2、HClB、FeCl2、CuCl2C、CuCl2、HClD、ZnCl2、FeCl26、下列金属中,金属活动性最强的是()。
金属活动性顺序表Ⅱ、金属活动性顺序表:K Ca Na Mg Al Zn Fe Sn Pb (H) Cu Hg Ag Pt Au ———————————————————————→金属活动性由强逐渐减弱小结:1、只有排在H前面的金属才能置换出酸里的氢2、只有排在前面的金属才能将排在后面的金属从它的盐溶液中置换出来二、溶液的酸碱度——pH石蕊试液红紫蓝—————————————————————————————酚酞试液无无红酸性增强碱性增强pH试纸红黄蓝三、常见物质的颜色、气味等:红色:红P、Cu、Fe2O3红褐色:Fe(OH)3浅绿色:Fe2+盐的溶液黄色:S、Fe3+盐的溶液绿色:Cu2(OH)2CO3紫黑色:KMnO4晶体蓝色:Cu(OH)2、CuCO3、CuSO4?5H2O、Cu2+盐的溶液紫红色:KMnO4溶液黑色:C、Fe粉、CuO、MnO2、Fe3O4白色:BaSO4、AgCl、MgO、P2O5、CaO、NaOH、Ca(OH)2、CaCO3、KClO3、KCl、NaCl、BaCO3、CuSO4、Na2CO3等无色气体:空气、O2、H2、CO2、CO、CH4、N2、SO2刺激性气味气体:SO2、HCl、HNO3等无色透明:金刚石、干冰以及大部分酸、碱、盐的溶液和酒精、乙酸的溶液四、熟记一些物质的学名、俗名及对应的化学式Hg汞(水银)CO2二氧化碳(干冰)CO一氧化碳(煤气)CH4甲烷(沼气天然气)CaO氧化钙(生石灰)Ca(OH)2氢氧化钙(熟石灰、消石灰) CaCO3碳酸钙(石灰石、石) NaCl氯化钠(食盐)KMnO4高锰酸钾(灰锰氧)C2H5OH 乙醇(酒精)CH3COOH乙酸(醋酸) NaOH氢氧化钠(烧碱、苛性钠) Na2CO3碳酸钠(纯碱、打) NaHCO3碳酸氢钠(小打) HCl氢氯酸(盐酸)CuSO4?5H2O 五水硫酸铜(胆矾、蓝矾) (NH4)2SO4硫酸铵(硫铵)NH4HCO3碳酸氢铵(碳铵)Cu2(OH)2CO3碱式碳酸铜(铜绿)NH4NO3硝酸铵(硝铵) K2CO3碳酸钾(草木灰主要成分)五、化学反应类型1、化合反应:A+B→C2、分解反应:C→A+B3、置换反应:A+BC→B+AC4、复分解反应:AB+CD→AD+CB2、化学变化和物理变化的根本区别是:有没有新物质的生成。
金属活动性顺序表是指金属在溶液或化学反应中的活泼程度,不是金属性的排序。
表中某金属可以把它后面的金属从它的盐溶液中置换出来。
(初中)钾钙钠镁铝锌铁、锡铅(氢)铜、汞银铂金:K Ca Na Mg Al Zn Fe Sn Pb (H) Cu Hg Ag Pt Au(高中)钾钡钙钠镁铝锰锌、铬铁镍锡铅(氢)铜、汞银铂金:K Ba Ca Na Mg Al Mn Zn Cr Fe Ni Sn Pb (H) Cu Hg Ag Pt Au金属性是指在化学反应中原子失去电子的能力。
失电子能力越强的原子其金属性就越强;失电子能力越弱的金属性也就越弱,而其非金属性就越强。
金属活动顺序表常有如下应用:1、判断金属与酸反应情况:(1)在氢以前的金属(K→Pb)能置换出非氧化性酸中的氢生成氢气,且从左到右由易到难,K→Na会爆炸。
(2)氢以前的金属与氧化性酸(如浓H2SO4、HNO3)反应,但无氢气生成,反应的难易及产物与金属活动性、酸的浓度、温度等因素有关。
① Fe、Al在冷的浓H2SO4、浓HNO3中钝化,但加热可充分反应。
和冷的稀HNO3可充分反应。
② Zn与HNO3反应时, HNO3浓度由浓变稀可分别生成NO2、NO、N2O、N2、NH4NO3。
③氢以后的金属(Cu→Ag)与非氧化性酸不反应,但与氧化性酸反应,与硝酸反应时,浓硝酸一般生成NO2,稀硝酸生成NO。
④氢以后的Pt→Au与氧化性酸也不反应,只能溶于王水。
2、判断金属与水反应情况:(1)K→Na(K、Ba 、Ca、Na),遇冷水剧烈反应,且易发生爆炸。
2K + 2H2O = 2KOH + H2↑Ba﹢2H2O == Ba(OH)2﹢H2↑Ca + 2H2O = Ca(OH)2+ H2↑2Na + 2H2O = 2NaOH + H2↑(2)Mg、Al在冷水中反应很慢,在沸水中可反应。
Mg + 2H2O =沸水= Mg(OH)2 + H2↑2Al + 6H2O =沸水= 2Al(OH)3 + 3H2↑(3)Zn→Pb在冷水中不反应,但在加热条件下可与水蒸气反应。
金属活动性顺序表
Li、Cs、Rb、K、Ra 、Ba 、Sr、Ca、Na 、Ac、La、Ce、Pr 、Nd 、Pm
锂、铯、铷、钾、镭、钡、锶、钙、钠、锕、镧、铈、镨、钕、钷、
Sm 、Eu、Gd 、Tb 、Y 、Mg 、Dy、 Am 、Ho、Er 、Tm 、Yb、Lu 、(H)、Sc、Pu 、Th 、Np 、Be 钐、铕、钆、铽、钇、镁、镅、镝、钬、铒、铥、镱、镥、(氢)、钪、钚、钍、镎、铍、
Uv、Hf 、Al 、Ti 、Zr 、V 、Mn、Nb、Zn、Cr 、Ga 、Fe 、Cd 、In 、Tl 、Co
铀、铪、铝、钛、锆、钒、锰、铌、锌、铬、镓、铁、镉、铟、铊、钴、
Ni、Mo、Sn 、Pb 、(D2)、(H2)、Cu、Tc、Po、Hg 、Ag、Rh 、Pd 、Pt 、Au
镍、钼、锡、铅、(氘分子)、(氢分子)、铜、锝、钋、汞、银、铑、钯、铂、金
总之元素周期表里金属性越是左下方越强,越是右上方越弱。
惰性气体(惰性气体为旧称,现称为稀有气体)不算。
各种金属的金属性从左到右递减,对应金属的简单的,一般正价的离子氧化性从左到右递增(特殊:Hg2+<Fe3+<Ag+). 还有Cu(+1);Mn有+2;+4;+7价
金属大概是这样:由强到弱铯最强然后是稀土、钡、铷、再然后是钾〉钙〉钠〉镁〉铝〉铍〉锰〉锌〉铁〉钴〉镍〉锡〉铅〉(氢)〉铜〉汞〉银〉铂〉金。
(我不太清楚过渡金属的活动性,实在太专业了。
)符号式为(从钾至金):K、Ca、Na、Mg、Al、Zn、Fe、Sn、Pb、(H)、Cu、Hg、Ag、Pt、Au。
金属活动性顺序的主要判断依据为该金属在中性溶液中的半反应的标准电极电势大小,(通俗地说,标准电极电势基准为298K下含1mol/L浓度的H+溶液,1标准压力的氢气的电极电势,大小规定为0),标准电极电势越小,该金属活动性越强,(非金属相反)标准电极电势>0(即活动性低于氢)时,金属不与非氧化性酸反应,标准电极电势<0时,可与非氧化性酸反映。
标准电极电势较小的金属可从标准电极电势较大的金属的盐的水溶液中置换出后者。
如金属锂在中性溶液中的标准电极电势为—3.045V,为活动性最强,而铜(+0.342V)、汞(+0.851V)、银(+0.7996V)、铂(+1.200V)、金(1.691V)都大于0,故一般不与非氧化性酸反应。
非金属活动顺序
非金属是这样:因为非金属一般都是若干原子构成的分子,而分子是非金属常见形态,所以我这里排的是分子顺序表,比较实用:
氟〉氯〉氧〉溴〉氮、硫〉氢〉红磷〉碘〉碳〉砷〉硒〉硼〉硅
稀有气体:Xe>Kr>Ar>Ne>He
总之元素周期表里非金属性越是左下方,越是右上方越强。
惰性气体不算。
金属活动性顺序表的应用
金属活动性顺序是历年来中考命题的热点,题目的难易不同,题型各异。
因此对金属活动性顺序表的正确理解和灵活运用十分重要。
我们主要从以下几个方面对其进行理解。
1.金属与氧气的反应金属的活动性可以由金属与氧气反应的难易程度来决定。
2. 金属与酸发生反应
(1)金属应是在金属活动性顺序中排在(H)前面的金属;
(2)酸应是具有氧化性的酸,例如盐酸、稀硫酸,不包括浓硫酸和硝酸;
(3)单质铁与酸发生置换反应时生成亚铁盐;
(4)K、Ca、Na除与酸反应外,还能与水在常温下发生置换反应,其余金属则不能。
3. 金属与盐发生置换反应
(1)在金属活动性顺序中只有排在前面的金属才能把排在后面的金属从其盐溶液中置换出来,而与H的位置无关。
但K、Ca、Na等金属例外,由于它们过于活泼,与盐溶液不发生置换反应,而是先与溶液中的水发生反应。
(2)铁与盐溶液发生置换反应时,只生成二价亚铁盐。
(3)用同种金属置换不同的盐溶液,盐中金属排在金属活动性顺序中较后的金属首先被置换出来。
用不同的金属置换同种盐溶液,盐中金属排在金属活动性顺序中较前的金属先被置换出来。
还有要知道:金属制与溶液发生置换反应,而且(溶液中,前置后,隔越远,置越先)
注意:必须是一种金属单质和一种溶液,其他不可以反应,如:
Cu+AgC O3≠(Cu>Ag,但AgCO3不溶于水)。