遗传实验设计及解题方法归纳(超实用)
- 格式:docx
- 大小:91.96 KB
- 文档页数:9
浅谈三类遗传实验题的解题方法和技巧遗传变异的实验设计是高考的重点也是难点,学生在解答这类题时总觉得会顾此失彼,难以考虑周全,现将其中三类题型的解题方法和技巧归纳如下。
一、鉴别一对相对性状的显、隐性关系解题方法:此类题目解题前必须先确定具有相对性状的个体是纯合子还是杂合子,然后选择用杂交还是自交进行实验设计。
(1)杂交法。
具有相对性状的纯合亲本杂交,子代出现的性状就为显性性状,未出现的为隐性性状。
(2)自交法。
根据杂合子自交后代出现性状分离的特点判断,若出现性状分离,则刚出现的性状为隐性性状,原来的性状为显性性状。
若以上两种方法分别进行时都没有出现各自预期结果,则说明无法确定被鉴别个体是否纯合,那就综合运用两种方法,可以先自交再杂交,也可以先杂交再自交。
解题技巧:记住口诀。
两性生一性出现为显性;一性生两性出现为隐性;一性生一性,两性生两性,显隐难确定,两法一起进。
例题1某纯系不抗病的番茄(自花传粉)种子搭乘飞船从太空返回后,种植得到的一些植株出现了从未有过的抗病性状。
假设抗病与不抗病是一对相对性状,且为常染色体完全显性遗传,请用已有的实验材料,设计杂交实验方案,来鉴别这对相对性状的显隐性关系。
解题思路:该题不能确定抗病性状是否纯合,所以无法用简单的杂交法或自交法来直接鉴定这对相对性状的显隐性,应该两种方法交叉使用。
参考答案:方法1:选择抗病番茄自交,若子代出现性状分离,则抗病为显性;若子代全部表现为抗病,则说明抗病番茄是纯种,再让纯种的抗病番茄与纯种不抗病番茄杂交,其后代表现出来的性状为显性性状,未表现出来的性状为隐性性状。
方法2:选择抗病番茄与纯种不抗病番茄杂交,若f1全部表现为抗病,则抗病为显性;若f1全部表现为不抗病,则不抗病为显性;若f1既有抗病又有不抗病,则抗病为显性。
二、判断基因位置——位于常染色体还是性染色体上这类题目的性染色体一般都只要考虑x染色体,因为若是伴y遗传则问题就过于简单了。
遗传实验设计专题主讲教师: 毕诗秀一、遗传学常用的研究方法1.动植物杂交实验法2.假说演绎法提出→作出(理论解释)→设计(演绎推理)→验证→得出3.数学统计法计算遗传概率以及进行基因定位4.调查法群体调查——调查某种遗传病的率家系调查——调查某种病的方式二、典型例题1. 以孟德尔的一对相对性状遗传研究为例, 写出杂交实验法的过程和思路:⑴选择杂交, 获得F1, 结果;⑵让 , 结果;⑶为了解释上述现象, 孟德尔提出假设的核心是;⑷验证假设: 设计了实验, 即;⑸预期结果:。
孟德尔设计测交实验的意义是通过的比例来反映的比例;⑹实施实验方案, 得到的_______ __与_____ ____相符, 由此得出结论。
2. 科学家从某植物突变植株中获得了显性高蛋白植株(纯合子)。
为验证该性状是否由一对基因控制, 请参与实验设计并完善实验方案:①步骤1: 选择和杂交。
预期结果: 。
②步骤2: 。
预期结果: 。
③观察实验结果, 进行统计分析:如果与相符, 可证明该性状由一对基因控制。
3.⑴在一块高杆(显性纯合体)小麦田中, 发现了一株矮杆小麦。
请设计实验方案探究该性状出现的可能的原因(简要写出所用方法、结果和结论)⑵大部分普通果蝇身体呈褐色(YY), 具有纯合隐性等位基因yy的个体呈黄色。
但是, 即使是纯合的YY品系, 如果用含有银盐的食物饲养, 长成的成体也为黄色, 这称为“表型模拟”, 是由环境造成的类似于某种基因型所产生的表现型。
若有一只黄色的果蝇, 你如何判断它是属于纯合yy还是“表型模拟”?方法步骤:第一步: 用该未知基因型黄色果蝇与交配;第二步: 将孵化出的幼虫用饲养, 其他条件适宜;第三步: 观察。
结果预测: 如果后代出现了色果蝇, 则所检测果蝇为“表型模拟”;如果子代全为色, 说明所测黄色果蝇的基因型是 , 不是“表型模拟”。
4.某植物(2n=10)花蕊的性别分化受两对独立遗传的等位基因控制, 显性基因B和E共同存在时, 植株开两性花, 表现为野生型;仅有显性基因E存在时, 植株的雄蕊会转化成雌蕊, 成为表现型为双雌蕊的可育植物;只要不存在显性基因E, 植物表现为败育。
遗传实验设计基本类型纵观近几年的高考题不难发现,关于遗传规律知识的考查是重中之重,无论分值还是考查频度都非常高,一道题目往往涉及多个知识点,如基本概念理解、显隐性关系判断、概率计算、基因型推导等,但主观题通常是步步深入。
一、命题角度:主要是利用文字信息、表格数据信息等方式考查学生对遗传学问题的分析处理能力;此外实验设计、育种、遗传病控制等方面的应用也是热点。
二、命题形式:基本概念、原理、遗传病的有关问题都可以以选择题形式考查,而遗传规律的应用、相关性状分离的计算和遗传系谱图绘制等多以简答题形式出现,考查学生的实验探究能力与语言表述能力。
三、常见题型及解题方法(一)纯合子与杂合子的判断例1:一株高茎豌豆,如何用最简单的实验方案,判断其是否属于纯合子。
例2:有一匹栗色(相对于白色为显性)公马,欲在一个繁殖季节中判断其是否属于纯合子,回答应该采用什么杂交实验的方法,预期结果,并得出结论。
(二)显、隐性的判断例3:现有自然界中获得的灰身与黑身果蝇,已知灰身与黑身基因在常染色体上,要求通过一代杂交实验判断灰身与黑身基因的显隐性。
例4:现有自然界中获得的雌雄红眼果蝇各一只与雌雄白眼果蝇各一只(基因位于X染色体上),要求通过一次杂交实验判断红眼与白眼基因的显、隐性。
(三)确定某变异性状是否为可遗传变异基本思路:利用该性状的(多个)个体多次交配(自交或杂交)结果结论:①若后代仍有该变异性状,则为遗传物质改变引起的可遗传变异②若后代无该变异性状,则为环境引起的不可遗传变异例题5:正常温度条件下(25℃左右)发育的果蝇,果蝇的长翅(V)对残翅(V)为显性,这一对等位基因位于常染色体上。
但即便是纯合长翅品种(VV)的果蝇幼虫,在35℃温度条件下培养,长成的成体果蝇却表现为残翅,这种现象叫“表型模拟”。
(1)这种模拟的表现性状能否遗传?为什么?(2)现有一只残翅果蝇,如何判断它是否属于纯合残翅(vv)还是“表型模拟”?请设计实验方案并进行结果分析。
高中遗传题型及解法1. 引言遗传是生物学的重要内容之一,也是高中生物学教学中的一个重点。
遗传题型的设计和解答涉及一系列基本概念和原理,需要理清思路、掌握方法,才能正确解答问题。
本文将针对高中遗传题型及解法进行归纳总结,帮助学生更好地掌握遗传知识和解题技巧。
2. 常见遗传题型及解法2.1 单因素遗传问题单因素遗传是指某个性状受到一个基因的控制,常以 Mendel 的实验结果为例进行解答。
一般包括以下几种情况:2.1.1 显性和隐性遗传例如,红花色(R)为红花色素的表现基因,白花色(r)为无色素的表现基因。
父代为红花色(Rr)和白花色(rr),求子代的花色比例。
解法:利用分离法则可知,子代中红花色与白花色的比例为3:1。
2.1.2 两个性状的遗传例如,一个双色豌豆的叶子,上面是黄色的,下面是绿色的。
黄色显性(Y),绿色隐性(y),圆形显性(R),皱纹隐性(r)。
父代为黄色圆形(YYRR)和绿色皱纹(yyrr),求子代的表现型比例。
解法:利用乘法法则可知,子代中黄色圆形、黄色皱纹、绿色圆形、绿色皱纹的比例分别为1:1:1:1。
2.2 地中海贫血的遗传问题地中海贫血是一种常见的遗传性疾病,属于单基因受累的遗传病。
主要有以下几类类型:2.2.1 婴儿地中海贫血婴儿地中海贫血是由双脱氧核苷酸希腊型基因突变所导致的一种遗传性疾病。
父母双方均为健康人,但二者携带了地中海贫血基因,求婴儿患病的几率。
解法:利用概率计算可知,若父母均为健康人但是携带了地中海贫血基因(一个人携带地中海贫血基因的几率为1/4),则生育婴儿患病的几率为1/4 * 1/4 = 1/16。
2.2.2 地中海贫血的遗传方式地中海贫血是一种常见的常染色体隐性遗传病,由于基因突变导致血红蛋白合成障碍,造成人体贫血。
根据父母的基因型,可判断其子代是否患病。
解法:地中海贫血的基因型为HbA/HbA,携带者的基因型为HbA/HbS,正常人的基因型为HbS/HbS。
遗传题型及解法归纳
遗传学是研究遗传物质在遗传传递中的规律和变异规律的科学。
在遗传学中,存在着多种题型和解法。
下面将对一些常见的遗传题型及其解法进行归纳。
1. 基因型推断题型:在这类问题中,给定一组已知基因型的个体,需要推断其后代的基因型。
解题思路是根据遗传规律进行基因型的组合和分离。
常见的基因型推断题型包括单基因遗传和双基因遗传。
2. 染色体数目题型:这类问题考察染色体数目变化对遗传结果的影响。
例如,某种物种发生了染色体数目的改变,需要推断其后代的染色体数目。
解题思路是根据染色体的配对和分离规律进行推理。
3. 表型比较题型:这类问题考察不同基因型对表型的影响。
通常给定一组基因型的个体和其表型,需要推断某个表型的遗传方式。
解题思路是根据表型的表达规律和可能的遗传方式进行推理。
4. 基因重组题型:这类问题考察基因重组的频率和位置对遗传结果的影响。
常见的基因重组题型包括连锁性和基因距离的计算。
解题思路是根据遗传交换的频率和可能的重组位置进行计算。
5. 基因突变题型:这类问题考察基因突变对遗传结果的影响。
通常
给定一组基因型的个体和其表型,需要推断某个表型的突变概率。
解题思路是根据突变的频率和可能的突变类型进行推理。
总的来说,解决遗传题型需要熟悉基本的遗传规律,掌握相关的计算方法,并能够运用逻辑推理进行推断。
通过多做题目和实践,可以提高遗传问题的解题能力。
高考生物遗传实验设计题总结一、显隐性(完全显性)的判断(确定某一性状的显隐性)基本思路是依据相对性状和性状分离的概念进行判断。
以下野生型(或自然种群)指显性中既有纯合体也有杂合体。
1.若已知亲本皆为纯合体:杂交法(定义法)2.若已知亲本是野生型(或自然种群):性状分离法:选取具有相同性状的多对亲本杂交,看后代有无性状分离。
若有则亲本的性状为显性性状,若无则亲本为隐性性状。
3.若已知亲本是野生型:可选取多对具有相对性状的亲本杂交,后代中比例大的性状是显性性状。
4.若亲本未知类型植物:方案一:杂交分别自交若后代只表现甲(或乙)性状,则甲(或乙)为显性若后代甲、乙性状均出现,再分别自交,若甲(或乙)出现性状分离则甲(或乙)为显性方案二:分别自交杂交若甲(或乙)出现性状分离则甲(或乙)为显性若甲、乙均未出现性状分离,再杂交,若后代为甲(乙)性状则甲(乙)为显性动物:将上述分别自交换为同性状的多对个体杂交。
注意:上述方法主要针对常染色体遗传,若是X染色体则用下面方法。
5. X染色体⑴亲本皆为纯合体:选具有相对性状的雌雄个体交配。
⑵亲本是野生型(或自然种群):选多对多对(或一雄多雌)具有相对性状的雌雄个体交配。
【例2】果蝇的灰身、黑身由常染色体上一对基因控制,但不清楚其显隐性关系。
现提供一自然果蝇种群,假设其中灰身、黑身性状个体各占一半,且雌雄各半。
要求用一代交配试验(即P→F1)来确定其显隐性关系。
(写出亲本的交配组合,并预测实验结果)【例3】已知牛的有角与无角为一对相对性状,由常染色体上的等位基因A与a控制。
在自由放养多年的一群牛中(无角的基因频率与有角的基因频率相等),为了确定有角与无角这对相对性状的显隐性关系,用上述自由放养的牛群(假设无突变发生)为实验材料,再进行新的杂交实验,应该怎样进行?【例4】石刁柏是一种名贵蔬菜,属于XY型性别决定。
野生型石刁柏叶窄,产量低。
在某野生种群中,发现生长着少数几株阔叶石刁柏,雌株、雄株均有,雄株的产量高于雌株。
遗传学实验设计遗传学是生物学中非常重要的一个分支,对生物学研究起着至关重要的作用。
为了更好地研究生物遗传学,实验设计的科学性和合理性尤为重要。
因此,本文将从实验设计的角度出发,探讨作为一个遗传学实验研究人员应该如何设计遗传学实验来获得可靠的实验结果。
一、实验目的和问题的确定遗传学实验的目的是可以多种多样的。
有可能是为了了解某个基因是如何影响表型的,也有可能是为了研究环境因素对基因表达的影响。
不论实验目的是什么,一个良好的实验设计必须首先确定实验的具体目的和研究问题。
确定实验目的和问题,既可以让研究者更有针对性地开展实验,又可以更好地防止实验数据受到无关因素的影响。
二、实验材料的选择实验材料是遗传学实验设计中极其重要的一个因素,它直接影响实验的可靠性和准确性。
因此,选择实验材料时,需要权衡实验的目的和需要注意的实验参数等因素。
在实验材料上,有不同类型的选择,如果蝇、小鼠、大豆等。
不同类型的实验材料有不同的特点,应根据实验的要求进行选择。
三、实验因素的控制通过严格控制实验因素,能够更好地消除实验结果中的多余因素,保证实验数据的准确性和可靠性。
因此,实验者需要在考虑实验因素时,充分了解实验影响因素的因素,并进行适当的筛选和控制。
四、实验的设计与实施在实验的设计中,应该根据实验目的和问题,充分考虑到实验条件和实验材料的适用性。
实验设计中,最为常见的是双因素设计。
实验者需要做的是,确定实验的变量和因素,然后进行实验设计和实验方法的优化,以确保实验的准确性和可靠性。
五、数据处理和统计分析对于遗传学实验设计的数据处理和统计分析,正确且精确的处理方法和统计方法是非常重要的。
数据处理包括保留原始数据、处理数据、计算平均数、标准差和标准误等。
统计分析则包括均值分析、方差分析等等。
六、实验结果和演示方式在遗传学实验设计的最后阶段,需要将实验结果进行总结和报告。
每个实验结果都包括对数据和实验方法的描述和分析,以及对实验结果的说明。
高中生物遗传学实验设计与探究类试题的答题技巧_一、命题角度假设演绎法是现代科学研究中常用的一种方法,遗传类实验设计及探究题常涉及这种方法。
高考命题中有关遗传学实验的考查常集中于此。
命题角度有:①验证某个个体是否为纯合体;②验证某个性状是否为显性性状;③验证基因的显隐性;④验证某种基因位于何种染色体上;⑤培育特定基因型的个体的方法设计与验证;⑥相关遗传理论的验证,如验证基因分离定律的方法等。
可以预见,确定亲本是哪些非等位基因控制的基因互作题,确定某对基因位于X染色体上、常染色体上、X 和Y染色体上等综合题将成为高考的压轴题。
二、应对策略对于遗传类实验设计及探究题,主要的解题方法是假设演绎法。
即从假定的后代的表现型等是否出现,推测所假设的遗传方式是否成立,由果推因。
解此类题时,需要设计自交或杂交实验,建立因和果的一一对应关系后,才能由果推因。
具体方法如下:(1)确定是否是自由组合的方法:只有后代的基因型(表现型)种类和比例都符合自由组合定律应出现的比例时,才能认为是自由组合。
(2)确定显性性状的方法:对于纯合体,具有相对性状的个体的杂交后代的性状就是显性性状;对于杂合体,同一相对性状的个体自交或杂交,后代出现的不同于亲本的性状就是隐性性状;当不知是否是纯合体时,看同一相对性状的个体自交或杂交的后代,若出现了不同于亲本的后代,则该后代表现的性状就是隐性性状,若未出现不同于亲本的后代,则亲本都是纯合体。
(3)确定纯合体、杂合体的方法:具有相对性状的个体杂交,若后代只有一种表现型,则双亲都是纯合体;同一表现型的个体自交或杂交,若后代出现了不同于亲本的表现型,则双亲都是杂合体。
(4)确定控制的基因位于X染色体上、X和Y染色体上、常染色体上(以D和d基因控制相对性状而言):表现为隐性的雌性和表现为显性的雄性杂交,若后代中拘雌性都是显性,雄性都是隐性,则基因位于X染色体上,双亲是XdXd和XDY;若后代中的雌性都是隐性,后代中的雄性都是显性,则基因位于X和Y染色体上,双亲是XdXd和XdYD;同一表现型的个体杂交,若后代中表现型不同于亲本的都是雄性,则基因位于X染色体上,双亲是XdXd和XDY;同一表现型的个体杂交,若后代中表型不同于亲本的都是雌性,则基因位于X和Y染色体上.双亲是XDXd和XdYD。
重点题型1巧用分离定律解决自由组合定律的问题一、“拆分法”求解自由组合定律1.解题思路将多对等位基因的自由组合分解为若干分离定律分别分析,再运用乘法原理进行组合。
2.方法题型分类解题规律示例种类问题配子类型(配子种类数)2n(n为等位基因对数)AaBbCCDd产生配子种类数为23=8配子间结合方式配子间结合方式种类数等于配子种类数的乘积AABbCc×aaBbCC,配子间结合方式种类数=4×2=8子代基因型(或表现型)种类双亲杂交(已知双亲基因型),子代基因型(或表现型)种类等于各性状按分离定律所求基因型(或表现型)的乘积AaBbCc×Aabbcc,基因型为3×2×2=12种,表现型为2×2×2=8种概率问题基因型(或表现型)的比例按分离定律求出相应基因型(或表现型)的比例,然后利用乘法原理进行组合AABbDd×aaBbdd,F1中AaBbDd所占比例为1×1/2×1/2=1/4纯合子或杂合子出现的比例按分离定律求出纯合子的概率的乘积为纯合子出现的比例,杂合子概率=1-纯合子概率AABbDd×AaBBdd,F1中AABBdd所占比例为1/2×1/2×1/2=1/81.方法将自由组合定律的性状分离比拆分成分离定律的分离比分别分析,再运用乘法原理进行逆向组合。
2.题型示例(1)9∶3∶3∶1(3∶1)(3∶1)(Aa×Aa)(Bb×Bb);(2)1∶1∶1∶1(1∶1)(1∶1)(Aa×aa)(Bb×bb);(3)3∶3∶1∶1(3∶1)(1∶1)(Aa×Aa)(Bb×bb)或(Aa×aa)(Bb×Bb);(4)3∶1(3∶1)×1(Aa×Aa)(BB×_ _)或(Aa×Aa)(bb×bb)或(AA×_ _)(Bb×Bb)或(aa×aa)(Bb×Bb)。
高考生物遗传实验设计方法总结高考生物遗传实验设计题总结一、显隐性(完全显性)的判断(确定某一性状的显隐性)基本思路是依据相对性状和性状分离的概念进行判断。
以下野生型(或自然种群)指显性中既有纯合体也有杂合体。
1.若已知亲本皆为纯合体:杂交法(定义法)2.若已知亲本是野生型(或自然种群):性状分离法:选取具有相同性状的多对亲本杂交,看后代有无性状分离。
若有则亲本的性状为显性性状,若无则亲本为隐性性状。
3.若已知亲本是野生型:可选取多对具有相对性状的亲本杂交,后代中比例大的性状是显性性状。
4.若亲本未知类型植物:方案一:杂交分别自交若后代只表现甲(或乙)性状,则甲(或乙)为显性若后代甲、乙性状均出现,再分别自交,若甲(或乙)出现性状分离则甲(或乙)为显性方案二:分别自交杂交若甲(或乙)出现性状分离则甲(或乙)为显性若甲、乙均未出现性状分离,再杂交,若后代为甲(乙)性状则甲(乙)为显性动物:将上述分别自交换为同性状的多对个体杂交。
注意:上述方法主要针对常染色体遗传,若是X 染色体则用下面方法。
5. X 染色体⑴亲本皆为纯合体:选具有相对性状的雌雄个体交配。
⑵亲本是野生型(或自然种群):选多对多对(或一雄多雌)具有相对性状的雌雄个体交配。
二、显性性状个体是纯合子还是杂合子的判断(某一个体的基因型)假设待测个体为甲(显性),乙为隐性1.测交:(动物或植物)将待测显性个体与隐性类型杂交,若后代显性性状:隐性性状=1:1,则为杂合子,若后代全为显性性状,则为纯合子。
甲×乙→全甲(纯合)甲×乙→甲:乙=1:1(杂合)2.自交:(植物、尤其是两性花)将待测显性个体自交,若后代不发生性状分离,则为纯合子,若后代显性性状:隐性性状=3:1,则为杂合子。
3.杂交:(动物)待测个体甲×多个同性状个体(结果同上)4.单倍体育种:针对植物三、确定某变异性状是否为可遗传变异 (变异仅由环境引起还是环境引起基因变化导致)的实验探究甲×乙→甲甲为显性乙为隐性甲×乙→乙乙为显性甲为隐性总的思路:探究变异是否遗传,实质是探究变异个体的遗传物质或基因型是否改变,也就是要检测变异个体的基因型。
“遗传与变异”解题技巧与方法归类总结一、如何设计方案判断显、隐性:方法1(首选方案)—自交:(包括植物的自花传粉及相同基因型的个体间交配):练习1:已知牛的有角与无角为一对相对性状,由常染色体上的等位基因A与a控制。
在自由放养多年的一群牛中(无角的基因频率与有角的基因频率相等),随机选出1头无角公牛和6头有角母牛,分别交配,每头母牛只产了1头小牛。
在6头小牛中,3头有角,3头无角。
为了确定有角与无角这对相对性状的显隐性关系,用上述自由放养的牛群(假设无突变发生)为实验材料,再进行新的杂交实验,应该怎样进行?(简要写出杂交方案、预期结果和结论)方法2—杂交:纯种高茎与纯种矮茎豌豆杂交,F1表现出的高茎性状即为显性性状。
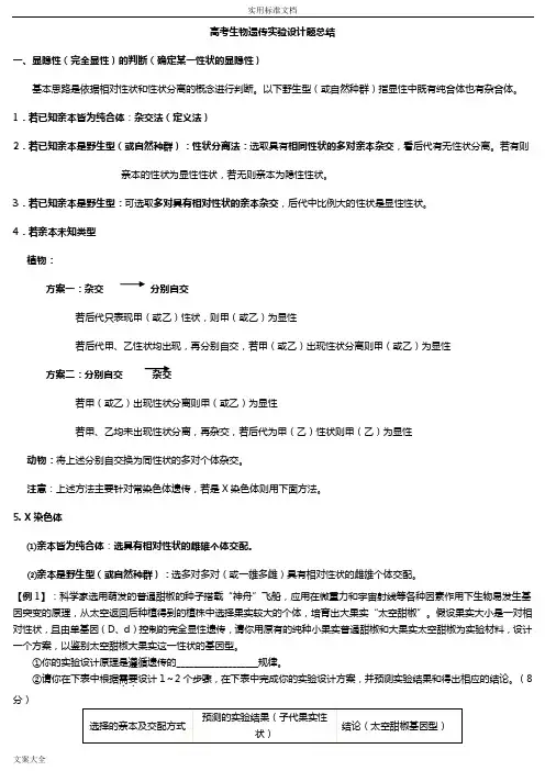
练习2:科学家将萌发的普通甜椒种子搭载在“神舟”飞船上,选择培育出了大果实“太空甜椒”。
假设果实大小是一对相对性状,且由单基因控制的完全显性遗传,请你用原有的纯种普通甜椒和大果实甜椒为实验材料,设计一个实验方案,以鉴别甜椒果实大小这一对相对性状的显隐性。
二、如何设计方案判断杂合子与纯合子方法1—测交(更适合动物):若测交后代只出现一种性状,则待测个体为纯合子,若后代出现二种性状,则待测个体为杂合子。
练习3:牛的毛色有黑色和棕色,如果两头黑牛交配,产生了一头棕色小牛,想要判断一头黑色母牛是杂合还是纯合,最好选用什么牛与其交配?A.纯种黑牛B.杂种黑牛C.棕色牛D.以上都不对方法2—自交(对自花传粉的植物此方法最简便):若自交后代不发生性状分离,则待测个体为纯合子,若后代发生了性状分离,则待测个体为杂合子。
练习4:(2012年浙江卷)在玉米中,控制某种除草剂抗性(简称抗性,T)与除草剂敏感(简称非抗,t)非糯性(G)与糯性(g)的基因分别位于两对同源染色体上。
有人以纯合的非抗非糯性玉米(甲)为材料,经过EMS诱变处理获得抗性非糯性个体(乙);甲的花粉经EMS诱变处理并培养等,获得可育的非抗糯性个体(丙)。
遗传实验设计一、显、隐性性状判断二、纯合子和杂合子的判断三、基因位置的确定四、可遗传变异和不可遗传变异的判断五、显性突变和隐性突变的判断六、基因突变和染色体变异的判断一、显、隐性性状判断1、相同性状个体杂交:(使用条件:一个自然繁殖的种群中,显隐性基因的基因频率相等)(1)实验设计:选多对相同性状的雌雄个体杂交(植物则自交)。
(2)结果预测及结论:①若子代中出现性状分离,则所选亲本性状为显性;②若子代只有一种表现型且与亲本表现型相同,则所选亲本性状为隐性。
例1、已知牛的有角与无角为一对相对性状,由常染色体上的等位基因A与a控制。
在自由放养多年的一群牛中(无角的基因频率与有角的基因频率相等),随机选出1头无角公牛和6头有角母牛分别交配,每头母牛只产了1头小牛。
在6头小牛中,3头有角,3头无角。
(1)根据上述结果能否确定这对相对性状中的显性性状?请简要说明推断过程。
⑵为了确定有角与无角这对相对性状的显隐性关系,用上述自由放养的牛群(假设无突变发生)为实验材料,再进行新的杂交实验,应该怎样进行?(简要写出杂交组合、预期结果并得出结论)例1;答案:(1)不能确定。
(2分)①假设无角为显性,则公牛的基因型为Aa,6头母牛的基因型都为aa,每个交配组合的后代或为有角或为无角,概率各占1/2,6个组合后代合计会出现3头无角小牛,3头有角小牛。
(5分)②假设有角为显性,则公牛的基因型为aa,6头母牛可能有两种基因型,即AA和Aa。
AA的后代均为有角。
Aa的后代或为无角或为有角,概率各占1/2,由于配子的随机结合及后代数量少,实际分离比例可能偏离1/2。
所以,只要母牛中具有Aa基因型的头数大于或等于3头,那么6个组合后代合计也会出现3头无角小牛,3头有角小牛。
(7分)综合上述分析,不能确定有角为显性,还是无角为显性。
(1分)(2)从牛群中选择多对有角牛与有角牛杂交(有角牛X有角牛)。
如果后代出现无角小牛,则有角为显性,无角为隐性;如果后代全部为有角小牛,则无角为显性,有角为隐性。
(6分)2、根据亲代与子代出现的表现型及比例直接推测 (1) 根据子代性状判断① 已知亲本为纯合子:不同性状亲代杂交T 后代出现的性状即为显性性状② 未知亲本是否纯合:不同性状亲代杂交T 后代只出现一种性状(量大该性状为显性性状T 具有这一性状的亲 本为显性纯合子 相同性状亲本杂交T 后代出现不同于亲本的性状T 该性状为隐性性状T 亲本都为杂合子 (2) 根据子代性状分离比判断① 具有一对相对性状的亲本杂交T 子代性状分离比为 3:1 T 分离比为3的性状为显性性状 ② 具有两对相对性状亲本杂交T 子代性状分离比为9:3:3:1 T 分离比为9的两性状都为显性例2、经大量研究,探明了野生型拟南芥中乙烯的作用途径,简图如下。
(1) 由图可知,R 蛋白具有结合乙烯和调节酶 ________ T 活性两种功能,乙烯与 结合后,酶 T 的活性________________ ,不能催化E 蛋白磷酸化,导致E 蛋白被剪切,剪切产物进入细胞核, 调节乙烯响应基因的表达, 植株表现有乙烯生理反应。
(2) ____________________________________________________________________ 酶T 活性丧失的纯合突变体(1#)在无乙烯的条件下出现 _____________________________________________________________________ (填“有”或“无”)乙烯生理反应 的表现型,1#与野生型杂交,在无乙烯的条件下,F 1的表现型与野生型相同。
请结合上图从分子水平解释F 1出现这种表现型的原因: ___________________________________________________________________________________________________ 。
(3)R 蛋白上乙烯结合位点突变的纯合个体( 2#)仅丧失了与乙烯结合的功能。
请判断在有乙烯的条件下,该突变基因相对于野生型基因的显隐性,并结合乙烯作用途径陈述理由: ______________________________________________(4)番茄中也存在与拟南芥相似的乙烯作用途径,若番茄 R 蛋白发生了与2#相同的突变,则这种植株的果实成熟 期会 ______________ 。
答案:(1) R 蛋白 被抑制(2)有 杂合子有野生型基因,可产生有活性的酶 T ,最终阻断乙烯作用途径(3)2#与野生型杂交,F 1中突变基因表达的R 蛋白不能与乙烯结合,导致酶 T 持续有活性,阻断乙烯作用途径,表现为无乙烯生理反应,其表现型与 2#—致,因此突变基因为显性(4)推迟3、假设法在运用假设法判断显隐性性状时,若出现假设与事实相符的情况时,要注意两种性状同时做假设或对同一性状做两种假设。
切不可只根据电恳摆空髀庄庖 无乙懈主耶痕吨一种假设得出片面的结论。
但若假设与事实不符时,则不必再做另一假设,可予以直接判断例:一批经多代种植果实均为红色的柿子椒种子被带上太空,将遨游过太空的柿子椒种子种植后,第一年收获的柿子椒均为红色,用收获的种子再种,第二年发现有数株所结柿子椒均为黄色。
根据这些条件能否确定柿子椒果色的显隐性。
请简要说明推断过程(设控制果色的基因为A,a )。
例2;答案:假设红色对黄色为显性,(1分)则遨游太空的柿子椒(胚)基因型为AA(红色)。
(1分)若发生基因突变,可能结果是Aa或aa,(1分)其中aa种子种植在第一年不可能收获红色椒,所以突变结果只能是Aa。
(1分)播种上述Aa种子,第一年收获的柿子椒,果色表现为红,胚基因型有的为aa,次年种植,aa种子长成的植株均结黄色果实。
(1分)符合题意。
(1分)假设红色对黄色为隐性,(1分)则遨游太空的柿子椒(胚)基因型为aa (红色)。
(1分)若发生基因突变,可能结果是Aa或AA,(1分)不论是AA还是Aa的突变株,在第一年都不可能收获红色椒,(1分)这不符合题意。
(1分)综上所述,红色对黄色为显性(1分)。
二、纯合子和杂合子的判断假设待测个体为甲(显性),乙为隐性1 •测交:(动物或植物)将待测显性个体与隐性类型杂交,若后代显性性状:隐性性状=1:1,则为杂合子,若后代全为显性性状,则为纯合子。
甲X乙T全甲(纯合)甲X乙T甲:乙=1:1 (杂合)2•自交:(植物、尤其是两性花)将待测显性个体自交,若后代不发生性状分离,则为纯合子,若后代显性性状:隐性性状=3:1,则为杂合子。
3•杂交:(动物)待测个体甲X多个同性状个体(结果同上)4.单倍体育种:针对植物例3:某农场养了一群马,有栗色马和白色马。
已知栗色基因(B)对白色基因(b)呈完全显性。
育种工作者从中选出一匹健壮的栗色公马,请你根据毛色这一性状鉴定它是杂种还是纯种。
(1)为了在一个配种季节里完成这一鉴定所需要的杂交工作,你应怎样配种?(2)杂交后代可能出现哪些结果?并对每一结果作出相应的鉴定。
答案:(1)让该栗色公与多匹白色母马配种,然后统计子代马的毛色。
(2)①如果测交后代既有栗色马又有白色马,则说明该栗色马是杂合子。
②如果测交后代都是白色马,则也说明该栗色马是杂合子。
③如果测交后代都是栗色马,则说明该栗色马一般是纯合子。
三、基因位置的确定1、判断两对基因是否位于同一对同源染色体上的实验实验设计:具有两对相对性状且纯合的雌雄个体杂交得F1,再将F1中的雌雄个体相互交配产生F2,统计F2中性状的分离比。
结果预测及结论:①若子代中出现9:3:3:1的性状分离比(或其变式),则控制这两对相对性状的两对基因不在同一对同源染色体上;②若子代中没有出现9:3:3:1 的性状分离比(或其变式),则控制这两对相对性状的两对基因位于同一对同源染色体上;例4、实验室中,现有一批未交配过的纯种长翅灰体和残翅黑檀体的果蝇。
已知长翅和残翅这对相对性状受一对位于第n号同源染色体上的等位基因控制。
现欲利用以上两种果蝇研究有关果蝇灰体与黑檀体性状的遗传特点。
(说明:控制果蝇灰体和黑檀体的基因在常染色体上,所有果蝇均能正常繁殖存活)请设计一套杂交方案,同时研究以下两个问题:问题一:研究果蝇灰体、黑檀体是否由一对等位基因控制,并作出判断。
问题二:研究控制灰体黑檀体的等位基因是否也位于第n号同源染色体上,并作出判断。
(1)杂交方案:(2)对问题一的推断及结论:(3)对问题二的推断及结论:答案:(1 )长翅灰体X残翅黑檀体T F , F l自由交配得F2(2)如果F2出现性状分离,且性状分离比为3:1,符合孟德尔分离定律,因此控制灰体和黑檀体的基因是由一对等位基因控制。
反之则不是由一对等位基因控制。
(3)如果F2出现四种性状,其性状分离比为9:3:3:1 ,说明符合基因的自由组合定律,因此控制灰体、黑檀体的这对等位基因不是位于第n号同源染色体上反之则可能是位于第n号同源染色体上。
2、判断基因位于细胞质中还是细胞核中的实验当该基因控制的性状可通过配子传递给子代时可通过杂交实验来判断:①实验设计:正反交②结果预测及结论:A、若正交与反交结果相同,则该基因位于细胞核内的常染色体上;B若正交与反交结果不同,且子代性状表现都与母本相同,则该基因位于细胞质中;C若正交与反交结果不同,且子代性状的表现与性别有关,则该基因位于细胞核内的性染色体上(1)未知显隐性:①亲本组合:正反交②结果预测及结论:A、若正交与反交结果相同,则该基因位于细胞核内的常染色体上;B若正交与反交结果不同,且子代性状的表现与性别有关,则该基因位于细胞核内的X染色体上。
(2)已知显隐性:①方法一:隐性的雌性X显性的雄性②结果预测及结论:A、若子代中的雄性个体全为隐性性状,雌性个体全为显性性状,则基因位于X染色体上;B若子代中的雌雄个体中既有显性性状又有隐性性状且各占1/2,则基因位于常染色体上。
①方法二:选多组显性的雌性X显性的雄性(使用条件:已知显隐性且显隐性基因的基因频率相等)②结果预测及结论:A、若子代中的隐性性状只出现在雄性中,则基因位于X染色体上;B若子代中的隐性性状同时出现在雌性与雄性中,则基因位于常染色体上。
例5、从一个自然果蝇种群中选出一部分未交配过的灰色和黄色两种体色的果蝇,这两种体色的果蝇数量相等,每种体色的果蝇雌雄各半。
已知灰色和黄色这对相对性状受一对等位基因控制,所有果蝇均能正常生活,性状的分离符合遗传的基本定律。
请回答下列问题:(1)种群中的个体通过繁殖将各自的________________ 传递给后代。
(2 )确定某性状由细胞核基因决定,还是由细胞质基因决定,可采用的杂交方法是___________ 。