去民政局办理离婚手续要带什么-
- 格式:docx
- 大小:13.54 KB
- 文档页数:2
办离婚手续需要带什么材料离婚,对于许多夫妻来说,是一个沉重而复杂的决定。
而当双方决定结束婚姻关系时,办理离婚手续是必经的法律程序。
在这个过程中,准备齐全所需的材料是至关重要的,它不仅能够确保离婚手续的顺利进行,还能减少不必要的麻烦和延误。
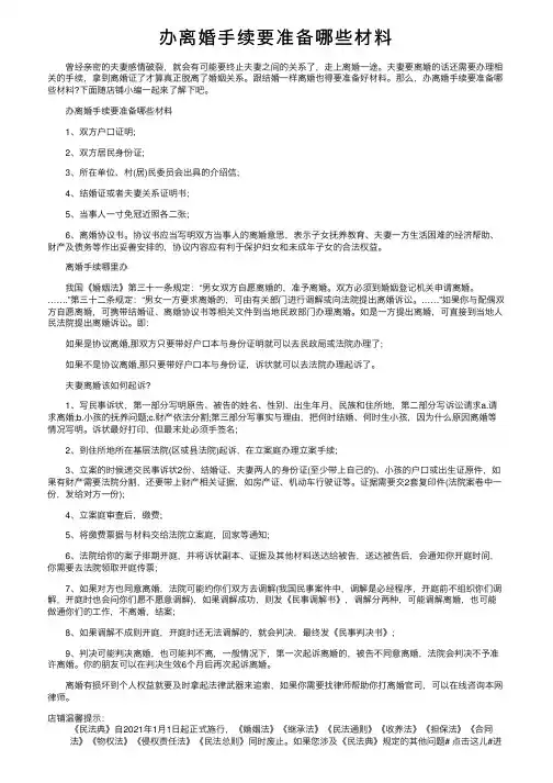
那么,办离婚手续到底需要带些什么材料呢?首先,如果是协议离婚,夫妻双方需要携带以下材料:1、本人的户口簿、身份证户口簿是证明公民身份状况以及家庭成员关系的重要证件。
身份证则是个人身份的法定证明。
需要注意的是,户口簿和身份证上的信息应当准确无误,且在有效期内。
2、本人的结婚证结婚证是证明夫妻关系合法存在的重要文件。
如果结婚证丢失或损毁,需要先到原婚姻登记机关或档案馆查询档案,并开具婚姻关系证明。
3、离婚协议书离婚协议书是协议离婚的核心文件,应当载明双方自愿离婚的意思表示以及对子女抚养、财产及债务处理等事项协商一致的意见。
离婚协议书应当由夫妻双方亲自签署,并注明签署日期。
在起草离婚协议书时,应当尽可能详细、明确地约定各项事项,以免日后产生纠纷。
4、双方各 2 张 2 寸单人近期半身免冠照片照片应当符合证件照的要求,背景一般为蓝色或红色。
对于子女抚养问题,如果有未成年子女,还需要提供子女的户口簿、出生证明等相关材料,以证明子女的身份和年龄。
在财产处理方面,如果涉及房产、车辆等不动产或动产的分割,需要提供相应的产权证明,如房产证、车辆行驶证等。
如果有银行存款、股票、基金等金融资产的分割,可能需要提供相关的账户信息、交易记录等。
如果是诉讼离婚,所需材料则有所不同:1、起诉状起诉状应当写明原告和被告的基本情况,包括姓名、性别、年龄、住址、联系方式等,以及诉讼请求、事实和理由。
起诉状应当由原告签名,并按照被告人数提交副本。
2、原告的身份证、户口簿用于证明原告的身份信息。
3、结婚证证明夫妻关系的存在。
4、证据材料根据具体的诉讼请求,提供相关的证据材料,如证明夫妻感情破裂的证据(如分居证明、家庭暴力证据、出轨证据等)、子女抚养相关证据(如子女的生活费用支出凭证、教育费用凭证等)、财产分割相关证据(如房产评估报告、银行流水等)。
办离婚⼿续要准备哪些材料曾经亲密的夫妻感情破裂,就会有可能要终⽌夫妻之间的关系了,⾛上离婚⼀途。
夫妻要离婚的话还需要办理相关的⼿续,拿到离婚证了才算真正脱离了婚姻关系。
跟结婚⼀样离婚也得要准备好材料。
那么,办离婚⼿续要准备哪些材料?下⾯随店铺⼩编⼀起来了解下吧。
办离婚⼿续要准备哪些材料1、双⽅户⼝证明;2、双⽅居民⾝份证;3、所在单位、村(居)民委员会出具的介绍信;4、结婚证或者夫妻关系证明书;5、当事⼈⼀⼨免冠近照各⼆张;6、离婚协议书。
协议书应当写明双⽅当事⼈的离婚意思,表⽰⼦⼥抚养教育、夫妻⼀⽅⽣活困难的经济帮助、财产及债务等作出妥善安排的,协议内容应有利于保护妇⼥和未成年⼦⼥的合法权益。
离婚⼿续哪⾥办我国《婚姻法》第三⼗⼀条规定:“男⼥双⽅⾃愿离婚的,准予离婚。
双⽅必须到婚姻登记机关申请离婚。
…….”第三⼗⼆条规定:“男⼥⼀⽅要求离婚的,可由有关部门进⾏调解或向法院提出离婚诉讼。
……”如果你与配偶双⽅⾃愿离婚,可携带结婚证、离婚协议书等相关⽂件到当地民政部门办理离婚。
如是⼀⽅提出离婚,可直接到当地⼈民法院提出离婚诉讼。
即:如果是协议离婚,那双⽅只要带好户⼝本与⾝份证明就可以去民政局或法院办理了;如果不是协议离婚,那只要带好户⼝本与⾝份证,诉状就可以去法院办理起诉了。
夫妻离婚该如何起诉?1、写民事诉状,第⼀部分写明原告、被告的姓名、性别、出⽣年⽉、民族和住所地,第⼆部分写诉讼请求a.请求离婚;b.⼩孩的抚养问题;c.财产依法分割;第三部分写事实与理由,把何时结婚、何时⽣⼩孩,因为什么原因离婚等情况写明。
诉状最好打印,但最末处必须⼿签名;2、到住所地所在基层法院(区或县法院)起诉,在⽴案庭办理⽴案⼿续;3、⽴案的时候递交民事诉状2份、结婚证、夫妻两⼈的⾝份证(⾄少带上⾃⼰的)、⼩孩的户⼝或出⽣证原件,如果有财产需要法院分割,还要带上财产相关证据,如房产证、机动车⾏驶证等。
证据需要交2套复印件(法院案卷中⼀份,发给对⽅⼀份);4、⽴案庭审查后,缴费;5、将缴费票据与材料交给法院⽴案庭,回家等通知;6、法院给你的案⼦排期开庭,并将诉状副本、证据及其他材料送达给被告,送达被告后,会通知你开庭时间,你需要去法院领取开庭传票;7、如果对⽅也同意离婚,法院可能约你们双⽅去调解(我国民事案件中,调解是必经程序,开庭前不组织你们调解,开庭时也会问你们愿不愿意调解),如果调解成功,则发《民事调解书》,调解分两种,可能调解离婚,也可能做通你们的⼯作,不离婚,结案;8、如果调解不成则开庭,开庭时还⽆法调解的,就会判决,最终发《民事判决书》;9、判决可能判决离婚,也可能判不离,⼀般情况下,第⼀次起诉离婚的,被告不同意离婚,法院会判决不予准许离婚。
离婚手续怎么办理需要那些手续?一、离婚手续怎样办理法律常识:办理离婚的手续如下:1、协议离婚,双方自愿离婚的,签订离婚协议书后向婚姻登记机关申请离婚登记,在经过离婚冷静期后,再向婚姻登记机关申请发给离婚证;2、诉讼离婚,一方向法院提起离婚诉讼,法院受理案件后,对案件进行调解或审理。
根据《民法典》一千零七十六条规定,夫妻双方自愿离婚的,应当签订书面离婚协议,并亲自到婚姻登记机关申请离婚登记。
离婚协议应当载明双方自愿离婚的意思表示和对子女抚养、财产以及债务处理等事项协商一致的意见。
一千零七十九条前两款规定,夫妻一方要求离婚的,可以由有关组织进行调解或者直接向人民法院提起离婚诉讼。
人民法院审理离婚案件,应当进行调解;如果感情确已破裂,调解无效的,应当准予离婚。
法律依据《民法典》一千零七十六条夫妻双方自愿离婚的,应当签订书面离婚协议,并亲自到婚姻登记机关申请离婚登记。
离婚协议应当载明双方自愿离婚的意思表示和对子女抚养、财产以及债务处理等事项协商一致的意见。
二、离婚手续如何办理法律常识:离婚有两种方式,一种是协议离婚,另一种是诉讼离婚。
《民法典》一千零七十六条规定,协议离婚手续:1、当事人申请;2、婚姻登记机关初审;3、发《离婚登记申请受理回执单》;4、30天离婚冷静期届满申请发给离婚证;5、婚姻登记机关审查;6、登记、发给离婚证。
《民法典》一千零七十九条规定,诉讼离婚手续:1、起草起诉状;2、准备诉讼所需要的证据;3、向有管辖权的法院递交起诉状和证据;4、法院受理该离婚诉讼案件之后,在法定时间内向对方发送起诉状副本;5、开庭:双方均可以委托律师或者其他专业人士代理诉讼;6、法院作出判决。
法律依据《民法典》一千零七十六条夫妻双方自愿离婚的,应当签订书面离婚协议,并亲自到婚姻登记机关申请离婚登记。
离婚协议应当载明双方自愿离婚的意思表示和对子女抚养、财产以及债务处理等事项协商一致的意见。
一千零七十九条一款夫妻一方要求离婚的,可以由有关组织进行调解或者直接向人民法院提起离婚诉讼。
离婚手续准备办理哪些资料离婚手续准备办理哪些资料一、申请协议离婚时,应当准备以下的材料:(一)户口证明的复印件男女双方各一份,(原件也要带);(二)居民身份证复印件男女双方各一份,(原件也要带);(三)离婚协议书一式三份,双方都要签名;(四)结婚证原件;(五)孩子的出生证明复印件一份(原件也要带);(六)二寸近期免冠半身照片两张(男女双方都要准备)。
二、诉讼离婚时,应当准备一下的材料:离婚案件的当事人在提起诉讼或答辩时,必须提供下列证明材料:1、姓名、性别、出生年月、身份证明(包括身份证、工作证或户口簿)等。
2、委托代理人参加诉讼的,授权委托书应写明委托代理权限。
3、争议的民事法律关系事实、证据和证据****以及证人的姓名、单位、住所等。
4、如果是涉外诉讼,当事人要提供其外国国籍的身份证明,外文起诉状(答辩状)应提供中文译本,委托书要经所在国公证机关认证,并经我国驻该国使领馆认证。
5、港澳台同胞本人起诉或答辩的,应出示所在地居民身份证、回乡证或其他能证实其身份的证明。
函寄给法院的起诉状、答辩状、委托书等,须经我国司法机关指定的香港律师或有关社团证明有效,证明文件必须是原件。
6、居住国外的华侨本人起诉或答辩的,应出示我国驻外使领馆发给的本人护照。
函寄给法院的起诉状、答辩状、委托书等,须经我国驻该国使领馆证明,我国没有驻该国使领馆的,由当地华侨团体证明。
离婚案件再提起诉讼时,必须向法庭提供的证据证据是离婚诉讼的核心问题。
在诉讼过程中,只有拿出足够的证据支持自己的诉讼请求,才能胜诉。
我国民诉法第六十四条规定,当事人对自己的主张,有责任提供证据。
离婚案件当事人除了请求法院解除外,还常常涉及共同财产分割、债务清偿、子女抚养等问题。
由此可见,离婚当事人起诉,应向人民法院提供以下几方面的证据:1、提供婚姻关系存在的有效证明。
2、证明婚后感情的证据。
婚后感情好坏或一般的事例证明,分居时间和原因的证明。
3、提供子女的基本情况和抚养状况的证明材料。
2024离婚流程及所需材料离婚是婚姻关系的终止,对于夫妻双方来说,是一种重要的决定,需要经过一系列的流程和提供相应的材料才能完成。
本文将详细介绍2024年离婚流程及所需材料,帮助读者了解离婚过程中需要注意的事项。
首先,在2024年离婚流程中,双方需要提供有效的身份证明。
身份证是最基本、最重要的身份证明文件,在办理离婚手续时必不可少。
夫妻双方应当提供自己和对方的身份证原件及复印件。
其次,在办理离婚手续之前,夫妻双方需准备好结婚证原件及复印件。
结婚证是夫妻关系成立和存在的法定凭据,也是办理离婚所必需的文件之一。
在提交结婚证时,请注意核对个人信息是否与现实情况相符。
除了上述基本材料外,根据实际情况还需要提供其他相关文件。
例如,在涉及子女抚养权、财产分割等问题时,夫妻双方还需提供子女出生证明、房产证、车辆证件、银行存款证明等。
这些文件的提供将有助于离婚案件的审理和判决。
在准备好所需材料后,夫妻双方需要前往当地人民法院办理离婚手续。
在法院,双方需向工作人员提出离婚申请,并提交所需材料。
工作人员将对材料进行审核,并告知双方后续的流程。
在审核通过后,夫妻双方将进入离婚诉讼程序。
这一程序包括起诉、答辩、举证等环节。
起诉阶段是由申请方向法院提交起诉状,并陈述自己的离婚理由和诉求;答辩阶段是被告对起诉状进行回应,陈述自己的观点和意见;举证阶段是夫妻双方提供证据来支持自己的主张。
在举证环节中,夫妻双方可以提供书面证据和口头陈述。
书面证据可以包括短信记录、银行流水账单等文件;口头陈述则是通过法庭审讯来进行,当事人可以向法官说明自己的观点和诉求。
经过诉讼程序后,法院将根据双方提供的证据和相关法律规定做出裁决。
裁决结果将涉及到子女抚养权、财产分割、财产赡养等方面的安排。
双方需遵守法院的裁决,否则将面临相应的法律后果。
总结来说,2024年离婚流程及所需材料包括有效身份证明、结婚证原件及复印件等基本材料,以及涉及到子女抚养权、财产分割等问题时需要提供的相关文件。
2024年离婚手续办理流程一、申请前准备1.了解离婚政策(1)离婚的法律依据(2)离婚的类型①协议离婚②诉讼离婚(3)离婚的条件①夫妻感情破裂②共同财产及债务处理2.收集申请材料(1)个人身份材料①身份证复印件②户口本复印件(2)婚姻证明材料①结婚证复印件(3)其他辅助材料①子女出生证明(如有)②财产证明(如有)二、离婚方式选择1.协议离婚(1)夫妻双方协商①财产分割②子女抚养权(2)起草离婚协议书①明确协议条款②双方签字确认2.诉讼离婚(1)提起离婚诉讼①准备诉状②选择管辖法院三、提交离婚申请1.协议离婚申请(1)到婚姻登记处提交①提交离婚协议书②提交身份证明材料2.诉讼离婚申请(1)向法院提交诉状①提交离婚起诉状②提交证据材料四、审核与处理1.协议离婚审核(1)婚姻登记处审核材料①核对身份证明②核对离婚协议内容(2)领取离婚证①办理离婚登记②领取离婚证2.诉讼离婚审核(1)法院立案①法院审核诉状②收取诉讼费用(2)开庭审理①法院通知开庭时间②进行庭审五、判决与执行1.诉讼离婚判决(1)法院作出判决①判决离婚与否②确定财产分割与抚养权(2)判决书送达①送达给双方当事人2.申请执行(1)申请执行判决①提交执行申请②提供执行所需材料六、后续管理1.更新个人信息(1)更新身份证明文件①申请新身份证②更新户口信息(2)财产过户①不动产过户②车辆过户2.子女抚养管理(1)抚养权变更①协商子女抚养问题(2)抚养费支付①确定抚养费数额②定期支付抚养费。
The real happiness of life lies in being able to contribute to a cause, and I realize that it is a great cause.(页眉可删)去民政局离婚需要带什么材料去民政局离婚需要携带的材料有户口本,身份证,结婚证,离婚协议书,两个人的照片。
如果是民事法院解除了夫妻之间的婚姻关系,有民事判决书的情况下就不需要再到民政局去办理离婚证了,民事判决书当中判决的婚姻关系的解除跟离婚证的法律效率是一样的。
一、去民政局离婚需要带什么材料?1、户口薄;2、居民身份证;3、《结婚证》;4、离婚协议书。
(协议书中应当载明双方自愿离婚的意思表示以及对子女抚养、财产及债券处理等事项协商一致的意见);5、同底色,近期正面彩色免冠二寸单人照片各二张。
二、领取离婚证的流程按照我国婚姻法的相关规定,离婚证的领取具有一定的规律,婚姻登记机关向申请离婚登记的夫妻颁发离婚证要经下列法定程序:1、受理申请离婚登记的夫妻提出的申请并核查其应当提交的法律文件;2、婚姻登记机关明确告知申请离婚登记的夫妻关于《婚姻法》规定的登记离婚的条件;3、询问关于离婚协议的内容及意愿是否一致,有异议的应当重新协商达成一致;4、询问关于子女抚养及财产、债务的处理是否有异议,如有,应当重新协商一致;5、填写《申请离婚登记声明书》,并在婚姻登记员面前签名或按手印;6、当事人在婚姻登记员面前宣读《申请离婚登记声明书》,填写《离婚登记处理表》。
申请离婚登记的当事人在履行上述程序后,婚姻登记员按下列步骤颁发离婚证书:(1)向双方当事人再次核实姓名、出生日期、离婚意愿;(2)婚姻登记员告知其领取离婚证后双方的法律关系,与子女的关系及各自应尽义务;(3)在《离婚登记处理表》上签名或者按手印。
本栏必由当事人亲自办理,不得由他人代理;(4)注销双方的结婚证,颁发离婚证;(5)宣布解除双方夫妻关系。
离婚流程及所需材料(协议离婚的步骤) 离婚流程及所需材料(协议离婚的步骤)一、离婚流程:1、夫妻协议离婚:达成离婚协议 > 到民政局登记离婚2、诉讼离婚:提起诉讼 > 听证庭 > 判决书 > 到民政局登记离婚3、特殊程序离婚:参照诉讼离婚,但程序可能会有所不同二、协议离婚所需材料:1、离婚协议书:由夫妻双方亲笔签名,经过公证。
2、身份证或者户口簿:夫妻双方身份证或者户口簿原件及复印件。
3、结婚证:原件及复印件。
4、房产证或者租房合同:如果夫妻双方有房产需要离婚协议注明归属问题,租房合同则需要提供。
5、子女相关证件:如出生证明或者抚养协议等。
6、其他:如财产分割协议、债务分割协议等。
三、简要注释:1、协议离婚:夫妻在共同商议下通过签订离婚协议来实现离婚。
2、民政局登记离婚:离婚双方签署完离婚协议,需要携带相关材料到当地民政局办理离婚登记手续。
3、诉讼离婚:当夫妻商议无法达成一致时,可通过法院以诉讼方式解决,必须经过庭审等环节。
4、特殊程序离婚:主要指严重虐待、家庭暴力、重婚、犯罪等情况下的离婚,程序可能需要特殊的审批。
5、财产分割协议:夫妻在离婚协议中需明确共同财产的归属及分割,但协议并不具有强制力,如果需要执行,还需到法院申请强制执行。
6、抚养协议:如夫妻有子女,需在离婚协议中明确子女的抚养、教育及扶养问题,并签署抚养协议。
7、原件及复印件:某些材料需要提供原件、某些材料则需要提供复印件,需根据具体情况提供。
四、法律名词及注释:1、离婚协议书:夫妻协议离婚的书面文件。
2、诉讼离婚:当事人申请法院进行审判的离婚方式。
3、公证:由具有公证权的机构对一定的法律事实、法律文书做出证明的行为。
4、财产分割协议:夫妻双方对于共同财产的处理达成一致意见的协议。
5、抚养协议:离婚夫妻对子女抚养、教育及扶养问题所达成的协议。
6、复印件:将原件通过复印机等设备复制的文件。
以上为颖姿婚姻律师事务所对离婚流程及所需材料的一份详细解读,仅供参考。
协议离婚需要哪些流程范本协议离婚是指夫妻双方在自愿、协商一致的基础上,通过去民政局办理解除婚姻关系的手续,从而结束婚姻关系的一种方式。
以下是协议离婚的流程范本:一、提前预约时间通过电话、公众号等渠道向当地民政局进行离婚预约。
是否需要预约具体以当地民政局的要求为准。
二、第一次去民政局1. 双方携带身份证、户口本、结婚证等证件材料到民政局。
2. 根据工作人员要求填写相关资料。
3. 材料审核无误后,工作人员会退还上述证件材料,并发给《离婚登记申请受理回执单》。
这个回执单有两张,双方各一张,并妥善保存。
4. 接下去的30天为离婚冷静期,从申请离婚的第31~60天内(第二个月)双方可以来办理离婚登记。
一方未出现或者过期不来,都是视为放弃离婚!注:第一次去民政局不需要携带离婚协议书。
三、渡过30天离婚冷静期在这30天里,双方需要认真思考离婚的决定,确保双方都是出于真实、自愿的情况下提出离婚申请。
四、第二次去民政局1. 在冷静期过后的第31~60天内(第二个月),双方携带以下材料到民政局:a. 双方的两张两寸单人证件照;b. 双方的结婚证、户口本、身份证;c. 《离婚登记申请受理回执单》;d. 离婚协议书:必须携带,否则无法办理。
2. 离婚协议书审核通过后,会一式三份,留一份在民政局备案,然后男女双方各一份!3. 然后,发给双方离婚证。
以上就是协议离婚的流程范本。
在办理离婚手续的过程中,双方需要保持理智、冷静,真实、准确地提供证件和证明材料,确保离婚手续的顺利进行。
离婚是一件涉及人生重要决策的事情,希望大家在做出决定之前,能够深思熟虑,珍惜彼此,维护家庭和谐。
登记处办理离婚流程
一、办理条件
1、男女一方(或双方)必须是具有重庆市常住户口的居民。
2、男女双方自愿离婚。
3、男女双方共同签署离婚协议书。
4、男女双方持有内地婚姻登记机关或者中国驻外使(领)馆颁发的结婚证。
5、男女双方均具有完全民事行为能力。
6、男女双方亲自到婚姻登记机关提出离婚申请。
二、办理材料
1、双方有效的户口簿、居民身份证。
2、本人结婚证。
三、办理流程
1、申请:夫妻双方自愿离婚的,应当签订书面离婚协议,共同到有管辖权的婚姻登记机关提出申请,并提供相关证件和证明材料,在婚姻登记机关现场填写《离婚登记申请书》。
2、受理:婚姻登记员按照《婚姻登记工作规范》有关规定对当事人提交的材料进行初审,对当事人提交的证件和证明材料初审无误后,发给《离婚登记申请受理回执单》。
不符合离婚登记申请条件的,不予受理。
3、冷静期:自婚姻登记机关收到离婚登记申请并向当事人发放《离婚登记申请受理回执单》之日起三十日内,任何一方不愿意离婚的,可以持本人有效身份证件和《离婚登记申请受理回执单》,向受理离婚登记申请的婚姻登记机关撤回离婚登记申请。
自离婚冷静期届满后三十日内,双方未共同到婚姻登记机关申请发给离婚证的,视为撤回离婚登记申请。
4、审查:自离婚冷静期届满后三十日内,双方当事人应当持相关证件和材料,共同到婚姻登记机关申请发给离婚证。
5、登记(发证):婚姻登记机关按照《婚姻登记工作规范》规定,予以登记,发给离婚证。
离婚要准备些什么东西一、离婚要准备些什么东西协议离婚准备的资料:1.双方的身份证;2.结婚证;3.户口簿;4.离婚协议。
通过法院起诉离婚需要准备资料:1.双方的结婚证;2.子女出生证明;3.准备分割的财产凭证;4.债权债务证明;5.被告户籍证明或者在某地的常驻证明等;6.如果有能够证明夫妻感情破裂的证据一并准备,在立案时作为证据向法院提供。
二、离婚要准备些什么东西的法律依据《民法典》第一千零七十六条规定,夫妻双方自愿离婚的,应当签订书面离婚协议,并亲自到婚姻登记机关申请离婚登记。
离婚协议应当载明双方自愿离婚的意思表示和对子女抚养、财产以及债务处理等事项协商一致的意见。
三、起诉离婚要多久人民法院判决是否离婚,通常会从家庭稳定、社会和谐等原则考虑,所以对于第一次起诉离婚的案件,会比较谨慎。
我国现行民法典明确规定,只有符合民法典所规定的“夫妻感情确已经破裂”之情形,法院才会判决离婚。
具体来说是以下情形:1.配偶一方存在重婚或者与其他异性同居情形;2.一方存在长期家庭暴力情形;3.有遗弃和虐待家庭成员的情形;4.夫妻双方因为感情不和分居两年以上情形;5.其他情形。
由此可见,如果只是夫妻之间经常吵架拌嘴,或是彼此之间不能相互理解,性格、生活习惯、文化层次差异太大,或者婆媳关系不合,象这样的情形起诉到法院,法院一般都不会轻易判决离婚。
另外,对于婚姻案件的审理,也需要一定的时间。
通常一审期限按照简易程序需要三个月,按普通程序算期限是六个月,二审期限是三个月,合起来一个离婚案件从头到尾少则3个月,多则9个月。
假如在第一次提出离婚判决不准离婚的情况下,那么第二次提起诉讼,我国民事诉讼定,要在六个月之后才可以提起第二次诉讼。
按照这个期限计算,如果起诉两次才达到最终离婚目的,从时间上计算,差不多一共要一年半到两年左右。
这还不包括以及另一方存心拖延的情况。
民政局离婚流程离婚是夫妻双方自由意志的表达,为了保障离婚程序的合法性和规范性,我国设立了民政局作为离婚登记的行政机构。
本文将介绍民政局离婚流程,以帮助需要离婚的夫妻了解和正确进行离婚登记手续。
一、准备材料在前往民政局进行离婚登记前,夫妻双方需要准备以下材料:1.婚姻登记证原件和复印件2.夫妻双方身份证原件和复印件3.户口簿原件和复印件(如果有子女,则需提供子女的户口簿复印件)4.离婚协议书或离婚起诉书(根据离婚方式不同,具体需提供的文件有所区别)二、委托代理人(可选)夫妻一方或双方可以委托律师或其他亲友作为代理人进行离婚登记手续。
委托代理人需要提供代理委托书和代理人身份证明材料。
三、到民政局办理离婚登记1.前往当地民政局窗口办理相关手续。
2.提交准备好的材料,包括婚姻登记证、身份证、户口簿等。
3.填写离婚申请表,注明离婚方式、财产分割协议等相关内容。
4.民政局工作人员核对材料并办理登记手续。
5.领取离婚证书和相关证明文件。
四、不同离婚方式的流程和注意事项1.协议离婚:- 夫妻双方协商一致,自愿离婚,提供离婚协议书。
- 离婚协议书需包含财产分割、子女抚养等具体约定。
- 如有未成年子女,需提供子女的抚养协议及监护权约定。
- 离婚协议书需由夫妻双方签字并经公证机关公证。
2.诉讼离婚:- 一方起诉,另一方被告。
- 需提供离婚起诉书、调解书及其他相关证明文件。
- 民政局将根据法院判决或裁定书办理离婚登记手续。
五、特殊情况下的离婚流程1.家庭暴力:- 受害方可向公安机关报案,要求保护令或人身安全保护令。
- 申请人需提供相关证明材料,如医院诊断证明、报案记录等。
2.外籍人士离婚:- 外籍人士需提供有效的在华居住证明、工作证明或留学证明等。
3.其他特殊情况:- 如涉及涉外婚姻、多地婚姻、再婚等情况,需提供相关证明材料和手续。
六、离婚证的法律效力离婚证是夫妻离婚的法律凭证,具有法律效力。
根据我国婚姻法规定,持有离婚证的人具备再婚的资格。
自愿离婚应该要带什么证件自愿离婚应该要带什么证件自愿离婚应该要带什么证件,我们可以看到一个普遍现象,那就是夫妻间的感情都会随着时间的推移,慢慢的逐渐变淡。
有很多的夫妻在最后终究会走到离婚。
那么自愿离婚应该要带什么证件?自愿离婚应该要带什么证件1一、自愿离婚时需要带什么证件?1、双方户口证明;2、双方居民身份证;3、所在单位、村(居)民委员会出具的介绍信;4、结婚证或者夫妻关系证明书;5、当事人一寸免冠近照各二张;6、离婚协议书。
协议书应当写明双方当事人的离婚意思,表示子女抚养教育、夫妻一方生活困难的经济帮助、财产及债务等作出妥善安排的,协议内容应有利于保护妇女和未成年子女的合法权益。
二、手续办理流程1、申请。
男女双方应到当地的婚姻登记机关填写离婚登记表,提交离婚申请书和离婚协议书。
2、审查。
婚姻登记机关接受当事人离婚申请后,要向当事人充分了解情况,并根据法律规定做调解工作,如双方坚持离婚的,登记机关还要进行调查审查,如有虚假离婚等违法行为,还有给与当事人批评教育。
3、登记。
经严格审查确属自愿离婚,应即准予登记,发给离婚证。
自愿离婚程序根据《民法典》和《婚姻登记管理条例》的规定,男女双方自愿离婚,必须到婚姻登记机关办理离婚登记(婚姻登记机关,在农村是乡、民族乡、镇人民政府,在城市是街道办事处和市辖区的民政部门或者不设区的市人民政府的民政部门)。
其程序如下:1、申请:男女双方就自愿协议离婚提出申请,申请双方应当持户口证明、居民身份证、所在单位、村民委员会或者居民委员会出具的介绍信、离婚协议书和结婚证,亲自到一方户口所在地的婚姻登记机关申请离婚。
2、审查:婚姻登记机关对离婚申请依法进行严格的审查,主要审查双方是否真正自愿,是否对子女扶养、夫妻一方生活困难的经济帮助、财产及债务处理等事项达成了协议。
3、批准:对于符合《民法典》规定双方自愿离婚条件的,登记机关应在自受理申请之日起一个月内准予登记,并发给离婚证,注销结婚证.当事人从取得离婚证时起即解除夫妻关系。
办理离婚证流程
办理离婚证的流程大致可以分为以下几个步骤:
1. 去民政局咨询:首先,前往所在地的民政局咨询办理离婚证的相关事宜。
可以提前电话咨询流程和所需材料,以免前往民政局后需要多次往返。
2. 准备材料:根据民政局的要求,准备好相应的材料。
常见的所需材料包括:结婚证、身份证、户口本(或居民身份证)、婚姻情况调查表、离婚协议书(或离婚诉状)、户籍注销申请书等。
其中,离婚协议书是双方达成一致意见的情况下准备的,而离婚诉状是双方无法达成一致意见时向法院提起诉讼的准备。
3. 填写申请表格:根据民政局提供的申请表格,填写相关信息,如姓名、年龄、性别、婚姻状况等。
4. 提交申请材料:将准备好的材料一并提交给民政局。
在提交时,要注意核对材料的完整性和准确性,防止因为材料不全或错误导致办理流程的延迟。
5. 缴纳费用:根据民政局的规定,交纳相应的费用。
费用的数额因地区而异,一般为几百至一千元不等。
6. 登记手续:民政局对所提交的离婚登记申请进行审核,并在审核通过后办理离婚登记手续。
通常会给申请人一个领证日期,到时前去民政局领取离婚证。
需要注意的是,离婚证的办理流程可能因地区而异,具体的流程和所需材料应以民政局的要求为准。
此外,如果双方无法达成一致意见,需要向法院提起离婚诉讼,流程则会有所不同。
因此,在办理离婚证前,最好事先咨询所在地的民政局或法院,以确保了解准确的办理流程和相关要求。
到民政局办离婚证手续需要什么材料办理离婚证手续需要一系列的材料,具体的材料要求可能会因地区和法规的不同而有所不同。
下面是一份一般情况下需要提供的材料清单,供参考:
1.结婚证:办理离婚证的前提是已经登记结婚,因此需要提供结婚证作为证明。
3.离婚协议书:离婚协议书是双方自愿离婚的证明文件,需要双方签字并加盖跨地市行政区划民政部门备案章。
4.夫妻共同财产清单:如有共同财产,需要列明具体的共同财产,包括房产、车辆、存款、股权等。
5.子女抚养协议:如果有共同子女,需要提供一份关于子女抚养权的协议,包括子女的监护权、抚养权、探望权等。
6.申请人及子女的银行账户和社保卡复印件:这是为了确认申请人及子女的身份和经济状况,确保双方的权益得到保障。
7.结婚登记表:有些地方要求提供结婚登记表,作为证明夫妻关系的文件。
8.两人近期的个人照片:一般要求提供两人各自的个人近期照片,用于证件办理。
9.律师委托书:如果委托律师代办离婚手续,需要提供律师委托书。
10.到民政局办理离婚证的预约申请:有些地方办理离婚证需要提前预约,所以需要提供预约申请。
离婚需要带什么资料离婚是一项严肃的法律程序,需要申请人提交一系列的资料以证明婚姻关系的终止和分割财产。
以下是离婚时所需准备的资料清单,让我们一起来了解。
1. 结婚登记证明离婚申请人必须提供结婚登记证明作为离婚的前提。
结婚登记证明可以是结婚证书、结婚协议书或者户口本上的婚姻记录页。
2. 身份证复印件申请人必须提交身份证复印件以验证个人身份信息的真实性。
3. 户口本复印件户口本复印件是验证夫妻关系的重要证明文件。
其中应包括配偶、子女以及父母的信息。
4. 夫妻双方的个人证件照片离婚申请人必须提供夫妻双方的个人证件照片,用于法院或相关部门的档案记录。
5. 申请离婚协议书如果夫妻双方能协商一致并愿意签署离婚协议书,那么该协议书是不可或缺的。
协议书应包含离婚双方关于财产、子女抚养、财产分割等方面的协议内容。
6. 子女相关资料如果夫妻双方有子女,离婚申请人需要提供子女的出生证明、抚养协议或抚养费用的支付凭证等相关资料。
7. 财产证明文件离婚申请人应提供与财产相关的证明文件,如房产证复印件、车辆所有权证书、银行存款证明、投资证明等。
这些文件将用于夫妻共同财产的分割和财产赔偿的计算。
8. 收入证明离婚申请人需提供个人的收入证明,包括工资条、纳税证明、劳动合同等文件,以便法院确定赡养费用及财产分割比例。
9. 证人证明若有需要,离婚申请人可以提供证人的证明,以证实婚姻问题、虐待问题或不忠问题等。
10. 律师委托书如需要律师代理离婚申请,离婚申请人须提供律师委托书以表明授权。
以上是离婚所需携带的一些主要资料,具体的要求可能因地区和国家而有所不同。
在准备离婚资料时,建议咨询当地的婚姻法律专业人士以确保资料的准确性和完整性。
只有确保提供了所有的必需资料,离婚申请人才能顺利进行离婚程序。
民政局离婚流程在婚姻生活中,当夫妻双方走到尽头,决定离婚时,民政局是其中一个常见的办理离婚手续的地方。
那么,民政局的离婚流程究竟是怎样的呢?下面就为大家详细介绍一下。
首先,夫妻双方需要达成离婚的共识,并准备好相关的证件和材料。
这其中包括双方的身份证、户口本、结婚证。
如果有未成年子女,还需要准备子女的出生证明。
另外,离婚协议也是必不可少的,这份协议需要明确双方对于财产分割、债务分担、子女抚养权和探视权等重要问题的协商结果。
接下来,夫妻双方需要共同前往一方户籍所在地的民政局婚姻登记处。
需要注意的是,这里必须是一方的户籍所在地,而不是随便一个民政局都可以办理。
到达民政局后,会有工作人员对提交的材料进行初审。
初审的目的是确保材料的完整性和准确性,如果材料不齐全或者不符合要求,可能会被要求补充或者重新准备。
初审通过后,夫妻双方会被安排填写离婚登记申请书,并进行离婚登记声明。
在这个过程中,工作人员会再次强调离婚的严肃性和相关法律规定,以确保双方是在自愿、理智的情况下做出的决定。
然后,就是进入离婚冷静期了。
自婚姻登记机关收到离婚登记申请之日起三十日内,任何一方不愿意离婚的,可以向婚姻登记机关撤回离婚登记申请。
前款规定期限届满后三十日内,双方应当亲自到婚姻登记机关申请发给离婚证;未申请的,视为撤回离婚登记申请。
这一规定的目的是让夫妻双方有足够的时间冷静思考,避免冲动离婚。
在冷静期过后,如果夫妻双方仍然决定离婚,就需要再次共同前往民政局,提交相关的申请和材料。
工作人员会对双方的意愿和材料进行再次审核。
审核通过后,民政局会颁发离婚证,正式解除夫妻关系。
此时,双方的婚姻在法律上宣告结束。
需要提醒大家的是,整个离婚流程中,离婚协议的起草是非常关键的一步。
离婚协议应该尽可能详细、明确地规定双方在财产、债务、子女抚养等方面的权利和义务,以避免日后可能出现的纠纷。
比如在财产分割方面,要明确房产、车辆、存款、投资等各类财产的归属。
去民政局办理离婚手续要带什么?
1.户口薄;
2.居民身份证;
3.《结婚证》;
4.离婚协议书。
(协议书中应当载明双方自愿离婚的意思表示以及对子女抚养、财产及债券处理等事项协商一致的意见;
5.同底色,近期正面彩色免冠二寸单人照片各二张。
去民政局办理离婚手续要带什么?要办理离婚证,首先要携带身份证、户口本、离婚协议书等材料到民政局办理离婚登记手续,下面,小编将为大家详细介绍办理离婚登记相关的法律知识。
▲离婚时,去民政局办理离婚手续要带的材料有:
▲1、身份证件
(1)内地居民离婚要带:本人的户口薄、省份证;
(2)华侨离婚时需要带:中国人民共和国护照、永久居留证(绿卡)
(3)香港居民离婚要带:香港居民身份证、香港居民来往内地通行证或香港同胞回乡证;
(4)澳门居民离婚要带:澳门居民身份证、澳门居民来往内地通行证或澳门同胞回乡证;
▲2、夫妻双方各自所持的离婚证(各一本)。