设备效益分析表
- 格式:xlsx
- 大小:10.35 KB
- 文档页数:1
银联数据显示,2018年末全省存量自助设备首次出现下降趋势,较年初下降467台,较同期下降2.8%,并且大城市的下降势头较中小城市明显。
如何作好自助设备的量本利分析,成为银行业亟需解决的问题,特别是对经营相对粗放的农村信用社,尤为重要。
一、运营分析全省农信社自2010年5月第一台取款机上线以来,累计布放取款机、存取款一体机2646台(以监控系统数据为准),其中取款机1263台,存取款一体机1383台,累计采购投入3.34亿元。
自助设备不仅在一定程度上实现了农村信用社服务范围的扩大和服务时间的延长,而且在综合成本支出方面也逐步显示出其特有的优势。
一是提升信用社服务形象。
自助设备不仅让客户体验先进的科学技术,还能通过怡人的操作环境让客户感受到与柜员服务不同的心理享受。
信用社本着突出地位与品牌、以客户为本的人性化理念,强化形象,完善了专业的服务体系。
二是延长服务时间。
自助设备尤其是自助银行建设,因其24*7小时连续服务的特点,通过强化功能,使一般例行性及低生产力的工作(如:存款、提款、查询、补登存折、月结单打印、转帐等)交由电子设备处理,不但能减轻柜员工作负担,让柜员能有时间及精力更好地处理能给银行增加效益的客户的服务工作,还弥补了信用社网点服务时间的不足。
三是自助银行建设成本远远低于网点建设成本,自助设备业务办理成本也低于柜台业务办理的成本。
把中间业务转移到自助银行内实现,是解决网点柜员压力大、效率低的可行、有效的方法之一。
二、保本点分析以一台10万元自助设备计算,4年免费维保期,按实际8年使用期折旧,每年为1.25万元(10万元/8年)。
维保费平均每年每台8000元,均摊到每台上每年4000元(4年*8000元/8年),外加通讯费、加钞费、公杂费,A 联社、B 农商行和C 联社提供的数据分别为7563.63元/台/年、5946.46元/台/年、367.4元/台/年,采用C 联社7563.63元/台/年为样本计算,全年为1.2万元(4000元+7563元)。
设备经济效益评估报告设备经济效益评估是指对设备投资进行全面的综合评估和分析,旨在确定设备在经济上的投资效益。
在评估设备经济效益时,需要考察设备投资的成本与预期的收益之间的关系。
以下是一份设备经济效益评估报告,以说明评估的过程和结果。
一、引言设备经济效益评估是为了帮助决策者了解设备投资的经济效果,并提供决策依据。
本报告对某公司购买一台新设备的经济效益进行评估,以验证设备投资是否合理。
二、设备背景该公司计划购买一台新设备,用于提高生产效率和产品质量。
该设备的购买价格为10万元,预计使用寿命为5年,每年可节省10万元的成本。
三、成本效益分析1. 初始投资成本新设备的购买价格为10万元,这是最初的投资成本。
2. 使用成本设备每年的使用成本包括设备维护费用、设备电费等。
假设设备每年的使用成本为2万元。
3. 收益设备的使用可以带来每年10万元的成本节省。
同时,设备的使用还可以提高生产效率,增加产品销量,进而提高公司的利润。
预计设备每年可以为公司带来5万元的额外收益。
四、评估指标1. 回收期(Payback Period)回收期是指设备投资回收所需要的时间。
计算公式为:设备投资成本/年度收益。
在本案例中,设备的投资成本为10万元,每年的净收益(年度收益-使用成本)为8万元。
由此可得,回收期为10万元/8万元=1.25年。
即设备的回收期是1.25年。
2. 净现值(Net Present Value,NPV)净现值是评估设备投资所产生的现金流量的价值。
计算公式为:∑CFt/(1+r)^t,其中CFt为每年的现金流入减去现金流出,r为贴现率,t为发生现金流的年份。
在本案例中,贴现率假设为10%。
计算净现值得到的结果是,如果净现值大于零,则说明设备投资是经济上可行的。
反之,如果净现值小于零,则说明设备投资不可行。
3. 内部收益率(Internal Rate of Return,IRR)内部收益率是评估设备投资收益率的指标。
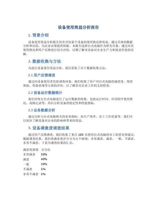
设备使用效益分析报告1. 背景介绍设备使用效益分析报告旨在评估某个设备的使用情况和效益,通过具体的数据分析和比较,为企业决策提供依据。
本报告选择台式电脑作为研究对象,通过对其使用情况和用户反馈进行综合评估,以期了解该设备对企业生产力和商业价值的贡献。
2. 数据收集与方法为进行设备使用效益分析,我们采取了以下数据收集方法:2.1 用户反馈调查通过向设备使用者发放调查问卷,我们收集了用户对台式电脑的满意度、使用体验、性能表现等方面的评价,以了解其对企业工作的支持程度。
2.2 设备运行数据统计我们对每台台式电脑进行了运行数据的收集,包括运行时间、应用程序使用情况、故障记录等,用以分析设备的稳定性和性能指标。
2.3 业务数据分析通过分析与台式电脑相关的业务指标,如生产效率、员工工作质量等,我们可以初步了解设备对企业的影响和带来的效益。
3. 设备满意度调查结果通过用户反馈调查,我们收集了来自100名使用台式电脑的员工的意见和建议。
根据调查结果,我们将满意度评分分为五个级别:非常满意、满意、一般、不满意、非常不满意。
下表为调查结果的汇总:满意度级别百分比非常满意30%满意40%一般20%不满意5%非常不满意5%从数据可以看出,60%的用户对台式电脑的性能和使用体验表示满意,只有10%的用户对其不满意。
4. 设备运行数据分析我们对所有台式电脑的运行数据进行了分析,以评估其稳定性和性能表现。
主要的指标包括:4.1 运行时间我们记录了每台台式电脑的累计运行时间,得出平均使用寿命为4年。
这意味着从购买到报废,一台台式电脑的平均使用寿命为4年。
4.2 应用程序使用情况通过分析应用程序的使用情况,我们了解到大多数员工主要使用办公软件和设计软件,其中占比最高的是Microsoft Office套件和Adobe Creative Suite。
这些软件对设备的性能要求较高,但台式电脑可以很好地满足员工的需求。
4.3 故障记录我们记录了台式电脑的故障情况,发现平均每年每台台式电脑会出现1-2次故障。
设备效益分析报告1. 引言本报告旨在对某公司设备的效益进行分析,帮助公司了解设备的运行情况、产出效率以及潜在问题。
通过对各项数据的分析和对比,为公司决策提供参考依据,提高设备的利用率和生产效率。
2. 设备概况首先,我们对公司的设备情况进行了整理和统计。
目前公司共计拥有20台设备,包括生产设备和辅助设备。
生产设备主要用于产品的加工和组装,而辅助设备则用于提供供电、供水、通风等支持性服务。
各设备的品牌、型号、采购时间以及预计寿命都被记录在表格中,以便日后作为设备更换和维护的依据。
3. 设备利用率分析设备的利用率是衡量设备使用效益的重要指标之一。
通过对设备的运行时间、故障时间以及维修时间的统计,我们得出以下数据:•总运行时间:365天 x 24小时 = 8760小时•平均故障时间:300小时•平均维修时间:100小时根据以上数据,计算得出设备的平均利用率为:设备利用率 = (总运行时间 - 总故障时间 - 总维修时间)/ 总运行时间设备利用率 = (8760小时 - 300小时 - 100小时)/ 8760小时 = 89.4%以上数据显示公司设备的平均利用率达到了89.4%,属于较高水平。
4. 设备产出效率分析除了设备的利用率外,设备的产出效率也是重要的指标之一。
通过对产品产量和设备运行时间的对比,我们可以得出设备的产出效率。
根据统计数据,公司通过这些设备共生产出了500,000个产品,并且运行了8760小时。
因此,设备的产出效率为:设备产出效率 = 产品产量 / 设备运行时间设备产出效率 = 500,000个产品 / 8760小时≈ 57个产品/小时以上数据显示公司设备的产出效率为每小时57个产品。
5. 设备维护与维修分析设备的正常维护和及时维修对于设备的性能和效益至关重要。
通过对设备的维修记录和维护计划的分析,我们可以得出以下结论:•平均维修时间为100小时,这表明设备的维修及时性较好。
•维修次数较少,表明设备的可靠性较高。
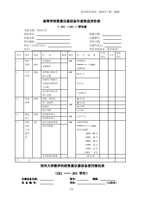
高等学校贵重仪器设备年度效益评价表(201 —201 )学年度学校名称:郑州大学领用单位:购置日期:仪器名称:仪器编号:型号规格:评价日期:单价(人民币万元):仪器负责人:郑州大学教学科研贵重仪器设备使用情况表(201 ---- 201 学年)仪器设备名称:型号:规格:设备编号:单价:(人民币)分类号:购置日期:注:人民币40万元以上(含40万元)在用的教学、科研仪器设备,03类填表说明一、使用机时1、教学:用于教学工作的使用机时数。
根据仪器设备使用记录按教学方面统计机时数,有效机时:必要的开机准备时间+测试时间+必须的后处理时间。
2、科研:用于科研工作的使用机时数。
根据仪器设备使用记录按科研方面统计机时数。
3、社会服务:用于社会服务的使用机时数。
根据仪器设备使用记录按社会服务方面统计机时数。
4、其中开放使用机时:仪器对用户开放使用(用户自行上机测试、观察样品)的机时数。
定额机时:通用设备:1400小时/年公式=7小时×5天×40周=1400小时专用设备:800小时/年公式=4小时×5天×40周=800小时有效机时数:查使用记录。
二、培训人员数(学生、教师、其它人员):本学年在本仪器上培训的能够独立操作的(学生、教师、其他人员)数,不包括各种形式的参观人数。
按照原始记录统计填报。
三、教学实验项目数:本学年利用本仪器设备开设的列入教学计划的实验项目数。
四、科研项目数:本学年利用本仪器设备完成的各种科研项目或合作项目数。
五、社会服务项目数:本学年利用本仪器设备完成的为校外承担的社会服务项目数。
六、获奖情况1、国家级:利用本仪器设备在本学年获得的国家级奖励情况。
2、省部级:利用本仪器设备本学年获得的省部级奖励情况。
七、测样数:本学年在本仪器设备上测试、分析的样品数量,按照原始记录统计填报。
同一样品在一台仪器上测试,统计测样数为1,与测试方法和次数无关。
八、发明专利1、教师:利用本仪器设备在本学年获得的已授权发明专利数,不含实用新型和外观设计。
大型医疗设备基本情况一览表大型医疗设备使用评价分析一、基本情况及资料来源(一)基本情况:1、医院有50万元以上大型医疗设备共有台。
2、大型医疗设备使用评价分析从经济效益、社会效益、功能开发、三个方面进行分析评价。
(二)设备收入来源:1、对于以单个设备为核算单位的,如医院的核磁共振、B超、CT、DR等单台价值较高,又能独立作业的设备可以利用医院的HIS 系统统计诊疗人次,由于无法统计具体每台设备的收入数据,所以根据科室诊年总收入和诊疗人次占比测算单台设备收入情况,这种测算方法是将各项检查项目费用平均,所以实际单台设备的收入情况会和实际收费情况有误差。
2、手术室设备涉及多个科室,为辅助工具类设备,如关节镜、腹腔镜、C臂等,没有单独收费项目,而其又是相关手术和治疗项目开展的必备工具,其经济效益无法单独测算,主要对其社会效益进行相关评价分析。
(三)设备支出来源:设备支出根据设备的原值占比,分别从工资福利支出,固定资产折旧,设备维修,其他支出等几个方面统计数据。
(四)经济效益分析方法:投资收益率法:投资收益率法是指该医疗设备每年获得的净收入与投资总额的比率。
其计算公式为:投资收益率=[(医疗设备收入-设备支出)/该医疗设备投资总额]X100%。
投资收益率越高,表明设备经济效益越好。
二、设备经济效益分析:设备经济效益分析一览表经2019年大型设备投资收益率测算, 数字化X线成像系统(DRX-EVOLUTION), 多普勒超声仪(DC-6T)投资收益率较高,经济效益好。
彩超(NOBLUS),乳腺X射线机(M mmomat Fusion)投资收益率较低,经济效益较差。
三、设备社会效益分析:设备社会效益分析一览表根据可查证的论证报告可计算出部分实际诊疗人次与期望诊疗人次占比,其中超导型磁共振成像系统,医用诊断X线机超预期,社会效益较好,乳腺X射线机诊疗人次远低于期望诊疗人次,社会效益较差。
四、开机保证率五、总结综上分析,在可查证数据中,乳腺X射线机效益较差,和期望相差较大,可作为以后购买相似设备的参考。
设备经济效益分析报告1. 引言本报告旨在对设备的经济效益进行分析,通过对设备的投资与回报进行评估,以便企业能够做出明智的决策。
本报告将从三个方面进行分析:成本效益分析、投资回报率分析和风险评估。
2. 成本效益分析2.1 设备投资成本设备投资成本是指为了购买设备所需的费用,包括设备本身的购买费用、安装费用、运输费用等。
在进行成本效益分析时,需要将所有与设备相关的成本考虑在内。
2.2 运营成本运营成本是指设备的日常运营所需的费用,包括人力资源费用、维护费用、能源费用等。
这些费用直接影响设备的经济效益。
2.3 折旧与残值设备的折旧与残值是指设备在使用过程中价值的减少和设备在使用寿命结束后的价值。
折旧费用应考虑在设备的运营成本中,而残值可以用来计算设备的回收价值。
3. 投资回报率分析3.1 回收期回收期是指从设备投资开始到回收全部投资所需的时间。
回收期越短,表明设备的投资回报越快。
3.2 净现值净现值是指将设备的现金流量折现后所得到的值,用于评估设备投资的合理性。
净现值越高,表明设备的经济效益越好。
3.3 内部收益率内部收益率是指设备投资所能获得的回报率。
内部收益率越高,表明设备的投资回报越高。
4. 风险评估4.1 市场风险市场风险是指市场需求不稳定、竞争激烈等因素对设备投资回报的影响。
在进行风险评估时,需要考虑市场风险对设备经济效益的潜在影响。
4.2 技术风险技术风险是指设备技术更新换代、维护难度等因素对设备经济效益的影响。
在进行风险评估时,需要考虑技术风险对设备投资回报的潜在影响。
4.3 政策风险政策风险是指政府政策变化对设备经济效益的影响。
在进行风险评估时,需要考虑政策风险对设备投资回报的潜在影响。
5. 结论基于成本效益分析、投资回报率分析和风险评估,我们可以得出结论:设备的经济效益具有一定的潜在风险,但在综合考虑各项因素后,设备投资仍具有较高的回报率和较短的回收期。
因此,我们建议企业在经过充分评估后,可以考虑进行设备投资。
年仪器设备效益分析报告年大型仪器设备使用效益分析表〔〕第号仪器设备所在单位:仪器设备名称及规格型号:仪器设备编号:生产厂家:购置日期:单价(人民币万元):仪器负责人、联系电话:填表说明一、范围此分析表适用于人民币在10万元(含10万元)以上通用和专用仪器设备,对具特殊用途的贵重仪器设备可进行单项或选项分析。
二、规定此分析表可分为优秀、良好、合格、不合格四类档次的仪器设备效益标准,共分五大项,12个数据项,仪器设备工作人员负责填写准确的数据项(空项则填零),交部门设备主管领导核对数据。
核对无误后,计算得分。
根据得分确定:优秀设备:总分≥90分以上良好设备: 75分≤总分≤90分合格设备: 60分≤总分≤75分不合格设备:总分〈60分三、数据填写1、机时利用(1)定额机时03类仪器仪表:通用设备:1400小时/年公式=7小时×5天×40周=1400小时专用设备:800小时/年公式=4小时×5天×40周=800小时04类机械类:800小时/年公式=4小时×5天×40周=800小时(2)有效机时:必要的开机准备时间+测试时间+必须的后处理时间2、人才培养(1)获得独立操作资格人员数系指通过各种培训取得独立操作证书并经主管部门承认具有独立操作资格的人员数。
(2)在指导下能完成部分测试的人员数系指在仪器设备工作人员指导下能独立完成部分测试实验的人员数。
3、科研成果各类奖中包括同级的奖项、同级别的发明已授予的专利。
4、功能利用与功能开发(1)原功能数系指仪器设备本身原有的功能数。
(2)新增加功能系指自行研制开发,包括档次升级、技术改造及引进先进的软件功能等。
(3)利用数包括新增功能利用数。
即:功能利用数=原功能利用数+新增加功能利用数5、设备管理设备管理包括设备现状、操作规程、帐卡、档案、规章制度等。
四、填写参考依据。