卫生技术人员执业监管记录(全新)
- 格式:doc
- 大小:17.00 KB
- 文档页数:2
卫生技术人员执业资格审核与执业准入管理制度为了进一步规范医院卫生技术人员执业资格审核与执业准入管理工作,依法执业,特制定本管理规定。
一、医师类人员资格审核与准入管理规定(一)严格执行《中华人民共和国执业医师法》。
(二)医务科负责审查医师资质,未取得执业医师资格及未在我院注册者不得在我院独立从事医疗工作。
(三)严格遵守医师执业范围,不得超范围执业,不得越级开展医疗技术,不得擅自开展未经审批的医疗技术,不得应用已经淘汰或终止的医疗技术。
(四)对取得医师资格证的人员,须将相关资料及时上报医务科,经医务科审核后,按照相关要求为其办理注册手续并授予处方权。
《医师资格证书》、《医师执业证书》医务科扫描留档。
(五)对新入职有执业资格证的人员,应由本人向医务科提出书面申请,填报医师注册或变更注册材料,办理执业变更手续。
经本人申请,科室考评小组及科主任同意后报医务科授权处方权,方能单独执业。
(六)取得执业助理医师资格的人员不得独立执业,必须在本院执业医师指导下从事各项医疗活动。
(七)特殊检查岗位的执业医师,经3-6个月的本专业岗位技术培训,具备特殊检查诊断报告能力者,由本人提出申请,经科室签署意见后报医务科审查,分管院长同意后授权独立出具和解读诊断报告的资格。
二、护理类人员资格审核与准入管理规定(一)严格按照《护士条例》执行护士注册执业管理。
护理部负责本院护士注册管理工作,严格审查护士资质。
(二)未取得护士执业资格者及未注册在我院者均不能独立从事护理工作。
(三)严格遵守护士执业范围,严谨超范围执业。
(四)从事护理工作的注册护理人员,必须自己遵守《护士条例》及《护士执业注册管理办法》有关规定。
(五)对新进我院有执业资格的护理人员,在办理首次注册或变更执业注册后方能独立执业。
调入科室后根据其实际业务能力试用1至3个月,经科室考核确定能胜任本科室业务工作的,由科室出具意见后报护理部备案。
(六)注册护士在特殊护理岗位工作必须经过相应岗位技能培训后方可上岗。
卫生监督医疗现场巡查记录表编号:被监督人法定代表人/负责人地址联系电话卫生监督员、出示执法证件、说明来意后,在该单位陪同下,对其进行现场检查发现:□1。
未取得有效的《医疗机构执业许可证》擅自开展诊疗活动。
□1。
1 无《医疗机构执业许可证》。
□1。
2 《医疗机构执业许可证》超过有效期。
□1.3 实际执业地点与许可的执业地点不一致。
□2. 未取得《医师执业证书》《乡村医生执业证书》从事诊疗活动。
□3. 未取得《护士执业证书》从事护理活动.□4. 超出《医疗机构执业许可证》核准诊疗科目范围开展诊疗活动。
□5. 未建立健全消毒管理制度,医疗废物管理制度,传染病疫情报告制度。
□6。
使用后的一次性医疗用品未进行分类存放,未毁形、消毒、焚烧。
□7. 未建立消毒产品进货验收制度。
□8。
未设紫外线消毒设施,未按规范进行消毒和记录.□9。
未建立门诊日志、处方。
未发现以上问题。
陪同检查人员:卫生监督协管员:年月日年月日医疗卫生监督巡查意见书被监督人法定代表人/负责人地址针对你单位存在的问题,提出如下整改意见:□1。
立即停止诊疗活动.□2. 立即停止无证人员的执业活动。
□3。
不得超过核准登记的诊疗科目开展诊疗活动。
□4。
要建立健全消毒管理制度,医疗废物管理制度,传染病疫情报告制度。
□5.使用后的一次性医疗用品应进行分类存放,并毁形、消毒、焚烧。
□6.要建立消毒产品进货验收制度。
□7.处置室、治疗室应设紫外线消毒设施,并按规范要求进行消毒和记录□8.要建立健全门诊日志、处方。
以上条整改意见,请立即落实.当事人签收: 卫生监督站名称并盖章:年月日年月日生活饮用水卫生监督巡查记录表被监督人法定代表人/负责人地址水源类型:□地表水□地下水联系电话供水人口(万人):卫生监督员、出示执法证件、说明来意后,在该单位陪同下,对其进行现场检查发现:□1、没有卫生许可证□2、没有建立生活饮用水卫生管理制度。
□3、没有水质污染事件报告制度和突发事件应急处理预案。
xxx人民医院
专业技术人员任职资格审核、存档及监管制度
我院在院执业的各级各类卫生技术人员全部具备相应岗位的任职资格,执业注册地点已在xxx人民医院。
专业技术人员任职资格审核程序、存档及监管如下:
一、各级各类卫生专业技术任职资格按国家相关
规定的审核操作流程
个人申报→人事科审核→向分管领导汇报→将材料提交上级有关部门评审
二、各级各类卫生专业技术任职资格按国家相关
规定的审核操作流程
接到上级部门发文→人事科梳理相应岗位空编情况→到医务、护理等部门核查相关人员履职期间工作表现→提交医院有关会议讨论
三、各级各类卫生技术人员职务聘任
签订《岗位聘任书》一式两份(明确岗位职责、聘期)→聘任人签名(高级专业技术职务由院长聘任、中初级专业技术操作流程:人员由所在科室负责人聘任)→受聘人签名→报区人社局有关部门签证→一份交由受聘人保管、一份存入个人技术档案
四、任职材料存档
(一)、《专业技术人员评审表》原件一份存入人事档案,另一份存入技术档案。
(二)、经各级各部门审核的相关资料和印发的任职资格复印件及时存入个人技术档案。
五、岗位任职资格的落实与监管
岗位任职资格的落实与监管主要由审计监察处牵头,医务、护理、人事科等部门协助,保证医院无未经注册开展执业或跨执业、超范围执业等行为。
中医门诊卫生监督协管检查笔录范文摘要:一、引言1.1 背景介绍:中医门诊卫生监督协管的重要性1.2 目的:保障中医门诊卫生质量,提高服务水平1.3 检查范围:中医门诊各个部门及环节二、检查内容2.1 机构资质:医疗机构执业许可证、中医类别医师资格证书等2.2 卫生环境:诊室、治疗室、药房等卫生状况2.3 诊疗行为:诊断、治疗、处方等是否符合规范2.4 药品管理:药品采购、储存、使用等是否合规2.5 医疗废物处理:废弃物分类、暂存、处置等是否合规三、检查过程3.1 检查时间:具体检查日期及时间3.2 检查人员:卫生监督协管人员名单3.3 检查方式:现场查看、资料查阅、人员询问等四、检查结果4.1 符合项:符合卫生监督要求的项目及内容4.2 不符合项:存在问题的项目及内容4.3 整改要求:针对不符合项提出的整改措施及时限五、结论5.1 对中医门诊卫生监督协管的肯定5.2 对存在问题的整改建议5.3 对未来工作的展望正文:一、引言1.1 背景介绍:中医门诊卫生监督协管的重要性随着中医在我国医疗体系中的地位日益提高,中医门诊卫生监督协管显得尤为重要。
它直接关系到中医门诊的医疗服务质量和患者就诊安全。
1.2 目的:保障中医门诊卫生质量,提高服务水平为了进一步加强中医门诊卫生监督协管工作,提高中医门诊卫生质量,确保人民群众身体健康,我们开展了此次卫生监督协管检查。
1.3 检查范围:中医门诊各个部门及环节本次检查范围包括中医门诊的诊室、治疗室、药房等各个部门,以及诊疗行为、药品管理、医疗废物处理等各个环节。
二、检查内容2.1 机构资质:医疗机构执业许可证、中医类别医师资格证书等我们首先查阅了中医门诊的机构资质,包括医疗机构执业许可证、中医类别医师资格证书等,确保其具备合法经营资格。
2.2 卫生环境:诊室、治疗室、药房等卫生状况接下来,我们实地查看了诊室、治疗室、药房等场所的卫生状况,检查是否符合卫生要求。
2.3 诊疗行为:诊断、治疗、处方等是否符合规范我们还检查了中医门诊的诊疗行为,包括诊断、治疗、处方等是否符合中医诊疗规范。
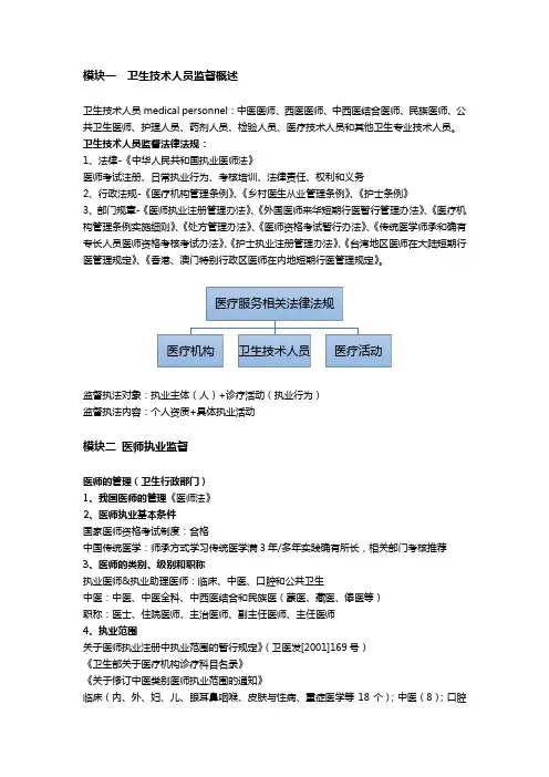
模块一卫生技术人员监督概述卫生技术人员medical personnel:中医医师、西医医师、中西医结合医师、民族医师、公共卫生医师、护理人员、药剂人员、检验人员、医疗技术人员和其他卫生专业技术人员。
卫生技术人员监督法律法规:1、法律-《中华人民共和国执业医师法》医师考试注册、日常执业行为、考核培训、法律责任、权利和义务2、行政法规-《医疗机构管理条例》、《乡村医生从业管理条例》、《护士条例》3、部门规章-《医师执业注册管理办法》、《外国医师来华短期行医暂行管理办法》、《医疗机构管理条例实施细则》、《处方管理办法》、《医师资格考试暂行办法》、《传统医学师承和确有专长人员医师资格考核考试办法》、《护士执业注册管理办法》、《台湾地区医师在大陆短期行医管理规定》、《香港、澳门特别行政区医师在内地短期行医管理规定》。
医疗服务相关法律法规医疗机构卫生技术人员医疗活动监督执法对象:执业主体(人)+诊疗活动(执业行为)监督执法内容:个人资质+具体执业活动模块二医师执业监督医师的管理(卫生行政部门)1、我国医师的管理《医师法》2、医师执业基本条件国家医师资格考试制度:合格中国传统医学:师承方式学习传统医学满3年/多年实践确有所长,相关部门考核推荐3、医师的类别、级别和职称执业医师&执业助理医师:临床、中医、口腔和公共卫生中医:中医、中医全科、中西医结合和民族医(蒙医、藏医、傣医等)职称:医士、住院医师、主治医师、副主任医师、主任医师4、执业范围关于医师执业注册中执业范围的暂行规定》(卫医发[2001]169号)《卫生部关于医疗机构诊疗科目名录》《关于修订中医类别医师执业范围的通知》临床(内、外、妇、儿、眼耳鼻咽喉、皮肤与性病、重症医学等18个);中医(8);口腔(2);公共卫生(2)。
5、医师执业监督1、医师执业许可依据《中华人民共和国执业医师法》《医师执业注册管理办法》2、许可对象:具有医师资格证书3、许可权限:市卫生计生委4、许可条件准予批准的条件:具有完全民事行为能力;具有医师资格证书;无不予注册的条件。
卫生技术人员执业资格审核与执业准入相关规定卫生技术人员的执业资格审核与执业准入是医疗行业中非常重要的一项工作,它关乎到专业人员的素质和医疗服务的质量。
为了保障卫生技术人员的执业水平和职业道德,相关的规定也越来越严格。
本文将对卫生技术人员执业资格审核与执业准入的相关规定进行详细介绍。
一、执业资格审核的目的和原则卫生技术人员的执业资格审核旨在确保具备良好的专业素养、职业道德和丰富的临床经验。
审核的原则是以人为本、公平公正、严格把关。
此外,在审核过程中,还应注重专业水平、执业能力、实践经验和法律法规的遵守等方面的评估。
二、执业资格审核的程序和要求执业资格审核的程序主要包括申请提交、资格资料审查、资格考试和面试等环节。
其中,资格资料审查是重要的环节,要求申请人提交完整的个人简历、相关证书、职称证明和医疗从业经历等资料,以便审核人员全面了解申请人的背景和能力。
三、执业准入的条件和规定卫生技术人员的执业准入需满足以下条件:一是必须具备相应的学历和专业背景,例如医学、护理、药学等相关专业的本科或以上学历;二是必须通过执业资格审核,取得相关证书和资格的人员方可执业;三是必须遵守医疗行业的法律法规和职业道德规范,不得从事违法违规行为。
四、执业准入的监管和管理为了保障执业准入的质量和监管的有效性,医疗行业设立了专门的管理机构和监管部门。
这些机构和部门负责审核执业资格、发布行业准入标准、开展监督检查等工作,确保卫生技术人员的执业质量和医疗服务的安全。
五、执业准入的风险和挑战卫生技术人员的执业准入面临一些风险和挑战。
一方面,医疗技术的不断进步和更新,要求卫生技术人员不断学习和提升,以应对新的挑战和需求。
另一方面,执业准入过程中可能存在一些不合理和不公正的情况,这需要监管部门和相关机构密切关注和改进。
六、执业准入的改革和发展为了适应医疗行业的发展和需求,执业准入也需要不断改革和完善。
一方面,可以加强执业准入的培训与考核,提高卫生技术人员的专业技能和实践能力;另一方面,可以建立健全执业准入的评价体系,引入第三方评估,提高审核的公正性和权威性。
医院卫生技术人员任职资格审核监管制度第一条总则根据《中华人民共和国卫生法》及有关法规、规定,为加强医院卫生技术人员的管理,确保其任职资格的合法有效,特制定本制度。
第二条适用范围本制度适用于本医院所有从事卫生技术工作的人员,包括但不限于医学检验、医学影像、药学、放射治疗、生物医学工程等职业岗位的人员。
第三条任职资格审核程序1.任职资格审核应在人员入职前进行,招聘部门负责提交相关人员的申请材料,并填写《医院卫生技术人员任职资格审核表》。
2.医务部负责召集相关部门负责人组成资格审核小组,对申请人提交的材料进行审核。
3.资格审核小组应综合考虑申请人的学历、专业背景、执业证书、培训经历等相关信息,依法审核并作出审核结论。
4.审核结论分为通过和不通过两种情况,并将审核结果书面告知招聘部门。
第四条任职资格监管措施1.通过申请人的任职资格审核后,招聘部门应根据审核结果及时与申请人签订劳动合同,并将相关材料归入人事档案。
2.任职期间,医院应定期对卫生技术人员进行资格审核复查,确保其继续符合任职资格要求。
3.一旦发现卫生技术人员的任职资格存在问题,相关部门应及时采取纠正措施,包括但不限于组织培训、限制执业范围、暂停或撤销执业证书等。
第五条处罚措施对于未经任职资格审核或不符合任职资格要求而从事卫生技术工作的人员, 应按照相关规定进行相应的处罚,包括但不限于责令停止任职、解除劳动合同、暂停或撤销执业证书等。
第六条监督与责任各部门应加强对卫生技术人员任职资格审核工作的监督和管理,确保审核工作的公正、严肃性。
相关负责人要对本部门的任职资格审核工作负有责任,并定期向上级报告审核情况。
第七条其他本制度的解释权归本医院所有。
注:本文档仅为示例,具体合同或协议书需根据实际情况进行修改和完善。
附件列表1.医院卫生技术人员任职资格审核表:包括申请人个人信息、学历证书、执业证书等资格审核所需的相关材料。
法律名词解释1.《中华人民共和国卫生法》:指中华人民共和国国家立法机关制定的法律,旨在保障人民的卫生权益,规范卫生行业的工作。