饲料原料验收标准
- 格式:doc
- 大小:687.68 KB
- 文档页数:99
饲料原料验收标准说明为适应饲料原料市场质量不断变化、品种不断增加的需求,为规范公司饲料原料的采购、验收,保证公司产品质量,在总结过去经验的基础上,结合政府有关规定,重新修订了这套《饲料原料验收标准》。
现对编制与使用作如下说明。
一、编制依据1、相关的饲料工业标准2、市场饲料原料的供应情况3、公司的产品标准二、使用说明1、指标分营养指标、非营养指标及物理性状指标三大类。
其中:★★为安全指标等,必须检测;★为推荐检测指标;无标示者为参考指标;大部分物理指标为验收原料时必须检测但不需借助仪器,用眼、舌、鼻、口、手等可直接检测的指标,故不再列为必须检测指标;2、本标准规定的安全指标等必须全部检验。
3、本文件规定的指标为可以直接使用指标,因市场原因确不能保证时,应及时报告技术部或片区配方师,经配方验算可以调整使用者,方可采购,否则不予采购及验收。
4、原料验收工作要尽量前移,查看供应商提供的检测报告,通过加强对供应商的质量、信誉评估,从源头控制不合格原料进厂。
5、根据实际操作编制检验单或报告单,如实记录检验结果,并经品管员审核签字后保存3年。
目录一、谷物与块根类1.1玉米 (1)1.2小麦 (2)1.3皮大麦 (3)1.4裸大麦 (4)1.5燕麦 (5)1.6稻谷 (6)1.7高粱 (7)1.8木薯干 (8)1.9甘薯干 (9)二、谷物加工副产品2.1全脂米糠 (10)2.2脱脂米糠粕 (11)2.3粗糠 (12)2.4碎米 (13)2.5次粉 (14)2.6麸皮 (15)2.7大麸皮 (16)2.8小麸皮 (17)2.9粉头 (18)2.10小麦胚芽粉 (19)2.11黄豆皮 (20)2.1玉米皮 (21)三、植物油粕类3.1大豆粕 (22)3.2脱皮大豆粕 (23)3.3花生粕 (24)3.4花生饼 (25)3.5菜籽粕(低硫苷) (26)3.6菜籽饼(低硫苷) (27)3.7向日葵粕 (28)3.8向日葵饼 (29)3.9棉籽粕 (30)3.10棉籽饼 (31)3.11芝麻粕 (32)3.12红花籽粕 (33)3.13棕榈核粕 (34)3.14椰子粕 (35)3.15亚麻仁粕 (36)3.16玉米胚芽饼 (37)3.17玉米蛋白粉 (38)3.18大豆浓缩蛋白 (39)3.19棉籽蛋白 (40)四、动物性原料..4.1鱼粉 (42)4.2肉骨粉 (43)4.3肉粉 (44)4.4血粉 (45)4.5脱脂奶粉 (46)4.6乳清粉 (47)4.7乳清蛋白精粉、乳清再制粉 (48)4.8水解羽毛粉 (49)4.9内脏粉、肝脏粉 (50)4.10虾糠 (51)4.11乌贼膏 (52)4.12鱼溶浆、渔溶粉、混合渔溶粉 (53)4.13虾粉、虾壳粉、蟹粉、蟹壳粉 (54)4.14南极虾 (55)4.15乌贼粉、乌贼内脏粉 (56)五、油脂类5.1精炼鱼油 (57)5.2玉米油 (58)5.3动物油脂 (59)5.4精炼棕榈油 (60)5.6籽油 (62)5.7豆油 (63)5.8糠油 (64)六、食品工业副产品6.糖蜜 (65)6.2酒糟粉 (66)6.3酒酵母 (67)6.4啤酒粕 (68)6.5芽根 (69)6.6酒工业副产品 (70)6.7玉米酒精糟可溶物 (71)6.8油粕 (72)6.豆渣 (73)6.10柑橘渣 (74)6.11苹果渣 (75)6.12甜菜渣 (76)七、其他单味原料7.1蓿粉 (77)7.2白三草粉 (78)7.3甘叶粉 (79)7.4蚕豆叶粉 (80)八、矿物质8.1磷酸氢钙 (82)8.2磷酸二氢钙 (83)8.3石粉 (84)8.4贝壳砂 (85)8.5食盐 (86)附件1 (87)附件2 (88)附件3 (93)一、谷物与块根类1.1 玉米1.2 小麦二、谷物加工付产品类2.1 全脂米糠2.2 脱脂米糠粕2.3 粗糠2.4 碎米2.6 麸皮2.7 大麸皮2.8 小麸皮2.11黄豆皮三、植物油粕类3.1大豆粕3.2 脱皮大豆粕3.5菜籽粕(低硫苷)3.7 向日葵粕3.9 棉籽粕3.11 芝麻粕3.18 大豆浓缩蛋白四、动物性原料4.1鱼粉。
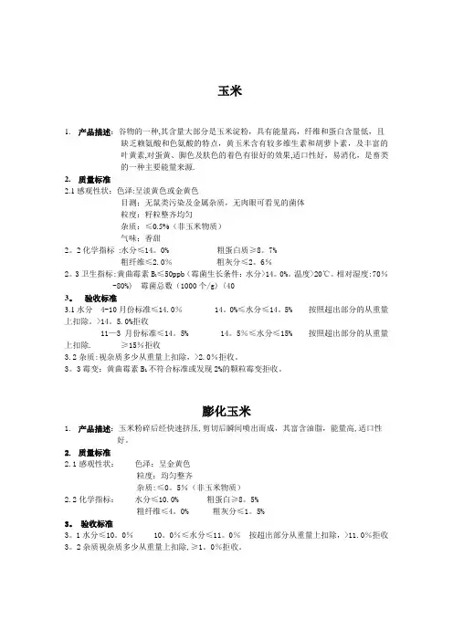
玉米1.产品描述:谷物的一种,其含量大部分是玉米淀粉,具有能量高,纤维和蛋白含量低,且缺乏赖氨酸和色氨酸的特点,黄玉米含有较多维生素和胡萝卜素,及丰富的叶黄素,对蛋黄、脚色及肤色的着色有很好的效果,适口性好,易消化,是畜类的一种主要能量来源.2.质量标准2.1感观性状:色泽:呈淡黄色或金黄色目测;无鼠类污染及金属杂质,无肉眼可看见的菌体粒度:籽粒整齐均匀杂质:≤0.5%(非玉米物质)气味;香甜2。
2化学指标:水分≤14。
0% 粗蛋白质≥8。
7%粗纤维≤2.0%粗灰分≤2。
6%2。
3卫生指标:黄曲霉素B1≤50ppb(霉菌生长条件:水分>14。
0%。
温度>20℃。
相对湿度:70%-80%) 霉菌总数(1000个/g)〈403。
验收标准3.1水分 4-10月份标准≤14.0% 14。
0%≤水分≤14。
5% 按照超出部分的从重量上扣除。
>14。
5.0%拒收11—3月份标准≤14。
5% 14。
5%≤水分≤15% 按照超出部分的从重量上扣除. ≥15%拒收3.2杂质:视杂质多少从重量上扣除,>2.0%拒收。
3。
3霉变:黄曲霉素B1不符合标准或发现2%的颗粒霉变拒收。
膨化玉米1.产品描述:玉米粉碎后经快速挤压,剪切后瞬间喷出而成,其富含油脂,能量高,适口性好。
2.质量标准2.1感观性状:色泽:呈金黄色粒度:均匀整齐杂质:≤0。
5%(非玉米物质)2.2化学指标:水分≤10.0% 粗蛋白≥8。
5%粗纤维≤4。
0% 粗灰分≤1。
5%3。
验收标准3。
1水分≤10。
0% 10。
0%≤水分≤11。
0%按超出部分从重量上扣除,>11.0%拒收3。
2杂质视杂质多少从重量上扣除,≥1。
0%拒收。
小麦产品描述:谷物类能量饲料,蛋白质及维生素较高、能值较低、钙低磷高、赖氨酸、苏氨酸不足。
1.质量标准2。
1感观性状:色泽:淡黄色和荼褐色气味:新鲜带甜麦味粒度:籽粒整齐杂质:≤0.5%(非小麦物质)2。
玉米的质量标准及验收指标
授课:XXX
小麦的质量指标及验收指标
膨化玉米的质量指标及验收标准
授课:XXX
小麦胚芽的质量指标及验收标准
授课:XXX
授课:XXX
麸皮的质量指标及验收指标
授课:XXX
授课:XXX
高粱或糜子的质量指标及验收指标
授课:XXX
次粉的质量指标及验收指标
授课:XXX
全脂米糠的质量指标及验收指标
授课:XXX
脱脂米糠的质量指标及验收指标
授课:XXX
麦牙根的质量指标及验收指标
授课:XXX
喷浆玉米皮的质量指标及验收指标
授课:XXX
玉米皮的质量指标及验收指标
授课:XXX
玉米胚芽粕(饼)质量指标以及验收指标
授课:XXX
(注:可编辑下载,若有不当之处,请指正,谢谢!)
授课:XXX。
饲料原料验收标准饲料原料是动物饲养过程中必不可少的一部分,它直接关系到动物的生长发育和健康状况。
因此,对饲料原料的验收标准显得尤为重要。
本文将从原料外观、质量指标、卫生指标、标签标识等方面,详细介绍饲料原料验收的标准和要求。
首先,对于饲料原料的外观,我们需要注意原料的颜色、形状、气味等情况。
正常的饲料原料应该颜色均匀,无异物,无明显变质迹象,气味清新。
若发现有异物、霉变、异味等情况,应立即予以淘汰。
其次,对于饲料原料的质量指标,我们需要关注原料的含水量、粗蛋白、粗脂肪、粗纤维等指标。
这些指标直接关系到饲料的营养价值和适口性。
因此,在验收过程中,需要对原料的质量指标进行严格检测,确保符合国家标准和企业要求。
再者,卫生指标也是饲料原料验收的重要内容之一。
我们需要对原料进行微生物检测、重金属残留检测等。
原料中微生物超标或者重金属残留超标都会对动物的健康造成严重影响,因此在验收过程中,必须确保原料符合卫生标准。
最后,标签标识也是饲料原料验收中需要重点关注的内容。
在验收过程中,需要对原料的生产日期、产地、生产厂家等信息进行核对,确保原料的来源可追溯,同时也要对原料的包装完整性进行检查,避免因包装破损而影响原料的质量。
总之,饲料原料的验收标准是保障动物饲养质量和安全的重要环节。
只有严格按照标准要求进行验收,才能保证饲料原料的质量稳定和可靠,从而为动物的生长健康提供坚实的保障。
希望各位饲料生产企业和饲养户能够重视饲料原料的验收工作,确保生产出高质量、安全的饲料,为动物的健康成长贡献自己的一份力量。
百大集团
广西桂龙生物技术有限公司
顺德桂龙生物技术有限公司
郑州桂龙生物技术有限公司
桂林百洋饲料有限公司
南宁大大饲料有限公司
文件编号:BDQW- PG-014
编制: 2009年 6月20 日
技术总监: 2009年月日
总经理: 2009年月日
董事长: 2009年月日
2009—06—20 发布 2009—09—01实施百大集团品控技术中心发布
注明:1、所有的原材料在采购之前必须有采购标准,检测方法,检验机构(外检的机构必须是国家法定机构或双方认可)。
2、新的原料品种在采购前必须由技术部制订采购标准确定检验方法后方可采购。
3、采购标准由技术部制订和修订,由技术总监审核,总经理批准后执行。
玉米1.产品描述:谷物的一种,其含量大部分是玉米淀粉,具有能量高,纤维和蛋白含量低,且缺乏赖氨酸和色氨酸的特点,黄玉米含有较多维生素和胡萝卜素,及丰富的叶黄素,对蛋黄、脚色及肤色的着色有很好的效果,适口性好,易消化,是畜类的一种主要能量来源。
2.质量标准2.1感观性状:色泽:呈淡黄色或金黄色目测;无鼠类污染及金属杂质,无肉眼可看见的菌体粒度:籽粒整齐均匀杂质:≤0.5%(非玉米物质)气味;香甜2.2化学指标:水分≤14.0% 粗蛋白质≥8.7%粗纤维≤2.0% 粗灰分≤2.6%2.3卫生指标:黄曲霉素B1≤50ppb(霉菌生长条件:水分>14.0%。
温度>20℃。
相对湿度:70%-80%)霉菌总数(1000个/g)<403. 验收标准3.1水分 4-10月份标准≤14.0% 14.0%≤水分≤14.5% 按照超出部分的从重量上扣除。
>14.5.0%拒收11-3月份标准≤14.5% 14.5%≤水分≤15% 按照超出部分的从重量上扣除。
≥15%拒收3.2杂质:视杂质多少从重量上扣除,>2.0%拒收。
3.3霉变:黄曲霉素B1不符合标准或发现2%的颗粒霉变拒收。
膨化玉米1.产品描述:玉米粉碎后经快速挤压,剪切后瞬间喷出而成,其富含油脂,能量高,适口性好。
2.质量标准2.1感观性状:色泽:呈金黄色粒度:均匀整齐杂质:≤0.5%(非玉米物质)2.2化学指标:水分≤10.0% 粗蛋白≥8.5%粗纤维≤4.0% 粗灰分≤1.5%3. 验收标准3.1水分≤10.0% 10.0%≤水分≤11.0% 按超出部分从重量上扣除,>11.0%拒收3.2杂质视杂质多少从重量上扣除,≥1.0%拒收。
小麦产品描述:谷物类能量饲料,蛋白质及维生素较高、能值较低、钙低磷高、赖氨酸、苏氨酸不足。
1.质量标准2.1感观性状:色泽:淡黄色和荼褐色气味:新鲜带甜麦味粒度:籽粒整齐杂质:≤0.5%(非小麦物质)2.2化学标准水分≤13.0% 粗蛋白≥14.0%粗纤维≤2.0% 粗灰分≤2.0%3.验收标准3.1水分≤13.0% 13.0%≤水分≤13.5%按照超出部分从重量上扣除,≥13.5%拒收3.2杂质:视杂质多从重量上扣除,≥2%拒收。
主要饲料原料验收标准1.次粉:新鲜,无霉变结块,无发酵发热异味,无掺杂,水分12-13%,蛋白11-15%,灰分3%以下。
面粉:色泽一致无霉变结块,水分12%以下,灰分1.5%以下,CP12-13%,筋度28以上可以做普通膨化料,蛙料和虾料面粉筋度32以上。
黄粉:蛋白较高,灰分5.5%以下。
α-淀粉(糊化淀粉):白色粉末,色泽一致,粒度均匀,流动性好,无异味无可见杂质。
2.米糠:淡黄褐色,有油感,无霉变,无结块,无酸败味,无掺杂。
统糠:淡黄褐色,无霉变无结块无酸败味,无掺杂,24目2.5%以下,40目,50%以下。
3.玉米:无虫蛀,无霉变,色泽饱满纯黄,杂质小于10%,碎粒小于3%。
4.玉米蛋白:金黄,无霉变结块,无发酵发热异味等,无掺杂,水分7-8%,灰分1.2-2%,叶黄素250以上,蛋白60%左右。
5.豆粕:无虫蛀,无霉变,杂质,水分13%以下,蛋白44-46%,灰分5-6%,脂肪2以内,溶解度(PS)70-85,低于70过熟,高于85过生,普通带皮豆粕43%。
Arg:3.34,Lys:2.9,Met:0.68,Ca:0.3,非植酸P:0.2,总P:0.6,纤维3-5%。
6.棉粕:无霉变结块,无异味,棉絮和棉壳少,水分11-12%,灰分6-7%,蛋白41-43%,Arg:4.6,Lys:2,Met:0.56,Ca:0.2,非植酸P:0.38,总P:1,纤维10.5%。
7.菜粕:无霉变结块,无异味,无苦味或略带苦味,色泽淡黄,有特有香味,水分11-12%,灰分6-7%,蛋白34-38%,Arg:1.82,Lys:1.3,Met:0.6,Ca:0.65,非植酸P:0.35,总P:1.02,纤维11.8%,PS40-60。
8.花生麸:浅褐色,片状,成清香味,无浓的油腻异味,无霉变,新鲜嫩火,蛋白50%以上,水分5%以下,灰分5%以下,脂肪6.23-10%,灰分4.92% Arg:4.6,Lys:1.32,Met:0.39,Ca:0.25,非植酸P:0.31,总P:0.53,纤维5.9%。
常规饲料原料质量标准
表1常规能量饲料原料质量标准
【验收标准】
【拒收标准】
1.1。
1常规蛋白质饲料原料质量标准,见表2
表2常规蛋白质饲料原料质量标准
【验收标准】
【拒收标准】
1.1。
2矿物质饲料原料质量标准,见表3
表3矿物质饲料原料质量标准
【验收标准】
【拒收标准】
1。
1.3添加剂饲料原料质量标准,见表4
表4添加剂饲料原料质量标准
【验收标准】
【拒收标准】
1。
1.4其它类饲料原料质量标准,见表5
表5其它类饲料原料质量标准
【验收标准】
【拒收标准】
1。
2受控原料
1。
2。
1受控能量饲料原料质量标准,见表6
表6受控能量饲料原料质量标准
【验收标准】
【拒收标准】
1。
2.2受控蛋白质饲料原料质量标准,见表7
表7受控蛋白质饲料原料质量标准
【验收标准】
【拒收标准】。
原料验收标准MFTM-2007山东省明发同茂饲料有限公司二零零七年八月说明为了使公司产品质量稳定、创优质名牌,树立公司及产品形象,在总结过去的经验基础上,结合政府有关规定,特重新修订了这套《原料验收标准》,为使本标准顺利执行,现对编制与使用作如下说明。
一、编制依据:1.行业通用标准GB10647-892.价值评估原则3.产品标准4.市场供应状况二、指标说明1.指标分营养指标、非营养指标及物理性状指标三大类。
2.本指标为可以直接使用指标,因市场原因确不能保证时,应及时报告技术部,经配方验算可以调整使用者,方可采购,否则不予采购及验收。
3.水分指标必须严格控制,确因市场原因不能满足时,由技术部确定允收标准,但必须经过处理,达到使用标准后方可使用。
4.玉米霉变粒必须按标准要求操作,不允许放宽。
三、检验方法1.加大对原料的抽样检验力度,特别是对中间商及零星玉米客户、零星辅助原料客户的抽样必须进行30%、100%抽样检验。
2.对本标准规定的指标项目必须全部检验,不允许擅自减少与增加。
3.制定检验单或报告单,填满检验项目与数据由检验员签字。
本标准由技术部主编并负责解释,由集团公司颁布实施。
山东省明发同茂饲料有限公司目录(CONTENT)原料名称页次玉米 (1)小麦 (2)大豆粕 (3)脱皮大豆粕 (4)鱼粉 (5)国产鱼粉 (6)肉骨粉 (7)葵花粕 (8)棉籽粕 (9)菜籽粕 (10)花生粕 (11)芝麻粕 (12)麸皮 (13)次粉 (14)玉米蛋白粉 (15)玉米酒精糟及可溶物 (16)玉米胚芽饼 (17)全脂米糠 (18)脱脂米糠 (19)碎米 (20)乳清粉 (21)乳糖 (22)麦芽根 (23)磷酸氢钙 (24)磷酸二氢钙 (25)石粉 (26)贝壳粉 (27)食盐 (28)玉米油 (29)精炼鱼油 (30)动物油脂 (31)维生素 A (32)维生素 E (33)维生素 K3(MSB) (34)维生素 K3(MNB) (35)维生素 D3 (36)维生素 B1(盐酸硫胺素) (37)维生素 B1(小酸硫胺素) (38)D-泛酸钙 (39)烟酸 (40)烟酰胺 (41)维生素 C(普通) (42)维生素 C(包被) (43)维生素 B12 (44)维生素 B2 (45)维生素 B6 (46)生物素 2% (47)叶酸 (48)一水硫酸亚铁 (49)五水硫酸铜 (50)一水硫酸锌 (51)一水硫酸锰 (52)七水硫酸镁 (53)氧化锌 (54)亚硒酸钠 (55)氯化钴 (56)碘酸钙 (57)碘化钾 (58)DL-蛋氨酸 (59)L-赖氨酸 (60)尿素 (61)玉米的质量标准及验收指标1明发同茂原料决胜品质关爱人类健康小麦的质量指标及验收指标2明发同茂原料决胜品质关爱人类健康大豆粕的质量指标以及验收指标3明发同茂原料决胜品质关爱人类健康脱皮大豆粕的质量指标及验收指标4明发同茂原料决胜品质关爱人类健康鱼粉的质量指标及验收指标5明发同茂原料决胜品质关爱人类健康国产鱼粉的质量指标及验收指标6明发同茂原料决胜品质关爱人类健康肉骨粉的质量指标以及验收标准7明发同茂原料决胜品质关爱人类健康棉籽粕的质量指标及验收指标8明发同茂原料决胜品质关爱人类健康菜籽粕的质量指标以及验收指标9明发同茂原料决胜品质关爱人类健康花生粕的质量指标及验收标准10明发同茂原料决胜品质关爱人类健康麸皮的质量指标及验收指标11明发同茂原料决胜品质关爱人类健康次粉的质量指标及验收指标12明发同茂原料决胜品质关爱人类健康玉米蛋白粉的质量指标及验收标准13明发同茂原料决胜品质关爱人类健康玉米酒精糟及可溶物(DDGS)14明发同茂原料决胜品质关爱人类健康玉米胚芽饼质量指标以及验收指标15明发同茂原料决胜品质关爱人类健康全脂米糠的质量指标及验收指标16明发同茂原料决胜品质关爱人类健康脱脂米糠的质量指标及验收指标17明发同茂原料决胜品质关爱人类健康碎米的质量指标及验收指标18明发同茂原料决胜品质关爱人类健康乳清粉的质量指标及验收指标19明发同茂原料决胜品质关爱人类健康乳糖的质量指标及验收指标20明发同茂原料决胜品质关爱人类健康麦牙根的质量指标及验收指标21明发同茂原料决胜品质关爱人类健康磷酸氢钙的质量指标及验收指标22明发同茂原料决胜品质关爱人类健康石粉的质量指标及验收指标23明发同茂原料决胜品质关爱人类健康贝壳粉(砂)的质量指标及验收标准24明发同茂原料决胜品质关爱人类健康食盐的质量指标及验收指标25明发同茂原料决胜品质关爱人类健康精炼鱼油的质量指标及验收指标26明发同茂原料决胜品质关爱人类健康玉米油的质量指标及验收指标27明发同茂原料决胜品质关爱人类健康动物油脂的质量指标及验收指标28明发同茂原料决胜品质关爱人类健康饲料添加剂维生素A乙酸酯微粒29明发同茂原料决胜品质关爱人类健康饲料添加剂维生素E粉微粒30明发同茂原料决胜品质关爱人类健康饲料添加剂维生素K3(亚硫酸氢钠甲萘醌MSB96)31明发同茂原料决胜品质关爱人类健康饲料添加剂维生素K3(烟酰胺甲萘醌MNB96)32明发同茂原料决胜品质关爱人类健康饲料添加剂维生素D3(类固醇衍生物)33明发同茂原料决胜品质关爱人类健康饲料添加剂维生素B1(盐酸硫胺素)34明发同茂原料决胜品质关爱人类健康饲料添加剂维生素B1(硝酸硫胺素)35明发同茂原料决胜品质关爱人类健康饲料添加剂D-泛酸钙36明发同茂原料决胜品质关爱人类健康饲料添加剂烟酸37明发同茂原料决胜品质关爱人类健康饲料添加剂烟酰胺38明发同茂原料决胜品质关爱人类健康饲料添加剂维生素C(普通型)39明发同茂原料决胜品质关爱人类健康饲料添加剂维生素C(包被型)40明发同茂原料决胜品质关爱人类健康饲料添加剂维生素B12(氰钴胺)41明发同茂原料决胜品质关爱人类健康饲料添加剂维生素B2(80%核黄素)42明发同茂原料决胜品质关爱人类健康饲料添加剂维生素B643明发同茂原料决胜品质关爱人类健康饲料添加剂生物素(2%)流动性微粒44明发同茂原料决胜品质关爱人类健康饲料添加剂叶酸45明发同茂原料决胜品质关爱人类健康饲料级一水硫酸亚铁46明发同茂原料决胜品质关爱人类健康。
饲料原料验收标准饲料原料的质量直接影响着养殖业的发展和动物的健康。
因此,对饲料原料的验收标准必须严格执行,以确保生产出高质量的饲料,提高养殖效益。
本文将从原料外观、气味、水分、杂质等方面介绍饲料原料的验收标准。
首先,对于饲料原料的外观,应该注意颜色是否正常,有无变质、霉变、虫蛀等情况。
正常的饲料原料颜色应该均匀,无明显异物。
变质、霉变的原料颜色通常会出现斑点、发黑等现象,而虫蛀的原料则会有明显的孔洞。
任何发现以上异常情况的原料都应该立即淘汰,以免影响饲料的质量。
其次,气味也是判断饲料原料质量的重要指标之一。
正常的饲料原料应该有清新的气味,而变质、霉变的原料则会散发出难闻的酸臭味。
对于气味异常的饲料原料也应该立即淘汰,以免影响饲料的口感和动物的健康。
另外,饲料原料的水分也是需要重点关注的内容。
过高或过低的水分含量都会影响饲料的质量。
一般来说,饲料原料的水分含量应该在适宜范围内,过高的水分会导致饲料变质,过低的水分则会影响饲料的口感和营养成分的吸收。
因此,在验收饲料原料时,需要使用专业的水分测量仪器进行检测,确保水分含量符合标准。
此外,饲料原料中的杂质也是需要注意的问题。
杂质的存在会直接影响饲料的质量和动物的健康。
因此,在验收饲料原料时,需要对杂质进行严格筛查,确保饲料原料中不含有异物、石子、金属碎片等杂质。
同时,也需要留意饲料原料中是否有霉菌、霉毒素等有害物质的存在,以免对动物造成危害。
总之,饲料原料的验收标准是确保饲料质量的关键。
只有严格执行验收标准,才能生产出高质量的饲料,提高养殖效益,保障动物的健康。
希望养殖企业能够重视饲料原料的验收工作,确保饲料质量,为养殖业的发展贡献力量。
饲料原料验收标准
饲料原料的质量直接关系到养殖业的发展和动物的生长健康,因此对饲料原料的验收标准必须严格执行,以确保饲料的质量和安全。
以下是饲料原料验收标准的相关内容,希望能够对大家有所帮助。
一、外观检查。
1. 饲料原料应无异物、霉变、变质等现象,颜色应均匀一致,无明显杂质。
2. 饲料原料应无明显异味,若有刺鼻气味或异常气味,则不合格。
二、理化指标检测。
1. 饲料原料的水分含量应符合国家标准,一般不超过12%。
2. 粗蛋白、粗纤维、粗脂肪等指标应符合饲料原料的相关标准要求。
3. 重金属、农药残留等有害物质的含量应符合国家相关标准,不得超过规定限量。
三、微生物检测。
1. 饲料原料的微生物指标应符合国家标准,菌落总数、霉菌、酵母菌等指标应符合要求。
2. 饲料原料应无致病菌和寄生虫卵等有害微生物。
四、其他检测。
1. 饲料原料应符合相关国家标准和行业规定的其他检测指标,如抗生素残留、添加剂使用等。
2. 饲料原料的包装标识应清晰完整,包括生产日期、保质期、生产厂家等信息。
以上就是对饲料原料验收标准的相关内容,希望对大家有所帮助。
在实际操作中,对饲料原料的验收工作要严格按照标准进行,确保饲料原料的质量和安全,为养殖业的发展保驾护航。
希望各位
从业人员能够认真执行验收标准,共同维护养殖业的良好形象,为动物的健康生长提供优质的饲料保障。
玉米的质量标准及验收指标
小麦的质量指标及验收指标
1
大豆粕的质量指标以及验收指标
2
脱皮大豆粕的质量指标及验收指标
3
鱼粉的质量指标及验收指标
4
国产鱼粉的质量指标及验收指标
5
美国肉骨粉的质量指标以及验收标准
6
葵花粕的质量指标及验收指标
7
棉籽粕的质量指标及验收指标
8
菜籽粕的质量指标以及验收指标
9
花生饼/粕的质量指标及验收标准
10
麸皮的质量指标及验收指标
11
次粉的质量指标及验收指标
12
玉米蛋白粉的质量指标及验收标准
13
全脂米糠的质量指标及验收指标
14
碎米的质量指标及验收指标
高蛋白乳清粉的质量指标及验收指标
15
低蛋白乳清粉的质量指标及验收指标
16
磷酸氢钙的质量指标及验收指标
17
磷酸二氢钙的质量指标及验收指标
18
石粉的质量指标及验收指标
19
20。
饲料原料验收标准说明为适应饲料原料市场质量不断变化、品种不断增加的需求,为规范公司饲料原料的采购、验收,保证公司产品质量,在总结过去经验的基础上,结合政府有关规定,重新修订了这套《饲料原料验收标准》。
现对编制与使用作如下说明。
一、编制依据1、相关的饲料工业标准2、市场饲料原料的供应情况3、公司的产品标准二、使用说明1、指标分营养指标、非营养指标及物理性状指标三大类。
其中:★★为安全指标等,必须检测;★为推荐检测指标;无标示者为参考指标;大部分物理指标为验收原料时必须检测但不需借助仪器,用眼、舌、鼻、口、手等可直接检测的指标,故不再列为必须检测指标;2、本标准规定的安全指标等必须全部检验。
3、本文件规定的指标为可以直接使用指标,因市场原因确不能保证时,应及时报告技术部或片区配方师,经配方验算可以调整使用者,方可采购,否则不予采购及验收。
4、原料验收工作要尽量前移,查看供应商提供的检测报告,通过加强对供应商的质量、信誉评估,从源头控制不合格原料进厂。
5、根据实际操作编制检验单或报告单,如实记录检验结果,并经品管员审核签字后保存3年。
目录一、谷物与块根类1.1玉米 (1)1.2小麦 (2)1.3皮大麦 (3)1.4裸大麦 (4)1.5燕麦 (5)1.6稻谷 (6)1.7高粱 (7)1.8木薯干 (8)1.9甘薯干 (9)二、谷物加工副产品2.1全脂米糠 (10)2.2脱脂米糠粕 (11)2.3粗糠 (12)2.4碎米 (13)2.5次粉 (14)2.6麸皮 (15)2.7大麸皮 (16)2.8小麸皮 (17)2.9粉头 (18)2.10小麦胚芽粉 (19)2.11黄豆皮 (20)2.1玉米皮 (21)三、植物油粕类3.1大豆粕 (22)3.2脱皮大豆粕 (23)3.3花生粕 (24)3.4花生饼 (25)3.5菜籽粕(低硫苷) (26)3.6菜籽饼(低硫苷) (27)3.7向日葵粕 (28)3.8向日葵饼 (29)3.9棉籽粕 (30)3.10棉籽饼 (31)3.11芝麻粕 (32)3.12红花籽粕 (33)3.13棕榈核粕 (34)3.14椰子粕 (35)3.15亚麻仁粕 (36)3.16玉米胚芽饼 (37)3.17玉米蛋白粉 (38)3.18大豆浓缩蛋白 (39)3.19棉籽蛋白 (40)四、动物性原料..4.1鱼粉 (42)4.2肉骨粉 (43)4.3肉粉 (44)4.4血粉 (45)4.5脱脂奶粉 (46)4.6乳清粉 (47)4.7乳清蛋白精粉、乳清再制粉 (48)4.8水解羽毛粉 (49)4.9内脏粉、肝脏粉 (50)4.10虾糠 (51)4.11乌贼膏 (52)4.12鱼溶浆、渔溶粉、混合渔溶粉 (53)4.13虾粉、虾壳粉、蟹粉、蟹壳粉 (54)4.14南极虾 (55)4.15乌贼粉、乌贼内脏粉 (56)五、油脂类5.1精炼鱼油 (57)5.2玉米油 (58)5.3动物油脂 (59)5.4精炼棕榈油 (60)5.6籽油 (62)5.7豆油 (63)5.8糠油 (64)六、食品工业副产品6.糖蜜 (65)6.2酒糟粉 (66)6.3酒酵母 (67)6.4啤酒粕 (68)6.5芽根 (69)6.6酒工业副产品 (70)6.7玉米酒精糟可溶物 (71)6.8油粕 (72)6.豆渣 (73)6.10柑橘渣 (74)6.11苹果渣 (75)6.12甜菜渣 (76)七、其他单味原料7.1蓿粉 (77)7.2白三草粉 (78)7.3甘叶粉 (79)7.4蚕豆叶粉 (80)八、矿物质8.1磷酸氢钙 (82)8.2磷酸二氢钙 (83)8.3石粉 (84)8.4贝壳砂 (85)8.5食盐 (86)附件1 (87)附件2 (88)附件3 (93)一、谷物与块根类1.1 玉米1.2 小麦二、谷物加工付产品类2.1 全脂米糠2.2 脱脂米糠粕2.3 粗糠2.4 碎米2.6 麸皮2.7 大麸皮2.8 小麸皮2.11黄豆皮三、植物油粕类3.1大豆粕3.2 脱皮大豆粕3.5菜籽粕(低硫苷)3.7 向日葵粕3.9 棉籽粕3.11 芝麻粕3.18 大豆浓缩蛋白四、动物性原料4.1鱼粉。
饲料原料验收标准饲料原料的质量直接影响着养殖业的发展和动物的健康生长,因此在饲料原料的验收过程中,我们需要严格按照一定的标准进行检验,以确保饲料原料的质量符合要求。
下面将介绍饲料原料验收的标准及相关内容。
首先,对于饲料原料的外观,我们需要检查其颜色、形状、气味等方面。
饲料原料应该呈现出均匀一致的颜色,没有异物混杂,形状完整,无明显变形,气味正常,没有发霉、变质等异常情况。
同时,还需要检查包装是否完好,密封是否严实,以防止外界污染和湿气侵入。
其次,对于饲料原料的营养成分,我们需要进行化验和分析。
饲料原料的主要营养成分包括蛋白质、脂肪、纤维、灰分等。
我们需要根据饲料原料的种类和用途,对其营养成分进行检测,确保其符合预期的标准。
同时,还需要检测饲料原料中的抗生素、重金属等有害物质的含量,以保证饲料原料的安全性。
另外,还需要对饲料原料进行微生物检测。
饲料原料中的微生物污染会对动物的健康造成严重影响,因此需要对饲料原料进行细菌、霉菌、酵母菌等微生物的检测,确保其符合卫生标准。
此外,饲料原料的水分含量也是需要重点关注的内容。
过高或过低的水分含量都会影响饲料的质量和保存期,因此需要对饲料原料的水分含量进行检测,确保其在合理的范围内。
最后,对于饲料原料的贮存条件和运输过程也需要进行检查。
饲料原料在贮存和运输过程中,需要保持干燥、通风、避光等条件,以防止发霉、变质等情况的发生。
同时,还需要检查运输车辆和运输容器的清洁卫生情况,以确保饲料原料在运输过程中不受到污染。
总之,饲料原料的验收标准是保证饲料质量的重要环节,只有严格按照标准进行验收,才能确保饲料原料的质量安全可靠。
希望各位饲料生产企业和养殖户能够重视饲料原料的验收工作,确保生产出高质量的饲料,为养殖业的健康发展提供保障。
饲料原料验收标准饲料原料的质量直接影响着畜禽的生长发育和养殖效益,因此对饲料原料的验收标准显得尤为重要。
为了保证饲料原料的质量安全,我们制定了以下的饲料原料验收标准,以供参考和执行。
一、外观检查。
1. 饲料原料应该无异物、无霉变、无异味,颗粒应均匀,色泽应一致。
2. 检查饲料原料的成型情况,是否存在结块、粉化等现象。
3. 饲料原料应该无明显变质、发霉、虫蛀等情况。
二、理化指标检查。
1. 检查饲料原料的水分含量,应符合国家标准要求。
2. 检测饲料原料的粗蛋白、粗脂肪、粗纤维、粗灰分等指标,应符合配方要求。
3. 检测饲料原料的赖氨酸、蛋氨酸、赖氨酸与赖氨酸比值等氨基酸含量,应符合配方要求。
4. 检测饲料原料的矿物质和维生素含量,应符合配方要求。
三、微生物检查。
1. 检查饲料原料的霉菌、大肠菌群、沙门氏菌等微生物污染情况。
2. 检查饲料原料的真菌毒素、黄曲霉毒素等有害物质含量。
四、重金属和农药残留检查。
1. 检测饲料原料中重金属如铅、镉、汞等的残留量。
2. 检测饲料原料中农药及其代谢产物的残留量。
五、其他。
1. 饲料原料应该有完整的生产日期、生产批号、生产厂家等信息。
2. 饲料原料应该有合格的产品检验证书及相关检测报告。
以上就是我们对饲料原料验收的标准要求,希望每一位从事饲料生产的同行都能严格按照这些标准进行验收和管理,确保生产出高质量、安全的饲料产品,为畜禽的生长健康提供有力保障。
同时,也希望相关部门能够加大对饲料原料质量安全的监管力度,共同维护畜禽养殖业的良好发展环境。
饲料原料验收标准
说明
为适应饲料原料市场质量不断变化、品种不断增加的需求,为规范公司饲料原料的采购、验收,保证公司产品质量,在总结过去经验的基础上,结合政府有关规定,重新修订了这套《饲料原料验收标准》。
现对编制与使用作如下说明。
一、编制依据
1、相关的饲料工业标准
2、市场饲料原料的供应情况
3、公司的产品标准
二、使用说明
1、指标分营养指标、非营养指标及物理性状指标三大类。
其中:★★为安全指标等,必须检测;★为推荐检测指标;
无标示者为参考指标;大部分物理指标为验收原料时必须检测但不需借助仪器,用眼、舌、鼻、口、手等可直接检测的指标,故不再列为必须检测指标;
2、本标准规定的安全指标等必须全部检验。
3、本文件规定的指标为可以直接使用指标,因市场原因确不能保证时,应及时报告技术部或片区配方师,经配方验算可以调整使用者,方可采购,否则不予采购及验收。
4、原料验收工作要尽量前移,查看供应商提供的检测报告,通过加强对供应商的质量、信誉评估,从源头控制不合格原料进厂。
5、根据实际操作编制检验单或报告单,如实记录检验结果,并经品管员审核签字后保存3年。
目录
一、谷物与块根类
1.1玉米 (1)
1.2小麦 (2)
1.3皮大麦 (3)
1.4裸大麦 (4)
1.5燕麦 (5)
1.6稻谷 (6)
1.7高粱 (7)
1.8木薯干 (8)
1.9甘薯干 (9)
二、谷物加工副产品
2.1全脂米糠 (10)
2.2脱脂米糠粕 (11)
2.3粗糠 (12)
2.4碎米 (13)
2.5次粉 (14)
2.6麸皮 (15)
2.7大麸皮 (16)
2.8小麸皮 (17)
2.9粉头 (18)
2.10小麦胚芽粉 (19)
2.11黄豆皮 (20)
2.1玉米皮 (21)
三、植物油粕类
3.1大豆粕 (22)
3.2脱皮大豆粕 (23)
3.3花生粕 (24)
3.4花生饼 (25)
3.5菜籽粕(低硫苷) (26)
3.6菜籽饼(低硫苷) (27)
3.7向日葵粕 (28)
3.8向日葵饼 (29)
3.9棉籽粕 (30)
3.10棉籽饼 (31)
3.11芝麻粕 (32)
3.12红花籽粕 (33)
3.13棕榈核粕 (34)
3.14椰子粕 (35)
3.15亚麻仁粕 (36)
3.16玉米胚芽饼 (37)
3.17玉米蛋白粉 (38)
3.18大豆浓缩蛋白 (39)
3.19棉籽蛋白 (40)
四、动物性原料..
4.1鱼粉 (42)
4.2肉骨粉 (43)
4.3肉粉 (44)
4.4血粉 (45)
4.5脱脂奶粉 (46)
4.6乳清粉 (47)
4.7乳清蛋白精粉、乳清再制粉 (48)
4.8水解羽毛粉 (49)
4.9内脏粉、肝脏粉 (50)
4.10虾糠 (51)
4.11乌贼膏 (52)
4.12鱼溶浆、渔溶粉、混合渔溶粉 (53)
4.13虾粉、虾壳粉、蟹粉、蟹壳粉 (54)
4.14南极虾 (55)
4.15乌贼粉、乌贼内脏粉 (56)
五、油脂类
5.1精炼鱼油 (57)
5.2玉米油 (58)
5.3动物油脂 (59)
5.4精炼棕榈油 (60)
5.6籽油 (62)
5.7豆油 (63)
5.8糠油 (64)
六、食品工业副产品
6.糖蜜 (65)
6.2酒糟粉 (66)
6.3酒酵母 (67)
6.4啤酒粕 (68)
6.5芽根 (69)
6.6酒工业副产品 (70)
6.7玉米酒精糟可溶物 (71)
6.8油粕 (72)
6.豆渣 (73)
6.10柑橘渣 (74)
6.11苹果渣 (75)
6.12甜菜渣 (76)
七、其他单味原料
7.1蓿粉 (77)
7.2白三草粉 (78)
7.3甘叶粉 (79)
7.4蚕豆叶粉 (80)
八、矿物质
8.1磷酸氢钙 (82)
8.2磷酸二氢钙 (83)
8.3石粉 (84)
8.4贝壳砂 (85)
8.5食盐 (86)
附件1 (87)
附件2 (88)
附件3 (93)
一、谷物与块根类
1.1 玉米
1.2 小麦
二、谷物加工付产品类
2.1 全脂米糠
2.2 脱脂米糠粕
2.3 粗糠
2.4 碎米
2.6 麸皮
2.7 大麸皮
2.8 小麸皮
2.11黄豆皮
三、植物油粕类
3.1大豆粕
3.2 脱皮大豆粕
3.5菜籽粕(低硫苷)
3.7 向日葵粕
3.9 棉籽粕
3.11 芝麻粕
3.18 大豆浓缩蛋白
四、动物性原料
4.1鱼粉。