小学数学常见错题解析(单位换算2013-5-18)2
- 格式:pdf
- 大小:15.33 KB
- 文档页数:2
小学生数学作业常见错例个案分析
之克、千克、吨的换算
原底社区小学秦亚岗
我们都知道: 1千克=1000克,1吨=1000千克。
但是对于克、千克和吨之间的换算往往会出现一些错误。
现在我们对于这些错误进行一个简单的分析:
错例1 :20千克=(2000)千克 30吨=(3000)千克( 5 )千克=50000千克( 3 )吨=30000千克其实,在教学中,我们往往会这样告诉学生:相邻两个重量单位之间,大单位化成小单位,添上3个0,小单位化成大单位,去掉3个0。
这样学生脑子中形成了一个错误的观念:2后面加3个0就可以了,他们往往忽视了,原题是20千克,2后面本来就有一个0。
因此,在教学中老师要向学生强调相邻两个重量单位的换算,大单位化小单位,在原数字的基础上添上3个0,不要忘记原来数字后面的0。
错例2:400克 > 4千克
在学生的意识里400>4,但是他们却忽视了后面的单位是不同的,应该先将单位化统一,在进行比较。
因为4千克=4000克,而400克<4000克,所以400克 <4千克。
教师在教学中,不但要找到学生作业中的错误,还要明白学生为什么会出错,产生错误的深层原因是什么,这样才能便于我们更好的有效教学。
四年级上册数学第二单元错题集一、单位换算类错题1. 5公顷 =()平方米错误答案:500。
题目解析:因为1公顷等于10000平方米,所以5公顷换算成平方米应该是5×10000 = 50000平方米。
同学们容易记错公顷和平方米之间的进率,把1公顷错误地当成100平方米。
2. 3000000平方米=( )公顷=( )平方千米错误答案:30公顷,30平方千米。
题目解析:因为1公顷 = 10000平方米,所以3000000平方米换算成公顷是3000000÷10000 = 300公顷;又因为1平方千米 = 100公顷,所以300公顷换算成平方千米是300÷100 = 3平方千米。
这道题的错误在于没有正确掌握平方米、公顷和平方千米之间的换算关系,在将平方米换算成平方千米时,直接用公顷数当成平方千米数,忽略了100倍的进率。
二、面积大小比较类错题1. 在括号里填上“>”“<”或“=”。
4公顷()4000平方米错误答案:<。
题目解析:先把4公顷换算成平方米,4公顷 = 4×10000 = 40000平方米,40000平方米>4000平方米。
出错原因是没有将公顷换算成平方米就直接比较大小,对公顷和平方米这两个单位的大小概念模糊。
9平方千米()90公顷错误答案:=。
题目解析:因为1平方千米 = 100公顷,9平方千米 = 9×100 = 900公顷,900公顷>90公顷。
这道题错误的原因是没有正确换算平方千米和公顷之间的关系,把1平方千米当成10公顷来计算了。
三、实际应用类错题1. 一个长方形果园,长500米,宽300米,如果每公顷收水果8000千克,这个果园一共能收多少千克水果?错误答案:120000千克。
题目解析:首先计算果园的面积,长方形面积 = 长×宽,即500×300 = 150000平方米。
然后将面积单位换算成公顷,150000平方米 = 15公顷。
小升初数学易错题讲解小升初数学易错题讲解:一、填空题1. 一桶油20千克,用去(1/4),还剩多少千克?【分析】根据分数减法的意义,用这桶油的重量减去用去的重量即可.2. 甲数是40,比乙数多20%,乙数是( ).【分析】根据分数除法的意义,用甲数除以(1+20%)即可.3. 一个数增加25%后,又减少20%,结果仍为100,这个数是多少.【分析】把这个数看作单位“1”,设这个数为x,根据一个数增加25%后,又减少20%,结果仍为100列出方程并解答.4. 甲数是40,乙数是50,甲数是乙数的( )%,乙数是甲数的( )%.【分析】根据百分数的意义,用甲数除以乙数即可;根据分数除法的意义,用乙数除以甲数即可.5. 一个数的(5/8)比的1(1/4)倍多,这个数是多少?【分析】根据分数乘法的意义,求出这个数的(5/8)是多少,再减去的1(1/4)倍,然后再加上即可.二、选择题1. 小红看一本故事书,第一天看了全书的(3/10),正好是54页,这本书有多少页?A.54÷(3/10) B.54×(3/10) C.54÷3×10 D.54×3×10【分析】把这本书的总页数看作单位“1”,根据分数除法的意义,用除法解答.2. 某班有男生25人,比女生的(3/4)多4人,女生有多少人?A.(25-4)÷(3/4) B.(25+4)÷(3/4) C.(25-4)×(3/4) D.(25+4)×(3/4)【分析】设女生有x人,根据分数除法的意义,列出方程并解方程即可.三、判断题(对的画“√”,错的画“×” )1. 一条绳子长(8/9)米,用去(2/3)米,还剩多少米.()【分析】本题只要求计算还剩多少米,根据减法的意义,用减法解答即可.四、应用题(只列式不计算)1. 一台电脑显示器的占地面积是9平方分米.2. 一台冰箱的容积是200升.。
数学三年级错题卡一、计算类。
1. 计算:32×15- 错误答案:32×15 = 32×10+5 = 320 + 5=325- 解析:在计算两位数乘两位数时,应该使用乘法分配律正确计算,32×15=32×(10 + 5)=32×10+32×5 = 320+160 = 480。
2. 计算:256÷8- 错误答案:256÷8 = 240÷8+16÷8=30 + 1 = 31(计算过程中数字拆分错误) - 解析:直接计算256÷8 = 32。
3. 计算:45+55÷5- 错误答案:(45 + 55)÷5=100÷5 = 20- 解析:在四则运算中,先算除法再算加法,正确的是45+55÷5 = 45+11 = 56。
4. 计算:125×8×2- 错误答案:125×8×2=(125×8)+(125×2)=1000 + 250 = 1250- 解析:这里应该按照从左到右的顺序依次计算,125×8×2 = 1000×2=2000。
5. 计算:300 - 180÷6- 错误答案:300-180÷6 = 120÷6 = 20- 解析:先算除法再算减法,300 - 180÷6=300 - 30 = 270。
二、单位换算类。
6. 3吨=()千克。
- 错误答案:300。
- 解析:因为1吨 = 1000千克,所以3吨 = 3×1000 = 3000千克。
7. 5分米=()厘米。
- 错误答案:500。
- 解析:1分米 = 10厘米,所以5分米 = 5×10 = 50厘米。
8. 2平方米=()平方分米。
- 错误答案:20。
人教版数学五年级下册期末测中的易混淆知识点解析数学作为一门基础学科,对于学生的思维逻辑和数学素养的培养至关重要。
在五年级下册的学习中,有一些知识点容易混淆,使学生产生疑惑。
本文将对这些易混淆的知识点进行解析,帮助学生更好地理解和掌握。
1. 单位换算在数学学习中,常常需要进行不同单位之间的换算,如长度、重量和容量等。
但是,很多学生在进行单位换算时容易混淆。
比如,1千克等于1000克,1升等于1000毫升等,学生在这方面容易出错。
为了避免混淆,在进行单位换算时,我们可以使用适当的图表帮助学生理解。
例如,制作一个表格,列出常见的单位换算关系,并在课堂上引导学生通过观察表格记忆和运用。
2. 整数运算在五年级下册的学习中,正整数和负整数的加减法运算是一个容易混淆的知识点。
例如,当计算“13 -(-5)”时,学生容易忽略负号,误以为两个负号相消,得出错误的结果。
为了解决这个问题,我们可以通过具体的例子和图像来引导学生理解整数的加减法运算。
例如,可以使用纸质折线表示整数,通过将正整数和负整数进行叠加和减去,帮助学生形象化地理解整数的加减法运算。
3. 分数比大小比较分数的大小也是五年级下册数学中一个重要的知识点。
但是,学生在比较分数大小时往往容易混淆,难以准确判断大小关系。
为了帮助学生准确比较分数大小,我们需要对分数的大小关系进行具体的解析。
可以通过找到两个分数的最小公倍数,并将分数化为相同分母的形式,然后比较其分子的大小,从而得出正确的大小关系。
4. 数字排列组合在排列组合中,学生常常会被问题的描述和条件限制所迷惑,从而产生混淆。
例如,考虑一道题目:“用数字0、1、2、3组成一个三位数,要求各位上的数字不能相同,一共有几种不同的组合方式?”对于这类问题,我们需要学生先明确问题的要求,然后通过找出所有符合条件的组合方式来解答。
可以通过画出一个表格进行分类统计,帮助学生更好地理解和解决这类问题。
总结:五年级下册数学中的易混淆知识点主要包括单位换算、整数运算、分数比大小和数字排列组合等。
六年级单位换算易错题
六年级的学生在学习单位换算时常常会遇到一些易错题,下面是一些常见的易错题及其解析,帮助同学们更好地掌握单位换算。
1. 小明买了3千克的苹果,他想把它转换成克,应该是多少克?
解析:1千克等于1000克,所以3千克等于3000克。
2. 有一条绳子长15米,如果要转换成厘米,应该是多少厘米?
解析:1米等于100厘米,所以15米等于1500厘米。
3. 小华每天跑步5千米,如果要转换成米,应该是多少米?
解析:1千米等于1000米,所以5千米等于5000米。
4. 爸爸每天骑车上班,一天骑行10千米,如果要转换成米,应该是多少米?
解析:同样地,1千米等于1000米,所以10千米等于10000米。
5. 一桶水的容量是25升,如果要转换成毫升,应该是多少毫升?解析:1升等于1000毫升,所以25升等于25000毫升。
通过解析以上易错题,我们可以总结出一些规律,方便日常的单位换算:
- 千转换成克,需要乘以1000;
- 米转换成厘米,需要乘以100;
- 千米转换成米,需要乘以1000;
- 升转换成毫升,需要乘以1000。
同学们在做单位换算题时可以根据这些规律进行计算,提高解题的准确性。
另外,还要注意单位换算题中的单位转换关系,例如1千米=1000米,1升=1000毫升等,这样能够更好地理解和应用单位换算。
希望同学们能够通过多练习,掌握好单位换算的基本技巧。
小学数学基础知识易错点汇总
1. 时钟问题:常见的错误是忘记考虑时钟指针之间的夹角关系,导致计算出错。
2. 有理数的大小比较:容易将正负数的大小关系弄混,常见错误是忘记负数比正数小。
3. 分数运算:常见错误是忘记化简分数、分数的相加减乘除规则以及分子分母的运算
规则。
4. 单位换算:容易将不同的单位转换错,常见错误是混淆不同单位之间的换算关系。
5. 百分数的计算:容易将百分数与小数、分数的转换混淆。
6. 坐标系中的点:常见错误是横坐标与纵坐标弄混、忘记标明点的位置。
7. 几何图形的面积和周长:容易将面积和周长的计算公式弄混,常见错误是使用错误
的公式导致计算错误。
8. 三角形的性质:常见错误是忘记三角形内角和为180度、忽略三角形的相似性质。
9. 运算符优先级:容易将乘法与加法、减法的优先级弄混,导致计算出错。
10. 数据统计:常见错误是遗漏或重复计算数据、将频数与频率搞混。
以上是小学数学基础知识易错点的一些汇总,希望对您有所帮助。
例谈小学数学单位换算的易错点与教学对策作者:孟涛来源:《师道·教研》2016年第08期一、问题背景小学阶段,学生学习的单位换算主要有:时间单位、长度单位、面积单位、体积单位、容积单位、重量单位等。
这些知识点在考试中,所占分值不大,一般以填空题出现。
但是学生得分率不高,相当一部分学生在换算单位时易混淆单位、记错进率等。
针对以上情况,我在数学教学实践中,对学生普遍易错的典型题目加以收集、整理、分析,采取了针对性的策略。
二、常见错题一个鸡蛋重30(千克)。
一间教室面积约为56(米)。
小明身高1.4(厘米)。
2.5小时=(2)时( 50 )分。
6立方米50立方分米=(0.05)立方米。
三、错误产生的原因1. 学生对每个数学单位没有形成具体的定量的概念典型错例:小明身高1.4(厘米)。
错误产生原因:在学生脑海中,没有真正形成对每个数学单位具体的定量的概念。
也就是说,学生对1厘米有多长,1米有多长在心中没有形成具体的概念。
我们在新课教学中,一定要让学生亲自比一比、划一划,用手指、手臂或教室中、生活中常见的物体做参照物,让学生比划出、体验出1米到底有多长?1平方米到底有多大?1千克到底有多重?1分钟到底是多长时间?教学实践告诉我们,只有学生在心中有了每个单位大致的定量的概念,并能灵活运用这个定量的概念作为模板,去衡量实际的问题,才能真正掌握好单位换算的知识。
2. 单位混淆典型错例:一间教室面积约为56(米)。
错误产生原因:学生把面积单位与长度单位混淆,面积单位是平方米、平方分米、平方厘米、平方毫米,长度单位是米、分米、厘米、毫米。
容易混淆的单位还有公顷与公亩、升(立方分米)与立方米,等等。
3. 进率混淆典型错例:2.5小时=( 2 )时( 50 )分。
错误产生原因:小时与分钟的进率是60,而不是100。
还比如,学生把相邻的面积单位进率记成10,把相邻的重量单位进率记成100从而造成错误。
时间单位的进率不是10、100、1000,而是60,更容易产生错误。
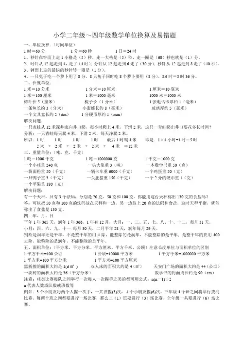
一、单位换算:(时间单位)1时=60分1分=60秒1日=24时1、秒针在钟面上走1小格是(5)秒,走一大格是(5)秒,走一圈是(60)秒也就是(1)分。
2、时针从12起走到4,走了(4时);分针从12起走到6走了(30分);秒针从12起走到8走了(40秒)。
3、钟面上走的最快的秒针转一圈是(1分)。
4、一只兔子吃一个萝卜用了8分,8只兔子同时吃8个萝卜要用(8分)。
5.6时=5时36分。
二、长度单位:1米=10分米1分米=10厘米1厘米=10毫米1米=100厘米1米=1000毫米1000米=1000米树叶长5(厘米)梳子长(1分米)1张电话卡厚约1(毫米)一条鱼长约3(分米)小蜜蜂长约8(毫米)玻璃厚约5(毫米)一个文具盒长约2(dm)1分硬币厚约1(mm)解决问题:一只表蛙从12米深井底向井口爬,每小时爬上4米,下滑2米,这只一青蛙爬出井口要花多长时间?分析:一只青蛙每天爬4米,下滑2米,每天净爬2米。
所以:1时1时1时1时最后1时爬4米即是:1×4小时+1时=5时2米+ 2米+ 2米+ 2米+ 4米=12米三、重量单位:(吨、克、千克)1吨=1000千克1吨=1000000克1千克=1000克一个小球重240克一头大象重3(吨)一本数学书重50(克)一袋面粉重50(千克)一辆卡车重6000(千克)一个鸡蛋重50(克)一只鸭子重3(千克)一头肥猪重150(千克)一个2分的硬币重1(克)一个苹果重180(克)解决问题:有一个天秤,只有3个法码,分别是20克、50克和100克。
你能用这台天秤称出130克的食盐吗?答:可以把50克和100克的法码放在天秤和一边,另一边放上20克的法码和食盐,这时天秤平衡,就能称出了食盐是130克。
四:年、月、日平年1年365天,润年1年366。
1年有12月,大月:一、三、五、七、八、十、十二,每月31天。
小月:四、六、九、十一每月30天。
二月平年28天,润年每月29天。
小学三年级数学上册单位换算易错题及详细解析
(一)长度及长度单位
1、在生活中,量比较短的物品,可以用(毫米、厘米、分米)做单位;量比较长的物体,常用(米)做单位;测量比较长的路程一般用(千米)做单位,千米也叫(公里)。
2、1厘米的长度里有(10)小格,每小格的长度(相等),都是(1)毫米。
3、参照物:1枚1分的硬币的厚度大约是1毫米。
1小手指的指甲盖长大约1厘米,1小拃最的长度大约1分米,1小庹的长度大约是1米。
4、在计算长度时,只有相同的长度单位才能相加减。
5、长度单位的关系式有:( 每两个相邻的长度单位之间的进率度大约是10 ) (二)质量及质量单位
1、当我们表示物体有多重时,通常要用到(质量单位)。
在生活中,称比较轻的物品的质量,可以用( 克)做单位;称一般物品的质量,常用(千克)做单位;计量较重的或大宗物品的质量,通常用( 吨)做单位。
2、质量单位参照物:两袋食用盐的质量大约是1千克,一枚2分硬币的质量大约1克,40个小学生的质量大约是1吨。
小技巧:
1、换算单位时,把大单位换成小单位乘进率;把小单位换成大单位除以进率。
口诀:大化小乘进率,小化大除以进率。
2、给每一个单位找参照物,选择单位时对照参照物,选择合适的单位。
年级疑难题解析小学生在测量单位换算上的常见错误小学生在测量单位换算上的常见错误解析测量是数学与物理中的重要内容之一,也是小学生早期数学教育的基础。
在测量中,单位换算是一个关键的知识点,但是常常出现一些常见的错误。
本文将针对小学生在测量单位换算上的常见错误进行分析和解析,并提出相应的纠正方法。
一、缺乏对基本单位的理解在测量中,我们经常使用一些基本单位,如长度的米(m)、质量的千克(kg)等。
小学生在单位换算上的常见错误之一是缺乏对基本单位的理解。
他们往往无法准确地将某个物体的尺寸或重量与适当的基本单位联系起来。
解决这个问题的方法是通过实际操作和比较来提高学生对基本单位的理解。
教师可以组织学生进行实地测量,比如测量教室的长度、书包的质量等,并引导他们将所测量的数值与相应的基本单位联系起来。
同时,通过与实际生活中的物体进行比较,让学生掌握常见物体的尺寸和质量与基本单位之间的关系。
二、忽略单位换算的重要性小学生在测量单位换算上的另一个常见错误是忽略单位换算的重要性。
他们可能会在计算中直接使用数字,而忽略了不同单位之间的换算关系。
这样容易导致计算错误和答案的不准确。
为了纠正这个错误,教师可以通过引入实际问题和情境,要求学生进行单位换算的计算。
例如,给学生提供一些实际的长度或重量测量数据,并要求他们将其换算为不同的单位,如厘米、千克等。
通过实际问题的引导,学生更容易理解单位换算的重要性,并在计算中注意单位的转换。
三、概念模糊导致误解在测量单位换算中,小学生常常会因为概念模糊而产生误解。
例如,在厘米和米之间进行换算时,他们可能会混淆1米等于100厘米的概念,而将1米误认为是等于1厘米。
为了帮助学生克服这个问题,教师可以采用图像和物体实际大小的对比来引导学生理解。
例如,教师可以准备一张标有不同长度单位的刻度尺,并让学生观察并比较不同刻度之间的差别。
同时,可以使用一些实际的物体,如铅笔、纸张等,让学生通过比较物体长度来理解不同单位之间的换算关系。
三年级上单位换算易错题单位换算是数学中的重要内容,也是三年级数学的一个难点,容易让学生们犯错。
下面我们列举一些三年级上的单位换算易错题,帮助学生们更好地掌握单位换算知识。
1.下面哪个单位用来表示重量比较合适? A. 米 B. 千克 C. 分答案:B2.小明身高是135厘米,用米来表示是多少米? A. 1.35米 B. 13.5米 C.3.5米答案:A3.如果有2000克的鸡蛋,把它们装入地2个盒子里,每个盒子装500克,还剩多少克?答案:1500克4.一个大水缸里有2000升的水,小明又往里加了1200升。
现在有多少升水?答案:3200升5.小明和小红共喝了2升的果汁,小明喝了800毫升,小红喝了多少毫升?答案:1200毫升6.一段绳子有1000毫米长,小红用这段绳子剪了800毫米,还剩多长?答案:200毫米7.一瓶牛奶有1000毫升,小明喝了600毫升,小红喝了多少毫升?答案:400毫升8.小明家的金鱼缸有10升的水,他每天都加200毫升的水,20天后有多少升水?答案:14升9.教室里有20个学生,每人发了2支铅笔,总共发了多少支铅笔?答案:40支10.一本书有300页,小明读了180页,还剩多少页没有读?答案:120页这些题目中包括了长度、重量、容量和数量等不同类型的单位换算。
在解题过程中,学生们需要注意以下几点:•注意单位的换算关系,比如1千克=1000克,1升=1000毫升等。
•注意题目中的计算顺序,有时需要先进行加法或减法运算,然后再进行单位换算。
•注意单位换算的细节,比如小数点的位置或者单位名称的转换。
为了帮助学生们更好地掌握单位换算,老师们可以设计一些练习题和实践活动,如使用实际物品进行称重、测量长度和容量等,让学生们亲自操作,感受到单位换算的实际意义。
总结起来,单位换算是一个需要掌握的重要数学概念,也是三年级数学中的难点。
通过多做练习题和实践活动,学生们可以更好地理解和掌握单位换算的方法和技巧,提高数学解题的能力。
六年级数学复习中的错题分析与改正随着学期的不断推进,六年级的数学学习逐渐深入,复习也成为提高数学素养的重要环节。
在这个过程中,我们常常会遇到一些错题,阻碍了我们的学习进程。
本文将对几个常见的错题进行分析,并提出相应的改正方法,以帮助同学们更好地应对数学复习中的挑战。
1. 问题:分数乘法和除法的混淆解析:在六年级的数学学习中,会遇到很多分数的乘法和除法问题。
很多同学在解题过程中容易混淆这两种操作,导致答案错误。
改正方法:要正确理解分数的乘法和除法规则。
在进行分数乘法时,我们将分数的分子与分子相乘,分母与分母相乘,然后按照需要进行约分;而在进行分数除法时,我们将除数倒置,然后按照分数乘法的规则进行计算。
通过反复练习和理解这些规则,同学们可以有效地避免混淆分数乘法和除法。
2. 问题:方程式的解法错误解析:解方程是六年级数学中的一个重要内容,但很多同学在解题过程中容易出现计算错误,导致无法正确得出方程的解。
改正方法:在解方程时,同学们要注意反复检查计算过程,确保每一步的操作正确无误。
在提取未知数时,要使用逆运算将方程化简,并确保等号两边的式子保持平衡。
在解方程的过程中,也可以通过绘制图形或使用逻辑推理的方法帮助自己更好地理解和解决问题。
同时,进行大量的练习也能提高解方程的技巧和准确性。
3. 问题:单位换算错误解析:在数学学习中,单位换算是一个常见的错题点。
同学们有时候难以准确地计算和换算不同单位之间的关系,导致答案偏差较大。
改正方法:要加强对单位换算的理解和掌握。
同学们应该牢记各种单位之间的转换关系,可以通过制作单位转换表或者使用记忆法来帮助自己记忆。
在做题时,要仔细分析题目给出的单位,并将其转换为统一的标准单位进行计算。
同时,同学们也要注意保持计算的准确性,避免因计算错误导致单位换算的结果错误。
4. 问题:几何图形的特征错误解析:在几何图形的学习中,同学们有时候难以准确地描述和识别图形的特征,导致判断和计算错误。
小数计数单位易错题在数学中,小数计数单位是一个重要的概念。
它们用于衡量和表示小数部分的数量。
然而,有时候在使用小数计数单位时会出现一些易错的情况。
本文将介绍一些常见的易错题,并给出解答和解析,帮助读者更好地理解和掌握小数计数单位的用法。
1. 将0.45千米转换为米。
答案:0.45千米 = 450米解析:在把小数计数单位转换为更小的单位时,需要将小数点向右移动相应的位数。
由于千米与米的换算关系是1千米 = 1000米,所以0.45千米等于0.45乘以1000米,即450米。
2. 将720毫升转换为升。
答案:720毫升 = 0.72升解析:在把小数计数单位转换为更大的单位时,需要将小数点向左移动相应的位数。
由于升与毫升的换算关系是1升 = 1000毫升,所以720毫升等于720除以1000升,即0.72升。
3. 把48.6千克转换为克。
答案:48.6千克 = 48600克解析:与第一个题目相似,千克与克的换算关系是1千克 = 1000克。
所以48.6千克等于48.6乘以1000克,即48600克。
4. 将3.75米转换成厘米。
答案:3.75米 = 375厘米解析:厘米是米的更小单位,换算关系是1米 = 100厘米。
所以3.75米等于3.75乘以100厘米,即375厘米。
5. 把0.04小时转换为分钟。
答案:0.04小时 = 2.4分钟解析:分钟是小时的更小单位,换算关系是1小时 = 60分钟。
所以0.04小时等于0.04乘以60分钟,即2.4分钟。
以上是一些小数计数单位易错题的解答和解析。
通过理解小数计数单位的换算关系,我们能够准确地进行单位转换,并避免在这方面出现错误。
提高对小数计数单位的掌握,有助于我们在日常生活和学习中更好地运用数学知识。
通过以上的学习,我们不仅能够正确地进行小数计数单位的转换,还可以扩展应用到其他领域,如物理、化学等科学学科中的计量单位换算。
数学知识的应用广泛而深远,它是我们理解世界、解决问题的重要工具之一。
单位换算中存在的问题及解决策略【摘要】小学数学知识与人们的生活密切相关,而单位换算则是其中的重要组成部分,也是教师和学生认为比较难的一部分,对教师的教学能力和学生的思维能力要求都比较高,教师在讲解这部分知识时要利用有效的教学模式降低知识的难度,提高学生的学习兴趣和解题动机。
找出单位换算中存在的问题,并在单位换算教学中巧妙地应用其中的问题来强化知识的讲解,不仅可以有效激发学生的学习动力,还能让学生的学习更有针对性,促进单位换算知识课堂效率的提高。
【关键词】小学数学;单位换算;知识讲解;错误资源;思维能力单位换算是小学数学学习中的一个重要模块,同时也是小学生必备的基础性、实用性知识内容。
虽然是基础知识,但对小学生而言,其数学学习及认知发展处于初级阶段,因而面对多种计量单位及单位间的进率规则仍会感到有较大的学习难度,会出现各种各样的单位混淆、计算错误等问题。
基础教育阶段的小学数学教学应重视学生对基础知识的掌握,在教学实践中教师要善于观察、发现学生在学习数学时存在的问题、易错点及造成的原因,使教师成为学生学习数学的得力助手。
教师要根据实际情况积极采取有效措施,帮助学生更好地掌握数学知识,努力讲解数学中的单位换算问题,助力学生有效地理解和掌握单位换算方面的数学知识。
一、单位换算中存在的问题只有认清小学生在单位换算时存在的问题及造成错误的原因,数学教师才能有针对性地采取有效措施进行相关知识的讲解,从而帮助学生有效掌握相关数学知识、提高单位换算的教学效率。
笔者在教学实践中总结发现,小学数学单位换算中学生容易出现的问题有以下三种。
(一)對计量单位分辨不清单位换算简而言之就是同一单位制下在不同的基本单位之间进行转换,而要正确进行单位转换的前提是学生要对各种计量单位有清晰的认知。
然而,随着计量单位学习的深入,学生常常容易混淆不同的计量单位,常把不同的单位张冠李戴。
在小学阶段学生学习的计量单位有多个种类,比如有时间、距离、质量、面积等,每一大类又包含许多相应的单位名称,如时间单位中包含世纪、年、月、日、小时、分钟、秒;距离单位中包含千米、米、分米、厘米、毫米;质量单位中包含吨、千克、克;面积单位中包含公顷、平方千米、平方米、平方分米、平方厘米、平方毫米等。
小学数学常见错题解析
------------单位的换算
市七中小数组:曹利
引言:四年级、五年级数学的教学中,单位的换算无疑都是一个难点,也是一个重点,单位的概念从一年级就开始引入,如:元、角、分,再到后面的米、分米、厘米等,这些东西,在学生的潜意识中是相当含糊的,因为它不像其它数学知识点那样具体明了,在教学过程中,只有通过不断的练习,不断的强化,才可以帮助学生建立一个比较形象具体的概念。
一直到四年级,学习了小数、分数之后,单位的
换算更是一个相当有难度的教学重点,为此,在这里,就单位的换算,我做如下的分析:
单位的换算
13厘米= 1013
米(×)28毫米=100028
米(√)65
小时=50秒(×)
◆错误分析:
1、学生的错误类型比较多,原因是学生自身对于基础知识的巩固不是很好,对于基本的单位间的进率不熟练
2、错误原因:
1)小时到秒的转化需要乘两次60,但这些学生有的只乘了一次,有的却乘
了三次,这说明学生对时、分和秒之间的互化关系和进制规则掌握不清,
没有和生活实践结合分析。
因而就会得出50、18000、1000等答案。
2)明白怎么做,但是口算出错,如300等,属于计算错误,对结果没有检
查习惯。
3)单位互化没有问题,但是忘记了对分数5/6的处理,答案36000就有这方面的原因。
◆建议:
时间的进制是60进制,与最常见重量、长度等10n进制单位不同,学生在理解时要有所区别。
另外对于这些特殊进制的单位,教师在教学时注重调动学生的生活体验,以促进学生对该知识点的感知,一方面可以在课堂上设置一些强化训练的小游戏,另外家长也可以借助家庭教育的机会,在生活中多对孩子进行训练。
◆常用单位换算集锦:
长度单位:
1千米=1000米、1米=10分米、1分米=10厘米、1厘米=10毫米
时间单位:
1年=365天(平年)、1小时=60分钟、1分钟=60秒
体积单位:1立方米=1000立方分米=1000升、
1立方分米=1升=1000立方厘米
单位换算的要点:大单位换算小单位(乘以进率)
小单位换算大单位(除以进率)。