三相异步电动机的交流调速方式
- 格式:docx
- 大小:15.50 KB
- 文档页数:1
三相异步电动机工作方式三相异步电动机,是指三相交流电源供电,电机转速略低于同步速度的电动机。
这种电动机具有结构简单、工作可靠、维护方便等特点,被广泛应用于各种机械传动中。
下面,我们来详细了解一下三相异步电动机的工作方式。
一、基本结构三相异步电动机是由转子和定子两个核心部件组成的。
转子由一组导体材料绕制成电路,通常采用铜材料,转子可以自由地旋转。
而定子由一组定子绕组和铁心构成,通常采用的材料是铁丝。
二、工作原理三相异步电动机根据电磁感应原理工作。
当三相电源通过定子绕组产生交流磁场时,磁场作用于转子上的导体,使导体感受到一个感应电动势。
这个感应电动势随着磁场的变化而变化,产生了一个交变电流,这个电流在转子内部形成了旋转磁场。
这个旋转磁场的转速与交流电源的频率有关,如果交流电源的频率为50Hz,则转速为1460转/分。
由于转子的电流和旋转磁场相互作用,使转子发生转动,最终完成转矩输出的工作。
三、启动方法三相异步电动机启动时通常应用以下几种方法:1. 直接启动:将电机直接接到电源上,用三相电源直接启动电动机。
2. 降压启动:通过分压器将电压降低,降低电动机启动电流。
3. 自耦变压器启动:自耦变压器是一种主、副绕组共用铁心的变压器。
启动时,电动机先接到大绕组端,然后逐渐切换到小绕组端,这样可以减小启动电流。
4. 变频启动:通过变频器实现电机启动。
四、控制方法三相异步电动机的转速可以通过调节电源频率、增加负载电流和改变转子电阻等方式实现调速控制。
目前,最常用的调速控制方式是斩波调速、矢量控制、感应电机调速和变频调速。
总之,三相异步电动机是一种广泛应用的电动机,具有结构简单、工作可靠、维护方便等多种优点,适用于各种机械传动。
对于装置要求精度和稳定性比较高的应用场景,还需要根据具体情况选择合适的控制方式。
一、简答题:1 变频器的实质是什么?变频器是把工频电源变换成各种频率的交流电源以实现电动机的变速运行的设备。
2、交流异步电动机有几种调速方法?变极调速、转差率调速:转子回路串电阻调速、定子调压调速、串极调速。
变频调速。
3、交直交变频器的电路包括哪些组成部分?是说明各组成部分的功能。
交—直—交变频器的基本结构主要由主电路(包括整流电路、中间直流电路和逆变电路)和控制电路组成。
主电路是给异步电动机提供调压调频电源的电力变换部分,整流电路主要是将工频电源变换为直流电源,中间直流回路用于吸收整流电路和逆变电路产生的脉动电压(电流),逆变电路是将直流电源变换为所需的交流电源。
控制电路是给主电路提供控制信号的回路.4分析制动单元电路的工作原理。
当U D不断上升,超过设定值时,控制电路将自动给V B 的基极施加信号,使之导通,这样电容C F 通过R B和V B放电,使电压U D下降,进而通过制动电阻R B消耗掉存储于直流母线上的再生电能。
5、已知某变频器的主电路如下图所示,试回答如下问题:(1)电阻RI 和晶闸管S 的作用是什么?电阻RL 为限流电阻,和开关SL 一起用于抑制浪涌电流.(2)电容CF1 和CF2 为什么要串联使用?串联后的主要功能是什么?变频器滤波电路中采用的电容要求容量大、耐压高,由于受到电解电容的电容量和耐压能力的限制,单个电容无法满足,需串联使用。
电容C F1和C F2串联后的主要功能是滤波,当负载变化时,使电路中的直流电压保持平稳。
6、什么是U/F 控制?变频器为什么在变频器时还要变压?U/ ƒ 控制是指为了得到理想的转矩-速度特性,必须对变频器的输出电压频率ƒ 和输出电压幅值U 同时进行控制,并基本满足“U/ ƒ=恒定”的控制条件.在改变定子侧电源频率ƒ1 进行调速时,为了不影响异步电动机的运行性能,保证异步电动机的电磁转矩不发生改变,就必须保证主磁通Фm的恒定,也就是说,只要满足E1 常数即可。
暨南大学本科实验报告专用纸课程名称《电机与拖动基础》成绩评定实验项目名称三相异步电动机的起动与调速指导教师张新征验项目类型验证实验地点红楼302实验组编号 3 学号2011052536 姓名罗育浩学院电气信息学院专业自动化实验时间2014年6 月12 日下午温度28 ℃湿度%一、实验目的通过实验掌握异步电动机的起动和调速的方法。
二、预习要点1、异步电动机有哪些起动方法和起动技术指标。
2、异步电动机的调速方法。
三、实验项目1、直接起动(必做)2、星形——三角形(Y-Δ)换接起动。
(必做)3、自耦变压器起动。
(选做)4、线绕式异步电动机转子绕组串入可变电阻器起动。
(必做)5、线绕式异步电动机转子绕组串入可变电阻器调速。
(必做)四、实验方法12、屏上挂件排列顺序D33、D32、D51、D31、D433、三相鼠笼式异步电机直接起动试验图4-5 异步电动机直接起动(1) 按图4-5接线。
电机绕组为Δ接法。
异步电动机直接与测速发电机同轴联接,不联接校正直流测功机DJ23。
电流表用D32上的指针表。
(2) 把交流调压器退到零位,开启钥匙开关,按下“启动”按钮,接通三相交流电源。
(3) 调节调压器,使输出电压达电机额定电压220伏,使电机起动旋转,(如电机旋转方向不符合要求需调整相序时,必须按下“停止”按钮,切断三相交流电源)。
(4)再按下“停止”按钮,断开三相交流电源,待电动机停止旋转后,按下“启动”按钮,接通三相交流电源,使电机全压起动,观察电机起动瞬间电流值(按指针式电流表偏转的最大位置所对应的读数值定性计量)。
(5)安装DD05步骤:断开电源开关,将调压器调至零位,除去圆盘上的堵转手柄,然后用细线穿过圆盘的小孔,在圆盘外的细线上应打一小结卡住。
将细线在圆盘外凹槽内绕1~3圈,留有一定的长度便于和弹簧秤相连。
用内六角扳手将圆盘固定在电机左侧的联接轴上,将测功支架装在与实验操作人员面对着导轨的另一侧,用偏心螺丝固定,最后用细线将弹簧秤与测功支架相连即可。
三相异步电动机(7.5KW电机)变频调速带PG闭环失量控制系统参数的设置与应用(616G5)学校:华北电力大学院系:专业:电气工程及其自动化指导教师:姓名:学号:引言由于电力电子技术的不断发展和进步,伴随着新的控制理论的提出与完善,使交流调速传动,尤其是性能优异的变频调速传动得到飞速的发展。
近年来,变频器的售价不断下降,而其使用功能却不断提升和扩大变频器的大量推广使用,在节能、省力化、自动化及提高生产率、提高质量、减少维修和提高舒适性等多方面都取得了令世人瞩目的应用效果。
1目录一、交流调速系统概述 (3)二、变频调速系统 (4)三、变频器的原理 (6)四、电机选择及参数 (9)五、旋转编码器选择及参数 (11)六、安川变频器(616g5)结构形式 (12)七、安川变频器(616g5)参数设定 (13)八、结束语 (20)参考文献: (21)一、交流调速系统概述调速系统的发展三相交流电机自十九世纪发明以来走过了100多年历史,电力拖动控制技术也随之日渐成熟,已从最初直接起动发展成目前的变频调速。
电机在恒压下直接起动时电流约为其额定值的4-7倍,电机转速要在很短时间内从零升至额定值将产生很大冲击,且在起动瞬间大电流作用下,会引起电网压降,甚至严重影响电网内其它设备正常运行。
为此,改善电机起动状态,使之处于低或无冲击及平滑柔和环境,各种限流起动的方法便应运而生。
变频调速技术是随交流电机无级调速的需要而诞生的。
20世纪60年代后半期开始,电力电子器件从SCR(晶闸管)、GTO(门极可关断晶闸管)、BJT(双极型功率晶体管)、MOSFET(金属氧化物半导体场效应管)、SIT(静电感应晶体管)、SITH(静电感应晶闸管)、MCT(MOS控制晶体管)、MCT(MOS控制晶闸管)发展到今天的IGBT(绝缘栅双极型晶体管)、HVIGBT(耐高压绝缘栅双极型晶闸管),器件更新促使电力变换技术的不断发展。
从20世纪70年代开始,脉宽调制变压变频(PWM-VVVF)调速研究引起了人们的高度重视,到20世纪80年代作为变频技术核心的PWM模式优化问题吸引着人们的浓厚兴趣,并得出诸多优化模式,其中以鞍形波PWM模式效果最佳。
、.~①我们‖打〈败〉了敌人。
②我们‖〔把敌人〕打〈败〉了。
变频器是利用电力半导体器件的通断作用将工频电源变换为另一频率的电能控制装置。
我们现在使用的变频器主要采用交—直—交方式(VVVF变频或矢量控制变频),先把工频交流电源通过整流器转换成直流电源,然后再把直流电源转换成频率、电压均可控制的交流电源以供给电动机。
变频器的电路一般由整流、中间直流环节、逆变和控制4个部分组成。
整流部分为三相桥式不可控整流器,逆变部分为IGBT三相桥式逆变器,且输出为PWM波形,中间直流环节为滤波、直流储能和缓冲无功功率。
变频器选型:变频器选型时要确定以下几点:1) 采用变频的目的;恒压控制或恒流控制等。
2) 变频器的负载类型;如叶片泵或容积泵等,特别注意负载的性能曲线,性能曲线决定了应用时的方式方法。
3) 变频器与负载的匹配问题;I.电压匹配;变频器的额定电压与负载的额定电压相符。
II. 电流匹配;普通的离心泵,变频器的额定电流与电机的额定电流相符。
对于特殊的负载如深水泵等则需要参考电机性能参数,以最大电流确定变频器电流和过载能力。
III.转矩匹配;这种情况在恒转矩负载或有减速装置时有可能发生。
4) 在使用变频器驱动高速电机时,由于高速电机的电抗小,高次谐波增加导致输出电流值增大。
因此用于高速电机的变频器的选型,其容量要稍大于普通电机的选型。
5) 变频器如果要长电缆运行时,此时要采取措施抑制长电缆对地耦合电容的影响,避免变频器出力不足,所以在这样情况下,变频器容量要放大一档或者在变频器的输出端安装输出电抗器。
6) 对于一些特殊的应用场合,如高温,高海拔,此时会引起变频器的降容,变频器容量要放大一挡。
变频器控制原理图设计:1) 首先确认变频器的安装环境;I.工作温度。
变频器内部是大功率的电子元件,极易受到工作温度的影响,产品一般要求为0~55℃,但为了保证工作安全、可靠,使用时应考虑留有余地,最好控制在40℃以下。
大家知道交流电机如何调速吗?下面小编为大家简单介绍一下。
一、变极对数调速方法:改变定子绕组的接红方式来改变笼型电动机定子极对数达到调速。
二、变频调速方法:使用变频器改变电动机定子电源的频率,从而改变其同步转速的调速方法。
三、串级调速方法:串级调速是指绕线式电动机转子回路中串入可调节的附加电势来改变电动机的转差,达到调速的目的。
大部分转差功率被串入的附加电势所吸收,再利用产生附加的装置,把吸收的转差功率返回电网或转换能量加以利用。
根据转差功率吸收利用方式,串级调速可分为电机串级调速、机械串级调速及晶闸管串级调速形式,多采用晶闸管串级调速。
四、绕线式电动机转子串电阻调速方法:线式异步电动机转子串入附加电阻,使电动机的转差率加大,电动机在较低的转速下运行。
串入的电阻越大,电动机的转速越低。
此方法设备简单,控制方便,但转差功率以发热的形式消耗在电阻上。
属有级调速,机械特性较软。
五、定子调压调速方法:改变电动机的定子电压时,从而获得不同转速。
由于电动机的转矩与电压平方成正比,因此最大转矩下降很多,其调速范围较小,使一般笼型电动机难以应用。
为了扩大调速范围,调压调速应采用转子电阻值大的笼型电动机,如专供调压调速用的力矩电动机,或者在绕线式电动机上串联频敏电阻。
扩展资料:额定转速n=60f/p(1-s)=同步转速N1(1-S)f电源频率p电机极对数s转差率1.利用变频器改变电源频率调速,调速范围大,稳定性平滑性较好,机械特性较硬。
就是加上额定负载转速下降得少。
属于无级调速。
适用于大部分三相鼠笼异步电动机。
2.改变磁极对数调速,属于有级调速,调速平滑度差,一般用于金属切削机床。
3.改变转差率调速。
(1)转子回路串电阻:用于交流绕线式异步电动机。
调速范围小,电阻要消耗功率,电机效率低。
一般用于起重机。
(2)改变电源电压调速,调速范围小,转矩随电压降大幅度下降,三相电机一般不用。
用于单相电机调速,如风扇。
(3)串级调速,实质就是就是转子引入附加电动势,改变它大小来调速。
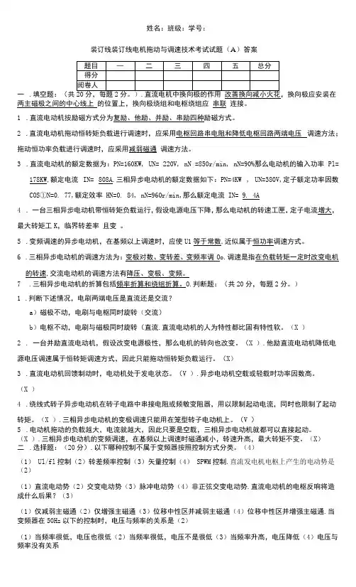
姓名:班级:学号:装订线装订线电机拖动与调速技术考试试题(A)答案一.填空题:(共改善换向减小火花,换向极应安装在两主磁极之间的中心线上的位置上,换向极绕组和电枢绕组应串联连接。
1.直流电动机按励磁方式分为复励、他励、并励、串励四种励磁方式。
2.直流电动机拖动恒转矩负载进行调速时,应采用电枢回路串电阻和降低电枢回路两端电压调速方法;拖动恒功率负载进行调速时,应采用减弱磁通调速方法。
3.直流电动机的额定数据为:PN=160KW, UN= 220V, nN =850r/min, nN=90%那么电动机的输入功率Pl=178KW,额定电流IN= 808A.三相异步电动机的额定数据如下:PN=4KW , UN=380V,定子额定功率因数COS①N=0. 77,额定效率HN=0. 84, nN=960r/min,那么额定电流IN= 9. 4A4. 一台三相异步电动机带恒转矩负载运行,假设电源电压下降,那么电动机的转速工匣,定子电流增大,最大转矩工K,临界转差率且变。
5.变频调速的异步电动机,在基频以上调速时,应使U1等于常数,近似属于恒功率调速方式。
6.三相异步电动机的调速方法为:变极对数、变转差、变频率调Oo.调速是指在负载转矩一定时改变电机的转速,交流电动机的调速方法有降压、变极、变频。
7.三相异步电动机的折算包括频率折算和绕组折算。
O.判断题:(共20分,每题2分。
)1.判断下述情况,电刷两端电压是直流还是交流?a)磁极不动,电刷与电枢同时旋转(交流)b)电枢不动,电刷与磁极同时旋转(直流.直流电动机的人为特性都比固有特性软。
(X )2. 一台并励直流电动机,假设改变电源极性,那么电机的转向也改变。
(X ).他励直流电动机降低电源电压调速属于恒转矩调速方式,因此只能拖动恒转矩负载运行。
(X)3.直流电动机回馈制动时,电动机处于发电状态。
(V ).异步电动机空载或轻载时功率因数高。
(X )4.绕线式转子异步电动机在转子电路中串接电阻或频敏变阻器,用以限制起动电流,同时也限制了起动转矩。
异步电动机的功率流程图:由异步电动机的运行原理可知:当电动机定子接入三相交流电源后,定子绕组中建立的旋转磁场使转子绕组中感应出电流,两者相互作用产生电磁转矩Te使转子加速,直到稳定于低于同步转速n0的某一转速n0。
由于旋转磁场和转子承受同样的转矩,但具有不同的转速,因此在传到转子上的电磁功率Pm与转子轴上产生的机械功率Pi之间存在功率差Ps,称为转差损耗,它将通过转子导体发热而消耗掉,即Ps=Pcu2。
异步电动机流程图如图。
异步电动机的效率为输出机械功率P2与输入电功率P1之比。
在忽略了电动机定子与转子的一些损耗后,也可以用P2与电磁功率Pm之比来表示,即Ƞ=P2/P1≈P2/Pm=1-s转差功率Ps=sPm=sP2/(1-s)=sKT1n/(1-s)T1=C其中T1——不同性质的负载;C——常数,a=0、1、2分别表示恒转矩负载、转矩与转速成正比的负载以及转矩与转速平方成正比的负载(如离心泵、风机等)可得Ps=s(KC/(1-s)在s=0时,可得电动机最大机械功率输出P2max=KC电动机转差功率损耗系数Ps/P2max=s电动机的转差损耗系数表示转差损耗对调速拖动装置的最大输出机械功率的比值。
比值越大,能耗越大,运行越不经济。
异步电动机交流调速的方法:不论电机的形式怎么变化其工作的原理都是不变的。
任何电机的工作原理都是基于电磁感应定律和电磁力定律的。
三相异步电机同样是基于这两大定律。
当然三相异步电动机基于此,还有自己的特点。
它是感应电机其产生感应电流的方式是定子通入电流,其中一部分磁通在短路环中产生了感应电流。
只有通过电流阻碍磁通,才能使电机产生相位差。
而相位差就是形成旋转磁场的原因。
三相异步电动机有着其固定的转速公式:n=/p(1-s)从上面的公式我们不难看出三相异步电动机的运作原理以及影响因素。
通过其中P、S的不同,从而产生不同的调速方法。
起本质就是改变交流机的同步转速或者不同步转速。
而其中被广泛使用的不改变同步转速方法有许多,其主要有绕线式的多种调速方法,比如转子串电阻调速、串级调速等等。
三相异步电动机双速可逆变频调速PLC控制异步电动机变频调速所要求的变频电源几乎都采用静止式变频器。
利用变频器进行调速控制时,只需改变变频器内部逆变电路换流器件的开关顺序,即可以达到对输出进行换相的目的,很容易实现电动机的正、反转切换。
本文介绍了PLC在三相交流异步电动机变频调速系统方面的设计,说明了系统的控制策略和工作原理,探讨三相异步电动机双速可逆变频调速PLC控制。
1、PLC在三相交流异步电动机变频调速系统设计三相交流异步电动机变频调速系统,以可编程序控制器PLC 作为核心控制部件,通过速度传感器将电动机的转速信号传给PLC, PLC经过控制规律的运算后,给出控制信号,改变电动机输入电压的频率,来调节电动机的转速,从而构成了一个闭环的速度控制系统。
如图1 所示。
2、三相异步电动变频器电路连接的要点2.1变频器前面一定要加接触器输入侧接触器的作用。
一般说来,在断路器和变频器之间,应该有接触器。
a. 可通过按钮开关方便地控制变频器的通电与断电。
b. 发生故障时可自动切断变频器电源,如:变频器自身发生故障,报警输出端子动作时,可使接触器KM迅速断电,从而使变频器立即脱离电源。
另外,当控制系统中有其他故障信号时,也可迅速切断变频器电源。
2.2变频器与电动机之间是否接输出接触器并不要求和工频进行切换时,变频器与电动机接触器,则有可能在变频器的输出频率较高的致变频器跳闸。
a. 当一台变频器只控制一台电动机,且并不要求和工频进行切换时,变频器与电动机之间不要接输出接触器。
因为如果接入了输出接触器,则有可能在变频器的输出频率较高的情况下启动电动机,产生较大的启动电流,导致变频器跳闸。
b. 必须接输出接触器的情况有两种:当一台变频器接多台电动机时,每台电动机必须要有单独控制的接触器。
另外,在变频和工频需要切换的情况下,当电动机接至工频电源时,必须切断和变频器之间的联系。
通用变频器,一般都是采用交、直、交的方式组成,利用普通的电网电源运行的交流拖动系统,为了实现电动机的正、反转切换,必须利用触器等装置对电源进行换相切换。
交流与直流电机调速方法分类原理优缺点应用2010-02-24 17:46三相交流电机调速有哪些方法1 变极调速.2变频调速.3变转差率调速...三相交流电机有很多种。
1.普通三相鼠笼式。
这种电机只能通过变频器改变电源频率和电压调速(F/U)。
2.三相绕线式电机,可以通过改变串接在转子线圈上的电阻改变电机的机械特性达到调速的目的。
这种方式常用在吊车上。
长时间工作大功率的绕线式电机调速不用电阻串接,因为电阻会消耗大量的电能。
通常是串可控硅,通过控制可控硅的导通角控制电流。
相当于改变回路中的电阻达到同上效果。
转子的电能经可控硅组整流后,再逆变送回电网。
这种方式称为串级调速。
配上好的调速控制柜,据说可以和直流电机调速相比美。
3.多极电机。
这种电机有一组或多组绕组。
通过改变接在接线合中的绕组引线接法,改变电机极数调速。
最常见的4/2极电机用(角/双Y)接。
4.三相整流子电机。
这是一种很老式的调速电机,现在很用了。
这种电机结构复杂,它的转子和直流电机转子差不多,也有换向器,和电刷。
通过机械机构改变电刷相对位置,改变转子组绕组的电动势改变电流而调速。
这种电机用的是三相流电,但是,严格上来说,其实它是直流机。
原理是有点象串砺直流机。
5.滑差调速器。
这种方式其实不是改变电机转速。
而是改变和是电机轴相连的滑差离合器的离合度,改变离合器输出轴的转速来调速的。
还有如,硅油离合器,磁粉离合器,等等,一此离合机械装置和三相电机配套,用来调速的方式。
严格上来说不算是三相电机的调还方式。
但是很多教材常常把它们算作调速方式和一种。
直流电机的调速方法一是调节电枢电压,二是调节励磁电流,而常见的微型直流电机,其磁场都是固定的,不可调的永磁体,所以只好调节电枢电压,要说有那几种调节电枢电压方法,常用的一是可控硅调压法,再就是脉宽调制法(PWM)。
PWM的H型属于调压调速。
PWM的H桥只能实现大功率调速。
国内的超大功率调速还要依靠可控硅实现可控整流来实现直流电机的调压调速。
学习目标:三相异步电动机变频调速的原理变频器是利用电力半导体器件的通断作用将工频电源变换为另一频率的电能控制装置。
我们现在使用的变频器主要采用交一直一交方式(VVVF变频或矢量控制变频),先把工频交流电源通过整流器转换成直流电源,然后再把直流电源转换成频率、电压均可控制的交流电源以供给电动机。
变频器的电路一般由整流、中间直流环节、逆变和控制4个部分组成。
整流部分为三相桥式不可控整流器,逆变部分为IGBT 三相桥式逆变器,且输出为PWM波形,中间直流环节为滤波、直流储能和缓冲无功功率。
变频器选型:变频器选型时要确定以下几点:1)采用变频的目的;恒压控制或恒流控制等。
2)变频器的负载类型;如叶片泵或容积泵等,特别注意负载的性能曲线,性能曲线决定了应用时的方式方法。
3)变频器与负载的匹配问题;I.电压匹配;变频器的额定电压与负载的额定电压相符。
II.电流匹配;普通的离心泵,变频器的额定电流与电机的额定电流相符。
对于特殊的负载如深水泵等则需要参考电机性能参数,以最大电流确定变频器电流和过载能力。
III.转矩匹配;这种情况在恒转矩负载或有减速装置时有可能发生。
4)在使用变频器驱动高速电机时,由于高速电机的电抗小,高次谐波增加导致输出电流值增大。
因此用于高速电机的变频器的选型,其容量要稍大于普通电机的选型。
5)变频器如果要长电缆运行时,此时要采取措施抑制长电缆对地耦合电容的影响,避免变频器出力不足,所以在这样情况下,变频器容量要放大一档或者在变频器的输出端安装输出电抗器。
6)对于一些特殊的应用场合,如高温,高海拔,此时会引起变频器的降容,变频器容量要放大一挡。
变频器控制原理图设计:1)首先确认变频器的安装环境;I.工作温度。
变频器内部是大功率的电子元件,极易受到工作温度的影响,产品一般要求为0〜55℃,但为了保证工作安全、可靠,使用时应考虑留有余地,最好控制在40℃以下。
在控制箱中,变频器一般应安装在箱体上部,并严格遵守产品说明书中的安装要求,绝对不允许把发热元件或易发热的元件紧靠变频器的底部安装。
1. 三相异步电动机的交流调速方式:
变极调速,串电阻调速,降压调速,串级调速,变频调速。
2. 常用的三种负载类型及典型(如恒转矩负载:车床主轴电机)
恒转矩负载的特点有:转矩与转速(),功率与转速()
3. 变频器的分类:
按结构分为:间接变频器,直接变频器。
按滤波方式分为:电压型变频器,电流型变频器。
按电压的调制分为:交--直--交变频器(脉幅调制PAM)(脉宽调制PWM)
按控制方式分为:U/F控制,矢量控制,直接转矩控制。
按用途分为:通用变频器,专用变频器。
4. 什么是U/F控制?为什么要采用U/F控制方式?(变频器的同时为何变压)
5.矢量控制方式?
6.基频以下采用()调速,基频以上采用()调速。
例题:电动机从基本频率向下的变频调速属于()。
A:恒转矩 B:恒功率 C:恒磁通 D:恒转差率
7.脉宽调制和正弦波脉宽调制的定义及英文缩写:SPWM控制的原理是什么?为什么采用
SPWM控制?
8.SPWM的控制方式分为单极性和双极性两种,了解这两种方式的区别?
9.什么是转矩提升?为什么要采用转矩提升?
例题:在U/F控制方式下,当输出频率比较低时,会出现转矩不足的情况,要求变频器具有
()功能。变频器利用增加输出电压来提高电动机转矩的方法,称为()
10.常用的电力电子器件有哪些?各自的图形符号。属于电流控制型号的有哪些?属于电压
控制型的是那些?晶闸管导通和关断的条件?在中小型变频器电路中,()应用比较广泛。
11.交--直--交变频器主要有那两部分组成?其中主电路由什么组成?说明各部分的作用以及
逆变电路中电力电子器件旁并联的二极管的作用?
例题:变频器主电路由整流及滤波电路()和制动单元组成。