办公软件综合应用作业
- 格式:pdf
- 大小:89.67 KB
- 文档页数:1
OFFICE综合应用二(课外作业选做)
实验目的
掌握OFFICE的综合应用。
实验内容
自选主题,用Word制作电子报刊,并用PowerPoint 制作演示文稿向大家推介你的小报。
各种文字、图片、视音频素材应围绕主题进行选择。
基本要求
1、小报内容自定,要求围绕一定的主题。
2、小报应包括报头、刊头、正文、标题、报花等。
3、版面大小自定,可自定义纸张大小,但至少为A4以上。
4、版式自定,版面赏心悦目、有特色可加分。
5、版面中可用自选图形、图片、艺术字等进行装饰,利用绘图工具栏中的填充颜色或填充效果、线条颜色、线型等做出不同的图形效果。
6、文中需有作者学号姓名等内容。
7、演示文稿文件中至少包含四张幻灯片。
以下是两份电子报刊的效果图。
希望大家做得更有特色!
再欣赏一下用PowerPoint做的电子报刊!点击这里打开“候鸟家园.ppt”。
实训项目二 Word 综合应用
素数与密码
本世纪七十年代,几位美国数学家提出一种编码方法,这种方法可以把通讯双方的约定公开,然而却无法破译密码,这种奇迹般的密码就与素数有关。
正文第一段文字应用隶书字体,XXX,加粗,加着重号。
第二段文字应用1.5磅红色边框。
第三段段落应用黄色底纹。
第四段分为两栏,加分隔线。
各正文段落设置首行缩进2字符,段前段后间距为0.5行,固定值20磅行距。
在第二段左侧插入一个竖排文本框,输入“素数与密码”,设置字体为华文彩云,二号,蓝色,居中。
在第三段后插入形状“心形”,填充色为红色,线条颜色为
绿色,形状高度1.2厘米,形状宽度1.5厘米。
将文档最后的文字转换成表格,行高1厘米,设置表格中文字的对齐方式为水平居中,左上角单元格添加斜线表头(科目与姓名)。
用Word中提供的公式计算各考生的平均成绩并插入相应单元格内。
将表格外框线改为1磅红色单实线,内框线改为0.25磅蓝色单实线。
在文档最后插入艺术字(格式为第一个),输入“素数与密码”并设置字体为黑体,36,文本填充渐变心如止水。
在艺术字下方插入SmartArt基本流程图,内容为计划——执行——实施——检查,自动换行上下型。
为当前文档添加文字水印。
文字为“素数与密码”,其它选项保持缺省值。
插入页眉,内容为“素数与密码”,设置为黑体,五号,右对齐。
在页脚中插入页码(格式a,b,c)。
设置页面边框为6磅绿色阴影单实线。
自定义页面,上下左右页边距各2厘米。
一、填空题
1、利用工具栏中的“阴影样式”按钮可以为艺术字设置阴影。
2、利用工具栏中的“艺术字形状”按钮可以设置艺术字形状。
二选择题
1、调整图片时当鼠标变成双向箭头时,按下鼠标并拖动,此时执行的是调整图片
()的操作。
A.位置
B.形状
C.大小
D.宽度
2、Word 2003中()版式为图片默认的插入版式
A.浮于文字上方
B.紧密型
C.四周型
D.嵌入型
3、下面哪种自选图形可以直接向其中添加文字?()
A.直线
B.标注
C.矩形
D.笑脸
三、判断题
1、文本框是独立的对象,可以在页面上任意调整位置。
()
2、在选择艺术字样式时实际上就已经选择了艺术字的形状及填充效果。
()
3、文档中的艺术字和图片都可以设置阴影效果。
()。
实训项目二-Word-综合应用哎呀,这可是个大活儿啊!今天我们要一起来练习一下Word的综合应用,让你的文档变得更加漂亮、有趣、甚至是“颜值爆表”哦!不过,在这之前,我们得先了解一下Word的基本功能和操作方法。
我们来说说文档的基本结构。
一个好的文档应该有清晰的层次感,这样读者才能更好地理解你的意思。
所以,我们可以按照以下大纲来组织我们的文章:1. 1.1 文档的基本设置1.1.1.2 字体、字号和行距的选择与调整1.1.1.3 段落的分隔和对齐方式2. 2.1 插入图片和表格2.2.1.1 插入图片的方法和技巧2.2.1.2 插入表格的样式和布局2.2.1.3 图片和表格的尺寸和位置调整3. 3.1 使用列表和缩进排版3.2.1.1 无序列表和有序列表的使用3.2.1.2 项目符号和编号的添加与修改3.2.1.3 缩进和首行缩进的设置3.2.2.1 段落的对齐方式和间距调整3.2.2.2 分栏和多栏排版的设计4. 4.1 利用样式和模板提高效率4.4.1.1 定义自己的样式和快速替换4.4.1.2 使用模板制作文档的常规格式4.4.2.1 根据需要选择合适的主题和颜色方案4.4.2.2 为不同类型的文档创建专用模板接下来,我们就来详细讲解一下这些功能的使用方法吧!记得在实践的过程中,多尝试不同的选项和效果,让你的文档更加独特和吸引人哦!我们来看看文档的基本设置。
在这个部分,我们主要讲解如何调整标题、副标题和正文的格式,以及选择合适的字体、字号和行距。
这些看似简单的设置,其实也能影响到整个文档的美观程度。
所以,我们要认真对待每一个细节哦!然后,我们来学习一下插入图片和表格的功能。
在这个部分,我们会教你如何插入图片、调整图片的大小和位置,以及如何插入表格并进行样式和布局的调整。
这些技巧可以让你的文档更加生动有趣,也方便读者查看和理解你的观点。
接下来,我们将探讨如何使用列表和缩进排版来优化文档的结构。
办公软件综合应用作业说明:在下面两个题目中任选一题。
作业一:请根据如下问题,提出解决方案背景:A公司,有员工(含退休人员)50人,员工基本信息见附表。
人物角色:假设你是这家公司的行政助理。
任务描述:公司要安排全体员工一起外出旅行休假,请设计旅行休假的建议方案,公司提出的基本限制约束条件如下:(1)人均费用在4000-5000元人民币。
(2)旅行休假时间不超过一周。
(3)公司全体员工都参加。
要求:设计旅游休假的建议方案。
设计方案时,请考虑如下要求:(1)本方案的目标对象是公司管理者,目的是为决策提供可选方案。
(2)提出二个旅行休假的建议方案。
(3)应分析员工的构成和爱好需求,作为设计方案的基本考虑。
(4)每个方案至少应包含行程特点、主要景点、经费预算。
(5)标明资料来源。
(6)完成上述工作的过程中,尽可能多的使用相关的信息技术获取信息及进行信息处理,形成文本形式的最终方案、数据分析结果和汇报演示文稿。
(7)请将完成的旅行休假建议方案的相关文档提交到网络平台。
提交文档说明:提交3个文件:Word文件内容是最终建议方案;Excel文件是相关数据的统计分析情况,按工作表分别命名;PowerPoint文件内容是方案的汇报内容;文件分别命名为:学号姓名.docx、学号姓名.xlsx和学号姓名.pptx。
(学号姓名是学生本人的实际学号和姓名)附表下载:A公司员工表.docx作业二:请根据如下问题,提出解决方案背景:A公司,销售业绩表。
人物角色:假设你是这家公司的销售经理助理。
任务描述:公司要根据销售业绩对下一步的销售安排做调整和规划。
请根据销售业绩表设计公司销售部门的调整建议方案。
要求:设计销售调整建议方案。
设计方案时,请考虑如下要求:(1)本方案的目标对象是销售部门的主管,目的是为决策提供依据。
(2)建议方案可针对销售地区、销售人员、销售产品分别提出建议。
(3)应根据销售业绩表中传递的明确的数据信息提出方案,在数据统计分析的基础上,用简洁直观的方式说明建议理由。
实训项目二-Word-综合应用实训项目二:Word综合应用示例本实训项目旨在以日常应用为基础,设计一个综合运用Word基本操作技能解决实际问题的文档。
文档内容要求包括以下基本操作和元素:标题、正文、页眉/页脚/页码、首行缩进、分栏、边框和底纹、图片水印、表格及内容(含表头斜线)、自选图形、艺术字、文本框、SmartArt图形、自定义页面等。
本实训满分20分。
标题:打开Word,进入文档内,输入所需标题内容。
点击上方“开始”菜单选项卡,右侧可以设置预设的标题格式。
正文:右键点击正文,选择修改,设置正文字体。
接着,修改段落格式,点击“格式”-“段落”,常见的段落设置有缩进设置,一般是首行缩进2个字符。
然后就是行距设置,设置完成后正文格式的文字就统一修改完成。
页眉/页脚/页码:打开Word文档,添加页眉与页脚。
单击“插入”-“页眉/页脚”,在内嵌的格式中选择一个并输入文字。
修改页眉/页脚内容,双击工作区域,选中页眉/页脚内容,就可以进行修改。
关闭页眉/页脚,单击“设计”-“关闭页眉页脚”,即可完成。
删除页眉/页脚,单击“插入”-“选择页眉/页脚”,在最底部选择“删除页眉/页脚”,即可完成。
设置完成后,单击保存即可。
首行缩进:首先选中需要设置首行缩进的段落。
单击“开始”菜单选项卡,在工具栏中单击“段落对话框”按钮,将会弹出段落对话框。
在弹出的段落对话框中,在“缩进和间距”选项卡中的“缩进”组中有一个“特殊格式”参数,默认情况下此参数的值为“无”。
单击下拉列表,从中选择“首行缩进”。
选择“首行缩进”后,在“磅值”处设置缩进的字符数,把缩进字符数设置为“2个字符”。
单击“确定”按钮,选中的段落中首行均向内缩进了2个字符的效果。
分栏:选中需要分栏的内容,点击Word菜单中的“页面布局”,再点击页面设置选项卡中的“分栏”。
在弹出的窗口中点击“两栏”即可完成。
Border and Shading: To add borders and shading to a Word document。
办公软件的综合应用研究随着信息技术的高速发展,办公软件在我们工作和生活中的重要性越来越显著,特别是在现代企事业单位,办公软件已经成为了必备的工具。
办公软件是一种在多媒体电脑上运行的应用程序,它可以帮助人们轻松的完成办公、报表、文件编辑等众多工作。
本文将探索办公软件的综合应用,结合实际案例进行深入研究。
一、微软办公软件微软办公软件是世界上最流行的一种办公软件,它包括了Word、Excel、PowerPoint、Access等功能强大的软件。
下面我们就分别来看一下这几种软件的综合应用。
1. WordWord是Office软件中最基本、最基础的软件之一,它是文本编辑软件,可以帮助人们进行文件的编辑、排版和打印等处理。
Word中的常用操作包括文本处理、格式化、插入图片、表格制作、分页和页码设置等。
这些操作都是帮助用户更加方便地进行文档处理的重要工具。
下面结合实际工作案例进行探讨。
例如在日常工作中,文件的打印是必不可少的。
而在Word中,打印操作相对较为方便和快捷。
我们可以在打印前,通过设置页面大小和边距的方式,来实现打印文件的效果和格式。
同时,为了使打印效果更佳,我们还可以在打印选项中设置页面方向,例如横向或纵向。
此外,为了提高打印效率,我们可以在打印选项中选择批量打印,这样就可以一次性将多个文件进行打印。
2. ExcelExcel是一种电子商务办公软件,主要用于管理数字数据。
它将数据和图表制作组合在一起,使数据的分析和处理更为简便和直观。
在实际工作中,Excel经常用于数据的统计和分析。
例如,在某个企业的财务管理中,考虑到这家企业每月的许多支出和收入都是固定的,因此我们可以使用Excel的公式进行自动计算,从而自动生成财务报表。
同时,在数据分析中,如果我们想要比较两个不同的数据,我们可以使用Excel中制作图表的功能,从而实现数据的可视化显示。
3. PowerPointPowerPoint是一种演示文稿制作工具,它可以帮助人们制作出丰富多彩的幻灯片展示。
办公软件应用练习1. 介绍办公软件是现代工作中不可或缺的工具,它可以帮助我们提高工作效率和组织能力。
本文档将介绍几种常见的办公软件的应用练,帮助读者更好地利用办公软件进行工作。
2. Microsoft Word应用练- 创建和格式化文档:研究如何创建新文档、添加标题、段落和列表,并掌握文本格式化技巧,如字体、大小、颜色等。
- 页面设置和布局:了解如何设置页面大小、方向、页边距,并掌握调整文档布局的方法,如页面分栏、页眉页脚等。
- 表格和图表:研究如何创建并格式化表格,以及插入、编辑和美化图表,使数据更加清晰和易于理解。
- 目录和引用:掌握如何创建目录和使用引用功能,方便文档的导航和引用外部资料。
- 批注和修订:研究如何添加批注并进行修订,方便团队成员间的协作和反馈。
3. Microsoft Excel应用练- 数据输入和格式化:研究如何输入和编辑数据,并掌握数据格式化的技巧,如设置单元格类型、数值格式等。
- 公式和函数:了解如何使用基本的公式和函数,如求和、平均值、最大值、排序等,以及如何进行数据分析和统计。
- 数据筛选和排序:研究如何使用筛选功能和排序功能,以便更好地组织和分析数据。
- 图表创建和分析:掌握如何创建各种类型的图表,并学会分析和解读图表带来的数据见解。
- 数据透视表:了解如何创建和使用数据透视表,以便更好地汇总和分析大量数据。
4. Microsoft PowerPoint应用练- 幻灯片设计和布局:研究如何选择合适的幻灯片模板和布局,并掌握如何美化幻灯片的技巧,如添加图片、动画和转场效果等。
- 文本和多媒体内容:了解如何添加和格式化文本内容,并学会插入图片、视频、音频等多媒体元素,以增加幻灯片的吸引力。
- 幻灯片切换和导航:研究如何设置幻灯片的切换方式,并掌握导航幻灯片的方法,以便在演示过程中更好地引导听众。
- 幻灯片放映和演示:了解如何进行幻灯片放映,并学会使用演示者视图、备注页等功能,更好地展示和讲解内容。
办公软件练习题(打印版)一、Word 文档编辑1. 打开Word,创建一个新文档,设置页面边距为上2cm,下2cm,左3cm,右3cm。
2. 输入标题“办公软件练习题”,并设置为二号字体,加粗,居中对齐。
3. 插入一个表格,包含5行4列,填写以下内容:- 姓名:张三- 年龄:30岁- 职位:项目经理- 联系方式:123-4567-8901- 姓名:李四- 年龄:25岁- 职位:软件工程师- 联系方式:987-6543-21094. 将表格中的“姓名”和“年龄”列设置为加粗。
5. 在文档最后,添加页脚,显示页码。
二、Excel 数据处理1. 打开Excel,创建一个新工作表,命名工作表为“员工信息”。
2. 在A1单元格输入“员工编号”,在B1单元格输入“姓名”,在C1单元格输入“部门”,在D1单元格输入“工资”。
3. 从A2开始,输入以下数据:- 001, 张三,市场部,8000- 002, 李四,技术部,7500- 003, 王五,人事部,60004. 将第一行的字体设置为加粗,并将单元格背景色设置为浅蓝色。
5. 计算每位员工的工资总额,并在E列显示结果。
6. 利用条件格式,将工资超过7000的单元格背景色设置为黄色。
三、PowerPoint 演示文稿制作1. 打开PowerPoint,创建一个新的演示文稿。
2. 第一张幻灯片设置为标题幻灯片,输入标题“办公软件练习题演示”,并设置为居中对齐。
3. 第二张幻灯片设置为内容幻灯片,列出以下要点:- 办公软件的重要性- Word文档编辑技巧- Excel数据处理方法- PowerPoint演示文稿制作4. 第三张幻灯片,插入一张图表,展示员工工资分布情况。
5. 最后一张幻灯片,设置为感谢幻灯片,输入“感谢您的关注!”,并在下方添加演讲者的姓名和联系方式。
四、Outlook 邮件管理1. 打开Outlook,创建一封新邮件。
2. 在邮件主题栏输入“办公软件练习题”,在收件人栏输入“[收件人邮箱]”。
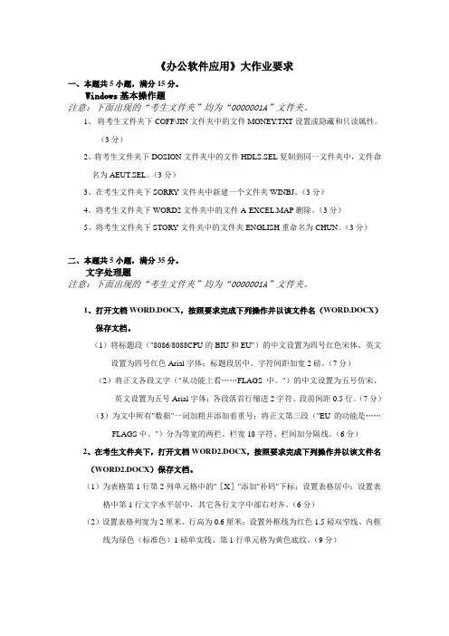
《办公软件应用》大作业要求一、本题共5小题,满分15分。
Windows基本操作题注意:下面出现的“考生文件夹”均为“0000001A”文件夹。
1、将考生文件夹下COFF\JIN文件夹中的文件MONEY.TXT设置成隐藏和只读属性。
(3分)2、将考生文件夹下DOSION文件夹中的文件HDLS.SEL复制到同一文件夹中,文件命名为AEUT.SEL。
(3分)3、在考生文件夹下SORRY文件夹中新建一个文件夹WINBJ。
(3分)4、将考生文件夹下WORD2文件夹中的文件A-EXCEL.MAP删除。
(3分)5、将考生文件夹下STORY文件夹中的文件夹ENGLISH重命名为CHUN。
(3分)二、本题共5小题,满分35分。
文字处理题注意:下面出现的“考生文件夹”均为“0000001A”文件夹。
1、打开文档WORD.DOCX,按照要求完成下列操作并以该文件名(WORD.DOCX)保存文档。
(1)将标题段("8086/8088CPU的BIU和EU")的中文设置为四号红色宋体、英文设置为四号红色Arial字体;标题段居中、字符间距加宽2磅。
(7分)(2)将正文各段文字("从功能上看……FLAGS中。
")的中文设置为五号仿宋、英文设置为五号Arial字体;各段落首行缩进2字符、段前间距0.5行。
(7分)(3)为文中所有"数据"一词加粗并添加着重号;将正文第三段("EU的功能是……FLAGS中。
")分为等宽的两栏、栏宽18字符、栏间加分隔线。
(6分)2、在考生文件夹下,打开文档WORD2.DOCX,按照要求完成下列操作并以该文件名(WORD2.DOCX)保存文档。
(1)为表格第1行第2列单元格中的"[X]"添加"补码"下标;设置表格居中;设置表格中第1行文字水平居中,其它各行文字中部右对齐。
(6分)(2)设置表格列宽为2厘米、行高为0.6厘米;设置外框线为红色1.5磅双窄线、内框线为绿色(标准色)1磅单实线、第1行单元格为黄色底纹。
使用办公软件的练习题和答案一、选择题1. 下列哪个是文字处理软件?A. ExcelB. PowerPointC. WordD. Photoshop答案:C2. 下列哪个是电子表格软件?A. ExcelB. PowerPointC. WordD. Photoshop答案:A3. 下列哪个是演示文稿软件?A. ExcelB. PowerPointC. WordD. Photoshop答案:B4. 下列哪个是图像编辑软件?A. ExcelB. PowerPointC. WordD. Photoshop答案:D二、判断题1. Excel是一款用于创建和编辑演示文稿的软件。
答案:错误2. Word可以用于创建和编辑文档。
答案:正确3. PowerPoint可以用于创建和编辑电子表格。
答案:错误4. Photoshop可以用于编辑和处理图像。
答案:正确三、填空题1. PowerPoint是一款用于制作演示文稿和幻灯片的软件。
2. Excel是一款用于创建和处理电子表格的软件。
3. Word是一款用于创建和编辑文档的软件。
四、简答题1. 请简要说明为什么办公软件在日常工作中非常重要。
答案:办公软件能够提高工作效率和组织能力,使得文档处理、数据分析和演示等工作更加简单和高效。
它们可以帮助我们创建和编辑各种类型的文件,并提供丰富的功能和工具来满足不同的工作需求。
2. 请列举一些常用的办公软件。
答案:常用的办公软件有Word、Excel、PowerPoint、Outlook、Adobe Acrobat等。
3. 请简要介绍一下Microsoft Office套件。
答案:Microsoft Office套件是一系列由微软公司开发的办公软件组合,包括Word、Excel、PowerPoint、Outlook等常用软件。
它们提供了丰富的功能和工具,适用于各种办公任务,是全球范围内最广泛使用的办公软件套件之一。
以上是使用办公软件的练题和答案。
实训项目四 Word 综合应用Word 是一款功能强大的文字处理软件,可以用于创建和编辑文档。
在实训项目四中,我们将综合应用 Word 的各种功能,完成一系列任务。
任务一:创建和格式化文档在此任务中,我们将创建一个新的文档,并进行必要的格式化。
可以按照以下步骤进行:1. 打开 Word 软件并创建一个新文档。
2. 设置页面的大小和边距。
3. 添加标题和子标题,并对其进行适当的格式化。
4. 添加段落文本,并进行必要的格式调整,如字体、颜色和对齐方式。
任务二:插入和编辑图片在这个任务中,我们将研究如何插入和编辑图片。
按照以下步骤操作:1. 在文档中选择合适的位置,插入一张图片。
2. 修改图片的大小和位置,使其适应文档布局。
3. 可以对图片进行必要的编辑,如调整亮度、对比度和颜色。
任务三:设置页眉和页脚在此任务中,我们将研究如何设置页眉和页脚,以便在每个页面上显示相同的信息。
按照以下步骤操作:1. 打开页面布局选项卡,并选择页眉和页脚。
2. 在页眉中添加标题和日期。
3. 在页脚中添加页码或其他相关信息。
任务四:创建表格和插入公式在这个任务中,我们将研究如何创建表格并在其中插入公式。
按照以下步骤操作:1. 在文档中选择合适的位置,创建一个表格。
2. 根据需要调整表格的大小和样式。
3. 在表格中插入公式,并进行必要的格式调整。
任务五:生成目录和参考文献在此任务中,我们将研究如何生成目录和参考文献。
按照以下步骤操作:1. 在需要的位置插入目录。
2. 使用 Word 的目录功能设置标题级别,并生成目录。
3. 在文档的末尾添加参考文献,并进行适当的引用格式。
以上就是实训项目四的 Word 综合应用内容。
通过完成这些任务,我们可以更好地掌握 Word 的强大功能,并在文档处理方面更加熟练。
希望你能顺利完成实训项目,加油!。
《办公软件应用》综合测试题二班级: 姓名: 学号:一、填空题(每空2分,共20分)1.在“插入”功能区的“符号”组中,能够插入公式和()、()等。
2.在word2020中的邮件归并,除需要主文档外,还需要已制作好的()支持。
3.在word2020中插入了表格后,会显现“工具”选项卡,对表格进行()和()的操作设置。
4.在excel中,若是要对某个工作表从头命名,能够用开始功能区的()来实现。
5.在A1单元格内输入“30001”,然后按下“ctrl”键,拖动该单元格填充柄至A8,那么A8单元格中内容是()。
6.在PowerPoint 2020中对幻灯片进行页面设置时,应在()选项卡中操作。
7.要在PowerPoint 2020中设置幻灯片的切换成效和切换方式,应在()选项卡中进行操作。
8.要在PowerPoint 2020中插入表格、图片、艺术字、视频、音频时,应在()选项卡中进行操作。
二、判定题(每题3分,共30分)1.要删除分节符,必需转到一般视图才能进行。
()2.“查找”命令只能查找字符串,不能查找格式。
()3.Word不能实现英文字母的大小写相互转换。
()4.利用“页面设置”命令能够指定每页的行数。
()5.在插入页码时,页码的范围只能从1开始。
()6.目录生成后会独占一页,正文内容会自动从下一页开始。
()7.在Word的表格中,当改变了某个单元格中的值的时候,计算结果也会随之改变。
()8.Word表格中的数据也是能够进行排序的。
()9.在打开的最近文档中,能够把经常使用文档进行固定而不被后续文档替换。
()10.在Excel中只能清除单元格中的内容,不能清除单元格中的格式。
()三、单项选择题(每题2分,共50分)1.下面关于页眉和页脚的表达中错误的选项是()。
A.一样情形下,页眉和页脚适用于整个文档B.奇数页和偶数页能够有不同的页眉和页脚C.在页眉和页脚中能够设置页码D.首页不能设置页眉和页脚2.要使文档中每段的首行自动缩进2个汉字,能够利用标尺上的()。
《办公软件应用》综合测试题四班级: 姓名: 学号:一、多选题(每题3分,共30分)1.关于Word 中的云型标注,下面哪些说法是正确的:()A.在云型标注中可以插入图片B.在云型标注中不可以插入图片C.在云型标注中可以使用项目符号和编号D.在云型标注中不可以使用项目符号和编号2.利用“带圈字符”命令可以给字符加上:()A.圆形B.正方形C.菱形D.三角形3.有关“间距”的说法,正确的是:()A.单击“字体”,可设置“字符间距”B.单击“段落”,可设置“字符间距”C.单击“段落”,可设置“行间距”D.单击“段落”,可设置“段落前后间距”4.有关拆分Word 文档窗口的方法正确的是:()A.按Ctrl+Enter键B.按Ctrl+Alt+S键C.拖动垂直滚动条上方的拆分钮D.“窗口”/“拆分”命令5.在修改图形的大小时,若想保持其长宽比例不变,应该怎样操作:()A.用鼠标拖动四角上的控制点B.按住Shift键,同时用鼠标拖动四角上的控制点C.按住Ctrl键,同时用鼠标拖动四角上的控制点D.在“设置图片格式”中锁定纵横比6.在Word 中关于表格,下列说法正确的是:()A.可以删除表格中的某行B.可以删除表格中的某列C.可以利用工具栏上的图标删除单元格D.利用“表格”菜单不能删除一整行7.如何保存一个文件:()A.单击"常用"工具栏上的"保存"按钮B.单击"文件"菜单中的“保存”命令C.利用快捷键Ctrl+SD.利用功能键F128.设置首行缩进的方法有:()A.通过格式菜单选择“段落”,然后在“特殊格式”设定“首行缩进”格式B.通过标尺调节C.通过TabD.以上只有一种方法正确9.要想在Word 中创建表格,以下哪些是正确的方法:()A.使用“表格”菜单创建B.利用"插入"菜单C.使用“插入表格”命令按钮创建D.利用“格式”菜单创建10.在Word中,以下关于表格编辑正确的说法是:()A.在表格中输入的文字可以自动换行B.按回车键可以在单元格中开始一个新的段落C.对表格中字的编辑与在Word中的编辑方式相同D.表格中的文字不可以进行编辑二、单选题(每题2分,共50分)1.关于Word文档的正确说法是()。
办公软件应用题目一、简介办公软件是现代工作不可或缺的工具。
通过熟练应用办公软件,可以提高工作效率,简化工作流程,并且使得沟通和协作更加方便快捷。
本文档将介绍一些常见的办公软件应用题目,帮助用户更好地掌握办公软件的应用技巧。
二、Microsoft WordMicrosoft Word 是一款功能强大的文字处理软件。
以下是一些与 Microsoft Word 相关的应用题目:1. 创建一个新的文档,并编写一封格式合理的信件。
2. 在一篇文章中添加标题、目录和页眉页脚。
3. 使用Word 提供的图表和图形功能创建一个简单的统计报告。
三、Microsoft ExcelMicrosoft Excel 是一款广泛应用于数据分析和计算的电子表格软件。
以下是一些与 Microsoft Excel 相关的应用题目:1. 创建一个包含学生成绩的表格,并计算每个学生的平均分和总分。
2. 使用 Excel 的函数和公式计算销售额、利润和增长率。
3. 制作一个简单的柱状图,展示销售部门的业绩情况。
四、Microsoft PowerPointMicrosoft PowerPoint 是一款用于制作演示文稿的软件。
以下是一些与 Microsoft PowerPoint 相关的应用题目:1. 创建一个包含多个幻灯片的演示文稿,并添加适当的标题和文字内容。
2. 在幻灯片中插入图片和图表,以更好地说明你的观点。
3. 制作一个简单的幻灯片过渡效果,使得幻灯片切换更加生动。
五、总结通过研究和应用办公软件,我们可以更好地完成工作任务,提高个人和团队的工作效率。
以上是一些常见的办公软件应用题目,希望能帮助用户更好地掌握办公软件的应用技巧。
如果您有任何疑问或需要进一步的帮助,请随时与我们联系。
办公软件实践题目与答案1. 什么是办公软件?办公软件是指用于办公场景中的各种电子工具和应用程序,例如文字处理软件、电子表格软件、演示文稿软件等。
这些软件可以帮助人们进行办公任务,提高工作效率和质量。
2. 办公软件有哪些常见的应用?常见的办公软件应用包括:- 文字处理软件:如Microsoft Word、Google Docs等,用于创建和编辑文档。
- 电子表格软件:如Microsoft Excel、Google Sheets等,用于处理和分析数据。
- 演示文稿软件:如Microsoft PowerPoint、Google Slides等,用于制作演示文稿。
- 电子邮件客户端:如Microsoft Outlook、Gmail等,用于发送和接收电子邮件。
- 日历和日程安排软件:如Microsoft Outlook、Google Calendar 等,用于管理个人和团队的日程安排。
- 项目管理软件:如Microsoft Project、Trello等,用于协调和追踪项目进展。
- 数据库软件:如Microsoft Access、MySQL等,用于存储和管理大量数据。
3. 办公软件对个人和企业有何益处?办公软件对个人和企业有以下益处:- 提高工作效率:办公软件可以提供各种功能和工具,帮助人们更快速地完成任务和处理工作。
- 促进协作与沟通:办公软件通常具有协作功能,可以方便团队成员之间的合作和沟通。
- 提升工作质量:办公软件提供了各种辅助工具和功能,可以帮助人们更准确地处理数据、创建专业的文档和演示文稿。
- 方便存储和管理:办公软件可以将文件和数据以电子形式存储,方便管理和检索。
- 节约成本:使用办公软件可以减少纸张和印刷等办公成本。
4. 如何选择适合自己或企业的办公软件?选择适合自己或企业的办公软件时,可以考虑以下几个因素:- 功能需求:根据具体的工作需求,选择具备所需功能的办公软件。
- 用户友好性:选择界面简洁、易于使用的办公软件,减少研究成本。
办公软件综合应用作业
说明:在下面两个题目中任选一题。
作业一:请根据如下问题,提出解决方案
背景:A公司,有员工(含退休人员)50人,员工基本信息见附表。
人物角色:假设你是这家公司的行政助理。
任务描述:公司要安排全体员工一起外出旅行休假,请设计旅行休假的建议方案,公司提出的基本限制约束条件如下:
(1)人均费用在4000-5000元人民币。
(2)旅行休假时间不超过一周。
(3)公司全体员工都参加。
要求:设计旅游休假的建议方案。
设计方案时,请考虑如下要求:
(1)本方案的目标对象是公司管理者,目的是为决策提供可选方案。
(2)提出二个旅行休假的建议方案。
(3)应分析员工的构成和爱好需求,作为设计方案的基本考虑。
(4)每个方案至少应包含行程特点、主要景点、经费预算。
(5)标明资料来源。
(6)完成上述工作的过程中,尽可能多的使用相关的信息技术获取信息及进行信息处理,形成文本形式的最终方案、数据分析结果和汇报演示文稿。
(7)请将完成的旅行休假建议方案的相关文档提交到网络平台。
提交文档说明:
提交3个文件:Word文件内容是最终建议方案;Excel文件是相关数据的统计分析情况,按工作表分别命名;PowerPoint文件内容是方案的汇报内容;文件分别命名为:学号姓名.docx、学号姓名.xlsx和学号姓名.pptx。
(学号姓名是学生本人的实际学号和姓名)
附表下载:A公司员工表.docx
作业二:请根据如下问题,提出解决方案
背景:A公司,销售业绩表。
人物角色:假设你是这家公司的销售经理助理。
任务描述:公司要根据销售业绩对下一步的销售安排做调整和规划。
请根据销售业绩表设计公司销售部门的调整建议方案。
要求:设计销售调整建议方案。
设计方案时,请考虑如下要求:
(1)本方案的目标对象是销售部门的主管,目的是为决策提供依据。
(2)建议方案可针对销售地区、销售人员、销售产品分别提出建议。
(3)应根据销售业绩表中传递的明确的数据信息提出方案,在数据统计分析的基础上,用简洁直观的方式说明建议理由。
(4)完成上述工作的过程中,尽可能多的使用相关的技术手段进行数据分析和处理,最终形成文本形式的建议方案、数据统计分析情况和汇报演示文稿。
(5)请将完成的建议方案的相关文档提交到网络平台。
提交文档说明:
提交3个文件:Word文件内容是最终建议方案;Excel文件是相关数据的统计分析情况,按工作表分别命名;PowerPoint文件内容是方案的汇报内容;文件分别命名为:学号姓名.docx、学号姓名.xlsx和学号姓名.pptx。
(学号姓名是学生本人的实际学号和姓名)
附表下载:A公司销售业绩表.docx。