抵押权实现的条件、方式和程序
- 格式:pdf
- 大小:117.89 KB
- 文档页数:6
《合同法》抵押权《合同法》中的抵押权合同法是我国民事法律体系中的一部重要法律,对于保障合同当事人的合法权益,维护社会经济秩序具有重要意义。
其中,抵押权作为一种重要的担保方式,在合同法中有着详细的规定。
本文将简要介绍《合同法》中关于抵押权的规定,以及抵押权的性质、设立和效力。
在《合同法》第三编是关于担保合同的规定,其中明确了抵押权的法律地位和作用。
根据《合同法》第一百六十八条规定,抵押是出借人在债权人违约或协议约定的其他情况下,可以就债务人的动产或者不动产上取得的担保权利。
这表明抵押权是出借人为了维护自己的债权利益,通过债务人的财产作为担保手段所设立的一种权利。
抵押权作为一种物权,其设立需要符合一定的要件和程序。
根据《合同法》第一百七十一条的规定,设立抵押权需要通过抵押合同的方式,并且必须以书面形式进行。
这意味着双方当事人在设立抵押权时应当签订书面合同,并明确约定抵押的标的物和担保的范围。
此外,《合同法》还规定了对于抵押权设立应当手续的要求,如不动产抵押权需要办理登记手续等。
抵押权的有效性和效力则需要根据《合同法》的相关规定进行判断。
首先,双方当事人应当遵守合同法的规定,例如《合同法》第一百七十四条规定的合同自愿原则,即抵押权的设立应当是当事人自愿达成的一致意见。
其次,抵押权的设立应当符合法律规定的形式和程序,否则抵押权将无效。
最后,抵押权的有效期和范围应当明确约定,不得超出法律规定的限度。
此外,根据《合同法》的规定,债务人在合同履行期间可以提前支付债务,从而解除抵押权的设定。
《合同法》第一百七十七条规定了债务人清偿债务后,对抵押权的解除和办理注销手续的义务。
这意味着一旦债务人在合同约定的期限内全部清偿债务,抵押权将自动解除,不再对债务人的财产产生担保效力。
总之,《合同法》明确了抵押权的法律地位和作用,对于抵押权的设立和效力都有详细的规定。
合同双方在进行抵押权的设立时应当遵守合同法的规定,明确约定标的物和担保范围,并按照法律规定的形式和程序进行办理,以确保抵押权的有效性和效力。
抵押登记流程抵押登记是指借款人将其不动产或动产作为抵押,向债权人进行登记的一种法律行为。
抵押登记流程相对复杂,需要借款人和债权人共同配合完成。
下面将详细介绍抵押登记的具体流程。
首先,借款人需要向选择的金融机构提交抵押登记申请。
在提交申请时,借款人需要准备好身份证明、不动产权证或动产证明、抵押合同等相关材料。
同时,借款人还需要填写相关的申请表格,并确保填写的信息真实准确。
接下来,金融机构将对借款人提交的材料进行审核。
审核内容主要包括借款人的身份信息、抵押物的所有权证明、抵押合同的合法性等。
审核通过后,金融机构将安排评估师对抵押物进行评估,确定其价值。
评估完成后,债权人和借款人将共同签署抵押登记协议。
协议内容包括抵押物的基本信息、抵押金额、抵押期限、违约责任等条款。
在签署协议时,借款人需要仔细阅读并确保自己的权益不受损害。
随后,借款人需要将抵押物的权属证明、抵押合同、评估报告等材料一并提交给不动产登记机构或相关部门进行登记。
在提交登记材料时,借款人需要缴纳相应的登记费用,并按照要求填写相关的登记表格。
登记机构在收到登记申请后,将对提交的材料进行审查。
审查通过后,将对抵押物进行登记,并颁发抵押登记证明。
借款人在收到登记证明后,即可将其提交给债权人,完成抵押登记流程。
需要注意的是,抵押登记流程中可能会涉及到多个部门和环节,借款人需要耐心配合,并确保提供的材料真实有效。
同时,借款人在签署抵押登记协议前,也需要仔细阅读协议内容,确保自己的权益得到保障。
总的来说,抵押登记流程需要借款人和债权人共同配合,完成一系列的申请、审核、评估、登记等环节。
只有在整个流程完成后,抵押登记才能真正生效,借款人才能获得相应的贷款资金。
希望以上内容能够帮助您更好地了解抵押登记流程,谢谢阅读。
抵押权的设立与变更条件抵押权是指债权人以债务的履行为条件,依法享有对特定的动产或不动产上的优先受偿权利。
在贷款等金融交易中,抵押权的设立与变更条件是非常重要的事项。
本文将探讨抵押权的设立与变更条件的相关内容。
一、抵押权的设立条件抵押权的设立是以担保贷款为基础的,以下是一般情况下设立抵押权的条件:1. 债权人与债务人之间存在合法的债权债务关系。
2. 动产或不动产具有抵押权设立的客体性质。
3. 协议或合同的签订,明确约定抵押权的设立。
4. 根据相关法律规定,对抵押权设立进行登记手续的办理。
二、抵押权设立的程序抵押权的设立程序一般如下:1. 约定抵押权的设立:债权人与债务人之间通过书面协议或合同等形式明确约定抵押权的设立,包括抵押财产的种类及数量、债权债务的数额等内容。
2. 抵押物评估:根据约定的抵押财产,委托评估机构对其价值进行评估,并出具评估报告。
3. 抵押登记:依照相关法律规定,将抵押权设立的事项进行登记,确保其对第三人的效力。
三、抵押权的变更条件抵押权的变更条件是指抵押权设立后,因债务的变更、转让或其他原因而导致抵押权关系发生改变的情况。
以下是常见的抵押权变更条件:1. 债务转让:若债权债务关系发生转移或转让,需办理相应的抵押权变更手续,确保新债权人享有抵押权利。
2. 债务增加或减少:当债务金额发生变动时,抵押权人可以要求债务人及时办理变更手续,确保抵押权的数额与债务金额相符。
3. 抵押财产变更:若抵押财产发生变动,如不动产的买卖、动产的转移等情况,债权人可以要求债务人及时办理变更手续,确保抵押权的物权符合约定。
四、抵押权变更的程序抵押权的变更程序大致如下:1. 协商一致:债权人与债务人协商一致,就抵押权的变更事项达成共识。
2. 变更登记:根据约定及相关法律规定,办理抵押权变更的登记手续,确保变更事项对第三人的效力。
3. 法律风险评估:根据变更的内容,债权人可委托法律专业人士对变更后的权益进行风险评估,以保障自身权益。
抵押办理流程抵押是指债务人将自己的动产或不动产转让给债权人作为担保的一种方式。
在很多情况下,人们需要通过抵押来获得贷款或其他金融支持。
那么,抵押办理的具体流程是怎样的呢?下面我们将详细介绍抵押办理的流程。
首先,申请人需要准备相关的抵押材料。
这些材料通常包括抵押物的证明文件、债务人的身份证明、财产证明、以及相关的法律文件等。
申请人需要确保这些材料的真实性和完整性,以便顺利进行后续的流程。
接下来,申请人需要选择一家信誉良好的金融机构或其他抵押服务机构进行申请。
在选择机构的过程中,申请人需要对不同机构的抵押政策、利率、以及服务质量进行比较,以便选择最适合自己的机构。
一旦选择了合适的机构,申请人需要填写相关的抵押申请表格,并提交所需的材料。
在此过程中,申请人需要确保填写的信息真实准确,材料完整齐全,以免影响后续的审批流程。
接下来就是机构的审批流程。
一般来说,机构会对申请人的资信情况、抵押物的价值、以及相关法律文件进行审查。
审批流程可能需要一定的时间,申请人需要耐心等待。
一旦申请通过,机构会与申请人签订抵押合同。
在签订合同之前,申请人需要仔细阅读合同条款,确保自己对合同内容的理解和认同。
如果有任何疑问,可以向机构进行咨询。
签订合同后,申请人需要向机构交付相关的抵押手续费和其他费用。
一般来说,这些费用包括评估费、公证费、手续费等。
申请人需要按照机构的要求,及时足额地缴纳这些费用。
最后,机构会办理抵押登记手续。
这是抵押办理流程的最后一步,也是最关键的一步。
抵押登记完成后,申请人就可以获得相应的贷款或其他金融支持了。
总的来说,抵押办理流程并不复杂,但需要申请人耐心、细心地准备相关材料,并选择合适的机构进行申请。
同时,在整个流程中,申请人需要保持与机构的良好沟通,及时了解自己申请的进展情况。
希望以上内容可以帮助申请人顺利办理抵押,获得所需的金融支持。
第二顺位抵押权如何实现第二顺位抵押权是指在债务人已经存在抵押权的情况下,再设立的抵押权。
通常情况下,第一顺位抵押权持有人的利益会优先于第二顺位抵押权持有人。
然而,许多情况下,借款人可能需要额外的资金来满足其资金需求,但已经无法再进行抵押债务。
在这种情况下,借款人可以与第一顺位抵押权持有人达成协议,以增加第二顺位抵押权。
第二顺位抵押权的实现可能涉及多个步骤和注意事项,包括以下几点:1.协商和合作:借款人需要与第一顺位抵押权持有人保持积极的沟通和合作,以确保获得其同意设立第二顺位抵押权。
沟通和合作是实现第二顺位抵押权的关键因素之一2.资产评估:在设立第二顺位抵押权之前,借款人需要对其要抵押的资产进行评估。
这是为了确定资产的价值以及其是否足以提供足够的担保用于设立第二顺位抵押权。
3.风险评估:第一顺位抵押权持有人可能会对设立第二顺位抵押权表示担心,因为它可能会降低他们的优先权。
因此,借款人需要向第一顺位抵押权持有人证明设立第二顺位抵押权的风险可控,并没有对其利益造成重大损害的风险。
4.合同草拟:在获得第一顺位抵押权持有人的同意后,借款人需要与第一顺位抵押权持有人签订合同。
该合同应明确规定第二顺位抵押的条件、范围、期限等。
5.登记抵押权:设立第二顺位抵押权需要在相关的抵押登记机关进行登记。
这意味着借款人需要提交申请,并按照相关法律程序完成登记手续。
6.提供足够的保证:为了获得第一顺位抵押权持有人的同意,借款人可能需要提供额外的担保以弥补第一顺位抵押权持有人的风险。
在总结中,实现第二顺位抵押权需要借款人与第一顺位抵押权持有人达成协议,并遵守相关法律法规进行登记和担保。
这是一个复杂的过程,需要借款人的沟通、合作和合规能力,同时也需要有效地评估和管理风险。
抵押权的注册登记与抵押物的处置程序一、登记抵押权的法律规定根据我国《担保法》的规定,抵押权的设立需要进行登记,以保障抵押权人的合法权益。
具体的抵押权的注册登记与抵押物的处置程序如下:二、抵押权的注册登记程序1. 权利人提出登记申请:抵押权人需要准备相关的材料,包括抵押合同、抵押物的证明等,并向权利所在地的不动产登记机构提出登记申请。
2. 材料审核:不动产登记机构将对申请材料进行审核,核实相关信息的真实性和完整性。
3. 公告公示:审查通过的登记申请将进行公告公示,给予其他利害关系人提出异议的机会。
4. 异议处理:如果其他利害关系人提出异议,不动产登记机构将组织调解或者依法进行审理,最终作出处理决定。
5. 登记证明颁发:经过公示期限后,如果没有异议或者异议已经处理完毕,不动产登记机构将颁发登记证明,确认抵押权的设立并进行相应的登记。
三、抵押物的处置程序1. 债务履行期限到期:当抵押债务的履行期限到期时,债务人应当按照约定的方式和期限进行债务的偿还。
2. 债务逾期催告:如果债务人逾期未履行债务,抵押权人可以向债务人发出催告通知,并要求其履行债务。
3. 抵押物变现处置:在债务人逾期未履行债务的情况下,抵押权人有权依法处置抵押物,以偿还债务。
处置方式可以是变卖、租赁等合法方式。
4. 处置公告:抵押权人应当按照法律规定对处置抵押物的行为进行公告,公告的内容包括抵押物的基本信息、处置方式以及标的物评估价值等。
5. 处置程序监督:抵押权人处置抵押物的程序应当是公平、公正的,如果债务人对处置程序有异议,可以向相关仲裁机构或者法院提起诉讼。
6. 处置款项分配:处置抵押物后所得到的款项,首先应当用于偿还债务,再根据法律规定进行分配。
四、抵押权的注销程序当债务履行完毕或者抵押债权消灭时,抵押权应当及时注销。
抵押权的注销程序如下:1. 登记注销申请:权利人向不动产登记机构提出抵押权的注销登记申请。
2. 材料审核:不动产登记机构将对注销申请进行审核,核实相关信息的真实性和完整性。
动产抵押的法律规定动产抵押是指债务人将其动产质押给债权人作为债权的担保方式。
在我国,动产抵押的法律规定主要包括《中华人民共和国担保法》和《中华人民共和国动产抵押法》。
本文将对这两部法律进行介绍和解析。
一、《中华人民共和国担保法》《中华人民共和国担保法》是我国担保法律的基本法规,其中对动产抵押的相关规定主要包括以下几点:1. 动产抵押的定义:《担保法》第二十六条规定,动产抵押是指债务人将其动产质押给债权人,债务人不履行到期债务时,债权人有权依法就质押的动产优先受偿的权利。
2. 动产抵押的设立:《担保法》第二十七条规定,动产抵押的设立应当采取书面形式,并办理登记手续。
债务人和债权人应当约定质押的动产的种类、数量、质量、质量标准等内容,并明确质押的范围。
3. 动产抵押的效力:《担保法》第二十八条规定,动产抵押设立后,债务人不得处分质押的动产,但可以经债权人同意或者法律规定可以处分的情况下进行处分。
4. 动产抵押权的变更和转让:《担保法》第三十一条规定,债权人可以将其动产抵押权转让给第三人,但应当经过债务人的同意,并办理相应的登记手续。
5. 动产抵押权的实现:《担保法》第三十二条规定,债务人不履行到期债务时,债权人可以依法行使动产抵押权,即通过变卖、变价、变换或者以其他方式实现动产抵押权。
二、《中华人民共和国动产抵押法》《中华人民共和国动产抵押法》是我国专门针对动产抵押制定的法律,于2017年10月1日正式实施。
该法对动产抵押的设立、变更、转让、实现等方面做出了详细规定,主要包括以下几点:1. 动产抵押的设立:《动产抵押法》第十条规定,动产抵押的设立应当采取书面形式,并办理登记手续。
债务人和债权人应当约定质押的动产的种类、数量、质量、质量标准等内容,并明确质押的范围。
2. 动产抵押的登记:《动产抵押法》第十一条规定,动产抵押设立后,应当办理登记手续。
动产抵押登记机构应当及时办理登记,并向债务人、债权人发放动产抵押登记证明。
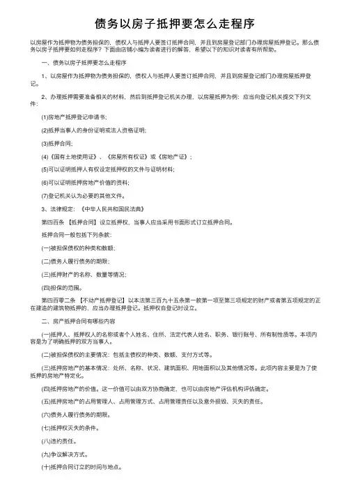
债务以房⼦抵押要怎么⾛程序以房屋作为抵押物为债务担保的,债权⼈与抵押⼈要签订抵押合同,并且到房屋登记部门办理房屋抵押登记。
那么债务以房⼦抵押要如何⾛程序?下⾯由店铺⼩编为读者进⾏的解答,希望以下的知识对读者有所帮助。
⼀、债务以房⼦抵押要怎么⾛程序1、以房屋作为抵押物为债务担保的,债权⼈与抵押⼈要签订抵押合同,并且到房屋登记部门办理房屋抵押登记。
2、办理抵押需要准备相关的材料,然后到抵押登记机关办理,以房屋抵押为例:应当向登记机关提交下列⽂件:(1)房地产抵押登记申请书;(2)抵押当事⼈的⾝份证明或法⼈资格证明;(3)抵押合同;(4)《国有⼟地使⽤证》、《房屋所有权证》或《房地产证》;(5)可以证明抵押⼈有权设定抵押权的⽂件与证明材料;(6)可以证明抵押房地产价值的资料;(7)登记机关认为必要的其他⽂件。
3、法律规定:《中华⼈民共和国民法典》第四百条【抵押合同】设⽴抵押权,当事⼈应当采⽤书⾯形式订⽴抵押合同。
抵押合同⼀般包括下列条款:(⼀)被担保债权的种类和数额;(⼆)债务⼈履⾏债务的期限;(三)抵押财产的名称、数量等情况;(四)担保的范围。
第四百零⼆条【不动产抵押登记】以本法第三百九⼗五条第⼀款第⼀项⾄第三项规定的财产或者第五项规定的正在建造的建筑物抵押的,应当办理抵押登记。
抵押权⾃登记时设⽴。
⼆、房产抵押合同有哪些内容(⼀)抵押⼈、抵押权⼈的名称或者个⼈姓名、住所、法定代表⼈姓名、职务、银⾏账号、所有制性质等。
本项内容是为了明确抵押的双⽅当事⼈。
(⼆)被担保债权的主要情况:包括主债权的种类、数额、⽀付⽅式等。
(三)抵押房地产的基本情况:处所、名称、状况、建筑⾯积、⽤地⾯积以及其他情况等。
此项内容主要是为了使抵押的房地产特定化。
(四)抵押房地产的价值。
这⼀价值可以由双⽅协商确定,也可以由房地产评估机构评估确定。
(五)抵押房地产的占⽤管理⼈、占⽤管理⽅式、占⽤管理责任以及意外损毁、灭失的责任。
(六)债务⼈履⾏债务的期限。
物权法解释:第⼀百九⼗五条【抵押权实现的条件、⽅式和程序】 第⼀百九⼗五条 债务⼈不履⾏到期债务或者发⽣当事⼈约定的实现抵押权的情形,抵押权⼈可以与抵押⼈协议以抵押财产折价或者以拍卖、变卖该抵押财产所得的价款优先受偿。
协议损害其他债权⼈利益的,其他债权⼈可以在知道或者应当知道撤销事由之⽇起⼀年内请求⼈民法院撤销该协议。
抵押权⼈与抵押⼈未就抵押权实现⽅式达成协议的,抵押权⼈可以请求⼈民法院拍卖、变卖抵押财产。
抵押财产折价或者变卖的,应当参照市场价格。
【解释】本条是关于抵押权实现的条件、⽅式和程序的规定。
本条对抵押权⼈实现抵押权的条件做出了规定:⼀是债务履⾏期间届满,债务⼈不履⾏债务;⼆是发⽣了当事⼈约定的实现抵押权的情形。
满⾜上述任⼀条件,抵押权⼈就可以依照本条规定的⽅式和程序处理抵押财产以实现其债权。
其中第⼆个条件,即“发⽣当事⼈约定的实现抵押权的情形”是本法新增加的规定,现以浮动抵押为例加以说明:根据本法规定,浮动抵押是以抵押⼈现有的以及将有的动产作抵押,抵押期间,抵押⼈在正常经营范围内可以⾃由处分其动产,债务⼈到期不履⾏债务的,抵押权⼈是以实现抵押权时的动产优先受偿。
如果只允许抵押权⼈在债务⼈到期不履⾏债务时才能实现抵押权,可能会由于抵押⼈在经营过程中的⾮正常经营⾏为或者恶意的⾏为,甚⾄是正常经营⾏为,造成抵押权实现时抵押财产⼤量减少,⽆法对抵押权⼈的债权起到担保作⽤,从⽽损害抵押权⼈的利益。
允许抵押权⼈与抵押⼈约定提前实现抵押权的条件,抵押权⼈就可以在抵押合同中对抵押⼈的某些⾏为进⾏约束,⼀旦抵押⼈违反约定从事了这些⾏为,满⾜了约定的实现抵押权的条件,抵押权⼈就可以提前实现抵押权,以保障⾃⼰的债权得到清偿。
例如,A企业以其仓库中现有及将有的所有产品设定浮动抵押向B银⾏贷款,B银⾏为保全抵押财产在实现抵押权时能够达到⼀定的数量,以起到担保其债权的作⽤,可以与A企业在抵押合同中约定,A企业不得以其库存的产品从事关联交易或者低价交易,如不得以低于市场价格⼀定⽐例的价格出售库存的产品,⼀旦出售价格低于约定的⽐例,B银⾏即可提前实现抵押权;也可以在抵押合同中约定,即使在正常经营情况下,A企业库存的产品数量也不得低于其整个库存量的⼀定⽐例,⼀旦低于该⽐例,B银⾏即可提前实现抵押权。
民法典中对担保物权的实现方式有哪些担保物权是指债权人以债务人的一定财产为担保目的,享有对该财产优先受偿的权利。
在民法典中,对于担保物权的实现方式主要包括抵押权、质权和留置权。
一、抵押权:抵押权是指债务人或第三人将自己的不动产或动产作为债权的担保,并按照约定或法定程序将有关权利物设定为抵押权的目标财产。
抵押权在债务履行不如约定时,债权人可以依法对抵押财产实施处分权,优先受偿。
在民法典中,抵押权的设置和实现方式主要依照《担保法》的相关规定。
债务人或第三人可以将房屋、土地、船舶、机动车等不动产或动产设定为抵押物,并经过登记登记备案。
在债务发生违约时,债权人可以通过拍卖、变卖等方式将抵押物处分,并优先受偿。
二、质权:质权是指债权人根据债务人或第三人的意愿,以该财产为担保目标,取得债务履行不如约定时获得财产的权利。
与抵押权不同的是,质权可以是动产或动产上的权利,而不限于不动产。
在民法典中,质权主要适用于财务性债权。
债务人或第三人将财产交付给债权人占有并保管,并在债务履行不如约定时,经债权人通知后,可以对该财产行使质权,获得优先受偿的权利。
质权的行使可以通过转卖质押物、占有或扣押质押物等方式实现。
三、留置权:留置权是指债权人基于对债务人的债务,将其合法占有的动产作为担保,并在债务履行不如约定时享有优先受偿的权利。
留置权在债务人违约时,债权人有权留置所占有的动产,以保障自己的权益。
在民法典中,留置权主要适用于特定的法律关系。
例如,债权人在合同中规定留置的动产,如租赁物、工序或者合同的履行物等。
当债务人违约时,债权人可以留置相应的物品以实现债权的保障。
综上所述,民法典中对于担保物权的实现方式主要包括抵押权、质权和留置权。
债权人通过设立抵押、质权或留置保障自己的债权,当债务人违约时可以依法实现优先受偿的权利。
这些担保物权的设立和实现方式都在民法典中得到了明确的规定和界定。
抵押权的满足与抵押物的返还程序抵押权是指债权人通过其合法的抵押权拥有权益,即在债务人未能履行其债务义务的情况下,可以依法取得抵押物或者以公开拍卖等方式进行变现以清偿债务。
抵押物的返还程序则是指在债务债权关系解除后,抵押权人对抵押物的返还程序及相关合规操作流程。
本文主要就抵押权的满足与抵押物的返还程序展开论述。
一、抵押权的满足抵押权的满足是指债务人按照约定或者依法履行债务,使得债权人享有其依法设定的抵押权。
债务履行方式可以通过还款、履行合同义务等形式实现,使得债务人的还款行为能够满足债权人的合法权益。
在抵押权的满足过程中,债务人有义务及时履行债务,有时甚至债权人可以通过向法院申请强制执行等程序来实现其债权。
抵押权的满足依法进行,应遵守法律法规的规定。
在满足抵押权的过程中,债务人有权要求债权人提供相关证明及证据,确保债权人正当合法的行使抵押权,并保障债务人的合法权益不受侵害。
同时,债权人也有权依法要求债务人履行债务,并可以对债务人的财产进行查封、拍卖等操作,以保护债权人的利益。
二、抵押物的返还程序抵押物的返还程序是指在债务债权关系解除后,抵押物归还债务人的一系列程序及操作。
当债务人履行其债务或通过其他形式对债务进行了清偿后,债权人应依法将抵押物返还给债务人。
1. 债务履行确认债务履行确认是抵押物返还程序的首要步骤。
在债务人履行完毕其债务后,债权人应及时确认债务已履行完毕,不再享有对抵押物的权益。
履行确认可以通过签署书面确认文件、办理解除抵押登记等方式实现。
2. 解除抵押登记解除抵押登记是抵押物返还程序的重要环节。
债务履行完毕后,债权人应向有关登记机关提出解除抵押登记的申请,并提供相关的债务清偿证明等文件。
登记机关经审查确认后,将解除抵押登记的事项进行公示,并取消原先的抵押登记,使抵押物的抵押状态得到解除。
3. 抵押物的返还抵押物返还是抵押物返还程序中的最后一步。
在完成债务履行确认和解除抵押登记后,债权人应予以抵押物的实际返还。
实现抵押权的特别程序判决书实现抵押权的特别程序判决书1. 引言实现抵押权的特别程序判决书(以下简称特别程序判决书)是一种司法制度,旨在对抵押权的实现进行有效、迅速、公正的程序决定。
在贷款和抵押财产交易中,特别程序判决书扮演着重要的角色,保护债权人的合法权益,加强司法保障。
2. 特别程序判决书的概念特别程序判决书是指在特殊情况下,债权人可以依法申请法院对抵押权进行判决,以实现其抵押权的一种特殊程序。
相比一般的诉讼程序,特别程序判决书具有更高的效率和灵活度,以迅速解决债权人的合法权益和保护债务人的利益。
3. 特别程序判决书的适用条件特别程序判决书适用于以下情况:(1)在债权人与债务人签订抵押合同后,债务人未按合同约定履行还款义务;(2)债务人存在逃避清偿债务的迹象;(3)债权人担心抵押财产可能遭受损失;(4)其他法律规定的适用条件。
4. 特别程序判决书的程序特别程序判决书的程序如下:(1)债权人通过向法院提起申请,附上相应的证据和程序人。
(2)法院按照法律程序对申请材料进行审查,确保申请符合规定的条件。
(3)法院召集债权人和债务人进行庭审,听取双方的陈述和质证。
(4)法院进行事实调查、证据分析和法律判断,最终作出判决。
(5)特别程序判决书的判决应当明确抵押财产的实际价值、债务数额以及抵押权人享有的权益。
5. 特别程序判决书的效力特别程序判决书对债权人和债务人具有法律效力,债权人可以根据判决书对抵押财产进行实现,并优先受偿。
债务人在程序中有权进行申辩,确保其合法权益不受损害。
6. 个人观点和理解我认为特别程序判决书是一种非常重要且必要的司法程序。
在经济活动中,贷款和抵押财产交易是常见的形式,而特别程序判决书的引入有效解决了债权人在这些交易中可能面临的风险和挑战。
它不仅有助于保护债权人的合法权益,也有利于增强债务人的清偿意愿,为金融市场和经济发展提供了稳定的环境。
7. 总结特别程序判决书作为实现抵押权的重要司法制度,在保护法律权益、促进经济发展方面发挥了积极的作用。
抵押权在破产程序中的处理在破产程序中,抵押权是一项重要的法律概念,它涉及到债权人权益的保护和债务人对财产的处置。
抵押权是指债权人将其对债务人财产的权利作为债权的担保,债务人如果无法偿还债务,则抵押权可以用于对债务进行弥补。
在破产程序中,抵押权的处理需要遵循一定的法律规定和程序,以保障各方的合法权益。
1. 抵押权的确认和登记在破产程序开始前,债权人需要先确认其对债权人财产的抵押权,这要求债权人在向债务人发放贷款时,进行合法的抵押登记。
抵押权的登记是对抵押财产进行公示的一种方式,它能保障债权人在破产程序中对财产的优先权。
如果债权人未进行抵押权的登记,那么在破产程序中,其抵押权可能无法得到法律承认和保护。
2. 抵押权的清偿优先级在破产程序中,抵押权对于债务人的财产是有优先权的。
这意味着,在债务人破产清算时,首先要清偿的是具有抵押权的债权人的权益。
根据法律规定,抵押权的优先权排名比较高,债权人可以通过拍卖、变卖或者以其他方式将抵押财产变现,优先得到其债权的清偿。
3. 抵押权人行使抵押权在破产程序中,抵押权人可以行使其抵押权,即对抵押财产采取一系列的法律行动来保障其债权的实现。
首先,抵押权人可以申请将抵押财产拍卖或变卖,以追回债权。
其次,抵押权人还可以参与债务人的破产程序,通过财产出售或者清算来实现其债权。
无论采取何种方式,抵押权人都需要在法律规定的时间内行使其权益,而不能过度干涉破产程序的进行。
4. 抵押权与其他债权的关系在破产程序中,抵押权与其他债权之间存在着一定的优先级关系。
抵押权人优先于其他债权人享有其抵押财产的权益,但是在抵押权无法完全弥补债权的情况下,抵押权人可能需要与其他债权人共同分享该财产所能实现的价值。
这也是保护债权人多元化权益的一种方式,同时也确保了其他债权人的权益不受到过度侵害。
综上所述,抵押权在破产程序中的处理是一个复杂的法律问题。
债权人需要在破产程序开始前,进行抵押权的确认和登记,以保障其在破产清算中的权益。
债权的抵销和抵押权抵销和抵押权是债权法中常用的两种债权保障方式。
本文将对这两种债权保障方式进行详细探讨,并分析其在实际应用中的作用和限制。
一、抵销权抵销权是指当债务人与债权人互相拥有债权债务关系时,可以相互抵销债务,并减少实际的支付金额,以保障债务人的利益。
抵销权的适用条件有两点:一是债务人和债权人之间存在互相债权债务关系;二是债务的履行条件已经到期或者确定。
抵销权的作用主要体现在以下几个方面:1. 减少支付金额:债务人和债权人可以通过抵销权来彼此抵消债权债务关系,从而减少实际支付金额。
这对于债务人来说,意味着减轻了经济负担,提高了还款能力。
2. 简化债务关系:债务人和债权人之间的多个债权债务关系可以通过抵销权进行合并,从而简化了债务关系的复杂度。
这有助于提高债务人和债权人之间的交往效率,减少了沟通和协商的成本。
3. 加强债务人的保护:抵销权的存在能够更好地保护债务人的利益。
当债权人拥有债务人的债权时,如果债务人也同时拥有债权人的债权,就有了与债权人平等交换的筹码,可以更好地保护自身权益。
然而,抵销权也存在一些限制和问题:1. 条件限制:抵销权的行使必须满足一定的条件,如债务的履行条件已经到期或确定。
这些条件的限制可能会对债务人和债权人产生一定的约束,使得抵销权的行使不够自由和灵活。
2. 影响债权人权益:抵销权的行使可能会对债权人的权益产生一定的影响。
当债权人拥有多个债务人时,一旦其中一位债务人行使了抵销权,其他债权人的权益可能会受到损害。
3. 法律限制:抵销权的行使还受到法律的限制。
在某些情况下,法律可能规定不允许抵销权的行使,或者对抵销权的行使进行一定的限制。
二、抵押权抵押权是指债权人在债务人不履行债务时,可以依靠债权担保物实现自己的债权。
抵押权的核心是对债权担保物的占有和处分权。
抵押权的适用条件有以下几点:一是债权人和债务人之间存在一定的债权关系;二是债权人在债务发生时约定或者事后与债务人进行抵押物协议。
抵押权的登记与变更程序解读抵押权是指债权人根据借款合同或其他法律事务,以质押或抵押该债务人的动产或不动产作为担保的权利。
抵押权的登记以及随后的变更程序对于保障债权人的合法权益以及保护债务人的利益都显得非常重要。
本文将对抵押权的登记和变更程序进行解读,以便读者对该程序有一个全面的了解。
一、抵押权的登记程序在对抵押权进行登记之前,债权人和债务人应当先订立书面的抵押合同,并对该合同进行公证。
合同公证的目的是确保抵押权在法律上是有效并且具有约束力的。
1. 资料准备在进行抵押权的登记申请之前,债权人应当准备以下资料:抵押合同的原件、债务人的身份证明文件以及相关不动产证明文件等。
2. 申请登记债权人可以向相关的登记机关提交抵押权登记申请。
在申请中,债权人需要填写相关的表格,详细说明债务人的基本信息以及抵押财产的情况。
3. 审查与登记登记机关在受理申请后会进行相关的审查工作。
审查的目的是核实提供的资料是否齐全、真实有效,并且符合相关法律法规的规定。
如果申请资料无误,登记机关会将抵押权进行登记,并颁发相应的证明文件予债权人。
二、抵押权的变更程序在抵押权的登记后,可能会发生一些需要变更登记的情况,比如债务人变更、抵押财产变更等。
在这种情况下,债权人需要及时申请抵押权的变更登记。
1. 变更登记的事由抵押权的变更登记事由包括但不限于以下情况:债务人变更、抵押财产的所有权发生转移、债务金额发生变动等。
2. 变更登记申请债权人可以向原登记机关提交抵押权变更登记申请。
在申请中,债权人需要详细说明变更的原因,并提供相应的证明文件。
3. 审查与变更登记登记机关在受理变更登记申请后会进行审查工作。
审查的目的是核实变更登记的事由是否合法有效,并且符合相关法律法规的规定。
如果申请资料无误,登记机关会进行相应的抵押权变更登记,并颁发证明文件予债权人。
需要注意的是,抵押权的登记和变更程序可能会因地区而有所差异。
相关的法律法规以及登记机关的规定应当被遵循,以确保登记和变更程序的合法性和有效性。
抵押权的设立与转让程序解析抵押权是指债务人将其拥有的动产或不动产质押给债权人作为担保的一种权利。
在贷款、购房等金融交易中,抵押权常常被用作担保方式之一。
本文将对抵押权的设立与转让程序进行详细解析,以帮助读者更好地了解该程序的流程与要点。
一、抵押权设立程序解析抵押权的设立需要经过一系列的程序和步骤,包括以下几个主要环节:1. 履行法定设立要件:抵押权设立需要满足一定的法定要件,例如债务人应当具有财产权,且债权人与债务人之间存在一定的债权债务关系等。
只有在这些要件具备的情况下,抵押权的设立才能合法有效。
2. 编制抵押合同:债权人与债务人需要通过签订抵押合同来明确双方的权利义务。
抵押合同应当包含质押财产的具体描述、债权债务关系的确定、抵押权的范围和期限等内容。
3. 公证或登记抵押权:为了确保抵押权的效力和公示性,债权人通常会选择进行公证或登记。
在中国,不动产抵押权必须通过不动产登记机构进行登记,动产抵押权则通过交付、质押物清单等形式进行设立。
二、抵押权转让程序解析在一些情况下,债权人可以将其持有的抵押权进行转让,将原债权人的权利义务转移给他人。
抵押权转让的程序如下:1. 编制转让合同:原债权人与新债权人需要签订抵押权转让合同,明确双方的权益和义务。
合同应当包含原债权人对抵押权的放弃以及新债权人对抵押权的接受等内容。
2. 通知抵押人和债务人:转让抵押权后,原债权人需要及时通知抵押人和债务人,告知他们抵押权的转让事宜。
这样可以确保新债权人对抵押财产享有相应的权益,且原债务人需要向新债权人履行债务。
3. 办理公证或登记手续:与抵押权设立一样,抵押权的转让也需要进行公证或登记手续,以确保转让行为的有效性和公示性。
三、抵押权设立与转让程序中的注意事项在进行抵押权设立与转让程序时,需要注意以下几个要点:1. 合法性和实效性:抵押权的设立与转让应当符合法律规定,且程序必须完善。
只有在合法的前提下,抵押权的设立与转让才能具备实效性。
非诉讼程序抵押权实现的途径有哪些抵押权,是债权人对债务人或者第三人不转移占有的担保财产,在债务人届期不履行债务或者发生当事人约定的实现抵押权的情形时,依法享有的就该抵押财产的变价处分权和优先受偿权的总称。
下面由店铺为你详细介绍抵押权的相关法律知识。
非诉讼程序抵押权实现的途径有哪些:一、适用前提根据民事诉讼法第一百九十六条的规定,启动实现抵押权非讼程序的主体是“担保物权人和其他有权请求实现担保物权的人”。
一般情况下,只有抵押权人才有权申请实现抵押权,但在抵押权人进入破产或强制清算程序时,管理人或清算组取代抵押权人的地位,成为实现抵押权的主体。
(为行文方便,下文以抵押权人统一指代抵押权人和其他有权申请实现抵押权的人)虽然民事诉讼法未对实现抵押权的非讼程序中的被申请人作出规定,但根据法理可知,被申请人为抵押人。
抵押权实现的非讼程序的适用情形是抵押权人与抵押人对于抵押权本身不存在实体争议,仅对于实现抵押权的方式(拍卖、变卖或折价)未达成一致意见。
若存在实体争议,则应通过诉讼程序解决。
结合司法实践,常见的涉及抵押权实现的实体争议主要包括以下几种情形:(1)主合同不成立、无效或者已被撤销;(2)抵押合同不成立、无效或已被撤销;(3)抵押权已因主债权实现而归于消灭;(4)抵押权人已经抛弃了抵押权;(5)抵押权已因主债权罹于诉讼时效而不能请求法院保护。
二、程序启动抵押权人申请实现抵押权的,应当提交以下材料:第一,申请书。
申请书应当写明申请的理由、受偿标的以及抵押财产的状况。
第二,抵押权人身份证明。
公民个人申请的,应当出示居民身份证;法人和其他组织申请的,应当提交营业执照、组织机构代码副本和法定代表人或主要负责人身份证明;继承人或权利承受人申请的,应提供相关证明文件。
第三,主债权合同、抵押合同,若抵押权进行过抵押登记的,还应提供相应的抵押登记或证明文件。
抵押权人欲通过非讼程序实现抵押权的,应该在抵押权存续期间内向有管辖权的法院提出申请。
抵押权实现的条件、方式和程序
第一百九十五条债务人不履行到期债务或者发生当事人约定的实现抵押权的情形,抵押权人可以与抵押人协议以抵押财产折价或者以拍卖、变卖该抵押财产所得的价款优先受偿。
协议损害其他债权人利益的,其他债权人可以在知道或者应当知道撤销事由之日起一年内请求人民法院撤销该协议。
抵押权人与抵押人未就抵押权实现方式达成协议的,抵押权人可以请求人民法院拍卖、变卖抵押财产。
抵押财产折价或者变卖的,应当参照市场价格。
【解释】本条是关于抵押权实现的条件、方式和程序的规定。
本条对抵押权人实现抵押权的条件做出了规定:一是债务履行期间届满,债务人不履行债务;二是发生了当事人约定的实现抵押权的情形。
满足上述任一条件,抵押权人就可以依照本条规定的方式和程序处理抵押财产以实现其债权。
其中第二个条件,即“发生当事人约定的实现抵押权的情形”是本法新增加的规定,现以浮动抵押为例加以说明:根据本法规定,浮动抵押是以抵押人现有的以及将有的动产作抵押,抵押期间,抵押人在正常经营范围内可以自由处分其动产,债务人到期不履行债务的,抵押权人是以实现抵押权时的动产优先受偿。
如果只允许抵押权人在债务人到期不履行债务时才能实现抵押权,可能会由于抵押人在经营过程中的非正常经营行为或者恶意的行为,
甚至是正常经营行为,造成抵押权实现时抵押财产大量减少,无法对抵押权人的债权起到担保作用,从而损害抵押权人的利益。
允许抵押权人与抵押人约定提前实现抵押权的条件,抵押权人就可以在抵押合同中对抵押人的某些行为进行约束,一旦抵押人违反约定从事了这些行为,满足了约定的实现抵押权的条件,抵押权人就可以提前实现抵押权,以保障自己的债权得到清偿。
例如,A企业以其仓库中现有及将有的所有产品设定浮动抵押向B银行贷款,B银行为保全抵押财产在实现抵押权时能够达到一定的数量,以起到担保其债权的作用,可以与A企业在抵押合同中约定,A企业不得以其库存的产品从事关联交易或者低价交易,如不得以低于市场价格一定比例的价格出售库存的产品,一旦出售价格低于约定的比例,B银行即可提前实现抵押权;也可以在抵押合同中约定,即使在正常经营情况下,A企业库存的产品数量也不得低于其整个库存量的一定比例,一旦低于该比例,B银行即可提前实现抵押权。
国外的一些立法,如英国、美国、加拿大等,也允许当事人约定实现抵押权的条件。
债务人不履行到期债务或者发生当事人约定的实现抵押权的情形的,抵押权人可以与抵押人就如何处理抵押财产进行协商,如果双方达成协议,就可以按照协议的方式实现抵押权。
本条提供了三种抵押财产的处理方式供抵押权人与抵押人协议时选择:
(一)折价方式
抵押权人可以与抵押人协议,以折价的方式实现抵押权。
折价的方式也就是抵押权人与抵押人协议,参照市场价格确定一定的价款将抵押财产的所有权转移给抵押权人,以实现债权。
本法第一
百八十六条规定:“抵押权人在债务履行期届满前,不得与抵押人约定债务人不履行到期债务时抵押财产归债权人所有。
”这样规定是为了避免债务履行期届满前,抵押权人利用其优势地位与抵押人约定,在债务人到期不能履行债务时,将价值高于被担保债权的抵押财产直接转归抵押权所有,以充抵债权,从而对抵押人造成不公平。
但法律所限制的只是在债务履行期届满前不得做出这种将来转移所有权的协议,在需要实现抵押权的时候,已不存在可能给抵押人造成不利的情势了,这时双方可以协议以折价的方式来清偿抵押权人的债权。
而且,如果双方确定的抵押财产的价款高于被担保的债权时,依照本法规定,超出的部分要归抵押人所有,这样合同双方的权益就都得到了保护。
(二)拍卖方式
拍卖是抵押权实现的最为普通的一种方式。
拍卖也称为竞卖,是指以公开竞争的方法将标的物卖给出价最高的买者。
拍卖又分为自愿拍卖和强制拍卖两种,自愿拍卖是出卖人与拍卖机构一般为拍卖行订立委托合同,委托拍卖机构拍卖;强制拍卖是债务人的财产基于某些法定的原因由司法机关如人民法院强制性拍卖。
抵押权人与抵押人协议以抵押财产拍卖来实现债权的方式属于第一种方式,双方达成一致意见,即可选择拍卖机构进行拍卖。
以拍卖的方式实现抵押权有很大的优点,因为拍卖是以公开竞价的方式出卖标的物,拍卖的价款能够最大限度地体现拍卖财产的价值,从而充分发挥抵押财产对债权的担保作用。
(三)变卖方式
除前述两种方式外,本条规定双方还可以协议以变卖的方式实现抵押权。
采用变卖的方式就是
以拍卖以外的生活中一般的买卖形式出让抵押财产来实现债权的方式。
为了保障变卖的价格公允,变卖抵押财产应当参照市场价格。
抵押权人与抵押人协议处理抵押财产时,可能涉及抵押人的其他债权人的利益,如果抵押财产折价过低或者拍卖、变卖的价格远低于市场价格,如一套抵押住房的市场价格为100万元,抵押权人与抵押人却仅以50万元的价格协议变卖,在该抵押权人就变卖所得价款优先受偿后,可供后顺位的抵押权人以及其他债权人实现其债权的数额就会大大减少,从而损害他们的利益。
为保障其他债权人的利益,本条规定,抵押权人与抵押人的协议损害其他债权人利益的,其他债权人可以在知道或者应当知道撤销事由之日起一年内请求人民法院撤销该协议。
这里规定的“一年”是一个固定期间,不得中止、中断。
上面讲的是抵押权人与抵押人达成协议而实现抵押权的情况,如果双方未达成协议,那么应当如何实现抵押权呢?对此,担保法规定:“协议不成的,抵押权人可以向人民法院提起诉讼。
”本法起草过程中,不少人提出,要求抵押权人向人民法院提起诉讼以实现抵押权的规定使得抵押权的实现程序变得复杂而且漫长,有时抵押权需要一两年才能实现。
实践中,一些抵押权人为了尽快实现抵押权,事先与抵押人签署一份具有强制执行力的公证文书,约定债务人到期不履行债务的,抵押权人不必向人民法院提起诉讼,直接向人民法院申请强制执行,进行执行程序。
因此,建议为使抵押权的实现程序更加简便,应当允许抵押权人在协议不成的情况下,直接向人民法院申请拍卖、变卖抵押财产。
经过研究,我们认为,抵押权人与抵押人未就实现抵押权达成协议,主要有两种情形:
一是双方就债务履行期届满债权未受清偿的事实没有异议,只是就采用何种方式来处理抵押财产的问题达不成一致意见;二是双方在债务是否已经履行以及抵押权本身的问题上存在争议,如双方对抵押合同的有关条款或者抵押权的效力问题存在争议,这些问题实际上是实现抵押权的前提条件,双方对此发生争议,也就根本谈不上协议以何种方式实现抵押权了。
对于第一种情形,即抵押权人与抵押人仅就抵押权实现方式未达成协议的,为了简便抵押权的实现程序,本条规定,抵押权人可以直接请求人民法院拍卖、变卖抵押财产。
对于第二种情形,抵押权人仍应当采取向人民法院提起诉讼的方式解决。
这里还有一个问题需要予以说明,既然本法规定了浮动抵押制度,那么是否应当单独规定浮动抵押权的实现程序呢?对这一问题,本法起草过程中有不同意见。
一种意见认为,应当单独规定浮动抵押权的实现程序,因为浮动抵押权的实现与一般抵押权的实现有很大的不同。
一般抵押权是以抵押财产折价受偿或者以拍卖、变卖抵押财产的价款优先受偿。
而浮动抵押权的标的物多是整个公司或者公司的大部分财产,以整个公司的财产或者大分部财产实现债权,会涉及公司的接管、清算、采取拯救措施等问题;如果公司资不抵债的,还会涉及公司的破产问题。
因此,浮动抵押权的实现是一个比较复杂的问题;如果不明确规定其实现程序,浮动抵押制度将很难操作。
国外的一些立法也对浮动抵押权的实现程序做出了特别规定,如日本有关法律规定,债权人应当向法院申请实现浮动抵押权,法院根据抵押权人的申请做出执行裁定,同时宣布对公司财产进行扣押。
法院做出执行裁定后,还要选任财产管理人并进行公告。
另一种意见认为,没有必要单独规定浮动抵押权的实现
程序,浮动抵押权可以准用一般抵押权的实现方式,由浮动抵押权人拍卖、变卖公司的财产优先受偿或者以公司财产折价受偿。
本条规定没有区分一般抵押权与浮动抵押权,无论哪种抵押权,均适用本条规定的抵押权实现的方式和程序。
这样规定的主要考虑是,本法规定的浮动抵押财产的范围仅限于动产,即只有在企业、个体工商户和农业生产经营者的生产设备、原材料、半成品和产品这些动产上才能设定浮动抵押权,并不包括企业的不动产以及知识产权、商业秘密等财产权利。
这就意味着企业一般不会以其全部财产设定浮动抵押。
而就企业的动产浮动抵押而言,其抵押权的实现与一般抵押权实现的方式和程序并没有什么区别。
此外,浮动抵押制度在我国还是一项新的担保制度,实际适用过程中会出现哪些问题,一旦涉及整个企业的接管、清算等问题如何妥善处理,还需要在司法实践中不断摸索,积累经验,通过制定和修改有关法律逐步完善。