工程质量管理网络图
- 格式:doc
- 大小:76.00 KB
- 文档页数:10
施工管理、质量管理、安全管理、文明施工组织网络
施工管理组织网络图
项目经理
项目总工程师项目技术负责人
施工管理组
施工技术组施工综合组
技术员测
量
员
资
料
员
质
检
员
试
验
员
计
划
统
计
员
设
备
材
料
员
安
全
文
明
员
财
务
后
勤
员
绿
化
施
工
队
质量管理组织机构框图
公司经理部
总工程师技术部中心试验室其他职能处室
公司经理部
主任工程师工程师工地试验室其他职能科室质检工程师测量班
公司经理部
各分项技术主管
各生产班组
安全管理组织网络图
项目经理
专职安全员施工队长
施工班组一施
工
班
组
二
施
工
班
组
三
施
工
班
组
四
安全员安
全
员
安
全
员
安
全
员
文明施工组织网络图
公司文明施工管理办
项目副经理
工地专职文明创标化施工组工地办副主任
专职文明施工队
班组文明施工员。
工程质量控制网络图在工程项目中,质量控制是至关重要的环节。
它直接关系到工程项目的成败,涉及到项目的经济效益和社会效益。
因此,对工程质量的控制必须科学、规范、严谨。
工程质量控制网络图是一种有效的质量管理工具,它通过图形化的方式将工程质量控制流程和关键点呈现出来,帮助项目团队更好地理解和掌握工程质量控制的要点。
一、工程质量控制网络图的基本结构工程质量控制网络图通常由三个主要部分组成:质量管理体系、质量控制流程和关键质量控制点。
1、质量管理体系:这一部分描述了项目团队在质量管理方面的组织结构和职责。
它明确了各个部门和岗位的职责和权限,以确保在实施质量控制时能够高效协作。
2、质量控制流程:这部分详细描述了工程项目的质量控制流程。
包括质量计划的制定、质量控制的实施、质量检查与验收、质量问题的处理和反馈等环节。
3、关键质量控制点:这部分列举了工程项目中的关键质量控制点。
这些点是保证工程质量的关键环节,需要在整个施工过程中给予特别的和管理。
二、工程质量控制网络图的应用价值工程质量控制网络图的应用价值主要体现在以下几个方面:1、提高沟通效率:通过图形化的方式,质量控制网络图能够清晰地呈现复杂的工程质量管理体系和流程,便于项目团队成员理解和掌握,从而提高沟通效率。
2、明确职责与权限:通过质量控制网络图,每个成员都能明确自己的职责和权限,有利于在质量控制过程中实现责任到人,提高质量管理的效果。
3、指导质量控制实践:质量控制网络图为项目团队提供了具体的质量控制操作指南,有助于在实践中更好地贯彻和执行质量管理体系。
4、强化关键点控制:关键质量控制点的明确,使得项目团队能够集中精力这些对工程质量有重大影响的环节,有利于强化质量控制的效果。
5、方便质量检查与验收:通过对照质量控制网络图进行自查和验收,可以更有效地发现并纠正质量问题,提高工程质量的整体水平。
6、有利于经验总结和持续改进:工程质量控制网络图不仅是对工程项目质量的总结,也为未来类似项目的质量管理提供了宝贵的经验和参考。
质量管理网络图油漆班组负责人.•单花奎钢筋班组负责人.•乐洪顺木工班组负责人.•郭乃新瓦工班组负责人.•徐志江架子班组负责人.•王玉虎水电班组负责人.•刘国平质量管理网络图水电班组负责人.•将超架子班组负责人.•王玉虎瓦工班组负责人.•徐志海木工班组负责人.•罗国胜安全生产管理网络项目经理:张振荣质检员全员:花拥强安全员:魏大召 技术负责人:张华东维修班组负责人.•宗建军现场后勤负责人.•宋代传施工用电负责人.•杨兆平油漆班组负责人.■单花奎钢筋班组负责人.•乐洪顺水电班组负责人.•刘国平架子班组负责人.•王玉虎瓦工班组负责人.•徐志江木工班组负责人.•郭乃新安全生产管理网络维修班组负责人.■宗建军现场后勤负责人.•宋代传施工用电负责人.•杨兆平油漆班组负责人.•单花奎钢筋班组负责人.•乐洪顺水电班组负责人.•刘国平架子班组负责人.•王玉虎瓦工班组负责人.■徐志海木工班组负责人.■罗国胜维修班组负责人.■宗建军现场后勤负责人.•宋代传施工用电负责人.•杨兆平油漆班组负责人.•单花奎钢筋班组负责人.•乐洪顺水电班组负责人.•刘国平架子班组负责人.•王玉虎瓦工班组负责人.■徐志海木工班组负责人.■罗国胜项目经理:张振荣质检员全员:花拥强安全员:魏大召 技术负责人:张华东维修班组负责人.■宗建军。
现场组织管理机构框图项目经理项目总工程师项目副经理施工管理组施工技术组施工综合组技术员测量员资料员质检员试验员计划统计员设备材料员安全文明员财务后勤员施工二工区(兴慈二路工区)施工一工区(兴慈一路工区)施工三工区(兴慈三路工区)土方施工队雨污排水施工队综合管线施工队沥青道路施工队质量管理组织机构框图公司经理部总工程师技术部中心试验室其他职能处室公司经理部主任工程师工程师工地试验室其他职能科室质检工程师测量班公司经理部各分项技术主管各生产班组质量目标保证体系框图质量目标:保证合格,争创优良组织保证体系目标管理体系技术保证体系质量监控体系物资供应体系后勤保障体系质量管理机构设置质量监控人员配备质量目标分解措施分项目标承包措施分项目标承包管理施工工艺保证措施计量管理保证体系技术管理保证体系材料质量保证措施关键工序控制措施作业质量检验措施计划采购保证措施现场供应核算措施劳动工资合同措施生活服务保证措施施工质量监控组织体系施工工艺、施工 过程的质量监控质检监控部 生产技术部测 放 组试 验 组材 料 组施 工 组投入品的质量监控产出品的质量监控实现施工全过程质量控制项目经理 技术负责人施工质量监控流程框图项目经理工程技术处提出开工申请 监理审批 每道工序开工 自 检 监理工程师检查 中间检查 监理工程师检查 半成品检查 监理工程师验收中间交工证书 资料整理归档缺陷修复缺陷修复公司总工办1、审核现场材料试验2、人工、设备审查3、施工方案编制4、制定各部门质量责任制、自检、预检、验收制度5、制定安全责任制、保证措施6、施工测量、放样7、资料管理工序质量监控流程不合格合格制定工序施工方案自 检互 检交接检专职检工序施工全过程监理工程师 旁站监督质量评定进行下一道工序施工监理工程师 检验确认查寻原因 返工处理安全保证措施控制框图安全监控系统主导因素安全管理管理模式管理依据安全制度主要领导重视程度安全员工作能力管理模式管理模式安全检查例行处理隐患整改意外隐患工作失误超自然力工地用电安全监督工程施工安全监督高空作业安全监督岗位操作安全监督文明施工交通安全项目安全管理体系项目经理专职安全员施工队长施工班组一施工班组二施工班组三施工班组四安全员安全员安全员安全员安全责任保证体系项目经理安全负责人技术负责人施工进度负责人机械管理负责人消防管理负责人劳务管理负责人其他有关部门1、监督施工2、配合施工3、安全教育4、管理用品1、制定措施2、督促安全3、解决施工技术问题1、合理安排施工计划2、组织安全施工措施1、保证机械安全运行2、监督机械操作人员1、保证灭火设备齐全2、消除隐患组织工作1、保证施工安全技术素质2、保证劳逸结合落实财务、卫生、行政等部门工作有关工作的执行人和班组长文明施工管理体系框图公司文明施工管理办项目副经理工地专职文明创标化施工组工地办副主任专职文明施工队班组文明施工员。
文明工地管理体系网络图
八牌五图内容:
一、八牌
1、工程概况牌
2、项目经理部管理人员牌
3、施工现场管理要求
4、十项安全技术措施牌
5、施工现场防火规定牌
6、安全生产纪律牌
7、文明施工要求牌
8、环境保护监督牌
二、五图
9、施工现场总平面布置图
10、施工现场消防、用电平面布置图
11、文明工地管理体系网络图
12、安全生产管理网络图
13、工程质量管理网络图
说明:
“八牌二图”应布置在施工现场显要位置,其余“三图”布置在会议室或办公室内。
八牌五图之一:
工程概况
八牌五图之二:
项目经理部管理人员牌
八牌二图之四:
八牌二图之五:
安全生产质量标准化达标考核工作实施方案
八牌二图之八:
环境保护监督牌
页脚内容163
164
165
八牌五图之一图:
八牌五图之二图:
八牌五图之三图:
文明工地管理体系网络图
八牌五图之四图:
安全生产体系网络图
八牌五图之五图:
质量管理体系网络图。
质量管理网络见图3-1-5。
质量管理领导小组
组长:项目经理 副组长:项目总工
质量监察部
工程技术部
咨询、汇报 监理工程师
监管、指导
各班组质检员
各班组质检员
各班组质检员
各班组质检员
各班组质检员
各班组质检员
路基施工一队专职质检员 路基施工二队专职质检员 路基施工三队专职质检员 桥涵施工一队专职质检员 桥涵施工二队专职质检员 桥涵施工三队专职质检员 隧道施工一队专职质检员 各班组质检员
各班组质检员
各班组质检员
各班组质检员
隧道施工二队专职质检员 隧道施工三队专职质检员 机械运输队专职质检员。
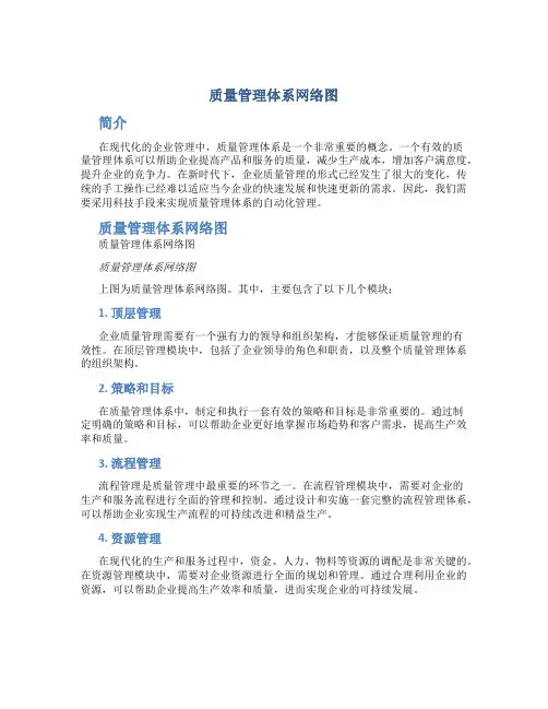
质量管理体系网络图简介在现代化的企业管理中,质量管理体系是一个非常重要的概念。
一个有效的质量管理体系可以帮助企业提高产品和服务的质量,减少生产成本,增加客户满意度,提升企业的竞争力。
在新时代下,企业质量管理的形式已经发生了很大的变化,传统的手工操作已经难以适应当今企业的快速发展和快速更新的需求。
因此,我们需要采用科技手段来实现质量管理体系的自动化管理。
质量管理体系网络图质量管理体系网络图质量管理体系网络图上图为质量管理体系网络图。
其中,主要包含了以下几个模块:1. 顶层管理企业质量管理需要有一个强有力的领导和组织架构,才能够保证质量管理的有效性。
在顶层管理模块中,包括了企业领导的角色和职责,以及整个质量管理体系的组织架构。
2. 策略和目标在质量管理体系中,制定和执行一套有效的策略和目标是非常重要的。
通过制定明确的策略和目标,可以帮助企业更好地掌握市场趋势和客户需求,提高生产效率和质量。
3. 流程管理流程管理是质量管理中最重要的环节之一。
在流程管理模块中,需要对企业的生产和服务流程进行全面的管理和控制。
通过设计和实施一套完整的流程管理体系,可以帮助企业实现生产流程的可持续改进和精益生产。
4. 资源管理在现代化的生产和服务过程中,资金、人力、物料等资源的调配是非常关键的。
在资源管理模块中,需要对企业资源进行全面的规划和管理。
通过合理利用企业的资源,可以帮助企业提高生产效率和质量,进而实现企业的可持续发展。
5. 测量和反馈测量和反馈是质量管理体系中不可或缺的一部分。
在测量和反馈模块中,需要对企业生产效率和质量进行全面的测量和反馈。
通过及时的测量和反馈,可以帮助企业发现和解决生产和服务中存在的问题,进而提高生产效率和质量。
质量管理体系网络图是一个非常重要的概念,通过科技手段对质量管理进行自动化管理,可以帮助企业根据国家标准和国际标准制定质量管理体系,并且通过对各模块的管理,不断地提高企业的生产效率和质量,从而实现企业的可持续发展。
工 程 质 量 管 理 网 络 图
机修工
安装工架子工
电
工钢
筋工木工
瓦工
安全员:
质检员:
技术员:
施工队长:
项目经理:
分项目副经理:
分公司经理:
公司施工技术部:总公司质检部:
分管经理:
总公司经理:
宣传教育管理制度
1、“安全生产、预防为主”,宣传教育提高安全质量意识,进行预防为主的重要手段。
2、施工现场要充分利用悬挂图表、图画,图示等形式进行质量安全教育。
3、职工每日班前要召开班前会,进行安全与技术交底,针对所要生产的工作部位,在交底过程中大量开展教育活动。
4、对上级有关部门下发的文件与操作规范规程,要认真组织学习贯彻执行。
5、积极参与配合公司及有关部门所进行的检查宣传活动。
6、制止意识低下、不健康的思想、文化垃圾进入工地,通过宣传教育学习,争取使每一个职工都成为爱岗敬业、艰苦创业、有道德、有文化的新型企业职工。
班组长质量职责
1、加强班组质量教育,牢固树立“质量第一”的意识,积极开展QC小组活动。
2、负责班组质量指标的分解、落实和完成。
3、组织班组工人严格执行“三检制”保证不合格品不出班组,按“三不放过”的原则处理质量事故,对交付检验的工序质量负责。
4、开展工序质量管理活动,组织班组人员认真执行工序质量控制程序,做好原始记录。
5、开展技术革新和合理化建设活动,努力提高工程质量和生产效率。
安全资料员安全生产责任制
一、施工现场安全资料员应随施工进度及时整理资料,应做好项目齐全,内容真实准确,字迹工整,
手续完备,对保管好安全生产资料负责。
二、资料员对各种资料要认真审查合格后盖章归档,并对资料的真实性进行监督。
三、建筑施工现场安全技术资料要分类归档,施工现场专设资料柜,集中存放。
四、认真配合好安全员对职工进行安全教育,使职工在工作中要以安全技术操作规程为准绳,规范操作,杜绝不安全因素的发生。
操作工人安全生产责任制
一、认真学习和严格遵守各项规章制度,遵守劳动纪律,不违章作业,对本岗位安全生产负直接责任。
二、严格按照安全技术交底,工艺标准和操作纪律,精心操作,做好记录交接班必须交接安全情况,交班要为接班创造良好的安全生产条件。
三、正确分析、判断和处理各种事故苗头,把事故、隐患消灭在萌芽状态。
在发生事故时,及时的如实向上级报告并保护好现场,做好详细记录。
四、按时认真进行巡回检查,发异常情况及时处理和报告。
五、上岗必须按规定着装,佩戴胸卡,妥善保管、正确使用各种防护用品(具)和灭火器材。
六、积极参加各种安全活动,岗位技术练兵。
正确操作,精心维护设备,保持作业环境整洁,搞好安全生产,文明施工。
七、有权拒绝违章作业的指令,对他人违章作业加以劝解和制止。
施工负责人质量职责
1、强化“质量第一”的意识,必须在保证质量的前提下抓生产进度,对工程的施工质量负责。
2、遵守工序质量制度,保证不合格材料不用于工程、不合格工序不进入下一道工序,并对工序管理引起的质量问题负责。
3、参加施工组织计划(项目质量计划)的编制,严格按施工组织计划(项目质量计划),技术交底组织施工,积极应用新技术,新工艺,新材料,新设备,负责不合格处理纠正措施的实施。
4、严格控制不合格的产品、资料非法流失。
质量检查员质量职责
1、确定本项目部质量工作计划,并协助项目经理组织实施。
2、负责检查、确定本项目施工的分项工程质量,确定工序交接检查质量对错负责。
3、认真收集各种有关质量的合理化建议,及时反馈各种质量信息,协助项目经理分析生产中的质量状况。
4、收集、整顿好本单位的质量档案,如质量分析记录、不合格审核单、不合格通知单和QC小组活动记录等,保证本项目部质量活动的各种原始记录的完整性。
技术负责人安全生产责任制
一、基层单位的技术负责人对单位安全生产技术工作负领导责任。
二、贯彻执行有关安全生产法规和安全技术标准。
三、组织编制和审批施工安全技术措施(方案)。
四、主持重点工程的安全技术交底并履行申报和审批手续。
五、对职工进行安全技术教育。
六、参加安全生产检查,对事故隐患采取技术防范措施。
七、参加伤亡事故的调查,分析事故发生的技术原因,提出整改措施。
项目安全员安全生产责任制
一、项目安全员对本项目的安全生产负具体管理责任。
二、严格执行安全生产的方针、法规标准及规章制度。
三、监督每人遵守安全操作规程、安全规章制度和安全生产纪律。
四、监督检查施工区域内的安全状况和安全技术措施和落实情况。
五、指导施工人员正确使用个人防护用品。
六、制止违章作业和违章指挥。
七、对新工人进行项目及安全教育。
八、依照本企业各级的安全奖罚规定行使安全奖罚权。
九、做好工伤事故的统计报告工作。
十、完成项目经理交办的其他工作。
项目经理安全生产责任制
一、项目经理对本项目的安全生产负全面责任。
二、贯彻执行安全生产方针、政策法规、标准和规章制度。
三、全面贯彻执行“两管”、“五同时”原则,及时纠正失职和违章行为。
四、正确处理安全与生产的矛盾。
五、健全和落实施工现场的安全生产管理制度。
六、负责一级动火和固定动火点的申请,审批二级动火,组织并落实好动火时的安全监护措施。
七、督促各类人员落实各自的安全生产责任,严格履行安全责任目标考核和安全奖惩办法。
八、组织落实各项安全技术措施(方案)保证安全技术费用投入。
九、对职工进行安全生产教育,坚持特种作业人员持证上岗制度,杜绝特种作业人员上岗和违章指挥。
十、经常组织安全检查,保证生产设备保险(装置),安全防护装置、消防设施、防护器材和急救器具等处于完好状态。
并教育职工加强维护、正确使用、消除事故隐患、落实隐患整改,制止违章行为。
十一、积极开展创建安全文明工地和安全生产竞赛活动。
十二、发生重伤和死亡事故时,组织救治伤员,保护现场。
按程序及时报告上级和落实防范措施。
项目经理质量职责
1、项目经理对本项目部承建的工程质量负责,承担工程竣工交付后的保养,服务工作。
2、牢固树立“质量第一”的意识,正确处理进度与质量的关系。
3、认真执行各项质量制度和质量控制程序,严肃工艺纪律,严格执行“三检制”,对本单位人员违反工艺纪律造成的质量问题负领导责任。
4、组织好项目内部的均衡生产和工序管理,确保施工质量。
5、组织好质量管理体系的现场实施,完善质量职责,并对其工作质量进行全面监督管理。
6、参加项目施工组织设计(项目质量计划)编制,支持推广新技术,新工艺,新材料,新设备。
7、定期召开质量例会,及时组织不合格品的质量分析会。
对质量事故及不合格产品按“三不放过”的原则进行处理,及时向分公司技术科和总工办公室反馈各种质量信息。
8、负责组织生产过程各种原始记录及统计工作,保证各种原始资料的完整性和可追溯性。
9、负责组织本项目职工的质量教育工作,积极开展QC小组活动,保证质量持续改进。
10、制定有关质量的经济责任制,并认真贯彻执行。
技术负责人质量职责
1、单位工程技术负责人保证本岗位编制,保管的各种技术文件,资料的质量,对编制的技术文件的可实施性负责,对由文件差错引起的质量事故负责。
2、实施技术状态管理,对技术状态更新的设计依据,可行性负责。
3、参加工程质量事故处理,对工程施工过程中不合格的原因进行调查分析,负责制定纠正措施。
4、负责检查施工组织设计及技术交底的执行情况。
5、协助领导搞好各种技术培训工作,参加指导QC小组活动。
6、负责组织有关技术人员搞好工程的测量定位数线工作及技术交底。
7、组织技术人员搞好各验收阶段的资料汇集,整顿、编目、归档工作。
8、组织新技术、新工艺、新材料、新设备的实验和推广,并对质量情况负责报告。