纯化水检测项目及检测方法
- 格式:doc
- 大小:30.50 KB
- 文档页数:1
纯化水检测方案简介纯化水是指经过一系列净化处理后,除去了水中的杂质和有害物质,得到的具有较高纯度的水。
在许多行业和实验室中,纯化水的质量是非常重要的,因为它直接影响到实验结果的准确性和产品的质量。
因此,建立一个可靠的纯化水检测方案是非常必要的。
本文将介绍一个纯化水检测方案,包括检测项目、检测方法以及检测结果的分析与判定。
检测项目1. pH值pH值是反映溶液酸碱性的指标,对纯化水的质量起着重要的影响。
在纯化水中,pH值通常应介于6.5至8.5之间,过低或过高的pH值都会影响实验结果或产品的稳定性。
2. 电导率纯化水的电导率是指单位长度和单位横截面积的电流通过该纯化水所需的电压。
电导率对于纯化水的质量控制也非常重要,它反映了水中溶解物质的含量。
纯化水的电导率应低于指定的阈值。
3. 硬度硬度是指水中钙、镁离子的含量,也是测量水中溶解性固体物质含量的一个重要指标。
纯化水的硬度应低于实验或生产需求规定的阈值。
4. 有机物含量纯化水中的有机物含量应尽量降低到最低限度,因为有机物会对实验结果产生干扰,并可能对一些灵敏的分析仪器产生腐蚀。
因此,有机物的含量是纯化水质量控制的重要指标之一。
检测方法1. pH值的检测方法pH值的检测可以使用pH计进行测量。
将待测纯化水置于一个pH 计电极中,观察pH计的显示读数即可得到纯化水的pH值。
2. 电导率的检测方法电导率的检测可以使用电导仪进行测量。
将待测纯化水置于一个电导仪测量池中,观察电导仪的显示读数即可得到纯化水的电导率。
3. 硬度的检测方法硬度的检测可以使用专用硬度试剂盒进行测量。
将试剂盒中的试剂加入一定体积的纯化水中,并根据试剂盒说明书的要求观察变色或生成的沉淀以判断纯化水的硬度。
4. 有机物含量的检测方法有机物含量的检测可以使用光度计进行测量。
将待测纯化水制备成适当稀释度的样品,然后使用光度计测量其吸光度,并与标准曲线进行比较,从而得到纯化水中有机物的含量。
检测结果的分析与判定根据纯化水的检测项目和方法,将各项检测结果与相关标准进行比较,得出以下判定结果:1.pH值判定:–如果pH值落在6.5至8.5之间,则判定纯化水的pH 值合格;–如果pH值低于6.5或高于8.5,则判定纯化水的pH 值不合格。
001纯化水微生物限度检查法操作规程操作规程:001纯化水微生物限度检查法一、目的和适用范围本操作规程适用于纯化水微生物限度检查法的操作流程。
检查目的是为了评估纯化水中微生物的数量和种类,确保纯化水的质量符合相关法规和标准。
二、设备和试剂1.无菌工作台2.显微镜3.火焰消毒器4.纯化水样品5.温度控制设备6.无菌试剂瓶7.营养基培养物8.细菌计数板三、操作步骤1.检查前准备1.1确保工作区域干净整洁,并进行必要的消毒。
1.2准备所需的设备和试剂。
1.3校验设备的准确性和完整性。
2.样品取样2.1使用无菌容器取样纯化水样品。
2.2尽量避免样品接触到空气。
2.3快速将样品送至检测实验室。
3.样品处理3.1使用无菌器具将样品分配到多个无菌试剂瓶中。
3.2确保样品的稀释比例符合标准要求。
4.培养试验4.1取一定量的样品,将其滴入细菌计数板的每个孔中。
4.2使用无菌移液器将细菌计数板放入孔内的细菌培养基中。
4.3将细菌计数板密封,并标注好样品信息。
4.4将细菌计数板放置于设定好的温度和湿度下进行培养。
4.5培养时间根据实验要求确定。
5.计数和分析5.1培养结束后,取出细菌计数板,使用显微镜在指定区域进行微生物计数。
5.2统计每个孔中微生物的数量,并记录下来。
5.3分析结果,与相关法规和标准进行比较。
5.4如结果符合要求,则纯化水样品通过检查;如结果不符合要求,则需进行进一步处理。
6.结果记录和报告6.1将检查结果记录在检测报告中,包括样品信息、检测日期、微生物数量等。
6.2将报告存档,并按要求进行归档保存。
四、操作注意事项1.操作过程必须保持无菌状态,避免样品的污染。
2.使用的设备和试剂必须保持干净和完整。
3.细菌计数板的培养条件必须按标准要求进行控制。
4.操作人员应熟悉操作流程和相关法规和标准,严格遵守操作规程。
五、操作记录1.操作人员应按要求记录操作流程、设备校验、样品信息等重要数据。
2.操作记录应包括操作日期、操作人员、操作步骤和结果等信息。
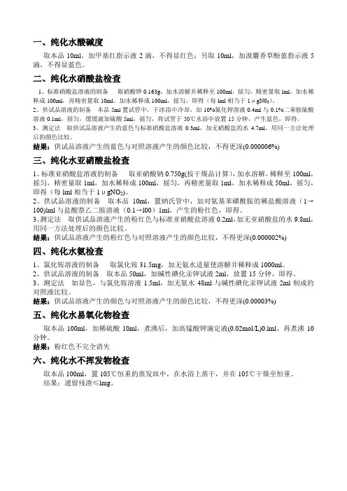
纯化水检测项目一、酸碱度1.试剂a .甲基红指示液:取甲基红0.1g,加0.05mol/L氢氧化钠溶液7.4ml使溶解,再加水稀释至200ml。
变色范围PH4.2-6.3(红→黄)b .0.05mol/L氢氧化钠溶液:取0.2g分析纯氢氧化钠,用水稀释至100ml。
c .溴麝香草酚蓝指示液:取溴麝香草酚蓝0.1g,加0.05mol/L氢氧化钠溶液3.2ml使溶解,再加水稀释至200ml。
变色范围pH6.0—7.6(黄→蓝)。
2、操作取纯化水10ml,加甲基红指示液2滴,不得显红色;另取纯化水10ml,加溴麝香草酚蓝指示液5滴,不得显蓝色。
二、硝酸盐1.试剂a. 10%氯化钾溶液:取氯化钾10g,加水使溶解成100ml,即得。
b. 0.1%二苯胺硫酸溶液:取二苯胺0.1g,加硫酸100ml使溶解,即得。
c. 标准硝酸盐溶液:取硝酸钾0.163g,加水溶解并稀释至100ml,摇匀,精密量取1ml,加水稀释成100ml,摇匀,再精密量取10ml,加水稀释成100ml,摇匀,即得(每1ml相当于1µg NO3)。
2、操作取本品5ml置试管中,于冰浴(0℃)中冷却,加10%氯化钾溶液0.4ml与0.1%二苯胺硫酸溶液0.1ml,摇匀,缓缓滴加硫酸5ml,摇匀,将试管于50℃水浴中放置15分钟,溶液产生的蓝色与标准硝酸盐溶液0.3ml,加无硝酸盐的水4.7ml,用同一方法处理后的颜色比较,不得更深(0.000 006%)。
三、亚硝酸盐1、试剂a. 稀盐酸溶液:取盐酸234ml,加水使稀释至1000ml,即得。
本液含HCl应为9.5%-10.5%。
b. 对氨基苯磺酰胺的稀盐酸溶液(1→100):取氨基苯磺酰胺1g,加稀盐酸溶液使溶解成100ml。
c. 盐酸萘乙二胺溶液(0.1→100):取盐酸萘乙二胺0.1g,加水使溶解成100ml。
d. 标准亚硝酸盐溶液:取亚硝酸钠0.750g(按干燥品计算),加水溶解,稀释至100ml,摇匀,精密量取1ml,加水稀释成100ml,摇匀,再精密量取1ml,加水稀释成50 ml,摇匀即得(每1ml相当于1µgNO2) 。
纯化水检测SOP1.目的为规范生产用纯化水的检验操作,特制定本SOP。
2.范围本规程适用于纯化水的检测。
3.定义分子式及分子量:H2O 18.024.职责4.1.QC负责本规程的起草、修订、培训及执行。
4.2.QA、QC组长、质量管理部经理负责本规程的审核。
4.3.质量总监负责批准本规程。
4.4. QA负责本规程执行的监督。
5.引用标准《中华人民共和国药典》2020年版二部6.材料见程序。
7.流程图无8.程序8.1.性状本品为无色的澄清液体;无臭、无味。
8.1.1.结果判断:应符合规定8.2.酸碱度8.2.1.原理:利用指示剂PH变色域可测出纯化水的酸碱度。
8.2.2.器材:天平(千分之一),250ml烧杯,10ml吸管,125ml滴瓶,中试管,吸耳球,试管架等。
8.2.3 试剂及配制0.05mol/L NaOH液:取0.5mol/L NaOH液1ml,加9ml水,摇匀。
0.5mol/L NaOH液的配制:取NaOH 2g,加水使其溶解成100 ml,即得。
甲基红指示液:取甲基红(指示剂)0.05g,加NaOH(0.05mol/L)3.7ml,用水稀释至100ml,摇匀,即得。
溴麝香草酚蓝指示液:取溴麝香草酚蓝(指示剂)0.05g,加NaOH液(0.05mol/L)1.6ml 使其溶解,再加水稀释至100ml,摇匀,即得。
8.2.4 操作步骤:取本品10ml,加甲基红指示液2滴,不得显红色;另取10ml,加溴麝香草酚蓝指示液5滴,不得显蓝色。
8.2.5 结果判定:应符合规定。
8.3.电导率8.3.1.原理:在电解质中,带电的离子在电场的影响下产生移动而传递电子,其导电能Read Read Read 力以电阻R 的倒数电导度G 表示:G =1 / R当温度一定时,电阻与电极距离L 成正比,与电极截面积A 成反比:L LR= ρ ρ:电阻率 所以电导率K =A A×R当电极形状不变时,L/A 是个常数,称为电极常数,以J 表示,J=L/A因此, K=J×G(s/cm)从上式可知,当采用常数为1的电极时,电导率和电导度数值相等.式中s 称为西门子:1S = 10-3 ms = 10-6µs电导的测量,实际上是通过测量浸入溶液的电极极板之间的电阻来实现的。
纯化水检验方法
1.pH值测定:使用pH 测定仪器或试纸检测纯化水的酸碱性,纯净水的pH值通常在7左右。
2.电导率测定:使用电导率仪器测量纯化水中的离子含量,纯净水的电导率很低。
3.溶解性固体物质测定:使用适当的溶剂将水中的溶解性固体物质溶解,然后通过物质的定量分析方法(如重量法、容量法等)进行测定。
4.微生物检测:使用细菌培养基或快速检测方法来检测纯化水中的微生物污染。
5.酸碱度检查:取一定量的纯化水,加入甲基红指示液或溴麝香草酚蓝指示液,根据颜色变化判断酸碱度是否符合标准。
6.硝酸盐检测:取一定量的纯化水,通过特定的方法消除水中的有机物和氨氮后,加入适量的硝酸盐标准
溶液和无硝酸盐的水,通过比较样品和标准液的颜色来判断硝酸盐的含量是否超标。
7.氨检测:取一定量的纯化水,加入碱性碘化汞钾试液,放置一段时间后观察颜色变化,判断氨的含量是否超标。
8.总有机碳测定:通过
总有机碳分析仪的蠕动泵输送纯化水样品至反应室,反应室由两根紫外灯管和一根石英螺旋管组成,紫外灯发出光线使水产生光分解,将有机化合物氧化成二氧化碳,仪器自动检测、分析、得出结果。
测定结果应符合总有机碳≤
0.5mg/L。
9.微生物限度检查:取一定量的纯化水,按照微生物限度检查方法进行培养和计数,判断微生物的含量是否符合标准。
中国药典纯化水检验标准一、酸碱度按照中国药典规定,纯化水的酸碱度应该符合以下要求:pH值在5.0-7.0之间,以保证其符合药典规定的范围。
测试酸碱度的样品应该在使用之前进行取样,并且使用酸碱度试纸进行检测。
二、硝酸盐硝酸盐是纯化水中常见的污染物之一,其含量过高会对药品的质量产生影响。
因此,中国药典规定纯化水中的硝酸盐含量不得超过0.00005%。
测试硝酸盐的样品应该在使用之前进行取样,并且使用硝酸盐试纸进行检测。
三、亚硝酸盐亚硝酸盐也是纯化水中常见的污染物之一,其含量过高会对人体健康产生影响。
因此,中国药典规定纯化水中的亚硝酸盐含量不得超过0.00001%。
测试亚硝酸盐的样品应该在使用之前进行取样,并且使用亚硝酸盐试纸进行检测。
四、氨氨是一种有毒物质,其含量过高会对人体健康产生影响。
因此,中国药典规定纯化水中的氨含量不得超过0.00005%。
测试氨的样品应该在使用之前进行取样,并且使用氨试纸进行检测。
五、氯化物氯化物是纯化水中常见的污染物之一,其含量过高会对药品的质量产生影响。
因此,中国药典规定纯化水中的氯化物含量不得超过0.001%。
测试氯化物的样品应该在使用之前进行取样,并且使用氯化物试纸进行检测。
六、硫酸盐硫酸盐是纯化水中常见的污染物之一,其含量过高会对药品的质量产生影响。
因此,中国药典规定纯化水中的硫酸盐含量不得超过0.001%。
测试硫酸盐的样品应该在使用之前进行取样,并且使用硫酸盐试纸进行检测。
七、钙钙是纯化水中常见的污染物之一,其含量过高会对药品的质量产生影响。
因此,中国药典规定纯化水中的钙含量不得超过0.002%。
测试钙的样品应该在使用之前进行取样,并且使用钙试纸进行检测。
八、镁镁是纯化水中常见的污染物之一,其含量过高会对药品的质量产生影响。
因此,中国药典规定纯化水中的镁含量不得超过0.002%。
测试镁的样品应该在使用之前进行取样,并且使用镁试纸进行检测。
纯化水检测标准纯化水是指经过一系列物理或化学处理后去除了杂质、离子、微生物等杂质的水。
在工业生产、实验室研究、医疗卫生等领域,纯化水的质量直接关系到产品质量和实验结果的准确性。
因此,对纯化水的检测标准十分重要。
本文将介绍纯化水检测的标准及相关内容。
首先,纯化水的检测应包括理化指标和微生物指标两大类。
理化指标包括电导率、溶解氧、总有机碳、总溶解固体、微量元素等参数的检测。
这些指标能够反映纯化水的物理性质和化学成分,是评价纯化水质量的重要依据。
而微生物指标主要包括菌落总数、大肠菌群、霉菌等微生物的检测,这些指标能够反映纯化水的微生物污染情况,对于保障纯化水的卫生安全至关重要。
其次,纯化水检测标准应当符合国家相关法规和标准的要求。
国家标准规定了纯化水的各项指标的检测方法和标准值,具有法律效力,是纯化水检测的依据。
在进行纯化水检测时,必须严格按照国家标准的要求进行,确保检测结果的准确性和可靠性。
同时,还应关注国际上对纯化水检测标准的最新发展,及时了解并采纳国际先进标准,以提高纯化水检测的水平和质量。
此外,纯化水检测标准还应考虑相关行业的特殊要求。
不同行业对纯化水的质量要求不同,因此纯化水检测标准也应根据不同行业的特点进行相应调整和完善。
例如,在制药行业,对微生物指标的要求更为严格,因此在纯化水检测标准中应重点关注微生物指标的检测方法和标准值的设定。
在电子行业,对溶解氧和微量元素等理化指标的要求更为严格,因此在纯化水检测标准中应注重这些指标的检测和评价。
最后,纯化水检测标准的制定和实施应注重标准化管理。
纯化水检测标准应由相关部门或机构负责制定,并应定期进行修订和更新,以适应纯化水检测技术的发展和行业的需求。
同时,还应加强对纯化水检测人员的培训和考核,确保检测工作的准确性和可靠性。
此外,还应建立健全的纯化水检测档案和信息管理体系,对检测结果进行存档和管理,以备日后查询和追溯。
总之,纯化水检测标准是保障纯化水质量和卫生安全的重要保障,应当严格执行国家标准和相关法规的要求,同时注重行业特殊要求的考虑,加强标准化管理和技术培训,以确保纯化水检测工作的准确性和可靠性。
纯化水检测标准纯化水是指去除了杂质和溶质的水,通常用于实验室、制药、电子、化工等领域。
纯化水的质量直接关系到生产和实验的准确性和可靠性,因此对纯化水的检测标准至关重要。
本文将从纯化水的检测方法、标准要求和常见问题等方面进行详细介绍。
一、纯化水的检测方法。
1.物理性质检测。
物理性质检测是指通过测定纯化水的密度、折射率、电导率、溶解度等指标来判断其纯度。
其中,密度和折射率是反映纯化水物理性质的重要参数,密度的测定可以通过密度计进行,折射率的测定则需要借助折射计。
电导率是衡量水中离子含量的指标,通常通过电导率仪进行测定。
2.化学成分检测。
化学成分检测是指通过测定纯化水中各种离子、微量元素和有机物的含量来判断其质量。
常见的化学成分检测方法包括离子色谱法、原子吸收光谱法、气相色谱-质谱联用法等,这些方法可以准确测定水中各种化学成分的含量,为纯化水的质量评价提供了重要依据。
3.微生物检测。
微生物检测是指通过测定纯化水中微生物的种类和数量来判断其卫生状况。
常见的微生物检测方法包括膜过滤法、培养法、PCR法等,这些方法可以准确测定水中微生物的数量和种类,为纯化水的卫生质量评价提供了重要依据。
二、纯化水检测标准要求。
1.国家标准。
我国对纯化水的质量要求有一系列国家标准,包括GB/T 6682-2008《工业用水制备实验室纯水规范》、GB/T 6682-1992《制备实验室纯水规范》等,这些标准对纯化水的生产、贮存、检测等方面都作出了详细规定,企业在生产和使用纯化水时应严格按照这些标准执行。
2.行业标准。
除了国家标准外,各行业还有相应的行业标准对纯化水的质量进行要求,如制药行业的《纯净水质量标准》、电子行业的《超纯水质量标准》等,这些标准对纯化水的质量要求更为严格和具体,企业在生产和使用纯化水时应根据自身行业的特点选择符合要求的标准。
三、纯化水检测中常见问题及解决方法。
1.检测设备精度不足。
在纯化水的检测过程中,如果使用的检测设备精度不足,将导致检测结果不准确。
一、纯化水酸碱度取本品10ml,加甲基红指示液2滴,不得显红色;另取10ml,加溴麝香草酚蓝指示液5滴,不得显蓝色。
二、纯化水硝酸盐检查1、标准硝酸盐溶液的制备取硝酸钾0.163g,加水溶解并稀释至100ml,摇匀,精密量取lml,加水稀释成100ml,再精密量取10ml。
加水稀释成100ml,摇匀,即得(每lml相当于1μgN03)。
2、供试品溶液的制备本品5ml置试管中,于冰浴中冷却,加10%氯化钾溶液0.4ml与0.1%二苯胺硫酸溶液0.1ml,摇匀,缓缓滴加硫酸5ml,摇匀,将试管于50℃水浴中放置15分钟,产生蓝色,即得。
3、测定法取供试品溶液产生的蓝色与标准硝酸盐溶液0.3ml,加无硝酸盐的水4.7ml,用同一方法处理后的颜色比较。
结果:供试品溶液产生的蓝色与对照溶液产生的颜色比较,不得更深(0.000006%)三、纯化水亚硝酸盐检查1、标准亚硝酸盐溶液的制备取亚硝酸钠0.750g(按干燥品计算),加水溶解,稀释至100ml,摇匀,精密量取1ml,加水稀释成100ml,摇匀,再精密量取1ml,加水稀释成50ml,摇匀,即得(每lml相当于1μgNO2)。
2、供试品溶液的制备取本品10ml,置纳氏管中,加对氨基苯磺酰胺的稀盐酸溶液(1→100)lml与盐酸萘乙二胺溶液(0.1→l00)1ml,产生的粉红色,即得。
3、测定法取供试品溶液产生的粉红色与标准亚硝酸盐溶液0.2ml,加无亚硝酸盐的水9.8ml,用同一方法处理后的颜色比较。
结果:供试品溶液产生的粉红色与对照溶液产生的颜色比较,不得更深(0.000002%)四、纯化水氨检查1、氯化铵溶液的制备取氯化铵31.5mg,加无氨水适量使溶解并稀释成1000ml。
2、供试品溶液的制备取本品50ml,加碱性碘化汞钾试液2ml,放置15分钟,即得。
3、测定法如显色,与氯化铵溶液1.5ml,加无氨水48ml与碱性碘化汞钾试液2ml制成的对照液比较。
纯化水检验操作规程一、目的纯化水是化学实验中常用的一种实验用水,为确保实验结果的准确性和可靠性,需对纯化水进行检验。
本操作规程旨在规范纯化水的检验操作,确保实验结果的准确性和可重复性。
二、操作准备1.准备清洁的试剂瓶、试剂皿和玻璃仪器,确保无杂质。
2.准备所需试剂:PH试纸、铜离子试剂、氧化性试剂等。
3.准备检测仪器:PH计、电导率计、紫外可见分光光度计等。
三、操作步骤1.PH值检测(1)将PH试纸修剪成适当大小,每个PH试纸的长度约为5cm左右。
(2)将PH试纸蘸取纯化水,注意不要用手直接接触试纸。
(3)将PH试纸低浸入纯化水中,保持10秒左右。
(4)观察试纸颜色变化,并与标准PH值比较,确定纯化水的PH值。
(5)记录检测结果,并进行数据分析。
2.电导率检测(1)将电导率计置于检测架上,并调整为合适高度。
(2)将电导率计的电极部分浸入纯化水中,保持10秒左右。
(3)等待电导率计显示稳定的数值,记录检测结果。
(4)将电导率计清洗干净,准备下一次检测。
3.紫外可见光谱检测(1)将纯化水样品放置在玻璃仪器中,确保无空气泡。
(2)将玻璃仪器置于紫外可见分光光度计中,调整合适位置。
(3)设置检测波长和扫描范围,并开始检测。
(4)等待检测结束,记录检测结果。
(5)将玻璃仪器清洗干净,准备下一次检测。
四、操作注意事项1.在进行纯化水检验操作前,要彻底清洗实验仪器,以避免任何杂质的干扰。
2.执行试验过程中,要注意操作规范、纯化水样品的保存和标识。
3.检测过程中要保持仪器的精确度和准确性,确保实验结果的可靠性。
4.实验人员要遵循安全操作程序,佩戴个人防护用品,禁止饮食等。
5.报告检验结果时,需完整准确记录每次检测的结果,以备后续数据分析。
五、操作结果分析1.PH值检测结果分析:根据实验需求,判断纯化水的酸碱性。
2.电导率检测结果分析:根据实验需求,判断纯化水中溶质的浓度。
3.紫外可见光谱检测结果分析:根据实验数据,分析溶质在纯化水中的分布和浓度。
纯化水ChunhuashuiPurified Water[修订]本品为饮用水经蒸馏法、离子交换法、反渗透法或其他适宜的方法制得的制药用水,不含任何添加剂。
【检查】总有机碳不得过0.50mg/L(附录Ⅷ R)。
易氧化物取本品100ml,加稀硫酸10ml,煮沸后,加高锰酸钾滴定液(0.02mol/L)0.10ml,再煮沸10分钟,粉红色不得完全消失。
以上总有机碳和易氧化物两项可选做一项。
重金属取本品100ml,加水19ml,蒸发至20ml,放冷,加醋酸盐缓冲液(pH3.5)2ml 与水适量使成25ml,加硫代乙酰胺试液2ml,摇匀,放置2分钟,与标准铅溶液1.0ml加水19ml用同一方法处理后的颜色比较,不得更深(0.000 01%)。
[增订]【检查】电导率应符合规定(附录)总有机碳不得过0.50mg/L(附录Ⅷ R)。
铝盐(供透析液生产用水需检查)取本品400ml,置分液漏斗中,加醋酸盐缓冲液(pH 6.0)10ml和水100ml,用0.5% 8-羟基喹啉三氯甲烷溶液提取3次(20ml,20ml,10ml),合并三氯甲烷提取液于50ml量瓶中,加三氯甲烷至刻度,摇匀,即得供试品溶液;另取标准铝盐溶液[称取硫酸铝钾0.352g,置100ml量瓶中,加1mol/L硫酸溶液10ml溶解后,用水稀释至刻度,摇匀,作为贮备液。
临用前,精密量取贮备液1ml,置100ml量瓶中,用水稀释至刻度,摇匀,即得(每1ml相当于2μg的Al)]2.0ml,置分液漏斗中,加醋酸盐缓冲液(pH 6.0)10ml和水98ml,同法操作,即得标准溶液;取醋酸盐缓冲液(pH 6.0)10ml和水100ml,置分液漏斗中,同法操作,作为空白溶液。
取上述溶液,照荧光分析法(附录Ⅳ E),在激发光波长392nm与发射光波长518nm处分别测定荧光强度。
供试品溶液的荧光强度不得大于标准溶液的荧光强度(0.000 001%)。
[删除]【检查】氯化物、硫酸盐与钙盐取本品,分置三支试管中,每管各50ml,第一管中加硝酸5滴与硝酸银试液1ml,第二管中加氯化钡试液5ml,第三管中加草酸铵试液2ml,均不得发生浑浊。
纯化水全性能检测报告及原始记录报告内容一、引言纯化水是指经过特定处理工艺去除其中的杂质和离子物质,以达到用于特定实验和工艺的纯净水。
全性能检测报告的目的是对纯化水的各项性能进行全面评估和检测分析,以确保其符合使用要求和标准。
二、方法和仪器本次检测采用标准化和规范的检测方法进行。
使用的仪器包括离子色谱仪、紫外可见分光光度计、电导仪等。
检测项目包括电导率、总溶解固体、硬度、溶解氧、氨氮、亚硝酸盐、亚硝酸盐、总有机碳、重金属离子等。
三、结果与讨论1. 电导率:纯化水的电导率应低于5μS/cm,本次检测结果为4.6μS/cm,符合标准要求。
2. 总溶解固体:纯化水的总溶解固体应低于10mg/L,本次检测结果为8.5mg/L,符合标准要求。
3. 硬度:纯化水的硬度应低于0.1mg/L,本次检测结果为0.08mg/L,符合标准要求。
4. 溶解氧:纯化水的溶解氧应高于5mg/L,本次检测结果为6.2mg/L,符合标准要求。
5.氨氮、亚硝酸盐、亚硝酸盐、总有机碳、重金属离子等项目也符合标准要求。
四、原始记录在检测过程中,详细记录了各项指标的检测数值和相应的测量数据,保证了数据的准确性和可靠性。
原始记录包括每个参数的实验测量值、仪器型号、仪器校准日期等。
五、结论根据本次纯化水的全性能检测结果和原始记录,可以得出结论,该批次的纯化水符合使用要求和标准。
各项指标都在规定范围内,没有超过限定值,能够满足特定实验和工艺的需求。
六、建议为了进一步确保纯化水的质量,建议定期进行全性能检测,并对仪器进行合理维护和校准。
同时,在使用纯化水的过程中,应注意避免污染源的接触和异物的进入,以保持纯化水的良好品质。
总结:本次纯化水的全性能检测结果表明其质量符合要求,可以放心使用。
纯化水的全性能检测报告和原始记录为后续评估和追溯提供了依据,有利于纯化水的质量控制和追溯分析。
纯化水检验原始记录纯化水是指经过各种净化手段处理后的水,其中去除了大部分或所有悬浮物、有机物、离子和微生物。
在实验室和工业生产中,纯化水经常被用作实验试剂和工业原料。
为了确保纯化水的质量和纯度符合要求,在生产和使用过程中需要对纯化水进行检验。
本次实验将对纯化水的质量进行检验,并记录实验结果。
实验名称:纯化水检验实验目的:1.检验纯化水的质量和纯度是否符合要求;2.验证纯化水的各项指标是否在规定范围内。
实验器材:1.纯化水;2.pH计;3.电导率仪;4.紫外可见分光光度计;5.毛细管;6.干燥皿;7.温度计;8.纸巾;9.手套;10.安全护目镜。
实验步骤:1.戴上手套和安全护目镜,确保实验操作的安全性。
2.取得一瓶纯化水样品。
3.进行外观检查:观察纯化水的颜色、透明度和悬浮物是否存在。
4.进行pH值检测:将pH电极插入纯化水中,待数值稳定后记录pH 值。
5.进行电导率检测:将电导率仪探头插入纯化水中,待数值稳定后记录电导率。
6.进行紫外可见光谱检测:取一定量的纯化水样品,通过纸巾过滤去除悬浮物,倒入紫外可见分光光度计中,扫描波长范围,记录吸光度值。
7.进行溶解氧检测:将毛细管插入纯化水样品中,尽量避免气泡产生,待读数稳定后记录溶解氧值。
8.进行温度检测:使用温度计测量纯化水的温度,记录温度值。
9.进行高纯度指标检测:依照高纯水的要求,检测纯化水的指标是否符合要求,如溶解无机离子、有机物含量等。
10.做好实验记录和整理实验数据。
实验结果:1.外观检查:纯化水呈无色透明,无悬浮物存在。
2.pH值检测:纯化水的pH值为7,符合中性。
3. 电导率检测:纯化水的电导率为0.05 μS/cm,低于规定的标准值。
4.紫外可见光谱检测:纯化水在紫外可见光谱范围内无吸光峰,表明无有机物存在。
5. 溶解氧检测:纯化水的溶解氧为8.0 mg/L,高于规定的标准值。
6.温度检测:纯化水的温度为25°C,符合要求。
纯化水检测1酸碱度试液:⏹甲基红指示液:取甲基红0.1g,加0.05mol/L氢氧化钠溶液7.4mL使溶解,再加水稀释至200mL,即得。
变色范围:pH4.2~6.3(红→黄)。
⏹溴麝香草酚蓝指示液:取溴麝香草酚蓝0.1g,加0.05mol/L氢氧化钠溶液3.2mL使溶解,再加水稀释至200mL,即得。
变色范围:pH6.0~7.6(黄→蓝)。
步骤:取本品10mL,加甲基红指示液2滴,不得显红色;另取10mL,加溴麝香草酚蓝指示液5滴,不得显蓝色。
2硝酸盐⏹试液:标准硝酸盐溶液:取硝酸钾0.163g,加水溶解并稀释至100mL,摇匀,精密量取1mL,加水稀释成100mL,再精密量取10mL,加水稀释成100mL,摇匀,即得(每1mL相当于1μgNO3-)。
⏹步骤:取本品5mL置试管中,于冰浴中冷却,加10%氯化钾溶液0.4mL与0.1%二苯胺硫酸溶液0.1mL,摇匀,缓缓滴加硫酸5mL,摇匀,将试管于50℃水浴中放置15分钟,溶液产生的蓝色与标准硝酸盐溶液0.3mL,加无硝酸盐的水4.7mL,用同一方法处理后的颜色比较,不得更深。
0.000006%3亚硝酸盐⏹试液:标准亚硝酸盐溶液:取亚硝酸钠0.750g(按干燥品计算),加水溶解,稀释至100mL,摇匀,精密量取1mL,加水稀释成100mL,摇匀,再精密量取1mL,加水稀释成50mL,摇匀,即得(每1mL相当于1μgNO2-)。
⏹步骤:取本品10mL,置纳氏管中,加对氨基苯磺酰胺的稀盐酸溶液(1→100)1mL及盐酸萘乙二胺溶液(0.1→100)1mL,产生的粉红色,与标准亚硝酸盐溶液0.2mL,加无亚硝酸盐的水9.8mL,用同一方法处理后的颜色比较,不得更深。
0.000002%4氨⏹试液:⏹碱性碘化汞钾试液(纳氏试剂):取碘化钾10g,加水10mL溶解后,缓缓加入二氯化汞的饱和水溶液,随加随搅拌,至生成的红色沉淀不再溶解,加氢氧化钾30g,溶解后,再加二氯化汞的饱和水溶液1mL或1mL以上,并用适量的水稀释使成200mL,静置,使沉淀,即得。
2023版药典纯化水检测项目
2023版药典纯化水检测项目主要包括以下内容:
一、外观
纯化水的外观应符合规定,无色、无臭、无味,不得含有浑浊物、微细粒子、气泡、肉眼可见的沉淀等杂质。
二、pH值
纯化水的pH值应符合规定,通常为5.0~7.5。
pH值的测定方法为酸度计法或试纸法。
三、电导率
纯化水的电导率应符合规定,通常为≤2.0μS/cm。
电导率的测定方法为电导率仪法。
四、吸光度
纯化水的吸光度应符合规定,通常为≤0.100。
吸光度的测定方法为紫外可见分光光度法。
五、蒸发残渣
纯化水的蒸发残渣应符合规定,通常为≤1.0mg/L。
蒸发残渣的测定方法为重量法。
六、可氧化物质
纯化水的可氧化物质应符合规定,通常为≤0.05mg/L。
可氧化物质的测定方法为高锰酸钾滴定法。
七、氨
纯化水的氨应符合规定,通常为≤0.3μg/L。
氨的测定方法为纳氏试剂比色法。
八、细菌内毒素
纯化水的细菌内毒素应符合规定,通常为≤0.25EU/mL。
细菌内毒素的测定方法为鲎试剂法。
九、微生物限度
纯化水的微生物限度应符合规定,通常为不得检出细菌、霉菌和酵母菌。
微生物限度的测定方法为薄膜过滤法或培养基稀释法。
以上是2023版药典纯化水检测项目的部分内容,这些项目是评价纯化水质量的重要指标,对于药品生产过程中的质量控制具有重要意义。
同时,为了确保纯化水的质量,还需要对纯化水系统进行定期的维护和检测,及时发现并解决潜在的问题,确保药品生产的安全和有效性。
纯化水检测操作规程1. 目的:规范纯化水的检验操作,保证纯化水质量。
2.范围:适用于本公司车间、化验室用纯化水的检验。
3. 责任:质量部、中心化验室对本规程的实施负责。
4.取样点:纯化水储罐总送、回水管、生产车间、纯化水使用点5. 内容:(1)性状a、标准:本品为无色的澄明液体,无臭、无味。
b、检测方法:目测法(2)酸碱度a、仪器与设备:电子天平、10ml试管、100ml棕色试液瓶、100ml透明试液瓶、50ml烧杯、5ml移液管、10ml移液管、200ml容量瓶b、试剂甲基红指示液:用电子天平称取甲基红0.1g于烧杯中,向烧杯中加0.05mol/L氢氧化钠溶液7.4ml(用10ml移液管量取)使溶解,再转移至200ml容量瓶中,加水定容至200ml,即得,置于200ml棕色试液瓶中保存。
变色范围:pH4.2~6.3(红→黄)溴麝香草酚蓝指示液:用电子天平称取溴麝香草酚蓝0.1g于烧杯中,加0.05mol/L 氢氧化钠溶液3.2ml使溶解,转移至200ml容量瓶中,再加水定容至200ml,即得,置于200ml 棕色试液瓶中保存。
变色范围:pH6.0~7.6(黄→蓝)0.05mol/L氢氧化钠溶液:用电子天平称取氢氧化钠0.2g于烧杯中,加少量水溶解,再转移至100ml容量瓶中,加水定容至100ml,即得,置于100ml试液瓶中保存c、操作方法:取本品10ml置试管中,用滴管滴甲基红指示液2滴,观察现象;另取本品10ml 置试管中,用滴管滴溴麝香草酚蓝指示液5滴,观察现象。
d、结果判定:加甲基红的试管不得显红色,即可判定合格。
加溴麝香草酚蓝的试管不得显蓝色,即可判定合格。
(3)硝酸盐a、仪器与设备:50ml试管、50ml烧杯、0.5ml移液管、1ml移液管、5ml移液管、10ml移液管、100ml 容量瓶、分析天平、10ml量筒、100ml试剂瓶、100ml棕色试剂瓶、恒温水浴锅b、试剂标准硝酸盐溶液:用分析天平精密称取0.163g硝酸钾于烧杯中,加水溶解,再转移至100ml容量瓶中,加无硝酸盐的纯水至100ml,摇匀。
纯化水微生物限度检查方法1. 纯化水微生物限度检查方法纯化水是指经过特殊处理后去除了多种杂质和微生物的水,主要用于实验室、制药、电子工业等领域。
为确保纯化水的质量,需要进行微生物限度检查。
以下为纯化水微生物限度检查方法及其详细描述。
2. 样品采集要选择好样品采集点。
在采集前要将取样的操作员的手洗净,然后用70%的酒精或其他消毒剂在取样点上喷洒并擦拭,等待其干燥。
样品可以用无菌的容器,如无菌烧杯或无菌注射器采集。
3. 检查项目常规情况下,对于纯化水的微生物限度检查主要包括大肠杆菌、菌落总数和霉菌的检测。
4. 大肠杆菌检测大肠杆菌是一种重要的致病菌,其检测可以反映样品是否受到粪便污染。
根据GMP规定,1毫升纯化水中的大肠杆菌不应超过10个。
5. 菌落总数检测菌落总数是指在一定条件下,菌落形成的总数。
对纯化水进行菌落总数检测,可以评估其细菌含量及其污染情况。
普遍认为,1毫升纯化水中的细菌菌落总数不应超过100CFU (菌落形成单位)。
6. 霉菌检测霉菌是一种常见的微生物,常常伴随着水污染。
过多的霉菌会对人体健康造成危害。
对于纯化水,检测霉菌可以评估其存在程度和可能的污染源。
GMP规定,1毫升纯化水中的霉菌不应超过10CFU。
7. 检测方法目前,常用的检测方法有培养法、分子生物学方法和流式细胞仪法。
培养法是一种较为传统的方法,通常通过在培养基上进行菌落总数检测,可以获得较为准确的结果。
分子生物学方法则是一种新兴的技术,可以通过检测DNA、RNA或蛋白质,进行微生物的检测。
流式细胞仪则是一种高通量的技术,可以进行密集的细胞计数和分类。
8. 注意事项在进行微生物限度检查时,要特别注意以下几点。
所有的操作应当严格按照GMP要求进行,确保检测的结果准确可靠。
其次要加强检测设备的维护及保养,确保设备的准确性和稳定性。
最后需要注意的是,纯化水的质量与检测方法密切相关,应根据不同领域的需求,选择相应的检测方法和标准。
纯化水
Chunhuashui
Purified Water
[修订]
本品为饮用水经蒸馏法、离子交换法、反渗透法或其他适宜的方法制得的制药用水,不含任何添加剂。
【检查】总有机碳不得过0.50mg/L(附录Ⅷ R)。
易氧化物取本品100ml,加稀硫酸10ml,煮沸后,加高锰酸钾滴定液(0.02mol/L)0.10ml,再煮沸10分钟,粉红色不得完全消失。
以上总有机碳和易氧化物两项可选做一项。
重金属取本品100ml,加水19ml,蒸发至20ml,放冷,加醋酸盐缓冲液(pH3.5)2ml 与水适量使成25ml,加硫代乙酰胺试液2ml,摇匀,放置2分钟,与标准铅溶液1.0ml加水19ml用同一方法处理后的颜色比较,不得更深(0.000 01%)。
[增订]
【检查】电导率应符合规定(附录)
总有机碳不得过0.50mg/L(附录Ⅷ R)。
铝盐(供透析液生产用水需检查)
取本品400ml,置分液漏斗中,加醋酸盐缓冲液(pH 6.0)10ml和水100ml,用0.5% 8-羟基喹啉三氯甲烷溶液提取3次(20ml,20ml,10ml),合并三氯甲烷提取液于50ml量瓶中,加三氯甲烷至刻度,摇匀,即得供试品溶液;另取标准铝盐溶液[称取硫酸铝钾0.352g,置100ml量瓶中,加1mol/L硫酸溶液10ml溶解后,用水稀释至刻度,摇匀,作为贮备液。
临用前,精密量取贮备液1ml,置100ml量瓶中,用水稀释至刻度,摇匀,即得(每1ml相当于2μg的Al)]2.0ml,置分液漏斗中,加醋酸盐缓冲液(pH 6.0)10ml和水98ml,同法操作,即得标准溶液;取醋酸盐缓冲液(pH 6.0)10ml和水100ml,置分液漏斗中,同法操作,作为空白溶液。
取上述溶液,照荧光分析法(附录Ⅳ E),在激发光波长392nm与发射光波长518nm处分别测定荧光强度。
供试品溶液的荧光强度不得大于标准溶液的荧光强度(0.000 001%)。
[删除]
【检查】氯化物、硫酸盐与钙盐取本品,分置三支试管中,每管各50ml,第一管中加硝酸5滴与硝酸银试液1ml,第二管中加氯化钡试液5ml,第三管中加草酸铵试液2ml,均不得发生浑浊。
二氧二碳取本品25ml,置50ml具塞量筒中,加氢氧化钙试液25ml,密塞振摇,放置,1小时内不得发生浑浊。