个人计划生育证明材料
- 格式:docx
- 大小:15.13 KB
- 文档页数:1
未婚计划生育证明模板尊敬的有关部门:我是(申请人姓名),现就我未婚计划生育一事向贵部门申请办理相关证明,以便我能够顺利办理相关手续。
特此申请,希望得到贵部门的认可和支持。
一、个人基本信息。
姓名,(申请人姓名)。
性别,(申请人性别)。
出生日期,(申请人出生日期)。
身份证号,(申请人身份证号)。
联系电话,(申请人联系电话)。
现居住地址,(申请人现居住地址)。
邮政编码,(申请人所在地邮政编码)。
二、申请事由。
我计划在未婚的情况下进行生育,因此需要贵部门出具相关的未婚计划生育证明。
这是我个人的生活选择,也是我对未来的规划。
我深知生育需要有一定的准备和责任,我会尽最大的努力为孩子提供一个健康、幸福的成长环境。
我希望能够得到贵部门的理解和支持,办理相关证明手续。
三、申请材料。
1. 本人身份证原件及复印件。
2. 本人户口簿原件及复印件。
3. 未婚证明原件及复印件。
4. 申请人近期一寸免冠彩色照片两张。
5. 其他贵部门规定的相关证明材料。
四、承诺和保证。
我郑重承诺,所提供的申请材料真实有效,如有不实之处,愿意承担相应的法律责任。
同时,我也保证将严格遵守国家有关计划生育政策,不会擅自违反相关规定。
五、结语。
在此,我诚挚地向贵部门提出申请,希望能够得到贵部门的认可和支持。
我会按照相关规定办理手续,如有不足之处,还请贵部门予以指正和帮助。
谢谢!申请人,(申请人签名)。
日期,(申请日期)。
以上就是我的申请内容,希望能够得到贵部门的认可和支持。
感谢贵部门的关注和帮助,期待尽快收到相关证明,谢谢!。
2024计划生育申报材料2024年计划生育申报所需材料一览为了确保计划生育政策的顺利实施,2024年继续执行计划生育政策,对于打算生育子女的夫妻双方需要向当地计划生育部门进行申报。
下面是一份关于2024年计划生育申报所需材料的详细清单,以供参考。
一、夫妻双方身份证明材料1. 身份证复印件:夫妻双方的身份证复印件,包括正反面,需要是有效期内的。
2. 户口簿复印件:夫妻双方的户口簿复印件,包括户籍页和个人信息页。
二、婚姻状况证明材料1. 结婚证原件:夫妻双方的结婚证原件,需为合法有效的。
2. 离婚证原件(如有):如果夫妻双方有过离婚记录,需提供离婚证原件。
3. 死亡证明原件(如有):如果一方曾经结婚且伴随配偶的去世,需提供配偶的死亡证明原件。
三、家庭情况证明材料1. 户口簿复印件:提供家庭户口簿复印件。
2. 不动产证明:提供家庭所拥有的不动产证明,例如房产证复印件等。
3. 房屋租赁合同复印件(如有):提供家庭目前所居住的租赁房屋合同复印件。
4. 家庭收入证明:提供家庭主要收入来源的工作单位证明、工资流水等。
四、生育意愿证明材料1. 生育意愿声明书:夫妻双方共同签署的生育意愿声明书,表明愿意执行计划生育政策。
2. 定期体检证明:提供夫妻双方的最近一次身体健康状况证明,包括体检报告、血型鉴定等。
五、其他相关证明材料1. 异地工作证明(如有):如夫妻双方因工作需要分隔两地,需提供异地工作证明。
2. 独生子女父母光荣证明(如有):如夫妻双方是独生子女的父母,需提供相关证明材料,例如独生子女父母光荣证明等。
需要说明的是,以上材料清单仅供参考,不同地区和单位对于计划生育申报所需材料可能会有所不同,具体要求请咨询当地计划生育部门或相关单位。
此外,材料的准备应以公正、真实的原件或复印件为主,对于重要证明文件,最好提前咨询相关部门以便了解最新的要求和程序。
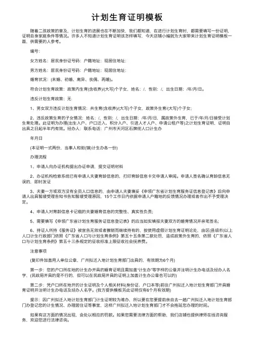
计划⽣育证明模板随着⼆孩政策的普及,计划⽣育的进展也在不断加快,我们都知道,在进⾏计划⽣育时,都需要填写⼀份证明,证明⾃⾝家庭条件等情况。
许多⼈不知道计划⽣育证明该怎样填写,今天店铺⼩编就为⼤家带来计划⽣育证明模板⼀篇,供需要的⼈参考。
编号:⼥⽅姓名:居民⾝份证号码:户籍地址:现居住地址:男⽅姓名:居民⾝份证号码:户籍地址:现居住地址:婚育状况:(未婚、初婚、离异、丧偶、再婚)。
符合计划⽣育政策:政策内⽣育(含收养)/(⼤写)个⼦⼥,姓名:/,性别:/,出⽣⽇期:/年/⽉/⽇。
违反计划⽣育政策:⽆1、男⼥双⽅违反计划⽣育情况:共⽣育(含收养)/(⼤写)个⼦⼥,政策外⽣育/(⼤写)个⼦⼥;2、违反政策⽣育的⼦⼥情况:姓名:/,性别:/,出⽣⽇期:/年/⽉/⽇,属政策外⽣育,已于/年/⽉/⽇接受计划⽣育处理。
此证明为办理(出⽣⼊户、户⼝迁⼊、积分⼊户、引进⼈才⼈户、申请公租户等)之计划⽣育证明,证明⾃出具之⽇起半年内有效。
经办⼈:联系电话:⼴州市天河区⽯牌街⼈⼝计⽣办年⽉⽇(本证明⼀式两份,当事⼈和街(镇)计⽣办各⼀份)办理流程1、申请⼈向办证机构提出办证申请,提交证明材料2、办证机构检索系统已有申请⼈夫妻育龄信息的,打印育龄信息卡交申请⼈审阅。
申请⼈签名确认育龄信息⽆误的,即时发证3、夫妻⼀⽅或双⽅没有全员⼈⼝信息的,由申请⼈夫妻填妥《申领⼴东省计划⽣育服务证信息登记表》后向申请⼈出具暂缓受理告知书告知暂缓受理原因,15个⼯作⽇内依据申请⼈户籍地的反馈情况办理或者作出不予受理决定。
4、申请⼈对育龄信息卡记载的夫妻婚育信息的完整性、真实性负责;5、需要填写《申领⼴东省计划⽣育服务证信息登记表》的应当如实填报夫妻双⽅的婚育情况并亲笔签名;6、持证⼈所持《服务证》被宣告⽆效或者撤销⽽继续持有的,按使⽤虚假计划⽣育证明论处,由区(县级市)以上⼈⼝计⽣⾏政部门依照《⼴东省⼈⼝与计划⽣育条例》第五⼗五条第⼆款处罚,造成政策外⽣育的,依照《⼴东省⼈⼝与计划⽣育条例》第五⼗三条规定的征收标准上限征收社会抚养费。
计划生育情况审核证明尊敬的有关部门:我是家庭户口所在地——的居民,我特此申请计划生育情况审核证明,证明我家庭的计划生育情况,以便参与相关事务和享受相关政策。
以下是我家庭的计划生育情况。
我家庭户口所在地属于中国的城市,依照国家有关法律法规和计划生育政策,我家庭合法享受了我国的计划生育政策,并且按照政策要求实施了计划生育措施。
我家庭的计划生育情况如下:第一,婚姻状况我是家庭户口的户主,我婚姻状况为婚姻。
我与我的配偶于20**年**月**日在合法机关注册结婚,并且至今没有离婚记录。
我与我的配偶共同遵守国家的计划生育政策,在合法的条件下掌握生育的权益,积极配合并按照政策要求实施计划生育措施。
第二,生育情况我和我的配偶按照国家的计划生育政策,实施了一孩政策并合法生育了一个孩子。
我家的孩子为男/女孩,现年龄为*岁。
我们对孩子进行了合法的出生登记,并且办理了《出生证明》。
因此,我家庭继续按照国家的计划生育政策保持一孩政策。
第三,避孕措施我和我的配偶在执行计划生育措施过程中,严格遵守国家的有关规定。
我们使用了合法的避孕措施,确保计划生育政策的落实。
具体措施包括:避孕药物、避孕套等。
我们根据个人身体状况和意愿,咨询了医生的意见,选择了最合适的避孕方式。
第四,未履行二孩政策我和我的配偶对于未履行二孩政策,自觉遵守国家的相关规定。
在掌握了国家的计划生育政策后,我和我的配偶已经达成共识,并在事实上积极执行了一孩政策。
在一孩政策下,我们给予了孩子全面的关爱和教育,确保了孩子的成长和发展。
以上就是我家庭的计划生育情况,特此申请计划生育情况审核证明。
我愿意配合有关部门进行实地核查,并提供进一步的相关材料。
感谢有关部门的支持和配合!如有需要,请与我联系:联系人:(填写姓名)联系电话:(填写电话号码)家庭住址:(填写详细住址)再次感谢您对我家庭计划生育情况的审核和理解。
此致敬礼(您的姓名)(您的联系方式)(日期)。
个人计划生育情况说明
个人计划生育情况说明
兹有,性别,身份证号,是本单位在职教工。
该同志于年月生育一孩,属初婚初育,符合计划生育政策。
该同志于年月休完产假会单位上班。
自此至今一直都正常上班,未出现过请假超过一月的`情况,其怀孕生育情况受本单位有效监督,在可控范围中。
该同志按相关规定,定期到正规机构检查怀孕情况并及时汇报情况,至今未发现有违反计生政策情况。
特此证明!
单位年月日
个人计划生育情况说明 [篇2]
姓名王硕浩,男(女),出生年月: 1984.7 ,
工作单位:祁县西六支中学。
配偶姓名马香草,男(女)出生年月: 1986.11 ,工作单位:祁县王村中学。
该夫妇于 2017 年 11 月日结婚,于年月日生育(收养)一男(女)孩:,独生子女证号:。
于年月日生育(收养)第二个男(女)孩:,再生育服务证号(准生育号):。
夫妻二人有离婚、再婚、丧偶现象的,请在下方详细说明婚姻变更及生育情况:
其它需要说明的生育情况:
年度计划生育工作目标管理责任制完成情况:
经办人:单位负责人:(盖章)
年月日。
计划生育证明材料计划生育证明是指证明一个家庭实行计划生育政策且符合规定的证明材料,也是居民办理相关审批手续所必备的证明文件。
以下是计划生育证明的材料以及相关说明,共计700字。
首先,准备户口簿和身份证复印件。
户口簿可以证明家庭成员的实际情况,身份证复印件可以作为身份的有效证明。
其次,提供结婚证复印件。
结婚证是证明家庭成员关系的重要文件,必须提供以证明家庭成员的实际情况。
接下来,准备夫妻双方的身体健康证明。
身体健康证明是证明计划生育政策适用范围内的夫妻在生育能力上的合格和符合相关政策的证明。
可以通过去医院体检,获得体检报告,并附上医生的签字和盖章。
然后,提供与计划生育相关的政策文件。
包括自己家庭的计划生育政策文件,如计划生育证书、特别政策文件等。
这些文件是有关部门签发的特殊政策文件,用于证明家庭符合计划生育政策。
最后,提供近期的照片,这可以用于制作计划生育证明的相关证件。
照片需要正面免冠,背景干净整洁。
一般要求白底照片,大小为2寸。
在准备这些计划生育证明材料的过程中,要注意以下几点:1. 保持材料的真实性和合法性。
要尽量提供真实的材料,避免提供虚假证明,以免日后影响相关手续的办理。
2. 提前准备好相关材料。
尽量提前准备好相关材料,并确保无误。
这样可以避免因为缺少必要材料而延误审批的时间。
3. 注意材料的规定格式。
不同地区可能有不同的要求和规定,所以在准备材料时要仔细阅读相关规定,并按照规定的格式准备材料,以免不符合要求而导致被退回。
计划生育证明材料是居民办理相关审批手续所必备的证明文件,准备材料时要尽量真实合法,并且注意材料的规定格式。
这样可以确保材料的顺利办理,并且符合政策规定的要求。
计划生育证明材料计划生育政策是中国国家综合实施的一项重要政策,旨在控制人口数量,调整人口结构,促进人口与经济社会发展相协调。
为了有效执行计划生育政策,我国要求夫妻在生育子女时必须提供计划生育证明材料。
本文将介绍计划生育证明材料的相关内容和申请流程。
一、计划生育证明材料的重要性计划生育证明材料作为一个证明夫妻是否符合生育条件的重要证件,具有以下几个方面的重要性:1. 符合政策限制:根据中国的计划生育政策,夫妻需要在特定的条件下生育子女。
夫妻如果没有计划生育证明材料,就无法证明自己的合法性和符合政策要求。
2. 便于管理人口数量:计划生育政策是用来控制人口数量的,符合政策规定的夫妻才能享受到相关权益。
计划生育证明材料的存在可以帮助政府有效管理人口数量,确保资源分配的合理性。
3. 维护社会稳定:计划生育政策的实施对于社会的稳定具有重要作用。
夫妻如果没有计划生育证明材料,就会打破政策的限制,可能引发社会不稳定和矛盾。
二、计划生育证明材料的具体内容计划生育证明材料的具体内容主要包括以下几个方面:1. 夫妻双方的基本信息:包括姓名、年龄、性别、户籍等基本信息。
2. 夫妻双方的结婚证:结婚证是夫妻关系的法律证明,也是计划生育证明的重要依据。
3. 夫妻双方的身份证:身份证是计划生育证明的必备材料,用来证明夫妻的身份和合法性。
4. 夫妻双方的户口本:户口本是证明夫妻户口所在地的法定证件,也是计划生育证明的重要依据。
5. 夫妻双方的居住证或暂住证:居住证或暂住证是证明夫妻居住地的证件,也是计划生育证明的重要依据。
6. 夫妻双方的申请表格:申请表格是提供基本信息的表格,用来填写夫妻的个人信息和申请事项。
三、计划生育证明材料的申请流程申请计划生育证明材料的具体流程如下:1. 准备材料:根据上述内容,整理好夫妻双方的基本信息、结婚证、身份证、户口本和居住证或暂住证等材料。
2. 前往当地计划生育局:根据家庭所在地,前往当地的计划生育局办理。
一、无违反计划生育证明需要哪些材料
无违反计划生育证明需要的材料如下:
1.身份证;
2.本市居住证明;
3.户籍证明;
4.已婚人员提供婚姻证明;
5.提供子女出生医学证明;
6.收养子女提供民政部门收养证明;
乡镇街道计划生育部门出具的符合国家计划生育政策的证明。
法律快车提醒您,夫妻双方户籍所在地的省、自治区、直辖市之间关于再生育子女的规定不一致的,按照有利于当事人的原则适用。
二、计划生育证明怎么开
开计划生育证明流程如下:
1.申请人领取并填写《xx市积分制入户计划生育审核表》;
2.户籍所在地镇人口升级部门加具意见,签署承办方人员姓名,联系电话并加盖公章;
3.送到xx区街道人口计生办审核,并出具证明。
三、计划生育服务证有什么用
计划生育服务证的作用是:
1.男女结婚后,如果要生育孩子的话,必需先去办理计划生育服务证明,生孩子的时候相关部门要检查,比如医院、管计划生育相关部门,这个证相当于工商的许可证一样,有这个生育服务证就代表国家批准你生育合法的孩子了。
2.怀孕7个月的时候要靠这个生育服务证来启动你的生育保险办理程序。
3.育龄夫妻持《计划生育服务证接受围产期医疗保健服务,根据需要选择参加宣传、咨询、培训,并接受生殖保健、避孕节育服务。
4.给新生儿上户口。
领取了《计划生育服务证的夫妻,在其子女出生后,应当持《计划生育服务证和医疗机构出具的《出生医学证明到户籍部门办理新生儿入户手续。
计划生育证明格式
一、申请人基本信息。
姓名,_____________ 性别,_____________ 出生日期,
_____________ 。
身份证号,_____________ 户籍所在地,_____________ 。
现居住地址,_____________ 联系电话,_____________ 。
二、申请理由。
请简要说明申请计划生育证明的理由,如办理结婚登记、申请生育保险、子女入学等情况。
三、证明材料清单。
1. 申请人身份证原件及复印件。
2. 户口簿原件及复印件。
3. 结婚证原件及复印件(如适用)。
4. 其他相关证明材料(如适用)。
四、申请流程。
1. 携带以上证明材料到当地计划生育服务机构办理。
2. 填写《计划生育证明申请表》。
3. 工作人员审核材料并办理证明手续。
4. 领取计划生育证明文件。
五、注意事项。
1. 申请人需本人办理,不得委托他人代办。
2. 申请人需如实提供个人信息及相关证明材料。
3. 申请人需遵守当地计划生育政策及规定。
六、申请人承诺。
本人保证所提供的信息及证明材料真实有效,如有不实,愿承担相应法律责任。
七、申请人签名,_____________ 日期,_____________。
以上是计划生育证明的申请格式,申请人在办理时请仔细核对所需材料,并如实填写相关信息。
希望申请人能够遵守相关规定,如实提供信息,配合工作人员办理,以便顺利获得计划生育证明。
祝您办理顺利!。
计划生育证明材料
首先,身份证是最基本的计划生育证明材料。
身份证上的个人
信息包括姓名、性别、出生日期等,可以用来证明个人的身份信息。
在办理结婚登记、生育医疗保险等手续时,身份证是必不可少的证
明材料。
其次,结婚证也是常见的计划生育证明材料之一。
结婚证是夫
妻双方在民政部门登记结婚后颁发的证明文件,可以用来证明夫妻
关系。
在办理生育医疗保险、子女入学等手续时,结婚证是必备的
证明材料之一。
另外,计划生育证明书也是重要的材料之一。
计划生育证明书
是由当地计划生育部门出具的证明文件,用于证明个人已经符合国
家计划生育政策。
在办理生育医疗保险、子女入学等手续时,计划
生育证明书是必备的证明材料之一。
此外,生育医疗保险证明也是重要的计划生育证明材料之一。
生育医疗保险证明是由社会保险部门出具的证明文件,用于证明个
人已经参加生育医疗保险。
在办理生育医疗保险、子女入学等手续时,生育医疗保险证明是必备的证明材料之一。
最后,子女户口簿也是重要的计划生育证明材料之一。
子女户
口簿是由户口管理部门出具的证明文件,用于证明个人已经生育子女。
在办理子女入学等手续时,子女户口簿是必备的证明材料之一。
总之,准备齐全且准确的计划生育证明材料对于个人及家庭来
说非常重要。
希望大家在办理相关事务时能够注意准备这些材料,
以便顺利办理手续。
同时,也希望相关部门能够简化办理流程,提
高办理效率,为广大群众提供更加便捷的服务。
感谢大家的阅读!。
2024年安徽计划生育证明范本
尊敬的安徽省计划生育委员会:
我是申请人(姓名),身份证号码(身份证号码),现居住于安徽省(居住地址),特此向贵委员会提出申请,希望能够获得2024年的安徽省计划生育证明。
我特此向贵委员会提供以下材料,以供审查:
1. 身份证明材料:复印本身份证正反面;
2. 户籍证明材料:复印本户口簿或户籍证明;
3. 婚姻状况证明材料:复印本结婚证或离婚证;
4. 工作单位证明材料:复印本工作单位出具的就业证明或劳动合同;
5. 居住证明材料:复印本居住证或房产证;
6. 家庭情况证明材料:提供家庭成员人数、年龄分布等信息的说明。
我特此向贵委员会说明以下几点:
1. 我已婚/未婚/离异(根据实际情况填写),目前在婚姻/未婚生育/离婚后的自愿生育的情况下,仍然符合安徽省的计划生育政策要求;
2. 我了解并接受安徽省计划生育政策的规定,承诺自觉遵守并履行相应责任;
3. 我对于计划生育工作的重要性有深刻认识,将积极配合并遵循计划生育措施,做好自我调控、合理安排生育;
4. 我会积极参与计划生育宣传教育,向周围人群宣传计划生育政策,推动社会的整体健康发展;
5. 若我有违反计划生育政策的行为,愿意接受相应的处罚,包括但不限于罚款、调整工作、停发补贴等。
我真诚希望贵委员会能够尽快办理我的申请,并郑重承诺将遵守安徽省计划生育政策,做好生育规划,为促进我个人和社会的健康发展作出贡献。
此致
敬礼!
申请人(签名):
日期:2024年。
计生证明在日常生活中,计划生育证明的用处非常多,如迁移户口、办理移民手续等,都需要提供计划生育证明的材料。
基本上从走出大学校园,计划生育证明就与大家息息相关。
下面为大家介绍一下计划生育证明怎么开,事先了解清楚流程,办证件时可以减少很多不必要的时间。
∙计划生育证明办证条件:∙离开户籍所在县(市)的行政区域,拟异地居住30日以上,年龄在18周岁至49周岁之间,从事务工、经商等活动(探亲、访友、就医、上学、出差等除外)的公民。
∙计划生育证明办证机构:∙流动人口户籍所在地的乡镇、街道计划生育部门。
计划生育证明办证材料:∙1、本人的居民身份证∙2、村(居)民委员会或者所在单位出具的婚育情况证明∙3、本人近期一寸正面免冠照片两张∙4、已生育子女的,应提交由施术单位或计划生育部门出具的避孕措施情况证明;违法生育的,还应当提交处理执行情况证明。
∙计划生育证明办理流程:∙1、申请人领取《XX市积分制入户计划生育审核表》∙2、申请人填写《XX市积分制入户计划生育审核表》,上面要真实填写自己的资料,未婚、离婚、丧偶等情形不用填写配偶资料。
不需要填写配偶那一栏。
有配偶的话,必须要填写,且双方都要签名。
∙3、寄回去给申请人户籍所在地镇(街)人口计生部门填写,如果申请人是已婚的话,也要寄回去给申请人配偶的户籍所在地地镇(街)人口计生部门填写。
户籍所在地镇(街)人口计生部门加具意见、签署承办人员姓名、联系电话并加盖公章。
∙举个例子:∙计划生育证明∙兹有我社区(村)居(村)民×××,性别×,×年×月×日出生,于×年×月×日与×××(性别,出生年月,户口所在地)登记结婚,属初婚,至今未生育子女,无收养抱养小孩,没有违反计划生育政策。
∙特此证明∙市级/县级计生部门镇级/乡级计生部门XX村(居)委会∙经办人:×××经办人:×××经办人:×××∙×年×月×日×年×月×日×年×月×日∙1、准备好文件袋保管:办证材料很多,用文件袋保管,携带齐全。
计划生育证明需要什么材料
计划生育证明是指在生育政策管理中,为了证明个人或者夫妇是否符合生育政策规定,需要提供的相关证明文件。
那么,计划生育证明需要准备哪些材料呢?下面就让我们一起来了解一下。
首先,需要准备的材料包括个人身份证、户口本、结婚证和申请表。
个人身份证是用来证明个人的身份信息,包括姓名、性别、出生日期等。
户口本是用来证明个人的户籍信息,结婚证是用来证明夫妇关系的法律文件。
申请表则是用来填写个人的基本信息和申请事项的相关内容。
其次,还需要提供夫妇双方的收入证明和工作单位证明。
收入证明可以是工资流水、纳税证明等相关文件,用来证明夫妇双方的经济收入情况。
工作单位证明则是用来证明夫妇双方的工作单位和工作情况,包括单位名称、职务、工作时间等信息。
此外,还需要提供夫妇双方的健康证明和计划生育手术证明。
健康证明是由医院出具的夫妇双方的身体健康情况证明,包括体检报告、疾病诊断证明等。
计划生育手术证明是指已经进行了结扎手术的夫妇需要提供的手术证明文件。
最后,还需要提供相关的社会保障证明和其他相关证明文件。
社会保障证明可以是社保缴纳证明、医保证明等,用来证明夫妇双方的社会保障情况。
其他相关证明文件可以根据具体情况而定,包括房产证、车辆证明等。
综上所述,计划生育证明需要准备的材料包括个人身份证、户口本、结婚证、申请表、夫妇双方的收入证明、工作单位证明、健康证明、计划生育手术证明、社会保障证明和其他相关证明文件。
提供完整、准确的材料是办理计划生育证明的关键,希望大家能够按照要求准备好相关材料,顺利办理计划生育证明手续。
计划生育证明计划生育证明是指由相关部门出具的证明文件,证明个人或家庭已经按照国家的计划生育政策进行生育管理和规划。
这个证明在很多场合都是必不可少的,比如申请户口迁移、子女入学、就业单位的录用等等。
因此,对于符合计划生育政策的家庭来说,及时办理和妥善保管计划生育证明显得尤为重要。
首先,办理计划生育证明需要提供一些基本材料,包括身份证、结婚证、户口簿等。
这些材料是证明个人身份和家庭情况的重要依据,所以在办理证明时,需要认真核对这些材料的真实性和完整性,以免因材料不全或不实而导致证明办理失败。
另外,还需要填写相关的申请表格,如个人基本信息表、家庭情况表等,这些表格内容要如实填写,不得有任何虚假信息。
其次,办理计划生育证明需要到当地的计生办公室进行申请。
在办理过程中,需要耐心等待,配合工作人员的审核和核实,以确保证明文件的准确性和合法性。
在递交材料时,要按照工作人员的要求进行逐一核对,确保材料的齐全和符合规定。
在整个办理过程中,要保持良好的沟通和合作态度,以便顺利完成证明的办理。
最后,办理完成后,要妥善保管好计划生育证明。
这个证明在日常生活中可能会频繁使用,比如在子女入学、就业单位的录用、医疗保险的申请等方面都可能需要提供这个证明。
因此,要将证明文件放在安全的地方,避免遗失或损坏。
另外,如果需要复印或公证这个证明,也要选择正规的机构进行,以确保复印件或公证件的合法性和有效性。
总的来说,办理计划生育证明是一个相对繁琐的过程,但是对于符合计划生育政策的家庭来说,这个证明却是非常重要的。
通过合理规划生育,不仅可以保障个人和家庭的权益,还可以有利于国家的人口政策和社会稳定。
因此,我们要认真对待这个过程,严格遵守相关规定,确保证明的准确性和有效性。
同时,在日常生活中要妥善保管这个证明,以便在需要时能够及时提供。
办理计划生育证明需要什么材料计划生育工作在近几年取得了显著的成效。
那么办理计划生育证明需要什么材料?下面店铺整理了大家所需资料,仅供参考。
办理计划生育证明需要什么材料一、《生育服务证》;1、先填写一胎生育证明表一式两份2、结婚证(第一面和第二面)复印件一份。
3、户口本复印件(户主和夫妻两人的各一份,如一方户口不在本村的,要双方户口本户主和他们本人各一份复印件)。
4、夫妻双方身份证复印件一份。
5、夫妻合影照两张。
6、以上所需证件的原件。
7、带齐以上资料到村填写审批表(如果有一方不是本村户口的,要到对方村、乡镇计生办签字盖章并签清楚他们的婚育状况),然后有计生专干到计生办帮助办理生育服务证。
二、《二胎生育证》;1、本人写申请(按政策规定符合生育二孩条件的和符合再生育一个子女条件的)。
2、村委会写个计划生育情况证明(三查”,未收养或抱养过子女,属农村独女户,)3、填二胎申请表一式两份4、填一个张榜公布表(必须有十个村民代表签字按手印)5、三人合影照三张,(结婚证、户口本(夫妻双方的还有一胎小孩的)、身份证)复印件同服务证一样一张,第一胎生育准生证复印件一张。
6、以上证件的原件。
7、带齐以上资料到村填写审批表(如果有一方不是本村户口的,要到对方村、乡镇计生办、县级计生局签字盖章并签清楚他们的婚育状况),然后有计生专干到计生办帮助办理生育证。
三、《独生子女父母光荣证》;1、三人合影照4张(其中三张为第二年申报独生子女保健费所用)。
2,、到村填写一式两份的审批表。
3、如有一方不是本村的要到对方村、计生部门签字盖章。
4、带齐以上资料,然后有村计生专干到计生办帮助办理。
5、结婚证,户口本(小孩儿户口也复印三份)、身份证、准生证原件,同时这些这些证件都要复印三份,独生子女证复印三份,为第二年申报独生子女保健费所用四、《流动人口婚育证明》1、本人照片一张2、带本人身份证或者复印件到村填写审批表一式两份填好流动人口婚育证明本后到计生办盖章3、到街办计生办办理。
计划生育证明需要什么材料计划生育证明是指证明个人已经符合国家计划生育政策规定,可以生育一个孩子的证明文件。
在办理相关手续时,需要提交一定的材料。
下面就让我们来了解一下计划生育证明需要准备哪些材料。
首先,身份证是办理计划生育证明的必备材料。
身份证是证明个人身份的重要证件,办理计划生育证明时必须出示本人的身份证原件和复印件。
身份证上的个人信息要与办理证明时填写的信息一致,以确保证明的真实性和有效性。
其次,结婚证也是办理计划生育证明的必备材料之一。
结婚证是证明个人婚姻状况的重要证件,办理计划生育证明时需要出示本人的结婚证原件和复印件。
结婚证上的信息要与个人身份证上的信息一致,以确保证明的准确性。
此外,还需要提供夫妻双方的户口簿原件和复印件。
户口簿是证明个人户口信息的重要证件,办理计划生育证明时需要提供夫妻双方的户口簿原件和复印件,以证明夫妻双方的户口信息和婚姻关系。
另外,还需要提供夫妻双方的身体健康证明。
身体健康证明是由医院出具的证明个人身体健康状况的文件,办理计划生育证明时需要提供夫妻双方的身体健康证明,以证明夫妻双方的身体健康状况。
最后,还需要提供申请人的工作单位证明。
工作单位证明是由单位出具的证明个人工作单位和工作情况的文件,办理计划生育证明时需要提供申请人的工作单位证明,以证明申请人的工作情况和收入情况。
综上所述,办理计划生育证明需要准备的材料包括身份证、结婚证、夫妻双方的户口簿、身体健康证明和申请人的工作单位证明。
只有准备齐全这些材料,才能顺利办理计划生育证明手续。
希望以上内容能够帮助大家更好地了解办理计划生育证明所需的材料,祝大家办理顺利!。
计划生育证明怎么开计划生育证明是指用于证明个人符合国家计划生育政策的证明文件。
一般情况下,需要提供计划生育证明的场景包括办理结婚登记、生育津贴申领、子女入学等。
那么,接下来就让我们来了解一下计划生育证明怎么开吧。
首先,需要准备的材料包括,身份证、户口簿、结婚证(如有)、申请表格等。
在办理计划生育证明时,需要携带本人的身份证、户口簿原件及复印件,以及结婚证(如已婚)原件及复印件。
此外,还需要填写相关的申请表格,表格内容一般包括个人基本信息、配偶信息、子女信息等。
接下来,前往当地计划生育部门或相关机构进行办理。
在办理过程中,工作人员会核对所提供的材料,并要求填写相关的申请表格。
在填写表格时,需要如实填写个人信息,确保与所提供的证件信息一致。
办理过程中,可能需要缴纳一定的证明费用,具体费用标准以当地规定为准。
办理完成后,一般需要等待一定的审核时间。
在审核通过后,便可领取计划生育证明。
证明内容一般包括个人基本信息、配偶信息、子女信息等,证明格式和内容会根据当地相关规定而有所不同。
需要注意的是,办理计划生育证明时,应当如实提供个人信息,并配合工作人员的审核工作。
在填写申请表格时,应当认真核对所填写的信息,确保准确无误。
此外,办理过程中需要注意个人证件和证明文件的保管,避免遗失或损坏。
综上所述,办理计划生育证明需要准备相关材料,填写申请表格,并前往当地计划生育部门或相关机构进行办理。
在办理过程中,需如实提供个人信息,配合工作人员的审核工作。
办理完成后,需妥善保管好证明文件,以备日后使用。
希望以上内容能够对您办理计划生育证明有所帮助。
个人生育情况证明材料
姓名,男(女) 出生年月: ,工作单位:
配偶姓名,男(女),出生年月: ,工作单位: 。
该夫妇于年月日结婚,于年月日生育(收养)一男(女)孩: ,独生子女号。
于年月日生育(收养)第二个男(女)孩:;再生育服务证号(准生证号):。
夫妻二人有离婚、再婚、丧偶现象的,请在下方详细说明婚姻变更及生育情况(存在离婚、再婚、丧偶现象的, 如实说明;不存在的写“婚姻无变更”):
其它需要说明的生育情况(存在抱养、送养、多孩以及其它生育情况的要如实填写;一般情况填写“无”):
年度计划生育工作目标管理责任制完成情况(被审核人为单位主要领导或分管领导,要如实填写本单位划生育工作目标管理责任制完成情况;非单位主要领导或分管领导的填写“非单位主要领导或分管领导”):
单位经办人: 乡镇(街办)计生办(盖章) 单位负责人: (盖章) 计生办经办人:
年月日年月日。