金融工程模拟试卷3(含答案及评分标准)
- 格式:doc
- 大小:56.50 KB
- 文档页数:3
9月《金融工程学》作业考核试题及答案参考1如第一段所述,以下是9月《金融工程学》的作业考核试题及答案参考。
一、选择题(每题5分,共40分)1.什么是金融工程学的核心目标?A. 以金融市场为研究对象B. 以金融衍生品的定价为核心C. 以建立金融模型为核心D. 以上均是答案:D2.金融工程学研究的内容包括以下哪些方面?A. 金融市场B. 金融产品C. 金融机构D. 以上均是答案:D3.金融工程学中的“衍生品”是什么意思?A. 金融市场中的报价差B. 基础资产与衍生产品之间的差异C. 衍生产品对基础资产汇总的整体认识D. 对市场行情的概括与推断答案:B4.下列哪个不属于金融风险管理的主要内容?A. 外汇风险管理B. 信用风险管理C. 市场风险管理D. 利润风险管理答案:D5.金融工程学中的“套期保值”是什么概念?A. 利用金融工具对冲风险B. 利用金融工具进行投机操作C. 利用金融工具进行对冲和投机操作D. 以上皆非答案:A6.金融工程学中的“分散投资”是指什么?A. 投资在不同的金融市场B. 投资在不同的金融产品C. 投资在不同的金融工具D. 以上皆是答案:D7.金融工程学中的“价值投资”是什么概念?A. 基于价值回报预期来投资的策略B. 基于市场趋势来投资的策略C. 基于技术指标来投资的策略D. 以上皆非答案:A8.金融工程学的核心方法包括:A. 期权定价理论B. 资产定价模型C. 风险管理模型D. 以上均是答案:D二、简答题 (共60分)1.请简述金融工程学的定义及其研究内容。
答案:金融工程学是将金融学与数学和工程方法相结合的一门学科,旨在通过建立和应用数学模型来研究金融市场、金融产品和金融机构等方面的问题。
它的核心目标是通过对金融市场和金融工具进行定价和风险管理来最大化投资回报并控制风险。
2.金融工程学中的衍生品是指什么?请举例说明。
答案:金融工程学中的衍生品是指一种金融工具,其价值基于基础资产,例如股票、债券、商品等,但并不是直接拥有基础资产,而是通过建立衍生品合约来进行交易。
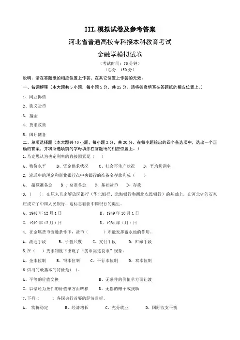
III.模拟试卷及参考答案河北省普通高校专科接本科教育考试金融学模拟试卷(考试时间:75分钟)(总分:150分)说明:请在答题纸的相应位置上作答,在其它位置上作答的无效。
一、名词解释(本大题共5小题,每小题5分,共25分。
请将答案填写在答题纸的相应位置上。
)1、同业拆借2、狭义货币3、基金4、货币政策5、国际储备二、单项选择题(本大题共10小题,每小题2分,共20分。
在每小题给出的四个备选项中,选出一个正确的答案,并将所选项前的字母填涂在答题纸的相应位置上。
)1.马克思认为决定利率的直接因素是()A、物价水平B、资金供求状况C、社会再生产状况D、平均利润率2.流通中的现金和商业银行在中央银行的准备金存款构成()A、超额准备金B、总准备金C、基础货币D、存款3.(),在原来几家解放区银行(华北银行、北海银行和西北农民银行)的基础上,在河北省的石家庄成立了中国人民银行,这标志着新中国银行的诞生。
A、1948年12月1日B、1949年10月1日C、1949年12月1日D、1984年1月1日4.在金属货币流通条件下,货币()职能发挥蓄水池的作用。
A、流通手段B、价值尺度C、支付手段D、贮藏手段5.在()货币制度下出现了“劣币驱逐良币”现象。
A、金本位制B、银本位制C、平行本位制D、双本位制6.信用的最基本的特征是()。
A、平等的价值交换B、无条件的价值单方面让渡C、以偿还为条件的价值单方面转移D、无偿的赠予或援助7.下列()各国央行首要的经济目标。
A、物价稳定B、经济增长C、充分就业D、国际收支平衡8.下列金融工具中,属于间接金融工具的是()。
A、国库券B、商业票据C、股票D、支票9.()是商业银行最基本也是最能反映其经营活动特征的职能。
A、信用创造B、支付中介C、信用中介D、金融服务10.我国的货币政策目标是(),并以此促进经济增长。
A、平衡国际收支B、充分就业C、保持货币币值的稳定D、稳定物价三、多项选择题(本大题共5小题,每小题2分,共10分。
第二章一、判断题1、市场风险可以通过多样化来消除。
(×)2、与n个未来状态相对应,若市场存在n个收益线性无关的资产,则市场具有完全性。
(√)3、根据风险中性定价原理,某项资产当前时刻的价值等于根据其未来风险中性概率计算的期望值。
(×)4、如果套利组合含有衍生产品,则组合中通常包含对应的基础资产。
(√)5、在套期保值中,若保值工具与保值对象的价格负相关,则一般可利用相反的头寸进行套期保值。
(×)二、单选题1、下列哪项不属于未来确定现金流和未来浮动现金流之间的现金流交换?(B)A、利率互换B、股票C、远期D、期货2、关于套利组合的特征,下列说法错误的是(A)。
A.套利组合中通常只包含风险资产B.套利组合中任何资产的购买都是通过其他资产的卖空来融资C.若套利组合含有衍生产品,则组合通常包含对应的基础资产D.套利组合是无风险的3、买入一单位远期,且买入一单位看跌期权(标的资产相同、到期日相同)等同于(C)A、卖出一单位看涨期权B、买入标的资产C、买入一单位看涨期权D、卖出标的资产4、假设一种不支付红利股票目前的市价为10元,我们知道在3个月后,该股票价格要么是11元,要么是9元。
假设现在的无风险年利率等于10%,该股票3个月期的欧式看涨期权协议价格为10.5元。
则(D)A.一单位股票多头与4单位该看涨期权空头构成了无风险组合B. 一单位该看涨期权空头与0.25单位股票多头构成了无风险组合C . 当前市值为9的无风险证券多头和4单位该看涨期权多头复制了该股票多头D .以上说法都对三、名词解释1、套利答:套利是在某项金融资产的交易过程中,交易者可以在不需要期初投资支出的条件下获取无风险报酬。
2、 阿罗-德不鲁证券答:阿罗-德不鲁证券指的是在特定的状态发生时回报为1,否则回报为0的资产。
3、 等价鞅测度答:资产价格t S 是一个随机过程,假定资产价格的实际概率分布为P ,若存在另一种概率分布*P 使得以*P 计算的未来期望风险价格经无风险利率贴现后的价格序列是一个鞅,即()()rt r t t t t S e E S e ττ--++=,则称*P 为P 的等价鞅测度。
一、单选题1、将点价交易与套期保值结合在一起进行操作,形成()。
A.期现套利B.期转现C.套利交易D.基差交易正确答案:D2、12月1日,某饲料厂与某油脂企业签订合同,约定出售一批豆粕,协调以下一年3月份豆柏期货价格为基准,以高于期货价格10元/吨的价格作为现货交收价格。
现货价格为2210元/吨,同时该饲料厂进行套期保值,2220元/吨的价格卖出下一年3月份豆粕期货。
该饲料厂开始套期保值时的基差为O元/吨QA.-20B.-10C.20D.10正确答案:B3、接上题,下一年2月12日,该饲料厂实施点价,以2500元/吨的期货价格为基准价,实物交收,同时以该价格将期货合约对冲平仓,此时现货价格为2540元/吨。
则该饲料厂的交易结果是O(不计手续费用等费用)。
A.通过套期保值操作,豆粕的售价相当于2250元/吨B.对饲料厂来说,结束套期保值时的基差为-60元/吨C.通过套期保值操作,豆粕的售价相当于2230元/吨D.期货市场盈利500元/吨正确答案:C解析:C、结束套期保值时,基差为:2540-2500=40(元/吨),期货交易的盈利情形为:2220-2500=-280(元/吨),现货卖出价格为:2500+10=2510(元/吨),因而售出价相当于2510-280=2230(元/吨)4、某进口商5月以1800元/吨的价格进口大豆,同时卖出7月大豆期货保值,成交价为1850元/吨。
该进口商寻求基差交易,不久,该进口商找到了一家榨油厂。
为实现至少30元的盈利,该进口商协商的现货价格比7月期货价格应该达到的基差为()元/吨。
A.最多低20B.最少低20C.最多低30D.最少低30正确答案:A解析:A、该进口商进行的是卖出套期保值,卖出套期保值基差走强时存在净盈利,5月份建仓时基差=1800-1850=-50(元/吨),若要保证至少30元/吨的盈利,则基差应大于-50+30=-20(元/吨),因此,该进口商协商的现货价格比7月期货价最多低20元/吨可保证至少30元/吨的盈利。
模拟试卷一答案一、单项选择题(每小题3分,共30分)二、计算与分析题(1-4每小题6分,5-6每小题8分,共40分)1、解答:构建如下两种组合:组合A:一份远期合约多头+数额为的现金组合B:单位证券并且所有收入都再投资于该证券,其中q为该资产按连续复利计算的已知收益率。
(构建组合3分)在T时刻,两种组合的价值都等于一单位标的资产。
为避免套利,这两种组合在t时刻的价值相等。
即:(1.5分)由于远期价格F是使合约价值f为零时的交割价格K,令f=0,得到这就是支付已知红利率资产的现货-远期平价公式。
(1.5分)2、解答:最小方差套期保值比率为:(3分)因此,投资者A应持有的期货合约份数为:投资者应持有447份期货空头,以实现套期保值。
(3分)3、解答:(2分)(2分)因此,互换对支付浮动利率的一方的价值为对支付固定利率的一方的价值为-1.97百万美元。
(2分)4、解答:根据欧式看涨期权和看跌期权的平价关系,可以得到:(4分)这个值高于3.5美元,说明看跌期权被低估。
套利方法为:买入看跌期权和股票,同时卖出看涨期权。
(2分)5、解答:熊市差价组合可以通过购买协议价格为35美元的看跌期权,并卖出协议协议价格为30美元的看跌期权来构造。
该组合期初产生3美元的现金流出。
(2分)Stock price多头卖权的盈亏(X=35,p=7)空头卖权的盈亏(X=30,p=4)总回报payoff总盈亏profitS T<30 35-S T-7 S T-30+4 5 230≤S T<35 35-S T-7 4 35-S T32-S TS T≥35 -7 4 0 -3(6分)6、证明:根据BS看跌期权定价公式有:(2分)由于上式变为:(1分)同样,根据BS看涨期权定价公式有:(4分)可见,,看涨期权和看跌期权平价公式成立。
(1分)三、简答题(每小题10分,共30分)1、答:(1)标的资产的市场价格;(2)期权的协议价格;(3)标的资产价格的波动率;(4)无风险利率;(5)期权的有效期;(6)标的资产的收益评分标准:每回答正确一个要点,1.5分;全部要点回答完整,10分。
金融工程模拟试卷3(含答案及评分标准)一、不定项选择题(各3分,共30分)1.假设某投资者进行一个利率互换,收到浮动利率,支付固定利率。
以下哪些说法是正确的:(AD)A.当利率期限结构向上倾斜时,该投资者的信用风险相对较大;而利率期限结构向下倾斜时,投资者的信用风险相对较小。
B.当利率期限结构向下倾斜时,该投资者的信用风险相对较大;而利率期限结构向上倾斜时,投资者的信用风险相对较小。
C.当利率出现预期之外的下降时,该投资者的信用风险上升。
D.当利率出现预期之外的上升时,该投资者的信用风险上升。
2、某公司计划在3个月之后发行股票,那么该公司可以采用以下哪些措施来进行相应的套期保值?(B)A.购买股票指数期货B.出售股票指数期货C.购买股票指数期货的看涨期权D.出售股票指数期货的看跌期权3. 根据有收益资产的欧式看涨和看跌期权平价关系,下列说法不正确的是:(BC)A.当标的资产收益的现值增加时,意味着欧式看涨期权的价值会上升B.当标的资产收益的现值增加时,意味着欧式看跌期权的价值会上升C.当标的资产收益的现值增加时,意味着欧式看涨期权的价值会下降D.当标的资产收益的现值增加时,意味着欧式看跌期权的价值会下降2.当基差(现货价格-期货价格)出人意料地增大时,以下哪些说法是正确的:(A)A.利用期货空头进行套期保值的投资者有利。
B.利用期货空头进行套期保值的投资者不利。
C.利用期货空头进行套期保值的投资者有时有利,有时不利。
D.这对利用期货空头进行套期保值的投资者并无影响。
3.假设某资产的即期价格与市场正相关。
你认为以下那些说法正确?(C)A.远期价格等于预期的未来即期价格。
B.远期价格大于预期的未来即期价格。
C.远期价格小于预期的未来即期价格。
D.远期价格与预期的未来即期价格的关系不确定。
4.运用三个市场中的欧式看跌期权构造蝶式期权组合,其执行价格分别为50,55和60,期权价格分别为2,4和7,以下哪些答案是正确的:(BC)A.蝶式组合的最大可能收益是5。
金融工程试题及答案一、单项选择题(每题2分,共20分)1. 金融工程的核心是()A. 风险管理B. 资产管理C. 投资组合D. 金融工具创新答案:A2. 以下哪项不是金融衍生品?()A. 股票B. 期货C. 期权D. 掉期答案:A3. 以下哪个不是金融工程的基本功能?()A. 套期保值B. 投机C. 套利D. 风险评估答案:D4. 以下哪个不是金融工程中常用的数学工具?()A. 概率论B. 统计学C. 微积分D. 线性代数答案:D5. 以下哪个不是金融工程中常用的金融工具?()A. 债券B. 股票C. 期权D. 掉期答案:B6. 以下哪个不是金融工程中的风险管理工具?()A. 期货合约B. 保险C. 期权D. 贷款答案:D7. 以下哪个不是金融工程中的风险度量方法?()A. 价值在险(VaR)B. 条件风险价值(CVaR)C. 标准差D. 收益率答案:D8. 以下哪个不是金融工程中的风险管理策略?()A. 资产组合分散化B. 风险转移C. 风险对冲D. 风险接受答案:D9. 以下哪个不是金融工程中常见的投资策略?()A. 套利B. 投机C. 套期保值D. 风险分散答案:D10. 以下哪个不是金融工程中的风险度量指标?()A. 夏普比率B. 索提诺比率C. 贝塔系数D. 阿尔法系数答案:D二、多项选择题(每题3分,共15分)1. 金融工程中常用的金融工具包括()A. 股票B. 期货C. 期权D. 掉期E. 债券答案:BCD2. 金融工程中的风险管理工具包括()A. 期货合约B. 保险C. 期权D. 贷款E. 掉期答案:ABC3. 金融工程中的风险度量方法包括()A. 价值在险(VaR)B. 条件风险价值(CVaR)C. 标准差D. 收益率E. 贝塔系数答案:ABC4. 金融工程中的风险管理策略包括()A. 资产组合分散化B. 风险转移C. 风险对冲D. 风险接受E. 风险评估答案:ABC5. 金融工程中常见的投资策略包括()A. 套利B. 投机C. 套期保值D. 风险分散E. 风险对冲答案:ABC三、判断题(每题2分,共10分)1. 金融工程的核心是资产管理。
金融工程习题及答案金融工程习题及答案1.某企业现在决定3个月后筹资6个月期限资金1000万人民币,种种信息表明近3个月期间加息的可能很大,试分别利用远期利率协议和利率期权为该企业设计两套保值方案并简要说明它们的区别。
一、远期利率协议:大于小于现在公司支付5.5%的固定利率,三个月后,市场利率果然上涨,6个月期的市场利率为5.65%,则企业在清算日交割的金额为:【(0.0565-0.0550)×10000000元×180/360】/【1+(180/360)】=11250元公司通过购买FRA来规避利率上涨的风险,三个月后公司按照财务计划以市场利率5.65%借入一为期6个月的1000万借入资金的利息成本:10000000元×5.65%×180/360=282500元远期利率协议FRA的利息差价收入:【(0.0565-0.0550)×10000000元×180/360】/【1+(180/360)】=11250元净财务成本:282500元-11250元=271250元271250/10000000×180/360=13.575%所以财务成本为13.575%二、利率期权:又能固定利率上限又能享受利率下跌时市场的利率上限2.设某银行有固定房贷利率为7%的资产业务与浮动利率CHIBOR+0.25%的负债业务(距到期日还有1年,一年付息一次),若资料显示:不久利率将上调,请为该企业设计两套保值方案并简要回答各自主要特点。
(若有必要,相关价格自己可合理地设定)光大银行和国家开发银行例子相似,有三种方式:一、利率互换:固定的资产业务,浮动的负债业务,所以资产、负债业务利率特性不对称,希望换后利率能增加,负债业务是固定。
二、远期利率协议:三、利率期权交易:因为估计利率上调,所以要买入利率上限。
4. 什么是金融工程?试述金融工程的主要运作思想(可就某一方面着重展开论述)。
金融工程模拟试卷1 (含答案及评分标准)不定项选择(各3分,共30分)1、 下列关于远期价格和期货价格关系的说法中,不正确的有: ()A .当无风险利率恒定,且对所有到期日都不变时,交割日相同的远期价格和期货价格应相等。
B. 当利率变化无法预测时,如果标的资产价格与利率呈正相关,那么远期价格高于期货价格。
C. 当利率变化无法预测时,如果标的资产价格与利率呈负相关,那么期货价格高于远期价格。
D .远期价格和期货价格的差异幅度取决于合约有效期的长短、税收、交易费用、违约风险等因素的影响。
2、 期货合约的空头有权选择具体的交割品种、交割地点、交割时间等,这些权利将对期货价格产生怎样的影响?( A .提咼期货价格 B. 降低期货价格C. 可能提高也可能降低期货价格 D .对期货价格没有影响 3、 下列说法中,不正确的有:()A .维持保证金是当期货交易者买卖一份期货合约时存入经纪人帐户的一定数量的资金B. 维持保证金是最低保证金,低于这一水平期货合约的持有者将收到要求追加保证金的通知C. 期货交易中的保证金只能用现金支付 D .所有的期货合约都要求同样多的保证金 假设当前市场上长期国债期货的报价为 债券市场报价 债券市场报价 债券市场报价 债券市场报价 5、 假定某无红利支付股票的预期收益率为 为5% (1年计一次复利的年利率),那么基于该股票的一年期远期合约价格应该等于:A .B .C .D . 6、A .标的股票市场价格 B. 期权执行价格C. 标的股票价格波动率D .期权有效期内标的股票发放的红利7、已知某种标的资产为股票的欧式看跌期权的执行价格为 计股票会在1个月后派发0.5美元的红利,连续复利的无风险年利率为A . 0.24 美元 B. 0.25 美元 C. 0.26 美元 D. 0.27 美元&拥有无红利股票美式看涨期权多头的投资者有可能采取下列行动中的哪些?( A .一旦有钱可赚就立即执行期权B. 当股价跌到执行价格以下时,购买一补偿性的看跌期权C. 当期权处于深度实值时,该投资者可以立即出售期权 D .对于投资者而言,提前执行该期权可能是不明智的 9、 假设一种无红利支付股票目前的市价为 10元,我们知道在3个月后,该股票的价格要么是 11元,要么是9元,如果无风险 利率是10%,那么对于一份3个月期,协议价格为10.5元的欧式看涨期权而言,下列说法正确的是: () A .该看涨期权的价值为0.31元 B. 该看涨期权的价值为0.32元C. 该股票在风险中性世界中上涨的概率为 D .该股票在风险中性世界中上涨的概率为10、 下列期权的组合中,可以构成牛市差价组合的是: () 一份看涨期权多头与一份同一期限较高协议价格的看涨期权空头 一份看跌期权多头与一份同一期限较高协议价格的看跌期权空头 一份看涨期权多头与一份同一期限较低协议价格的看涨期权空头 一份看跌期权多头与一份同一期限较低协议价格的看跌期权空头 判断题(各2分,共20分) 其他条件均相同,一:值高的股票的期货价格要高于 一:值低的股票的期货价格。
2021年金融专业模拟试卷与答案解析3一、单选题(共40题)1.根据2005年中国银行业监督管理委员会发布的《商业银行风险监管核心指标》,反映银行资产负债比例方面的指标主要体现在()层次上。
A:风险水平B:风险分散C:风险迁徙D:风险抵补【答案】:A【解析】:《商业银行风险监管核心指标》分为三个层次,即风险水平、风险迁徙和风险抵补,其中反映银行资产负债比例方面的指标主要体现在风险水平层次上。
选A。
2.凯恩斯认为货币政策应实行()。
A:单一规则B:当机立断C:适度从紧D:相机行事【答案】:D【解析】:凯恩斯认为货币需求量受未来利率不确定性的影响,因此不稳定,在货币政策上应实行“相机行事”政策。
而弗里德曼认为,货币需求量是稳定的,可以预测的,因而“单一规则”可行。
3.与传统的国际金融市场不同,欧洲货币市场从事()。
A:居民与非居民之间的借贷B:非居民与非居民之间的借贷C:居民与非居民之间的外汇交易D:非居民与非居民之间的外汇交易【答案】:B【解析】:本题考查欧洲货币市场的特点。
传统的国际金融市场以国内金融市场为依托,主要从事居民与非居民之间的借贷,而欧洲货币市场主要从事非居民与非居民之间的借贷。
4.投资银行在公司的股份制改造、上市、在二级市场再融资(或投资管理)以及发生兼并收购、出售资产等重大交易活动时提供专业性财务意见,这属于投资银行的()。
A:资产证券化业务B:项目融资业务C:财务顾问和投资咨询业务D:证券经纪与交易业务【答案】:C【解析】:投资银行的财务顾问业务主要包括公司的财务顾问业务和政府机构的财务顾问业务。
公司的财务顾问业务是指以公司的融资为主体的一系列资本运营的策划和咨询业务的总称。
主要是投资银行在公司的股份制改造、上市、在二级市场再融资(或投资管理)以及发生兼并收购、出售资产等重大交易活动时提供的专业性财务意见。
5.各种债券工具的流动性之所以不同,是因为它们的()不同。
A:变现价格B:变现所需的时间C:名义利率D:交易价格【答案】:B【解析】:影响债券工具利率的另一重要因素是债券的流动性。
金融工程练习题及答案解析一、单项选择1、下列关于远期价格和远期价值的说法中,不正确的是:(B)B.远期价格等于远期合约在实际交易中形成的交割价格2.在衍生证券定价中,用风险中性定价法,是假定所有投资者都是(风险无所谓的3.金融工具合成是指通过构建一个金融工具组合使之与被模仿的金融工具具有(相同价值4.远期价格是(使得远期合约价值为零的交割价格5.无收益资产的美式期权和欧式期权比较(美式期权价格大于欧式期权价格6.无收益资产欧式看跌期权的价格上限公式是(p某er(Tt)7.在期货交易中,基差是指(B.现货价格与期货价格之差8.无风险套利活动在开始时不需要(任何资金)投入。
9.金融互换具有(降低筹资成本)功能。
10.对利率互换定价可以运用(债券组合定价)方法。
11.期货价格和远期价格的关系(期货价格和远期价格具有趋同性)。
12.对于期权的买者来说,期权合约赋予他的(只有权利而没有义务13.期权价格即为(内在价值加上时间价值14.下面哪一因素将直接影响股票期权价格(股票价格的波动率15.无收益资产的欧式看涨期权与看跌期权之间的平价关系为(c某er(Tt)p16、假设有两家公司A和B,资产性质完全一样,但资本结构不同,在MM条件下,它们每年创造的息税前收益都是1000万元。
A的资本全部由股本组成,共100万股(设公司不用缴税),预期收益率为10%。
B公司资本中有4000万企业债券,股本6000万,年利率为8%,则B公司的股票价格是(100)元17、表示资金时间价值的利息率是(社会资金平均利润率18.金融工程的复制技术是(一组证券复制另一组证券19、金融互换的条件之一是(比较优势20、期权的内在价值加上时间价值即为(期权价值21、对于期权的卖者来说,期权合约赋予他的(只有义务而没有权利22、无收益资产的美式看跌期权和欧式看跌期权比较(美式期权价格大于欧式期权价格二、多项选择1、下列因素中,与股票欧式看涨期权价格呈负相关的是:(期权执行价格/期权有效期内标的股票发放的红利2、以下关于实值期权和虚值期权的说法中,不正确的是:(ABCD)A.当标的资产价格高于期权执行价格时,我们将其称为实值期权B.当标的资产价格低于期权执行价格时,我们将其称为虚值期权C.当标的资产价格低于期权执行价格时,我们将其称为实值期权D.当标的资产价格高于期权执行价格时,我们将其称为虚值期权3、下列关于有收益资产的美式看跌期权的说法中,不正确的是:(AC)A.对于有收益资产的美式看涨期权,提前执行期权意味着放弃收益权,因此不应提前执行C.对于有收益资产的美式看跌期权,提前执行期权可以获得利息收入,应该提前执行4.以下的那些参数与股票欧式看涨期权的价格总是正相关?(股票价格/波动率5.以下哪个说法是不正确的:(AC)A.期货合约到期时间几乎总是长于远期合约。
金融工程试题及答案一、选择题1. 金融工程的定义是什么?A. 金融工程是一门探索金融市场的学科。
B. 金融工程是一种将金融产品应用于实际投资和风险管理的方法。
C. 金融工程是一种利用数学和统计等工具进行投资策略设计和风险管理的学科。
D. 金融工程是一种金融市场的分析和定价方法。
答案:C2. 金融衍生产品指的是什么?A. 金融市场上的基本交易产品。
B. 金融机构提供给客户的金融工具。
C. 金融市场上的二级交易产品。
D. 金融市场上的衍生性交易产品。
答案:D3. 金融工程中的模型是什么?A. 一种对未来金融市场进行预测的工具。
B. 一种对金融市场进行分析的统计工具。
C. 一种对金融产品进行定价和风险管理的工具。
D. 一种对金融市场进行监管的工具。
答案:C4. 金融工程中最常用的数学工具是什么?A. 微积分。
B. 线性代数。
C. 概率论与数理统计。
D. 随机过程。
答案:C5. 金融工程的发展对金融市场有何影响?A. 提高市场的透明度和流动性。
B. 增加市场的不确定性和风险。
C. 降低市场的效率和公平性。
D. 限制市场的创新和发展。
答案:A二、问答题1. 请简要解释金融工程的基本原理和方法。
金融工程的基本原理是利用数学、统计学和经济学等工具,对金融市场进行分析、定价和风险管理,以达到最大化收益和最小化风险的目标。
金融工程的方法包括构建和应用各种金融模型,以帮助投资者和金融机构做出科学的投资决策和风险管理策略。
2. 金融衍生产品的定义及其在金融工程中的作用是什么?金融衍生产品是指在金融市场上,其价格和价值来源于基础金融资产的金融工具。
金融衍生产品可以通过买卖衍生品合约来进行交易,从而实现对基础资产价格变动的利益转移。
在金融工程中,金融衍生产品具有重要的作用。
首先,金融衍生产品可以用于实现投资组合的风险分散和资产配置,帮助投资者降低投资风险和提高投资回报率。
其次,金融衍生产品的定价模型可以用于评估投资组合的风险价值和潜在回报,为投资决策提供科学依据。
七夕,古今诗人惯咏星月与悲情。
吾生虽晚,世态炎凉却已看透矣。
情也成空,且作“挥手袖底风”罢。
是夜,窗外风雨如晦,吾独坐陋室,听一曲《尘缘》,合成诗韵一首,觉放诸古今,亦独有风韵也。
乃书于纸上。
毕而卧。
凄然入梦。
乙酉年七月初七。
-----啸之记。
《金融工程学》模拟试题(3)一、名词解释(每题3分,共15分)1、金融工程工具2、远期利率协议(FRA)3、差价期货4、基差5、债券久期二、选择题(每题2分,共40分)1、期权旳最大特性是()。
A.风险与收益旳对称性B.期权旳卖方有执行或放弃执行期权旳选择权C.风险与收益旳不对称性D.必须每日计算盈亏,到期之前会发生现金流动2、利率期货交易中,价格指数与未来利率旳关系是()。
A.利率上涨时,期货价格上升A.利率下降时,期货价格下降C.利率上涨时,期货价格下降D.不能确定3、假如某企业在拟订投资计划时,想以确定性来取代风险,可选择旳保值工具是()。
A.即期交易B.远期交易C.期权交易D.互换交易4、当期货合约愈临近交割日时,现期价格与期货价格渐趋缩小。
这一过程就是所谓()现象。
A.转换因子B.基差C.趋同D.Delta中性5、下列说法哪一种是错误旳()。
A.场外交易旳重要问题是信用风险B.交易所交易缺乏灵活性C.场外交易能按需定制D.严格地说,互换市场是一种场内交易市场6、一份3×6旳远期利率协议体现()。
A.在3月到达旳6月期旳FRA合约B.3个月后开始旳3月期旳FRA合约C.3个月后开始旳6月期旳FRA合约D.上述说法都不对旳7、期货交易旳真正目旳是()。
A.作为一种商品互换旳工具B.转让实物资产或金融资产旳财产权C.减少交易者所承担旳风险D.上述说法都对旳8、全球最著名、最普及旳股指期货合约是()。
A.道-琼斯指数期货合约B.金融时报指数期货合约C.纽约证交所综合指数期货合约D.原则普尔500指数期货合约9、债券期货是指以()为基础资产旳期货合约。
金融工程模拟试卷1(含答案及评分标准)一、不定项选择(各3分,共30分)1、下列关于远期价格和期货价格关系的说法中,不正确的有:()A.当无风险利率恒定,且对所有到期日都不变时,交割日相同的远期价格和期货价格应相等。
B.当利率变化无法预测时,如果标的资产价格与利率呈正相关,那么远期价格高于期货价格。
C.当利率变化无法预测时,如果标的资产价格与利率呈负相关,那么期货价格高于远期价格。
D.远期价格和期货价格的差异幅度取决于合约有效期的长短、税收、交易费用、违约风险等因素的影响。
2、期货合约的空头有权选择具体的交割品种、交割地点、交割时间等,这些权利将对期货价格产生怎样的影响?()A.提高期货价格B.降低期货价格C.可能提高也可能降低期货价格D.对期货价格没有影响3、下列说法中,不正确的有:()A.维持保证金是当期货交易者买卖一份期货合约时存入经纪人帐户的一定数量的资金B.维持保证金是最低保证金,低于这一水平期货合约的持有者将收到要求追加保证金的通知C.期货交易中的保证金只能用现金支付D.所有的期货合约都要求同样多的保证金4、假设当前市场上长期国债期货的报价为93-08,下列债券中交割最便宜的债券为:()A.债券市场报价99-16,转换因子1.0382B.债券市场报价118-16,转换因子1.2408C.债券市场报价119-24,转换因子1.2615D.债券市场报价143-16,转换因子1.51885、假定某无红利支付股票的预期收益率为15%(1年计一次复利的年利率),其目前的市场价格为100元,已知市场无风险利率为5%(1年计一次复利的年利率),那么基于该股票的一年期远期合约价格应该等于:()A.115元B.105元C.109.52元D.以上答案都不正确6、下列因素中,与股票欧式期权价格呈负相关的是:()A.标的股票市场价格B.期权执行价格C.标的股票价格波动率D.期权有效期内标的股票发放的红利7、已知某种标的资产为股票的欧式看跌期权的执行价格为50美元,期权到期日为3个月,股票目前的市场价格为49美元,预计股票会在1个月后派发0.5美元的红利,连续复利的无风险年利率为10%,那么该看跌期权的内在价值为:()A.0.24美元B.0.25美元C.0.26美元D.0.27美元8、拥有无红利股票美式看涨期权多头的投资者有可能采取下列行动中的哪些?()A.一旦有钱可赚就立即执行期权B.当股价跌到执行价格以下时,购买一补偿性的看跌期权C.当期权处于深度实值时,该投资者可以立即出售期权D.对于投资者而言,提前执行该期权可能是不明智的9、假设一种无红利支付股票目前的市价为10元,我们知道在3个月后,该股票的价格要么是11元,要么是9元,如果无风险利率是10%,那么对于一份3个月期,协议价格为10.5元的欧式看涨期权而言,下列说法正确的是:()A.该看涨期权的价值为0.31元B.该看涨期权的价值为0.32元C.该股票在风险中性世界中上涨的概率为62.66%D.该股票在风险中性世界中上涨的概率为61.46%10、下列期权的组合中,可以构成牛市差价组合的是:()A.一份看涨期权多头与一份同一期限较高协议价格的看涨期权空头B.一份看跌期权多头与一份同一期限较高协议价格的看跌期权空头C.一份看涨期权多头与一份同一期限较低协议价格的看涨期权空头D.一份看跌期权多头与一份同一期限较低协议价格的看跌期权空头二、判断题(各2分,共20分)1、其他条件均相同,β值高的股票的期货价格要高于β值低的股票的期货价格。
2022金融数学真题模拟及答案(3)1、如果某人每年末投资0.075个单位,年利率为14%,共20年,每年收回的利息按11.1%再投资,计算该人的投资在20年末的积累值为()。
(单选题)A. 5.15B. 5.35C. 5.55D. 5.75E. 5.95试题答案:D2、考虑投资一只股票,该股票支付的永久性分红是6美元。
根据研究,认为这只股票的β=0.90。
现在的无风险收益率是4.30%,市场预期收益是13%。
则为购买这只股票愿意支付()美元。
(单选题)A. 45.23B. 46.32C. 47.69D. 48.36E. 49.46试题答案:E3、一笔9.8万元的贷款,每月末还款777元,一直支付到连同最后一次较小的零头付款还清贷款为止,每月计息一次的年名义利率为4.2%。
计算第7次付款中的本金部分为()元。
(单选题)A. 356.73B. 366.73C. 399.27D. 405.25试题答案:E4、一位投资者认为他找到了黄金市场上的套利机会,下列是该市场的信息。
黄金的现货价格=285美元/盎司,1年到期的黄金期货价格=290美元,年无风险利率4%,不考虑交易费用和储存成本,则100盎司套利利润为()美元。
(单选题)A. 500B. 640C. 740D. 940E. 114试题答案:B5、行神经吻合术后若张力较大,应制动()(单选题)A. 3~4周B. 3周C. 2周D. 2~3周试题答案:B6、()是关节镜手术后最常见的并发症。
(单选题)A. 筋膜间隔综合症B. 关节内血肿C. 血栓性静脉炎D. 感染试题答案:B7、一笔期末年金在5年内每半年末支付1,其中,前三年每年计息两次的年名义利率为8%,后两年每年计息两次的年名义利率为7%。
则该年金的现值为()。
(单选题)B. 8.245C. 8.345D. 8.445E. 8.545试题答案:A8、某投资基金年初有投资20000元,年收益率为12%,3月末又投入资金5000元,9月末抽回资金8000元,假设1-t i t=(1-t)i,计算年末基金的资金量为()元。
金融工程模拟试卷模拟试卷一一、单项选择题(每小题3分,共30分)1、下列关于远期价格和期货价格关系的说法中,不正确的是:()A、当利率变化无法预测时,如果标的资产价格与利率呈正相关,那么远期价格高于期货价格。
B、当利率变化无法预测时,如果标的资产价格与利率呈负相关,那么期货价格低于远期价格C、当无风险利率恒定,且对所有到期日都不变时,交割日相同的远期价格和期货价格应相等。
D、远期价格和期货价格的差异幅度取决于合约有效期的长短、税收、交易费用、违约风险等因素的影响。
2、下列关于FRA的说法中,不正确的是:()A、远期利率是由即期利率推导出来的未来一段时间的利率。
B、从本质上说,FRA是在一固定利率下的远期对远期贷款,只是没有发生实际的贷款支付。
C、由于FRA的交割日是在名义贷款期末,因此交割额的计算不需要进行贴现。
D、出售一个远期利率协议,银行需创造一个远期贷款利率;买入一个远期利率协议,银行需创造一个远期存款利率。
3、若2年期即期年利率为6.8%,3年期即期年利率为7.4%(均为连续复利),则FRA 2×3的理论合同利率为多少?()A、7.8%B、8.0%C、8.6%D、9.5%4、考虑一个股票远期合约,标的股票不支付红利。
合约的期限是3个月,假设标的股票现在的价格是40元,连续复利的无风险年利率为5%,那么这份远期合约的合理交割价格应该约为()元。
A、40.5B、41.4C、42.3D、42.95、A公司可以以10%的固定利率或者LIBOR+0.3%的浮动利率在金融市场上贷款,B公司可以以LIBOR+1.8%的浮动利率或者X的固定利率在金融市场上贷款,因为A 公司需要浮动利率,B公司需要固定利率,它们签署了一个互换协议,请问下面哪个X值是不可能的?()A、11%B、12%C、12.5%D、13%6、利用标的资产多头与看涨期权空头的组合,我们可以得到与()相同的盈亏。
A、看涨期权多头B、看涨期权空头C、看跌期权多头D、看跌期权空头7、以下关于期权的时间价值的说法中哪些是正确的?()A、随着期权到期日的临近,期权的边际时间价值是负的B、随着期权到期日的临近,期权时间价值的减少是递减的C、随着期权到期日的临近,期权的时间价值是增加的D、随着期权到期日的临近,期权的边际时间价值是递减的8、以下关于无收益资产美式看涨期权的说法中,不正确的是()A、无收益资产美式看涨期权价格的下限为其内在价值B、无收益资产美式看涨期权提前执行有可能是合理的C、无收益资产美式看涨期权不应该提前执行D、无收益资产美式看涨期权价格与其他条件相同的欧式看涨期权价格相等9、基于无红利支付股票的看涨期权,期限为4个月,执行价格为25美元,股票价格为28美元,无风险年利率为8%(连续复利),则该看涨期权的价格下限为()美元。
金融工程学课堂练习3(附答案)1、假设在利率互换协议中,某一金融机构支付3个月期的LIBOR,同时收取6%的年利率(3个月计一次复利),名义本金为1亿美元。
互换还有9个月的期限。
目前3、6、9个月的LIBOR(连续复利)分别为6%、6.4%、7%。
试计算此笔利率互换对该金融机构的价值。
(e0.06×0.25=1.015113 e0.064×0.25=1.016129 e0.07×0.25=1.017654 e0.06×0.5=1.030455 e0.064×0.5=1.032518 e0.07×0.5=1.03562 e0.06×0.75=1.046028 e0.064×0.75=1.049171 e0.07×0.75=1.053903 e0.0595×0.25=1.014986 e0.068×0.25=1.017145e0.082×0.25=1.020712 ln(1.015)=0.014889)【答案】1)债券法K=150Bfix=150 e-0.06×0.25+150 e-0.064×0.5+10150 e-0.07×0.75=9923.91Bfl=10000V互换=9923.91-10000=-76.092)FRA法4*ln(1+6%/4)= 0.059554=5.95%2、假设欧元和美元的LIBOR的期限结构是平的,在美国是2%而在欧洲是5%(均为连续复利)。
某一金融机构在一笔货币互换中,每年收入欧元,利率为2%(每年计一次复利),同时付出美元,利率为6%(每年计一次复利)。
两种货币的本金分别是1000万欧元和1500万美元。
这笔互换还有3年的期限,每年交换一次利息,即期汇率为1欧元=1.35美元。
如何确定货币互换价值。
(e0.05×1=1.051271 e0.05×2=1.105171 e0.05×3=1.161834 e0.02×1=1.020201 e0.02×2=1.040811 e0.02×3=1.061837)【答案】假设以欧元为本币BD=20/ e0.05×1+20/ e0.05×2+1020/ e0.05×3≈915.044BF=90/ e0.02×1+90/ e0.02×2+1590/ e0.02×3≈1672.094V互换= BF/1.35-BD≈323.544万欧元假设以美元为本币BF=20/ e0.05×1+20/ e0.05×2+1020/ e0.05×3≈915.044BD=90/ e0.02×1+90/ e0.02×2+1590/ e0.02×3≈1672.094V互换= BF*1.35-BD≈-436.785万美元3、假设A、B公司都想借入1年期的1000万美元借款,A想借入与6个月相关的浮动利率借款,B想借入固定利率借款。
金融工程模拟试卷3(含答案及评分标准)
一、不定项选择题(各3分,共30分)
1. 假设某投资者进行一个利率互换,收到浮动利率,支付固定利率。
以下哪些说法是正确的:()
A.当利率期限结构向上倾斜时,该投资者的信用风险相对较大;而利率期限结构向下倾斜时,投资者的信用风险
相对较小。
B.当利率期限结构向下倾斜时,该投资者的信用风险相对较大;而利率期限结构向上倾斜时,投资者的信用风险
相对较小。
C.当利率出现预期之外的下降时,该投资者的信用风险上升。
D.当利率出现预期之外的上升时,该投资者的信用风险上升。
2.以下哪些说法是正确的:()
A.在货币互换中,本金通常没有交换。
B.在货币互换开始时,本金的流动方向通常是和利息的流动方向相反的,而在互换结束时,两者的流动方向则是
相同的。
C.在货币互换开始时,本金的流动方向通常是和利息的流动方向相同的,而在互换结束时,两者的流动方向则是
相反的。
D.在货币互换中,本金通常是不确定的。
3.假设当前市场期货价格报价为103.5,以下四个债券中,使用哪个交割最为便宜?()
A.债券市场报价110,转换因子1.04。
B.债券市场报价160,转换因子1.52。
C.债券市场报价131,转换因子1.25。
D.债券市场报价143,转换因子1.35。
4.当基差(现货价格-期货价格)出人意料地增大时,以下哪些说法是正确的:()
A.利用期货空头进行套期保值的投资者有利。
B.利用期货空头进行套期保值的投资者不利。
C.利用期货空头进行套期保值的投资者有时有利,有时不利。
D.这对利用期货空头进行套期保值的投资者并无影响。
5.假设某资产的即期价格与市场正相关。
你认为以下那些说法正确?()
A.远期价格等于预期的未来即期价格。
B.远期价格大于预期的未来即期价格。
C.远期价格小于预期的未来即期价格。
D.远期价格与预期的未来即期价格的关系不确定。
6.运用三个市场中的欧式看跌期权构造蝶式期权组合,其执行价格分别为50,55和60,期权价格分别为2,4和7,
以下哪些答案是正确的:()
A.蝶式组合的最大可能收益是5。
B.蝶式组合的最大可能损失是1.
C.蝶式组合的一个未来盈亏平衡点为51 。
D.蝶式组合的另一个未来盈亏平衡点为60。
7.以下的那些参数与股票欧式看涨期权的价格总是正相关?()
A.股票价格
B.执行价格
C.到期时间
D.波动率
E.期权存续期内发放的预期红利
8.考虑一个6个月期的股票看跌期权,执行价格为32,当前股票价格为30,预期在六个月后,股票价格或者涨到36,
或者跌到27,无风险利率为6%。
则:()
A.股票价格涨到36的风险中性概率为0.435。
B.要构造一个可以完全对冲1单位该看跌期权多头的套期保值组合,需要购买0.555单位的股票。
C.要构造一个可以完全对冲1单位该看跌期权多头的套期保值组合,需要出售0.555单位的股票。
D.该期权价值为2.74。
9.以下哪个说法是不正确的:()
A.期货合约到期时间几乎总是长于远期合约。
B.期货合约是标准化的,远期合约则是非标准化的。
C.无论在什么情况下,期货价格都不会等于远期的价格。
D. 当标的资产价格与利率正相关时,期货价格高于远期价格。
10. 某个持有大量分散化股票投资的养老基金预期股市长期看好,但在未来的三个月内将会下跌,根据这一预期,基金
管理者可以采取的策略包括: ( )
A .买入股指期货 B. 购买股指期货的看涨期权
C .卖出股指期货 D. 购买股指期货的看跌期权
二、判断题(各2分,共20分)
1. 从持有成本的观点来看,在远期和期货的定价中,标的资产保存成本越高,远期或期货价格越低。
( )
2. 一个计划在6个月后进行国债投资的基金经理可以通过卖空国债期货进行套期保值。
( )
3. 股票价格服从几何布朗运动意味着S S
∆服从正态分布。
( ) 4. 利率平价关系表明,若外汇的利率大于本国利率,则该外汇的远期和期货汇率应小于现货汇率;若外汇的利率小于
本国的利率,则该外汇的远期和期货汇率应大于现货汇率。
( )
5. 在风险中性世界中,期货的漂移率为零。
( )
6. 在货币互换中,支付高利率货币的投资者所面临的可能损失较小。
( )
7. 相对而言,条式(Strip )组合更有利于价格大幅上升的情形而带式组合(Strap )有利于价格大幅下跌的情形。
( )
8. 平价期权的时间价值最大,深度实值和深度虚值期权的时间价值最小。
( )
9. ()2c N d S
∂=∂,就是在构建期权的套期保值组合时标的资产的投资数量。
( ) 10. 风险中性定价原理只是我们进行证券定价时提出的一个假设条件,但是基于这一思想计算得到的所有证券的价格都
符合现实世界。
( )
三、计算题:(各25分,共50分)
1. 股票价格为50美元,无风险年利率为10%,一个基于这个股票、执行价格都为40美元的欧式看涨和欧式看跌期权
价格相差7美元,都将于6个月后到期。
这其中是否存在套利机会?如果有,应该如何进行套利?
2. 某股票预计在2个月和5个月后每股分别派发1元股息,该股票目前市价等于30,所有期限的无风险连续复利年
利率均为6%,某投资者刚取得该股票6个月期的远期合约空头,请问:该远期价格等于多少?若交割价格等于远期价格,则远期合约的初始价值等于多少?3个月后,该股票价格涨到35元,无风险利率仍为6%,此时远期价格和该合约空头价值等于多少?
参考答案:
一、不定项选择
1、AD
2、B
3、C
4、A
5、C
6、BC
7、AD
8、ABD
9、AC 10、CD
二、判断题
1、错误
2、错误
3、错误
4、正确
5、正确
6、错误
7、错误
8、正确
9、错误 10、错误
三、计算题
1、解答:
由于()10%*0.55040*11.957r T t S Xe e C P ----=-=>-=,因而存在套利机会。
套利方法为:卖空股票,买入看涨期权,卖出看跌期权,将所有现金043p S c +-=投资于无风险利率,到期无论价格如何,都需要用40元执行价格买入股票,对冲股票空头头寸,从而获得10%*0.54340 5.20e -=的无风险利润。
2、解答:
()()151
6%*6%*6%*
6122
301*1*28.89 r T t
F S I e e e e
--
-
⎛⎫
=-=--=
⎪
⎝⎭
f=
()()
()
21
6%*6%*
124
21
6%*6%*
124
351*34.52
()(351*28.89*) 5.55 r T t
r T t
F S I e e e
f S I Ke e e
-
-
--
--
⎛⎫
=-=-=
⎪
⎝⎭
=---=---=-
如有侵权请联系告知删除,感谢你们的配合!。